锁定钢板内固定治疗胫骨平台骨折[1]
- 格式:pdf
- 大小:189.79 KB
- 文档页数:2
锁定钢板治疗胫骨平台骨折的疗效观察【摘要】目的:探讨锁定钢板治疗胫骨平台骨折的临床疗效。
方法:对符合诊断的46例胫骨平台骨折患者予锁定钢板内固定治疗。
结果:所有患者获得骨性愈合,未出现胫骨平台再次塌陷,无对线不良、钢板断裂、内固定失败等现象发生。
根据评分结果,其中优32例,良11例,可2例,差1例,优良率93.5%。
结论:锁定钢板内固定治疗胫骨平台骨折疗效佳,可尽早进行功能锻炼,缩短骨折愈合时间,术后并发症少,最大限度的恢复膝关节功能。
【关键词】锁定钢板;内固定;胫骨平台骨折中图分类号 r683.4 文献标识码 b 文章编号1674-6805(2012)30-0111-01胫骨平台骨折作为一种常见高能量损伤的关节内骨折,常伴有关节面不同程度的压缩和移位,治疗成功与否对膝关节的功能影响较大,治疗不当常会引起膝关节疼痛、僵硬、不稳定等不良后果,遗留关节僵硬、创伤性关节炎等后遗症,对患者生活质量产生不良影响。
笔者所在医院以锁定钢板治疗胫骨平台骨折患者46例,收效甚好,现报道如下。
1 资料与方法1.1 一般资料2006年2月-2011年12月笔者所在医院收治胫骨平台骨折患者46例,所有患者均符合《坎贝尔骨科手术学》中胫骨平台骨折的诊断标准[1]。
其中男26例,女20例。
闭合性损伤31例,开放性损伤15例。
合并伤:半月板损伤8例,侧副韧带损伤12例,交叉韧带损伤13例。
受伤原因:交通所致34例,高空坠落所致8例,压砸所致4例。
术前所有病例均摄膝关节正侧位x线片、ct平扫并三维重建。
1.2 手术方法在腰硬联合麻醉或全麻下行手术治疗,取膝前外侧联合内侧切口,向近端抬起半月板,显露胫骨平台关节面。
如有关节平台塌陷者行撬拔复位后,克氏针临时固定,将胫骨近端锁定钢板置于胫骨外侧,先打入1枚普通螺钉。
将钢板靠近胫骨表面,然后在近端打入4~5枚锁定钉,远端打3枚锁定钉,同时加后内侧或后外侧普通钢板内固定。
对于交叉韧带撕脱骨,使用可吸收线抽出固定或带线锚钉固定,对半月板撕裂伤,使用可吸收缝线垂直褥式修补或半月板修整术。
牢固而可靠的胫骨近端锁定钢板
胫骨平台骨折是膝关节的常见骨折,常由于严重暴力损伤所致,治疗不当常严重影响膝关节功能,因此治疗胫骨平台骨折一直是创伤骨科的难题。
治疗胫骨平台骨折的目的是使塌陷及劈裂的骨折片复位,恢复关节面的平整,纠正膝外翻或内翻畸形,减少创伤性关节炎的发生,保持韧带的完整性,以及预防或减少粘连发生。
胫骨近段锁定钢板的优势
1.胫骨近段锁定钢板作为一种内固定支架,改变了接骨板与骨骼间以摩擦力为基础的传统固定模式,最大程度地保护了骨膜和骨的血液供应,从而缩短了骨折愈合的时间,减少了骨折不愈合的发生率
2.胫骨近段锁定钢板近端的螺钉采用的是锁定螺钉设计,该螺钉具有框架结构,通过对近关节面的碎骨块和松质骨骨折端采用成角稳定型扣锁螺钉与钢板相扣锁,并通过自钻型皮质骨螺钉固定骨折另一端,使钢板与螺钉之间存在着成角稳定性,形成类似建筑中的框架结构即可获得对关节面的支持及整体的稳定。
固定后可避免骨折复位的丢失,术后允许进行早期恢复,有效地减少了膝关节创伤性骨性关节炎的发生
3.锁定的螺钉与钢板可以作为一个整体,减少了钉与接骨板之间的力矩,对于纵向的应力螺钉不会相对于钢板发生移位,避免了因螺钉松动或拔出而造成的骨折复位的丢失,尤其适用于骨质疏松性骨折的固定。
·临床论著·锁定钢板内固定治疗胫骨平台骨折魏尧森,张立岩,刘斌,徐成,王济纬,陈日勇,徐建军摘要:目的探讨锁定钢板内固定治疗胫骨平台骨折临床效果。
方法对58例胫骨平台骨折患者应用锁定钢板内固定治疗。
结果患者均获随访,时间8个月 3年。
参照Rasmussen 膝关节功能评分标准:优41例,良11例,可3例,差3例,优良率为90%。
结论胫骨平台骨折应用锁定钢板内固定,固定牢靠,创口无感染,愈合率高,可进行早期功能锻炼。
关键词:胫骨平台骨折;骨折固定术,内;锁定钢板中图分类号:R 683.42;R 687.32文献标识码:A文章编号:1008-0287(2011)02-0143-02Internal locking plate fixation of tibial plateau fractures WEI Yao-sen ,ZHANG li-yan ,LIU Bin ,XU Cheng ,WANG Ji-wei ,CHEN Ri-yong ,XU Jian-jun (Dept of Orthopaedics ,the People'sHospital of Lishui ,the Sixth Affiliated Hospital of Wenzhou Medical College ,Lishui ,Zhejiang323000,China )Abstract :Objective To investigate the effect of internal locking plate fixation for tibial plateau fracture.Methods 58patients who suffered from tibial plateau fracture treated by internal locking plate fixation were followed up.Results All cases were followed up for 8months to 3years.According to Rasmussen knee joint functional standard :41ex-cellent ,11good ,3fair ,and 3poor ,and the excellent and good rate was 90%.Conclusions The advantages of in-ternal locking plate fixation treatment in tibial plateau fracture are :firm fixation ,no wound infection ,high healing rate and earlier functional exercise.Key words :tibial plateau fracture ;fracture fixation ,internal ;locking plate作者单位:丽水市人民医院,温州医学院第六附属医院骨科,浙江丽水323000作者简介:魏尧森,男,副主任医师,主要从事创伤、关节研究,E-mail :weiyaosen26@sina.com胫骨平台骨折多为高能量损伤所致关节内复杂骨折,治疗不当可严重影响关节功能,需要术中坚强内固定予以支撑。
2006年1月 2009年6月,我们采用锁定钢板内固定治疗58例胫骨平台骨折患者,获得满意疗效,报道如下。
1材料与方法1.1病例资料本组58例,男38例,女20例,年龄21 60岁。
闭合性骨折33例,开放性骨折25例。
按Schantzker et al 方法分型:Ⅰ型6例,Ⅱ型15例,Ⅲ型18例,Ⅳ型10例,Ⅴ型6例,Ⅵ型3例。
合并伤:半月板损伤10例,前交叉韧带损伤4例,内侧副韧带损伤5例,外侧副韧带损伤3例。
开放性损伤均急诊手术,闭合性损伤根据软组织情况可择期手术,手术时间为伤后3h 6d 。
1.2手术方法硬膜外麻醉。
取膝外侧弧形切口,双髁骨折采用内外侧双切口,两个切口间皮肤保留一定的宽度(>7cm )。
将半月板向上撬起,充分显露胫骨平台,于外髁外侧缘下方1.5 2.5cm 处开一骨窗,通过该骨窗用窄的骨膜剥离子进入压缩的关节面下方松质骨区,将塌陷的关节软骨面抬高至正常水平,用自体髂骨或人工骨充分填充,适当加压以保证充分植骨,使撬起的关节面高于原关节面1 2mm 。
对胫骨平台骨折Ⅰ、Ⅱ、Ⅳ型者,术中将骨折块前侧打开,撬拔复位塌陷的关节面,缺损区植骨;Ⅲ型者在平台下1.5 2.5cm 开窗撬拔复位,窗内植骨。
单侧外侧髁用高尔夫锁定钢板内固定,内侧平台用T 形或L 形锁定钢板内固定,钢板贴近胫骨,保持对平台的良好支撑,拧入自攻锁定钉。
5例半月板边缘撕裂用可吸收缝线缝合修补;2例严重的半月板体部破裂予以摘除;3例半月板前后角断裂予以修整或切除,尽可能保存半月板的功能。
4例交叉韧带止点撕脱骨折用可吸收缝线固定,侧副韧带损伤的患者在内固定术后行侧方稳定试验,有明显不稳的给予手术修复。
术毕常规放置引流管。
1.3术后处理应用抗生素预防感染。
麻醉作用消退后即行股四头肌等长收缩锻炼。
24 48h 拔除引流管。
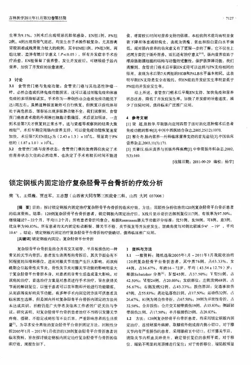
1周后膝关节以主动活动为主进行功能锻炼,或行CPM 机下持续被动活动膝关节,从患者能耐受的较小幅度开始,逐渐加大运动幅度,连续应用·341·临床骨科杂志Journal of Clinical Orthopaedics 2011Apr ;14(2)图1胫骨平台Sckantzker Ⅵ型骨折A.术前X 线片;B.术前CT 见双侧胫骨平台骨折伴干骺端分离;C.内侧重建钢板、外侧锁定钢板内固定术后,X 线片示重建钢板固定牢靠,骨折端稳定CPM 机锻炼2周(半月板损伤及交叉韧带断裂修复者,适当延迟锻炼时间),10d 后可扶拐下地不负重练习行走,完全负重时间14 30周。
2结果本组均获随访,时间8个月 3年。
切口甲级愈合55例,乙级愈合3例。
骨折临床愈合时间12 24周;Ⅳ、Ⅴ、Ⅵ型中各有1例在术后12周复查X 线片示复位的胫骨平台部分塌陷,后期骨性关节炎形成。
参照Rasmussen 膝关节功能评分:优41例,良11例,可3例,差3例,优良率为90%。
典型病例见图1。
3讨论3.1手术指征及手术时机手术指证:胫骨平台骨折为关节内骨折,为避免膝关节粘连、僵直和创伤关节炎的发生,对其治疗要求较高,绝大多数需要进行手术复位结合内固定治疗以恢复关节面的平整,良好的手术治疗应做到:①关节面尽可能解剖复位;②骨折块的稳定固定;③充实植骨支持以重建干骺端;④早期功能锻炼。
我们认为,胫骨平台负重区骨折塌陷>0.5cm 、分离移位>0.5cm 、平台倾斜>5ʎ具备其中之一者即有手术指征。
手术时机:对开放性骨折或脱位、或伴有血管、神经损伤者应立即进行手术治疗,对伴有多发性损伤的胫骨平台骨折只要情况允许应尽快手术内固定。
闭合性损伤要求24h 内手术,反之要等待患膝肿胀消退,软组织条件改善后即刻手术,一般为1 2周,手术时机与骨折的疗效直接相关,>3周因关节腔粘连,骨折端初步愈合难以复位则疗效不佳。
3.2骨折的复位、植骨与固定术中必须充分显露胫骨平台关节面,对合并有膝关节其他重要组织损伤时可以延长或加用其他切口以有效暴露。
由于植骨材料可能引起的排斥反应及生物相容性,自体髂骨移植一直被认为是骨缺损区植骨的金标准[1]。
对关节面下有明显空虚缺损,采用髂骨全层取骨植入缺损部位充分填塞,对胫骨平台骨折Ⅰ、Ⅱ、Ⅳ型者,术中将骨折块前侧打开,撬拨复位塌陷的关节面,缺损区植骨;Ⅲ型者在平台下1.5 2.5cm 开窗撬拔复位,窗内植骨;Ⅴ、Ⅵ型者参照胫骨棘进行复位,当胫骨棘与连接的关节面均塌陷,则以一侧较完整的髁部作为复位的参考。
术中应准确地将骨折复位,重新恢复胫骨的对线,恢复关节面的平整是避免日后发生创伤性关节炎的重要措施。
我们认为,整复后关节面应高出平台面1 2mm ,整复后的空腔充分植骨、压实。
除少数Ⅰ型骨折块较大选用空心螺钉固定外,Ⅱ、Ⅲ、Ⅳ型多选用锁定钢板固定,Ⅴ、Ⅵ型因关节面粉碎塌陷移位严重,一侧锁定钢板较难支撑及满意复位,另一侧仍需加用钢板固定,以达到坚强内固定的目。
3.3术后功能锻炼骨折固定可靠而且没有合并其他损伤应早期做膝关节伸屈活动功能锻炼,防止关节粘连及僵硬,有利于关节功能早日恢复。
本组患者术后即开始行股四头肌收缩功能锻炼,1周行CPM 机被动膝关节小范围功能锻炼,膝关节被动活动开始活动度应小,循序渐进,逐渐增加CPM 机活动范围。
涂万荣等[2]报道:胫骨平台骨折术后可早活动但不宜早负重,认为16周内禁止负重行走,18周后负重相对较为安全。
过早负重会使骨小梁压缩造成关节面下陷,导致膝内、外翻畸形和创性性关节炎的发生。
本组3例(Ⅳ、Ⅴ、Ⅵ型各1例)膝关节功能差者均与过早负重有关。
参考文献:[1]陈剑明,张经纬,校佰平,等.双钢板治疗Schantzker Ⅵ型胫骨平台骨折[J ].临床骨科杂志,2010,13(4):423-425.[2]涂万荣,魏从秀,丁援建,等.解剖型支撑钢板结合CPM 治疗胫骨平台骨折[J ].临床骨科杂志,2007,10(1):43-44.(接收日期:2011-02-16)·441·临床骨科杂志Journal of Clinical Orthopaedics 2011Apr ;14(2)。