广州市最新电子警察分布点(12)文档
- 格式:doc
- 大小:293.50 KB
- 文档页数:24
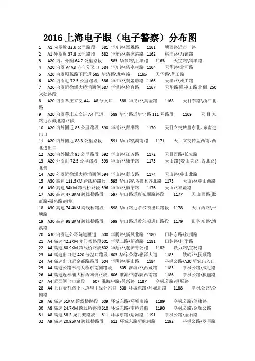
2016上海电子眼(电子警察)分布图1 A1内圈近32.6公里路段581 华东路\景雅路1161 塘西路近市一路2 A1外圈近37.8公里路段582 华东路\秦家港路1162 桃浦路\万镇路3 A20内、外圈64.7公里路段583 华东路\上丰路1163 天宝路\物华路4 A20内圈A4A8方向分叉口584 华东路\药水村路1164 天华路\北河路5 A20内圈顾戴路下匝道 585 华济路\龙吟路1165 天华路\普工路6 A20内圈近72.5公里路段586 华江路\虞姬墩路1166 天华路\州工路7 A20内圈近徐浦大桥浦西侧 587 华泾路\位育路1167 天华路近神工路北侧250米处路段8 A20内圈莘庄立交A4、A8分叉口588 华灵路\真金路1168 天目东路\浙江北路9 A20内圈莘庄立交进A4匝道589 华宁路近华宁路111号路段1169 天目东路近西藏北路路段10 A20内外圈近85公里路段590 华浦路\青湖路1170 天目立交转盘东北、东南进出口11 A20内外圈近88.8公里路段591 华山路\湖南路1171 天目立交转盘西南、西北进出口12 A20内外圈近93公里路段592 华山路\江苏路1172 天目西路\长安路13 A20外圈近72.5公里路段593 华山路\康平路1173 天山路(娄山关路-古北路)北侧14 A20外圈近徐浦大桥浦西侧 594 华山路\泰安路1174 天山路\中山北路15 A30高速111.5KM跨线桥路段595 华山路\乌鲁木齐北路1175 天山路\中山西路16 A30高速34KM跨线桥路段 596 华山路\镇宁路1176 天山路双流路17 A30高速47.3KM跨线桥路段597 华山路近曹家堰路路段1177 天山西路(淞虹路-福泉路)南侧18 A30高速74.4KM跨线桥路段598 华山路近希尔顿出口路段1178 天山西路\平塘路19 A30高速98.8KM跨线桥路段599 华山路近希尔顿进口路段1179 田林东路\漕溪路20 A30内圈进外环隧道匝道600 华腾路\新凤北路1180 田林东路\钦州路21 A4高速42.2KM龙门架路段601 华夏二路\新德路1181 田林路\桂平路22 A4高速60.9KM跨线桥路段602 华翔路\老沪青公路1182 铁力路\宝杨路23 A4高速出口进A20分岔口路段603 华徐公路\崧泽大道1183 铁岭路\抚顺路24 A4高速出口近金都路路段604 华阴路\骊山路1184 亭枫公路\A30新农出入口25 A4高速公路奉浦大桥东南侧路段605 淮海路\西藏路1185 亭枫公路\成毛路26 A4高速近奉浦大桥西南侧路段606 淮海中路\陕西南路1186 亭枫公路\枫丽路27 A4近西闸上口路段607 淮海中路\吴兴路1187 亭枫公路\枫展路28 A4上行金都路下匝道与主线分岔口608 环城东路\环城北路1188 亭枫公路\公园路29 A6高速51KM跨线桥路段609 环城东路\环城南路1189 亭枫公路\健康路30 A8高速24.7KM跨线桥路段610 环城东路\南桥老街1190 亭枫公路\金廊公路31 A8高速38.2龙门架路段611 环城东路\运河路1191 亭枫公路\金石路32 A9高速20.95KM跨线桥路段612 环城东路新航南路1192 亭枫公路\罗星路33 A9高速40.2KM跨线桥路段613 环城路\城北路1193 亭枫公路\寺平路34 A9高速公路近徐南路出口614 环城路\金沙路1194 亭枫公路\松卫南路35 T1主线近磁悬浮车站615 环城南路\环城西路1195 亭枫公路\王圩路36 爱都路日樱北路616 环城南路\人民南路1196 亭枫公路\仙居路37 爱都路富特北路617 环城西路\解放西路1197 亭枫公路\兴北路38 爱都路美桂北路618 环东大道近金海路路段1198 亭枫公路\兴寒路39 白石公路胜利路619 环东大道内圈近华夏路路段1199 亭枫公路\朱枫公路40 白杨路芳草路620 环东大道外圈近华夏路路段1200 亭枫公路近56公里路段41 百色路龙川北路621 环西大道近吴中路路段1201 亭枫公路近松隐工业区路段42 包头路国和路622 黄兴路\国顺路1202 亭枫公路近朱泾镇西侧路段43 包头路嫩江路623 黄兴路\黄兴路2100号1203 亭枫公路沈浦泾南路44 宝安公路博学路624 黄兴路近百安居1204 亭枫公路兴新路45 宝安公路电台路625 黄兴路近国权路1205 亭卫公路\A30、A5进出入口46 宝安公路富联路626 黄兴路近延吉中路路段1206 亭卫公路\A4北进出口47 宝安公路广陈路627 惠亚路\嘉前路1207 亭卫公路\漕廊公路48 宝安公路花园浜路628 机场大道\安航路1208 亭卫公路\红旗路49 宝安公路嘉松北路629 机场大道\航飞路1209 亭卫公路\林慧路50 宝安公路教育路630 机场大道\河滨西路1210 亭卫公路\南亭公路51 宝安公路敬学路631 机场路\民航上海中专校门1211 亭卫公路\南阳港路52 宝安公路浏翔公路632 纪鹤路\联友路1212 亭卫公路\平业路53 宝安公路陆翔路633 纪鹤路近888号路段1213 亭卫公路\天工路54 宝安公路潘泾路634 纪翟路\北青公路1214 亭卫公路\亭大G320公路55 宝安公路新源路635 纪翟路\北翟支路1215 亭卫公路\亭大公路56 宝安公路于塘路636 纪翟路\纪高路1216 亭卫公路\月工路57 宝安公路近跃进路路段637 纪翟路\朱建路1217 亭卫公路\展业路58 宝安路百安路638 纪翟路近红卫村路段1218 亭卫公路近南亭公路路段59 保德路安业路639 嘉美路\惠亚路1219 铜川路\北石路60 保德路曲沃路640 嘉前路\沪宜路1220 铜川路\子洲路61 保德路阳泉路641 嘉松北路\博园路1221 同济路\富锦路62 宝嘉公路浏翔公路642 嘉松北路\嘉安公路1222 同济路\双城路63 宝钱公路城北路643 嘉松北路\嘉松北路7222弄1223 同济路\同济支路64 宝钱公路嘉行公路644 嘉松北路\绿苑路1224 团城公路\建设公路65 宝钱公路嘉朱公路645 嘉松北路\外青松公路1225 团城公路\江帆路66 宝钱公路浏翔公路646 嘉松北路近黄渡开发区路段1226 团城公路\江海公路67 宝钱公路外钱公路647 嘉松公路\文翔路1227 团城公路\蟠龙公路68 宝钱公路嘉唐公路648 嘉松公路近百鸟村路段1228 团城公路\平岛路69 宝钱公路近佰家村路段649 嘉松公路近广富林路北侧路段1229 团城公路\竖新南路70 宝钱公路近娄东村路段650 嘉松公路近文翔路路段1230 团城公路\新江路71 宝钱路胜辛路651 嘉松南路\沈砖公路1231 团城公路\新中路72 宝山路横浜路652 嘉松南路\业辉路1232 团城公路17.9公里处路段73 宝山路虬江路653 嘉松中路\A9赵巷出入口1233 团城公路4.2公里处路段74 宝杨路铁山路654 嘉松中路\凤北路1234 团城公路近20.65公里路段75 宝杨路杨泰路655 嘉松中路\华腾路1235 团南公路\A4高速公路进出口76 宝杨路近杨泰路西侧路段656 嘉松中路\纪鹤公路1236 瓦洪公路洪南路77 宝杨路码头路段657 嘉松中路\嘉松中路188号1237 外环北翟路下匝道\北翟路78 堡镇北路近镇北线路段658 嘉松中路\嘉松中路5710号1238 外环地面\张杨北路79 堡镇路大通路659 嘉松中路\叙北路1239 外环辅道\航津路80 北陈公路陈海公路660 剑川路\华宁路1240 外环辅道\洲海路81 北虹路仙霞路661 剑川路\莲花南路1241 外环内圈\江东路下匝道82 北京东路黄河路662 剑河路\甘溪路1242 外环内圈82.2公里路段83 北京东路山西南路663 剑河路\剑河路530号1243 外环内圈张杨北路下匝道84 北京东路新昌路664 剑河路\天山路1244 外环隧道北孔出口路段85 北京东路西藏中路665 江场路\原平路1245 外环隧道北孔进口路段86 北京路泰兴路666 江川东路\莲花南路1246 外环隧道北孔路段87 北京路近成都路路段667 江川东路近莲花路路段1247 外环隧道南孔出口路段88 北京西路万航渡路668 江川东路近紫星路路段1248 外环隧道南孔进口路段89 北京西路758弄669 江川路\昆阳路1249 外环隧道南孔路段90 北京西路819号670 江川路\文井路1250 外环隧道泰和路出口路段91 北青公路繁兴路671 江东路\港迎路1251 外环隧道中孔路段92 北青公路凤中路672 江东路\凌高路1252 外环外侧近86.6公里路段93 北青公路华翔路673 江东路\凌海路1253 外环外侧近沪太路西侧路段94 北青公路华徐公路674 江海路\育秀路1254 外环线近草高路跨线桥路段95 北青公路嘉松路675 江宁路\澳门路1255 外环线近江杨北路出口路段96 北青公路金光路676 江宁路\奉贤路1256 外环线近龙东大道跨线桥路段97 北青公路胜利路677 江宁路\海防路1257 外环线近上川路跨线桥路段98 北青公路同三高速678 江宁路\武定路1258 外环线近申江跨线桥路段99 北青公路外青松公路679 江宁路近音乐广场进出口路段1259 外环线内侧近顾戴路路段100 北青公路近凤溪驾校东侧路段680 江浦路昆明路1260 外环线内侧近航津路路段101 北青公路近福泉山村路段681 江苏路近东诸安浜路路段1261 外环线内侧近龙东路路段102 北青公路近苗圃路路段682 江杨北路\水产路1262 外环线内侧近天山路路段103 北青公路近诏盛工业园区路段683 江杨北路\四元路1263 外环线内圈近3.4公里路段104 北松公路\华宁路684 江杨北路\绥化路1264 外环线内圈近济阳路段(47.6K) 105 北松公路\陪昆路685 江杨北路\友谊路1265 外环线内圈近罗山路段(38.2K) 106 北松公路\申牛公路686 江杨南路\临汾路1266 外环线内圈近浦东北路段(5K) 107 北松公路\松卫公路687 江月路\浦晓南路1267 外环线内圈近杨高南路段(45.6K)108 北松公路\元松路688 江月路\浦秀路1268 外环线外侧近曹安路路段109 北松公路近南门村路段689 江月路\三鲁路1269 外环线外侧近顾村镇路段110 北松公路近香泾路段690 交通路\广泉路1270 外环线外侧近顾戴路111 北松公路中春路691 交通路\交暨路1271 外环线外侧近航津路路段112 北松路\富岩路692 交通路\泾惠路1272 外环线外侧近天山路路段113 北松路\华银公司门口693 交通路\双山路1273 外环线外圈漕宝路下匝道路段114 北松路\昆阳路694 交通路\宜川路1274 外环线外圈近5.3公里路段115 北沿公路\北新公路695 解放东路建贤路1275 外环线外圈近罗山路出口路段116 北沿公路\港东公路696 金鼎路\真光路1276 外环线外圈近罗山路路段117 北翟路\北翟路3303号697 金都路\都市路1277 外环线外圈近杨高南路段(45.6K)118 北翟路\剑河路698 金丰路\保乐路1278 外青松公路\纪鹤公路119 北翟路\绥宁路699 金海公路\解放东路1279 外青松公路\崧泽大道120 本溪路控江路路口700 金海公路近A30跨线桥东南侧路段1280 外青松公路白鹤镇路段121 碧波路\祖冲之路701 金海公路近A30跨线桥西南侧路段1281 外青松公路近3885号路段122 博乐路\宝嘉公路702 金海路\A20辅道1282 外圈莘庄立交A20主线与A4分岔口123 博乐路\墅沟路703 金海路\金港路1283 宛平路近淮海路路段124 博园路\博园路601弄704 金海路\金高路1284 万航渡路\武定西路125 博园路\翔江路705 金海路\民耀路1285 万航渡路\新闸路126 博园路\许家村706 金海路\团南路1286 万航渡路长宁路127 博园路近A11跨线桥路路段707 金廊公路\金张公路1287 万荣路大宁路128 曹安路\真光路708 金廊公路5公里处路段1288 威海路\陕西北路129 漕宝路\苍梧路709 金廊公路近田阳路路段1289 卫零路卫新路130 漕宝路\桂菁路710 金陵东路\福建南路1290 卫清西路\蒙山路131 漕宝路\虹莘路711 金桥路\金桥路2690弄1291 卫清西路龙凯街132 漕宝路\柳州路712 金沙江路\大渡河路1292 文翔路\江学路133 漕宝路\中春路713 金沙江路\祁连山路1293 文翔路近三号桥路段134 曹家堰路近昭化路路段714 金沙江路\新郁路1294 文翔路近西林路路段135 漕廊公路\东风路715 金沙江路\杨柳青路1295 汶水东路\广粤路136 漕廊公路\金廊公路716 金沙江路\枣阳路1296 汶水路\大华路137 漕廊公路\秦阳路717 金沙江路\真光路1297 汶水路\寿阳路138 漕廊公路\朱漕路718 金沙江路\中江路1298 汶水路\汶水路60号139 漕廊路近宜华实业公司路段719 金沙江西路\华江公路1299 汶水路近原平路下匝道路段140 漕溪北路\零陵路720 金山大道\松卫路1300 汶水路近粤秀路路口141 漕溪路\田林东路721 金山大道\卫零路1301 汶水路汶水路251号142 漕溪路沪闵高架田林路下匝道722 金山大道\西静路1302 乌鲁木齐中路近华山医院路段143 漕溪路近田林路路段723 金山大道\学府路1303 吴淞大桥淞滨路出口下匝道144 曹杨路\潮州路724 金商公路\商周公路1304 吴淞大桥淞滨路下匝道路段145 曹杨路\普雄路725 金石公路\漕廊公路1305 吴淞路\塘沽路146 漕盈路\青赵公路726 金石公路\金张公路1306 吴淞路近四平路147 漕盈路\盈港路727 金张公路\吕朱公路1307 吴淞路近余杭路路段148 漕盈路近盈港路728 金钟路\平塘路1308 吴中东路\古宜路149 草庵头路近草高公路段729 锦绣东路\白桦路1309 吴中路\航新路150 草港公路\港沿公路730 锦绣东路\黄杨路1310 吴中路\金汇南路151 草港路\北新公路731 锦绣路\北艾路1311 吴中路\老虹井路152 草港路\汲浜公路732 锦绣路\锦和路1312 吴中路\万源路153 草港路\蟠龙路733 锦绣路\紫槐路1313 吴中路\吴中路585号154 草港路\前竖公路734 九江路湖北路1314 吴中路\姚虹路155 昌化路\海防路735 九泾公路近A9跨线桥路段1315 吴中路近桂林路路段156 昌平路\胶州路736 九亭大街\沪亭南路1316 吴中路近航东路157 常德路\余姚路737 九亭公路九亭大街1317 武川路\武川路318号158 场中路\康宁路738 巨鹿路\成都路1318 五莲路\兰城路159 场中路\少年村路739 军工路\控江路1319 武宁路\大渡河路160 场中路\新市北路740 康沈路\川周路1320 武宁路\普雄路161 场中路三泉路741 科苑路\春晓路1321 武宁路\杨柳青路162 车亭公路\泖亭公路742 空港六路\农场路1322 武宁路\中宁路163 车亭公路\叶新公路743 空港一路\迎宾五路1323 武宁路近东新路路口164 车亭公路近49公里处路段744 空港一路近机场集团路段1324 武宁路近兰溪路路段165 车亭公路近同建公路路段745 控江路\大连路1325 武夷路\定西路166 车新公路\北松公路746 控江路\内江路1326 五洲大道\日樱南路167 车新公路\民益路747 昆港公路\平原街1327 五洲大道\申江路168 车新公路\南乐路748 昆明路\海门路1328 五洲大道张杨北路下立交北侧路段169 陈海公路\堡镇北路749 涞亭南路\九亭大街1329 五洲大道张杨北路下立交南侧路段170 陈海公路\北新公路750 岚皋路\岚皋西路1330 西藏北路\陈家宅路171 陈海公路\北新路751 岚皋路近石泉路1331 西藏北路\天通庵路172 陈海公路\港沿路752 兰坪路\江川路1332 西藏北路\西藏北路970号173 陈海公路\鼓浪屿路753 兰州路平凉路路口1333 西藏南路寿宁路174 陈海公路\合五公路754 老沪闵路\嘉川路1334 西康路\安远路175 陈海公路\宏海公路755 老沪闵路\罗秀路1335 西康路\余姚路176 陈海公路\建设公路756 乐都路\西林路1336 西康路近北京西路路段177 陈海公路\江民路757 利民公路1.05公里路段1337 西林北路\文诚路178 陈海公路\利民路758 利民路\岱山路1338 西门路\北门路179 陈海公路\蟠龙公路759 莲花路\高兴路1339 西门路\人民路180 陈海公路\前竖公路760 莲花路\罗秀路1340 仙霞路\哈密路181 陈海公路\前竖公路761 莲花路近金都路路段1341 仙霞路\威宁路182 陈海公路\三华公路762 莲花南路\放鹤路1342 仙霞路\遵义南路183 陈海公路\三双公路763 莲花南路近剑川路路段1343 仙霞西路\平塘路184 陈海公路\向化路764 莲花南路近江川路路段1344 仙霞西路\协和路185 陈海公路\新建路765 莲花南路近南潮浜桥路段1345 香花桥近法华镇路段186 陈海公路\振业路766 莲花南路隧道近沪闵路路段1346 襄阳北路\新乐路187 陈海公路26.6公里路段767 联友路近纪宏路路段1347 翔江公路\惠亚路188 陈海公路27公里路段768 凉城路\车站北路1348 翔江公路\星华路189 陈海公路32.5公里路段769 两港大道\老芦公路1349 翔江路\惠裕路190 陈海公路33.5公里路段770 两港大道\临港路1350 翔江路\胜辛南路191 陈海公路34.9公里路段771 两港大道\三三路1351 翔殷路近国定东路路段192 陈海公路37公里路段 772 两港大道\书塘公路1352 斜土路\打浦路193 陈海公路54.6公里路段773 临汾路\曲沃路1353 新车公路近葡萄王酒厂路段194 陈海公路8.5公里路段774 临汾路\三泉路1354 新崇南路近富民街195 陈海公路近11.3公里路段775 临汾路\阳泉路1355 新崇南路近新崇西路196 陈海公路近6.35公里路段776 临青路\平凉路1356 新川南奉公路\奉城北门197 陈海公路近崇明中学路段777 灵石路\平利路1357 新川南奉公路\南明路198 陈海公路近港西村路段778 灵石路\万荣路1358 新川南奉公路\青村人民路199 陈海公路近合五公路东侧路段779 领航路\海天四路1359 新川南奉公路\泰青公路200 陈海公路近合五公路东侧路段780 岭南路闻喜路1360 新川南奉公路\新奉公路201 陈海公路近合五公路西侧路段781 浏翔公路\丰登路1361 新川南奉公路沿钱路西侧路段202 陈海公路近三星海坝村路段782 浏翔公路\丰翔路1362 新村路\交暨路203 成都北路\凤阳路783 浏翔公路\嘉旺路1363 新村路\万泉路204 成都北路\山海关路784 浏翔公路\静唐路1364 新村路\真金路205 成都北路\新闸路北向南785 浏翔公路\纬五路1365 新奉公路近奉和路206 成都路\威海路786 浏翔公路近崇友电梯厂路段1366 新港路\虹镇老街207 成都路大沽路787 浏翔公路近吴家角公交车站路段1367 新华路\定西路208 城丰路\华夏二路788 浏翔路\新建一路1368 新建公路\三华公路209 成山路\浦三路789 柳营路\西藏北路1369 新金桥路\金桥路210 成山路下南路790 隆安路\蒙山路1370 新金桥路\唐陆公路211 城中路\城中路20号791 龙漕路近田东路路口1371 新开河路\新中路212 川六公路\川周路792 隆昌路\控江路1372 新龙路乐购停车场出口路段213 川南奉公路\川六公路793 隆昌路\舒兰路1373 新四平公路\川南奉公路214 川南奉公路\拱乐路794 龙川路\罗秀路\长华路 1374 新四平公路近A30路段215 川南奉公路\洪运路795 龙东大道\川沙路1375 新外青松公路\城中东路216 川南奉公路\施新路796 龙东大道\华东路1376 新外青松公路\城中东路217 川南奉公路\瓦洪公路797 龙东大道\金丰路1377 新闸路\成都北路218 川南奉公路\卫亭路798 龙东大道\科苑路1378 新闸路\石门二路219 川南奉公路\闻居路799 龙东大道\丽雅路1379 新闸路\泰兴路220 川南奉公路\新奉公路800 龙东大道\龙东大道4877号1380 新镇路\中谊路221 川南奉公路\宣黄公路801 龙东大道\庆达路1381 秀沿路\康沈路222 川南奉公路\盐朝路802 龙东大道\申江路1382 秀沿路\秀沿路3668号223 川南奉公路\周祝公路803 龙东大道\张东路1383 徐家汇路\制造局路224 川南奉公路近陆楼路路段804 龙东大道\紫竹路1384 徐家汇路地道东进口路段225 川南公路\拱极路805 龙东大道广兰路1385 徐家汇路近打浦路路段226 川桥路\金沪路806 龙东路近金桥路路段1386 徐浦大桥1227 川沙路\川展路807 龙胜路\卫零路1387 徐浦大桥2228 川沙路\川周路808 龙水南路\喜泰路1388 徐浦大桥东向西引桥路段229 川沙路\创新路809 龙吴路\百色路1389 宣黄公路\南芦公路230 川沙路\龚路支路810 龙吴路\华泾路1390 宣黄公路\园中路231 川沙路\王桥路811 龙吴路\罗秀路1391 学府路\板桥路232 川沙路\新德路812 龙吴路\上海植物园1392 学府路\华东理工大学门口233 川周路\栏学路813 龙吴路\石龙路1393 学府路\龙胜路234 川周路\妙境路814 龙吴路\双柏路1394 学府路\松南支路235 川周路\唐黄路815 龙吴路\银都路1395 雪松路\绿杨路236 春申路\凯城路816 龙吴路\永德路1396 延安东路\福建南路237 春申路近梅富路段817 龙吴路\中海瀛台房产出口1397 延安东路\广西路238 大柏树立交东侧路段2 818 龙吴路华发路1398 延安东路近福建路路段239 大渡河路\芝川路819 龙吴路近华泾路路段1399 延安高架北侧江苏路入口匝道240 大连路\平凉路820 龙吴路近吴泾化工有限公司路段1400 延安高架北侧近虹许路路段241 大连西路\东体育会路821 龙溪路\青溪路1401 延安高架北侧近延西立交北出口242 大通路\陈海公路822 龙源路\龙源路1000弄1402 延安高架虹许路北下匝道243 大同公路浦东北路823 龙源路\文汇路1403 延安高架机场匝道路段244 大叶公路\A2出入口824 娄山关路\云雾山路1404 延安高架南侧福建路下口245 大叶公路\A4高速公路进出口825 鲁班路\丽园路1405 延安高架南侧虹井路入口匝道246 大叶公路\航塘公路826 鲁班路\瞿溪路1406 延安高架南侧虹许路入口匝道247 大叶公路\环城西路827 鲁班路\徐家汇路1407 延安高架南侧华山路入口匝道248 大叶公路\六奉公路828 鲁班路立交东南进出口1408 延安高架南侧江苏路入口匝道249 大叶公路\浦卫公路829 鲁班路立交西北进出口1409 延安高架南侧江苏路下匝道250 大叶公路\浦星公路830 鲁班路丽园路(2)1410 延安高架南侧凯旋路入口匝道251 大叶公路\泰青路831 陆家浜路\迎勋路1411 延安高架南侧凯旋路上匝道252 大叶公路\望园路832 陆家浜路河南南路1412 延安高架南侧娄山关路上匝道路段253 大叶公路\新奉公路833 罗店市一路近东南弄街1413 延安高架南侧西藏路下匝道254 大叶公路41公里路段834 罗山路\张衡路1414 延安高架延伸段北侧路段255 大叶公路沪杭公路东侧路段835 罗山路近华夏西路路段1415 延安高架延伸段南侧路段256 大叶公路金海路836 罗山路立交近杨高中路出口1416 延安高架延西立交南进口257 大叶公路金钱路837 茅台路\安龙路1417 延安路北侧茂名路入口匝道258 大叶公路近28公里路段838 茅台路\水城路1418 延安路高架南侧娄山关路入口匝道259 大叶公路近32.4公里处路段839 茂名路近淮海路路段1419 延安路近武夷路路段260 大叶公路近53.2公里路段840 梅陇路\龙州路1420 延安路南侧石门路入口匝道261 大叶公路近朝阳路段841 梅陇路\天等路1421 延安隧道北侧出口近高架上匝道262 大叶公路近金汇红专村路段842 眉州路\河间路1422 延安西路\程家桥路263 大叶公路近天河树脂公司路段843 湄州路\学宫路1423 延安西路\沪青平公路264 大叶公路近邬桥镇路段844 美桂南路\港澳路1424 延安西路\凯旋路265 大叶公路近中华学院路段845 蒙山路\东泉街1425 延安西路\南京西路266 淡水路近淮海路846 蒙山路近东泉街路段1426 延安西路\仙霞路267 德威堆场货站出口近江东路路段847 蒙山路近隆安路路段1427 延安西路北侧近虹许路路段268 东川路\碧江路848 密云路\赤峰路1428 延安西路近华山路路段269 东川路\东川路2088号849 妙境路\新川路1429 延安西路南侧江苏路上匝道路段270 东川路\永平路850 妙境路\新德路1430 延安西路南侧近虹许路路段271 东川路近虹梅南路路段851 民星路\包头路1431 延安中路\茂名南路272 东川路近环路路段852 闵塔公路\长石公路1432 延安中路\石门一路273 东大公路近万和公路路段853 明珠路\沪青平公路1433 延安中路\威海路274 东方路近乳山路口854 墨玉南路\博园路1434 延安中路\乌鲁木齐北路275 东风公路\林风公路855 牡丹江路\宝杨路1435 延安中路近茂名路路段276 东林路\宝杨路856 牡丹江路\水产路1436 延东立交南北高架东西出口匝道277 东林路\密山路857 牡丹江路\淞宝路1437 延东立交西出口外滩虹桥东西分叉口278 东林路\盘古路858 目华路\苍工路1438 延吉东路\安图路279 东门路\北门路859 目华路\环华路1439 延吉西路\长岭路280 东门路\玉环路860 目华路\南银河路1440 延长路\平型关路281 东门路\育麟桥路861 南北高架东侧共和新立交出口1441 延长西路\宜川路282 东启航路\海天三路862 南北高架东侧近彭江路路段1442 杨高北路\东陆路283 东亭路\晨阳路863 南北高架东侧近徐家汇路路段1443 杨高北路\航津路284 东长治路\公平路864 南北高架东侧近徐家汇路下匝道1444 杨高北路\胶东路285 都市路\丰顺路865 南北高架东侧临汾路下匝道1445 杨高北路\巨峰路286 都市路\富都路866 南北高架东侧徐家汇路上匝道地面1446 杨高北路\杨高北路2856号287 都市路\莘朱路867 南北高架共和新立交西出口路段1447 杨高北路\洲海路288 都市路\田园小学868 南北高架广中西路西侧下匝道1448 杨高南路\北艾路289 法赛路\芬菊路869 南北高架近共江路路段1449 杨高南路\东三里桥路290 法赛路\美桂南路870 南北高架西侧共和新路立交出口1450 杨高南路近花木路路段291 法赛路\日樱南路871 南北高架西侧呼玛路下匝道1451 杨高南路近花木路路段(2)292 番禺路\平武路872 南北高架西侧淮海路入口匝道1452 杨高中路\红枫路293 番禺路\新华路873 南北高架西侧近彭江路路段1453 杨高中路\金藏路294 芳甸路\迎春路874 南北高架西侧近威海路路段1454 杨高中路\金海路295 放鹤路近常青工业园区路段875 南北高架西侧近威海路下匝道路段1455 杨高中路\金新路296 芬菊路\英伦路876 南北高架西侧近永兴路上匝道1456 杨高中路近芳甸路路。
47处电子警察点位大公布,赶紧收藏!(包括新增电子警察位
置)
有车一族
最关心的问题之一可能是
街头上的“电子警察”啦!
一旦车主违反交通规则
很难逃脱它们的“法眼”
下面是洛阳交警公布的
最新最全孟津县电子警察抓拍点
各位驾驶员们
赶紧收藏
☟☟☟
孟津县电子警察的公示
为进一步规范道路交通秩序,创造一个安全、畅通、有序的交通环境,有效遏制交通违法行为,提高道路通行能力,最大限度的预防及减少道路交通事故的发生,洛阳交警特对孟津县38处电子抓拍和9处超速抓拍予以公示。
提醒广大机动车驾驶人员摒弃交通陋习,自觉遵守交通法规,安全驾驶。
在公布这些点位的同时,
洛阳交警更希望大家在行车中,
能遵守交通规则,
为了您和他人的安全,
请不要任性违法!
那么
这些电子警察都抓拍
哪些违法行为呢?
小编在此也给你们一一列举出来
1. 机动车行驶超过规定时速
2. 机动车违反禁令标志指示
3. 驾驶机动车违反道路交通信号灯通行
4. 驾驶人未按规定使用安全带
5. 驾驶时拨打接听手持电话
6. 遇行人正在通过人行横道时未停车让行
7. 机动车违反禁止标线指示
8. 机动车逆向行驶
抓拍只是手段
目的是提升大家的交通意识
有效预防交通事故
规范交通秩序
赶紧告诉身边的驾驶员吧!
信息来源:孟津交警大队。
上海市电子警察路口分布信息路口名称陆家浜路/河南南路成都路/大沽路万航渡路/长宁路场中路/三泉路万荣路/大宁路月罗公路近2318号路段外环内圈82.2公里路段泰和西路/富长路中春路/联农路九江路/湖北路北京东路/西藏中路七莘路/沪星路莘朱路/宝城路宝钱公路厲唐公路宝钱路/胜辛路张杨北路/利津路申江路/巨峰路大同公路/浦东北路德威堆场货站出口近江东路路段爱都路/富特北路放鹤路近常青工业园区路段富特北路/美盛路沪南公路/上南路南六公路/会龙路大叶公路近32.4公里处路段浦星公路/堆场路航南公路/泰青公路中山南路/小木桥路叶新公路/张泽支线北松公路近香泾路段九亭公路/九亭大街共和新路/保德路曲阳路/祥德路泗陈公路/千新公路亭枫公路/兴新路亭卫公路近南亭公路路段广西北路近广东路西藏南路/寿宁路中山南路/沪军营路中山南一路/打浦路鲁班路/丽园路(2)沪闵路/桂林路龙吴路/华发路长宁路/哈密路天山路/双流路芙蓉江路/新渔东路水城南路/黄金城道汶水路/汶水路251号岭南路/闻喜路原平路/阳城路逸仙路近万安路路段四川北路近山阴路路段沪宜公路近外岗工业区路段广灵四路近新市路路段殷行路近白城路56 江浦路/昆明路58长江西路/钢四路59外环外侧近86.6公里路段60月罗公路近束里桥路段61莘北路由西向东铁路隧道路段62北松公路/中春路63三鲁路/陈行路64迎宾大道外圈近川沙路路段65罗山路近华夏西路路段66上南路/永泰路67杨高南路近花木路路段68浏翔公路近吴家角公交车站路段69宝钱公路近娄东村路段70龙东大道/广兰路71上南路/易初莲花出入口72五洲大道张杨北路下立交北侧路段73外环线内圈近罗山路段(38.2K)74浦三路/新浦路75周川公路/秀沿路76环城东路/新航南路77大叶公路/金钱路78成山路/下南路79富特北路/奥纳路80爱都路/美桂北路81 A30高速47.3KM跨线桥路段82拱极路/理工大学校门83沪南公路/航头路84南六公路近华星加油站路段85金海公路近A30跨线桥西南侧路段86南奉公路近奉贤中学路段87大叶公路/金海路88A30高速74.4KM跨线桥路段89瓦洪公路/洪南路90解放东路/建贤路91车亭公路近同建公路路段92沪杭公路/卫零路93志丹路/新村路94航塘公路/新川南奉公路95申牛公路/北松公路96荣乐东路/锦昔路97沪松公路/莲雄路98卫零路/卫新路99卫清西路/龙凯街100亭枫公路/沈浦泾南路101北青公路/胜利路102北青公路/凤中路103高泾路近A9跨线桥路段104外环地面/张杨北路105外环内圈/江东路下匝道106杨高中路/金海路107杨高中路/金新路108浦星公路/金钱公路109大叶公路近53.2公里路段110南奉公路/青村集贸市场111环城西路/解放西路112涞亭南路/九亭大街113虹梅南路近朱辛路路段57共和新路/共康路114115116117118119120121122123124125126127128129130131132133134135136137138139140141142143144145146147148149150151152153154155156157158159160161162163164165166167168169170171车亭公路/叶新公路亭枫公路/罗星路亭卫公路/红旗路沪青平公路/金溪路华浦路/青湖路嘉松中路/嘉松中路5710号A9高速40.2KM跨线桥路段内环高架内侧金沙江路下匝道外环线外侧近顾戴路漕宝路/虹莘路逸仙高架东侧近殷高路路段南北高架东侧近彭江路路段内环高架内侧广中路下匝道内环线外侧近沪太路路段环城路/城北路沪宜公路厲朱公路沪闵高架东侧近内环高架路段沪青平高速进外环内侧匝道路段中环线内侧国定路岀口鲁班路立交东南进岀口团城公路/新江路西门路/北门路东门路/北门路堡镇路/大通路陈海公路/振业路陆家浜路/迎勋路古宜路近吴中东路路段中山西路1555号路段古羊路/伊犁南路宋园路/古羊路光新路/石泉路真南路近红柳路沪太路/老沪太路沪太路近1051弄路段宝山路/虬江路松花江路/敦化路隆昌路/舒兰路吴中路近桂林路路段沪闵高架莘庄入口路段江月路/三鲁路徐浦大桥1龙吴路/永德路宝嘉公路/浏翔公路宝安公路/嘉松北路宝钱公路/外钱公路浦东北路/外环地面道金海路/民耀路外环辅道/航津路港城路/欧高公路江东路/港迎路浦星公路/江月路华山路/乌鲁木齐北路浦星公路/恒星路墨玉南路/博园路蒙山路近东泉街路段亭枫公路/健康路吴中路近航东路翔江路/胜辛南路序号123456789 10 11 12 13 14 15 16 17 18 19 20 21 22 23 24 25 26 27 28 29 30 31 32 33 34 35 36 37 38 39 40 41 42 43 44 45 46 47 48 49 50 51 52 53 54 5512230虹桥路(沪青平公路-出租车停车场出 口)东侧231蒙山路近隆安路路段 232茂名路近淮海路路段 233鲁班路/丽园路 234虹梅路/平阳路 235田林路/桂平路 236遵义路/茅台路 237江宁路/海防路 238北京路/泰兴路 239延长西路/宜川路240真南路/常和路 241金沙江路/杨柳青路 242岳州路/高阳路 243东长治路/公平路244周家嘴路/周家嘴路3199号 245 黄兴路/黄兴路2100号 246军工路/控江路 247淞滨路近淞桥东路路段 248牡丹江路/宝杨路 249殷高西路/河曲路 250沪闵路近北桥中学路段 251三鲁路近苏近北路北侧路段 252纪翟路/朱建路 253北松路/昆阳路 254吴中路/姚虹路255内环线夕卜侧近杨浦大桥浦西段 256徐浦大桥东向西引桥路段 257顾戴路/龙茗路 258纪翟路/纪高路 259新镇路/中谊路 260江川东路近莲花路路段 261纪鹤路/联友路 262锦绣路/紫槐路 263龙东大道/川沙路 264南六公路/川展路 265川沙路/王桥路 266新村路/真金路 267真光路/梅川路 268志丹路/甘泉路 269黄兴路近百安居 270延吉西路/长岭路271新龙路乐购停车场出口路段 272平阳路A20跨线桥 273沪闵路3 12 0号路段274 A4上行金都路下匝道与主线分岔口 275 外圈莘庄立交 A20主线与A4分岔口 276龙东路近金桥路路段 277外环线外圈近罗山路路段 278浦东北路/港城路口 279日樱北路/希雅路 280美桂南路/港澳路 281南六公路/周祝公路 282沪南公路/听潮路283奉浦大桥(南向北)2号路段 284大叶公路近中华学院路段 285人民北路/南期昌路286叶新公路近井凌桥村路段172 浏翔公路/丰登路 173 杨高中路近芳甸路路口 174 罗山路立交近杨高中路出口 175 外环内圈张杨北路下匝道 176 新金桥路/唐陆公路 177 华东路/创新路 178 江东路/凌高路 179 康沈路/川周路 180 两港大道/临港路 181 文翔路近西林路路段182谷阳北路/思贤路183 叶新公路近团结村路段 184 卫清西路/蒙山路 185 金廊公路/金张公路 186松卫南路/漕廊公路187 白石公路/胜利路 188青赵公路傩利路189 沪闵高架近莲花路路段 190 南北高架西侧延东立交出口 191 内环高架内侧大柏树入口匝道 192 内环延西立交内侧进口 193 鲁班路立交西北进出口 194 陈海公路近三星海坝村路段 195 团城公路4.2公里处路段 196 陈海公路/向化路 197 沪宜公路/胜辛路 198 南奉公路/金海路 199 天华路/北河路 200 外环隧道北孔路段 201 华阴路/骊山路 202真北路/真北路3725弄203 北松路/富岩路204 A4高速出口近金都路路段 205 元江路/华宁路 206金丰路/保乐路207 中春路/申北路 208兰坪路/江川路209 翔江公路/星华路 210 博园路/博园路601弄 211 浦东北路/衡安路 212华东路/上丰路213 张杨北路/衡安路214 漕廊路近宜华实业公司路段 215 亭卫公路/亭大公路 216亭枫公路/兴北路217 沪闵高架东侧近柳州路路段 218延安高架南侧江苏路下匝道219 延安高架北侧近延西立交北出口 220 内环高架内侧四平路下匝道 221 南北高架西侧共和新路立交出口 222湄州路/学宫路223 一江山路/湄州路 224 团城公路/竖新南路 225 北陈公路/陈海公路 226外环隧道北孔进口路段227 莲花南路近剑川路路段 228 东川路近环路路段229 南北高架西侧近永兴路上匝道287 车亭公路近49公里处路段 288 文翔路近三号桥路段 289 茸平路/茸梅路 290 亭枫公路/松卫南路 291 金张公路/吕朱公路 292 金廊公路5公里处路段 293 内环高架内侧黄兴路入口匝道 294 内环高架内侧武夷路入口匝道 295 延安高架南侧江苏路入口匝道 296 江苏路近东诸安浜路路段 297 遵义路近天山路路段 298 曹安路慎光路 299 武宁路冲宁路 300纪翟路近红卫村路段301 北翟路/北翟路3303号 302川沙路/川周路 303 龙东大道/金丰路 304 沪南公路/航都路 305 观海路/人民东路 306 莘砖公路/九新公路307 叶新公路近高速立交桥东侧路段 308 人民北路/新松江路 309 泗陈公路近祥泽路路段 310朱枫公路近东方红大桥南侧路段311沪杭公路/天华路 312 诸光路近A9跨线桥路段 313 沪青平公路近 43.4公里处路段 314 沪青平公路近西岑支线路段 315延安高架机场匝道路段316 A9高速公路近徐南路出口 317 南门路/八一路 318 陈海公路/北新公路 319东风公路/林风公路320 草港路/北新公路321 南进场路近T2分叉口路段 322 护航路近海天四路路段 323目华路/南银河路 324 州工路/联合路 325 外环隧道中孔路段 326 东川路近虹梅南路路段 327 延安西路/凯旋路 328 武夷路/定西路 329 延安东路/广西路 330龙川路/罗秀路/长华路331漕宝路/桂菁路 332 老沪闵路/罗秀路 333天山路/中山西路334 金钟路/平塘路 335 娄山关路伝雾山路 336 虹古路/安龙路 337 岚皋路/岚皋西路 338 新村路/万泉路 339 交通路/双山路 340长寿路/叶家宅路341月罗路/潘泾路 342 外环隧道泰和路出口路段 343 蕴川路近蕴川路羌巷车站路口 344祁连山路/聚丰园路同济路/同济支路和静路/米泉路七莘路/吴中路中春路/中谊路A20外圈近徐浦大桥浦西侧宝钱公路近佰家村路段嘉松北路近黄渡开发区路段博园路近A11跨线桥路路段沪宜公路/德华路环东大道外圈近华夏路路段浦东北路近东高路路段羽山路/桃林路祖冲之路/松涛路南芦公路/新四平公路人民西路/听潮路沪闵公路/金都路博乐路/墅沟路A20内圈莘庄立交A4、A8分叉口吴中路/老虹井路宝安公路/花园浜路沪宜公路/清河路金沙江西路/华江公路外环线内侧近航津路路段申江路/金海路环东大道近金海路路段张衡路/张衡路528号杨高北路冻陆路三新北路/新松江路玉树路/思贤路叶新公路/同三高速进岀口九泾公路近A9跨线桥路段沪松公路近砖桥路路段亭枫公路近56公里路段亭卫公路/南阳港路亭卫公路/林慧路漕廊公路侏漕路亭枫公路/公园路沪青平公路/银涛路沪青平公路/东方绿舟1号门内环高架内侧沪太路下匝道南北高架西侧近彭江路路段南北高架西侧近威海路下匝道路段中春路/申强路陈海公路/三双公路内环高架外侧周家嘴路下匝道内环高架外侧金沙江入口匝道延安高架南侧华山路入口匝道延安东路/福建南路长宁路/锦屏路延安路近武夷路路段西康路/余姚路成都路/威海路新闸路/成都北路真南路/雪松路铜川路/北石路武宁路近兰溪路路段中山北路近武宁路路段共和新路/闻喜路403广中路/万荣路404共和新路近中兴路路段405汶水路近粤秀路路口406沪太路近华阴路路口407灵石路/万荣路408吴淞路近余杭路路段409逸仙路/仁德路410长阳路/海门路411邯郸路/国宾路412武川路/武川路318号413月罗公路近锦西路路段414上大路/上海大学415泰和路/铁峰路416北青公路/金光路417A20内圈近徐浦大桥浦西侧418华翔路/老沪青公路419张杨路近源深路路段420碧波路/祖冲之路421新川南奉公路傣青公路422金都路/都市路423莘建东路近外环路路段424虹梅南路/金都路425沪宜公路/塔城路426沪青平公路近淀峰游泳场路段东向西427三鲁路/沈杜路428都市路/田园小学429嘉松北路/嘉安公路430外环线外侧近曹安路路段431枣庄路/银山路432五莲路/兰城路433龙东大道/张东路434锦绣路/北艾路435南航公路/航兴路436川南奉公路/盐朝路437两港大道/老芦公路438沪杭公路近沈陆村路段439航南公路/金齐公路440大叶公路近邬桥镇路段441奉柘公路近沪杭公路路段442南奉公路近湾张路路段443南乐路/茸江路444泗陈公路近陶干路路段445沪松公路近梅家浜路路段446朱吕公路/松卫路447亭枫公路/金石路448亭卫公路/亭大G320公路449嘉松中路/A9赵巷出入口450北京东路/新昌路451永嘉路/太原路452成都北路/山海关路453东林路/密山路454祁连山路/锦秋路455外青松公路/纪鹤公路456盈港路/浦仓路457沪青平公路/金商公路458大柏树立交东侧路段2459延东立交南北高架东西出口匝道460水城路/仙霞路461伊犁南路/红宝石路462古羊路/水城南路463交通路/广泉路464中山北路/兰田路465共和新路近柳营路路段466天目东路/浙江北路467密云路/赤峰路468广灵一路/广灵二路469吴淞路/塘沽路470东林路/宝杨路471华灵路/真金路472永清路/海江路473北青公路近诏盛工业园区路段474龙吴路近吴泾化工有限公司路段475三鲁路/联航路476杨高南路冻三里桥路477申江路近桂桥路路段478上川路/川沙路479浦建路/环龙路480迎宾大道近顾江路跨线桥路段481外环线内圈近济阳路段(47.6K)482高科东路/唐陆公路483迎宾大道华洲路484川南奉公路/卫亭路485沪南公路/观海路486延安高架北侧近虹许路路段487内环高架外侧近武宁路下匝道488启航路近海天四路路段489T1主线近磁悬浮车站490淮海路/西藏路491龙漕路近田东路路口492包头路/嫩江路493沪宜公路/叶城路494大叶公路/A4高速公路进出口495南奉公路/航塘公路496沪青平公路/练西路497内环高架外侧中山北一路下匝道498陈海公路/港沿路499漕溪路沪闵高架田林路下匝道500古北路/仙霞路501玉屏南路/遵义路502北虹路/仙霞路503南大路/红柳路504真南路/武威路505灵石路/平利路506中山北路近沪太路下匝道507中山北路/普善路508共和新路近闸北消防队门口509保德路/安业路510北松公路/华宁路511沪闵公路/向阳路512北松公路/元松路513A20内圈A4A8方向分叉口514沪闵高架往A4与A20内圈分岔口515外环线内侧近龙东路路段345 346 347 348 349 350 351 352 353 354 355 356 357 358 359 360 361 362 363 364 365 366 367 368 369 370 371 372 373 374 375 376 377 378 379 380 381 382 383 384 385 386 387 388 389 390 391 392 393 394 395 396 397 398 399 400 401 4023516浦星路/外环立交517叶大公路近永联村路段518车新公路/民益路4519北松公路近南门村路段520内环高架内侧天钥桥路入口匝道521沪宜公路近陆家村路段522奉新公路近奉粮路路段523金山大道/卫零路524沪杭公路/友谊路525延安高架南侧虹许路入口匝道526延安高架南侧虹井路入口匝道527南北高架西侧淮海路入口匝道528天华路/州工路529目华路/环华路530长宁路佇康路-凯旋路)北侧531延安隧道北侧出口近高架上匝道532重庆南路/南昌路533武宁路/普雄路534新村路/交暨路535广粤路近汶水路路段536周家嘴路/通北路537黄兴路/国顺路538三鲁路近立建路段539水清路近庙泾路540外环线外圈漕宝路下匝道路段541外环线近草高路跨线桥路段542浦东北路/草高支路543云山路/杨高中路544外环线内圈近浦东北路段(5K)545南北高架东侧近徐家汇路路段546陈海公路/北新路547育麟桥路/陈海公路548侯机楼出发层进口处路段549逸仙路高架西侧近何家湾路段550南泉北路近时代广场路段551沪南公路近新场镇路段552周祝公路/建设路553两港大道/书塘公路554大叶公路近28公里路段555A4近西闸上口路段556浦星公路/金汇工业路557奉浦大桥(北向南)1号路段558沪青平公路/诸光路559北青公路/外青松公路560中环线外圈近宜山路地道进口路段561中环线内圈近漕宝路地道进口路段562延安高架南侧娄山关路上匝道路段563南北高架东侧临汾路下匝道564新建公路/三华公路565瀛陈公路/陈南路566肇家浜路圧瑞金南路567南北高架东侧徐家汇路上匝道地面568中山南二路/瑞宁路569延安中路/威海路570延安中路近茂名路路段571逸仙路近逸仙路高架入口路段572共和新路/呼玛路北侧573蕴川路近海豹水泥厂574共和新路/呼玛路575宝安公路/陆翔路576月罗公路近发四路577浦星公路/竹园路578沪闵路/沪闵路7900号579江月路/浦晓南路580莘松路/莘福路581青公路/联友路582吴中路/航新路583高科中路/法拉第路584杨高南路近花木路路段(2)585华东路/金海路586川南奉公路近陆楼路路段587周祝公路/上海医药高等专科学校588沪南公路/新坦瓦公路589奉柘公路/浦星公路590浦星公路东侧近东星村路段591A4高速公路奉浦大桥东南侧路段592朱枫公路/前进路593沪青平公路/盈朱路594内环高架内侧沪太路入口匝道595莲花南路近江川路路段596中山北路近沪太路路口597岚皋路近石泉路598海宁路/浙江北路599天目西路/长安路600水电路/广灵四路601吴淞路近四平路602逸仙路/纪念路603控江路/内江路604三门路/吉浦路605外环线夕卜侧近顾村镇路段606沪太路近东方国贸路段607长江西路/江杨路铁道口608A30内圈进外环隧道匝道609七莘路/新龙路610复兴西路/永福路611海宁路/江西北路612川南公路/拱极路613公园路/华青路614陈海公路/新建路615长江路/爱晖路616人民西路/城西路617虹梅南路/普乐三村618七莘路/庙泾路619中春路/鑫都路620外环线外侧近航津路路段621浦星公路/平庄公路622A30高速98.8KM 跨线桥路段623学府路/华东理工大学门口624金石公路/漕廊公路625中环线内圈近粤秀路路段626中环线外圈近金沙江路地道进口路段627中环线外圈近国和路路段628中环线内圈近国和路路段629团城公路近20.65公里路段630陈海公路32.5公里路段631陈海公路/蟠龙公路632中山南路近内环上下匝道路段633石龙路/永川路634漕溪路近田林路路段635 延长路/平型关路636 高平路/晋城路637 周家嘴路/公平路638 逸仙路/三门路639 中山北二路/辉河路640 逸仙路近逸仙路3901号大门路口642外环线外圈近罗山路出口路段643张杨路/枣庄路644川沙路/川展路645松卫南路近金门村路段646妙境路/新德路647川沙路/创新路648杨高北路/巨峰路649川南奉公路/施新路650漕廊公路/金廊公路651亭枫公路近朱泾镇西侧路段652朱吕公路/干林路653漕廊公路冻风路654沪杭路/卫二路655亭枫公路/A30新农出入口656蒙山路/东泉街641 永清路/双城路657 金商公路/商周公路658 沪青平公路/沪青平公路5836号659 盈港东路/崧文路660 北青公路/华徐公路661 团城公路/662机场大道/安航路663中山南路白渡路路段664红松路宋园路665宜山路/宜山路655弄666机场路/民航上海中专校门667南昌路近瑞金二路路段668周家嘴路/双辽路669奉浦大道/环城东路670北青公路近凤溪驾校东侧路段671陈海公路近合五公路东侧路段672空港六路/农场路673南奉公路/神州路674盈港路/城中北路675清峪路/吉镇路676真北路/同普路677月罗公路零公里678宝安公路/富联路679颛兴路/都会路680徐浦大桥2681三鲁路/立跃路682浦星公路/联跃路683浦东北路冻靖路684耀华路近西营路路段685环东大道内圈近华夏路路段686沪南公路/川南奉公路687川南奉公路/拱乐路688南芦公路/汇成路689环城东路/运河路690奉炮公路近上海师范大学路段691沪松公路近涞亭南路692A8高速24.7KM跨线桥路段江海公路5693 叶新公路近76.8公里路段694 外青松公路近3885号路段695明珠路/沪青平公路696青安路/体育场路697内环高架外侧新华路上匝道698沪闵高架东侧近龙漕路路段699中环线内圈周家嘴与翔殷隧道分岔口700中环线外圈近金沙江路上匝道路段701 龙吴路/银都路702复兴中路/汾阳路703华泾路/位育路704长宁路/天中路705曹家堰路近昭化路路段706内环线内侧近武夷路路段707泉口路/平塘路708仙霞路/遵义南路709延安中路/乌鲁木齐北路710 陈海公路近崇明中学路段711空港一路/迎宾五路712天华路近神工路北侧250米处路段713昌平路/胶州路714 北京西路758弄715西康路/安远路716长寿路/西康路717江宁路近音乐广场进出口路段718金沙江路/中江路719临汾路/阳泉路720沪太路近1170弄路段721育麟路/鼓浪屿路722 天目立交转盘东北、东南进出口723海宁路/乍浦路724 昆明路/海门路725广粤路近外国语学校西侧路段726宝山路/横浜路727富长路近泰和西路728南北高架西侧呼玛路下匝道729外环外侧近沪太路西侧路段730三鲁路/闸航路731红松路/姚虹路732浦星公路/闸航路733 亭枫公路/兴寒路734 朱吕公路/金廊公路735 A6高速51KM跨线桥路段736福建南路近延安东路737徐家汇路地道东进口路段738沪太路/灵石路739平凉路/许昌路740乐都路/西林路741 南北高架西侧近威海路路段742瑞金南路/斜土路743长华路/华发路744老沪闵路/嘉川路745周家嘴路/安国路746 中山北一路/同心路747淞桥西路近淞滨路路段748吴淞大桥淞滨路出口下匝道749 A20内外圈近88.8公里路段750浦星公路/立跃路751 平南路/平南路890号752沪闵路莘庄立交内圈A20、A4分岔口753 A20内圈顾戴路下匝道754川桥路/金沪路755张杨北路/东高路756沪闵路/东川路757中春路/光华路758港迎路近江东路路段759南亭公路/庄良路760金海公路/解放东路761 南亭公路/五星路762 亭卫公路/A30、A5进出入口763松卫南路/A4北进出口764杭州湾大道/板桥路765金山大道/西静路766长寿路/胶州路767中华兴路/共和新路768外青松公路白鹤镇路段769沪青平公路/城中南路770延安路南侧石门路入口匝道771内环高架外侧广中路入口匝道772沪闵高架进内环匝道分叉口773陈海公路/合五公路774百色路/龙川北路775新华路/定西路776 陈海公路近11.3公里路段777鲁班路/徐家汇路778内环瑞金南路上匝道地面道路779漕溪路/田林东路780内环线外侧近武夷路路段781中山西路/武夷路782外环线夕卜侧近天山路路段783番禺路/新华路784古北路/红宝石路785金沙江路/枣阳路786祁连山南路/绥德路787交通路/泾惠路788金鼎路/真光路789杨高南路/北艾路790逸仙高架东侧近何家湾路段791广中西路/大宁灵石公园792共和新路/汾西路793大连西路/东体育会路794四平路/四达路795场中路/新市北路796宝安公路/潘泾路797牡丹江路/水产路798共和新路/共和新路4703弄799宝杨路码头路段800月罗公路/锦乐路801三鲁路近联合路段802肇家浜路/宛平路803长宁路/中山北路804松花江路/双阳路805盈港路/外青松公路806内环线内侧近周家嘴路路段807陈海公路2 7公里路段808都市路/丰顺路809 沪青平公路1255号路段810 嘉松北路/外青松公路811 博园路/许家村812 环城路/金沙路813 浏翔公路/静唐路814 沪宜公路/新翔黄路815 高科中路/申江路816 华山路/湖南路817 番禺路/平武路818 威海路/陕西北路819 延安中路/石门一路820 交通路/宜川路821 临汾路/曲沃路822 中兴路/鸿兴路823蕴川路/共祥路824 虹古路冰城路825 常德路/余姚路826 中原路/长海路827 宝杨路近杨泰路西侧路段828 牡丹江路/淞宝路829 吴中路/万源路830 中春路/元江路831 元江路/花王路832 宝钱公路/嘉朱公路833 博园路/翔江路834 上川路/金穗路835申江路/川桥路836 外环线近申江跨线桥路段837 迎宾大道近唐黄路天桥路段838 外环线近龙东大道跨线桥路段839 航城路/川南奉公路840 南芦公路/联农驾校841 宣黄公路/南芦公路842 川南奉公路/宣黄公路843 两港大道/三三路844 A30高速34KM跨线桥路段845 朱枫公路收费口路段846 金廊公路近田阳路路段847 学府路/松南支路848 亭卫公路/南亭公路849 中山南路/中山南路1521号850 虹桥路/宜山路851 芷江西路/普善路852 陈海公路/前竖公路853 虹桥机场迎宾一路路段854 华山路近曹家堰路路段855 延安西路/程家桥路856共和新路/洛川中路857 江场路/原平路858 环西大道近吴中路路段859 浦星公路/沈杜公路860 A4高速出口进A20分岔口路段861沪宜公路/古猗园路862 宝安公路/新源路863 顾高路/赵高路864 新金桥路/金桥路865 龙东大道/华东路866 五洲大道/申江路6。
咸阳最全电子警察监控点违章高发路段全曝光!有人行车生猛,却没有被摄像头拍过!有人开车谨慎,却总能收到罚单!到底是在哪里被抓到违章的呢?赶紧打起12万分的精神、睁大眼睛往下看,毕竟驾照上的每一分都是钱啊!【咸阳最全电子警察监控点+车辆违章高发路段】附:扣分、罚款细则咸阳电子警察分布点城内37处十字路口七厂、团结路、电影院、北门口、抗战路、东风路、新兴路、塔尔坡、防洪渠、地税局、玉泉路、中华路、双拱桥、建设路、体育场、沣东、里仁路、河南街、围墙、段家、思源南路、思源北路、文科路、七〇四、钓台中队、文林路、彩虹桥、七里铺、民院、朝阳一路、朝阳二路、朝阳四路、朝阳五路、朝阳六路、西华路、玻璃厂、吴家堡34处路段玉泉东口、汽车北站、吴家堡转盘、陈杨寨转盘、迎宾大道转盘北、铁二十局、中宏广场、风力发电厂、秦阳花园、友谊路口、秦都桥南口及北口、七厂供电局门前、统一广场、团结路南口、咸通路南口、亮马河大厦、渭城中学门前、咸阳中学门前、汽车北站门前、正大国际门前、咸兴路陕广门前、窑店中队门前、周陵中队门前、国贸大厦、电信大楼、朝阳一路丁字路口、勤俭路丁字路口、金旭大道东段、望贤路中段、迎宾大道南段、马庄镇口、过双路陈家村坡头及世纪大道西咸交界国道高速211国道485㎞旬邑点312国道1671㎞长武点福银高速1857㎞长武点211国道600km+300m淳化县农牧局路口211国道600km+800m淳化县南门口县区312乾县灵源东1551km+400m312乾县灵源西1552km+400m武功县人民银行什字、四方向电子警察武功县工商局什字、四方向电子警察武功县水利局什字、四方向电子警察武功县S107省道余村处:220km+600m 武功县S107省道付家堡南:210km兴化十字南十字槐里路十字西关十字秦岭十字(东西方向)华兴一路十字(东西方向)华兴二路十字(东西方向)408专家公寓十字(东西方向)408厂西十字(东西方向)东桥十字(东大街以西)西桥十字(西大街以东)吉元大街西十字泾干大街泾云路南口泾干大街泾干中学门口泾干大街地税局家属院十字中心街粮集路口十字中心街三门角十字机场进出机场主要有两个方向,一个是东进出机场的道路,它连接的是汉城收费站,从汉城收费站出来就是西安的城北、朱宏路方向,这条是机场专用高速路。
2015最后一天,赠你佛山五区电子警察分布地图!2015最全的佛山电子警察分布地图来了!不想收牛肉干必看!佛山交警提醒:“电子警察”抓拍闯红灯行为将处200元罚款,记6分;压或跨越实线行驶处200元罚款,记3分;不按车道行驶者将处100元罚款,记2分;货车及黄标车闯禁等处200元罚款,记3分。
禅城区、南海区电子眼分布列表↓↓↓点击以下链接查看禅城、南海电子分布列表/s?__biz=MjM5NDA5NDk2MA==&m id=211538364&idx=3&sn=103b5244cee4f52d69ed81886c4959 4b#rd(长按链接选择复制,使用浏览器打开)顺德区电子眼分布列表测速类监控:105国道2607KM+580M(顺德区大良顺峰山路段)105国道2605KM+650M(顺德区大良商业城路段)105国道2596KM+120M(顺德区伦教振兴路口对开)105国道2584KM+850M(顺德区北滘碧江路段)325国道26KM+200M(顺德区龙江大坝桥路段)顺德区龙洲路段伦教新城路段顺德区百安路杏坛南朗路段顺德区佛陈路陈村弼教路段顺德区碧桂路伦教三洲路段碧桂路大良逢沙路段(迁移至顺德区二环路/科技一路)105国道2606KM+400M(顺德大良顺峰山路段)105国道2614KM+150M(顺德容桂华逸宾馆对开路段)105国道2589KM(顺德北滘君兰高尔夫正门对开路段)顺德区龙洲路32KM+230M(伦教三洲路段)顺德区白陈路13KM+590M(陈村石洲路段)顺德区百安路17KM+50M(均安鹤峰路口)顺德区大良德胜西路3KM+660M(范沙村路段)顺德区龙洲路35KM+540M(伦教东城兰苑路段)佛陈路陈村碧桂花城旁龙门架对开路段(双向)佛陈路陈村镇中学人行天桥对开路段(双向)佛陈路陈村绀现大道附近人行天桥对开路段(双向)佛碧路陈村新君汇花地湾对开路段(单向)碧桂路伦教永丰加油站对开路段(双向)(暂停)碧桂路伦教永丰路段(S112线31KM+900M)(双向)碧桂路大良碧桂高架北起点逢沙加油站路段(双向)龙洲路龙江西亭大桥西引桥路段(双向)顺番路龙江西堡酒庄对开人行天桥路段顺番路龙江(东海立交)大谷村对开人行天桥路段三乐路北滘大沙大桥西引桥(双向)碧桂路北滘西海大桥北引桥(双向)林上路北滘佛山一环出入口(双向)佛碧路陈村大桥东引桥(双向)北滘镇美的大道105国道路口(东往西)顺番路龙江西堡酒庄对开人行天桥路段顺番路龙江(东海立交)大谷村对开人行天桥路段容桂环山路容新居委会门口对开路段北滘美的大道美的总部二期对开路段北滘林港路深业城对开路段北滘三乐路美的微波炉公司南门对开路段(S363 75KM+500M)碧桂路容桂轻轨站对开路段(X520 8KM+400M)顺德区百安路勒流百丈大桥路段(S268 1KM+800M)105国道2610KM+30M(顺德容桂桂洲大道路口)禁摩监控:105国道大良兴顺路口(西往东方向)(嘉信)大良德胜西路容奇大桥底交通信号灯路口(西往东)大良德胜西路国泰路口(东往西)大良祥和路龙盘路口(北往南)大良民安路龙盘路口龙盘路嘉信城市花园2期对开往兴顺路口方向闯单行监控:顺德区大良东康路东乐路口(北)顺德区大良东康路南国中路口顺德区大良东宏路南国中路口顺德区大良东康路东乐路口(南)顺德区大良东宏路东乐路口顺德区大良东康路云良路口顺德区大良蓬莱路人民医院花坛路口顺德区大良环城路人民医院花坛路口顺德区大良环城路县东路口顺德区大良绿田路新基二路路口顺德区大良新基二路蓬莱路口顺德区容桂青华路海怡居对开路段顺德区容桂青华海琴豪苑对开路段容桂环山路容新居委会门口对开路段容桂环山路阳光花园对开路段环山路绿茵山庄对开路段碧桂路大良逢沙段辅道往南国路方向出口处顺德区百安路杏坛七滘大桥北住南右侧匝道不按规定使用汽车安全带监控:顺番路五沙汇众对开路段大良五沙三村公交站牌旁南国东路同江医院对开路段广珠西线入口处容桂扁滘桂洲大道东中间绿化带处龙洲路仕版路段(往勒流方向)陈村石洲卡口与南海交界处前50M处(往南海方向)佛陈路卡口(北)力源物流城对开一环入口处花卉大道卡口(南)往一环入口方向处花卉大道卡口(北)往一环入口方向处龙洲路上涌路段卡口上涌人行天桥处(往伦教方向)三乐路卡口乐从往北滘方向一环入口处顺番路龙江陈涌卡口往325国首方向聚龙大道路口前80M 处均安镇均榄路卡口往325国道方向聚龙大道路口痢80M处均安镇均榄路卡口与中山交界处前100M处违反交通信号监控:顺德区大良环市南路与环市东路交叉路口顺德区大良南国中路与延年路交叉路口顺德区大良南国路与新桂南路交叉路口顺德区大良新桂中路与东乐路交叉路口顺德区龙洲路东华南路路口顺德区大良凤山路与新宁路交叉路口顺德区大良凤山中路与文秀路交叉路口顺德区大良环市东路云良路口顺德区大良环市东路东乐路口105国首顺德容桂桂南路口105国首顺德伦教世纪路口105国首顺德大良凤山西路口顺德区乐从大道荔南路口顺德区乐从新马路荔中路口325国道顺德乐从环镇路交叉路口(龙威)顺德区乐从大道与环镇路交叉路口顺德区大良凤山中路华盖路口顺德区乐从镇乐从大道教德村路口顺德区大良南国路与环市东路交叉路口105国道顺德北滘碧江路口105国道顺德大良仙泉路口105国道顺德大良南国西路口105国道顺德大良兴顺路口105国道顺德大良兴业路口325国道顺德龙江龙峰路口325国道顺德龙江生力路口362省道56KM+40M(顺德龙洲路丰华路口)顺德区杏坛镇河北路二环路口顺德区均安百安路泰安路口顺德区杏坛新齐赞路口顺德区杏坛二环路高登路口顺德区龙江顺番路聚龙路口顺德区龙江东华路文化路口顺德区白陈路陈村文登路口顺德区佛陈路陈村大道路口顺德区龙洲路勒流政和北路口顺德区龙洲路勒流百安路口顺德区龙洲路龙江集北路口顺德区三乐路北滘黄槎路口顺德区三乐路劳岳大道路口顺德区三乐路乐从大道路口顺德区三乐路乐从鹭洲路口顺德区龙江镇东华路实验小学路口顺德区陈村白陈路兰花市场路口顺德区陈村镇白陈路国通物流路口顺德区陈村白陈路顺联机械城路口顺德区龙洲路伦教新城路口顺德区百安路均安永安路口顺德区均安百安畅兴工业区路口顺德区北滘镇群力路坤洲路口顺德区北滘镇群力路桃村路口顺德区北滘镇何岳路水路口顺德区碧桂路大良观绿路口105国道3613KM+250M(顺德容桂桂洲大道路口)顺德区大良延年路红岗路口顺德区大良祥和路龙盘路口顺德区大良环市北路新基路口顺德区大良环市北路锦龙路口顺德区容桂振华路富华路口顺德区伦教伦常路新丰路口顺德区伦教世纪路伦常路口顺德区伦教伦新路与南苑路交叉路口顺德区百安路均安爱得乐大道路口南国西路勒流富安工业区路口顺德区佛山一环南延线与良勒路交叉路口顺德区佛山一环南延线与众裕路交叉路口佛陈路花卉世界路口佛陈路花卉大道路口佛陈路环镇路路口佛陈路陈村大道路口碧桂路龙洲东路口南国东路南国东路口碧桂路容桂建业路口碧村路容桂昌宝路口碧桂路桂洲大道路口南国西路大良飞鹅墓园路口南国西路大良黄岗路口南国西路大良连杜大道路口南国西路勒流富兴路口南国西路勒流龙涌路口南国西路勒流潘村路口南国西路勒流众裕路路口龙洲路勒流南水路口南国东路顺峰山公园路口桂洲大道容边路口桂洲大道容桂南区路口南苑西路郑敬怡职业技术学校路口105国道北滘三乐路口三乐路北滘林港路口325国道顺德乐从大道环镇路口丰华北路信合大厦路口龙洲路勒流江村路口龙洲路勒流建设路口杏龙路罗水路口乐从新桂乐从中学路口河北路杏坛大酒店路口121省路乐从新马路路口三乐路乐从荷村路口三乐路偿从大罗路口大良凤翔路凤翔小学路口杏龙路杏坛东村路口百安路均安宏安路立交桥路口百安路均安建安路立交桥路口百安路均安三华路口121省道乐从新马路路口三乐路乐从荷村路口三乐路乐从大罗路口大良凤翔路凤翔小学路口杏龙路杏坛东村路口百安路均安宏安路立交桥路口百安路均安建安路立交桥路口百安路均安三华路口百安路杏坛南朗村委会路口百安路均安均荷路口百安路均安豸浦路口三乐路北滘黄涌工业区路口佛山新城岭南大道与裕和路交叉路口顺德区均安镇均荷路大板桥路口顺德区乐从镇乐从大道新桂路口顺德区乐从镇乐从大道荷苑路口顺德区乐从镇乐从大道镇安路口105国道大良古楼路口顺德区容桂红旗路与容桂大道交叉路口顺德区杏坛杏龙路与建设路交叉路口顺德区杏坛杏龙路与二环路交叉路口105国道容桂桂新路路口路段实时监控:顺德区大良新宁路新基路口东侧105国道2603KM+600M(顺德大良兴业路口南往北方向)105国道顺德大良凤山西路跨线桥南端105国道顺德大良凤山西路跨线桥北端顺德区大良环市北路聚源楼对开路段顺德区大良环市北路北区社区民警中队对开路段顺德区大良环市北路银业楼对开路段顺德区大良环市北路宏昌楼对开路段顺德区大良环市北路天发楼对开路段顺德区大良凤山东路百福楼对开路段顺德区大良凤山东路兆康楼对开路段顺德区大良文秀路西山庙对开路段顺德区大良清晖路李介甫小学对开路段顺德区大良东乐路东苑路口对开路段顺德区大良东乐路骏业楼对开路段顺德区大良环市北路新滘路口北侧顺德区大良凤山西路凤山桥(西)路段顺德区大良凤山中路体育中心对开路段顺德区大良百安路七滘大桥北端(杏坛路段)105国道2615KM+300M(顺德区大良兴顺路口北往南)105国道顺德大良南国路跨线桥北端顺德区大良南国路与环市东路交叉路口(南往北)顺德区大良环市东路东乐路口105国道2612KM+50M(顺德区大良仙泉路口北往南)105国道2612KM+100M(顺德区大良仙泉路口南往北)顺德区大良祥和路德民路口北侧顺德区伦教新丰东路供水公司对开路段顺德区伦教伦常路家家乐酒店对开路段顺德区伦教伦常路解放路口对开路段顺德区伦教南苑路街道办对开路段105国道顺德伦教世纪路跨线桥北端105国道顺德伦教世纪路跨线桥南端105国道顺德北滘三乐路跨线桥南端105国道顺德北滘三乐路跨线桥北端顺德区伦教伦新路伦教国税分局对开路段顺德区容桂容奇大道乐安路口路段顺德区容桂容奇大道美景大厦对开路段105国道顺德容桂桂洲大道跨线桥北端105国道顺德容桂桂洲大道跨线桥南端105国道顺德容桂红旗路跨线桥北端105国道顺德容桂红旗路跨线桥南端顺德区容桂振华路海富大厦对开路段105国道顺德大良猴子山脚对开路段105国道顺德大良大门牌坊对开路段105国道顺德大良南国路跨线桥南端顺德区大良南国路汽车总站对开路段(西往东方向)顺德区大良南国路汽车总站对开路段(东往南方向)顺德区大良大良凤山中路表少年宫对开路段顺德区大良大良清晖路马地街对开路段105国道2608KM+700M(顺德大良南国路口西往东)顺德区大良环市东路云良路口(北往南方向)顺德区大良环市东路云良路口(南往北方向)顺德区大良环市东路府又市场对开路段105国道2607KM+50M(顺德大良古楼加油站对开路段)顺德区大良街道凤翔路万士发饼干厂对开路段顺德区大良街道宝林路佛山党校对开路段顺德区大良街道宝林路宝林寺侧门对开路段顺德区碧桂路西海大桥北端对开路段佛陈路佛山一环立交桥底路段佛陈路佛山一环东侧佛山方向匝道入口处佛陈路陈村二龙大道跨线桥西侧路段佛陈路陈村二龙大道跨线桥东侧路段佛陈路陈村花卉大道跨线桥西侧路段佛陈路陈村花卉大道跨线桥桥面路段佛陈路陈村花卉大道跨线桥东侧路段佛陈路陈村环镇路跨线桥西侧路段佛陈路陈村环镇路跨线桥桥面路段佛陈路陈村环镇路跨线桥东侧路段佛陈路陈村法庭对开路段佛碧路陈村MP8会所正门前道路匝道口佛陈路陈村大道隧道西侧路段佛陈路陈村大道路口佛陈路陈村大道隧道东侧路段佛陈路陈村锦龙工业区入口道路指示牌佛碧路陈村大桥东侧路段佛碧路陈村大桥桥面路段佛碧路陈村大桥西侧路段佛碧路陈村跨105国道高架桥(广珠西线碧江收费站入口前500米)佛碧路陈村跨105国道高架桥(广珠西线碧江收费站入口前300米)佛碧路陈村跨105国道高架桥(广珠西线碧江收费站入口前100米)碧桂路龙洲路跨线桥南侧路段碧桂路龙洲路跨线桥面侧路段碧桂路龙洲路口碧桂路龙洲路跨线桥北侧路段碧桂路伦教永丰路段(S122线29KM+300M)碧桂路西海大桥南侧碧桂路南国东路隧道南侧路段碧桂路南国东路口碧桂路南国东路隧道北侧路段碧桂路德胜中路跨线桥南侧匝道出口碧桂路德胜中路跨线桥桥面碧桂路德胜中路跨线桥北侧匝道出口碧桂路德民路口碧桂高架桥南350米碧桂路德民路口碧桂高架桥桥面碧桂路龙盘路口碧桂高架桥桥面碧桂路龙盘路口碧桂高架北引桥路段碧桂路容桂建业路跨线桥北侧路段碧桂路容桂建业路跨线桥桥面碧桂路容桂建业路跨线桥南侧路段碧桂路容桂建业路路口碧桂路桂洲大道路口碧桂路容桂(昌宝路口)华口隧道北侧路段碧桂路容桂昌宝路口碧桂路容桂(昌宝路口)华口隧道北侧路段碧桂路顺番公路大金山隧道入口(往龙山方向)碧桂路顺番公路大金山隧道内(往龙山方向)碧桂路顺番公路大金山隧道出口(往龙山方向)碧桂路顺番公路大金山隧道入口(往杏坛方向)碧桂路顺番公路大金山隧道内(往杏坛方向)碧桂路顺番公路大金山隧道出口(往杏坛方向)碧桂路大良兴顺路龙盘路口(南往北方向)碧桂路德胜西路祥和路口(南往北方向)碧桂路碧水路国泰路口(东往西方向)天虹路东平大桥桥底华康道天虹路交界路口华康道西停车场出入口裕和路华康道交界路口华康道富华路交界路口裕和路吉安道交界路口裕和路地下停车场出口岭南大道裕和路交界路口东平大桥桥面文华南路裕和路交界路口顺德区良勒路龙眼路口顺德区良勒路西华跨线桥底顺德区良勒路西华村口顺德区良勒路港口路口大良南国路客运站旁边T型路口大良石洛路石洛市场对开大良环市北路观赏市场对开105国道大良新窖大塘桥南国路大良细岗跨线桥广东祥和门口南国路大良安监局门口碧桂路大良逢沙加油站侧(中山往广州方向)佛陈路陈村花卉大道跨线桥桥面路段(佛山往陈村方向)碧桂路容桂桂洲大道跨线桥前诱导屏处(广州往中山方向)龙洲路勒流江村路口掉头位龙洲路勒流南水路口掉头位百安路均安宏安路立交桥南掉头位百安路均安宏安路立交桥北掉头位顺番路甘竹滩大桥北端顺番路龙江东海立交跨线桥南端顺番路龙江东海立交跨线桥桥面顺番路龙江排沙立交跨线桥南端顺番路龙江排沙立交跨线桥北端顺德区百安路七滘大桥北侧顺德区容桂红旗路与容桂大道交叉路口今年新增的三组电子警察高明区电子眼分布冲红灯监控1 宜家路—泰和路2 荷香路—文华路3 荷香路—沿江路4 高明大道—杨西大道溢达路口5 荷香路—常安路6 高明大道—比华利7 海天大道—三和路8 荷香路—康宁路9 跃华路—泰华路10 大德路—沧江路11 合和大道—更楼圩12 兴教路与三和路平交口13 泰和路—跃华路14 文明路—沧江路15 高明行政服务中心16 沧江南与伦埇村平交路口17 高明大道仙村平交口18 荷香路—星河路19 泰和路—沧江路20 高明大道—沧江路21 更合大道—白石路口22 合和大道高铜线平交口23 文华路—泰和路24 中山路—跃华路25 高明大道—合和大道26 兴教路与三明路平交口27 荷香路—明理路28 文昌路—文华路29 高明大道—跃华路30 高明大道常安食街平交口31 高明大道—杨西大道32 荷香路—沧江路33 高明大道—城七路34 高明大道—中山路35 高铜线荔枝园平交口36 文昌路—沧江路37 大德路—跃华路38 杨西大道—三和路39 高明大道海天立交平交口40 中山路—沧江路41 泰华路—丹霞路42 高明大道—城五路43 高明大道对川平交口拍超速、未戴安全带等违法监控1 高明大桥2 高明大道高要活道路段3 高明大道海天路段4 杨西大道鹤山龙口路交界5 合和大道布莲塘-新兴路段6 荷富路苏村路段7 沧江南伦埇村路段8 合和大道霭农庄路段9 三富线河江村路段10 杨和杨更线工业园路段11 沧江二桥崇步路段12 跃华桥(陆川桥)13 高明大桥往沿江路14 高明大道杨和跨线桥桥面路段15 明富路新岗猪场路段16 西岸大桥卡口17 沿江路高明水厂路段18 荷香路-沿江路(进出城)19 明城罗稳路段20 荷城公园前(逆行)今年新增的3组高清电子警察1、沧江路供电大厦路口(抓拍压实线)2、高明大道三洲大桥卡口(抓拍不按车道行驶)3、广高新布线香山平交口(抓拍闯红灯)三水区电子眼分布今年新增的两组电子警察西南街道一环西路沿线电子视频监控设备(包括一环西路与健力宝北路交叉路口、一环西路与同福路交叉路口、一环西路与三达路交叉路口、一环西路与贤兴路交叉路口)三水大桥柏宁山庄路段新增监控设备(主要查处车辆违停、不按规定上落客、逆行、凌晨2-5时客车违规运行等违法行为)。
广州市交警支队、交警大队、事故中队的地址、电话一、广州市各区交警大队地址、电话:交警大队地址电话广州市公安局交通警察支队广州市下塘西政通路13号020-番禺区公安局交通警察大队广州市番禺区市桥东环路020-增城市公安局交通警察大队增城市荔城镇挂绿路18号020-花都区公安局交通警察大队事故中队花都区新华镇云山大道铁路西020-从化市公安局交通警察大队从化市街口镇青云路263号020-广州港公安局交通警察大队广州市经济技术开发区东江大桥北侧020-广州市公安局交通警察支队高速公路大队广州市增槎路461号020-广州市公安局交通警察支队机动巡逻大队下塘西政通路13号020- 广州市公安局交通警察支队机动大队广州市下塘西路618号020- 广州市公安局交通警察支队芳村大队广州市芳村大道西塞坝路1号020-广州市公安局交通警察支队黄埔大队广州市黄埔区大沙东路202号020-广州市公安局交通警察支队白云二大队广州市黄石东路73号020- 广州市公安局交通警察支队白云一大队广州市沙太南路888号020-广州市公安局交通警察支队天河一大队广州市黄埔大道中225号020-广州市公安局交通警察支队海珠大队广州市广州大道南585号020-广州市公安局交通警察支队流花大队广州市政民路81号020-广州市公安局交通警察支队东山大队广州市东山区农林下路24号020-广州市公安局交通警察支队荔湾大队广州市和平中路74号020- 二、广州市各区交警事故处理中队地址、电话事故处理中队地址电话番禺区公安局交通警察大队事故处理中队广州市番禺区市桥东环路020-增城市公安局交通警察大队事故处理中队增城市荔城镇萝岗考场内二楼(增城宾馆南行3公里)020-花都区公安局交通警察大队事故处理中队花都区新华镇云山大道铁路西020-从化市公安局交通警察大队事故处理中队从化市街口镇青云路263号020-广州港公安局交通警察大队事故处理中队广州市经济技术开发区东江大桥北侧020-广州市公安局交通警察支队高速公路大队事故处理中队广州市增槎路461号020-转6227广州市公安局交通警察支队芳村大队事故处理中队广州市芳村大道西塞坝路1号020-广州市公安局交通警察支队黄埔大队事故处理中队广州市黄埔区大沙东路202号020-广州市公安局交通警察支队白云二大队事故处理中队广州市增槎路松北街社前路48号020-转201至205广州市公安局交通警察支队白云一大队事故处理中队广州市沙太南路888号020-广州市公安局交通警察支队天河一大队事故处理中队广州市天河区珠江新城海清路13号广州市公安局交通警察支队海珠大队事故处理中队广州市广州大道南585号020-广州市公安局交通警察支队流花大队事故处理中队广州市站西北街48号020-广州市公安局交通警察支队东山大队事故处理中队环市东路433号020-广州市公安局交通警察支队荔湾大队事故处理中队广州市和平中路92号020-三、广州市各区交警大队拖车停放点广州市各区交警大队拖车停放点:单位地点电话办公时间荔湾大队黄沙大道隧道出口左侧(只停摩托车) 8—12时 14:30—18时黄沙大道146号 8—12时 14:30—18时东山大队寺右新马路寺右中街20号之一 8:30—12时 2:30—18时越秀一大队万寿路1号安丰停车场 8:30—12时 14—20:30时越秀二大队环市路西胜街花果山停车场 8—20时流花大队西槎路粤溪大院东侧1号 8—12时; 13:30—20时海珠大队万寿路1号安丰停车场周一至周六 8—20时广州大道南993号江海停车场周一至周六 8—20时天河一大队中山大道华南师范大学桥底穗龙停车场 8:30—12时,14:30—18时周六日休息白云一大队广汕高速公路出口处沙河鳌鱼岗长运停车场 8—20:30时周四、日8—12时,下午不办公白云二大队黄石西路小平停车场 8:30—17时黄埔大队黄埔区双沙村文冲船厂东门红山汽车保管站周一至五8—12时 2:30—17:30芳村大队芳村广中路西朗渔尾桥侧 8:30—12时 14:30—18时周日下午休息机动大队环市路西胜街花果山停车场 8—20时机动巡逻大队新广从公路荔园路9号周一至周六 8—17时高速公路大队广清停车场 8—12时 14—17时洒水车队停车场8—12时 14—17时粤汕停车场 8—12时 14—17时广州市公安局交通警察支队各单位值日警官办公地址、电话。
广州交通违章“五大黑点”,开车嘅朋友一定要睇!等不及政府部门公布广州市区的违法拍摄“黑点”,网上早有司机们自发统计分析出来的“黑点”排名榜,科韵路、新滘路、华快、新光均榜上有名。
这些路段多是按快速路标准设计的城市一般道路,而违法项目几乎清一色为超速。
1、科韵路拍摄位置:科韵路南往北方向,出南沙港快速后不久的新滘路隧道,电子眼位于隧道出口处的上方,专门拍摄车尾,极难发现。
拍摄理由:超速。
科韵路新滘路隧道为一个长下坡,此处限速只有60公里,如果前方无车,即便不踩油门,速度也会很快超过60公里。
上榜理由:在网友提及的所有拍摄点中,这一电子眼因极其隐蔽、限速极低几乎被“深恶痛绝”。
2、华南快速干线拍摄位置:南往北华农附近、三期西往东石陂隧道入口前、北往南新港东立交处。
其中仅石陂隧道的电子眼为单独脚架比较显眼,另两处电子眼均位于龙门架后方或高架桥后方,正前方观察不到。
拍摄理由:超速。
华南快速干线全程限速80公里,但很少有车主会按限速行驶,否则也会因太慢被后车催促。
上榜理由:在以100公里以上时速行驶时,忽然发现有“限速80,前方300米电子眼拍摄”的标志,很多司机只能在200元罚款和车毁人亡中,选择了前者。
3、新滘路拍摄位置:新滘西路西往东方向,瑞宝派出所门前的天桥处开始,一直延伸到新滘东路,几乎逢隧道、高架桥,都有电子眼。
拍摄理由:超速。
新滘路全程没有红绿灯,双向平均八车道,车主很难按照60公里的限速行驶。
上榜理由:一条路上至少有4个电子眼,即便躲得了一个,也躲不过下一个。
4、新光快速拍摄位置:新光大桥南往北下桥位中段。
此外,新光快速番禺区内的新光隧道,最近也竖起了限速标志,但应该尚未开罚。
拍摄理由:超速。
新光快速全程限速80公里,而新光隧道最近竖起的限速标志竟然是60公里,开罚之后必将成为另一黑点无疑。
上榜理由:新光大桥下桥位的长下坡至少有500米距离,限速后加上南环高速出口的排队车辆,让这里的车压根就不会被拍摄——因为都在龟爬。
中牟县电子警察分布1 商都大道(官渡大街-泰安街)闯红灯2 商都大道(泰安街-东风路西口)3 商都大道(东风路西口-新圃街)4 商都大道(富鼎公司-康庄大道)5 郑开大道(东湖迎宾大道至姚寨村)6 郑开大道(雨舟路至仓狼路)7 郑开大道(仓狼路至黑寨路) 8 郑开大道(长歌路至逐鹿营村) 9 郑开大道(S223至三湾村) 10 郑开大道(广惠街-贺兵马村)11 郑开大道(中万路-人文路)12 郑开大道(人文路-万三路13 郑开大道(万三路-贺庄村)14 郑开大道(雁鸣路-前程路)15 郑开大道(前程路-万方科技路)16 郑开大道(郑信路-通商路)17 郑汴物流通道(S223-广惠街) 18 郑汴物流通道(广惠街-中万路)设备名称序号具体位置抓拍范围备注公路卡口1 中刁路与223线口所有过往车辆2 刁家十字路3 韩寺古城路口4 梁家桥路口5 张庄所门口6 万洪路与万三路口7 航海路与前程路口8 223线高速桥北三岔口9 物流大道与万三交叉口10 刘集女子监狱西大吴村11 黄河大堤万滩西旧收费站12 黄河大堤狼城岗东13 芦岗进村东十字口14 东漳村南环路口15 大孟至刘集六福营村口16 苍狼路党庄村口17 苍狼路与水溃路口18 景观大道草场进村口19 韩寺北十字口(中段路)20 220国道与韩寺路口21 220国道前程路口22 220国道白沙路口23 冯堂至楼王村公路24 生金李十字路口25 祥符刘十字路口26 万滩十里店桥北十字路口设备名称序号具体位置抓拍范围备注公路卡口27 刘集加油站十字路口所有过往车辆28 黑刁公路与梁冯公路交叉口29 姚家北联建桥处30 大孟镇十字路口31 北三官庙桥南丁字路32 郑汴路苍狼路交叉口33 超限站西转盘处34 商都大道与广惠街交叉口35 中九路与贾庄至台前路交叉口36 富士康门口37 造纸厂38 中郑路口39 万三路口40 郑开大道岗李41 大学路口42 郑开大道苍狼路口43 日产44 花桥45 中三路交警二中队46 四港联动47 大孟连霍高速路口48 物流大道与广惠街49 物流大道与景观大道设备名称序号具体位置抓拍范围备注测速设备1 郑开大道(贺兵马村-中万路)超速车辆固定测速2 郑开大道(三湾村至六府营村) 固定测速3 郑刘102省道42公里处移动测速4 东八223省道9公里处移动测速5 郑开大道(贺兵马村-中万路)移动测速360°旋转摄像头1 拥军路金碧辉煌乱停乱放车辆拥军路2 拥军路康清池门口路东3 拥军路雁鸣湖驾校路口4 拥军路谷堆刘北丁字口5 建设路管道东家属院门口F建设路6 建设路与荟萃路交叉口西南角7 建设路妇幼保健院门口对面8 建设路农行家属院对面9 建设路爱乡路北50米路东10 建设路与北环路交叉口红绿灯11 郑开大道与大孟交叉口12 官渡大街西环路东100米北人行道三区A官渡大街13 官渡大街西环路东200米路北14 官渡大街二小西丁字路口路北15 官渡大街北二小对面16 官渡大街与建设路里西北角17 百花路与官渡大街交叉口18 官渡大街百花路东30米路北19 官渡大街振兴巷20 官渡大街府前街21 二院对面胡同设备名称序号具体位置抓拍范围备注360°旋转摄像头22 官渡大街村镇银行东胡同乱停乱放车辆三区A官渡大街23 官渡大街河务局东胡同对面24 官渡大街建设银行对面胡同十字路口25 幼儿路建设路B幼儿路92府前街92城河街26 幼儿路中心市场南门27 幼儿路与育才巷28 幼儿路与府前街29 府前街与城河街30 城河巷西头育红窗帘店门口31 城河街东段往南胡同口32 府前街南口电子警察杆33 府前街劳动局路西34 府前街北口电子警察杆35 西环路世纪广场西南角C青年路36 新世纪广场1北口37 新世纪广场2西口38 新世纪广场3东南口39 新世纪广场4东口40 新世纪广场5草坪41 新世纪广场6冰场42 新世纪广场7西南圆花池43 新世纪广场8西北角44 新世纪广场东南角45 农校家属院西门46 青年路世纪商城楼顶47 青年路世纪商城门口设备名称序号具体位置抓拍范围备注360°旋转摄像头48 青年路世纪商城东100米路南乱停乱放车辆C青年路49 青年路管道医院对面50 青年路农校门口东51 青年路防疫站东50米52 青年路中国银行红绿灯53 青年路中医院门口路南54 青年路育才巷55 青年路民族路56 青年路与府前街57 青年路大厦对面信用社门口58 青年路商业宾馆西斜对面59 青年路中牟宾馆东20米路南60 青年路与解放路61 建设路与幼儿路交叉口路西D建设路62 建设路幼儿路路西门面房63 建设路菜市场欢乐机构门口64 建设路中行西门对面65 建设路与青年路66 解放路官渡购物中心对面E解放路67 解放路人民医院门口68 解放路新世纪全民大药房69 尼桑海马门口东侧四区A尼桑92东风路70 尼桑大潘庄公寓南口对面71 尼桑路与建设路72 东风路红宇机械厂对面73 东风路文明路口东南角设备名称序号具体位置抓拍范围备注360°旋转摄像头74 东风路与农林路南乱停乱放车辆四区A尼桑92东风路75 东风路与农林路北76 永安路畜牧局家属院丁字路口B永安92陇海路77 永安路畜牧局家属院小广场78 永安路畜牧局拐角79 永安路老干部家属院门口80 陇海路大潘庄供销超市81 陇海路供销超市东200米路北82 驸马街南头83 陇海路与文明路84 陇海路与农林路85 陇海路城关派出所门口86 城关派出所南十字路口87 官渡大街西环路东200米路南C官渡大街88 官渡大街二小东20米路南89 大潘庄到官渡大街西出口90 大潘庄到官渡大街东出口91 官渡大街百花路东30米路南92 官渡大街驸马街路口93 官渡大街解放路西200米路南94 官渡大街与解放路西南角95 官渡大街解放路西南角人行道96 建设路南头D建设路97 建设路卡口全景摄像机98 建设路南段尚庄村西口99 建设路大潘庄公寓东出口设备名称序号具体位置抓拍范围备注360°旋转摄像头100 建设路向阳羊肉汤馆门口乱停乱放车辆D建设路101 建设路与陇海路102 建设路大潘庄诊所门口103 解放路牧专门口E解放路104 解放路货站街北口105 解放路与陇海路106 解放路陇海路街心花园107 解放路叠路头胡同2108 西环路尼桑路南300米F西环92驸马街92文明92农林109 西环路与尼桑路交叉口东北角110 驸马街中段111 文明路城关初中门口112 三官庙交警二中队门口路北G乡下点位113 万三路郑庵114 九龙镇西出口115 祥付卢东十字口116 祥符刘十字路口117 韩寺三叉口118 黄店十字路口119 仓狼路郑汴路十字口120 八岗十字口121 北环路花桥东头丁字口122 姚家123 板桥十字口124 东漳十字口125 万滩丁字口126 刘集加油站十字口127 新联学院西十字口设备名称序号具体位置抓拍范围备注360°旋转摄像头128 东风路与解放路交叉口东南角乱停乱放车辆五区A东风路129 东风路东段烟花爆竹管理办公室130 东风路火车站广场西131 陇海路与人民路交叉口东北角B陇海路132 陇海路与城东路西133 陇海路与城东路东134 陇海路东头洞上村南丁字口135 官渡大街老烟草局门口C官渡大街136 官渡大街解放路东300米137 官渡大街人民路西30米138 官渡大街人民路西南角139 官渡大街东段路北供销超市140 官渡大街与城东路交叉口东南角141 官渡大街城东路东200米十字口142 官渡大街最东头十字路口东南角143 青年路第一街花园D青年路144 青年路第一街小巷145 青年路老百货楼东50米路南146 青年路与新华街147 新华街北小十字路口148 青年路人民路149 青年路农机公司东20米路南150 青年路汽车东站售票厅门口151 中牟汽车东站办公楼顶152 青年路与城东路交叉口东北角153 青年路与东关村设备名称序号具体位置抓拍范围备注360°旋转摄像头154 青年路东关村委对面乱停乱放车辆D青年路155 青年路东关村委东150米路南156 青年路化肥厂路口157 青年路造纸厂对面门面房158 北环路职专门口路南E北环路159 北环路与城东路160 郑开大道大孟路东红绿灯F郑开大道161 郑开大道与仓狼路交叉口162 郑开仓狼卡口全景摄像机163 仓狼路东丁字口164 解放路尚庄村东口G解放路东大街165 解放路货寨街加油站南166 货寨街中段167 解放路叠路头胡同4 168 解放路叠路头胡同5 169 解放路叠路头胡同6 170 解放路叠路头胡同7 171 解放路与城河街172 解放路城关卫生院173 解放路与东大街174 解放路青年路街道办事处南175 东大街聋哑学校西侧176 城东路东大街丁字口路东177 人民路南段中间路西H人民路178 人民路二幼179 人民路北段中间路西设备名称序号具体位置抓拍范围备注360°旋转摄像头180 城东路东风路拐角处乱停乱放车辆I城东路181 城东路货寨街交叉口182 城东路陇海路交叉口北100米183 荟萃路西环交叉口东100米184 城东路小学门口185 城东路与青年路交叉口西南角186 城东路青年路北200米十字路口187 城东路中原人家188 城东路四高南200米路东189 城东路四高门口190 城东路花桥小花园191 223线中店路交叉口J223线192 223线与郑汴路交叉口转盘西南角193 223线与郑汴路交叉口东南角194 223线明山庙村口路北195 学苑路与广惠街一区A学苑路196 商都大道富士康卡口全景摄像机B商都大道197 商都大道收费站198 商都路与万三路交叉口西南角199 商都大道易斯顿门口路北200 商都大道公安局门口201 商都大道县政府门口202 尼桑路与商都路南203 尼桑路与商都路北204 商都大道燃气公司门口205 商都大道水岸鑫城家属院设备名称序号具体位置抓拍范围备注360°旋转摄像头206 商都大道翠明湖对面丁字路口乱停乱放车辆B商都大道207 商都大道翠明湖门口208 商都大道西二环十字口西北角209 商都大道棉纺厂东小区北出口210 商都大道消防队对面红绿灯211 商都大道与官渡大街交叉口路北212 西环一村东213 西环一村西214 商都大道西环路西南角215 尼桑路与商都路交叉口三角公园C尼桑路216 尼桑路十里铺村东出口217 尼桑路十里铺西东出口218 尼桑路小潘庄北出口219 尼桑路实验中学220 尼桑路西二环丁子口东北角221 尼桑路清华园小区门口222 尼桑路合记门口223 尼桑路德庄东路口路东224 官渡大街西段华龙小区对面D官渡大街225 官渡大街西环西200米路北226 官渡大街西环路西200米路北人行道227 官渡大街西环路国税局花园人行道228 官渡大街与西环交叉口229 荟萃路西段顶头E荟萃路230 荟萃路西段自盖小区231 荟萃路与西环路西设备名称序号具体位置抓拍范围备注360°旋转摄像头232 郑开岗李卡口全景摄像机乱停乱放车辆F郑开大道233 郑开大道万方科技学院234 郑开大道与万三路交叉口235 郑开大道与人文路交叉口东北角236 郑开大道与中万路交叉口237 郑开大道与广惠街交叉口238 牟山路文通路丁字口东南角G牟山92宝丰92新圃92西二环92中万239 联通公司东北角路口240 宝丰街与老郑汴路241 广惠街茶庵路口242 新圃街与牟山路丁字口西南角243 西二环中段路东244 中万路与广惠街245 中万路贾鲁河桥东侧路南246 牟州街老郑汴路丁字口H牟州街247 清阳街行政审批中心对面南I清阳街248 清阳街行政审批中心对面北249 文化广场1 250 文化广场2 251 文化广场3 252 文化广场4 253 牟山路清阳街十字口东北角254 清阳街与牟山路十字口西北角255 顺发路滨河路三岔口J顺发路256 顺发路水岸鑫城西门口257 顺发路自盖别墅小区258 西环顺发路西200米路南259 顺发路田记小巷设备名称序号具体位置抓拍范围备注360°旋转摄像头260 西环路澳门豆捞门口乱停乱放车辆K西环路261 西环一鼎火锅城路口西南角262 一鼎火锅西十字路口东南角263 一鼎火锅西十字路口超市西墙264 一鼎火锅西十字路口超市西墙265 西环交通局家属院南60米路西266 二初中家属院出口267 西环小巷268 西环爆米花KTV对面269 北环西环三岔口270 拥军路谷堆刘村口271 拥军路谷堆刘村水厂。
深圳电子警察都有哪些?目前深圳市数码电子警察的数量已达到2395台,覆盖全市范围1000多个路口或路段。
其中,冲红灯设备有2332套,逆行36套,不按道行驶11套,单点超速13套,大货车禁行14套。
单点测速电子警察主要设置在容易因超速造成交通事故的危险路段上,设备通过计算车辆穿越前后两个感应线圈所需的时间,立即计算出当前车辆的行驶速度,对超过道路最高限速行驶的车辆自动进行拍照。
设备类型路口名称区域超速1006-东西干道桔子坑东龙岗区超速1483-新横坪公路永仁石场东坪山区超速398-盐坝高速土洋东大鹏区超速398-盐坝高速土洋西大鹏区超速1117-东部沿海高速莲塘出口东超速罗湖区超速1061-福龙路人民路段北超速龙华区超速1152-南光高速塘头出口路段南光明区超速1152-南光高速塘头出口路段北光明区超速1009-南坪塘朗山隧道口东南山区超速1009-南坪塘朗山隧道口西南山区超速1387-深南大道大冲村东南山区超速1387-深南大道大冲村西南山区超速1695-南光高速K10+020段南往北南山区逆行电子警察在单行道逆行也会被抓拍。
专门拍摄逆行违法的电子警察设备通过埋设在单行道路上的两个感应线圈,判断车辆的行驶方向。
当检测到违反道路规定行驶方向的车辆时,设备自动拍摄照片。
设备类型路口名称区域逆行1419-新横坪公路横岗中学南侧匝道东龙岗区逆行1705-中兴西二巷东侧西往东坪山区逆行1706-中兴西二巷西侧西往东坪山区逆行1707-中兴西五巷东侧东往西坪山区逆行1691--中兴西五巷西侧东往西坪山区逆行1698-横坪公路简龙村路段西坪山区逆行1122-振中路华强路口东福田区逆行1430-八卦一路东福田区逆行388-金碧金湖(逆)东福田区逆行388-金碧金湖(逆)西福田区逆行1120-振中路上步路口东福田区逆行1124-振中路华富路口东福田区逆行1121-振中路华发路口东福田区逆行250-振中华发西福田区逆行49-华强振兴(逆)西福田区逆行58-华发振华西福田区逆行1437-景田南三街西福田区逆行1436-景田南四街东福田区逆行675-紫竹七道东福田区逆行1435-松岭路南逆行福田区逆行1382-北环新洲东南侧辅道逆行辅道北福田区逆行1475-北环新洲立交西南侧匝道东福田区逆行1499-福田保税区凤凰道南福田区逆行1441-中心七路南福田区逆行1440-中心六路北福田区逆行1233-沿河路罗芳路段南侧辅道东逆行罗湖区逆行1066-玉平大道清水河入口匝道西罗湖区逆行1428-河边路南罗湖区逆行1423-深南辅道东门路口西罗湖区逆行1427-迎春路西罗湖区逆行1463洪浪南路逆行东宝安区逆行1464大宝路逆行宝安区逆行1892隆昌洪浪北二路东往西宝安区逆行1439-侨香路香山中街段北侧辅道西南山区逆行1439-南坪龙珠立交辅道西南山区逆行1038-布龙公路布吉警署西逆行龙岗区不按道行驶电子警察主要设置在已划分小型车道、大型车道的快速路上。
广州市公安局交通警察支队各单位办公地址、电话单位办公地址办公电话交警支队天河区华观路1726号公交线路78路、20路、B10、B11、K32、78A、901A岑村教练场口站往东走150米83118400 岑村总所天河区岑村华观路1732号公交线路公共汽车线路20、78、B10、B11岑村教练场总站87220001 海珠分所海珠区燕子岗路29号公交线路公交汽车线路:B9、544、551、13、180、87、86、546、530燕子岗站,地铁2号线江泰站87220001 东山分所越秀区天河路33号之四公交线路B3、30、191、221、233、256、280、522、545、549、245天河立交站,地铁5号线动物园南门站87220001 白云分所广州市白云区机场路888号公交线路244、58、298、268、254、280、291新市站87220001 芳村分所荔湾区龙溪大道293号之一公交线路838、207运动场站,地铁广佛线菊树站87220001 黄埔分所黄埔区茅岗路989号公交线路432、B29,地铁4号线黄村站转公交B2987220001伟盛机动便民服务站天河区黄埔大道668号北区A幢12-18号,公交线路540、284、545、261、541、542、53、B8、B22、43、243、245、194、547、550、880国防大夏站或华侨医院站,地铁5号线潭村站87220001车辆管理所人禾机动车便民服务站白云区人和镇人和大马路13号公交线路828、840、510、701、843、87220001842人和站,地铁3号线人和站安利机动车便民服务站天河区岑村华观路1722号公交线路20、79、B10、B11教练场口站87220001大路机动车便民服务站天河区天源路(自编1号)公交线路B12、535、28、84A、84S、494、84、39、30、83上元岗站,地铁3号线天河客运站87220001安运机动车便民服务站海珠区新滘东路617号公交线路264、250总站赤沙牌坊站87220001南英机动车便民服务站番禺区东涌镇庆盛村市南路段北侧1419号公交线路公共汽车线路番禺汽车站至南沙汽车站(南英检测站),地铁4号线黄阁汽车城站,往东涌镇方向约2公里34923318广州市物资集团汽车贸易有限公司(第二发牌点)白云区机场路888号公交线路244、111、108、524、251、810、278、280、291新市站或新市墟站87220001广州市瑞华粤通汽车销售服务有限公司(第三上牌点)番禺区迎宾路冼庄立交南瑞华汽车城公交线路303、302、番10洗庄站,地铁三号线长隆站,66835585广州市南菱汽车城汽车销售有限公司(第四上牌点)花都区新华街建设北路与平步大道交汇处自编333号花都南菱汽车城内公交线路12、23南菱汽车城站28615618广州市永佳上牌点番禺区大石迎宾路634号(香江大洒店前行500百米)公交线路51、303、310、129、302、657、番143、番146、番17、番182、番185、番56、番58星河湾站,地铁3号线大石站34782311安海机动车登记服务站广州大道南1383号公交线路522、B7、301、303、565、51、188、87、88上冲南站,地铁三号线大塘站87220001飘峰机动车登记服务站番禺区105号国道大石段643号公交线路番禺13、番禺25、番禺91、288、288A、301、309飘峰站84794617黄花机动车登记越秀区水荫路34—38号87220001服务站 公交线路78、27、192、199水荫路口站,地铁5号线动物园南门站安成登记服务站 白云区黄石东路590号公交线路268、126、265、127、832、803A 、291、244、841江厦站 87220001嘉德登记服务站 白云区白云大道1951-1961公交线路38、36、66、76、127、233、245、265、424、529、601、805、86487220001广保安机动车登记服务站 保税区金桥路8号 公交线路B28、516酒博城站87220001花都教考场 花都炭步镇四角围 公交线路5、2至四角围站,22路至风神南路站86843323花都南菱汽车城 花都区新华街建设北路自编333号 公交线路12路、23路、12B 、25号28615618 28615619 花都集威机动车登记服务站 花都区狮岭镇芙蓉大道中集威汽车检测有限公司公交线路12路、23路86984018 86984010 花都龙口登记服务站 花都区花山镇106国道小布村路段公交线路4、16、17、704小布村站86958728 86958333 花都车管所办证大厅86866909 86864627 86861218 农新汽车登记服务站86864627 云山摩托车检测站花都区农新路12号公交线路4、6、7、9、19、21 86861218 松园里摩托车检测站 花都区松园里大华一路与二路交界处 公交线路16号86891458 86891848番禺车管所 番禺区东环路315号 公交线路“番21”交警大队站84611136 沙湾教考场 沙湾镇福涌村番安教考场 84741621公交线路“番7”的番安教考场站粤安机动车登记服务站番禺区钟村街钟屏叉道侧公交线路10B、288、番15锦绣生态园站,地铁3号线汉溪长隆站转地铁接驳线34772888石基机动车登记服务站番禺区大龙街罗家清河东路北63号公交线路番1、番6、番8、番91、番148、番149、番151、番160东怡新区站,地铁3号线番禺广场站,84690955骏欣机动车登记服务站番禺区迎宾路183号(物通汽车城内)公交线路302、303、17、310、中心医院至洛溪新城(146)、南沙港至洛溪新城;广地花园/塘西站84565548西环机动车登记服务站番禺区东环街东环路158号公交线路2路番艺花园站、20路城北公园站、302、303、310路世昌宾馆站、2B、4A、7、10、21、21B、303、310路黄编牌坊站,地铁3号线市桥站8489921684899026桥北机动车登记服务站番禺区榄核镇九比村九比围广珠东线西侧公交线路一汽、润信、锦信公交车汽车专线“市桥至大岗、新垦”沙角站8499772884993337从化车管所从化市街口街青云路353号公交线路4路“电信局”站87957091机动车检测站从化市江埔街河东南路汽车检测站公交线路5路联发市场站87981960从化车管所办证大厅从化市河滨北路128号公交线路5路投资服务中心站87957091增城车管所荔城街挂绿路18号公交线路5路、7路82711891增城增滩便民站增城增滩路罗岗考场内公交线路4路、5路82657553增城新塘亚飞便民站新塘镇107国道广深高速新塘出口处公交线路571A,571B82696268办公地址天河区华观路1726号公交线路78路、20路、B10、B11、K32、78A、901A岑村教练场口站往东走150米巡逻大队交通违法处理室天河区华观路1732号岑村公交总站站场内公交线路78路、20路、B10、B11终点站火炉山森林公园总站下,K32、78A、901A岑村教练场下往前走150米,公交站场内。
上海电子眼电子警察分布图2016上海电子眼(电子警察)分布图1 A1内圈近32.6公里路段581 华东路\景雅路1161 塘西路近市一路2 A1外圈近37.8公里路段582 华东路\秦家港路1162 桃浦路\万镇路3 A20内、外圈64.7公里路段583 华东路\上丰路1163 天宝路\物华路4 A20内圈A4A8方向分叉口584 华东路\药水村路1164 天华路\北河路5 A20内圈顾戴路下匝道585 华济路\龙吟路1165 天华路\普工路6 A20内圈近72.5公里路段586 华江路\虞姬墩路1166 天华路\州工路7 A20内圈近徐浦大桥浦西侧 587 华泾路\位育路1167 天华路近神工路北侧250米处路段8 A20内圈莘庄立交A4、A8分叉口588 华灵路\真金路1168 天目东路\浙江北路9 A20内圈莘庄立交进A4匝道589 华宁路近华宁路111号路段1169 天目东路近西藏北路路段10 A20内外圈近85公里路段590 华浦路\青湖路1170 天目立交转盘东北、东南进出口11 A20内外圈近88.8公里路段591 华山路\湖南路1171 天目立交转盘西南、西北进出口12 A20内外圈近93公里路段592 华山路\江苏路1172 天目西路\长安路13 A20外圈近72.5公里路段593 华山路\康平路1173 天山路(娄山关路-古北路)北侧14 A20外圈近徐浦大桥浦西侧 594 华山路\泰安路1174 天山路\中山北路15 A30高速111.5KM跨线桥路段595 华山路\乌鲁木齐北路1175 天山路\中山西路16 A30高速34KM跨线桥路段 596 华山路\镇宁路1176 天山路双流路17 A30高速47.3KM跨线桥路段597 华山路近曹家堰路路段1177 天山西路(淞虹路-福泉路)南侧18 A30高速74.4KM跨线桥路段598 华山路近希尔顿出口路段1178 天山西路\平塘路19 A30高速98.8KM跨线桥路段599 华山路近希尔顿进口路段1179 田林东路\漕溪路20 A30内圈进外环隧道匝道600 华腾路\新凤北路1180 田林东路\钦州路21 A4高速42.2KM龙门架路段601 华夏二路\新德路1181 田林路\桂平路22 A4高速60.9KM跨线桥路段602 华翔路\老沪青公路1182 铁力路\宝杨路23 A4高速出口进A20分岔口路段603 华徐公路\崧泽大道1183 铁岭路\抚顺路24 A4高速出口近金都路路段604 华阴路\骊山路1184 亭枫公路\A30新农出入口25 A4高速公路奉浦大桥东南侧路段605 淮海路\西藏路1185 亭枫公路\成毛路26 A4高速近奉浦大桥西南侧路段606 淮海中路\陕西南路1186 亭枫公路\枫丽路27 A4近西闸上口路段607 淮海中路\吴兴路1187 亭枫公路\枫展路28 A4上行金都路下匝道与主线分岔口608 环城东路\环城北路1188 亭枫公路\公园路29 A6高速51KM跨线桥路段609 环城东路\环城南路1189 亭枫公路\健康路30 A8高速24.7KM跨线桥路段610 环城东路\南桥老街1190 亭枫公路\金廊公路31 A8高速38.2龙门架路段611 环城东路\运河路1191 亭枫公路\金石路32 A9高速20.95KM跨线桥路段612 环城东路新航南路1192 亭枫公路\罗星路33 A9高速40.2KM跨线桥路段613 环城路\城北路1193 亭枫公路\寺平路34 A9高速公路近徐南路出口614 环城路\金沙路1194 亭枫公路\松卫南路35 T1主线近磁悬浮车站615 环城南路\环城西路1195 亭枫公路\王圩路36 爱都路日樱北路616 环城南路\人民南路1196 亭枫公路\仙居路37 爱都路富特北路617 环城西路\解放西路1197 亭枫公路\兴北路38 爱都路美桂北路618 环东大道近金海路路段1198 亭枫公路\兴寒路39 白石公路胜利路619 环东大道内圈近华夏路路段1199 亭枫公路\朱枫公路40 白杨路芳草路620 环东大道外圈近华夏路路段1200 亭枫公路近56公里路段41 百色路龙川北路621 环西大道近吴中路路段1201 亭枫公路近松隐工业区路段42 包头路国和路622 黄兴路\国顺路1202 亭枫公路近朱泾镇西侧路段43 包头路嫩江路623 黄兴路\黄兴路2100号1203 亭枫公路沈浦泾南路44 宝安公路博学路624 黄兴路近百安居1204 亭枫公路兴新路45 宝安公路电台路625 黄兴路近国权路1205 亭卫公路\A30、A5进出入口46 宝安公路富联路626 黄兴路近延吉中路路段1206 亭卫公路\A4北进出口47 宝安公路广陈路627 惠亚路\嘉前路1207 亭卫公路\漕廊公路48 宝安公路花园浜路628 机场大道\安航路1208 亭卫公路\红旗路49 宝安公路嘉松北路629 机场大道\航飞路1209 亭卫公路\林慧路50 宝安公路教育路630 机场大道\河滨西路1210 亭卫公路\南亭公路51 宝安公路敬学路631 机场路\民航上海中专校门1211 亭卫公路\南阳港路52 宝安公路浏翔公路632 纪鹤路\联友路1212 亭卫公路\平业路53 宝安公路陆翔路633 纪鹤路近888号路段1213 亭卫公路\天工路54 宝安公路潘泾路634 纪翟路\北青公路1214 亭卫公路\亭大G320公路55 宝安公路新源路635 纪翟路\北翟支路1215 亭卫公路\亭大公路56 宝安公路于塘路636 纪翟路\纪高路1216 亭卫公路\月工路57 宝安公路近跃进路路段637 纪翟路\朱建路1217 亭卫公路\展业路58 宝安路百安路638 纪翟路近红卫村路段1218 亭卫公路近南亭公路路段59 保德路安业路639 嘉美路\惠亚路1219 铜川路\北石路60 保德路曲沃路640 嘉前路\沪宜路1220 铜川路\子洲路61 保德路阳泉路641 嘉松北路\博园路1221 同济路\富锦路62 宝嘉公路浏翔公路642 嘉松北路\嘉安公路1222 同济路\双城路63 宝钱公路城北路643 嘉松北路\嘉松北路7222弄1223 同济路\同济支路64 宝钱公路嘉行公路644 嘉松北路\绿苑路1224 团城公路\建设公路65 宝钱公路嘉朱公路645 嘉松北路\外青松公路1225 团城公路\江帆路66 宝钱公路浏翔公路646 嘉松北路近黄渡开发区路段1226 团城公路\江海公路67 宝钱公路外钱公路647 嘉松公路\文翔路1227 团城公路\蟠龙公路68 宝钱公路嘉唐公路648 嘉松公路近百鸟村路段1228 团城公路\平岛路69 宝钱公路近佰家村路段649 嘉松公路近广富林路北侧路段1229 团城公路\竖新南路70 宝钱公路近娄东村路段650 嘉松公路近文翔路路段1230 团城公路\新江路71 宝钱路胜辛路651 嘉松南路\沈砖公路1231 团城公路\新中路72 宝山路横浜路652 嘉松南路\业辉路1232 团城公路17.9公里处路段73 宝山路虬江路653 嘉松中路\A9赵巷出入口1233 团城公路4.2公里处路段74 宝杨路铁山路654 嘉松中路\凤北路1234 团城公路近20.65公里路段75 宝杨路杨泰路655 嘉松中路\华腾路1235 团南公路\A4高速公路进出口76 宝杨路近杨泰路西侧路段656 嘉松中路\纪鹤公路1236 瓦洪公路洪南路77 宝杨路码头路段657 嘉松中路\嘉松中路188号1237 外环北翟路下匝道\北翟路78 堡镇北路近镇北线路段658 嘉松中路\嘉松中路5710号1238外环地面\张杨北路79 堡镇路大通路659 嘉松中路\叙北路1239 外环辅道\航津路80 北陈公路陈海公路660 剑川路\华宁路1240 外环辅道\洲海路81 北虹路仙霞路661 剑川路\莲花南路1241 外环内圈\江东路下匝道82 北京东路黄河路662 剑河路\甘溪路1242 外环内圈82.2公里路段83 北京东路山西南路663 剑河路\剑河路530号1243 外环内圈张杨北路下匝道84 北京东路新昌路664 剑河路\天山路1244 外环隧道北孔出口路段85 北京东路西藏中路665 江场路\原平路1245 外环隧道北孔进口路段86 北京路泰兴路666 江川东路\莲花南路1246 外环隧道北孔路段87 北京路近成都路路段667 江川东路近莲花路路段1247 外环隧道南孔出口路段88 北京西路万航渡路668 江川东路近紫星路路段1248 外环隧道南孔进口路段89 北京西路758弄669 江川路\昆阳路1249 外环隧道南孔路段90 北京西路819号670 江川路\文井路1250 外环隧道泰和路出口路段91 北青公路繁兴路671 江东路\港迎路1251 外环隧道中孔路段92 北青公路凤中路672 江东路\凌高路1252 外环外侧近86.6公里路段93 北青公路华翔路673 江东路\凌海路1253 外环外侧近沪太路西侧路段94 北青公路华徐公路674 江海路\育秀路1254 外环线近草高路跨线桥路段95 北青公路嘉松路675 江宁路\澳门路1255 外环线近江杨北路出口路段96 北青公路金光路676 江宁路\奉贤路1256 外环线近龙东大道跨线桥路段97 北青公路胜利路677 江宁路\海防路1257 外环线近上川路跨线桥路段98 北青公路同三高速678 江宁路\武定路1258 外环线近申江跨线桥路段99 北青公路外青松公路679 江宁路近音乐广场进出口路段1259 外环线内侧近顾戴路路段100 北青公路近凤溪驾校东侧路段680 江浦路昆明路1260 外环线内侧近航津路路段101 北青公路近福泉山村路段681 江苏路近东诸安浜路路段1261 外环线内侧近龙东路路段102 北青公路近苗圃路路段682 江杨北路\水产路1262 外环线内侧近天山路路段103 北青公路近诏盛工业园区路段683 江杨北路\四元路1263 外环线内圈近3.4公里路段104 北松公路\华宁路684 江杨北路\绥化路1264 外环线内圈近济阳路段(47.6K) 105 北松公路\陪昆路685 江杨北路\友谊路1265 外环线内圈近罗山路段(38.2K) 106 北松公路\申牛公路686 江杨南路\临汾路1266 外环线内圈近浦东北路段(5K) 107 北松公路\松卫公路687 江月路\浦晓南路1267 外环线内圈近杨高南路段(45.6K) 108 北松公路\元松路688 江月路\浦秀路1268 外环线外侧近曹安路路段109 北松公路近南门村路段689 江月路\三鲁路1269 外环线外侧近顾村镇路段110 北松公路近香泾路段690 交通路\广泉路1270 外环线外侧近顾戴路111 北松公路中春路691 交通路\交暨路1271 外环线外侧近航津路路段112 北松路\富岩路692 交通路\泾惠路1272 外环线外侧近天山路路段113 北松路\华银公司门口693 交通路\双山路1273 外环线外圈漕宝路下匝道路段114 北松路\昆阳路694 交通路\宜川路1274 外环线外圈近5.3公里路段115 北沿公路\北新公路695 解放东路建贤路1275 外环线外圈近罗山路出口路段116 北沿公路\港东公路696 金鼎路\真光路1276 外环线外圈近罗山路路段117 北翟路\北翟路3303号697 金都路\都市路1277 外环线外圈近杨高南路段(45.6K)118 北翟路\剑河路698 金丰路\保乐路1278 外青松公路\纪鹤公路119 北翟路\绥宁路699 金海公路\解放东路1279 外青松公路\崧泽大道120 本溪路控江路路口700 金海公路近A30跨线桥东南侧路段1280 外青松公路白鹤镇路段121 碧波路\祖冲之路701 金海公路近A30跨线桥西南侧路段1281 外青松公路近3885号路段122 博乐路\宝嘉公路702 金海路\A20辅道1282 外圈莘庄立交A20主线与A4分岔口123 博乐路\墅沟路703 金海路\金港路1283 宛平路近淮海路路段124 博园路\博园路601弄704 金海路\金高路1284 万航渡路\武定西路125 博园路\翔江路705 金海路\民耀路1285 万航渡路\新闸路126 博园路\许家村706 金海路\团南路1286 万航渡路长宁路127 博园路近A11跨线桥路路段707 金廊公路\金张公路1287 万荣路大宁路128 曹安路\真光路708 金廊公路5公里处路段1288 威海路\陕西北路129 漕宝路\苍梧路709 金廊公路近田阳路路段1289 卫零路卫新路130 漕宝路\桂菁路710 金陵东路\福建南路1290 卫清西路\蒙山路131 漕宝路\虹莘路711 金桥路\金桥路2690弄1291 卫清西路龙凯街132 漕宝路\柳州路712 金沙江路\大渡河路1292 文翔路\江学路133 漕宝路\中春路713 金沙江路\祁连山路1293 文翔路近三号桥路段134 曹家堰路近昭化路路段714 金沙江路\新郁路1294 文翔路近西林路路段135 漕廊公路\东风路715 金沙江路\杨柳青路1295 汶水东路\广粤路136 漕廊公路\金廊公路716 金沙江路\枣阳路1296 汶水路\大华路137 漕廊公路\秦阳路717 金沙江路\真光路1297 汶水路\寿阳路138 漕廊公路\朱漕路718 金沙江路\中江路1298 汶水路\汶水路60号139 漕廊路近宜华实业公司路段719 金沙江西路\华江公路1299 汶水路近原平路下匝道路段140 漕溪北路\零陵路720 金山大道\松卫路1300 汶水路近粤秀路路口141 漕溪路\田林东路721 金山大道\卫零路1301 汶水路汶水路251号142 漕溪路沪闵高架田林路下匝道722 金山大道\西静路1302 乌鲁木齐中路近华山医院路段143 漕溪路近田林路路段723 金山大道\学府路1303 吴淞大桥淞滨路出口下匝道144 曹杨路\潮州路724 金商公路\商周公路1304 吴淞大桥淞滨路下匝道路段145 曹杨路\普雄路725 金石公路\漕廊公路1305 吴淞路\塘沽路146 漕盈路\青赵公路726 金石公路\金张公路1306 吴淞路近四平路147 漕盈路\盈港路727 金张公路\吕朱公路1307 吴淞路近余杭路路段148 漕盈路近盈港路728 金钟路\平塘路1308 吴中东路\古宜路149 草庵头路近草高公路段729 锦绣东路\白桦路1309 吴中路\航新路150 草港公路\港沿公路730 锦绣东路\黄杨路1310 吴中路\金汇南路151 草港路\北新公路731 锦绣路\北艾路1311 吴中路\老虹井路152 草港路\汲浜公路732 锦绣路\锦和路1312 吴中路\万源路153 草港路\蟠龙路733 锦绣路\紫槐路1313 吴中路\吴中路585号154 草港路\前竖公路734 九江路湖北路1314 吴中路\姚虹路155 昌化路\海防路735 九泾公路近A9跨线桥路段1315 吴中路近桂林路路段156 昌平路\胶州路736 九亭大街\沪亭南路1316 吴中路近航东路157 常德路\余姚路737 九亭公路九亭大街1317 武川路\武川路318号158 场中路\康宁路738 巨鹿路\成都路1318 五莲路\兰城路159 场中路\少年村路739 军工路\控江路1319 武宁路\大渡河路160 场中路\新市北路740 康沈路\川周路1320 武宁路\普雄路161 场中路三泉路741 科苑路\春晓路1321 武宁路\杨柳青路162 车亭公路\泖亭公路742 空港六路\农场路1322 武宁路\中宁路163 车亭公路\叶新公路743 空港一路\迎宾五路1323 武宁路近东新路路口164 车亭公路近49公里处路段744 空港一路近机场集团路段1324 武宁路近兰溪路路段165 车亭公路近同建公路路段745 控江路\大连路1325 武夷路\定西路166 车新公路\北松公路746 控江路\内江路1326 五洲大道\日樱南路167 车新公路\民益路747 昆港公路\平原街1327 五洲大道\申江路168 车新公路\南乐路748 昆明路\海门路1328 五洲大道张杨北路下立交北侧路段169 陈海公路\堡镇北路749 涞亭南路\九亭大街1329 五洲大道张杨北路下立交南侧路段170 陈海公路\北新公路750 岚皋路\岚皋西路1330 西藏北路\陈家宅路171 陈海公路\北新路751 岚皋路近石泉路1331 西藏北路\天通庵路172 陈海公路\港沿路752 兰坪路\江川路1332 西藏北路\西藏北路970号173 陈海公路\鼓浪屿路753 兰州路平凉路路口1333 西藏南路寿宁路174 陈海公路\合五公路754 老沪闵路\嘉川路1334 西康路\安远路175 陈海公路\宏海公路755 老沪闵路\罗秀路1335 西康路\余姚路176 陈海公路\建设公路756 乐都路\西林路1336 西康路近北京西路路段177 陈海公路\江民路757 利民公路1.05公里路段1337 西林北路\文诚路178 陈海公路\利民路758 利民路\岱山路1338 西门路\北门路179 陈海公路\蟠龙公路759 莲花路\高兴路1339 西门路\人民路180 陈海公路\前竖公路760 莲花路\罗秀路1340 仙霞路\哈密路181 陈海公路\前竖公路761 莲花路近金都路路段1341 仙霞路\威宁路182 陈海公路\三华公路762 莲花南路\放鹤路1342 仙霞路\遵义南路183 陈海公路\三双公路763 莲花南路近剑川路路段1343 仙霞西路\平塘路184 陈海公路\向化路764 莲花南路近江川路路段1344 仙霞西路\协和路185 陈海公路\新建路765 莲花南路近南潮浜桥路段1345 香花桥近法华镇路段186 陈海公路\振业路766 莲花南路隧道近沪闵路路段1346 襄阳北路\新乐路187 陈海公路26.6公里路段767 联友路近纪宏路路段1347 翔江公路\惠亚路188 陈海公路27公里路段768 凉城路\车站北路1348 翔江公路\星华路189 陈海公路32.5公里路段769 两港大道\老芦公路1349 翔江路\惠裕路190 陈海公路33.5公里路段770 两港大道\临港路1350 翔江路\胜辛南路191 陈海公路34.9公里路段771 两港大道\三三路1351 翔殷路近国定东路路段192 陈海公路37公里路段772 两港大道\书塘公路1352 斜土路\打浦路193 陈海公路54.6公里路段773 临汾路\曲沃路1353 新车公路近葡萄王酒厂路段194 陈海公路8.5公里路段774 临汾路\三泉路1354 新崇南路近富民街195 陈海公路近11.3公里路段775 临汾路\阳泉路1355 新崇南路近新崇西路196 陈海公路近6.35公里路段776 临青路\平凉路1356 新川南奉公路\奉城北门197 陈海公路近崇明中学路段777 灵石路\平利路1357 新川南奉公路\南明路198 陈海公路近港西村路段778 灵石路\万荣路1358 新川南奉公路\青村人民路199 陈海公路近合五公路东侧路段779 领航路\海天四路1359 新川南奉公路\泰青公路200 陈海公路近合五公路东侧路段780 岭南路闻喜路1360 新川南奉公路\新奉公路201 陈海公路近合五公路西侧路段781 浏翔公路\丰登路1361 新川南奉公路沿钱路西侧路段202 陈海公路近三星海坝村路段782 浏翔公路\丰翔路1362 新村路\交暨路203 成都北路\凤阳路783 浏翔公路\嘉旺路1363 新村路\万泉路204 成都北路\山海关路784 浏翔公路\静唐路1364 新村路\真金路205 成都北路\新闸路北向南785 浏翔公路\纬五路1365 新奉公路近奉和路206 成都路\威海路786 浏翔公路近崇友电梯厂路段1366 新港路\虹镇老街207 成都路大沽路787 浏翔公路近吴家角公交车站路段1367 新华路\定西路208 城丰路\华夏二路788 浏翔路\新建一路1368 新建公路\三华公路209 成山路\浦三路789 柳营路\西藏北路1369 新金桥路\金桥路210 成山路下南路790 隆安路\蒙山路1370 新金桥路\唐陆公路211 城中路\城中路20号791 龙漕路近田东路路口1371 新开河路\新中路212 川六公路\川周路792 隆昌路\控江路1372 新龙路乐购停车场出口路段213 川南奉公路\川六公路793 隆昌路\舒兰路1373 新四平公路\川南奉公路214 川南奉公路\拱乐路794 龙川路\罗秀路\长华路 1374 新四平公路近A30路段215 川南奉公路\洪运路795 龙东大道\川沙路1375 新外青松公路\城中东路216 川南奉公路\施新路796 龙东大道\华东路1376 新外青松公路\城中东路217 川南奉公路\瓦洪公路797 龙东大道\金丰路1377 新闸路\成都北路218 川南奉公路\卫亭路798 龙东大道\科苑路1378 新闸路\石门二路219 川南奉公路\闻居路799 龙东大道\丽雅路1379 新闸路\泰兴路220 川南奉公路\新奉公路800 龙东大道\龙东大道4877号1380新镇路\中谊路221 川南奉公路\宣黄公路801 龙东大道\庆达路1381 秀沿路\康沈路222 川南奉公路\盐朝路802 龙东大道\申江路1382 秀沿路\秀沿路3668号223 川南奉公路\周祝公路803 龙东大道\张东路1383 徐家汇路\制造局路224 川南奉公路近陆楼路路段804 龙东大道\紫竹路1384 徐家汇路地道东进口路段225 川南公路\拱极路805 龙东大道广兰路1385 徐家汇路近打浦路路段226 川桥路\金沪路806 龙东路近金桥路路段1386 徐浦大桥1 227 川沙路\川展路807 龙胜路\卫零路1387 徐浦大桥2228 川沙路\川周路808 龙水南路\喜泰路1388 徐浦大桥东向西引桥路段229 川沙路\创新路809 龙吴路\百色路1389 宣黄公路\南芦公路230 川沙路\龚路支路810 龙吴路\华泾路1390 宣黄公路\园中路231 川沙路\王桥路811 龙吴路\罗秀路1391 学府路\板桥路232 川沙路\新德路812 龙吴路\上海植物园1392 学府路\华东理工大学门口233 川周路\栏学路813 龙吴路\石龙路1393 学府路\龙胜路234 川周路\妙境路814 龙吴路\双柏路1394 学府路\松南支路235 川周路\唐黄路815 龙吴路\银都路1395 雪松路\绿杨路236 春申路\凯城路816 龙吴路\永德路1396 延安东路\福建南路237 春申路近梅富路段817 龙吴路\中海瀛台房产出口1397 延安东路\广西路238 大柏树立交东侧路段2 818 龙吴路华发路1398 延安东路近福建路路段239 大渡河路\芝川路819 龙吴路近华泾路路段1399 延安高架北侧江苏路入口匝道240 大连路\平凉路820 龙吴路近吴泾化工有限公司路段1400 延安高架北侧近虹许路路段241 大连西路\东体育会路821 龙溪路\青溪路1401 延安高架北侧近延西立交北出口242 大通路\陈海公路822 龙源路\龙源路1000弄1402 延安高架虹许路北下匝道243 大同公路浦东北路823 龙源路\文汇路1403 延安高架机场匝道路段244 大叶公路\A2出入口824 娄山关路\云雾山路1404 延安高架南侧福建路下口245 大叶公路\A4高速公路进出口825 鲁班路\丽园路1405 延安高架南侧虹井路入口匝道246 大叶公路\航塘公路826 鲁班路\瞿溪路1406 延安高架南侧虹许路入口匝道247 大叶公路\环城西路827 鲁班路\徐家汇路1407 延安高架南侧华山路入口匝道248 大叶公路\六奉公路828 鲁班路立交东南进出口1408 延安高架南侧江苏路入口匝道249 大叶公路\浦卫公路829 鲁班路立交西北进出口1409 延安高架南侧江苏路下匝道250 大叶公路\浦星公路830 鲁班路丽园路(2)1410 延安高架南侧凯旋路入口匝道251 大叶公路\泰青路831 陆家浜路\迎勋路1411 延安高架南侧凯旋路上匝道252 大叶公路\望园路832 陆家浜路河南南路1412 延安高架南侧娄山关路上匝道路段253 大叶公路\新奉公路833 罗店市一路近东南弄街1413 延安高架南侧西藏路下匝道254 大叶公路41公里路段834 罗山路\张衡路1414 延安高架延伸段北侧路段255 大叶公路沪杭公路东侧路段835 罗山路近华夏西路路段1415 延安高架延伸段南侧路段256 大叶公路金海路836 罗山路立交近杨高中路出口1416 延安高架延西立交南进口257 大叶公路金钱路837 茅台路\安龙路1417 延安路北侧茂名路入口匝道258 大叶公路近28公里路段838 茅台路\水城路1418 延安路高架南侧娄山关路入口匝道259 大叶公路近32.4公里处路段839 茂名路近淮海路路段1419 延安路近武夷路路段260 大叶公路近53.2公里路段840 梅陇路\龙州路1420 延安路南侧石门路入口匝道261 大叶公路近朝阳路段841 梅陇路\天等路1421 延安隧道北侧出口近高架上匝道262 大叶公路近金汇红专村路段842 眉州路\河间路1422 延安西路\程家桥路263 大叶公路近天河树脂公司路段843 湄州路\学宫路1423 延安西路\沪青平公路264 大叶公路近邬桥镇路段844 美桂南路\港澳路1424 延安西路\凯旋路265 大叶公路近中华学院路段845 蒙山路\东泉街1425 延安西路\南京西路266 淡水路近淮海路846 蒙山路近东泉街路段1426 延安西路\仙霞路267 德威堆场货站出口近江东路路段847 蒙山路近隆安路路段1427 延安西路北侧近虹许路路段268 东川路\碧江路848 密云路\赤峰路1428 延安西路近华山路路段269 东川路\东川路2088号849 妙境路\新川路1429 延安西路南侧江苏路上匝道路段270 东川路\永平路850 妙境路\新德路1430 延安西路南侧近虹许路路段271 东川路近虹梅南路路段851 民星路\包头路1431 延安中路\茂名南路272 东川路近环路路段852 闵塔公路\长石公路1432 延安中路\石门一路273 东大公路近万和公路路段853 明珠路\沪青平公路1433 延安中路\威海路274 东方路近乳山路口854 墨玉南路\博园路1434 延安中路\乌鲁木齐北路275 东风公路\林风公路855 牡丹江路\宝杨路1435 延安中路近茂名路路段276 东林路\宝杨路856 牡丹江路\水产路1436 延东立交南北高架东西出口匝道277 东林路\密山路857 牡丹江路\淞宝路1437 延东立交西出口外滩虹桥东西分叉口278 东林路\盘古路858 目华路\苍工路1438 延吉东路\安图路279 东门路\北门路859 目华路\环华路1439 延吉西路\长岭路280 东门路\玉环路860 目华路\南银河路1440 延长路\平型关路281 东门路\育麟桥路861 南北高架东侧共和新立交出口1441 延长西路\宜川路282 东启航路\海天三路862 南北高架东侧近彭江路路段1442 杨高北路\东陆路283 东亭路\晨阳路863 南北高架东侧近徐家汇路路段1443 杨高北路\航津路284 东长治路\公平路864 南北高架东侧近徐家汇路下匝道1444 杨高北路\胶东路285 都市路\丰顺路865 南北高架东侧临汾路下匝道1445 杨高北路\巨峰路286 都市路\富都路866 南北高架东侧徐家汇路上匝道地面1446 杨高北路\杨高北路2856号287 都市路\莘朱路867 南北高架共和新立交西出口路段1447 杨高北路\洲海路288 都市路\田园小学868 南北高架广中西路西侧下匝道1448 杨高南路\北艾路289 法赛路\芬菊路869 南北高架近共江路路段1449 杨高南路\东三里桥路290 法赛路\美桂南路870 南北高架西侧共和新路立交出口1450 杨高南路近花木路路段291 法赛路\日樱南路871 南北高架西侧呼玛路下匝道1451 杨高南路近花木路路段(2)292 番禺路\平武路872 南北高架西侧淮海路入口匝道1452 杨高中路\红枫路293 番禺路\新华路873 南北高架西侧近彭江路路段1453 杨高中路\金藏路294 芳甸路\迎春路874 南北高架西侧近威海路路段1454 杨高中路\金海路295 放鹤路近常青工业园区路段875 南北高架西侧近威海路下匝道路段1455 杨高中路\金新路296 芬菊路\英伦路876 南北高架西侧近永兴路上匝道1456 杨高。
广州市最新电子警察分布点(2010年12月)序号拍摄地点拍摄方向1 机场路广花路北往南2 机场路广花路南往北3 机场路-汇桥新城路口北往南4 机场路-汇桥新城路口南往北5 芳村大道桥东小区东往西6 芳村大道桥东小区西往东7 大金钟路口北往南8 康王中山路口北往南9 康王中山路口东往西10 康王中山路口南往北11 康王中山路口西往东12 禺东西广园东路口北往南13 禺东西广园东路口南往北14 芳村大道广州铝材厂东往西15 芳村大道广州铝材厂西往东16 广州大道伍仙桥路口北往南17 广州大道伍仙桥路口南往北18 黄埔大道鱼珠码头东往西19 黄埔大道鱼珠码头西往东20 天河北体育东北往南21 天河北体育东东往西22 天河北体育东南往北23 天河北体育东西往东24 天河北体育西东往西25 天河北体育西西往东26 天河北体育西南往北27 天河北天河东北往南28 天河北天河东东往西29 天河北天河东南往北30 天河北天河东西往东31 丰乐南怡港花园东往西32 黄埔东港湾路口西往东33 护林路横沙村口西往东34 护林路横沙村口东往西35 天源路天河客运站东往西36 天源路天河客运站西往东37 大沙东丰乐路口北往南38 大沙东丰乐路口南往北39 大通路琪林街东往西40 大通路琪林街南往北41 大通路晓雾街北往南42 大通路晓雾街东往西43 烟雨路海山街北往南44 烟雨路海山街西往东45 烟雨路渔唱街西往东46 天源路柯木塱小学东往西47 天源路柯木塱小学西往东48 滨江东玉涵路口南往北49 滨江东玉涵路口北往南50 东晓南新窖西路口南往北51 东晓南新窖西路口北往南52 滨江东下渡路口东往西53 滨江东下渡路口南往北54 滨江东下渡路口西往东55 天源路华南植物园东往西56 天源路华南植物园西往东57 东晓南石岗渔村北往南58 东晓南石岗渔村南往北59 芳村大道区政府路口东往西60 芳村大道区政府路口西往东61 芳村大道隧道立交桥底北往南62 芳村大道隧道立交桥底东往西63 芳村大道隧道立交桥底南往北64 芳村大道隧道立交桥底西往东65 花地大道浣花路北往南66 花地大道浣花路南往北67 花地大道浣花路西往东68 丰乐路本田厂门口(北往南)北往南69 丰乐路本田厂门口(南往北)南往北70 丰乐路上堂村(南往北)南往北71 丰乐路上堂村(东往西)东往西72 丰乐路大沙北路口(北往南)北往南73 丰乐路大沙北路口(南往北)南往北74 丰乐路大沙北路口(东往西)东往西75 黄埔大道鱼珠码头(西往东)西往东76 黄埔大道鱼珠码头(东往西)东往西77 茅岗路护林路(东往西)东往西78 茅岗路护林路(西往东)西往东79 茅岗路护林路(南往北)南往北80 黄埔东路广海路(西往东)西往东81 黄埔东路广海路(东往西)东往西82 广新路石化路(南往北)南往北83 龙溪大道增南路(西往东)西往东84 龙溪大道增南路(东往西)东往西85 龙溪大道花博园(东往西) 东往西86 龙溪大道花博园(西往东) 西往东87 花地大道花蕾路(南往北)南往北88 东漖北涌岸街(南往北)南往北89 鹤洞路广钢二号门(西往东)西往东90 芳村大道侨光制药厂(北往南)北往南91 花地大道金道花园(南往北)南往北92 花地大道金道花园(北往南)北往南93 芳村大道东联藤艺厂(北往南)北往南94 花地大道荣兴路(西往东)西往东95 花地大道荣兴路(南往北)南往北96 花地大道荣兴路(北往南)北往南97 芳村大道东漖北(南往北)南往北98 芳村大道东漖北(东往西)东往西99 芳村大道冲口中心市场(南往北)南往北100 江南大道江燕路(西往东)西往东101 江南大道江燕路(北往南)北往南102 新港东菜科所(西往东)西往东103 新港东菜科所(东往西)东往西104 滨江西洪德路(东往西)东往西105 滨江西洪德路(西往东)西往东106 三元里大道巡警大队(南往北)南往北107 三元里大道巡警大队(北往南)北往南108 三元里大道三元里村(北往南)北往南109 三元里大道三元里村(南往北)南往北110 西槎路荔德路(北往南)北往南111 西槎路荔德路(南往北)南往北112 增槎路罗冲围车站(北往南)北往南113 增槎路罗冲围车站(南往北)南往北114 西湾路陈嘉庚纪念中学(北往南)北往南115 西湾路陈嘉庚纪念中学(南往北)南往北116 白云大道外语学院(南往北)南往北117 白云大道外语学院(西往东)北往南118 云城东齐云路(北往南)北往南119 云城东齐云路(南往北)南往北120 云城东齐富路(北往南)北往南121 云城东齐富路(南往北)东往西122 云城东齐富路(东往西)西往东123 天源路龙洞东路(西往东)西往东124 天源路龙洞东路(东往西)东往西125 燕岭路银河园(南往北)南往北126 燕岭路银河园(北往南)北往南127 沙太路麒麟岗(北往南)北往南128 沙太路麒麟岗(南往北)南往北129 沙太路天健装饰城(北往南)北往南130 沙太路天健装饰城(南往北)南往北131 沙太路友好公寓(北往南)北往南132 沙太路友好公寓(南往北)南往北133 沙太路华南快线入口(北往南)北往南134 沙太路华南快线入口(南往北)南往北135 同泰路广东省旅游学校(东往西)北往南136 同泰路广东省旅游学校(南往北)南往北137 临江大道马场路(西往东) 西往东138 临江大道马场路(东往西) 东往西139 大观路黄村(南往北)南往北140 大观路黄村(北往南)北往南141 五山路114中学(南往北) 南往北142 临江大道临江广场(西往东)西往东143 体育西路天河大厦(北往南) 北往南144 体育西路天河大厦(南往北) 南往北145 广园东天寿路(北往南) 北往南146 广州大道林和西横路(北往南) 北往南147 广州大道林和西横路(南往北) 南往北148 粤垦路农垦大厦(南往北)南往北149 粤垦路农垦大厦(北往南)北往南150 林和中路天誉花园(南往北)南往北151 林和中路天誉花园(东往西)东往西152 林和东林和中路(北往南)北往南153 中山六人民(东往西)东往西154 中山六人民(北往南)北往南155 黄沙大道多宝路(北往南)156 黄沙大道多宝路(南往北)157 中山七路隆庆小区(东往西)东往西158 中山七路隆庆小区(西往东)西往东159 康王北路康王阁(北往南)北往南160 康王北路康王阁(南往北)南往北161 中山八路消防(东往西)东往西162 中山八路消防(西往东)西往东163 人民路一德路(南往北)南往北164 北往南165 人民路惠福路(南往北)南往北166 中山七路光复北路(东往西)东往西167 中山七路光复北路(西往东)西往东168 荔湾路陈家祠(南往北)南往北169 荔湾路陈家祠(北往南)北往南170 人民路儿童医院(北往南)北往南171 文德路文德小学(南往北)南往北172 文德路文德小学(北往南)北往南173 中山五路广大路口(北往南)东往西174 中山五路广大路(西往东)西往东175 中山六路六榕路(东往西)西往东176 中山六路纸行路(东往西)东往西177 中山六路纸行路(西往东)西往东178 中山四路仓边路(东往西)西往东179 越华路仓边路(西往东)西往东180 越华路仓边路(南往北)南往北181 中山五路起义路(东往西)东往西182 西往东183 下塘西西胜街(北往南)北往南184 下塘西西胜街(南往北)南往北185 站前路流花小学(东往西)东往西186 站前路流花小学(西往东)西往东187 二沙岛体育馆路口(东往西)东往西188 二沙岛体育馆路口(西往东)西往东189 先烈路永福路(北往南)北往南190 水荫路水荫小学(南往北)南往北191 水荫路水荫小学(北往南)北往南192 中山四路越秀中路口(西往东)西往东193 中山四路越秀北路口(北往南)北往南194 西槎路石槎路口北往南195 西槎路石槎路口西往东196 丰乐南怡港花园门口北往南197 解放路惠福路(北往南)北往南198 东风中越秀北(西往东) 东往西199 解放路一德路(南往北)北往南200 东风路先烈路(西往东) 西往东201 解放北路三元里大道(北往南) 南往北202 解放北路金贵园(南往北)北往南203 广园路机场立交(东往西)东往西204 广园西环市西(北往南)西往东205 广州市中山四路越秀中路口(东往西)东往西206 东风路羊城晚报社(东往西) 东往西207 广州大道广州大桥北(北往南)北往南208 东风路农林立交(西往东) 西往东209 东风路王府井百货(南往北) 南往北210 广州市东风路农林下路口(南往北)南往北211 广园东天寿立交上桥位(东往西)东往西212 广园东天寿路(东往西)东往西213 广园快线黄村立交(东往西)东往西214 林和西路林和西横路(北往南)东往西215 东濠涌高架桥法政路出口(北往南)北往南216 东风路康王北路(西往东)西往东217 环市路省地图出版社东往西218 南往北219 东风路梅东路段南往北220广园快速五山高架桥路段北往南221 北往南222广园快速大观路高架桥路段东往西223 西往东224 黄埔大道广州化工厂路段东往西225 黄埔大道隧道西往东226东风路嘉业大厦路段东往西227 东往西228 解放中山高架北往南下桥位西往东229 北二环高速K22km 东往西230 北二环高速K39km 西往东231 广惠高速k1 西往东232 广惠高速k12+598 东往西233 机场高速北延线K40+4 东往西234 机场高速北延线K40+5 西往东235 北环高速k19.4 北往南236 北环高速k12+198 西往东237龙溪大道五丫桥路段东往西238 西往东239科韵路新滘路隧道东往西240 西往东241 小北路军区门口北往南242 小北路小北花圈北往南243 惠福海珠东往西244 吉祥越华北往南245 小北路应元路口北往南246 解放路一德路口北往南247 滨江东红梅路口东往西248 滨江东红梅路口西往东249 广州大道天雄布市北往南250 滨江东海珠半岛门口东往西251 滨江东海珠半岛门口西往东252 新港中江海大道路口东往西253 新港中江海大道路口西往东254 新港中赤岗路口西往东255 新港中赤岗路口东往西256 滨江路转海印桥上桥位东往西257 滨江路转海印桥上桥位西往东258 新港东展场中路东往西259 新滘东赤沙村口东往西260 新滘东赤沙村口西往东261 新港东展馆路段西往东262 新窖东海军基地桥底东往西263 新滘东东晓南隧道西往东264 新滘东东晓南隧道东往西265 新滘西工业大道路口南往北266 新滘西工业大道路口北往南267 工业大道江燕路口南往北268 工业大道江燕路口东往西269 江南大道江南西路北往南270 宝岗大道宝岗体育场门口南往北271 宝岗大道宝岗体育场门口北往南272 新港西中山大学门口东往西273 瑞康路长江轻纺城北往南274 广州大道南洲路北往南275 广州大道南天国际酒店用品批发市场西往东276 工业大道石岗路南往北277 新港西下渡路口东往西278 江湾桥上桥位南往北279 大沙头之三马路东往西280 恒福路麓湖路口东往西281 麓湖路横枝岗路段西往东282 建设六马路北往南283 下塘西麓景路口北往南284 下塘西老干学院门口北往南285 下瑭西路政通路口南往北286 下瑭西路政通路口北往南287 康王路4中门口北往南288 康王路4中门口南往北289 中山八荔湾路口西往东290 中山八荔湾路口北往南291 东风西路荔湾路口西往东292 华工北门西往东293 华工北门东往西294 车陂路大桔子洲北往南295 车陂路大桔子洲南往北296 东方三马路天府路南往北297 马场路平月路北往南298 马场路平月路南往北299 车陂路泰安路口南往北300 车陂路泰安路口北往南301 科韵路中山大道隧道南往北302 大观路南往北303 大观路北往南304 临江大道东往西305 临江大道西往东306 黄埔大道隧道西往东307 科韵路中山大道隧道北往南308 机场路建发广场门口南往北309 机场路建发广场门口北往南310 机场路南云东路南往北311 机场路南云东路北往南312 黄石西石岗村牌坊西往东313 黄石西石岗村牌坊东往西314 黄石东云城西路口西往东315 黄石东云城西路口东往西316 广园东永福路口西往东317 恒福路永福路口东往西318 龙洞东龙洞北路口南往北319 龙洞东龙洞北路口东往西320 龙洞迎龙路广东工业大学口南往北321 天源路华南植物园路段南往北322 天源路华南植物园路段北往南323 新广从路太和路口南往北324 新广从路太和路口北往南325 新广从路东平路口北往南326 新广从路东平路口南往北327 沙太路口友好医院北往南328 新广从路黎家塘和长腰岭路段南往北329 新广从路黎家塘和长腰岭路段北往南330 沙太路白云山药厂路段南往北331 广园中路云台花园西往东332 北环广园出口东往西333 花地中路市一人民医院南往北334 花地中路市一人民医院北往南335 花地大道海南村南往北336 花地大道海南村北往南337 龙溪大道增窖南约路口西往东338 龙溪大道增窖南约路口东往西339 环洲三路城西大道东往西340 环洲三路城西大道西往东341 小北路应元路口北往南342 解放路一德路口北往南343 新港中赤岗路口西往东344 新港中赤岗路口东往西345 滨江路转海印桥上桥位东往西346 滨江路转海印桥上桥位西往东347 广州大道南洲路北往南348 广州大道南天国际酒店用品批发市场西往东349 工业大道石岗路南往北350 新港西下渡路口东往西351 江湾桥上桥位南往北352 麓湖路横枝岗路段西往东353 中山八荔湾路口西往东354 中山八荔湾路口北往南355 东风西路荔湾路口西往东356 广园东永福路口西往东357 恒福路永福路口东往西358 北环广园出口东往西359 广州大道天雄布市北往南360 新滘东赤沙村口东往西361 新滘东赤沙村口西往东362 新港东展馆路段西往东363 新滘东东晓南隧道西往东364 新滘东东晓南隧道东往西365 科韵路中山大道隧道南往北366 大观路南往北367 大观路北往南368 临江大道东往西369 临江大道西往东370 黄埔大道隧道西往东371 科韵路中山大道隧道北往南372 天源路华南植物园路段南往北373 天源路华南植物园路段北往南374 新广从路黎家塘和长腰岭路段南往北375 新广从路黎家塘和长腰岭路段北往南376 沙太路白云山药厂路段南往北377 广园中路云台花园西往东378 天河路-广和路口东往西379 天河路-广和路口西往东380天河路-体育东路口东往西381 西往东382 南往北383 北往南384体育东路-天河南一路南往北385 北往南386天河路-天河东路东往西387 西往东388 南往北389 北往南390 中山大道-华景新城站东往西391 西往东392中山大道-天府路东往西393 西往东394 南往北395中山大道-科韵路东往西396 西往东397中山大道-棠下站东往西398 西往东399中山大道-棠东站西东往西400 西往东401中山大道-棠东站东东往西402 西往东403中山大道-车陂路东往西404 西往东405 南往北406 北往南407中山大道-车陂站东往西408 西往东409中山大道-东圃站西东往西410 西往东411 中山大道-黄村西路西东往西412 西往东413中山大道-黄村西路东东往西414 西往东415中山大道-东圃客运站东往西416 西往东417中山大道-汇彩路东往西418 西往东419 南往北420 北往南421中山大道-港湾路东往西422 西往东423 南往北424 北往南425中山大道-丰乐南路东往西426 西往东427 南往北428 北往南429中山大道-石化路东往西430 西往东431 南往北432 北往南433中山大道-信华路西东往西434 西往东435中山大道-信华路东往西436 西往东437中山大道-水闸围西东往西438 西往东439中山大道-庙头社区东东往西440 西往东441中山大道-庙头路东东往西442 西往东443中山大道-龙头路东往西444 西往东445中山大道-电厂东路东往西446 西往东447中山大道-南湾大街东往西448 西往东449华夏路-临江大道西往东450 东往西451 北往南452冼村路-临江大道西往东453 东往西454华穗路-临江大道东往西455 西往东456 北往南457广汕路龙洞牌坊北往南458 南往北459 广汕路华快入口北往南460广汕路北往南461 南往北462长兴路路口1 东往西463 西往东464长兴路路口2 东往西465 西往东466 东风路建设大马路路段东往西467 东风路福今路路段西往东468 白云大道广州体育馆路段南往北469 白云大道外语学院立交下桥位北往南470 广园东路华快段东往西471 广园中路云台花园路段西往东472 广园快速路黄村立交段东往西东往西473 广园快速路黄村立交段西往东西往东474 广州大道南洛溪大桥下桥位路段南往北475 环市东路世贸中心大厦路段东往西476 环市东路广东省地图出版社路段西往东477 工业大道江燕路路段南往北478 新滘西路东晓南隧道西出口路段东往西479 新滘西路东晓南隧道西入口路段西往东480 黄埔大道隧道西入口西往东481 黄埔大道化工厂路段东往西482 解放北路桂花岗段南往北483 江南大道江南西路段北往南484 南洲路海珠客运站路段西往东485 江海大道新光快速入口路段北往南486 江海大道新光快速入口路段南往北487 新港西路怡乐村路段东往西488 临江大道隧道以西路段东往西东往西489 临江大道隧道以西路段西往东西往东490 增槎路广清站(北往南)路段北往南491 增槎路广清站(南往北)路段南往北492 车陂路隧道口南往北493 广州大道天河北路隧道南入口南往北494 广州大道五羊新城隧道北入口北往南495 科韵路琶洲大桥北(北往南)路段北往南496 科韵路琶洲大桥北(南往北)路段南往北497 黄埔大道隧道东往西出口(东往西)东往西498 黄埔大道员村山顶(东往西)路段东往西499 黄埔大道员村山顶(西往东)路段西往东500 大观路奥体中心(南往北)路段南往北501 大观路奥体中心(北往南)路段北往南502 猎德大道花城大道隧道北出口南往北503 猎德大道花城大道隧道南出口北往南。