如何正确计算错层结构
- 格式:docx
- 大小:231.57 KB
- 文档页数:5
层间位移角在错层结构中计算问题探讨一、错层结构的“尴尬”境地咱们现在说的错层结构,就是那种上下楼层不完全对齐的建筑结构。
咋一看,它好像挺有个性的,不同于传统的“一层一层往上叠”的常见建筑形式。
可是,别看它表面上看起来很有艺术感,实际上,这种结构的“心脏”可就有点小问题,特别是在地震等强烈外力的作用下,错层建筑的结构会遭遇大问题,层间位移角就是其中一个常常被忽视的关键点。
正常楼层之间应该像一条直线连起来,可错层结构就是不按常理出牌。
于是,这就导致了各层之间的相对位移,出现了不协调的情况,给结构的稳定性带来了隐患,层间位移角就成了我们必须考虑的问题。
你要知道,这个小小的角度变化,往往能让整个建筑的抗震性差别天壤之别。
二、层间位移角的计算难点说到层间位移角,可能很多人会觉得“这是什么鬼?”,其实它就描述了两层楼之间的位移变化角度。
你试着想象,如果一楼和二楼的支撑位置不对齐,那两层之间的位移角就不可能零度。
要计算这个位移角,首先得考虑到楼层的自重、墙体的刚度以及建筑材料的特性等复杂因素。
不是随便瞎算算就能搞定的哦!错层结构往往比较复杂,哪怕是建筑师也得好好捋一捋结构,才知道该怎么准确计算这个层间位移角。
别小看这几个数据,它们关乎到整个建筑的安全性。
尤其在地震中,如果两层之间的位移角过大,可能导致裂缝、变形,甚至结构倒塌。
想想看,一栋楼在剧烈的震动下,一楼跟二楼不对称,岂不是有种“东倒西歪”的感觉?那可不是我们想要的效果。
1、层间位移角的计算公式为了能准确地评估错层建筑的安全性,工程师们设计了复杂的计算公式来衡量层间位移角。
这个公式并不简单。
你得了解建筑的屈服形态,然后再根据各层的荷载情况计算出每一层的位移。
再结合建筑的刚度和材料的弹性,才能得到最后的结果。
是的,你没听错,这个公式需要对每一个细节都考虑到,才能给出准确的答案。
其实就是你得从多方面入手,不能单靠某个单一因素来推算。
像建筑物的自重,墙体的受力,支撑系统的情况,全都得一一列举出来。
错层结构设计计算.txt如果不懂就说出来,如果懂了,就笑笑别说出来。
贪婪是最真实的贫穷,满足是最真实的财富。
幽默就是一个人想哭的时候还有笑的兴致。
错层结构设计计算 PKPM 结构设计应用 PKPM结构设计应用宁司结构设计博客注册设为首页帮助首页|博客群|公社|专栏|论坛|图片|商城|交友|博客联播|投稿|随机访问|订阅用户名注册密码忘记密码保存密码用户名注册密码忘记密码保存密码宁司结构设计博客复制首页个人资料日志图片视频(测)好友博客群百科我的日志错层结构设计计算分类:PKPM结构设计应用2007.5.24 09:47作者:燃烧的烟灰 | 评论:4 | 阅读:4672针对错层结构的有关规定《高规》10.4.1 抗震设计时高层建筑宜避免错层。
有错层时,宜采用防震缝划分为独立的结构单元。
《高规》10.4.2错层2侧宜采用结构布置和侧移相近的结构体系。
《高规》10.4.3错开的楼层应各自参加结构整体计算,不应归并为一层计算。
《高规》10.4.4错层处框架柱的截面高度不应小于600mm,混凝土不低于c30,抗震等级提高一级,箍筋全柱加密。
《高规》10.4.5错层处平面外受力的剪力墙,截面厚度,非抗震不应小于200mm,抗震时不应小于250mm,并应设置与之垂直的墙肢或扶壁柱,等级提高一级,不小于c30,水平和竖向分布筋的配筋率,非震和震分别为0.3%,0.5%。
错层结构的模型输入1.错层高度不大于框架梁截面高度时,一般可以忽略错层的影响,可并为一层计算。
2.错层高度很大时,不应归并,模型要做如下的输入:(1)框架错层结构,在pmcad里,梁两端节点高,来实现错层梁或斜梁布置。
(2)剪力墙错层结构,按独立的层输入(新加一个标准层)(3)可采用前两种方式,也可修改D-T.TAT文件。
错层结构的特点与程序实现突出特点:同一层,部分有楼板,部分无楼板。
在没有楼板的区域有些竖向构件可能与梁相连,可能越层。
TAT错层数据文件S-C.TAT1.错层信息nsc,nsdnsc——本层柱、墙错层类数(即向下延伸柱、墙的种类数),如某些柱向下跨越1层,某些柱向下跨越2层,或混凝土强度等级不同。
错层结构是指在建筑中同层楼板不在同一高度,并且高差大于梁高(或大于500mm)的结构类型.错层结构由于楼板不连续,会引起构件内力分配及地震作用沿层高分布的复杂化,错层部位还容易形成不利于抗震的短柱和矮墙,属于复杂多高层结构,因此错层结构在建模,计算,出图错层结构是指在建筑中同层楼板不在同一高度,并且高差大于梁高(或大于500mm)的结构类型.错层结构由于楼板不连续,会引起构件内力分配及地震作用沿层高分布的复杂化,错层部位还容易形成不利于抗震的短柱和矮墙,属于复杂多高层结构,因此错层结构在建模,计算,出图等各个设计环节上都有其特殊性,比平层结构的设计要困难得多.下面结合PKPM软件,谈谈错层结构设计分析中应注意的问题.1 错层结构的建模方式1.1 错层框架结构建模1.修改梁标高方式该方式适用于仅有个别楼层的个别房间错层的情况.PMCAD提供了【上节点高】,【错层斜梁】及单击鼠标右键的快捷构件修改方式,来指定或修改梁两端的标高,使部分房间周边的梁与同楼层其他梁标高不同.根据PKPM软件自动生成楼板,且楼板标高总与周边梁标高对齐的规律,使得这部分房间楼板标高也与该楼层其他楼板标高不同,从而实现了错层设计.2.增加标准层方式该方式适用于很多楼层大量房间错层的情况.如果仍然使用修改梁标高的方式,虽然可行,但手工计算错层标高繁冗易出错,修改的工作量太大.在PMCAD模型输入时,结构层的划分原则是以楼板为界,通过增加标准层,将错层部分的楼板人为地分开,实现相同楼层梁板标高不同的目的. 该方式在工程中广泛应用,下面举例说明该类错层结构的建模过程.某框架错层结构(图1),平面可均匀地划分为左,中,右三部分.左边1层,层高5m;中间2层,层高4m;右边2层,层高3m.该错层结构由于有5个不同标高的楼板,通过增加标准层后按5个标准层建立模型,楼层的层高取各楼板的高差,建模时仅复制轴网,梁和柱的布置范围按表1操作.模型各楼层数据表1楼层号层高(m)柱布置范围梁布置范围层1 3 全部右边层2 1 全部中间层3 1 全部左边层4 1 中间和右边右边层5 2 中间中间1.2 错层剪力墙结构建模错层剪力墙结构也采用增加标准层的方式,但由于结构中没有梁,不能以梁确定楼板的标高;同时因为墙在立面上是连续的,也不能以墙确定楼板的标高.楼层标高应通过【楼层组装】命令在楼层表中设定,程序自动在指定标高处布置整层楼板,而错层结构中没有楼板的部分,可以用【楼板开洞/全房间洞】命令将其设置为洞口,或用【修改板厚】命令将板厚设定为0.这两条命令在开洞效果方面完全一致,不同之处仅在于前者在开洞处没有板荷载,而后者保留了开洞处的荷载,设计人员可以灵活选用.1.3 错层框剪结构建模可综合采用错层框架结构和剪力墙结构的方法.1.4 错层砌体结构建模单从建模角度看,错层砌体结构可以采用错层混凝土剪力墙的建模方式;但从设计角度看,由于砌体结构按规范要求应采用基底剪力法作分析,而基底剪力法仅适用于平面规则对称的结构,不适用于错层结构分析.因此在抗震设防烈度较高的地区,不宜设计带错层的砌体结构.如楼板高差小于500mm,砌体结构可按没有错层设计;如楼板高差大于500mm,可通过设缝将错层砌体结构转换为不带错层的结构.1.5 错层多塔结构建模错层多塔结构建模时,可以先用PMCAD按相同的楼层标高建立多塔模型,再利用SATWE前处理"多塔结构补充定义"中的【多塔立面/修改参数】命令,将各塔楼的相关塔段设定为不同的层高.1.6建模注意事项(1)PM1中的【布层间梁】命令不是用来做错层结构的,其仅用于布置楼层之间的梁(如工业厂房的圈梁),该梁上不生成楼板.(2)PM2中的【楼板错层】命令主要用于设定部分房间楼板不同于本层标高,且高差较小的情况(如卫生间),而不能改变梁的标高,且仅对施工图有效,对计算没有影响,不能用于建立错层模型.2 错层结构的计算分析2.1 错层对结构抗震性能的不利影响1)错层结构的楼板不连续,在没有楼板的区域,存在跃层构件和不受楼板和梁约束的自由节点,使内力计算十分复杂.2)错层结构的各层楼板布置不均匀,不对称,质心和刚心严重偏置,在水平地震作用或风荷载下会发生较大的扭转效应.3)错层结构引起楼层概念模糊,如例题本来是2层的框架结构,由于建模和计算的需要,人为地变成了5层,使以层模型为基础的计算分析与实际不符.4)错层结构的层高不一致,容易造成延性较差的短柱和矮墙,对结构抗震很不利.2.2 错层结构计算分析中应注意的问题(1)根据规范精神,错层结构中,错开的楼层应各自参加结构整体计算,不应归并为一层计算.但各自独立计算的错层楼板不宜简单地按"刚性楼板"假定计算,特别是楼板被洞口切分成狭长板带时,应考虑楼板面内刚度消弱的影响.建议将这些楼板设定为"弹性膜",用SATWE计算时选择"总刚分析方法",将按两种模型定义的楼板的计算结果进行分析对比.(2)在没有楼板的区域可能存在大量的跃层竖向构件和不受梁板约束的自由节点,因此"计算振型个数"需要增多,以保证有效质量系数大于0.9.(3)错层结构属于复杂多高层结构,抗震计算时应选择"考虑双向地震作用";如是高层错层结构,还应选择"考虑偶然偏心".新版SATWE程序允许同时选择以上两项,程序分别计算,取不利情况.(4)错层结构层高不一致,使有关楼层间的控制参数,如层间位移比,层间刚度比,层间受剪承载力比等计算失真,因此不宜机械地直接采用这些数值,而应加以分析判断和手工校核调整,确定其是否合理.(5)SATWE可自动搜索错层结构中的跃层柱及正确设定其计算长度系数,但内力和配筋只能按楼层分段描述,设计人员可取各段配筋中的最大值出图.(6)目前SATWE没有自动搜索分析短柱和矮墙的功能,需要设计人员手工对这些容易发生脆性破坏的构件采取特别的加强措施.(7)考虑到错层结构计算分析的复杂性和不确定性,除了用SATWE等软件进行常遇地震下的弹性计算以外,必要时还应采用EPDA程序进行弹塑性动力时程分析和Pushover弹塑性静力分析,以便对比验算及找出需要加强的薄弱部位.(8)带转换层,加强层,连体,多塔等情况,或建筑各部分层数,结构布置或刚度等有较大不同的错层高层结构,即属于明显不规则的复杂高层建筑,根据建设部令第111号的精神,应进行专项审查,这是保证错层结构设计质量的重要措施.3 错层结构的方案选择和抗震构造措施由于错层结构在很大程度上违反了计算分析程序的基本假定,使有限元计算未必能得到与实际工程相符的合理结果.如能回避,应尽量采用没有错层结构的设计方案.如不能回避,对错层结构更应当强调概念设计,方案选择和抗震措施的重要性.3.1 尽可能选择没有错层的设计方案高规(JGJ3-2002)10.4.1条规定,抗震设计时,高层建筑宜避免错层,可以参考以下办法:1)如结构的错层楼板高差不大于梁高(或不大于500mm)时,可忽略楼板的高差,按没有错层计算.2)当结构仅有错层梁而没有错层楼板时,可以在PKPM中用布置层间梁的方式建模,按非错层结构进行计算.3)当房屋不同部位因功能不同使楼层错层时,宜采用防震缝划分为独立的结构单元,分别按非错层结构计算.4)多塔结构各塔层高不一致时,由于SATWE程序可以分别定义各塔层高及整体计算分塔输出结果,使这类错层多塔结构的建模和计算变得相对方便.3.2 优化错层结构设计方案1)在有可能的情况下,尽量减少错层的范围和错层的楼层数.2)错层两侧宜采用结构布置和侧向刚度相近的结构体系.3)错层建筑应尽可能采用抗震性能好的混凝土剪力墙结构,而不宜采用框架结构(例题仅为说明错层的建模方式,没有推荐之意).4)错层处宜设置通高核心筒,其余部位布置带翼缘的剪力墙,错层处的剪力墙应少开洞,并布置边框柱和边框梁.5)错层楼板应尽量避免"一错到顶",可以每隔几个错层布置整层贯通楼板,板厚不小于150mm,双层双向配筋,每层每方向钢筋网的配筋率不宜小于0.25%.3.3 强化错层结构的抗震构造措施(1)高层建筑错层处框架柱的截面高度不应小于600mm,混凝土不应低于C30,抗震等级应提高一级采用,箍筋应全柱段加密,并从严控制柱的轴压比.(2)错层处平面外受力的剪力墙,其截面厚度,非抗震设计时不应小于200mm,抗震设计时不应小于250mm,并均应设置与之垂直的墙肢或扶壁柱;抗震等级应提高一级采用,水平和竖向分布钢筋的配筋率,非抗震设计时不应小于0.3%,抗震设计时不应小于0.5%,建议错层处墙肢按照剪力墙底部加强部位的要求增大剪力设计值.。
PKPM错层结构建模方式错层结构是指在建筑中同层楼板不在同一高度,并且高差大于梁高(或大于500mm)的结构类型.错层结构由于楼板不连续,会引起构件内力分配及地震作用沿层高分布的复杂化,错层部位还容易形成不利于抗震的短柱和矮墙,属于复杂多高层结构,因此错层结构在建模,计算,出图等各个设计环节上都有其特殊性,比平层结构的设计要困难得多.下面结合PKPM软件,谈谈错层结构设计分析中应注意的问题.1 错层结构的建模方式1.1 错层框架结构建模1.修改梁标高方式该方式适用于仅有个别楼层的个别房间错层的情况.PMCAD提供了【上节点高】,【错层斜梁】及单击鼠标右键的快捷构件修改方式,来指定或修改梁两端的标高,使部分房间周边的梁与同楼层其他梁标高不同.根据PKPM软件自动生成楼板,且楼板标高总与周边梁标高对齐的规律,使得这部分房间楼板标高也与该楼层其他楼板标高不同,从而实现了错层设计.2.增加标准层方式该方式适用于很多楼层大量房间错层的情况.如果仍然使用修改梁标高的方式,虽然可行,但手工计算错层标高繁冗易出错,修改的工作量太大.在PMCAD模型输入时,结构层的划分原则是以楼板为界,通过增加标准层,将错层部分的楼板人为地分开,实现相同楼层梁板标高不同的目的. 该方式在工程中广泛应用,下面举例说明该类错层结构的建模过程.某框架错层结构(图1),平面可均匀地划分为左,中,右三部分.左边1层,层高5m;中间2层,层高4m;右边2层,层高3m.该错层结构由于有5个不同标高的楼板,通过增加标准层后按5个标准层建立模型,楼层的层高取各楼板的高差,建模时仅复制轴网,梁和柱的布置范围按表1操作.模型各楼层数据表 1楼层号层高(m)柱布置范围梁布置范围层1 3 全部右边层2 1 全部中间层3 1 全部左边层4 1 中间和右边右边层5 2 中间中间1.2 错层剪力墙结构建模错层剪力墙结构也采用增加标准层的方式,但由于结构中没有梁,不能以梁确定楼板的标高;同时因为墙在立面上是连续的,也不能以墙确定楼板的标高.楼层标高应通过【楼层组装】命令在楼层表中设定,程序自动在指定标高处布置整层楼板,而错层结构中没有楼板的部分,可以用【楼板开洞/全房间洞】命令将其设置为洞口,或用【修改板厚】命令将板厚设定为0.这两条命令在开洞效果方面完全一致,不同之处仅在于前者在开洞处没有板荷载,而后者保留了开洞处的荷载,设计人员可以灵活选用.1.3 错层框剪结构建模可综合采用错层框架结构和剪力墙结构的方法.1.4 错层砌体结构建模单从建模角度看,错层砌体结构可以采用错层混凝土剪力墙的建模方式;但从设计角度看,由于砌体结构按规范要求应采用基底剪力法作分析,而基底剪力法仅适用于平面规则对称的结构,不适用于错层结构分析.因此在抗震设防烈度较高的地区,不宜设计带错层的砌体结构.如楼板高差小于500mm,砌体结构可按没有错层设计;如楼板高差大于500mm,可通过设缝将错层砌体结构转换为不带错层的结构.1.5 错层多塔结构建模错层多塔结构建模时,可以先用PMCAD按相同的楼层标高建立多塔模型,再利用SATWE前处理"多塔结构补充定义"中的【多塔立面/修改参数】命令,将各塔楼的相关塔段设定为不同的层高.1.6建模注意事项(1)PM1中的【布层间梁】命令不是用来做错层结构的,其仅用于布置楼层之间的梁(如工业厂房的圈梁),该梁上不生成楼板.(2)PM2中的【楼板错层】命令主要用于设定部分房间楼板不同于本层标高,且高差较小的情况(如卫生间),而不能改变梁的标高,且仅对施工图有效,对计算没有影响,不能用于建立错层模型.2 错层结构的计算分析2.1 错层对结构抗震性能的不利影响1)错层结构的楼板不连续,在没有楼板的区域,存在跃层构件和不受楼板和梁约束的自由节点,使内力计算十分复杂.2)错层结构的各层楼板布置不均匀,不对称,质心和刚心严重偏置,在水平地震作用或风荷载下会发生较大的扭转效应.3)错层结构引起楼层概念模糊,如例题本来是2层的框架结构,由于建模和计算的需要,人为地变成了5层,使以层模型为基础的计算分析与实际不符.4)错层结构的层高不一致,容易造成延性较差的短柱和矮墙,对结构抗震很不利.2.2 错层结构计算分析中应注意的问题(1)根据规范精神,错层结构中,错开的楼层应各自参加结构整体计算,不应归并为一层计算.但各自独立计算的错层楼板不宜简单地按"刚性楼板"假定计算,特别是楼板被洞口切分成狭长板带时,应考虑楼板面内刚度消弱的影响.建议将这些楼板设定为"弹性膜",用SA TWE计算时选择"总刚分析方法",将按两种模型定义的楼板的计算结果进行分析对比.(2)在没有楼板的区域可能存在大量的跃层竖向构件和不受梁板约束的自由节点,因此"计算振型个数"需要增多,以保证有效质量系数大于0.9.(3)错层结构属于复杂多高层结构,抗震计算时应选择"考虑双向地震作用";如是高层错层结构,还应选择"考虑偶然偏心".新版SA TWE程序允许同时选择以上两项,程序分别计算,取不利情况.(4)错层结构层高不一致,使有关楼层间的控制参数,如层间位移比,层间刚度比,层间受剪承载力比等计算失真,因此不宜机械地直接采用这些数值,而应加以分析判断和手工校核调整,确定其是否合理.(5)SA TWE可自动搜索错层结构中的跃层柱及正确设定其计算长度系数,但内力和配筋只能按楼层分段描述,设计人员可取各段配筋中的最大值出图.(6)目前SA TWE没有自动搜索分析短柱和矮墙的功能,需要设计人员手工对这些容易发生脆性破坏的构件采取特别的加强措施.(7)考虑到错层结构计算分析的复杂性和不确定性,除了用SATWE等软件进行常遇地震下的弹性计算以外,必要时还应采用EPDA程序进行弹塑性动力时程分析和Pushover弹塑性静力分析,以便对比验算及找出需要加强的薄弱部位.(8)带转换层,加强层,连体,多塔等情况,或建筑各部分层数,结构布置或刚度等有较大不同的错层高层结构,即属于明显不规则的复杂高层建筑,根据建设部令第111号的精神,应进行专项审查,这是保证错层结构设计质量的重要措施.3 错层结构的方案选择和抗震构造措施由于错层结构在很大程度上违反了计算分析程序的基本假定,使有限元计算未必能得到与实际工程相符的合理结果.如能回避,应尽量采用没有错层结构的设计方案.如不能回避,对错层结构更应当强调概念设计,方案选择和抗震措施的重要性.3.1 尽可能选择没有错层的设计方案高规(JGJ3-2002)10.4.1条规定,抗震设计时,高层建筑宜避免错层,可以参考以下办法:1)如结构的错层楼板高差不大于梁高(或不大于500mm)时,可忽略楼板的高差,按没有错层计算.2)当结构仅有错层梁而没有错层楼板时,可以在PKPM中用布置层间梁的方式建模,按非错层结构进行计算.3)当房屋不同部位因功能不同使楼层错层时,宜采用防震缝划分为独立的结构单元,分别按非错层结构计算.4)多塔结构各塔层高不一致时,由于SATWE程序可以分别定义各塔层高及整体计算分塔输出结果,使这类错层多塔结构的建模和计算变得相对方便.3.2 优化错层结构设计方案1)在有可能的情况下,尽量减少错层的范围和错层的楼层数.2)错层两侧宜采用结构布置和侧向刚度相近的结构体系.3)错层建筑应尽可能采用抗震性能好的混凝土剪力墙结构,而不宜采用框架结构(例题仅为说明错层的建模方式,没有推荐之意).4)错层处宜设置通高核心筒,其余部位布置带翼缘的剪力墙,错层处的剪力墙应少开洞,并布置边框柱和边框梁.5)错层楼板应尽量避免"一错到顶",可以每隔几个错层布置整层贯通楼板,板厚不小于150mm,双层双向配筋,每层每方向钢筋网的配筋率不宜小于0.25%.3.3 强化错层结构的抗震构造措施(1)高层建筑错层处框架柱的截面高度不应小于600mm,混凝土不应低于C30,抗震等级应提高一级采用,箍筋应全柱段加密,并从严控制柱的轴压比.(2)错层处平面外受力的剪力墙,其截面厚度,非抗震设计时不应小于200mm,抗震设计时不应小于250mm,并均应设置与之垂直的墙肢或扶壁柱;抗震等级应提高一级采用,水平和竖向分布钢筋的配筋率,非抗震设计时不应小于0.3%,抗震设计时不应小于0.5%,建议错层处墙肢按照剪力墙底部加强部位的要求增大剪力设计值.。
PKPM软件关于混凝土柱计算长度系数的计算PKPM软件关于混凝土柱计算长度系数的计算错层结构的计算(一)错层结构的模型输入⑴错层高度不大于框架架高时的错层结构的处理;⑵对于错层高度大于框架梁高的单塔错层结构的输入⑶对于错层高度大)(以l0)l0Ψl中的工程为十层框架错层结构,首层层高2m,第二层层高4.5m。
其第一、二层结构平面图、结构三维轴侧图如图1所示。
(图略)(三)SATWE软件的计算结果⑴计算结果表:--------------------------------表1 柱1、柱2、柱3按照表7.3.11-2直接取值的计算长度系数柱1/3.25/3.25/1.44/1.44/柱2/1.00/3.25/1.25/1.44/柱3/1.00/1.00/1.25/1.25/--------------------------------表2 柱1、柱2、柱3按公式7.3.11-1和7.3.11-2计算的计算长度系数柱1/3.59/3.83/1.60/1.70/柱2/1.33/3.83/1.42/1.70/柱3/1.19/1.12/2.23/2.14/-------------------------------表中数据依次为:柱号/首层Cx/首层Cy/二层Cx/二层Cy/柱1是边柱,首层无梁,二层与三根梁相连;柱2Cy的计左=0.1。
不度比取10,面外按实际情况计算;⑨双向墙托柱、柱托双向墙,双向刚度比均取10(柱端已定义为铰接的不在此列)。
⑵斜柱(支撑)的计算长度取1.0。
⑶地下室的越层柱,程序不能自动搜索,而按层逐段计算柱的计算长度系数。
⑷所有边框柱,其计算长度系数内定为0.75。
⑸对于混凝土柱,其计算长度系数上限为2.5,钢柱的计算长度系数上限为6.0。
⑹程序只执行现浇楼盖的计算长度系数,没有执行装配式楼盖的计算长度系数。
⑺目前的SATWE软件对有吊车或无吊车的排架结构的柱计算长度系数仍按框架结构实行。
有关错层结构的探讨作者:董德立来源:《中国房地产业·下旬》2018年第10期【摘要】由于错层结构属于复杂结构,《高规》有较严限制,且《高规》对错层结构的界定较模糊,有必要对错层结构有清晰的认识,积极地寻找相应合理的对策,设计时尽量避免错层。
【关键词】错层;错层结构;超限1、几种错层的规定及认识1.1一般认为,当楼层结构不在同一高度,当上下楼层楼面高差超过一般梁截面高度时应按错层结构考虑。
有文献认为一般梁截面高度为600,即高差超过600为错层。
1.2《广东高规补充》规定 9.4.4条,楼层板面高差大于相连处楼面梁高或板面高差小于相连处楼面梁高但楼板间垂直净距大于支承梁梁宽时称为错层。
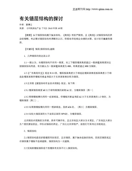
1.3北京院《建筑结构专业技术措施》规定,如下图:1.3.1楼面错层高度h0大于相邻高侧的梁高h1时,为楼面错层(图一)1.3.2两侧楼板横向用同一砼梁相连,但楼板间垂直净距h2大于支承梁宽的1.5倍时,为楼面错层(图二)。
1.3.3当两侧楼板横向用同一根梁相连,虽然h2b时,(图三)为楼面错层。
1.3.4当较大错层面积大于该层总面积30%时,为楼层错层。
北京院技术措施较为详细,具有可操作性,且北京地区大部分为8度区,广东地区大部分为7度抗震设防区,但针对错层的界定,广东比北京控制严,故我们可采用北京院规定。
2、错层结构2.1错层结构是指多数楼层同时前后、左右错层,属于复杂连接的结构。
仅前后错层或左右错层属于楼板不连续超限。
错层结构为一次超限。
2.2仅局部楼板错层或个别楼层有夹层不计入错层结构。
2.3 地下室顶板内外形成高差不算错层结构。
地下室顶板高差可在采取合适的处理措施之后,再适当降低室内顶板标高回填。
2.4楼层高差不大于该楼层一般框架梁高度,不算错层结构。
2.5错层面积不大于30%,不算错层结构。
2.6平面规则、质心和刚心接近重合的剪力墙结构,纵横墙体能直接传递各错层楼面的楼层剪力时,不算错层结构。
2.7能够采取技术措施消除错层时,不算错层结3、避免错层结构的对策3.1大错层——由于建筑方案有其设计意图或市场卖点需求,故仅有如下措施:3.1.1调整建筑方案。
2022年第2期(总第410期)错层结构是因建筑不同部位而应用功能有别所采用的一种结构形式,一般要求上楼层楼面与错层的下楼层楼面高度差不小于常规框架梁截面高度,错层面积不小于该层面积的30%[1]。
由于错层结构的楼板不连续,构件内力分配及地震作用沿层高分布复杂,并且错层部位还会形成抗震不利的短柱、矮墙,使得错层结构设计比平层结构难度大得多[2]。
因此,本文对带错层的高层建筑结构设计进行了分析。
1错层结构的形式与优缺点1.1错层结构的形式根据应用情况,可将错层结构分成包含型、交叉型和混合型3种形式[3]。
包含型错层结构相邻两层的竖向构件呈包含关系,错层柱结构就是包含型错层结构,常用于门厅、设备房等部位。
交叉型错层结构相邻两层的竖向构件呈交叉关系,错层梁共柱结构就是交叉型错层结构,常用于展厅、会议室、教室等大开间房间及生产车间、仓库等工业建筑。
混合型错层结构是包含型错层结构和交叉型错层结构的混合体,多用于工业建筑。
1.2错层结构的优点错层结构被《高层建筑混凝土结构技术规程》(JGJ3)列为复杂高层建筑结构,结构设计上有许多难点,但作为一种结构形式也有平层结构不具备的优点:首先,使用错层结构使功能区域分布在不同平面层上,空间结构布局更加合理。
例如布置大空间客厅和小面积卧室,如果采用平层结构,将就卧室层高,客厅就会显得太矮而压抑,如果将就客厅高度,卧室又会显得太高,而采用复式结构上下层布置难以协调,又影响结构合理性,空间布局也难以做到美观。
其次,使用错层结构使功能分区更合理。
动静分区可以让用户更好地规划日常生活,也有利于保持静区的私密性,但复式结构动、静分区难以避免与上、下层住户的交叉影响,因为本层住户卧室顶板上面就是上层住户客厅的楼面,而错层结构能使户内外动、静分区彻底分开。
再次,方便管线布置。
《住宅设计规范》(GB50096)第5.4.4条(强制性条款)规定,本层卫生间不应布置在下层住户的起居室、卧室、厨房和餐厅上面,这对于复式结构来说协调比较困难,而错层结构能轻而易举化解这个难题。
错层结构建模位移指标yjk摘要:1.错层结构概述2.建模位移指标yjk的作用3.错层结构建模位移指标yjk的计算方法4.应用实例及分析5.位移指标yjk在工程中的应用价值正文:近年来,建筑行业日益发展,各种新颖的建筑结构不断涌现。
错层结构作为一种具有创新性的建筑形式,逐渐受到广泛关注。
在这种结构中,楼层之间存在一定的错位,从而使建筑物具有更丰富的空间效果。
错层结构建模位移指标yjk是评估这类结构位移性能的关键参数,对于确保建筑物的安全稳定具有重要意义。
一、错层结构概述错层结构,顾名思义,是指建筑物在不同楼层之间存在错位关系的结构形式。
这种结构具有楼层间错位、楼层内外错位等多种形式,使得建筑物在空间布局上更具灵活性和丰富性。
错层结构的运用,可以提高建筑物的美观性、空间利用率以及采光性能,是现代建筑设计中的一种重要手段。
二、建模位移指标yjk的作用在建模过程中,位移指标yjk用于衡量错层结构的位移性能。
它反映了建筑物在受力作用下,楼层间的位移情况以及整个结构的稳定性。
位移指标yjk的大小与建筑物的设计、施工及使用安全密切相关。
因此,合理确定和计算yjk 是保证建筑物安全稳定的关键。
三、错层结构建模位移指标yjk的计算方法错层结构建模位移指标yjk的计算方法主要包括以下几个步骤:1.收集相关资料:包括建筑物的设计图纸、施工记录、材料参数等。
2.建立数学模型:根据建筑物的实际情况,建立合适的数学模型,模拟位移过程。
3.计算位移指标:运用相关软件或公式,计算位移指标yjk。
4.分析与优化:分析计算结果,对不合理的位移指标进行优化,直至满足工程要求。
四、应用实例及分析某错层住宅楼,采用钢筋混凝土结构。
在设计阶段,通过计算位移指标yjk,分析其位移性能。
根据计算结果,对结构进行优化调整,以满足建筑物的安全稳定要求。
1.原始设计方案:楼层间错位较大,导致位移指标yjk超过规定范围。
2.优化方案:调整楼层间的错位关系,减小位移指标yjk。
高层建筑错层结构设计的若干思考一、错层结构的定义《高规》中针对错层结构有专门章节进行阐述,除对错层部位进行详细规定外,尚对错层结构的最大适用高度加以控制。
但在实际工程中错层类型多,情况复杂,某些错层较小的结构可不视为错层结构。
虽规范无明确说法,根据相关资料可按以下原则把握。
1.错层标高相差不大于普通框架梁的截面高度。
2.错层面积较少,不大于该层面积的30% 。
3.平面規则的剪力墙结构,当纵横墙体能直接传递各错层楼面的楼层剪力(此时整个结构更要力求刚心质心尽量重合)。
以上几种楼板错层不属于错层结构.最大适用高度可以不受《高规》10.l.3 的限制。
但错层部位仍应按规范采取加强措施。
二、错层结构的特点1.错层结构属于坚向布置不规则结构,在错层部位竖向抗侧力构件因计算高度不同而引起刚度突变;剪力墙结构错层后因建筑使用功能原因易形成错洞或叠合错洞剪力墙使洞口布置不规则;框架结构错层后形成长短往混合的不规则结构,更加不利。
2.由于楼板错层,相当于错层楼板开大洞,楼板会受到较大的削弱而形成平面不规则结构。
3.错层附近竖向抗侧力构件受力复杂,易形成许多应力集中部位,且限于目前讨算软件的能力尚无法进行精准计算,应根据结构概念进行构造加强。
三、错层计算要点1.错层结构的模型输入(1)错层高度不大于框架梁梁高时,合并为一个标准层输入。
(2)错层高度大于框架梁梁高的单塔错层结构,分开两个标准层输入,看到什么就输入什么,不要加虚梁等。
(3)错层高度大于框架梁梁高的多塔错层结构,在PMCAD建模时不按错层输入,在SATWE里通过修改层高实现错层计算。
(4)局部楼板错层的,指有夹层的情况。
当夹层很小时不输入,只记夹层荷载;当夹层面积很大时,则以新建标准层输入。
2.错层结构的计算(1)错层结构属于复杂多高层结构,抗震设计时宜计入"双向地震作用",若为高层则应考虑"偶然偏心"的影响,复杂高层结构,双向地震必算。
土木吧丨遇到结构错层怎么办?▲土木吧权威土木专家团队打造关注土木吧,可入土木精英群YJK技术支持部供稿一.对错层的楼层应采用弹性楼板计算对错层的楼板不应再按照默认的刚性板计算,一般至少应按照弹性膜计算,按照刚性板计算时容易发生错层处短柱的超限。
错层处应使用弹性膜(50016)上部结构计算中,软件对于水平的楼板自动按照默认的刚性板计算。
当楼板出现错层时,软件默认按照竖向错开的两块或者多块刚性板计算,这种相距过近的刚性板容易导致应力集中、导致某些构件的内力异常现象,其中最常见的是短柱超限。
为了避免错层结构的计算异常,可把存在错层楼板的楼层设置为全部或者局部弹性板,至少设置为弹性膜,设置弹性板将增加计算工作量,按照现在YJK的计算能力,这种计算量的增加对计算效率的影响很小。
当错层结构出现某些构件超限时,可首先采取的措施就是将超限构件周边的楼板设置为弹性膜或者其他类型的弹性板。
1、用户问题第一层中左侧局部梁降标高2m,造成相连的三根柱计算结果超限,什么原因?错层处的柱抗剪超限,查看该柱的构件信息,可见X向组合剪力达到3309kn,截面不满足抗剪要求。
查看X向地震的单工况剪力,该柱剪力突变,达到768kn。
该柱的纵向配筋也较大。
2、查找问题YJK错层处短柱抗剪超限,经查X向地震剪力达到将近800,出现突变增大,而相邻柱的剪力在100-200。
剪力出现突变增大的原因是错层高低跨处按照默认的刚性板计算,由于上下两块刚性板作用,容易发生短柱的剪力突变。
3、解决方案解决方案是将这里的楼板设置为弹性膜,本例设为弹性膜再计算后,错层处短柱剪力降为328,X向组合剪力从3309降低到1560,不到原来的一半,不再抗剪超限。
该柱的纵向配筋也大大较少。
错层处刚性板模型容易剪力突变,解决方案为把楼板设置为弹性膜,这是一个典型常见问题。
4、小结上部结构计算中,软件对于水平的楼板自动按照默认的刚性板计算。
当楼板出现错层时,软件默认按照竖向错开的两块或者多块刚性板计算,这种相距过近的刚性板容易导致应力集中、导致某些构件的内力异常现象。
如何正确计算错层结构错层结构计算是建筑设计中的重要环节,它能够使建筑具有独特的外观和形式,提升建筑的空间利用率。
正确计算错层结构需要考虑到多个方面,包括建筑结构的力学性能、材料的力学特性、建筑的使用功能等。
下面将介绍正确计算错层结构的步骤和相关注意事项。
第一步:确定结构形式首先需要确定错层结构的结构形式,例如梁板结构、框架结构、桁架结构等。
不同的结构形式对计算的要求不同,需要根据具体情况进行选择。
第二步:确定设计荷载在计算错层结构时,需要准确确定设计荷载,包括活载、恒载、风载、地震作用等。
设计荷载要参考国家规范和相关标准,确保计算结果的准确性。
第三步:确定结构尺寸根据建筑的使用功能和空间限制,确定结构的梁、柱和板的尺寸。
在错层结构中,梁的尺寸要考虑到有效受力区域,梁的截面尺寸应满足弯曲和剪力强度的要求;板的尺寸要满足弯曲和剪切的强度要求,受力区域应合理布置。
第四步:确定材料性能确定结构中使用的材料的强度参数和物理性能。
常用的材料包括钢筋混凝土、钢结构、木结构等。
在计算中要参考国家标准和相关规范,准确获取材料的力学参数。
第五步:进行结构计算根据确定的结构形式、设计荷载、结构尺寸和材料性能,进行结构计算。
结构计算主要包括强度计算和稳定计算。
强度计算主要包括梁、柱和板的弯曲强度、剪切强度和承载力等的计算;稳定计算主要针对错层结构中的柱、板的稳定性进行计算,包括局部稳定和整体稳定。
第六步:优化结构设计根据计算结果进行结构的优化设计,包括增加或减小结构截面尺寸、调整构件的布置、改变结构形式等。
通过优化设计,使结构更加合理、经济和安全。
第七步:进行验算检查在计算完成后,需要进行验算检查,确保计算结果的正确性。
验算检查主要包括截面的受力状态、节点的受力平衡、结构的整体稳定等方面。
总结:正确计算错层结构需要遵循上述步骤,同时需要考虑到建筑的使用功能和美观要求。
通过合理的计算和优化设计,可以使错层结构更加经济、安全和美观。
高层建筑错层结构设计难点分析摘要:随着建筑使用功能要求的逐步提高,错层结构应用越来越广泛。
如果错层结构的设计不合理,有可能会引发建筑整体结构刚度和延性的突变,进而导致建筑在地震中结构受损严重。
本文首先阐述了高层建筑错层结构的定义,其次分析了高层建筑错层结构设计可能存在的问题,并提出了几点对策,以期为结构设计提供一定参考。
关键词:高层建筑;错层结构设计;分析引言建筑设计中经常采用错层来活跃建筑的功能布置,错层建筑可以利用不同的层高区分不同功能的空间,具有注重人性化体验、实用性较强、空间感强烈等优点,受到了越来越多人们的追捧。
错层结构侧向刚度不规则,会造成结构刚度和延性的突变,对抗震极为不利,结构设计时宜避免采用错层高层建筑,有错层时也宜采用防震缝将错层划分为独立的结构单元。
当高层建筑必须错层结构布置时,应避免因为结构设计不合理而影响建筑工程质量,缩短高层建筑使用寿命,威胁居民人身财产安全。
1、高层建筑错层结构的定义当相邻楼盖结构高差超过梁高时可确定为错层结构,此处的梁高应是楼层梁的代表性高度,并不是错层处的梁截面高度。
错层结构类型多,情况复杂,仅个别楼层或错层范围较小的结构可以不被认定为是错层结构。
在高层建筑设计中运用错层结构,能够使功能多样化的需求得到满足。
但是,错层结构受力复杂,平面和竖向均为不规则,应从概念和构造上加强处理,确保错层结构设计的安全。
2、高层建筑错层结构设计存在的问题2.1结构规则性问题错层结构本身具有竖向不规则的特征,结构抗震能力差,很多错层结构在设计时同时存在扭转不规则、平面凹凸不规则等复杂情况,使得建筑物抗震性能进一步削弱。
针对错层结构,首先要对抗侧力构件布置进行充分考虑及验算,尽量保证结构刚度合理分布,地震时很多错层结构的应力集中于建筑的错层位置竖向构件,造成应力集中,很容易成为结构的薄弱部位。
因此设计时需要充分考虑到错层结构本身的不规则性问题,在设计时让错层两侧结构布置和侧向刚度尽量相近,采取必要措施(如错层避开柱、楼板加腋、梁加腋等)减少错层对竖向构件的不利影响,并同步改善错层处竖向构件的承载能力和延性,以提高建筑物的整体抗震性能。
PKPM多塔、设缝的建模及计算处理沈耀军张吉徐飞略中国建筑科学研究院PKPM工程部2009年7月一、多塔的建模方法建模方式一:普通层模型多塔补充定义对于在PMCAD建立的普通层模型多塔结构,需要在TAT、SATWE、PMSAP软件前处理程序中进行多塔定义,其定义方法为:1)多塔指定时,按程序提示依次输入塔楼起始、终止层号、塔总数以后,在平面图中以围区的方式指定各塔范围内的构件;但需注意,同一个构件只能也必须属于某一塔,塔号应以塔高最高者为1号塔,从高到矮依次进行编号,且总塔数不能大于9个;2)多塔结构中的各塔,如果层高、梁、柱、墙构件砼等级及钢号需要更改时,均可以在“多塔立面”中执行。
建模方式二:多塔结构广义层建模按方式一进行多塔建模,所有的塔楼平面都在同一标准层中布置完成,下一层的楼顶标高即是上一层的层底标高,任何楼层都只能和层号紧相邻的上下层相连。
新增的广义层建模方式,单塔子结构在标准层建模时只需考虑与大底盘结构的连接问题,而与其他塔楼无关,楼层组装时直接定义楼层底标高即可,不需要再补充定义多塔信息。
因此,广义层建模方式是对建模方式一的有效扩充,适合复杂多塔工程的建模。
多塔结构采用广义层建模的步骤如下:1)分别建立大底盘部分的标准层及大底盘以上各单塔独立的标准层模型,各单塔标准层的节点网格坐标要求和大底盘标准层对齐;对于像地下室相连、地面部分裙房脱开的层叠状多塔结构,可分离为地下室大底盘标准层、多个裙房标准层及各裙房以上的单塔标准层模型。
2)楼层组装时先勾选“自动计算底标高(m)”按楼层组装顺序自下而上完成第一个单塔(包括裙房)的组装;然后取消勾选“自动计算底标高(m)”项并指定第二个单塔底部标高为裙房顶部标高,然后重新勾选“自动计算底标高(m)”,依次将第二塔的各楼层添加组装完毕,目前广义层模型的楼层总数暂不能超过190层、塔数7个。
两种基本建模方式的区别1、所需标准层不同-广义层需要较多标准层广义层建模方式需要的标准层和建模方式一相比,除了大底盘部分一样,上部的标准层数量一般均大于建模方式一,这是因为广义层建模法将建模方式一中的多塔标准层拆分成各塔独立的标准层;2、楼层组装方式不同按建模方式一,自下而上依次添加楼层;广义层建模方式先自下而上完成第一个单塔,然后其余单塔通过修改楼层底标高以大底盘顶部为基底依次组装完成,由程序自动判别所有楼层的空间位置并形成连接。
如何正确计算错层结构?
本篇主要介绍高烈度多层框架结构错层时如何进行结构设计,以及如何正确地分析电算结果,必要时应手算校核使其满足规范及实际设计要求。
概述
前段时间设计一框架结构售楼处,根据建筑使用功能要求,地上部分主要有三大块功能分区:沙盘展厅部分为通高一层,层高10.1m;休息洽谈及内部办公区域分为两层,层高分别为5.6m和4.5m;样板间分为三层,层高为3.6x2+3.15m (此部分顶层为坡屋面);故形成错层结构,局部平剖面见图1和图2。
项目所在地区抗震烈度分别为8度(0.20g),一组,场地类别为Ⅱ类,丙类设防。
地下一层为车库,运用PKPM进行结构设计计算。
图1 建筑二层平面布置图
图2 建筑剖面
结构的难点和重点
工程规模看似很小,但是平面和竖向均不规则,无论跃层柱还是错层可均归纳为楼板局部不连续,进而引起楼层侧向刚度和抗剪承载力存在突变。
使用pkpm 软件进行计算,跃层柱属于很普遍的情况,主要注意正确定义柱子的计算长度,而错层属于比较复杂的情况,也是本工程的难点,按照惯例和个人工程经验,个人建议计算错层一般按以下情况对待:当错层部位相邻高差不大于楼层楼层普遍梁高且不大于600mm时,按照一个标准层计算,其余情况则应增加标准层来计算设计。
结构计算中的问题和原因
明确计算方法,我们按部就班进行pkpm建模计算,由于错层和坡屋面的原因,模型分为6个标准层,层高依次为4.8(地下)+3.6+1.8(最先方案)+1.8+2.9+3.15(坡屋面),根据建筑图按常规输入各构件及荷载计算,查看计算结果发现如下问题:
整体指标方面:地下一层和顶层坡屋面层除外,其余各标准层存在相邻楼层侧向刚度比和抗剪承载力之比不满足规范的情况,层间位移角Y方向为1/529,大于1/550,位移比1.30。
配筋方面:错层处框架柱剪压比在第一第二标准层超限。
原因分析:计算时为了模拟真实的受力情况,我们将错层两侧按照两个标准层来输入,形成个别楼层层高较小,如第三层为1.8m,与首层3.6m相差很大,造成刚度和抗剪承载力相差过大;错层柱剪压比超限也由此而引起。
解决方法
明确问题产生原因,下一步我们就努力减小由于层高差距引起的刚度突变。
在最大化满足建筑使用的前提下,我们把首层休息办公区域层高抬高200mm (样板间部分3.6m不能变化),即最终的三四标准层层高为2.0m+1.6m,其次加大第三标准层框架梁梁高及梁宽来增加刚度(优选梁高,但往往梁高受限,本工程框架柱为700x700,根据建筑要求也不可加大),同时降低下层结构刚度,如减小部分框架梁梁高。
错层柱超限可通过减小截面削弱其刚度,降低所受地震力,但同时考虑Y向位移角不足,采取加大此排框架柱尺寸至800x800。
根据上述方法,又对个别细节部位构件反复调整计算,结果显示侧向刚度比、抗剪承载力之比和层间位移角(最大为1/607<1/550), 最大位移比为Y-偶偏下为1.26,均满足规范要求,错层柱不再超限。
容易忽略的重要指标复核
计算到这里,查看pkpm结果各项都满足规范就开始进行绘图工作为时尚早。
这里还要清楚一点,错层结构建模中人为的增加了大量的标准层,造成计算中跨层部分位移角和位移比结果失真,不能区别真实楼层与计算楼层的关系,故必须对实际高度进行手算补充校验。
详细介绍可参照《建筑结构设计问答及分析》第3.6.3条,针对本工程需要对标高5.6m(休息办公区域顶板处,层高5.6m)、标高7.2m(二层样板间顶板处,层高3.6m)和标高10.1m(二层办公区域顶板处,层高4.5m)进行校核,位移角校核见下表1,位移比校核见表2(鉴于篇幅限制,表2只列出X+和Y-两个方向中位移比最大的一组数据)。
表1.1
表1.2
表2.1
表2.2
通过上表可以看出,手算补充结果中位移角最大值为Y向7.2m标高处,
1/616<1/550,满足规范要求,但我们注意下与pkpm计算结果里面7.2m标高处比较,1/616>1/632,所以补充验算是必要的也是必须的。
位移比最大值1.25为Y-
标高7.2m处,也满足我们的计算要求。
一些构造措施
到这里我们的方案和计算已基本完成,开始施工图绘制。
本工程虽然属于多层框架,但错层受力复杂,我们仍然可以参照《高规》第10.4节内容,错层柱提高抗震等级,箍筋全高加密,同时为了提高错层柱延性,参照《抗规》第6.3.6条文说明,错层柱内设置核芯柱,如图2;错层两侧楼板定义弹性膜计算,板厚最小120mm,配筋双层双向。
引申和结论
现在随着建筑功能的多样化,对结构工程师的要求也越来越高,对结构方案和软件计算的分析和判断尤为重要。
不能机械的只运用计算机,只要电算结果不超限就认为方案可行甚至合理,也要结合实际情况对计算结果进行评估,必要时必须手算补充验算,确保工程安全!。