导体与绝缘体知识
- 格式:pptx
- 大小:7.02 MB
- 文档页数:39
判断导体和绝缘体的方法导体和绝缘体是电学中常见的两类物质,它们在导电性上存在着明显的区别。
下面将从导体和绝缘体的定义、导电机制、实验方法和应用等方面进行详细阐述。
一、导体和绝缘体的定义1.导体:导体指的是对电流有较好导电性能的物质。
导体中的自由电子可以自由移动,当电场作用在导体上时,导体内的电子会受到电场力的作用而自由移动,形成电流。
常用金属如铜、铝等都是良好的导体。
2.绝缘体:绝缘体指的是对电流具有较差导电性能的物质。
绝缘体中的电子束缚在原子或分子中,不能自由移动。
当电场作用在绝缘体上时,绝缘体中的电子无法自由移动,电流几乎不产生。
常见的绝缘体有橡胶、玻璃、塑料等。
二、导电机制导体和绝缘体的导电机制存在很大的差异,这也是它们导电性能不同的重要原因。
1.导体的导电机制:导体中的原子或分子具有较少的价电子,这些价电子处于杂质或替代原子中,即稀有价电子。
在外电场的作用下,导体中的自由电子将会加速运动,并形成电流。
导体的导电性能与其自由电子的数量和迁移率有关,自由电子的数量越多、迁移率越高,导体的导电性能越好。
2.绝缘体的导电机制:绝缘体中的原子或分子处于稳定的能级上,没有或者几乎没有自由电子。
因此,在外电场的作用下,绝缘体内的电子无法自由移动,电流几乎不产生。
绝缘体的导电性能主要取决于其分子结构和能带结构。
绝缘体中通常存在价带和导带,两者之间的能隙非常大,电子激发到导带的能量需要很大的外能的输入。
三、判断导体和绝缘体的实验方法1.导电性测试:可以通过在电导率测量仪上将试样连接电极,然后应用电场,测量电导率以判断物质是否是导体,导电率越大,代表物质导电性能越好。
2.绝缘性测试:可以通过在一个较高电压下,将试样放在两个电极之间,观察是否出现电火花来判断物质是否是绝缘体。
如果没有电火花,则表示该物质具有较好的绝缘性能。
3.电阻率测量:通过测量试样的电阻值或电阻率来判断导体和绝缘体。
导体的电阻较低,而绝缘体的电阻一般较高。
19. 什么是导体和绝缘体?19、什么是导体和绝缘体?在我们的日常生活和科学世界中,导体和绝缘体是两个非常重要的概念。
它们在电学领域起着关键的作用,影响着我们身边的各种电器设备、电路以及电力传输系统。
那究竟什么是导体呢?简单来说,导体就是那些能够让电流容易通过的物质。
常见的导体有金属,比如铜、铝、银等。
你看家里的电线,很多都是用铜丝做的,这就是因为铜的导电性能非常好。
为什么金属能成为良好的导体呢?这是因为金属内部存在着大量可以自由移动的电子。
这些自由电子就像是一群活跃的小精灵,当在导体两端加上电压时,它们就会在电场的作用下朝着一个方向移动,从而形成电流。
除了金属,一些溶液也可以是导体,比如盐水。
当我们把盐溶解在水里,就会产生能够导电的离子。
还有人体,在一定条件下也能导电,不过人体的导电能力相对较弱。
导体在我们的生活中有着广泛的应用。
比如说,电线能够把电输送到我们家里的各个角落,让电灯发光、电器工作,这都依赖于电线中铜等金属的良好导电性能。
还有电脑、手机等电子设备里面的各种电路,也都是由导体组成的,它们使得电信号能够在设备内部快速传递,实现各种功能。
说完了导体,咱们再来说说绝缘体。
绝缘体与导体恰恰相反,它们是那些电流很难通过的物质。
常见的绝缘体有橡胶、塑料、玻璃、陶瓷等等。
这些物质的原子结构使得它们内部几乎没有可以自由移动的电荷,所以电流很难在其中流动。
以橡胶为例,它被广泛用于制作电线的外皮,就是因为它能够有效地阻止电流泄漏,保护我们在使用电器时不触电。
塑料也是我们常见的绝缘体,比如电器的外壳,很多都是用塑料制成的,既能起到绝缘的作用,又能保护内部的电路和零件。
绝缘体在保障我们的用电安全方面发挥着至关重要的作用。
如果没有绝缘体,电线里的电流就可能会到处乱跑,引发触电事故或者导致电路短路,损坏电器设备。
在实际应用中,导体和绝缘体常常是相辅相成的。
比如在一个简单的电路中,导线是导体,用来传输电流,而包裹在导线外面的绝缘层则是绝缘体,防止电流泄漏和触电。
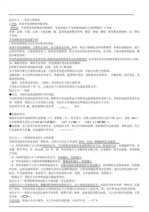
知识点1——导体与绝缘体1.导体:容易导电的物体叫做导体。
绝缘体:不容易导电的物体叫绝缘体。
导电性能介于导体和绝缘体之间的物体叫半导体。
举例:金属、石墨、人体、大地及酸、碱、盐的水溶液都是导体;橡胶、玻璃、陶瓷、油等都是绝缘体;硅、锗是半导体。
不同材料的导电性能不同。
2.导体和绝缘体之间并没有绝对的界限。
原来不导电的物体,当条件改变时,也可能成为导体。
例如:常态下玻璃是良好的绝缘体,如果给玻璃加热,使它达到红炽状态,它就变成导体了;纯净水是绝缘体,但含有杂质的水却容易导电,是导体;干燥木棒是绝缘体,潮湿木棒是导体。
导电性能强的物体是良好的导体;绝缘性能强的物体是良好的绝缘体。
良导体和良好的绝缘体都是良好的电工材料。
如:铜制导线中,铜丝是良导体,外包绝缘皮是良好的绝缘体。
3.影响半导体导电性能的因素:温度、光照和掺杂物。
在半导体中掺入少量的其他元素,它的导电性能会得到很大改善,从而可以把它们制成:光敏电阻:有无光照电阻值差异很大。
热敏电阻:温度略有变化,电阻值变化很明显。
压敏电阻:电压变化,电阻值明显变化。
二极管:具有单向导电性。
三极管:具有将电信号放大的作用。
半导体元件的应用十分广泛,已成为电子计算机和其他电子仪器的重要元件。
知识点2——电阻●定义:导体对电流的阻碍作用叫电阻。
不同的导体对电流的阻碍作用不同,物理学中用电阻来表示导体对电流的阻碍作用的大小。
导体的电阻是导体本身的一种特性,他的大小与是否接入电路,及加在它两端的电压和通过它的电流大小无关。
电阻的符号是R,画电路图时电阻用表示。
●电阻的单位国际单位制中电阻的单位是欧姆(Ω),简称欧(Ω),符号是Ω。
比欧大的常用单位还有千欧(kΩ)、兆欧(MΩ),它们的换算关系是1Ω=10-3kΩ=10-6MΩ。
1 kΩ= 1 000 Ω 1 MΩ= 1 000 000 Ω●电阻器:电子技术中经常用到具有一定阻值的元件,把它们叫做电阻器,电阻器也叫定值电阻,简称电阻,用文字表述时符号是R,在电路图中符号是知识点三——影响导体电阻大小的因素导体的电阻是导体本身的一种性质,它的大小决定于导体的材料、长度、横截面积以及温度。
《导体与绝缘体》知识清单一、什么是导体和绝缘体在物理学中,导体和绝缘体是电学领域中两个非常重要的概念。
导体,简单来说,就是能够让电流较为容易通过的物质。
常见的导体有金属,比如铜、铝、铁等,这是因为它们的原子结构中存在大量的自由电子,这些自由电子能够在电场的作用下自由移动,从而形成电流。
此外,人体、大地以及盐水等也是导体。
绝缘体则是电流很难通过的物质。
像塑料、橡胶、玻璃、陶瓷等都属于绝缘体。
绝缘体中的电子被紧紧束缚在原子或分子内部,难以自由移动,所以它们不能很好地传导电流。
二、导体的特点和性质1、良好的导电性导体具有低电阻,这意味着电流在其中流动时遇到的阻力较小。
电阻的大小取决于导体的材料、长度、横截面积以及温度等因素。
一般来说,金属导体的电阻相对较小,例如铜和铝,它们常被用于制造电线,以减少电能在传输过程中的损耗。
2、自由电子的存在导体之所以能够导电,关键在于其内部存在大量的自由电子。
这些自由电子在没有外加电场时,做无规则的热运动。
一旦施加电场,它们就会在电场力的作用下定向移动,形成电流。
3、温度对导电性的影响对于大多数导体而言,温度升高时,电阻会增大,导电性会减弱。
这是因为温度升高会导致原子的热运动加剧,从而增加了自由电子运动的阻力。
不过,也有一些特殊的导体,如某些合金和半导体,它们的电阻会随着温度的升高而降低。
三、绝缘体的特点和性质1、高电阻绝缘体的电阻非常大,电流很难通过。
这使得绝缘体在电路中常常被用来起到隔离和保护的作用,防止电流泄漏或短路。
2、电子束缚绝缘体中的电子被紧紧束缚在原子或分子的周围,不能自由移动。
即使在较强的电场作用下,也只有极少数电子能够挣脱束缚,形成微弱的电流。
3、稳定性绝缘体在一般条件下具有较好的稳定性,不易受到外界电场、温度等因素的影响而改变其绝缘性能。
但在极端条件下,如过高的电压或温度,绝缘体可能会被击穿,从而失去绝缘性能。
四、导体和绝缘体的区别1、导电性这是最明显的区别。
《导体和绝缘体》知识清单一、导体导体,简单来说,就是能够让电流比较容易通过的物质。
常见的导体有金属,比如铜、铝、银等。
这是因为金属内部存在大量可以自由移动的电子,当在导体两端加上电压时,这些自由电子就会在电场的作用下定向移动,从而形成电流。
除了金属,人体在一定条件下也能成为导体。
比如,当人体接触到带电体,并且身体处于潮湿状态时,电流就有可能通过人体。
另外,大地也是一个良好的导体,这也是为什么电气设备通常需要接地,以保证安全。
导体的电阻一般比较小。
电阻是衡量导体对电流阻碍作用的物理量。
电阻的大小与导体的材料、长度、横截面积以及温度等因素有关。
在相同的条件下,铜的电阻比铝小,所以在一些对电阻要求较高的场合,会优先使用铜作为导体。
二、绝缘体绝缘体则是电流很难通过的物质。
像塑料、橡胶、玻璃、陶瓷等都是常见的绝缘体。
绝缘体内部几乎没有自由移动的电荷,所以电流难以在其中传导。
绝缘体在电路中起着非常重要的作用。
例如,电线的外皮通常是由塑料或橡胶制成,这样可以防止电流泄漏,避免发生触电事故。
在电子设备中,各种绝缘材料被用来分隔不同的电路部分,以保证电路的正常运行。
需要注意的是,绝缘体并不是绝对不导电。
在某些特殊条件下,比如在极高的电压下,绝缘体可能会被击穿,从而变成导体。
三、导体和绝缘体的区别导体和绝缘体最主要的区别在于它们内部自由电荷的数量和移动情况。
导体内部有大量自由移动的电荷,而绝缘体内部几乎没有自由移动的电荷。
从导电性来看,导体的导电性好,电阻小;绝缘体的导电性差,电阻大。
在用途上,导体常用于传输电能和信号,如电线、电缆等;绝缘体则用于隔离和保护,如电器外壳、绝缘子等。
四、导体和绝缘体的转换有些物质在一定条件下可以从导体转变为绝缘体,或者从绝缘体转变为导体。
例如,半导体材料,如硅和锗,在常温下是绝缘体,但在特定条件下(如掺入杂质),它们的导电性会大大增强,变成导体。
还有一些物质,如空气,在正常情况下是良好的绝缘体,但当电场强度足够大时,会发生电离,变成导体,从而形成闪电。
《导体和绝缘体》讲义一、什么是导体和绝缘体在我们日常生活和科学研究中,经常会听到“导体”和“绝缘体”这两个词。
那它们到底是什么呢?导体,简单来说,就是能够让电流轻松通过的物质。
常见的导体有金属,比如铜、铝、铁等。
这些金属内部存在着大量可以自由移动的电子,当在导体两端加上电压时,这些自由电子就会定向移动,从而形成电流。
绝缘体则恰恰相反,它是电流很难通过的物质。
像橡胶、塑料、玻璃等都是常见的绝缘体。
绝缘体内部的电子几乎都被束缚在原子或分子周围,不能自由移动,所以电流很难在其中流动。
二、导体的特性和应用导体具有良好的导电性能,这使得它们在许多领域都有着广泛的应用。
在电力传输方面,我们通常使用铜或铝制成的导线来输送电能。
因为它们的电阻较小,能够有效地减少电能在传输过程中的损耗。
想象一下,如果使用绝缘体来做导线,电流根本无法通过,那我们怎么能享受到稳定的电力供应呢?在电子设备中,导体也是不可或缺的。
例如,电脑的电路板上布满了各种金属线路,这些线路能够让电流在不同的电子元件之间流动,从而实现各种复杂的功能。
另外,导体还常用于制造加热设备,比如电水壶中的发热丝,就是利用电流通过导体时产生的热量来加热水的。
三、绝缘体的特性和应用绝缘体虽然不能让电流轻易通过,但它们也有着自己独特的价值。
首先,绝缘体能够起到绝缘保护的作用。
我们家里的电线外面通常都会包裹一层塑料或橡胶绝缘层,这样可以防止我们在接触电线时触电。
在高压输电线塔上,也会使用大量的绝缘子来保证电线与塔身之间的绝缘,确保电力传输的安全。
其次,绝缘体在电子设备中也能发挥重要作用。
它们可以用来隔离不同的电路部分,防止电流乱窜,从而保证电子设备的正常运行。
再者,绝缘体在建筑和制造业中也有广泛应用。
比如,在房屋装修时,会使用绝缘材料来保温、隔音;在制造汽车和飞机时,也会用到绝缘材料来减轻重量、提高安全性。
四、导体和绝缘体的区别导体和绝缘体最本质的区别在于它们内部电子的运动情况。
什么是导体,什么是绝缘体,导体与绝缘体的区别有关导体与绝缘体的区别,什么是导体,什么是绝缘体,能够传导电的物体被称为电的导体,不能传导电的物体称为电的绝缘体,导体与绝缘体没有绝对的界线,当条件改变时,绝缘体也可能变成导体。
一、导体与绝缘体的区别1、什么是导体,人是导体吗?能够传导电的物体被称为电的导体。
例如,铜、铝、铁、金、银等金属都是导体;普通的水、潮湿的土地与潮湿木材也是导体;人的身体含有大量液体,人体的每个细胞都充满水,所以人体也是导体。
2、什么是绝缘体?不能传导电的物体称为电的绝缘体。
例如,玻璃、橡胶、塑料、陶瓷等都是绝缘体。
人们利用导体传送电,利用绝缘体来控制电,不让电乱跑,避免发生触电事故。
3、导体与绝缘体的比较1)、并不是能导电的物体就叫导体,不能导电的物体就叫绝缘体。
2)、导体与绝缘体没有绝对的界线,当条件改变时,绝缘体也可能变成导体。
例如,干燥的木头是绝缘体,但潮湿的木头就成了导体。
3)、不同材料的导体,其导电性能有差异。
家庭中的电线应采用导电性能较好的铜芯线,一般不要采用导电性能差的铝芯线。
4)、人体是导体,因此不能随便触摸带电体。
善于传导电流的物质称为导体,不善于传导电流的物质称为绝缘体。
导体中存在大量可以自由移动的带电物质微粒,称为载流子。
在外电场作用下,载流子作定向运动,形成了明显的电流。
绝缘体电的绝缘体又称为电介质。
它们的电阻率极高,约为108~10τΩ·m,比金属的电阻率大1014倍以上。
4、导体与绝缘体的口诀能够传电是导体,不能传电绝缘体。
人的身体是导体,不能接触带电体。
条件发生改变时,绝缘体会变导体。
二、导体与绝缘体的定义导体和绝缘体:a。
导体:有的物体善于导电叫做导体(Conductor)。
例如:金属,人体,大地,石墨,酸、碱、盐水溶液等都是导体。
b。
绝缘体:有的物体不善于导电叫做绝缘体(Insulator),例如:橡胶,玻璃,塑料,陶瓷,油,纯水,干燥的纸,干燥的木棒,干燥的空气等都是绝缘体。
电的导体和绝缘体的区别在日常生活中,我们经常接触到电。
电是一种非常重要的能源形式,广泛应用于各个领域。
然而,对于电的传导和隔离,我们需要了解电的导体和绝缘体的区别。
本文将对电的导体和绝缘体的特点进行详细介绍,以帮助读者更好地理解它们之间的区别。
一、导体的概念和特点导体是指能够自由传导电荷或电流的物质。
在导体中,电子可以自由移动,并能够迅速传导电动力。
常见的导体包括金属、铜、银等。
导体的特点如下:1. 自由电子:导体中存在大量自由电子,它们可以随着外界电场的作用而自由移动。
2. 低电阻:导体对电流的阻碍较小,电荷在导体内部的传递速度快。
3. 电荷均匀分布:导体内的电荷能够均匀地分布,即使在外界电场的作用下,导体内部的电势差很小。
二、绝缘体的概念和特点绝缘体是指对电流传导具有很高阻碍作用的物质。
在绝缘体中,电子无法自由移动,并且电阻较高。
常见的绝缘体包括塑料、橡胶、玻璃等。
绝缘体的特点如下:1. 无自由电子:绝缘体中几乎没有自由电子,所以电子无法自由移动,导致电流无法迅速传导。
2. 高电阻:绝缘体对电流的阻碍较大,电流在绝缘体中的传递速度很慢。
3. 电荷分布不均匀:绝缘体中的电荷分布不均匀,外界电场的作用下,绝缘体内部会出现较大的电势差。
三、电导率的区别电导率是衡量导体和绝缘体传导能力的物理量。
电导率越高,物质越好地传导电流。
在导体和绝缘体之间,电导率存在明显差异。
导体的电导率通常很高,具有良好的电导性能。
因为导体中存在大量的自由电子,它们能够迅速传导电动力。
相反,绝缘体的电导率很低,几乎没有自由电子可供电流传导,导致电阻较高。
四、导体和绝缘体在电路中的应用导体和绝缘体在电路中发挥着不同的作用。
由于导体具有良好的电导性能,它们常被用作电路中的导线,用于传输电流。
例如,铜导线和银导线常用于电力输送、电子设备等领域。
绝缘体则主要用于电路中的绝缘和隔离作用。
绝缘体能够有效阻断电流的传导,用于保护电路免受电流干扰和漏电的影响。
导体和绝缘体的知识点总结
导体和绝缘体的知识点总结
知识点总结
两种电荷:摩擦起电本领大,电子转移有变化;吸引排斥验电器,静电放电要注意毛皮摩擦橡胶棒,棒上负电比较强;丝绸摩擦玻璃棒,丝负玻正等电量。
电荷间的相互作用:电荷之间有电场,同种电荷相排斥,异种电荷互吸引。
电荷量及其单位:单位是库仑,简称库,符号是C。
常见的导体和绝缘体:容易导电是导体,不易导电是绝缘;铝铜经常做导线,自由电子能导电,橡胶自由电荷少,防止漏电和触电。
常见考法
常以选择题、填空题的形式考查导体与绝缘体,电荷间的.相互作用,物体所带的电荷以及电荷量。
误区提醒
导体、绝缘体都是由分子或原子组成的,因此都有大量的电荷存在。
如果物体中自由电荷极多那就是导体,如果物体中自由电荷极少那就是绝缘体。
因此,导体和绝缘体之间没有绝对的界限,而且条件变了可以转化。
【典型例题】
例析:
绝缘体不容易导电是因为绝缘体中()
A。
没有电荷B。
没有自由电荷
C。
有大量自由电荷D。
只有少量自由电荷
解析:在绝缘体中,电荷几乎都被束缚住了而不能自由移动,只有极少量自由电荷,所以不容易导电。
答案:D。
《导体和绝缘体》讲义在我们的日常生活和科学研究中,导体和绝缘体是两个非常重要的概念。
它们在电学领域中起着关键的作用,影响着电流的流动和电路的运行。
接下来,让我们一起深入了解一下导体和绝缘体的奥秘。
一、什么是导体导体,顾名思义,是指能够容易传导电流的物质。
常见的导体有金属,如铜、铝、银等。
这是因为金属原子的结构特点使得它们外层的电子比较容易脱离原子的束缚,成为自由电子。
这些自由电子在电场的作用下能够定向移动,从而形成电流。
除了金属,一些溶液也可以是导体,比如盐水。
当盐溶解在水中时,会产生带电的离子,这些离子能够在电场的作用下移动,从而导电。
导体的导电性能通常用电阻率来衡量。
电阻率越小,说明导体的导电性能越好。
例如,银的电阻率很小,是一种非常优良的导体,但由于其价格昂贵,在实际应用中,铜和铝更为常见。
二、什么是绝缘体与导体相反,绝缘体是指那些几乎不导电的物质。
常见的绝缘体有橡胶、塑料、玻璃、陶瓷等。
绝缘体中的电子被紧紧束缚在原子或分子中,很难在电场的作用下自由移动,因此电流难以通过。
例如,我们日常使用的电线外面通常包裹着一层塑料绝缘层,就是为了防止电流泄漏,保证用电安全。
三、导体和绝缘体的区别导体和绝缘体最主要的区别在于它们内部电子的自由程度。
导体中的电子能够相对自由地移动,而绝缘体中的电子则被束缚得很紧密。
从电阻率来看,导体的电阻率很小,通常在 10^(-8) 到 10^(-6) 欧姆·米之间;而绝缘体的电阻率则非常大,一般在 10^8 到 10^18 欧姆·米之间。
在实际应用中,导体和绝缘体的用途也大不相同。
导体主要用于传输和分配电能,制造电路中的导线、电阻等元件;绝缘体则用于隔离和保护电路,防止电流泄漏和短路。
四、导体和绝缘体的转化在一定条件下,导体和绝缘体之间是可以相互转化的。
例如,在高温或高压的情况下,一些原本是绝缘体的物质可能会变成导体。
另外,半导体是一种介于导体和绝缘体之间的物质。
导体和绝缘体的区别导体和绝缘体是物理学中涉及电导性质的两个重要概念。
导体具有良好的电导性能,能够传导电流;而绝缘体则几乎不导电,其主要作用是阻止电流的流动。
导体和绝缘体在电导性、结构和应用方面存在明显的差异。
本文将就导体和绝缘体的性质、特点和应用等方面进行探讨。
一、导体的特点和性质导体是一种能够传导电流的物质。
在导体中,电荷的自由移动使得电流能够顺利通过。
导体一般具有以下特点和性质:1. 高电导性:导体能够容易地传导电流,并具有较低的电阻。
这是因为导体中存在着大量的自由电子,这些电子能够在外加电场的作用下自由移动。
2. 电子云结构:导体的原子结构中外层电子较少,电子云结构不稳定。
这使得导体中的电子更容易脱离原子束缚并自由移动。
3. 热导性:导体不仅具有良好的电导性,还具有较好的热导性,能够有效地传导热量。
4. 低电阻损耗:由于导体自身电阻较低,传输电流时不会引起大量能量的损耗。
5. 金属导体:大部分导体都是金属,如铜、银、金等。
金属的电导性能非常好,因此广泛应用于电线、电路和电子器件中。
二、绝缘体的特点和性质绝缘体是指电阻极大,几乎不导电的物质。
它的特点和性质如下:1. 低电导性:绝缘体的电导性非常差,几乎不允许电荷的自由移动。
这是由于绝缘体中的电子几乎被束缚在原子核周围,无法形成自由电流。
2. 高电阻:绝缘体具有高电阻特性,阻抗远远大于导体。
这意味着绝缘体中流过的电流极小。
3. 稳定电子结构:绝缘体的原子结构中外层电子较多,电子云结构相对稳定。
由于电子与原子核的吸引作用较强,电子很难离开原子并移动。
4. 绝缘特性:绝缘体的主要作用是阻止电流的流动,起到隔离和保护的作用。
因此,在电路设计中经常使用绝缘体材料来分隔导线和电子器件,以保证电路的正常工作和安全。
三、导体与绝缘体的应用导体和绝缘体在实际应用中有着不同的用途和作用。
1. 导体的应用:a. 电线和电缆:导线和电缆常用导体材料,如铜线、铝线等,传输电能,用于电力输送和电路连接。
《导体和绝缘体》知识清单一、导体导体是指那些能够容易传导电流的物质。
常见的导体有金属,如铜、铝、银、金等。
金属之所以能成为良好的导体,是因为它们的原子结构具有一些特殊性质。
金属原子的外层电子比较自由,能够在原子之间相对容易地移动,形成电流。
除了金属,人体在一定条件下也可以作为导体。
人体组织内含有大量的电解质溶液,比如血液、细胞液等,这些液体中的离子能够传导电荷。
但需要注意的是,人体能传导电流的能力有限,并且在安全电压范围内,人体一般不会受到严重的电击伤害。
电解质溶液也是导体。
例如,氯化钠溶液(盐水)在通电时,钠离子和氯离子会分别向电极的两极移动,从而形成电流。
石墨也是一种良好的导体。
它的晶体结构中存在着可以自由移动的电子,这使得它能够导电。
在实际应用中,导体的作用非常广泛。
电线通常由铜或铝制成,用于传输电能。
电路板上的线路也是由导体材料构成,实现电子元件之间的连接和信号传输。
二、绝缘体绝缘体则是那些几乎不传导电流的物质。
常见的绝缘体有橡胶、塑料、玻璃、陶瓷、干燥的木材等。
绝缘体的原子结构中,电子被紧紧束缚在原子内部,难以自由移动,因此不能形成电流。
橡胶具有良好的绝缘性能,常用于制作电线的外皮,以防止电流泄漏和触电事故。
塑料也是常见的绝缘体,比如聚乙烯、聚苯乙烯等,它们被广泛应用于电器的外壳、插座的绝缘部分等。
玻璃在常温下是绝缘体,但在高温条件下,其内部的离子会变得活跃,从而具有一定的导电性。
陶瓷由于其特殊的晶体结构和化学组成,通常具有很高的绝缘性能,常用于制作电子元件的封装材料。
干燥的木材在正常情况下是绝缘体,但当木材潮湿时,其中的水分会增加其导电性,因此在涉及电气工作时,不能依靠潮湿的木材来绝缘。
三、导体和绝缘体的区别导体和绝缘体最主要的区别在于它们传导电流的能力。
导体能够让大量的电荷自由移动,形成持续的电流;而绝缘体几乎阻止电荷的自由移动,电流很难通过。
从电阻的角度来看,导体的电阻很小,而绝缘体的电阻极大。
《导体和绝缘体》知识清单一、导体导体是指那些能够容易让电流通过的物质。
常见的导体有金属,如铜、铝、铁等;还有人体、大地以及各种酸、碱、盐的水溶液等。
金属之所以能成为良好的导体,是因为它们的原子结构特点。
金属原子最外层的电子比较容易脱离原子的束缚,成为自由电子。
这些自由电子在金属内部可以自由移动,当在金属两端加上电压时,自由电子就会定向移动,从而形成电流。
人体也是导体,这是因为人体内含有大量的水分和电解质,这些物质中的离子能够携带电荷,从而让电流通过。
大地能够导电,是因为大地中存在着各种矿物质和水分,它们可以形成导电的通路。
酸、碱、盐的水溶液能导电,是因为在溶液中这些物质会解离出带正电的阳离子和带负电的阴离子,这些离子在电场的作用下能够定向移动,形成电流。
二、绝缘体绝缘体则是那些不容易让电流通过的物质。
常见的绝缘体有塑料、橡胶、玻璃、陶瓷、干燥的木材等。
绝缘体中的原子,其电子被紧紧束缚在原子内部,很难成为自由移动的电荷,所以电流很难通过。
例如塑料,它的分子结构是由长链状的大分子组成,这些分子之间的结合力比较强,电子难以在其中自由移动。
橡胶也是如此,其分子结构决定了它的绝缘性能。
玻璃和陶瓷通常是由复杂的氧化物组成,它们内部的电子结合得非常紧密,电流难以通过。
干燥的木材中没有可以自由移动的电荷,因此也是绝缘体。
但需要注意的是,潮湿的木材因为含有水分,可能会变成导体。
三、导体和绝缘体的相对性导体和绝缘体并不是绝对的,在一定条件下可以相互转化。
比如,玻璃在常温下是绝缘体,但当它被加热到红炽状态时,内部的原子变得活跃,就会有部分电子成为自由电子,从而能够导电。
空气通常是绝缘体,但在遇到强电压时,会被电离,变成能够导电的状态,比如闪电就是空气被电离后导电的现象。
再比如,纯净的水是绝缘体,但水中如果溶解了杂质,变成了水溶液,就可能会导电。
四、导体和绝缘体在生活中的应用导体在我们的生活中有着广泛的应用。
电线通常是由铜或铝制成,因为它们具有良好的导电性,可以将电能输送到各个地方。
《导体和绝缘体》知识清单一、导体导体是指能够容易传导电流的物质。
在物理学中,常见的导体包括金属(如铜、铝、银等)、人体、大地以及各种溶液(如盐水)等。
金属之所以能成为良好的导体,是因为其内部存在大量自由移动的电子。
这些自由电子在电场的作用下能够定向移动,从而形成电流。
例如,铜是一种被广泛应用于电线制造的良好导体,因为它具有良好的导电性和相对较低的电阻。
人体也是导体,但人体的导电性相对较弱。
不过,当人体接触到高电压时,仍然可能会有危险的电流通过身体,导致触电事故。
大地也是一个导体,这也是为什么在电力系统中,通常会将电器设备的外壳接地,以防止漏电造成危险。
溶液能够导电是因为其中存在着自由移动的离子。
比如,盐水中的钠离子和氯离子可以在电场作用下定向移动,从而导电。
导体的电阻大小取决于其材料、长度、横截面积以及温度等因素。
一般来说,材料的电阻率越小,导体的导电性能就越好;长度越长、横截面积越小,电阻越大;温度升高,大多数导体的电阻会增大。
二、绝缘体绝缘体则是指极不容易传导电流的物质。
常见的绝缘体有塑料、橡胶、玻璃、陶瓷、干燥的木材等。
绝缘体内部几乎没有自由移动的电荷,因此电流很难通过。
塑料和橡胶常被用于电线的绝缘外皮,以防止电流泄漏和触电事故的发生。
玻璃和陶瓷具有良好的绝缘性能,常用于电子元件的封装和隔离。
干燥的木材在正常情况下也是绝缘体,但当木材潮湿时,其绝缘性能会大幅下降,因为水分会增加木材内部的导电性。
三、导体和绝缘体的相对性需要注意的是,导体和绝缘体并不是绝对的,在某些条件下,它们的性质可以相互转化。
例如,在高压强电场下,原本绝缘的空气可能会被电离,从而变成导体,产生放电现象,如闪电。
一些半导体材料,如硅和锗,在特定条件下既可以表现出导体的特性,又可以表现出绝缘体的特性。
四、导体和绝缘体在生活中的应用1、电力系统在电力传输和分配中,导体(如电线)用于传输电流,而绝缘体(如电线外皮)用于防止电流泄漏和保证用电安全。