2.1低压集抄系统工作原理
- 格式:doc
- 大小:1.04 MB
- 文档页数:7
低压开关设备的工作原理和作用1.电路原理:低压开关设备通常由电器元件(如电磁铁、继电器、电容器等)和电气控制器(如控制电路、逻辑控制电路等)组成。
通过合理的电路设计和电气连接,实现对电器设备的控制和保护功能。
2.控制原理:低压开关设备通过控制电路来实现对电气设备的启动、停止、正反转以及调节等功能。
通过控制开关、按钮或遥控装置,将来自控制电路的信号传递给操作电器元件,控制相关设备的运行。
3.保护原理:低压开关设备以保护电气设备和电力系统为目标,通过感知电流、电压、频率和温度等参数,实现对电器设备的过流、短路、过载、欠压、过压等故障状态的及时检测和保护。
一旦发生故障,低压开关设备会迅速切断电源,阻止故障传导,保护其他设备和人身安全。
1.确保电力系统的正常运行:低压开关设备通过实时监测电气设备的工作状态,可及时发现电气设备的异常情况,如过载、短路、欠压等,迅速切断电源,防止故障扩大和电力系统的瘫痪,确保电力系统的稳定运行。
2.提高电气设备的可靠性:低压开关设备在运行过程中能够对电气设备进行精确的控制和保护,有效降低设备的故障率,延长设备的使用寿命,提高电气设备的可靠性和稳定性。
3.实现运行灵活性和自动化控制:低压开关设备可以通过编程或控制逻辑电路来实现对电器设备的自动化控制,实现设备的远程控制和运行模式的切换,提高设备的运行效率和灵活性。
4.保护人员和设备的安全:低压开关设备具备对电力系统中的电流、电压和频率进行监测和保护的功能,一旦故障发生,可迅速切断电源,保护人员和设备的安全。
5.实现节能和电力质量控制:低压开关设备可以对电力系统中的电流和电压进行调节和优化,实现对电力设备的合理利用和控制,达到节能和电力质量控制的目的。
综上所述,低压开关设备是电力系统中必不可少的重要设备,通过控制和保护电气设备,确保电力系统的正常运行和安全性,提高设备的可靠性和灵活性,实现节能和电力质量控制。
供电局低压集抄培训教材副本低压集抄调试教材一现有的低压集抄原理及采集方案1.1 电力线载波通信原理1.1.1 电力线载波(PLC)电力线载波(PLC)是电力系统特有的、基本的通信方式,电力线载波通讯是指利用现有电力线,通过载波方式将模拟或数字信号进行高速传输的技术。
由于使用坚固可靠的电力线作为载波信号的传输媒介,因此具有信息传输稳定可靠,路由合理、可同时复用远动信号等特点,是唯一不需要线路投资的有线通信方式。
1.1.2电力线载波的特点:1、配电变压器对电力载波信号有阻隔作用,所以电力载波信号只能在一个配电变压器区域范围内传送;2、三相电力线间有很大信号损失(10 dB -30dB)。
通讯距离很近时,不同相间可能会收到信号。
一般电力载波信号只能在单相电力线上传输;3、不同信号藕合方式对电力载波信号损失不同,藕合方式有线-地藕合和线-中线藕合。
线-地藕合方式与线-中线藕合方式相比,电力载波信号少损失十几dB,但线-地藕合方式不是所有地区电力系统都适用;4、电力线存在本身固有的脉冲干扰。
目前使用的交流电有50HZ 和60HZ,其周期为20ms和16.7ms,在每一交流周期中,出现两次峰值,两次峰值会带来两次脉冲干扰,即电力线上有固定的100HZ或120HZ脉冲干扰,干扰时间约2ms,因此干扰必须加以处理。
有一种利用波形过0点的短时间内进行数据传输的方法,但由于过0点时间短,实际应用与交流波形同步不好控制,现代通讯数据帧又比较长,所以难以应用;5、电力线对载波信号造成高削减。
当电力线上负荷很重时,线路阻抗可达1欧姆以下,造成对载波信号的高削减。
实际应用中,当电力线空载时,点对点载波信号可传输到几公里。
但当电力线上负荷很重时,只能传输几十米。
1 定义和缩略语1.1集中器采集各载波从节点的数据,并进行处理存储,同时能和主站计算机或手持单元进行数据交换的设备,简称集中器。
1.2抄控器指在本地能够直接与载波从节点交换数据的便携式设备。
低压集抄异常故障原因分析及处理措施作者:刘启深来源:《科学与财富》2020年第13期摘要:在电力系统中,低压集抄系统是重要组成部分之一,其对于企业的发展具有着深远的影响,而在实际的工作中,却对低压集抄工作缺乏重视程度。
本文通过分析了低压集抄异常故障的原因,并提出了相应的处理措施。
关键词:低压集抄系统;集中器;故障原因低压集抄系统是供电企业中重要的抄表系统之一,但是随着系统的运行,低压集抄异常已经影响到了供电企业的运行和管理工作,本文通过分析低压集抄异常故障的原因,提出了相应的处理措施。
一、低压集抄系统的工作原理低压集抄系统主要是由电能表、采集模块、采集终端、集中器和主站等几个部分组成,其主要是通过通讯模块和天线,对用户电量的信息和数据进行收集,再将所收集到的数据通过信道传输,传送到主站中去,随后,将信息分配到各个供电管理中心,通过以上的手段,来对低压端的用户用电量来进行采集和整理,在整个的低压集抄系统中,过程相对比较简单,但是数据在进行传输中,由于传输量大,在采集过程中会出现一定的问题和故障,给低压集抄工作带来了一定的问题。
二、低压集抄异常故障问题分析(一)数据没有被采集在集中器在运行的过程中,常常会出现无法采集到数据的情况,而无法采集到数据的现象可以分为两类,第一类,是部分的数据没有被采集到,追究其原因是由于低压集抄在采集数据的系统中,内部的天线发生了损坏,使集中器内部网络的功能受到了阻碍,导致了部分的数据出现了异常,另外,低压集抄档案出现问题也会导致部分数据不被采集到,当停止使用用户的表计之后,对于部分数据没有及时的上报,或者当工作人员更换了智能表之后,没有将数据及时的上报,最终导致了部分数据没有被采集。
第二类,是全部的数据没有被采集到,导致这种问题原因有以下几种,首先,设备出现问题,如集中器中通信模块的损坏或者低压集抄系统本地通信模块中的胶针出现了弯曲或者是折断的问题,而其中,判断是否为通信模块出现损坏,检修人员需要先检查集中器的内部,查看指示灯有没有正常的运行,再检查集中器和网络的连接是否合理,当采集器出现了红灯或者绿灯时,判断集中器是否连接了网络,进而判断好通信模块是否出现问题,其次,是安装的问题,当低压集抄系统的天线没有按照要求被安装,会导致问题的出现,在进行低压集抄系统天线的安装过程中,需要注意周围的环境,是否存在屏蔽系统,避免天线接收信号被阻断,如果周围存在屏蔽器,那么低压集抄系统的数据收集工作将会出现问题。
浅析常见低压集抄方案优缺点及应用场景发布时间:2023-02-28T01:11:33.757Z 来源:《中国电业与能源》2022年10月19期作者:李润琼,代见,李兆西,吴雪松[导读] 低压集抄系统的建设,极大程度提高了电力营销管理抄表工作效率和经济效益,李润琼,代见,李兆西,吴雪松(云南电网有限责任公司红河蒙自供电局,云南蒙自 661100)摘要:低压集抄系统的建设,极大程度提高了电力营销管理抄表工作效率和经济效益,提升了电力企业的智能化管理水平。
本文对常见低压集抄方案优缺点及应用场景进行分析,希望对低压集抄运维管理工作有所帮助。
关键词:低压集抄方案优缺点,应用场景0 引言伴随智能电网的推进,人工抄表在逐渐退出历史舞台,低压集抄系统应时而生,低压集抄运维系统可快速完成电量采集,远程监控用户用电情况,及时反馈线路负荷突然增高或降低等异常情况,其精准计量的优势也可帮助用户养成节电好习惯,低压集抄运维系统的运用使得数据准确性更高,避免人工抄表产生的差错,为用户提供更优质的供电服务。
1 常见低压集抄方案优缺点近年来,电力线宽带载波技术得到广泛应用,在宽带载波横空出世之前,常见的低压集抄方案主要有电力线窄带载波、微功率无线、RS-485线、窄带双模(微功率无线+窄带电力线载波)等几种方式。
1.1 电力线窄带载波集抄方案优缺点电力线窄带载波是一种使用电力线进行数据传输的通信技术,即利用现有电网作为信号的传输介质,使电网在传输电力的同时可以进行数据传输,电力线窄带载波通信频带一般是10kHz~500kHz。
优点:(1)电力线的网络覆盖面大,直接接入电能计量装置,不用重新敷设专用通信线路,也无需额外施工,节约相应投资,不用进行专门的线路维护,节约维护费用和使用费用;(2)配电变压器的供电范围与载波通信网络域相同,有利于台区识别、台区线损统计计算和台区用户档案管理;(3)通信距离较远,理想状态可以达到1Km以上。
低压集抄故障的快速排查摘要:低压集抄系统实际运行中可能出现多种故障和问题,因为低压集抄系统可能受到外界因素的影响,再加上其他因素的干扰都加剧了低压集抄系统的故障发生率。
本文分析了低压集抄系统的主体构造、运行原理以及故障的快速排查方法。
关键词:低压集抄系统;结构;运行原理;故障排查随着现代网络科技、通讯技术、电子信息技术等的发展,低压集抄系统逐渐发展起来,利用此系统能够达到对计量设备的远距离监测、监督,获得所需的数据、信息,系统实际运行中难免出现故障,必须采取措施来处理好故障,提高系统运行效率。
一、低压集抄系统的主体构造与运行原理低压集抄系统属于现代化、智能化信息系统,是电力营销的关键系统,低压集抄系统的构造具体包括:电量计量设备、集中器、信息采集设备等,以下为低压集抄系统的工作原理图:图1 低压集抄系统的工作原理图此系统有自身的运行原理、工作方式,每一个结构、组成部分都有着自身的功能与作用,具体体现在:1、主站系统。
整个低压集抄系统中居于核心地位,其内部配置不同类的数据剖析软件,凭借远距离调控集中器以及电能计量设备来达到对数据的科学处理,能够及时地收到来自于用户的相关数据、信息,从而达到同电力营销系统之间的信息、数据分享,进一步实现其他功能,例如:结算电费、用电控制、报表数据分析等。
2、计量设备。
整个低压集抄系统中,最为核心的计量设备当属电能表,主要用来储存、统计各大客户的相关用电数据、信息,结合计量方来将其分成单相、三相电表,根据通讯模式则可以划分成:PLC电表、RF电表等。
3、集中器。
主要负责管理电能表的相关数据、信号和信息,具体的运行程序为:收到来自于上行信道的相关命令,从中提出历史性数据、信息、参数,将数据信息经上行通道来逐步传送信号、信息,集中器则可以根据所设好的时间、参数等来进入自动化抄表状态,从而达到智能化集抄的目标。
4、采集器。
发挥信息采集功能,将通讯系统同电能计量设备连接,能够有效存储数据。
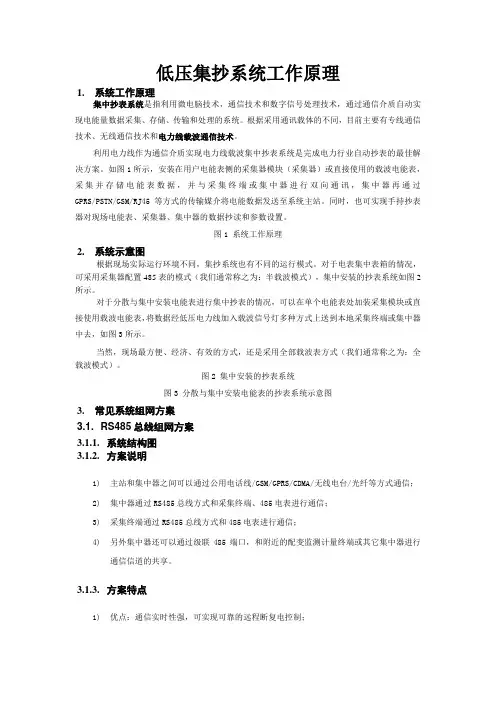
低压集抄系统工作原理1.系统工作原理集中抄表系统是指利用微电脑技术,通信技术和数字信号处理技术,通过通信介质自动实现电能量数据采集、存储、传输和处理的系统。
根据采用通讯载体的不同,目前主要有专线通信技术、无线通信技术和电力线载波通信技术。
利用电力线作为通信介质实现电力线载波集中抄表系统是完成电力行业自动抄表的最佳解决方案。
如图1所示,安装在用户电能表侧的采集器模块(采集器)或直接使用的载波电能表,采集并存储电能表数据,并与采集终端或集中器进行双向通讯,集中器再通过GPRS/PSTN/GSM/RJ45等方式的传输媒介将电能数据发送至系统主站。
同时,也可实现手持抄表器对现场电能表、采集器、集中器的数据抄读和参数设置。
图1 系统工作原理2.系统示意图根据现场实际运行环境不同,集抄系统也有不同的运行模式。
对于电表集中表箱的情况,可采用采集器配置485表的模式(我们通常称之为:半载波模式),集中安装的抄表系统如图2所示。
对于分散与集中安装电能表进行集中抄表的情况,可以在单个电能表处加装采集模块或直接使用载波电能表,将数据经低压电力线加入载波信号灯多种方式上送到本地采集终端或集中器中去,如图3所示。
当然,现场最方便、经济、有效的方式,还是采用全部载波表方式(我们通常称之为:全载波模式)。
图2 集中安装的抄表系统图3 分散与集中安装电能表的抄表系统示意图3.常见系统组网方案3.1. RS485总线组网方案3.1.1.系统结构图3.1.2.方案说明1)主站和集中器之间可以通过公用电话线/GSM/GPRS/CDMA/无线电台/光纤等方式通信;2)集中器通过RS485总线方式和采集终端、485电表进行通信;3)采集终端通过RS485总线方式和485电表进行通信;4)另外集中器还可以通过级联485端口,和附近的配变监测计量终端或其它集中器进行通信信道的共享。
3.1.3.方案特点1)优点:通信实时性强,可实现可靠的远程断复电控制;2)缺点:布线施工难度大、成本高。
低压长途会集抄表体系的构成及其运用这些年,跟着国家两改一同价及一户一表工程方针的悉数施行,城乡居民、企作业和房产开发(物业处理)单位申办一户一表用电的客户数量激增,底层供电公司背负相应亦大幅添加(比方抄核收人员作业量加大、费用添加等)。
是如今摆在各底层供电有些的一个簇新课题。
从近段期间对我局试点的低压抄表体系地发明和作业状况来看。
对寓居相对会集、客观环境条件较好的居民小区施行低压长途会集抄表体系改造,不光可有用处理用电供需仇视,并且获得了供电、处理、居民等各方面共赢的作用。
1体系构造依据DL/T698-1999《低压电力用户会集抄表体系技能条件》中的规矩,集抄体系首要由主站、会集器、搜集终端和电能表构成。
会集抄表体系:主站通过传输媒体(无线、有线、电力线载波等信道)将多个电能表电能量记载值的信息会集抄读的体系。
该体系首要由搜集用户电能表电能量信息的搜集终端(或搜集模块)、会集器、信道和主站等设备构成。
会集器数据可通过信道远间隔传送到主站核算机。
2构成计划国内如今关于低压集抄体系的计划计划大致有以下几种:RS485总线式会集抄表体系,低压电力线载波式会集抄表体系,RS485总线、低功率无线混合式会集抄表体系,RS485总线、低压电力线载波混合会集抄表体系。
2.1RS485总线式抄表计划体系特征:抄表体系由主站、会集器、搜集终端、电表构成。
体系的主站与会集器之间通过PSTN共用电话网来进行长途通讯,会集器与搜集终端之间选用RS485总线通讯办法构成抄表网络,数字搜集终端通过RS485总线和电表联接,脉冲搜集终端每个脉冲端口只能接一块脉冲表超卓特征:体系选用RS485专线通讯,抄表速度快,通讯牢靠,能够确保天天24h的实时通讯,为如今最安稳牢靠的体系。
适用于常常运用长途停送电功用,对电费回收率有分外高央求的供电处理有些。
计量方面:体系选用一体化的RS485表,电表计量精度高,通讯的时分能直接读取电表的内存电能量数据,防止了电能量的二次计量。
一、低压集抄系统概述低压集抄系统是指一种取代传统的人工式抄表核算方式的新型自动化抄表核算系统,可以自动地对区域内部的用电信息进行统计,并解决其中存在的用电管理问题以及用电故障等,维持平稳的电能输送。
这种低压集抄系统主要包括了综合式、网络式及总线式3种类型。
其中,综合式又称为综合应用式,主要是在集合了电力载波器、RS485等多种形式的基础上,并需要在维持既有通信线路的前提下,保持较高的使用领域。
而网络式又称为抄表网络式,大部分是集中GPRS主站、集中器之间的一种远程通信手段,具有较高的操作性和较为简易的便捷性,也可以在既有通信线路的前提下,保持应用和效果发挥。
总线式又称为RS485总线式,连接了电表、集中器、主站以及采集终端等设备,并通过GPRS的连接手段,实现电表与采集终端相连接的方式,具有较高的效率性和准确性,可以在较短的时间内较高质量地完成抄表工作。
二、低压集抄自动抄表存在的问题第一,用电用户在使用电表对用电信息进行实际计量的时候,可能会因为电表出现的各种故障而对旧的电表设备进行更换,这样不仅会导致用户的计量信息全部都发生改变,如果电网企业没能对用户的计量信息采取及时的保存管理措施,还会极大地影响电网企业在对用户的计量信息进行读取时的精准性,严重的甚至会导致用户的计量信息全部丢失并造成低压集抄自动抄表失败。
所以用户在因为各种原因进行电表设备更换的时候,必须要和相对应的电网管理企业进行及时的联系,在电网企业将用户的计量信息进行保存管理之后再更换智能电表,这样能够保证每位用户的计量信息都是足够完整且绝对精准的,并且能够有效提高低压集抄自动抄表在应用过程中的成功率。
第二,用户的计量信息不仅包括电表上显示的一些数据信息,还包括电表本身的计量编号、用户编号以及用户的具体联系方式等信息。
这些信息大多涉及到用户的个人隐私,所以需要相关的电网企业对这些计量信息进行及时的实地调查,并根据用户的实际计量信息进行数据库信息数据的更新升级,以保证每一位用户在数据库中的计量信息都能够和用户实际的计量信息相匹配,确保在应用低压集抄自动抄表的时候能够提高实际操作过程中的成功率。
论述低压集抄自动抄表成功率提升方法【摘要】低压集抄自动抄表是现代智能抄表系统的重要组成部分,但在实际应用中存在着成功率不高的问题。
本文通过分析低压集抄自动抄表的难点,提出了一系列有效的提升方法。
关键因素的分析为提升成功率提供了基础;优化抄表设备和系统、实施精密校准、加强现场管理都是增加成功率的关键步骤。
通过这些方法的实施,成功率得到明显提升。
在未来研究中,还可以进一步探讨如何运用新技术提高自动抄表的准确性和效率,以应对不断增长的抄表需求。
本文提出的方法在实际运用中取得了良好效果,为低压集抄自动抄表的成功率提升提供了有益的参考。
【关键词】低压集抄自动抄表、成功率提升、难点分析、关键因素、优化抄表设备、优化系统、精密校准、现场管理、有效性总结、未来研究方向。
1. 引言1.1 研究背景低压集抄自动抄表技术是一种在智能化城市建设中广泛应用的新型抄表方法,通过自动化的手段实现对低压用户的用电数据采集和抄表。
随着智能电网建设的不断深入和用电技术的不断发展,低压集抄自动抄表技术的重要性日益凸显。
目前在实际应用中,低压集抄自动抄表的成功率并不理想,存在着诸多难点和挑战。
由于低压用户大多分布在居民区或乡村,采集环境复杂多变,信号传输受到很大干扰,导致数据采集不稳定,影响抄表成功率。
低压用户的用电量通常较小,信号弱,容易受到外部干扰或电磁干扰,影响数据的准确采集。
抄表设备技术水平和系统稳定性也直接影响了抄表的成功率,不同厂家生产的设备兼容性差异也给低压集抄自动抄表带来了很大困扰。
在这样的背景下,如何提高低压集抄自动抄表的成功率,成为当前研究的重要课题。
通过针对性的优化与改进,可以有效提升低压集抄自动抄表的成功率,提高抄表数据的准确性和稳定性,为智能电网建设提供更可靠的数据支持。
1.2 研究意义低压集抄自动抄表是现代化智能化抄表系统中的重要组成部分。
其成功率的提升不仅可以提高抄表效率,减少人力成本,还可以确保数据的准确性和可靠性。
低压集抄采集方案优劣对比发布时间:2021-05-31T10:11:55.680Z 来源:《基层建设》2021年第3期作者:张婧[导读] 摘要:低压电力用户集中抄表系统(简称低压集抄系统)主要利用通信技术和数字信号处理技术,通过通信介质自动实现电能量数据采集、存储、传输和处理。
内蒙古电力(集团)有限责任公司乌兰察布电业局四子王供电分局内蒙古自治区乌兰察布市 011800摘要:低压电力用户集中抄表系统(简称低压集抄系统)主要利用通信技术和数字信号处理技术,通过通信介质自动实现电能量数据采集、存储、传输和处理。
对比原本的人工抄表,不仅效率大大提高,也可以有效避免人为失误,保证了抄表的质量。
该文就低压集抄采集方案中低压电力线载波通信、微功率无线通信和485通信3种方案的优劣进行了对比,希望能够为低压集抄系统的设置提供一些参考。
关键词:低压集抄;采集方案;优劣对比前言科学技术飞速发展背景下,越来越多的电力系统中加入了低压集抄系统,不过因为庞大的用户群体,加上相对杂乱的用户分布,即便低压集抄系统能够实现全面覆盖,如何保证数据采集工作的质量和效率也是电力企业需要重点研究的问题。
一般情况下,计量主站通过远程通信信道抄读集中器内的数据,集中器再通过本地通信信道抄读电能表,本地通信信道根据采用通信载体的不同,可将低压集抄采集方案分为3种,分别是低压电力线载波通信方案、微功率无线通信方案和485通信方案,如何正确选择低压集抄方案来保证抄表效果,是电力技术人员面临的一个关键问题。
1 低压电力线载波采集方案低压电力线载波采集方案根据结构组成的不同可以细分为2种,全载波方案和半载波方案,这里对其优点和缺陷进行分别分析。
1.1 全载波方案全载波方案主要由集中器和载波表组成,方案中不需要采集器,而是利用低压电力线作为集中器和载波表之间的传输介质,实现集中器和电能表的有效连接,由于能够省略掉终端的数据采集工作,理论上载波集中器甚至可以对1 024个电能表的数据进行采集,覆盖范围在半径2 000 m左右,在实际应用中,集中器对电能表数据的采集方式是动态组网。
低压集抄采集方案优劣对比1. 引言1.1 研究背景随着智能电网的不断发展,电力行业的信息化水平也在不断提升。
低压集抄采集方案作为智能电网中的重要组成部分,受到了广泛关注。
在传统电力系统中,数据采集一般是通过人工巡检或者手动录入的方式进行的,效率低下并且容易出现错误。
而低压集抄采集方案则可以实现对低压端数据的远程自动化采集,大大提高了数据采集的效率和准确性。
在传统的低压数据采集方案中,存在着许多问题,比如数据采集周期长、采集精度低、数据传输不稳定等。
研究低压集抄采集方案的优劣对比,对于提高电力系统的运行效率和数据采集的准确性具有重要意义。
通过对低压集抄采集方案的分析和研究,可以为电力企业提供更好的数据采集方案,实现智能电网的快速发展。
1.2 研究目的低压集抄采集方案的研究目的主要包括以下几个方面:1. 提高采集效率:通过低压集抄采集方案的研究,可以有效提高数据采集的效率,减少人力成本和时间成本,提高工作效率。
2. 提升数据质量:低压集抄采集方案的优劣对比分析可以找出最适合的采集方案,从而提升数据质量,减少数据采集过程中可能出现的错误和遗漏。
3. 降低故障率:通过研究低压集抄采集方案的劣势,可以及时识别并解决可能出现的问题,降低系统故障率,提高采集系统的稳定性和可靠性。
4. 提高系统安全性:通过对比分析不同的低压集抄采集方案,可以找出最安全可靠的方案,确保系统数据的安全性,防止信息泄露和攻击。
5. 探索未来发展方向:研究低压集抄采集方案的优劣对比,可以为未来的研究和实践提供参考和指导,促进相关领域的创新和发展。
2. 正文2.1 低压集抄采集方案概述低压集抄采集方案是指在低压电网中安装集中器、采集终端等设备,通过无线通信技术实现对低压侧电能数据的采集和集中管理。
这种方案可以实现对低压电能数据的实时监测和管理,有助于提高电网运行效率、降低线损率,提升用户用电质量。
低压集抄采集方案的核心设备包括集中器、采集终端以及相关的通信设备。
关于低压集抄自动抄表失败原因分析及抄表成功率提升方法探究发布时间:2022-11-08T08:21:29.073Z 来源:《福光技术》2022年22期作者:危梦华[导读] 低压集抄自动抄表率是当前电网企业做好线损管理工作的一个重要指标,对目前电力现货交易的结算要求、台区线损分析中的重要程度毋庸置疑。
如何保证自动抄表成功率,降损增效,是电网企业当前的工作重点。
本文围绕低压集抄系统,结合本人日常计量自动化系统的应用和现场计量运维的工作经历,对低压集抄自动抄表失败的关于基础档案、通信通道、集中器离线、通信模块兼容性、厂家终端设备这五个常见原因进行分析,并就如何有效提升自动抄表成功率提出方法建议。
危梦华广东电网有限责任公司梅州丰顺供电局 514300摘要:低压集抄自动抄表率是当前电网企业做好线损管理工作的一个重要指标,对目前电力现货交易的结算要求、台区线损分析中的重要程度毋庸置疑。
如何保证自动抄表成功率,降损增效,是电网企业当前的工作重点。
本文围绕低压集抄系统,结合本人日常计量自动化系统的应用和现场计量运维的工作经历,对低压集抄自动抄表失败的关于基础档案、通信通道、集中器离线、通信模块兼容性、厂家终端设备这五个常见原因进行分析,并就如何有效提升自动抄表成功率提出方法建议。
关键词:低压集抄;自动抄表成功率;原因分析;提升方法前言随着电力体制改革的深化,电网企业逐步迈向精益化管理,低压集抄建设与智能电表的普及,不仅提升了电网企业的服务质量,也进一步提高了电网企业的计量运营管理效率。
但受环境设备和人员的各方面影响,使得运行维护水平有待提高,因此研究提升自动抄表成功率有着非常重要的实际意义。
1 低压集抄系统组成部分低压集抄系统主要由电能表、集中器、采集器、通信通道、计量自动化系统主站等五个部分组成。
采集器主要用于连接集中器与电能表,采集并存储电能表相关数据、并与集中器进行双向通讯,集中器定期抄读电能表数据并保存,再通过远程通信通道将电能量数据传送至计量自动化系统主站,最后由营销系统向计量自动化系统调取抄表数据,并完成自动抄表结算。
常用低压电气的结构及工作原理1.低压断路器说明低压断路器义称为自动空气开关.是控制和保护的功能台为一体的电器。
它常作为不频繁接通和断开的电路的总电源开关或部分电路的电源开关.当发生过载,短路或欠压等故障时能自动切断电路,有效地保护串接在它后面的电器装置、并且在分断故障电流后一般不需要更换零部件。
因此,低压断路器在数控机床上使用越来越广泛。
塑料壳式断路器塑料外壳式断路由手柄、操作机构,脱扣装置,灭弧装置及触头系统等组成,均安装在塑料外壳内组成一体塑料外壳式断路器外形图断路器图形及文字元号小型断路器小型断路主要用于照明配电统和控制迴路小型断路器外形图小型断路器电气图形及文字元号断路器的选择选择低压断路器时应注意(1)低压断路器的额定电流和额定电压应大于或等于线路,装置正常工作电压和电流;(2)低压断路器的极限通断能力应大于或等于电路的最大短路电流;(3)欠电压脱扣器的额定电压等于线路的额定电压;(4)过电流脱扣器的额定电流应大于或等于线路的最大负载电流。
2. 接触器说明接触器是一种用来频繁地接通或分断电路带有负载(如电动机)的自动控制电器。
接触铅由电磁机构、触点系统、灭弧装置及其他部件四部分组成。
其工作原理是当线圈通电后.铁芯产生电磁吸力将衔铁吸合。
衔铁带动触点系统动作,使常闭触点断开.常开触点闭合,当线圈断电时.电磁吸力消失.衔铁在反作用弹簧力的作用下释放。
触点系统随之复位。
接触器按其主触点通过电流的种类不同.分为直流、交流两种.机床上应用最多的是交流接触器。
小型交流接触器永磁式电磁式真空式图形及文字元号交流接触器符号接触器的选择(1)根据接触器所控制的负载性质来选择:直流负载用直流接触器,交流负载用交流接触器(2)接触器主触点的额定电压要根据主触点所控制负载电路的额定电压来确定。
(3)一般情况下,接触器主触点的额定电流应大于等于负载或电动机的额定电流(4)接触器电磁线圈的额定电压应等于控制迴路的电源电压。
低压远程集中抄表系统的组成及其应用作者:乐宗明来源:《中国新技术新产品》2011年第15期摘要:随着国家用电网络急剧膨胀,供电企业对用电网络的管理任务日益加重。
低压电力用户集中抄表系统作为一种投资相对较少、安装及维护方便、通讯可靠、计量准确的电能表远程集中抄表解决方案应运而生。
本文主要介绍低压电力用户集中抄表系统的组成以及重庆市电力公司杨家坪供电局应用该系统后产生的效益。
关键词:低压;远程;集中抄表;系统;组成;应用中图分类号:U665.12文献标识码:A引言近年来,随着国家“两改一同价”及“一户一表”工程政策的全面实施,城乡居民、企事业和房产开发(物业管理)单位申办一户一表用电的客户数量激增,基层供电企业负担相应亦大幅增加(诸如抄核收人员工作量加大、费用增加等)。
是目前摆在各基层供电部门的一个崭新课题。
从近段时期对我局试点的低压抄表系统地建设和运行情况来看。
对居住相对集中、客观环境条件较好的居民小区实施低压远程集中抄表系统改造,不但可有效解决用电供需矛盾,而且取得了供电、管理、居民等各方面共赢的效果。
1 系统结构根据DL/T 698-1999《低压电力用户集中抄表系统技术条件》中的规定,集抄系统主要由主站、集中器、采集终端和电能表组成。
集中抄表系统:主站通过传输媒体(无线、有线、电力线载波等信道)将多个电能表电能量记录值的信息集中抄读的系统。
该系统主要由采集用户电能表电能量信息的采集终端(或采集模块)、集中器、信道和主站等设备组成。
集中器数据可通过信道远距离传送到主站计算机。
2 组建方案国内目前针对低压集抄系统的设计方案大致有以下几种:RS485总线式集中抄表系统,低压电力线载波式集中抄表系统,RS485总线、低功率无线混合式集中抄表系统,RS485总线、低压电力线载波混合集中抄表系统。
2.1 RS485总线式抄表方案系统特点:抄表系统由主站、集中器、采集终端、电表组成。
系统的主站与集中器之间通过PSTN公用电话网来进行远程通信,集中器与采集终端之间采用RS485总线通信方式组建抄表网络,数字采集终端通过RS485总线和电表连接,脉冲采集终端每个脉冲端口只能接一块脉冲表突出特点:系统采用RS485专线通信,抄表速度快,通信可靠,可以保证每天24 h的实时通信,为目前最稳定可靠的系统。
低压电器工作原理
低压电器工作原理是指在电压较低的情况下,电器设备能够正常运转的原理。
具体来说,低压电器工作原理涉及到以下几个方面:
1. 电源供电:低压电器通常使用交流电源,通过电源线将电能传输到电器设备中。
电源线一般由铜质导线构成,可以有效传输电能。
2. 电源适配器:低压电器通常需要适配器将高压电源转换为低压电源供给设备使用。
适配器内部包含变压器、整流器等元件,可以将高压电源转换为设备需要的稳定低压电源。
3. 控制电路:低压电器通常具备控制功能,需要通过控制电路来实现。
控制电路常使用电路板将各种元件连接起来,通过开关、电阻、电容、电感等元件的组合,实现对电器设备的控制。
4. 传感器:低压电器中常使用传感器来感应外界环境变化,并将该变化转化为电信号输入到控制电路中。
传感器的种类包括温度传感器、湿度传感器、光照传感器等,不同的传感器可以感应不同的物理量。
5. 执行元件:低压电器的执行元件负责将控制电路中的信号转化为相应的动作或输出。
常见的执行元件包括继电器、开关、电动机等,它们能够根据控制信号进行相应的操作。
以上是低压电器工作的基本原理,通过电源供电、适配器供电、
控制电路控制、传感器感应、执行元件执行等步骤,低压电器能够正常运行。
不同的低压电器设备可能具有不同的工作原理,但总体来说,这些原理是适用于绝大多数低压电器的。
集抄工作原理引言概述:集抄工作原理是指通过集中器将多个智能电表的数据进行采集和传输的一种技术。
它能够实现电能数据的自动抄读和传输,提高了抄表的效率和准确性。
本文将从数据采集、数据传输、通信协议和安全性四个方面详细阐述集抄工作原理。
一、数据采集1.1 采集方式:集抄系统可以通过有线或者无线方式进行数据采集。
有线方式通常使用RS485总线,通过连接智能电表和集中器进行数据传输。
无线方式则采用无线通信技术,如GPRS、NB-IoT等,通过无线信号传输数据。
1.2 采集频率:集抄系统可以根据需求进行定时采集或者实时采集。
定时采集是指按照预设的时间间隔进行抄表,如每小时、每天、每月等。
实时采集则是指随时随地实时获取电能数据。
1.3 数据质量控制:集抄系统需要对采集到的数据进行质量控制,确保数据的准确性和完整性。
例如,可以通过校验和和冗余校验等方式进行数据校验,以防止数据传输过程中的错误。
二、数据传输2.1 数据传输方式:集抄系统的数据传输方式多种多样,可以通过有线网络、无线网络或者混合网络进行数据传输。
有线网络通常使用以太网或者RS485总线进行数据传输,无线网络则使用无线通信技术进行数据传输。
2.2 数据传输协议:集抄系统需要使用一种合适的通信协议进行数据传输。
常用的通信协议有DLT/645、MODBUS等。
这些通信协议定义了数据传输的格式、命令和数据解析等规则,确保数据的正确传输和解析。
2.3 数据存储和处理:集抄系统通常会将采集到的数据存储在数据库中,以便后续的数据处理和分析。
数据存储可以采用关系型数据库或者时序数据库等方式,以满足不同的需求。
三、通信协议3.1 DLT/645协议:DLT/645协议是一种用于智能电表通信的协议,定义了数据传输的格式、命令和数据解析等规则。
它可以支持多种数据传输方式和通信接口,具有较高的灵便性和扩展性。
3.2 MODBUS协议:MODBUS协议是一种常用的工业通信协议,广泛应用于集抄系统中。
低压集抄系统工作原理
1.系统工作原理
集中抄表系统是指利用微电脑技术,通信技术和数字信号处理技术,通过通信介质自动实现电能量数据采集、存储、传输和处理的系统。
根据采用通讯载体的不同,目前主要有专线通信技术、无线通信技术和电力线载波通信技术。
利用电力线作为通信介质实现电力线载波集中抄表系统是完成电力行业自动抄表的最佳解决方案。
如图1所示,安装在用户电能表侧的采集器模块(采集器)或直接使用的载波电能表,采集并存储电能表数据,并与采集终端或集中器进行双向通讯,集中器再通过GPRS/PSTN/GSM/RJ45等方式的传输媒介将电能数据发送至系统主站。
同时,也可实现手持抄表器对现场电能表、采集器、集中器的数据抄读和参数设置。
图1 系统工作原理
2.系统示意图
根据现场实际运行环境不同,集抄系统也有不同的运行模式。
对于电表集中表箱的情况,可采用采集器配置485表的模式(我们通常称之为:半载波模式),集中安装的抄表系统如图2所示。
对于分散与集中安装电能表进行集中抄表的情况,可以在单个电能表处加装采集模块或直接使用载波电能表,将数据经低压电力线加入载波信号灯多种方式上送到本地采集终端或集中器中去,如图3所示。
当然,现场最方便、经济、有效的方式,还是采用全部载波表方式(我们通常称之为:全载波模式)。
图2 集中安装的抄表系统
图3 分散与集中安装电能表的抄表系统示意图
3. 常见系统组网方案 3.1. RS485总线组网方案 3.1.1. 系统结构图
主站
集中器
采集终端
采集终端
485电表1.........
总线(RS-485)
方案2(总线方案)
GPRS/CDMA/ PSTN/网络
485通讯线
485电表n 485通讯线
485电表1485
电表n
.........
方案1(载波方案)
采集终端
采集终端
485电表1.........
485通讯线
485
电表
n 485通讯线
485电表1485
电表n 载波
电表1载波电表n
(485)
电表1485电表n
......
3.1.2. 方案说明
1) 主站和集中器之间可以通过公用电话线/GSM/GPRS/CDMA/无线电台/光纤等方式通
信;
2) 集中器通过RS485总线方式和采集终端、485电表进行通信; 3) 采集终端通过RS485总线方式和485电表进行通信;
4) 另外集中器还可以通过级联485端口,和附近的配变监测计量终端或其它集中器进
行通信信道的共享。
3.1.3. 方案特点
1) 优点:通信实时性强,可实现可靠的远程断复电控制; 2) 缺点:布线施工难度大、成本高。
3.1.
4. 适用范围
由于系统需要敷设RS485通讯线路,所以适用于那些电表集中安装、容易或允许敷设通讯线缆的新建或规范的住宅小区。
3.2. 载波组网方案 3.2.1. 系统结构图
集中器
采集终端
采集终端
485电表
1
.........
总线(RS-485)方案2(总线方案)GPRS/CDMA/ PSTN/网络
485通讯线
485
电表n
485通讯线
485电表1485电表n
.........
方案1(载波方案)
主站
集中器
采集终端
采集终端
485电表1.........
低压电力线载波
GPRS/CDMA/ PSTN/网络
485通讯线
485电表n 485通讯线
485电表1485
电表n 载波
电表1载波电表n
~ 220V (485)
电表1
485电表n
......
3.2.2. 此系统下衍生出三种组网方案 3.2.2.1 全载波方案
(1)系统结构图
......
集中器低压电力线载波
载波电表1载波
电表n ~ 220V (2)方案说明
集中器与电表之间直接通过电力线载波方式进行通信,无需采集终端。
(3)方案特点
1) 优点:系统简单、成本低;无需布线,工程施工方便。
2) 缺点:通信实时性差,但可通过补抄或抄电表的冻结电量来解决数据抄收问题,成
功率可以达到100%;另外采用此方案时个别载波信号特别差的测量点较难实现可
靠的远程断复电控制。
3)适合范围
2)首先是适用于供电半径小的台区,供电线路不应太远;
3)适用于电表分散安装的台区,如农村、单户型的高档住宅小区。
3.2.2.2 半载波方案
(1)系统结构图
集中器
采集终端
采集终端
485电表1
...
......低压电力线载波
485通讯线
485
电表
n 485通讯线
485
电表
1
485
电表
n
~ 220V
...
(2)方案说明
1)集中器与电表之间不是直接通信,中间连接了一个载波型采集终端;
2)集中器首先与采集终端通过电力线载波方式进行通信;
3)采集终端与电表直接通过RS485总线方式进行通信。
(3)方案特点
1)优点:系统得到了简化,适用范围广;比总线方案降低了工程量和成本。
2)缺点:仍有一部分布线工程量;通信实时性较差,但可通过补抄或抄电表的冻结电
量来解决数据抄收问题,成功率可以达到100%;另外采用此方案时个别载波信号
特别差的安装位置比较远的电表较难实现可靠的远程断复电控制。
(4)适合范围
1)首先是适用于供电半径小的台区,供电线路不应太远;
2)适用于那些电表集中安装、但楼栋之间不允许敷设通信线缆的的住宅小区。
3.2.2.3 混合载波方案
(1)系统结构图
(2)方案说明
1)对于集中安装的电表,表箱旁边安装载波型采集终端,采集终端与电表之间用
RS485总线方式进行连接;集中器与采集终端通过电力线载波通信;
2)对于个别分散安装、且无法连接485通信线的电表,直接安装载波电能表。
(3)方案特点
1)优点:适应性强。
2)缺点:通信实时性差,但可通过补抄或抄电表的冻结电量来解决数据抄收问题,成
功率可以达到100%;另外采用此方案时个别载波信号特别差的安装位置比较远的
电表较难实现可靠的远程断复电控制。
(4)适合范围
1)首先是适用于供电半径小的台区,供电线路不应太远;
2)适用于那些电表集中安装、但楼栋之间不允许敷设通信线缆的的住宅小区,同时存
在小部分电力用户分散的环境。
3.3. 无线组网方案
3.3.1.系统结构图
3.3.2.方案说明
1)集中器与电表之间不是直接通信,中间连接了一个无线型采集终端;
2)集中器首先与采集终端通过短距离无线方式进行通信;
3)采集终端与电表直接通过RS485总线方式进行通信。
3.3.3.方案特点
1)优点:通信实时性好,优于载波通信效果;
2)缺点:仍有一部分布线工程量;现场调试工作量稍大;系统成本较高。
3.3.
4.适用范围
1)适用情况和半载波组网方案类似,适用于小型住宅区;
2)适用于那些电表集中安装、但楼栋之间不允许敷设通信线缆的的住宅小区。
---<END>---。