电气工程识图知识分析解析
- 格式:doc
- 大小:1.14 MB
- 文档页数:20
电气识图基础讲解内容强大电气识图是电气工程的基础知识之一,它是指用图形符号、线路图示或示意图等一系列方法描述电气元件、电气设备之间的电气连接关系与电气功能关系,便于电气系统进行设计、调试、维护和管理。
下面我将就电气识图的基础知识,为大家做出详细的阐述。
一、电气图形符号1.线路图符号:线路图符号是表示电气元件、设备连接关系的图形符号,其中包括接线端子、连线、开关、断路器、电路保护器、电源、电动机等等。
2.元器件符号:元器件符号是表示电气元件的图形符号,其中包括电阻、电容、电感、二极管、三极管、继电器等等。
3.标准符号:标准符号是表示各种电气元件、设备的图形符号,可以帮助人们快速准确地辨认。
二、电气图示法1.流程图流程图是用图形符号表示各个电气元件、设备所经过的电气流程线路,以便于其之间的综合分析和处理。
其中包括不同颜色的线条、标志、标签、注释等等。
2.级联图级联图是在流程图的基础上,对电气元件、设备进行分级表示,以便于分析和处理。
3.部分展开图部分展开图是将电气元件、设备的线路进行展开,以便于整个电气系统的设计、调试和维护。
三、电气系统中的连接关系电气系统中不同电气元件、设备之间的连接关系有以下几种:1.并联连接并联连接是指将两个或多个电气元件、设备的同一端子相连,以便于电气系统的同时操作。
2.串联连接串联连接是指将两个或多个电气元件、设备的相邻端子相连,以便于电气系统的完成一个连续的操作。
3.混合连接混合连接是指在电气系统中,采用并联和串联连接相结合的方式,来实现某项特定的操作。
四、电气系统的基础元件对于一个电气系统来说,以下几种电气元件是必不可少的:1.电源电源是指为电气系统提供电能、电压、电流和时钟信号的元件。
2.开关开关是为电气系统提供断电功能的元件,用于控制电路的开关。
3.断路器断路器是为电气系统提供过载保护、短路保护和断路功能的元件。
4.继电器继电器是为电气系统提供电信号转换、放大、分发和保护的元件。
2.2 电气工程识图与计量2.2.1 动力和照明配电工程一、电气识图基础(1)线路和敷设信息标注1)动力线路:为建筑物给排水、通风空调、提升运输等设备及配电控制装置输送电源的线路。
有穿管敷设、埋地敷设、电缆桥架敷设、电缆沟敷设等形式。
2)照明线路:为建筑物照明供电的线路。
有穿管的明敷和暗敷、线槽敷设、瓷瓶绝缘子敷设等。
3)线路表示:a-b(c×d)e-f例 WL1,BV-2×2.5,MT16,WC(CC)a-线路编号,b-导线型号,c-导线根数,d-导线面积,e-保护管管径,f-导线敷设方式及部位。
常用绝缘导线4)电缆型号表示法类别、用途+导体+绝缘层+内护套+特征+外护层+派生类别为电力电缆时可略。
导体:铜可略,铝为L。
绝缘:VV-聚氯乙烯,Y-聚乙烯,YJ-交联聚乙烯。
内护套:Q-铅套,V-聚氯乙烯护套,Y-聚乙烯护套外护层:第一个数字(2为双钢带,3为细圆钢丝)、第二个数字(1为纤维线包,2为聚氯乙烯护套,3为聚乙烯护套)。
表示方法举例:①YJLV22-3×120-10-300表示铝芯、交联聚乙烯绝缘、聚氯乙烯内护套、双钢带铠装、聚氯乙烯外护套、三芯、120mm2、电压10kV、长度为300m的电力电缆。
②VV22(3×25+1×16)表示铜芯、聚氯乙烯内护套、双钢带铠装、聚氯乙烯外护套、三芯25mm2、一芯16mm2的电力电缆。
③BV(3×50+1×25)SC50—FC表示线路是铜芯塑料绝缘导线,三根50mm2,一根25mm2,穿管径为50mm的钢管沿地面暗敷。
④BLV(3×60+2×35)SC70—WC表示线路为铝芯塑料绝缘导线,三根60mm2,两根35mm2,穿管径为70mm的钢管沿墙暗敷。
(2)设备标注a-设备编号;b-设备型号;c-设备功率。
例:(3)照明灯具标注a-灯数b-型号或编号c-每盏灯具的灯泡数d-灯泡容量(w)e-灯泡安装高度(m)f-安装方式L-光源种类(4)常用图例二、电气施工图识读3.系统图4.平面布置图平面布置图是电气施工图中的重要图纸之一,如照明平面图、插座平面图、防雷接地平面图等。
建筑电气施工图识图详解,收藏学习电气施工图所涉及的内容往往根据建筑物的不同功能而有所不同,主要有建筑供配电、动力与照明、防雷与接地、建筑弱电等方面,用以表达不同的电气设计内容。
一、电气施工图的特点(1)建筑电气工程图大多是采用统一的图形符号并加注文字符号绘制而成的。
(2)电气线路都必须构成闭合回路。
(3)线路中的各种设备、元件都是通过导线连接成为一个整体的。
(4)在进行建筑电气工程图识读时应阅读相应的土建工程图及其他安装工程图,以了解相互间的配合关系。
(5)建筑电气工程图对于设备的安装方法、质量要求以及使用维修方面的技术要求等往往不能完全反映出来,所以在阅读图纸时有关安装方法、技术要求等问题,要参照相关图集和规范。
二、电气施工图的组成(1)图纸目录与设计说明包括图纸内容、数量、工程概况、设计依据以及图中未能表达清楚的有关事项。
如供电电源的来源、供电方式、电压等级、线路敷设方式、防雷接地、设备安装高度及安装方式、工程主要技术数据、施工注意事项等。
(2)主要材料设备表包括工程中所使用的各种设备和材料的名称、型号、规格、数量等,它是编制购置设备、材料计划的重要依据之一。
(3)系统图是平面图的一个补充,它与平面图相辅相成,是指导施工的重要部分。
如变配电工程的供配电系统图、照明工程的照明系统图、电缆电视系统图等。
系统图反映了系统的基本组成、主要电气设备、元件之间的连接情况以及它们的规格、型号、参数等。
照明系统图消防系统图动力系统图系统图主要是由电源电压、总开关、分路开关、导线规格、穿管规格、敷设方式、回路编号、回路容量组成。
系统图的组成(4)平面布置图是系统图的一个补充,它与系统图一一对应,是指导施工的重要部分。
平面布置图是电气施工图中的重要图纸之一,如变、配电所电气设备安装平面图、照明平面图、防雷接地平面图等,用来表示电气设备的编号、名称、型号及安装位置、线路的起始点、敷设部位、敷设方式及所用导线型号、规格、根数、管径大小等。
目录一建筑电气工程图基本知识 (2)(一)、建筑电气工程施工图概念 (2)(二)、建筑电气工程图的类别 (3)(三)、建筑电气工程施工图的组成 (3)二电气工程图的识读 (4)(一)、常用的文字符号及图形符号 (4)(二)、读图的方法和步骤 (6)(一)、模拟项目图纸组成 (21)(二)、电力系统的组成 (21)(三)、总干线 (21)(四)、配电系统识读 (21)(五)、平面图 (23)一建筑电气工程图基本知识(一)、建筑电气工程施工图概念建筑电气工程施工图,是用规定的图形符号和文字符号表示系统的组成及连接方式、装置和线路的具体的安装位置和走向的图纸。
电气工程图的特点(1)建筑电气图大多是采用统一的图形符号并加注文字符号绘制的。
(2)建筑电气工程所包括的设备、器具、元器件之间是通过导线连接起来,构成一个整体,导线可长可短能比较方便的表达较远的空间距离。
(3)电气设备和线路在平面图中并不是按比例画出它们的形状及外形尺寸,通常用图形符号来表示,线路中的长度是用规定的线路的图形符号按比例绘制。
(二)、建筑电气工程图的类别1、系统图:用规定的符号表示系统的组成和连接关系,它用单线将整个工程的的供电线路示意连接起来,主要表示整个工程或某一项目的供电方案和方式,也可以表示某一装置各部分的关系。
系统图包括供配电系统图(强电系统图)、弱电系统图。
供配电系统图(强电系统图)是表示供电方式、供电回路、电压等级及进户方式;标注回路个数、设备容量及启动方法、保护方式、计量方式、线路敷设方式。
强电系统图有高压系统图、低压系统图、电力系统图、照明系统图等。
弱电系统图是表示元器件的连接关系。
包括通信电话系统图、广播线路系统图、共用天线系统图、火灾报警系统图、安全防范系统图、微机系统图。
2、平面图:是用设备、器具的图形符号和敷设的导线(电缆)或穿线管路的线条画在建筑物或安装场所,用以表示设备、器具、管线实际安装位置的水平投影图。
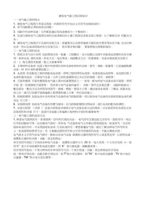
建筑电气施工图识图知识一、电气施工图的特点1. 建筑电气工程图大多是采用统一的图形符号并加注文字符号绘制而成的;2. 电气线路都必须构成闭合回路;3. 线路中的各种设备、元件都是通过导线连接成为一个整体的;4. 在进行建筑电气工程图识读时应阅读相应的土建工程图及其他安装工程图,以了解相互间的配合关系;5. 建筑电气工程图对于设备的安装方法、质量要求以及使用维修方面的技术要求等往往不能完全反映出来,所以在阅读图纸时有关安装方法、技术要求等问题,要参照相关图集和规范。
二、电气施工图的组成1. 图纸目录与设计说明包括图纸内容、数量、工程概况、设计依据以及图中未能表达清楚的各有关事项。
如供电电源的来源、供电方式、电压等级、线路敷设方式、防雷接地、设备安装高度及安装方式、工程主要技术数据、施工注意事项等。
2. 主要材料设备表包括工程中所使用的各种设备和材料的名称、型号、规格、数量等,它是编制购置设备、材料计划的重要依据之一。
3. 系统图如变配电工程的供配电系统图、照明工程的照明系统图、电缆电视系统图等。
系统图反映了系统的基本组成、主要电气设备、元件之间的连接情况以及它们的规格、型号、参数等。
4. 平面布置图平面布置图是电气施工图中的重要图纸之一,如变、配电所电气设备安装平面图、照明平面图、防雷接地平面图等,用来表示电气设备的编号、名称、型号及安装位置、线路的起始点、敷设部位、敷设方式及所用导线型号、规格、根数、管径大小等。
通过阅读系统图,了解系统基本组成之后,就可以依据平面图编制工程预算和施工方案,然后组织施工。
5. 控制原理图包括系统中各所用电气设备的电气控制原理,用以指导电气设备的安装和控制系统的调试运行工作。
6. 安装接线图包括电气设备的布置与接线,应与控制原理图对照阅读,进行系统的配线和调校。
7. 安装大样图(详图)安装大样图是详细表示电气设备安装方法的图纸,对安装部件的各部位注有具体图形和详细尺寸,是进行安装施工和编制工程材料计划时的重要参考。
室内电气工程施工的识图知识在进行室内电气工程施工时,识图是非常重要的一项技能。
只有通过对电气图纸的准确识读,才能发现施工中的问题并及时解决,确保施工质量和安全。
本文将介绍室内电气工程施工中的识图知识。
电气图纸的种类及特点室内电气设计工作的第一步是制定电气图纸,在这里介绍几种常见的电气图纸及其特点:总平面图总平面图是展现建筑物室内各业务区域布置的图纸,它以建筑的平面视图为基础,显示了建筑的各个房间、楼层、过道和公共区域的位置和对应的用途。
电气图主要是使用图例和符号标注出电气设备的位置,以及各电器设备之间的联系。
单线图单线图是指只绘制一条主线,并将连接到这条主线的线路和电器用符号表现出来,并在符号下注明线路数值。
单线图可以将复杂的电路用简单明了的方式表现出来。
线路图线路图是指用电路原理图方式描述整个电路板电源及控制线路的图纸。
线路图在电器组件中显著标注每一部件的电性能(阻值、容量等)和符号标识,以防止误操作。
照明图照明图是指为室内照明而准备的图纸,表示室内用电照明设备的位置分布,照明灯具的型号、数量及照明负荷等信息。
电气图纸中电气符号的解释在室内电气工程施工中,电气图纸上面的符号是我们必须要熟记的,下面就为大家介绍一些常见的电气符号。
开关开关是电气图纸中使用频率较高的一种电气元件,根据不同的作用和特征,开关分为单控、双控、中控、旋钮、遥控等多种类型。
不同种类的开关在电气图纸上用不同的符号表示。
插座插座是电气图纸中用于接通电源和便于电气设备移动的装置。
根据插接方式和要求的功率,插座分为多种类型,常见的包括三孔插座、五孔插座、英制插座、欧洲制插座等。
电器电气图纸中的电器指的是各种灯具、电动机、配电箱、电气控制器等设备。
不同种类的电器在电气图纸上用不同的符号表示,比如灯泡、桥形整流器、电机启动器等。
电线颜色的含义电线在电气工程中有三种颜色,分别是黑色、蓝色和绿黄色,下面介绍它们的含义:黑色电线黑色电线一般用于接地、断电及中性线。
电气工程制图与识图基础知识(一)电气工程制图与识图基础知识电气工程制图是一种资料传递和交流方式,是电气工程设计中不可或缺的环节。
电气工程制图主要包括构图和管线图两部分。
为了更好地理解电气工程制图,以下是制图过程中的一些基础知识。
一、标准符号在电气绘图中,为了保证其严密性、准确性和可读性,必须遵循一定的规范和标准符号,通常来说,我们称之为元件和符号。
这些标准符号是在不同的电气设备制造厂家,不同的行业和国家之间协调一致的。
通过这些标准符号,我们可以对不同的元件进行准确的理解和沟通。
标准符号分类很广泛。
具体而言,包括电源,开关,变压器,图案元素和线路以及其他非常重要的元件。
二、电气的组成要素在电气工程制图的过程中,常见的组成要素包括电源、负载、导线、开关,其他元件的组成要素。
具体而言,电源是指将电能转换成其他形式的元件。
负载是指电路中获取电能的元件。
导线是电路中传递电能的元件。
开关是电气设备中一种常见的控制元件。
然而,其他元件的组成要素是根据具体设备不同而不同的,需要根据情况进行具体分析和理解。
三、电气元件的连接方式电气元件之间通常通过相应的连接方式进行连接。
这些连接方式包括内部联锁、外部联锁和并联。
在内部联锁中,元件的控制引脚连接在同一元件内。
在外部联锁中,元件的控制引脚连接在不同元件之间。
并联则指多个元件连接到相同的控制信号上。
四、绘图工具和技术在电气工程制图的过程中,使用绘图工具和技术对图纸进行制作和修饰非常重要。
像AutoCAD这样的电子绘图工具非常流行,但手绘图仍然是一种有效的方式,仍被广泛应用于电气工程制图的过程中。
在手绘图的过程中,需要具备精细的笔触和精确的勾画方法。
在电气工程制图的过程中,还有许多特殊的绘图技术和工具需要使用。
综上所述,以上是电气工程制图中的一些基础知识。
在电气工程制图的过程中,标准符号、电气的组成要素、电气元件连接方式以及绘图工具和技术都是非常重要的。
理解和应用这些基础知识将为电气工程制图提供更加准确、可靠和高效的方式。
电气工程识图一、建筑电气工程施工图常用图形符号(一)电气工程图形符号电气工程施工图常用符号表2.1.1续表2.1.1续表2.1.1续表2.1.1(二)文字符号1.线路文字标注格式如下:a-b(c×d)e-f式中a:回路编号;b:导线或电缆型号;c:导线根数;d:导线截面(mm2);e:导线或电缆敷设方式代号及导线穿管管径(mm),见表2.1.2;f:敷设部位代号,见表2.1.3。
导线或电缆敷设方式的标注符号表2.1.2注:☆表示是重点,在建筑工程中经常用2.灯具文字标注格式如下:a -bedc f 式中 a —某场所同类型照明器的套数,通常在一张平面图中各类型灯分别标注;b —灯具类型代号,可以查阅施工图册或产品样本;c —照明器内安装灯泡或灯管的个数;d —每个灯泡或灯管的功率(W );e —照明器底部距本层楼面的安装高度(m );f —安装方式代号,灯具安装方式主要有下面几种形式,见表2.1.4。
2.1.4【例2.1.1】 某办公室照明平面中标有CP 6.2608。
表示办公室有8套灯具,功率为60W ,安装高度2.60m ,吊线式安装。
照明平面图中各段导线根数用短横线表示,如管内穿三根线,则在直线上加三小道线,两根线可以省略小道线。
编制电气预算就是根据导线根数及其长度计算导线的工程量。
二、建筑电气工程图的识读(一)建筑电气工程图电气工程图是一类应用十分广泛的电气图,一项工程的电气图通常由以下几部分组成。
1.目录和前言图纸目录包括序号、图纸名称、编号、张数等。
前言包括设计说明、图例、设备材料明细表等。
2.电气系统图和框图(a) (b) (c)图2.1.1 某电动机供电电气系统图(a)三线图;(b)单线图;(c)框图FU—熔断器;KM—交流接触器;K—热断电器;M—三相交流异步电动机3.电路原理图4.接线图图2.1.2 电动机控制电路原理图5.电气平面图图2.1.3 电动机控制接线图(示出一次元件和主电路)X—端子排;FU—熔断器;KM—接触器;K—热继电器;M—电动机电气平面图主要表示某一电气工程中电气设备、装置和线路的平面布置。
它一般是在建筑平面图的基础上绘制出来的。
常见的电气工程平面图有线路平面图、变电所平面图、电力平面图、照明平面图、弱电系统平面图、防雷与接地平面图等。
(二)电力和照明工程图1.电力和照明供电系统图2.总平面图室外电气总平面图是表示某一工厂、企业外部供电电源和线路布置情况的平面位置简图。
室外电气总平面图主要表示以下内容:(1)高压架空电力线路和电缆电力线路进线方向;(2)供电变压器的台数、容量,配电变电所的型式,如落地式、杆上式等;(3)自备发电站的容量、位置;(4)配电线路路径,线路敷设方式,导线的型号、规格;(5)各种建筑物、道路等的基本布置情况,有关的地形、地物等;(6)其他有关说明。
图2.1.4所示是某工程室外电气总平面图。
图中,电源进线为10kV架空线路,采用LJ-25mm2导线。
10kV变电所安装2台SL7—250kV A的变压器。
另有一台自备柴油发电机(400V,200kV)未画出。
从变电所和发电站引出380V架空线路3个回路至各建筑物。
线路布置表见2.1.6。
图中,标出了各建筑物的概况,如建筑物面积,负荷情况,例如1号建筑物,建筑面积为8200m2,计算负荷P j s=176kW。
由这个平面图可以画出其电气系统图,如图2.1.5所示。
表2.1.6 线路布置表图2.1.4 室外电气总平面示例图2.1.5 XX工程电气系统图T1、T2—配电变压器,10/0,4KV,250kV AG—自备柴油发电机,400V,200KW3.电力和照明平面布置图4.电力、照明配电箱电气图照明配电箱型号的基本表示方法(见图2.1.6)如下:X M接线方案代号回路数设计序号结构特征代号: R--潜入式X--悬挂式(可不表示)配电箱照明用图2.1.6照明配电箱型号表示方法例如:XMR-7-3/1型照明配电箱,嵌入式安装结构,设计序号7,出线回路数为3,接线方案为1方案。
从有关的产品手册,可查出该配电箱电气系统图如图2.1.8所示,进线采用25A的三相组合开关(HZ1-25/3),出线用熔断器控制,熔断器为螺旋式,型号为RL1-15/15A.。
电力配电箱主要用于工矿企业中的交流500V以下的三相三线系统作为动力配电用。
电力配电型号的基本表示方法如下:图2.1.7 电力配电箱型号表示方法例如:XL-2-01动力配电箱,由有关的产品手册查的该动力配电箱的电气系统图,如图2.1.9所示。
其内部设备用HD-400/31型开关1个,DZ—100/330型空气开关4个,分别控制4路出线。
Q——组合开关;HZ1-25/3 QS——刀开关;HD-400/31FU——熔断器;RL1-15/15A QF——空气开关;DZ-100/330图2.1.8 照明配电箱电气系统图示例图2.1.9电力配电箱电气系统图示例在电力、照明电气工程图中,配电箱电气系统图是不可缺的图。
(三)电气照明平面布置图电气照明平面布置图是建筑设计单位提供给施工单位、使用单位从事电气照明安装和电气照明维护的电气图。
1.照明平面图表示的主要内容照明平面图描述的主要对象是照明电气线路和照明设备,通常包括下列内容:(1)电源进线和电源配电箱及各分配电箱的形式、安装位置。
(2)照明线路中导线的根数、型号、规格(截面积),线路走向,敷设位置,导线的连接方式等。
(3)照明灯具的类型、灯泡(灯管)功率、灯具的安装方式、安装位置等。
(4)照明开关类型、安装位置及接线等。
(5)插座及其他日用电器的类型、容量、安装位置及接线等。
2.图形符号和文字符号的应用电气照明平面图属于一种简图,只能采用图形符号和文字符号来描述。
3.照明线路和设备位置的确定方法由于照明线路和设备一般采用图形符号和文字标注的方式表示,因此,在电气照明平面图上不表示出线路和设备本身的形状和大小,但须利用图形符号确定其敷设和安装位置。
4.接线方式的表示方法照明器、插座等通常都是并联接于电源进线的两端,火线(相线)经开关至灯头,零线直接接灯头,保护地线与灯具金属外壳相连接。
在一个建筑物内,灯具、插座等很多。
通常采用两种方式连接,一种是直接接线方法,一种是共头接线法。
共头接线法虽然耗用导线较多,但是接线可靠,是广泛采用的的安装接线法方法。
(a) (b)图2.1.10 照明电气接线方法示例(a)直接接线法;(b)共头接线法(四)照明工程示例图阅读。
图2.1.11是某个建筑第6层的电气照明平面布置图。
图2.1.11 ××建筑物第6层电气照明平面布置图施工说明:(1)该层层高4m,净高3.88m,楼面为预制混凝土板,抹80mm水泥砂浆,墙面为一般砖结构240mm。
(2)导线及配线方式电源引自第五层,干线BX-2×10-SC25-WC;分支干线(1~3)BV-2×6-PVC20-WC;各支线BV-2×2.5-PVC15-WC(3)配电箱XM1-16,并按系统图连接。
(4)本图采用的电气图形符号含义见“GB4728.11-2005”,建筑图形符号含义见“GBJ104-87”.阅读这一电气照明布置图通常应先了解建筑物的概况,然后逐一分析供电系统、灯饰布置、线路走向等。
1. 建筑物概况该图所表示的是某一建筑物第6层的电气照明布置。
该层共有7个房间(依次编号1~7号),一个楼梯间,一个中间走廊。
为了确切地表示线路和灯饰灯具的布置,图中用细实线简要地绘制出了建筑物墙体、门窗、楼梯、承重梁柱的平面结构。
该建筑物长为4000×5=20000mm(20m)宽为6000+1600+4400=12000m(12m),其总面积为20×12=240m2。
图中用定位轴线表示出了其中的尺寸关系。
沿水平方向轴线编号1~6,沿垂直方向(宽)用A、B、C/B、C轴线表示。
在图中所附的“施工说明”中,交待了楼层基本结构,如楼层面积为预制混凝土板结构,墙体为一般砖结构,“24”墙。
这些内容虽然属于土建方面的情况,但与电气布置、安装、维修等关系密切,对读懂电气图也十分必要,因此,这是读图时不可忽视的重要内容。
2.供电系统和电源配电箱通常,照明用电是通过照明电源配电电箱向各房间配电。
因此,为与电气照明平面布置相对应,还应有一张照明供电系统图。
该楼层供电系统图如图2.1.12所示,负电荷分配见表2.1.7。
图2.1.12 第6层照明供电系统图将系统图、平面图、负荷统计对照阅读,可看出该楼层的供电情况: (1)电源进线 电源引自第5层,垂直引入,导线型号BX (铜芯橡皮绝缘线),2根,截面积为10mm 2,穿入电线管(SC ),公称管径25mm ,沿墙暗敷(WC )。
(2)电源配电箱 该层设一照明配电箱,其型号为XM1-16,配电箱内安装一胶木开关,其型号为HK-10/2(额定电流为10A ,单相),三个熔断器分别控制3条出路,熔断器为插入式,其型号为RC, 熔断器额定电流为5A ,熔丝额定电流为3A 。
(3)负荷分配 该楼层分三路控制第一路,1号房间,走廊、楼道、共用灯具9个,电扇2个;第二路,2、3、4、5、6号房间,共用灯具9个,电扇4个,单相插3个; 第三路,7号房间灯具9个,单相插座2个。
通常,灯具等按额定功率计算,单相插座50W 计,三相插座500W 计,普通吊扇按85W 计。
各路负荷统计如下:P1=3×80+2×85+6×40=650WP2=8×40+1×30+3×85+3×50=755W P3=6×40+4×40+4×80+2×50=820W较深入的阅读,读者还可以根据负荷大小计算出各条线路的电流及总电量,以此判断图上所选开关、熔断器、导线规格等的合理性。
从平面上可以统计出该楼层照明设备和其他设备的数量。
各灯具27个; 电扇6个; 插座5个;开关20个(翘板式单联开关19个,双联开关1个,)。
照明灯具有荧光灯,吸顶灯,壁灯,花灯(6管荧光灯)等 照明灯具的安装方式有链吊式(Ch )、吸顶式(S )、壁式(W )等,例如2403 2.5Y⨯-“Ch?(1号房间)表示该房间有3盏灯荧光灯,每盏灯2只40W 灯管,安装高度2.5m ,链吊式安装。
1406J⨯--“S?(走廊及楼道) 表示走廊及楼道6盏灯具,水晶底罩灯J ,每灯40W ,吸顶安装。
2404 1.8B⨯-“W? (7号房间)表示这一房间4盏灯,每灯装40W 白炽灯2个,壁式安装,安装高度1.8m 。
3.照明路线导线根数及走向:各条导线根数及走向是电气照明平面图的主要表现内容。