ROBCAD培训
- 格式:ppt
- 大小:750.50 KB
- 文档页数:10
cad培训计划方案一、培训目的与背景计算机辅助设计(CAD)是一种使用计算机技术辅助进行设计和制图的方法。
在现代工程设计和制造中,CAD已经成为了不可或缺的工具。
随着科技的不断发展,CAD软件的功能也在不断增强,使用CAD软件进行设计已经成为了现代工程师的基本技能。
由于CAD软件的复杂性及其广泛应用的特点,许多工程师和设计师需要接受专门的CAD培训,以提高他们的CAD技能,提高工作效率并适应市场需求。
因此,本培训计划旨在通过系统的培训,帮助学员掌握CAD软件的基本操作和应用技巧,提高其CAD设计能力,满足市场对CAD技能人才的需求。
二、培训内容1. CAD软件基本操作主要包括CAD软件界面、图层管理、对象选择和编辑、坐标系统、实体绘制、文字和标注、图形修剪和延伸等基本操作。
2. CAD设计基础主要包括绘图原理、视图投影、绘图比例、图形转换、尺寸标注、图形修剪等设计基础知识。
3. CAD设计实战通过实例讲解,学员将学习如何使用CAD软件进行实际的设计工作,包括建筑设计、机械设计、电气设计等领域的实际应用。
4. CAD项目管理主要包括CAD项目文件管理、图形导入导出、图形打印与输出等内容。
5. CAD软件使用技巧主要包括CAD软件快捷键、CAD软件功能定制、CAD软件高级应用技巧等内容。
三、培训目标通过本次培训,学员将达到以下目标:1. 掌握CAD软件基本操作,能够熟练绘制简单的CAD图形;2. 掌握CAD设计基础知识,能够正确理解和应用设计规范和标准;3. 掌握CAD设计实战技能,能够独立完成CAD设计任务;4. 掌握CAD项目管理技能,能够合理管理CAD项目文件和图形输出;5. 掌握CAD软件使用技巧,能够提高工作效率并提升设计水平。
四、培训方式本次培训将采用以下方式进行:1. 理论教学:通过课堂讲解的方式,学习CAD软件的基本操作、设计基础知识等内容;2. 实例讲解:通过实际案例的讲解,学员将学习如何应用CAD软件进行设计工作;3. 实践操作:学员将通过实际操作练习,巩固所学知识,并掌握CAD软件的操作技巧;4. 互动讨论:通过学员与教师的互动,学员之间的互相讨论等方式,提高学员的学习兴趣、积极性和学习效果。
CAD技术培训计划一、培训目标1. 掌握CAD软件的基本操作,能够熟练使用CAD软件进行绘图设计;2. 熟悉CAD软件的常用功能和操作技巧,能够应用CAD软件进行实际工程设计;3. 提高学员的CAD软件操作技能和绘图设计能力,提升工作效率和质量。
二、培训对象1. 工程设计人员;2. 机械制图人员;3. 建筑设计师;4. 其他需要使用CAD软件进行绘图设计的人员。
三、培训内容1. CAD软件基础知识培训(1)CAD软件的基本概念和功能介绍;(2)CAD软件的安装和配置;(3)CAD软件的界面和工具栏介绍;(4)CAD软件的基本操作;2. CAD绘图设计基础培训(1)CAD绘图设计的基本原理;(2)CAD绘图设计的常用单位和坐标系统;(3)CAD绘图设计的图层和图块管理;(4)CAD绘图设计的基本绘图命令;(5)CAD绘图设计的基本编辑命令;3. CAD绘图设计进阶培训(1)CAD绘图设计的高级绘图命令;(2)CAD绘图设计的高级编辑命令;(3)CAD绘图设计的文本和标注功能;(4)CAD绘图设计的尺寸标注和标尺功能;(5)CAD绘图设计的属性和特殊效果;4. CAD实际工程设计培训(1)CAD工程图的绘制规范和要求;(2)CAD机械图的绘制规范和要求;(3)CAD建筑图的绘制规范和要求;(4)CAD电气图的绘制规范和要求;(5)CAD土木工程图的绘制规范和要求;5. CAD模型设计和建模培训(1)CAD模型的基本原理和要求;(2)CAD模型的三维建模技巧;(3)CAD模型的材质和纹理处理;(4)CAD模型的灯光和渲染处理;(5)CAD模型的动画和漫游技巧;四、培训方式1. 理论授课培训师通过教材讲解和案例分析的方式,向学员介绍CAD软件的基本知识和绘图设计技巧。
2. 实践操作在理论学习的基础上,学员进行CAD软件的实际操作练习,提高CAD软件操作技能和绘图设计能力。
3. 实际项目学员参与实际工程设计项目,应用CAD软件进行绘图设计,提升工作效率和质量。
第1篇一、培训背景随着我国经济社会的快速发展,CAD(计算机辅助设计)技术在工程设计、制造业等领域得到了广泛应用。
为了提高我国工程设计人员的专业素养,满足企业对高素质CAD技术人才的需求,特制定本CAD技术培训计划。
二、培训目标1. 使学员掌握CAD软件的基本操作和设计方法;2. 培养学员具备独立完成工程设计的能力;3. 提高学员在实际工作中解决工程问题的能力;4. 增强学员的团队协作和沟通能力。
三、培训对象1. 工程设计人员;2. 制造业技术人员;3. 大专院校相关专业的学生;4. 对CAD技术有兴趣的广大人士。
四、培训内容1. CAD软件基础操作(1)软件界面及基本功能;(2)图层、线型、颜色、标注等设置;(3)图形绘制与编辑;(4)三维建模与渲染。
2. 工程设计实例(1)机械设计实例;(2)建筑结构设计实例;(3)电气设计实例;(4)管道设计实例。
3. 设计规范与标准(1)工程设计规范;(2)设计标准;(3)设计流程。
4. 设计技巧与经验(1)提高设计效率的方法;(2)设计中的常见问题及解决方法;(3)设计经验分享。
5. 团队协作与沟通(1)团队协作的重要性;(2)沟通技巧;(3)设计项目管理与协作。
五、培训时间与地点1. 培训时间:共分为四个阶段,每个阶段为期一周,共计四周。
2. 培训地点:某知名CAD培训机构。
六、培训师资1. 主讲教师:具有丰富的CAD教学经验,具备高级工程师职称。
2. 辅导教师:具备相关领域工作经验,熟悉工程设计流程。
七、培训方式1. 理论教学:结合实际案例,深入浅出地讲解CAD技术知识。
2. 实践操作:通过实际操作,使学员熟练掌握CAD软件的使用。
3. 案例分析:针对学员在实际工作中遇到的问题,进行案例分析。
4. 经验分享:邀请行业专家分享设计经验,提高学员的综合素质。
八、考核方式1. 理论考核:通过笔试,检验学员对CAD技术知识的掌握程度。
2. 实践考核:通过实际操作,检验学员的CAD应用能力。
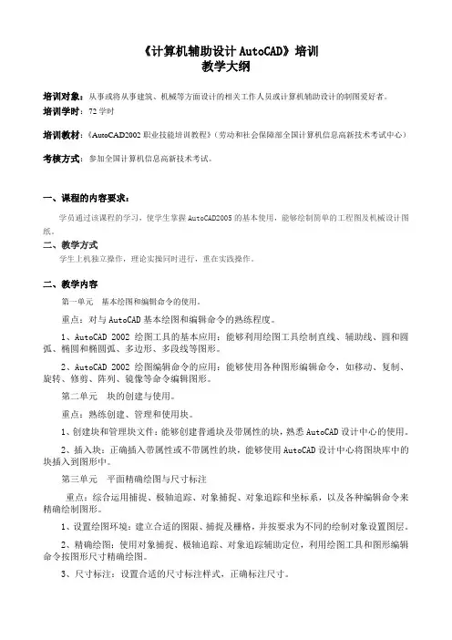
《计算机辅助设计AutoCAD》培训教学大纲培训对象:从事或将从事建筑、机械等方面设计的相关工作人员或计算机辅助设计的制图爱好者。
培训学时:72学时培训教材:《AutoCAD2002职业技能培训教程》(劳动和社会保障部全国计算机信息高新技术考试中心)考核方式:参加全国计算机信息高新技术考试。
一、课程的内容要求:学员通过该课程的学习,使学生掌握AutoCAD2005的基本使用,能够绘制简单的工程图及机械设计图纸。
二、教学方式学生上机独立操作,理论实操同时进行,重在实践操作。
二、教学内容第一单元基本绘图和编辑命令的使用。
重点:对与AutoCAD基本绘图和编辑命令的熟练程度。
1、AutoCAD 2002绘图工具的基本应用:能够利用绘图工具绘制直线、辅助线、圆和圆弧、椭圆和椭圆弧、多边形、多段线等图形。
2、AutoCAD 2002绘图编辑命令的应用:能够使用各种图形编辑命令,如移动、复制、旋转、修剪、阵列、镜像等命令编辑图形。
第二单元块的创建与使用。
重点:熟练创建、管理和使用块。
1、创建块和管理块文件:能够创建普通块及带属性的块,熟悉AutoCAD设计中心的使用。
2、插入块:正确插入带属性或不带属性的块,能够使用AutoCAD设计中心将图块库中的块插入到图形中。
第三单元平面精确绘图与尺寸标注重点:综合运用捕捉、极轴追踪、对象捕捉、对象追踪和坐标系,以及各种编辑命令来精确绘制图形。
1、设置绘图环境:建立合适的图限、捕捉及栅格,并按要求为不同的绘制对象设置图层。
2、精确绘图:使用对象捕捉、极轴追踪、对象追踪辅助定位,利用绘图工具和图形编辑命令按图形尺寸精确绘图。
3、尺寸标注:设置合适的尺寸标注样式,正确标注尺寸。
第四单元三维绘图与尺寸标注重点:会使用AutoCAD绘制三维图形,标注三维图形的尺寸,以及输出三维图形的多视图。
其中,绘制机械图形时的重点如下:1、设置绘图环境:建立合适的图限、捕捉及栅格,并按要求为不同的绘制对象设置图层。
AutoCAD___Electrical_培训教程AutoCAD Electrical 培训教程在当今的工程设计领域,AutoCAD Electrical 作为一款专业的电气设计软件,发挥着至关重要的作用。
它不仅提高了设计效率,还确保了设计的准确性和规范性。
接下来,让我们一起深入了解 AutoCAD Electrical 的培训教程。
一、AutoCAD Electrical 软件简介AutoCAD Electrical 是基于 AutoCAD 平台开发的专门用于电气设计的软件。
它具备丰富的电气符号库、智能化的布线工具以及强大的报表生成功能。
与传统的 AutoCAD 相比,它更专注于电气设计的特定需求,能够大大减少设计过程中的重复性工作。
二、软件安装与界面介绍在开始学习之前,我们需要先完成软件的安装。
安装过程相对较为简单,按照安装向导的提示逐步操作即可。
安装完成后,打开软件,我们会看到一个与普通 AutoCAD 相似但又有所不同的界面。
界面主要分为菜单栏、工具栏、绘图区和状态栏等部分。
菜单栏中包含了各种命令和设置选项;工具栏提供了常用工具的快捷按钮;绘图区是我们进行设计操作的主要区域;状态栏则显示了当前的绘图状态和一些辅助信息。
特别要注意的是,AutoCAD Electrical 中有专门的电气工具栏,其中包含了各种电气符号和绘图工具。
三、电气符号库的使用AutoCAD Electrical 拥有庞大的电气符号库,包括各种常见的电气元件符号,如接触器、继电器、开关、电源等。
使用符号库可以大大提高绘图效率,并且保证符号的规范性。
在绘图过程中,可以通过以下方式调用符号库:点击“插入”菜单中的“符号”选项,或者在工具栏中找到相应的符号插入按钮。
在弹出的符号库对话框中,可以选择所需的符号,并设置其参数,如型号、规格等。
四、绘图工具与命令掌握基本的绘图工具和命令是进行电气设计的基础。
例如,直线、圆、矩形等基本图形绘制工具,以及移动、复制、旋转等编辑命令。
cad制图培训计划1. 培训目标- 了解CAD软件的基本功能和操作流程- 熟练掌握CAD绘图技巧和规范- 能够独立完成CAD绘图设计和编辑任务- 提高CAD绘图效率和质量2. 培训对象- 公司新入职员工- 已有一定CAD基础的员工- 需要提高CAD绘图水平的员工3. 培训内容3.1 CAD软件介绍- CAD概念和应用领域- 常见的CAD软件和其特点比较- CAD软件的安装和设置3.2 CAD基本操作- 界面介绍和功能区域- 基本绘图命令和工具- 文件的新建、打开、保存和导出- 视图操作和对象选择3.3 CAD绘图基础- 绘图单位和比例- 基本绘图命令和对象绘制- 图层管理和属性设置- 基本编辑和修改操作3.4 CAD绘图技巧- 绘图规范和标准- 尺寸标注和文字注释- 图形填充和渐变效果- 贴图和素材的应用3.5 CAD实战操作- 针对实际项目进行CAD绘图练习- 案例分析和讲解- 项目评审和意见反馈4. 培训方式- 线下培训课程:通过专业的CAD培训教室或公司内部培训场地进行面对面教学- 线上远程培训:通过网络会议或在线视频平台进行远程教学5. 培训时间- 培训周期:根据培训内容和人员水平确定,通常为5天到10天- 每日培训时间:8小时/天,可根据实际情况适当调整6. 培训师资- 公司内部专业CAD培训师- 外聘专业CAD培训讲师7. 培训评估- 考核方式:课堂练习和作业、实际项目绘图、笔试和机试- 考核标准:按照培训目标和内容制定评分标准- 考核结果:合格者颁发培训证书,不合格者进行后续培训或辅导8. 培训补充- 后续跟进:定期对培训人员进行CAD技能测试和绘图作品评估,持续提高绘图水平 - 可选补充课程:CAD三维建模、CAD图纸打印输出和图纸管理等相关课程通过以上培训计划,公司员工可以系统地学习和掌握CAD绘图技能,提高绘图效率和质量,为公司项目设计和工程制作提供更加专业和高效的支持。
同时,员工个人能力得以提升,职业发展前景也得到了更好的保障。
CAD培训计划方案1. 引言计算机辅助设计(CAD)在现代工程领域中扮演着至关重要的角色。
掌握CAD 技术对于工程师和设计师来说是非常重要的。
为了提高员工的技能和增加团队的竞争力,公司计划组织一次CAD培训课程。
本文档旨在提供一个详细的培训计划方案,以确保培训的顺利进行和培训效果的达到。
2. 培训目标本次培训的主要目标是提供参训人员以下方面的知识和技能:•掌握CAD软件的基本操作方法;•理解CAD在工程设计中的应用;•能够利用CAD工具进行设计和绘图。
3. 培训内容本次培训将包括以下内容:3.1 CAD基础知识•CAD的定义和发展历程;•CAD软件的分类和应用领域;•CAD系统的基本构成和功能。
3.2 CAD软件的操作•CAD软件的安装和配置;•CAD软件的界面和工具栏;•常用CAD命令的使用方法。
3.3 CAD的应用案例•机械设计;•建筑设计;•电子电路设计。
3.4 CAD绘图技巧•绘制基本几何图形;•图层管理;•尺寸标注和注释。
4. 培训方法本次培训计划将采用以下培训方法:4.1 理论讲解培训老师将为参训人员讲解CAD基础知识、软件操作方法和应用案例。
通过理论讲解,参训人员将对CAD的基本概念和操作有一个全面的了解。
4.2 实践操作在理论讲解之后,参训人员将进行实践操作。
培训班将提供实验室和计算机设备,参训人员可以亲自操作CAD软件进行练习和实验。
培训老师将现场指导参训人员进行操作,并解答疑惑。
4.3 案例分析参训人员将通过分组进行CAD应用案例的分析和讨论。
每个小组将选择一个实际的工程项目进行CAD设计,以加深对CAD应用的理解和掌握。
5. 培训时间和地点本次培训计划将于XX年XX月XX日至XX年XX月XX日在公司培训中心进行。
培训将持续X天,每天X个小时。
6. 培训评估为了评估培训效果,将进行以下评估手段:•培训前的问卷调查,了解参训人员的基本情况和期望;•培训过程中的小测验,检查参训人员的学习进展;•培训结束后的反馈调查,收集参训人员的意见和建议。
CADWorx培训教程•CADWorx 软件概述•CADWorx 基本操作与界面介绍•绘图工具与编辑技巧•三维建模与渲染技术•管道设计模块详解•设备布置与钢结构设计•电气仪表自动化集成应用目录01 CADWorx软件概述软件背景及发展历程初始阶段CADWorx起源于20世纪90年代,最初是一个为工程设计领域提供2D绘图功能的软件。
发展阶段随着技术的进步和用户需求的变化,CADWorx逐渐增加了3D建模、管道设计、设备布置等高级功能,成为一款综合性的工程设计软件。
成熟阶段近年来,CADWorx不断完善自身功能,同时积极与其他工程设计软件进行集成,提高了工作效率和设计质量。
CADWorx 具备强大的3D 建模能力,可以快速创建复杂的工程模型,提高设计效率。
强大的3D 建模功能CADWorx 提供全面的管道设计工具,支持各种类型的管道、阀门、法兰等元件的建模和编辑,满足管道设计的多样化需求。
丰富的管道设计工具CADWorx 可以自动进行设备布置和优化,减少人工干预,提高设计准确性和效率。
智能化的设备布置CADWorx 支持多种文件格式和数据交换标准,可以与其他工程设计软件进行无缝集成,实现数据共享和协同工作。
良好的兼容性CADWorx 软件特点与优势CADWorx 在石油天然气行业得到广泛应用,用于管道设计、设备布置、工艺流程模拟等方面。
石油天然气行业除了上述行业外,CADWorx 还可以应用于水处理、制药、造纸等多个领域,为工程设计提供全面的解决方案。
其他行业可以提供全面的设计CADWorx 可以提高应用领域与行业现状02 CADWorx基本操作与界面介绍启动与退出CADWorx启动CADWorx通过开始菜单或桌面快捷方式启动CADWorx软件。
退出CADWorx在软件界面中选择“文件”菜单下的“退出”选项,或者使用快捷键Alt+F4退出程序。
界面组成及功能区域划分标题栏显示当前文档的名称和CADWorx软件的版本信息。
cad培训课程计划一、课程简介CAD(计算机辅助设计)是一种利用计算机系统进行设计和绘图的技术。
CAD软件广泛应用于建筑、机械、电子、航空航天等行业,是现代工程设计不可缺少的工具。
本培训课程将详细介绍CAD软件的基本操作和应用技巧,帮助学员掌握CAD设计的基本原理和技术方法,提高设计能力和实践能力。
二、培训目标1. 理解CAD软件的基本功能和操作界面;2. 掌握CAD软件的基本操作技巧;3. 学习CAD设计的基本原理和设计方法;4. 提高设计能力和实践能力;5. 培养学员对CAD技术的兴趣和热情。
三、培训内容1. CAD软件基础知识介绍(1)CAD软件的概念和应用领域;(2)CAD软件的发展历程和现状;(3)CAD软件的基本功能和特点;(4)CAD软件的常见应用和实例分析。
2. CAD软件操作技巧(1)CAD软件的安装和配置;(2)CAD软件的基本界面和工具栏介绍;(3)CAD软件的基本绘图和编辑功能;(4)CAD软件的图层管理和属性设置;(5)CAD软件的图形导入和导出。
3. CAD设计原理和方法(1)CAD设计的基本原理和概念;(2)CAD设计的构图和比例原则;(3)CAD设计的线条和颜色运用;(4)CAD设计的图形组合和布局设计;(5)CAD设计的三维建模和渲染技术。
4. CAD设计实践案例分析(1)建筑CAD设计实例分析;(2)机械CAD设计实例分析;(3)电子CAD设计实例分析;(4)航空航天CAD设计实例分析;(5)其他行业CAD设计实例分析。
四、培训方法1. 理论讲解:由专业讲师授课,详细讲解CAD软件的基本知识和设计原理。
2. 案例分析:结合实际案例进行分析,展示CAD软件在不同行业领域的应用。
3. 操作演练:学员进行实际操作练习,巩固所学知识和技能。
4. 实际项目:提供实际项目训练机会,让学员将所学知识应用到实际项目中。
五、培训时间安排本培训课程为期3个月,每周安排2次课时,共计72个课时。
AutoCAD_Electrical_培训教程AutoCAD Electrical 培训教程在当今的电气工程设计领域,AutoCAD Electrical 已成为一款不可或缺的工具。
它不仅能够提高设计效率,还能确保设计的准确性和规范性。
本教程将带您逐步了解并掌握 AutoCAD Electrical 的使用方法。
一、AutoCAD Electrical 简介AutoCAD Electrical 是 Autodesk 公司专门为电气控制设计开发的一款软件。
与传统的 AutoCAD 相比,它具有一系列针对电气设计的特色功能,如电气符号库、布线工具、报表生成等。
这些功能能够极大地简化电气设计流程,减少错误,并提高设计质量。
二、软件安装与界面熟悉首先,您需要从官方渠道获取 AutoCAD Electrical 的安装程序,并按照提示进行安装。
安装完成后,打开软件,您会看到一个与传统AutoCAD 相似但又有所不同的界面。
界面主要包括菜单栏、工具栏、绘图区、属性栏等部分。
在菜单栏中,您可以找到各种命令和设置选项;工具栏提供了常用工具的快捷按钮;绘图区是您进行绘图操作的区域;属性栏则用于显示和修改所选对象的属性。
三、电气符号库的使用AutoCAD Electrical 拥有丰富的电气符号库,涵盖了各种常见的电气元件和设备。
您可以通过以下步骤使用符号库:1、在菜单栏中选择“插入”>“符号”。
2、在弹出的符号库对话框中,选择您需要的符号类别,如继电器、接触器、开关等。
3、选中所需符号,然后点击“插入”按钮,将符号插入到绘图区中。
四、绘制电气原理图1、规划布局在开始绘图之前,先规划好原理图的布局,确定各个元件的位置和连接关系。
2、绘制导线使用“布线”工具,可以方便地绘制直线、折线等导线。
3、连接元件将电气符号按照实际电路连接起来,确保连接点准确无误。
4、标注和注释为了使原理图清晰易懂,需要对元件进行标注,如型号、参数等,并添加必要的注释。
autocad培训计划一、培训概述Autocad是一种广泛应用在工程设计领域的计算机辅助设计软件,它可以帮助工程师和设计师们更加高效地完成设计任务。
为了提高员工在Autocad软件的应用能力,我们特别制定了Autocad培训计划,旨在帮助员工们更好地掌握Autocad软件的使用技巧,提高工作效率和设计质量。
二、培训目标1. 理解Autocad软件的基本原理和功能;2. 熟练掌握Autocad软件的基本操作技巧;3. 掌握Autocad软件在工程设计中的应用技巧;4. 提高设计人员的设计效率和质量。
三、培训内容1. Autocad软件基础知识(1)Autocad软件的基本概念和原理;(2)Autocad软件的界面和工具栏介绍;(3)创建和保存Autocad图纸;(4)图形绘制和编辑命令;(5)图层和对象属性管理。
2. Autocad 2D设计技巧(1)直线、圆弧、多边形等基本绘图命令;(2)文本和注释的插入和编辑;(3)绘图精度和准确性控制;(4)图形修剪和延伸;(5)视图和比例尺设置。
3. Autocad 3D建模技巧(1)三维坐标系和视图控制;(2)三维实体的创建和编辑;(3)表面建模和实体建模;(4)三维图形的可视化和渲染。
4. Autocad在工程设计中的应用(1)平面布局和工程图纸的制作;(2)标注和尺寸的设置和调整;(3)图纸打印和输出;(4)设计方案讨论和审核。
四、培训方式1. 理论教学采用课堂讲解的方式,由专业的Autocad培训讲师进行理论知识的讲解,讲师将结合实际例子进行讲解,以便员工能够更好地理解和掌握Autocad软件的操作技巧。
2. 实践操作通过实际的操作练习,员工们将会逐步熟练掌握Autocad软件的操作技巧,包括绘图、编辑、标注等功能的应用,培训结束后,员工们将能够熟练应用Autocad进行工程设计。
3. 案例分析结合实际工程设计案例,讲师将给员工们进行案例分析和解读,帮助员工们更好地理解Autocad在工程设计中的应用技巧,并且能够将所学知识更好地转化为实际工作中的设计成果。
第1篇一、培训背景随着我国经济的快速发展,CAD(计算机辅助设计)技术在各个领域的应用越来越广泛。
为了提高我国CAD技术的应用水平,培养一批具有专业素质的CAD技术人才,特制定本培训计划。
二、培训目标1. 使学员掌握CAD软件的基本操作,具备独立完成设计的能力;2. 提高学员的计算机辅助设计思维,培养创新设计意识;3. 增强学员在工程实践中的CAD应用能力,提高设计效率;4. 为学员提供交流平台,促进行业间的技术交流与合作。
三、培训对象1. 初学者:对CAD技术有一定兴趣,希望掌握CAD软件基本操作的人员;2. 中级学员:具备一定的CAD操作能力,希望进一步提高设计水平和应用能力的人员;3. 高级学员:具有丰富设计经验,希望深入学习CAD技术,提升专业素养的人员。
四、培训内容1. CAD软件基础知识- CAD软件的发展历程及分类- CAD软件的界面及基本操作- 图形、图层、块、属性等基本概念2. 基本绘图命令- 点、线、圆、弧、矩形等基本图形的绘制- 图形编辑、修改、标注等操作- 布局、打印、输出等操作3. 高级绘图技巧- 轴测图、三维建模、渲染等操作- 参数化设计、设计变量、约束等高级功能- 设计库、模块化设计等技巧4. CAD应用实例- 工程设计实例:建筑、机械、电子等领域的实例- 逆向设计、仿真分析等实例- 项目管理、团队协作等实例5. CAD行业发展趋势及前沿技术- 云计算、大数据、人工智能等新技术在CAD领域的应用- 跨平台、跨专业、跨行业的CAD技术融合- 行业标准、规范、认证等知识五、培训方式1. 理论讲解:由资深讲师进行CAD软件基础知识、基本绘图命令、高级绘图技巧等方面的讲解;2. 实操练习:学员在讲师的指导下,进行实际操作练习,巩固所学知识;3. 案例分析:通过实际案例分析,提高学员解决实际问题的能力;4. 互动交流:组织学员进行交流讨论,分享经验,促进共同进步;5. 网络教学:利用网络平台,提供在线课程、视频教程等资源,方便学员随时学习。
CAD软件基本操作机电学院过程装备与控制工程系2006.9目录1.平面图形的绘制 (4)2.图形的绘制与编辑 (8)3.圆弧连接 (10)4.平面图形的综合练习 (12)5.轴、公式曲线、文字标注 (15)6.旋转复制、阵列复制,局部放大操作 (20)1、平面图形的绘制一、实验目的1、进一步熟悉二维图形尺寸标注的有关规则。
2、熟悉工程图的有关规定,如图幅、比例、图线、尺寸、文本等。
3、体会计算机绘图与手工绘图的不同。
4、通过练习,掌握二维计算机绘图的基本方法。
掌握一种二维计算机绘图软件的使用方法。
我们的练习使用电子图板2005 ,应当了解AutoCAD的绘图方法与特点以及与电子图板的相同与不同之处。
5、掌握电子图板中几种坐标的概念(绝对坐标、相对坐标、极坐标)及输入方法(AutoCAD与电子图板的定义相同)。
6、掌握电子图板中的基本尺寸标注方法(长度、角度、直径、半径)。
二、实验设备及材料1、计算机1台;2、Windows2000或XP操作系统;3、CAXA 电子图版2005,Solid edge、AutoCAD。
三、实验方法与步骤1、根据所绘图形的大小、复杂程度选择图幅(纸张大小)、绘图比例。
一般应当选择选标准图幅,较大的图形选择缩小的比例,复杂、较小的图形可以选用放大的比例。
2、在电子图板中调用图纸幅面的方法是:选择文字菜单——幅面——图幅设置——弹出“图幅设置”对话框——我们的设置使用下面对话中的设置也就可以了(图纸幅面选A4、比例选1:1、图纸方向选择横向、调入图框选横A4、标题栏选择院校暂用格式)——选择对话框中的确定。
操作时请仔细观察不同幅面图纸的尺寸、方向等。
其它大小、格式的图纸设置与上面的设置方法相同(CAXA XP 稍有不同)。
图1.1 CAXA2005 幅面对话框3、根据所绘图形,画出必要的中心线。
绘制的时候有两种方法,一种是与手工绘图相同的方法:先切换到中心线层(属性工具栏上切换),再用直线绘图工具绘制;另一种方法是画出图中主要的圆、矩形,使用基本绘图中的中心线工具添加中心线。
公司内部cad培训计划一、培训目标本CAD培训计划旨在提高公司员工的CAD软件操作能力,使其能够熟练运用CAD软件进行设计和绘图工作,提高工作效率和质量。
二、培训对象所有具有绘图需求的员工,包括设计师、工程师、项目经理等。
三、培训内容1. CAD软件基础知识- CAD软件的概念和应用领域- CAD软件的基本功能和操作界面- CAD软件的常用工具和命令2. CAD绘图基础- 绘图单位和尺寸设置- 绘图界面的布局和排列- 绘图元素的创建和编辑3. CAD图纸管理- 图层管理- 图纸模板的创建和应用- 图纸的保存和导出4. CAD二维绘图- 线型、线重和线型比例- 细节线和隐藏线- 尺寸标注和图例5. CAD三维建模- 三维坐标系和视图- 三维实体的创建和编辑- 三维模型的旋转和透视6. CAD图纸标注- 标准图纸标注的要求- 标注文字的编辑和格式化- 图纸的标注和注释7. CAD图纸打印- 打印设置和页面设置- 打印纸张和缩放比例- 打印预览和打印输出四、培训方式本培训将采用线上和线下相结合的方式进行。
具体分为以下几个阶段:1. 线上课程学习利用各类在线教育平台和资源,提供CAD软件基础知识的在线学习课程,员工可以自主选择课程时间和地点进行学习。
2. 线下实践训练组织员工参加实际的CAD绘图作业及训练,由专业的CAD培训师进行现场指导,解答问题,提供必要的软件操作技巧。
3. 实际项目应用安排员工在实际项目中应用CAD软件进行绘图工作,由专业人员指导并定期进行检查和评估。
五、培训时间和周期本培训计划将分为若干个阶段,每个阶段将耗时1-2周,具体培训时间和周期将根据员工实际情况和项目需求来安排。
整个培训将持续2-3个月。
六、培训效果考核1. 考试评定每个培训阶段结束后,将进行相应的理论知识和实际操作的考试评定,不合格者需要参加复习并重新考试。
2. 实际项目评估员工在实际项目中的应用效果将由项目经理和专业人员进行评估,对表现良好者给予相应的奖励和表彰。