基于1-Wire总线技术的远程多点温度采集系统解决方案
- 格式:pdf
- 大小:355.57 KB
- 文档页数:4
基于单片机和WIFI的温度采集系统设计分析一、引言随着物联网技术的发展,越来越多的设备开始联网,实现远程监控和控制。
温度采集系统作为物联网中的一个重要组成部分,在许多领域都有着广泛的应用,比如工业自动化、智能家居、医疗保健等。
本文将围绕基于单片机和WIFI的温度采集系统进行设计分析,旨在探讨如何利用现有的技术手段构建一套稳定可靠的温度采集系统。
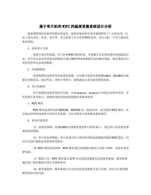
二、系统设计方案1. 系统整体架构基于单片机和WIFI的温度采集系统主要由温度传感器、单片机、WIFI模块以及云平台组成。
温度传感器负责采集环境温度数据,单片机负责对采集到的数据进行处理,并通过WIFI模块将数据上传至云平台,用户可以通过云平台实时查看温度数据。
2. 温度传感器的选择温度传感器是整个系统中最核心的组件,其性能将直接影响到采集系统的准确性和稳定性。
在选择温度传感器时,需要考虑其测量精度、响应速度、温度范围、耐用性等因素。
常见的温度传感器有NTC热敏电阻、PTC热敏电阻、热电偶等,根据实际需求进行选择。
3. 单片机的选择单片机主要负责采集、处理和传输温度数据,因此在选择单片机时需要考虑其性能和功耗。
目前市面上常用的单片机有STM32系列、Arduino系列、ESP系列等,不同的单片机有着不同的特点,根据实际需求选择合适的单片机。
4. WIFI模块的选择WIFI模块是整个系统中用于实现数据传输的关键组件,其稳定性和传输速度将直接影响到系统的实时性和可靠性。
在选择WIFI模块时,需要考虑其适配性、传输速度、功耗等因素,目前市面上常用的WIFI模块有ESP8266、ESP32、SIM800等,根据实际需求进行选择。
5. 云平台的选择云平台是整个系统中用户与温度数据进行交互的主要平台,因此其稳定性和用户友好性将直接影响到系统的使用体验。
目前市面上常用的云平台有阿里云、腾讯云、华为云等,不同的云平台有着不同的功能和性能,根据实际需求选择合适的云平台。
三、系统设计分析1. 硬件设计在硬件设计中,需要考虑电路的稳定性和可靠性,尤其是在温度采集系统中,需要充分考虑电路环境对电子元件的影响。
基于ZigBee 的多点温度采集系统设计与实现基于ZigBee 的多点温度采集系统设计与实现类别:通信网络摘要:针对广阔空间环境温度采集系统对功耗及成本的要求,设计了基于无线传感网络技术的多点温度采集系统.以CC2430 为主控芯片,选用DS18B20 作为温度采集节点的传感器,基于ZigBee 协议栈构建无线网络实现主从节点之间数据的采集与传输,利用串口通信技术与PC 机通信,并编程实现数据处理、存储与显示。
1 引言随着生产技术的提高, 环境温度指标越来越多的影响到生产效率、能源消耗和生活水平。
不管是工业、农业、军事及气象领域, 还是日常生活环境, 都需要对温度进行监测。
因而,设计可靠且实用的温度采集系统显得非常重要。
在传统的温度采集系统中, 节点一般采用有线连接方式, 布线繁琐, 扩展性和可移植性较差。
尤其对于广阔空间环境中的温度采集,如果采用有线方式其成本和功耗都比较高。
而ZigBee 作为一种新兴的短距离、低功耗、低成本的无线通信技术, 能广泛应用于工业控制、消费电子、家庭自动化、医疗监控各种领域。
本文设计了一种基于ZigBee 无线技术的多点温度采集系统, 实现了主从节点间数据的无线传输, 同时上位PC 机采用串口与主节点通信,并建立温度数据库,实现了数据的统一管理。
该系统具有扩展性好、稳定可靠、维护方便等特点。
2 系统整体概述本文设计的温度采集系统结构如图1 所示。
系统采用ZigBee 星型网络拓扑结构,建立了一个主节点,四个从节点的无线传感网络,实现数据的无线传输。
各个从节点连接数字温度传感器DS18B20 定时采集环境温度,并通过无线传感网络将数据依次向主节点发送,主节点收到数据后通过串口传给上位PC 机,上位机将采集的数据存入数据库, 对数据进行分析处理, 并在监控界面显示温度实时变化曲线。
图1 温度采集系统结构图 3 系统硬件设计 3.1 主节点硬件设计选择CC2430 作为主节点的处理器,该芯片是全球首款支持ZigBee 协议的片上系统(SOC)解决方案,集成了一个8051MCU 内核以及符合IEEE802.15.4 规范的2.4GHz 的无线收发器。
远程温度采集解决方案中国·河北石家庄亿邦万达科技有限公司ShiJiaZhuang InBand Technology Co.,Ltd.二〇一四年六月目录一、方案描述 (3)二、报价 (3)三、采集系统简介 (4)四、售后服务 (8)4.1技术支持与服务 (8)4.2 电话支持与服务 (9)4.3 现场维护服务 (9)4.4 设备维修服务 (9)4.5 人员培训 (9)一、方案描述温度远程采集方案关于泰明顿摩擦材料有限公司热炉温度采集,采用WIFI无线采集方案。
温度变送器放置在加热炉的左右上后四面,每面斜对角共放置三个温度变送器。
相邻两面排列上实行交叉互补排列,可有效实现温度采集。
由于炉门是活动并且放置探头的线容易被折断,其它温度探头的测量也完全可以监控热炉中的温度,所以热炉门上不放置温度探头。
温度变送器的信号经过模拟量采集模块1017处理成数字信号,经过1188数据处理模块通过WIFI串口服务器发送到监控中心。
1188数据处理模块也可以把数据通过MBUS-RTU 协议输送到显示屏上。
中心和现场同步显示热炉温度。
二、报价三、采集系统简介3.1 模拟量采集模块1017模拟量采集模块(1017)是基于RS-485网络的数据采集和控制模块。
它们提供了模拟量输入、模拟量输出、数字量输入/输出、定时器/计数器、交流电量采集、无线通讯等功能。
这些模块可以由命令远程控制。
模拟量采集模块是8路模拟量输入模块模块具有如下共同特点:•3000 VDC 隔离•24 位ADC 提供极高的精确度•\u36719X件校准•TVS 过压保护•PTC 过流保护特性模拟量输入通道:8 路差分或6路差分,2路单端(跳线选择)输入类型:mV,V,mA(应外接125ohms 电阻)量程范围:±10V,±5V,±1V,±500mV,±150mV,±20mA采样速率:10 次/秒带宽:15.7Hz精确度:±0.1%零点漂移:20uV/℃满量程漂移:25ppm/℃CMR:86dB输入阻抗:20M Ohms过电压保护:±35V隔离:3000VDC输入电压:+10V~+30VDC功耗:1.3W温度:-20℃~70℃湿度:5%~90%,无凝露● 3.2 数据处理模块1188数据处理模块1188是一个多功能嵌入式通信控制器,其性能高、功耗低、可编程,适合不同行业的应用。
无线测温解决方案一、引言无线测温解决方案是一种基于无线通信技术的温度监测系统,旨在实现远程、无线、高精度的温度测量。
本文将详细介绍无线测温解决方案的原理、技术特点、应用场景以及相关优势。
二、原理无线测温解决方案采用了传感器、数据采集器和数据传输模块等关键技术。
具体原理如下:1. 传感器:通过选择适当的温度传感器,如热电偶或者热敏电阻,将温度转化为电信号。
2. 数据采集器:将传感器输出的电信号进行放大、滤波和线性化处理,得到准确的温度数值。
3. 数据传输模块:采用无线通信技术,如Wi-Fi、蓝牙或者LoRa等,将采集到的温度数据传输到远程监测终端。
三、技术特点无线测温解决方案具有以下技术特点:1. 高精度:采用先进的传感器和数据处理算法,能够实现高精度的温度测量,误差控制在±0.1°C以内。
2. 远程监测:通过无线通信技术,可以实现对温度数据的远程监测和实时传输,方便用户随时掌握温度变化。
3. 多点监测:支持多个传感器同时监测不同位置的温度,可以满足不同应用场景的需求。
4. 高可靠性:采用稳定可靠的无线通信技术,保证数据传输的稳定性和可靠性。
5. 灵便扩展:支持多种数据传输模块,可以根据实际需求选择合适的通信方式。
四、应用场景无线测温解决方案可广泛应用于以下场景:1. 工业生产:可用于工厂车间、生产线等环境的温度监测,确保生产过程中的温度控制。
2. 仓储物流:可用于仓库、冷链物流等环境的温度监测,保证货物质量和安全。
3. 医疗卫生:可用于医院、实验室等环境的温度监测,确保药品和生物样本的质量。
4. 农业养殖:可用于温室、畜禽养殖场等环境的温度监测,提高农作物和动物的生产效率。
5. 建造环境:可用于办公楼、住宅等环境的温度监测,提供舒适的室内温度控制。
五、优势无线测温解决方案相比传统有线测温方式具有以下优势:1. 省时省力:无需布线,安装简便,节省了人力和时间成本。
2. 灵便性强:可以根据实际需求自由选择传感器和通信方式,满足不同应用场景的需求。
《单片机与总线技术》报告作品名称:LIN总线多点测温采集系统二0一六年十二月二十七日目录摘要 (2)一. 绪论: (3)二. 目的与功能系统设计介绍 (4)2。
1 设计目的: (4)2。
2功能介绍: (4)三. 原理硬件设计步骤与原理 (6)3.1硬件设计原理: (6)3。
3。
DS18B20工作原理 (11)四。
....................................................... 程序 12 4。
1 lin程序 . (12)4。
2主机程序 (14)4。
3 丛机1程序 (18)4。
4从机2程序 (21)五. 设计结果 (23)六. 心得体会 (23)七. 参考文献 (24)摘要本设计是以单片机STM32F03为主控制器,通过传感器采集数据和LCD1602液晶屏显示数据。
场总线接口卡由LIN总线控制器SJA1000,总线驱动器PCA82C250组成,系统上位机通信主要由CAN—RS232通信接口组成。
RS232适配卡由转换芯MAX232搭建,MAX232是AXIM公司生产的一种双组驱动/接收器芯片,采用此芯片接口的串行通信系统只需单一的+5V电源即可。
温度采集控制节点部分主要有离子式烟雾传感器和火焰传感器实现系统的数据采集,节点控制器选择ATM公司生产的单片机STM32F107。
节点控制器可以通过单线驱动火焰传感器和烟雾传感器,形成复合式信号采集控制系统。
基于LIN总线的多点测温采集技术系统,设计的关键在于LIN总线与现场节点控制器适配卡的软、硬件设计;上位机(PC机)和下位机(节点控制器)间CAN—RS232通信适配卡设计;温度采集控制节点设计.通过实际运行表明,该系统具有容量大、通信距离远、数据传输速度快、组网方便等优点.LIN 将成为层级式机动车网络执行的一个可行性因素,能够提高质量、降低车辆成本。
关键词:LIN总线;通信;节点;多点测温;STM32F107。
基于单片机和WIFI的温度采集系统设计分析随着物联网的发展和智能化的进步,温度采集系统在很多领域得到了广泛的应用,比如工业自动化、农业、医疗等。
本文将基于单片机和WIFI技术,设计分析一个用于温度采集的系统。
1. 系统设计方案系统主要由传感器、单片机和WIFI模块组成。
传感器负责采集周围环境的温度信息,单片机负责处理采集到的数据并通过WIFI模块将数据发送到服务器端。
服务器端可以实时监控和记录温度数据。
2. 传感器模块传感器模块选择常用的温度传感器,比如数字温度传感器DS18B20。
DS18B20传感器具有精度高、稳定性好、体积小等特点,能够满足大部分温度测量需求。
3. 单片机模块单片机模块选择常用的开发板,比如Arduino。
Arduino开发板具有简单易用、开发资源丰富等特点,能够快速地实现温度数据的采集和处理。
4. WIFI模块WIFI模块选择常用的ESP8266。
ESP8266是一款低成本、低功耗的WIFI模块,具有稳定的网络连接和丰富的开发资源,可以实现单片机和服务器的通信。
5. 系统实现流程(1) 连接传感器:将DS18B20传感器连接到单片机的IO口,通过单片机读取传感器的温度数据。
(2) 单片机处理数据:单片机通过串口将读取到的温度数据传输到WIFI模块,同时可以进行数据处理和校验等操作。
(3) WIFI模块连接网络:WIFI模块通过连接路由器的方式接入网络,获取有效的IP地址。
(4) 数据上传:WIFI模块通过HTTP协议将温度数据发送到服务器端,服务器端通过接口接收数据并进行存储和处理。
(5) 服务器处理:服务器端可以实时监控温度数据并进行存储,同时可以提供数据查询和分析功能。
6. 系统优势(1) 低成本:本系统采用常见的硬件设备,价格低廉,适用于大规模应用。
(2) 高精度:传感器和单片机的组合能够实现高精度的温度采集和处理。
(3) 实时监控:通过WIFI模块和服务器端的通信,可以实时监控温度数据,及时发现异常情况并采取相应的措施。
电子综合实践设计报告专业班级:学生姓名:指导教师:设计时间:物理与通信电子学院摘要DS18B20数字温度计是DALLAS公司生产的1-Wire,即单总线器件,具有线路简单、体积小、低功耗、高精度、抗干扰能力强等特点的数字温度传感器。
本设计采用多点测温方法,在一个IO口上挂接多个DS18B20测温,在远距离工作时,为了防止信号的衰减,DS18B20用屏蔽双绞线包裹,远端接地的方法工作,并把所测得的温度在LCD上显示出来。
文中简要的介绍了DS18B20的基本特点、引脚功能、测温原理及时序的控制。
给出了DS18B20的使用电路、使用中的注意事项、硬件及软件设计方法。
经过测试,该系统的测量精度及速度等指标均能满足设计要求。
关键词:DS18B20 测温系统数字温度传感器多点测温目录摘要 (2)1 引言 (4)2 设计要求 (4)3 方案设计与原理 (4)3.1 DS18B20 简介 (4)3.1.1 DS18B20特性 (4)3.1.2说明: (5)3.1.3 DS18B20测温原理: (5)3.1.4 DS18B20测温原理图: (6)3.1.5 64位激光刻ROM (7)3.1.6 CRC发生器 (7)3.1.7 单总线系统 (7)3.2 DS18B20指令控制 (7)3.2.1 ROM时序指令控制 (8)3.2.2DS18B20功能指令控制 (8)3.3 18B20时序详解 (9)3.3.1初始化时序 (9)3.3.2读/写时序 (9)3.4二叉树遍历 (11)4 设计程序流程图: (16)5 设计硬件原理图 (17)6 DS18B20使用中应注意事项 (18)7测试中出现的问题及解决办法和说明: (18)8 结束语 (19)9 参考文献: (20)10 附录: (21)1 引言本系统利用DS18B20进行测温,基于单片机AT89S52进行温度控制,具有硬件电路简单,控温精度高、功能强,体积小,简单灵活等优点,可以应用于控制温度在-55℃到+125℃之间的各种场合,可以实现温度的实时采集、显示功能。
2023年 / 第8期 物联网技术250 引 言在很多场合需要进行多点温度数据测量和远程数据传输,因而需要设计一个远程多点温度测量系统,包含多点温度测量和远程数据传输两个方面。
在多点温度测量时,可以布置若干个终端节点,每个终端节点测量温度数据后,通过无线模块发送到中心节点,中心节点接收各终端节点温度数据,实现了在无线模块有效传输距离范围内的多点温度测量数据采集。
早期无线模块大多选择ZigBee 或蓝牙模块[1-2],但这些模块通信距离近,需要进行深度组网,导致成本增加,维护难度变大[3]。
对此,可采用LoRa 模块进行多点数据采集。
LoRa 模块因具备低功耗、远距离、可靠性高的优势[4-6]而得到广泛应用。
中心节点的LoRa 模块与各个终端节点的LoRa 模块可采用透明传输模式,当中心节点的LoRa 模块接收到数据后,将数据传输至单片机,配合WiFi 模块,连接阿里云物联网平台,实现数据的远程访问,用户在PC 和手机端可以远程监测多点温度数据,也可以下发指令至中心节点,实现其他预警等控制功能。
1 系统整体设计远程多点温度测量系统总体设计如图1所示,包括终端节点和中心节点两部分。
终端节点采用单片机STM32F103C8T6读取温度传感器数据,通过LoRa 模块传输至中心节点。
中心节点采用单片机STM32F103RCT6,其中串口1连接LoRa 模块,串口2连接WiFi 模块。
中心节点从LoRa 模块接收各个终端节点的温度测量数据,再通过WiFi 连接至阿里云平台并发送数据,实现远程多点温度测量。
中心节点接入了LCD 显示器,显示接收的温度数据或其他信息。
在I 2C 总线上接入了时钟芯片和存储芯片,用以显示系统实时运行时间和存储相关参数,可以进一步拓展多种控制功能。
图1 系统总体设计结构2 系统硬件设计2.1 终端节点硬件设计图2是终端节点硬件电路设计,其中采用STM32F103C8T6单片机作为主控芯片,在PA0接入了DS18B20温度传感器,这是一款单总线传感器,具备体积小、基于阿里云和LoRa 的远程多点温度测量系统设计苏格诺,刘烨楠,刘静波(南京工程学院,江苏 南京 211167)摘 要:为实现多点温度测量,并把接收的各节点温度数据远程发送至物联网云平台,设计了采用LoRa 组网模块采集多点温度数据,通过阿里云飞燕平台远程接收数据的温度测量系统。
基于网络的单片机多点温度采集系统的设计吴永【摘要】为提高现有多点温度采集系统在数据采集与传输中的实时性与便利性,提出了一种基于MCS51单片机的嵌入式网络多点温度采集系统的软硬件设计方案;单片机采用AT89S8252,网络控制芯片采用RTL8019AS,温度采集采用智能数字温度传感器DS18B20,讨论了自定制的精简TCP/IP协议栈的单片机实现,以及多至8路温度数据的快速同步采集方法与实现;经远程网络测试表明,温度数据采集及TCP 数据包传输正常,能满足系统应用要求,为进一步构建基于网络的大规模分布式温度数据采集和监控系统打下了基础.【期刊名称】《计算机测量与控制》【年(卷),期】2010(018)004【总页数】3页(P959-960,964)【关键词】单片机;RTL8019AS;数字温度传感器;TCP/IP协议【作者】吴永【作者单位】广东科学技术职业学院机械与电子工程学院,广东,广州,510640;华南理工大学电子与信息学院,广东,广州,510640【正文语种】中文【中图分类】TP2740 引言多点温度采集在粮库测温系统、冷库测温系统、智能化建筑控制系统、中央空调系统等多种场合都得到广泛应用。
但以往的系统通常采用单片机控制传感器采集温度数据,然后再通过串口传输到上位机[1],由于单片机串口传输的限制以及采集实时性的原因,使得系统应用效果受到影响。
当前,网络应用日益广泛,网络传输成为最经济有效的数据传输方式,各种家电设备、仪器仪表以及工业生产中的数据采集与控制设备也在逐步地走向网络化,以便充分利用网络资源。
在此背景下,本设计使用廉价的51单片机和网卡芯片,开发了一种基于TCP/IP网络传输的低成本的多点温度采集系统,实现监测现场8个不同点的温度数据的快速同步采集和网络传输,为进一步实现基于网络的大规模分布式温度数据采集和监控创造了条件。
1 系统构成基于网络的单片机多点温度采集系统的硬件结构框图如图1所示。
摘要:本应用笔记介绍了嵌入式应用中的四类1-Wire主机电路,并讨论了它们与备用(即未用)系统资源相关的性能与要求。
文中给出的电路适用于半径不超过1米,只挂接少量1-Wire从器件的小型网络。
文章还介绍了针对具体应用寻找最具性价比的1-Wire主机的指令和决策表。
这里假设读者熟悉1-Wire通信和微控制器的基本知识。
引言1-Wire总线是一个简单的信号传输电路,可通过一根共用的数据线实现主控制器与一个或一个以上从器件之间的半双工双向通信。
电源和数据通信通过单根数据线传输,使得1-Wire器件具有无与伦比的强大功能,可减少系统间的互联。
1-Wire器件通过受专利保护的单触点串行接口提供存储器、混合信号和安全认证功能。
1-Wire器件的典型应用如下:打印墨盒或医疗消耗品的识别;机架卡的校准和控制;印刷电路板、配件及外设的识别和认证;知识产权保护、防克隆、安全功能控制。
采用1-Wire技术时,需要通过1-Wire主机发送信号来识别总线上的器件并与它们通信。
构建一个1-Wire主机有很多方法。
本文讨论了嵌入式应用的主机,包括半径不超过1米且1-Wire 从器件数目不超过三至五的小型网络。
设计1-Wire大型网络或从器件数目较多时,可参考应用笔记148:"1-Wire网络可靠设计指南"。
1-Wire术语首先解释几个1-Wire文档中常见的术语。
主机接口本文讨论的电路为1-Wire主机控制器,它们均与1-Wire从器件通信。
但是,这些1-Wire主机控制器不能作为单独的主体,需要一个主机(计算机)告诉它们在1-Wire侧如何工作。
主机接口指1-Wire主控制器和“系统中更高级的指挥官” (即主机)之间的连接类型。
工作电压通常情况下,1-Wire器件的工作电压范围为2.8V (最小值)至5.25V (最大值)。
多数1-Wire 器件没有电源引脚。
因此,这种器件以寄生供电的方式从1-Wire通信线路获取电源。
基于远程控制的温度采集系统设计与实现沈周义【摘要】本文描述一种可以用于远程控制的温度采集系统。
它是以 TC35和STC89C52为核心,通过LCD1602液晶显示温度和4个按键的控制实现人机对话,使用单总线的温度转换芯片 DS18B20实时的采集温度并通过 LCD1602液晶最终显示,达到实时监测等功能。
【期刊名称】《安徽电子信息职业技术学院学报》【年(卷),期】2012(000)006【总页数】3页(P16-18)【关键词】GSM;LCD1602;DS18B20【作者】沈周义【作者单位】漳州城市职业学院, 福建漳州 363000【正文语种】中文【中图分类】TP871进入20世纪90年代后期以来,计算机、信息、电子、控制、通信等技术得到了迅速的发展,通过GSM的远程控制也得到了迅猛的发展。
现有的远程控制方式主要有以下两种:因特网和固定电话网,两种远程监控控制方式存在不足,前者必须再能上网的前提才能实现对远程设备的控制,而后者通过固定电话远程控制必须是一种有线的控制,受到了极大的束缚[1-3]。
由于使用的GSM调制解调器是一个用手机基站作为新兴的工业通信设备,而目前的手机基站网络覆盖面很广,有全国范围的网络,传输数据快,运行费用相对低廉,有很强的适应性。
在远程监测及控制的实际产品中,使用这种GSM无线调制解调器作为主站和用户端的通信设备可以实现真正意义上的远程控制,在实际工程中取得了良好的效果[4-5]。
温度控制系统的应用是无处不在的,热水器系统、空调系统、冰箱、电饭煲、电风扇等家电产品乃至手持式的高速高效的计算机设备和电子设备,都需要温度控制功能。
以计算机为例,它的中央处理器的运行速度越快,所耗散的热量就会越多,为防止计算机温度过高而损坏,系统必须加强温度过高保护[6-8]。
而基于远程控制的温度系统,不但可以实时监测,而且还可以进行远距离控制,满足了简洁、方便、灵活、实时等方面难以满足要求。
一、系统硬件电路设计系统采用STC89C52作为整个系统的MCU,并采用了一个GSM模块(TC35)作为传输数据的无线MODEM,采用数字式温度传感器DSl8B20进行采集数据,采用LCD1602作为用户面板并显示状态信息等,调试和烧写程序时,MCU串口与PC机连接,实现对整个系统的配置。
基于单片机和WIFI的温度采集系统设计分析随着科技的不断发展,物联网技术在各个领域的应用越来越广泛。
基于单片机和WIFI 的温度采集系统是一种常见的应用,它可以实现远程温度监控和数据采集。
本文将针对此系统展开设计分析,探讨其原理、功能和实现方法。
一、系统原理基于单片机和WIFI的温度采集系统的原理比较简单。
它主要由三部分组成:温度传感器模块、单片机模块和WIFI模块。
温度传感器负责采集周围的温度数据,单片机负责对采集到的数据进行处理和分析,然后将处理后的数据发送给WIFI模块,通过WIFI模块可以将数据传输到远程服务器或者手机客户端。
二、系统功能基于单片机和WIFI的温度采集系统,具有以下几个主要功能:1. 温度采集功能:系统能够及时准确地采集周围的温度数据。
2. 数据处理功能:系统可以对采集到的数据进行处理和分析,比如可以计算出平均温度、最高温度、最低温度等。
3. 数据传输功能:系统可以通过WIFI模块将处理后的数据传输到远程服务器或者手机客户端。
4. 远程监控功能:用户可以通过手机客户端或者远程服务器实时监控温度数据。
5. 数据存储功能:系统可以将采集到的数据存储到远程服务器上,便于日后查看和分析。
三、系统实现方法基于单片机和WIFI的温度采集系统的实现方法主要分为硬件设计和软件设计两个部分。
1. 硬件设计硬件设计主要包括:温度传感器模块、单片机模块和WIFI模块。
(1)温度传感器模块:可以选择市面上常见的温度传感器,比如DS18B20、DHT11等,这些传感器可以直接输出数字信号,方便单片机采集和处理。
(2)单片机模块:常见的选择是使用Arduino系列的开发板,比如Arduino UNO、Arduino Mega等,这些开发板通用性强,易于编程和扩展。
(3)WIFI模块:市面上有很多种WIFI模块可以选择,比如ESP8266、ESP32等,这些模块具有良好的稳定性和通信速度,适合用于数据传输。
基于单片机和WIFI的温度采集系统设计分析一、引言随着物联网技术的不断发展,各种智能设备在生活中得到了广泛的应用。
而温度采集系统作为物联网中的一种重要应用,一直备受关注和研究。
本文将以基于单片机和WIFI的温度采集系统为研究对象,对其设计原理和系统分析进行深入探讨。
二、系统设计原理1. 系统功能基于单片机和WIFI的温度采集系统是一种用于实时采集环境温度数据并通过WIFI传输到监控平台的系统。
其主要功能包括温度采集、数据传输和实时监控。
2. 硬件设计在系统中,使用单片机作为控制核心,通过温度传感器采集环境温度数据,并通过WIFI模块将数据发送到监控平台。
单片机选用常用的STM32系列,温度传感器选用DS18B20型号,WIFI模块选用ESP8266。
3. 软件设计系统的软件设计主要包括单片机端的程序设计和监控端的数据接收与处理。
单片机端程序设计采用嵌入式C语言,实现温度数据的采集和WIFI模块的通信。
监控端数据接收与处理主要通过搭建服务器,接收来自WIFI模块发送的数据并进行处理和存储。
三、系统分析1. 系统优点基于单片机和WIFI的温度采集系统具有以下优点:(1)低成本:单片机和WIFI模块的成本低廉,可大规模实施;(2)实时性:系统采用WIFI传输数据,能够实现即时的温度监控;(3)灵活性:系统设计灵活,可根据实际需求定制不同的参数和功能。
2. 系统挑战基于单片机和WIFI的温度采集系统也存在一些挑战:(1)稳定性:WIFI连接可能受到信号干扰等问题,影响数据传输的稳定性;(2)功耗问题:WIFI模块的工作需要耗费一定的电能,系统需考虑功耗优化;(3)安全性:数据传输可能受到网络攻击等安全问题,系统需防范安全风险。
四、系统性能评估1. 温度采集精度经过实验测试,系统能够准确采集环境温度数据,并且具有较高的采集精度,满足实际应用需求。
2. 数据传输速率系统采用WIFI进行数据传输,在正常网络环境下能够实现较高的传输速率,实时监控效果良好。
摘要:本应用笔记介绍了嵌入式应用中的四类1-Wire主机电路,并讨论了它们与备用(即未用)系统资源相关的性能与要求。
文中给出的电路适用于半径不超过1米,只挂接少量1-Wire从器件的小型网络。
文章还介绍了针对具体应用寻找最具性价比的1-Wire主机的指令和决策表。
这里假设读者熟悉1-Wire通信和微控制器的基本知识。
引言1-Wire总线是一个简单的信号传输电路,可通过一根共用的数据线实现主控制器与一个或一个以上从器件之间的半双工双向通信。
电源和数据通信通过单根数据线传输,使得1-Wire器件具有无与伦比的强大功能,可减少系统间的互联。
1-Wire器件通过受专利保护的单触点串行接口提供存储器、混合信号和安全认证功能。
1-Wire器件的典型应用如下:打印墨盒或医疗消耗品的识别;机架卡的校准和控制;印刷电路板、配件及外设的识别和认证;知识产权保护、防克隆、安全功能控制。
采用1-Wire技术时,需要通过1-Wire主机发送信号来识别总线上的器件并与它们通信。
构建一个1-Wire主机有很多方法。
本文讨论了嵌入式应用的主机,包括半径不超过1米且1-Wire 从器件数目不超过三至五的小型网络。
设计1-Wire大型网络或从器件数目较多时,可参考应用笔记148:"1-Wire网络可靠设计指南"。
1-Wire术语首先解释几个1-Wire文档中常见的术语。
主机接口本文讨论的电路为1-Wire主机控制器,它们均与1-Wire从器件通信。
但是,这些1-Wire主机控制器不能作为单独的主体,需要一个主机(计算机)告诉它们在1-Wire侧如何工作。
主机接口指1-Wire主控制器和“系统中更高级的指挥官” (即主机)之间的连接类型。
工作电压通常情况下,1-Wire器件的工作电压范围为2.8V (最小值)至5.25V (最大值)。
多数1-Wire 器件没有电源引脚。
因此,这种器件以寄生供电的方式从1-Wire通信线路获取电源。
无线温度采集系统设计1原理无线温度采集系统是一种基于射频技术的无线温度检测装臵。
本系统由传感器和接收机,以及显示芯片组成。
传感器部分由数字温度传感器芯片18B20,单片机89S52,低功耗射频传输单元NRF905和天线等组成,传感器采用电源供电;接收机无线接收来自传感器的温度数据,经过处理、保存后在LCD1602上显示,所存储的温度数据可以通过串行口连接射频装臵与接收端进行交换。
无线温度的采集主要基于单线数字温度传感器DS18B20芯片。
Dallas 半导体公司的单线数字温度传感器DS18B20是世界上第一片支持“一线总线”接口的温度传感器。
一线总线独特而且经济的特点,使用户可轻松地组建传感器网络,为测量系统的构建引入全新概念。
DS18B20支持“一线总线”接口,测量温度范围为 -55°C~+125°C,在-10~+85°C范围内,精度为±0.5°C。
现场温度直接以“一线总线”的数字方式传输,大大提高了系统的抗干扰性,适合于恶劣环境的现场温度测量,支持3V~5.5V的电压范围, DS18B20可以程序设定9~12位的分辨率,精度为±0.5°C。
数字单总线温度传感器是目前最新的测温器件,它集温度测量,A/D转换于一体,具有单总线结构,数字量输出,直接与微机接口等优点。
既可用它组成单路温度测量装臵,也可用它组成多路温度测量装臵,文章介绍的单路温度测量装臵已研制成产品,产品经测试在-10℃-70℃间测得误差为0.25℃,80℃≤T≤105℃时误差为0.5℃,当T>105℃误差为增大到1℃左右。
温度数据的无线传输主要是基于低功耗射频传输单元NRF905芯片。
nRF905是挪威Nordic VLSI公司推出的单片射频收发器,工作电压为1.9~3.6V,32引脚QFN封装(5×5mm),工作于433/868/915MHz三个ISM(工业、科学和医学)频道,频道之间的转换时间小于650us。
LTM-8001上位机LTM-8001LTM-8001LTM-8001交流220V/直流24VRS-485 网络AC/DC电源CH0CH1CH3CH2CH7CH6CH5CH4L N GD A T A +D A T A -P O W E R S T A T U SLTM-8001双绞线RS-485 网DS18B20 一线总线温度传感器特点: 1)∑⎪ ,⊕≠↵2)可联网,方便分散点测量 3)三线∕二线式连接方式 4)测量范围-55℃~+125℃5)K∉−ƒ : ± 0.5℃((!∅∏⎪−±0.2℃)下图说明如何把多个LTM-8000采集系列模块连接到一个RS-485网络中:1.1.1 波特率波特率的正确设定对系统的正常运行非常重要。
LTM-8000系列模块的波特率代码表,如下:波特率代码 波特率(bps )06h 9600 07h 19.2k 08h 38.4k2三线制接线方式二线制接线方式1.2 模块与数字传感器的“一线总线”的基本配置及接线“一线总线”是美国DALLAS 公司的特有技术,实现了一条数据线进行双向数据传输,最大限度的节省了通讯线的数量,使系统布线更方便,布线成本更低.同时,一线总线丰富的产品线,使用户可以灵活的构成不同功能的系统。
“一线总线”按供电方式不同,有两种接线方式:1.2.1 “一线总线”的通讯距离“一线总线”的通讯距离主要与三个因素有关:1)同一根测量电缆(允许有分支)上的数字传感器个数。
2) 测量电缆的线间电容,测量电缆的导线电阻。
3)现场的信号干扰。
一般说来,传感器数量越少,测量电缆的线间电容越小,测量电缆的导线电阻越小,现场的信号干扰越弱,“一线总线”的通讯距离越长。
所以在不添加中继器的情况下,延长“一线总线”的通讯距离的关键是选用线间电容小,屏蔽性好的通讯线缆。
LTM-8000系列模块在使用双绞线,每一根测量电缆传感器数量小于等于64的情况下,可保证8根测量电缆中的任何一根的通讯距离大于200M 。