路基工程质量控制要点
- 格式:doc
- 大小:252.00 KB
- 文档页数:13
道路路基路面工程质量控制要点一、设计要点1.设计准确:设计要根据地质情况、交通条件、使用要求等因素进行科学合理的设计,避免出现设计不当或设计错误的情况。
2.设计合理:设计应考虑道路的使用寿命、承载能力、排水能力等方面的需求,合理确定材料、结构、施工工艺等。
3.设计防护:设计应充分考虑地下水位、土质情况、地震等自然灾害因素,配备相应的排水、抗震等结构措施。
二、施工要点1.材料选用:选择符合国家标准的优质材料,如胶结料、沥青混凝土、水泥混凝土等。
同时要遵守系统的材料比例,保证道路的使用寿命和承载能力。
2.施工工艺:施工工艺要科学合理,注意材料的拌和、压实、摊铺等工艺要求。
施工过程中还需要严格进行质量检测和控制,保证施工质量。
3.施工阶段性验收:在不同施工阶段进行中间验收,确保施工过程符合设计要求,并及时发现和解决问题。
三、验收要点1.验收规范:根据相关标准和规范进行验收,包括工程量计算、质量检测和试验等,保证验收的公正、准确和合法。
2.验收项目:对路基工程进行验收时,要关注路基土壤的含水率、承载力和压缩性等项目。
对路面工程进行验收时,要关注路面平整度、厚度、抗滑性、耐久性等项目。
3.验收报告:验收人员要编写详细的验收报告,记录下验收过程中的各项数据和问题,便于后期追溯和解决。
1.过程控制:在施工过程中,要进行质量检测和控制,包括材料的抽检和试验、施工现场的巡查和检测等。
如果发现质量问题,要及时进行整改。
2.样品分析:对施工中的关键项目进行取样分析,确保材料符合设计要求,并保证施工工艺符合规定。
3.质量意识:施工单位和工作人员要有高度的质量意识,保证施工质量符合相关标准和要求。
综上所述,道路路基、路面工程质量控制的要点包括设计准确、施工科学合理、验收规范和质量控制等。
只有在每个环节都严格按照要求进行操作和管理,才能保证道路工程的质量,确保交通的安全和畅通。
路基填筑质量控制要点路基填筑是公路建设中非常重要的一环,它直接关系到道路的使用寿命和安全性能。
为了保证路基填筑的质量,需要严格按照一定的要点进行控制。
本文将从五个方面介绍路基填筑质量控制的要点。
一、土方开挖1.1 合理选择开挖方式:根据土质情况和工程要求,选择合适的开挖方式,如机械开挖、人工开挖或者爆破开挖。
同时要注意防止土方开挖过深或者过浅,以避免对地基造成不必要的影响。
1.2 控制开挖面的平整度:开挖面的平整度对于后续填筑工作至关重要,应严格按照设计要求进行控制。
特殊是在边坡处,要注意控制开挖面的平稳过渡,以防止边坡塌方或者开挖面失稳。
1.3 清理开挖面:开挖后,要及时清理开挖面的碎石、杂物等,保持开挖面的清洁,以利于后续填筑工作的进行。
二、填筑土方2.1 控制填筑土方的湿度:填筑土方的湿度对于填筑质量有着直接的影响。
应根据土方的含水量和工程要求,控制填筑土方的湿度,以保证填筑后的土方能够达到设计要求的密实度。
2.2 均匀填筑土方:填筑土方应均匀分布,不得浮现大的高低差。
同时要注意填筑土方的厚度和坡度,保证填筑后的路基平整度。
2.3 确保填筑土方的密实度:填筑土方后,应进行相应的压实措施,如碾压、夯实等。
通过密实措施,使土方能够达到设计要求的密实度,提高路基的稳定性和承载能力。
三、边坡处理3.1 边坡坡度的控制:边坡的坡度对于路基的稳定性和排水性能有着重要影响。
应根据土质情况和工程要求,合理选择边坡的坡度,以保证边坡的稳定性和安全性。
3.2 边坡的防护措施:为了防止边坡的塌方和侵蚀,需要采取相应的防护措施。
如设置护坡、铺设防护网等,以保护边坡的完整性和稳定性。
3.3 边坡的排水设计:边坡的排水设计要合理,以防止积水对边坡的侵蚀和破坏。
应设置合适的排水设施,如排水沟、排水管等,确保边坡的排水畅通。
四、路基压实4.1 压实设备的选择:根据路基的厚度和土质情况,选择合适的压实设备,如压路机、振动压路机等。
路基工程质量限制要点一、质量目标要求1、路基应具有足够的整体稳定性路基是干脆在地面上填筑或挖去一部分地面建成的。
路基修建后,变更了原地面的自然平衡状态。
在工程地质不良的地区,修建路基可能加剧原地面的不平衡状态,从而导致路基发生各种破坏现象。
因此,为防止路基结构在行车荷载及自然因素作用下发生整体失稳,发生不允许的变形或破坏,必需因地制宜实行确定的措施来保证路基整体结构的稳定性。
2、路基应具有足够的强度路基的强度是指在行车荷载作用下,路基抗拒变形和破坏的实力。
因为行车荷载及路基路面的自重使路基下部和地基产生确定的变形,较大的变形会影响路面的运用品质。
尤其是不匀整沉降,干脆导致路面的不匀整沉降,降低路面平整度,同时,也是路面早期破损的重要缘由。
为保证路基在外力作用下,不致产生超过允许范围的变形,要求路基应具有足够的强度。
3、路基应具有足够的水温稳定性路基的水温稳定性是指路基在水和温度的作用下保持其强度的实力。
路基在地面水和地下水的作用下,其强度将会显著降低。
因此,对于路基,不仅要求具有足够的强度,而且还应保证在最不利的水温状况下,强度不致显著降低,这就要求路基应具有确定的水温稳定性。
4、路基应确保排水通畅路基施工应自始至终确保排水通畅。
路基施工前,应首先设置完善临时排水系统。
永久排水设施应确保排水通畅,并力求内在及外观质量优良。
5、上、下边坡稳定美观上边坡防护应首先确保平安、耐久。
同时应留意施工质量的内实外美。
下边坡防护的型式较多,在确保施工内在质量的同时,应高度重视工程外观质量。
6、小桥涵应内实外美小桥涵的施工,应做到内实外美。
以往小桥涵的施工,往往不够重视,质量难以保证,尤其是外观质量往往较差。
二、质量限制要点临时排水沟1、临时排水沟路基施工前,应首先形成完善的临时排水系统,解除地表水。
施工过程中的雨水应能随时解除。
临时排水沟的设置,应留意在确保排水功能的同时,还应讲求外观的整齐划一、美观。
临时排水沟应断面尺寸统一,线条顺直美观。
路基施工质量控制要点路基施工质量控制要点1. 引言路基施工是道路建设过程中不可或缺的一环。
为了确保施工质量达到预期标准,需进行严密的质量控制。
本文将介绍路基施工质量控制的要点,包括前期准备、材料选用、施工过程控制、质量检验与验收等方面的内容。
2. 前期准备- 项目规划与设计:确保路基施工符合设计要求,包括路基宽度、路基强度等参数。
- 土质调查与分析:通过取样与实验,了解施工现场的土壤特性,预测可能出现的问题。
- 施工方案编制:依据设计要求,制定详细的施工方案,包括施工工艺、施工顺序等。
3. 材料选用- 原材料质量:选择符合国家标准的沙、石、水泥等原材料,确保施工质量。
- 材料试验与检测:对原材料进行严格的试验与检测,包括细度模数、含水率等指标。
- 材料采购与储存:选择合格的供应商,严格按规定存放原材料,预防湿气、污染等问题。
4. 施工过程控制- 压实度控制:在施工过程中,根据土质特性和设计要求,控制压实度的达到。
包括振动压路机的使用、碾压次数等。
- 均质度控制:通过使用刮平机、平地机等施工设备,确保路基表面平整度达标。
- 排水控制:要合理设置排水设施,保证路基排水良好,避免积水、泥浆等问题。
5. 质量检验与验收- 施工过程监测:定期进行路基施工过程监测,包括土壤密度测试、压实质量测定等。
- 表层质量检验:对路基表层进行质量检验,包括平整度测定、均质度测定等。
- 验收标准与程序:依据相关规范和标准,进行路基施工的质量验收,确保施工符合要求。
6. 扩展内容1)本文档所涉及附件如下:- 施工方案- 土质调查报告- 原材料试验与检测报告- 施工监测记录- 质量检验报告2)本文档所涉及的法律名词及注释:- 道路工程建设法:指导和规范道路工程建设的法律法规。
- 工程施工质量监督条例:对工程施工质量监督进行规定的法规文件。
路基工程施工质量控制要点路基是道路的基础,其施工质量直接关系到道路的稳定性、耐久性和安全性。
为了确保路基工程的质量,需要在施工过程中严格控制各个环节。
以下是路基工程施工质量控制的一些要点。
一、施工准备阶段1、地质勘察在施工前,应对路基沿线的地质情况进行详细的勘察,了解土层分布、地下水位、土壤性质等。
这有助于制定合理的施工方案和采取相应的处理措施。
2、施工图纸审核仔细审核施工图纸,确保设计符合规范要求和现场实际情况。
对于存在疑问或不合理的地方,及时与设计单位沟通解决。
3、施工组织设计编制科学合理的施工组织设计,包括施工工艺、施工流程、施工进度计划、质量控制措施等。
施工组织设计应具有可操作性和针对性。
4、材料准备确保施工所需的各种材料质量合格,如土料、石料、水泥等。
对原材料进行检验和试验,不符合要求的材料不得使用。
5、测量放线准确进行测量放线,确定路基的中心线、边线和高程控制点。
测量数据应准确无误,为后续施工提供可靠的依据。
二、填方路基施工1、基底处理填方前,应对基底进行清理和处理。
清除杂草、树根、淤泥等杂物,对软弱地基进行加固处理,如换填、强夯等,确保基底具有足够的承载力。
2、填方材料选择选择合适的填方材料,其性质应符合设计要求。
优先选用级配良好的粗粒土,控制土的含水量在最佳含水量范围内。
3、分层填筑填方应分层进行,每层厚度不宜超过 30cm。
分层压实,保证每层的压实度达到设计要求。
相邻两层填土的接槎应错开,避免在同一断面上。
4、压实度控制采用合适的压实设备和压实方法,确保压实度符合规范要求。
压实过程中,应注意控制压实速度和压实遍数,避免出现漏压或过压现象。
5、填方边坡填方边坡应按照设计要求进行修整,保证边坡的稳定性。
可采用种草、铺砌等方式进行防护。
三、挖方路基施工1、土方开挖按照设计的边坡坡度和开挖深度进行土方开挖。
采用分层开挖的方式,避免超挖和乱挖。
在开挖过程中,及时进行排水,防止积水浸泡基底。
路基填筑质量控制要点引言概述:路基填筑质量控制是道路建设中至关重要的环节,对于保证道路的稳定性和使用寿命具有重要作用。
本文将从五个大点出发,详细阐述路基填筑质量控制的要点。
正文内容:1. 原材料选择1.1. 土壤类型:根据工程要求和地质条件,选择合适的土壤类型进行填筑。
1.2. 土壤含水量:控制土壤含水量,确保填筑过程中土壤的合适湿度,避免过干或过湿对填筑质量的影响。
1.3. 土壤质量:对于填筑土壤的质量要求,进行细致的检测和评估,确保土壤质量符合要求。
2. 填筑工艺控制2.1. 压实度控制:根据工程要求和土壤类型,采用适当的压实方法和设备进行填筑,确保填筑层的压实度达到要求。
2.2. 厚度控制:严格按照设计要求控制填筑层的厚度,避免过厚或过薄对路基稳定性的影响。
2.3. 平整度控制:填筑过程中要保证填筑层的平整度,避免凹凸不平对道路使用的影响。
3. 施工环境控制3.1. 天气条件:避免在极端天气条件下进行填筑,如雨天、雪天等,以免影响填筑质量。
3.2. 温度控制:填筑过程中要注意控制环境温度,避免温度过高或过低对填筑层的影响。
3.3. 施工时间:根据实际情况确定施工时间,避免在交通高峰期进行填筑,以免影响交通正常通行。
4. 质量监控4.1. 填筑层厚度检测:定期进行填筑层厚度的检测,确保填筑层的厚度符合设计要求。
4.2. 压实度检测:采用适当的方法对填筑层的压实度进行检测,确保压实度达到要求。
4.3. 平整度检测:使用专业设备对填筑层的平整度进行检测,确保平整度符合要求。
5. 质量验收5.1. 填筑层验收:对填筑层进行全面的验收,包括厚度、压实度、平整度等方面的检查,确保填筑质量达标。
5.2. 施工记录:详细记录填筑过程中的关键信息,包括原材料选择、施工工艺、施工环境等,为后续的质量评估提供依据。
5.3. 质量评估:根据填筑层的实际情况进行质量评估,总结经验教训,为以后的道路建设提供参考。
总结:路基填筑质量控制的要点包括原材料选择、填筑工艺控制、施工环境控制、质量监控和质量验收。
路基填筑质量控制要点与质量通病防治在道路工程建设中,路基填筑是至关重要的环节,其质量直接关系到道路的稳定性、耐久性和安全性。
为了确保路基填筑的质量,我们需要掌握质量控制要点,并对常见的质量通病进行有效的防治。
一、路基填筑质量控制要点1、施工准备在进行路基填筑之前,需要做好充分的施工准备工作。
首先,要对原地面进行清理,清除杂草、树木、腐殖土等杂物,并对原地面进行平整和压实。
其次,要进行测量放线,确定路基的填筑范围和填筑高度,并设置好控制桩和水准点。
此外,还需要选择合适的填料,并对填料进行试验,确定其物理力学性质和最佳含水量等参数。
2、填料选择填料的质量直接影响到路基的强度和稳定性。
因此,在选择填料时,要严格按照设计要求和规范标准进行。
一般来说,路基填料应选用强度高、水稳定性好、压缩性小的材料,如砂砾、碎石、矿渣等。
严禁使用淤泥、沼泽土、冻土、有机土、含草皮土、生活垃圾、树根和腐殖质土等不良材料。
3、分层填筑路基填筑应分层进行,每层的填筑厚度应根据压实机械的类型和压实能力确定。
一般来说,每层的填筑厚度不宜超过 30cm。
在分层填筑时,要按照先低后高、先两侧后中间的顺序进行,每层填土应平整均匀,并保持一定的路拱坡度,以利于排水。
4、压实度控制压实度是衡量路基填筑质量的重要指标之一。
为了确保路基的压实度符合设计要求,需要选择合适的压实机械,并根据填料的性质和压实度要求确定压实遍数。
在压实过程中,要先轻后重、先慢后快、均匀压实,相邻两次的碾压轮迹应重叠 1/3 左右。
同时,要对压实后的路基进行检测,常用的检测方法有环刀法、灌砂法和核子密度仪法等。
5、排水处理水是影响路基稳定性的重要因素之一。
因此,在路基填筑过程中,要做好排水处理工作。
首先,要在路基两侧设置排水沟,将路基范围内的地表水及时排出。
其次,要对地下水进行处理,如设置盲沟、渗井等排水设施,降低地下水位。
此外,在雨季施工时,要采取有效的防雨措施,避免雨水浸泡路基。
路基路面工程质量控制要点1.设计的规范性和合理性道路工程的设计是确保道路质量的基础。
设计应符合相关的规范和标准,并考虑到地质、地貌、气候等因素,以提供一个安全、稳定和耐久的道路。
2.原材料的选择与验收3.施工过程控制施工过程的控制是确保道路工程质量的关键。
施工应按照设计和施工规范进行,包括土方开挖、填方、夯实、铺设路面等。
每个施工阶段都应监督和检查,确保符合设计要求。
4.准确的测量和调整准确的测量是路基路面工程质量控制的重要一环。
包括土方开挖深度、填方高程、夯实度、边坡坡度等测量。
如果出现偏差,应及时调整以确保施工质量。
5.施工设备的选择和维护合适的施工设备对保证路基路面工程质量至关重要。
设备应有适当的工作能力和质量,以满足施工的需求。
同时,设备还需要定期维护和检修,以确保其正常运行和安全性。
6.质量验收和检测质量验收和检测是路基路面工程质量控制的最后一环。
包括对土石方料的试验,路面材料的质量检测,路基强度的试验等。
只有通过严格的验收和检测,才能确保道路工程质量符合要求。
7.环境保护和安全措施在施工过程中,环境保护和安全措施也是质量控制的重要方面。
包括施工区域的清理和保护,噪音和尘土的控制,安全设施的设置和培训等。
这些措施可以减少质量问题的发生,并保障工人和周围环境的安全。
除了上述要点,还有其他一些质量控制要点,如合理的施工进度安排,充足的人力资源投入,及时的沟通和协调等。
这些要点都是确保路基路面工程质量的关键,需要在整个施工过程中严格控制和执行。
同时,质量控制还需要有专门的质量管理人员来监督和检查,以及有关部门的配合和支持。
只有通过全面的质量控制,才能保证道路工程的质量安全。
路基路面工程质量控制要点1.土方开挖和回填:应按要求对路基进行开挖,注意清除附着物和松土、淤泥等杂质。
回填土材料应符合规定的要求,控制土质的水分含量,避免过湿或过干,严防踏实不紧实的现象。
2.地基处理:对于弱土地基,应进行有效的地基处理措施,如加固、加厚、排水等,确保地基承载能力和稳定性。
3.边坡和护坡:边坡的坡度和稳定性是路基工程质量的重要指标,应进行合理设计和施工。
护坡结构的设置应符合规范要求,使用符合标准的材料,确保护坡的长期稳定性。
4.排水设施:路基工程应合理设置排水设施,确保道路在降雨时能够顺畅排水,防止积水对路基的侵蚀和破坏。
5.标高和平整度:路基的标高和平整度是影响道路舒适度和行驶安全的关键因素,应进行精确控制,并根据设计要求进行调整。
6.检测监测:在路基施工过程中,应定期进行检测和监测,及时发现和解决潜在问题,确保路基工程质量。
1.基层工程:路面基层的材料选择和厚度控制是保证路面工程质量的基础,应根据设计要求选择符合标准的材料,确保基层的承载能力和稳定性。
2.面层材料:面层的材料选择和配比应符合相关标准和规范,确保路面的耐久性和抗裂性。
同时,应对面层进行合理的厚度控制,以达到设计要求的使用寿命。
3.路面平整度:路面平整度是影响行车安全和行驶舒适度的重要指标,应进行精确控制。
使用专业的平整度测量仪器对路面进行检测,及时调整和修复不合格的部分。
4.温度控制:路面施工时应注意温度的控制,保持合适的施工温度范围。
温度过高或过低都会影响材料的性质和施工质量,应采取相应的施工措施进行调整。
5.施工工艺:路面施工的工艺控制是保证施工质量和工期的重要环节,应按照规范和图纸要求进行施工,严禁违规操作和不合理的施工方法。
6.质量检验:路面工程施工完成后,应进行质量检验,包括厚度、密实度、平整度等指标的测试,确保路面工程质量完全符合设计要求。
以上是路基路面工程质量控制的要点,只有严格按照标准和规范要求进行施工和质量控制,才能保证道路工程的质量和使用寿命。
路基填筑质量控制要点路基填筑是道路建设中非常重要的一环,其质量直接影响到道路的使用寿命和安全性。
为了确保路基填筑质量,需要掌握一些关键要点。
本文将从准备工作、填筑材料、填筑方法、压实控制和质量检测五个方面,详细介绍路基填筑质量控制的要点。
一、准备工作1.1 土壤调查:在进行路基填筑前,需要进行土壤调查,了解土壤的类型、含水量、压缩性等特性。
根据土壤调查结果,确定填筑材料的种类和厚度,以及填筑过程中可能遇到的问题。
1.2 土壤改良:对于土壤质量较差的区域,需要进行土壤改良。
常用的土壤改良方法包括加入掺合料、施加草帘、深层加固等,以提高土壤的承载力和稳定性。
1.3 基础处理:在进行路基填筑前,需要对基础进行处理,包括清理基础表面的杂物、修复基础的不平整部份,以确保填筑材料能够与基础密切结合,提高填筑质量。
二、填筑材料2.1 填筑材料的选择:填筑材料的选择应根据土壤调查结果和工程要求来确定。
常用的填筑材料有黏土、砂土、砾石等,其物理性质和工程性能需要符合相关标准。
2.2 填筑材料的加工:填筑材料需要进行加工处理,以确保其质量和适合性。
加工方法包括筛分、破碎、搅拌等,以提高填筑材料的均匀性和稳定性。
2.3 填筑材料的质量控制:填筑材料的质量控制包括对原材料的检测和对加工过程的控制。
原材料的检测包括颗粒大小、含水量、含沙量等指标的检测,加工过程的控制包括对加工设备和加工工艺的监控。
三、填筑方法3.1 填筑层厚度控制:填筑层厚度的控制是确保填筑质量的重要环节。
填筑层厚度应根据设计要求和土壤特性来确定,且在填筑过程中需要进行实时监测和调整。
3.2 填筑层均匀性控制:填筑层的均匀性对于路基的稳定性和承载力至关重要。
在填筑过程中,应采取措施保证填筑层的均匀性,如采用铺装机械进行填筑、进行层压平整等。
3.3 填筑层与基础的结合:填筑层与基础的结合密切程度直接影响到填筑质量。
在填筑过程中,应采取措施提高填筑层与基础的结合性,如进行湿铺、压实等。
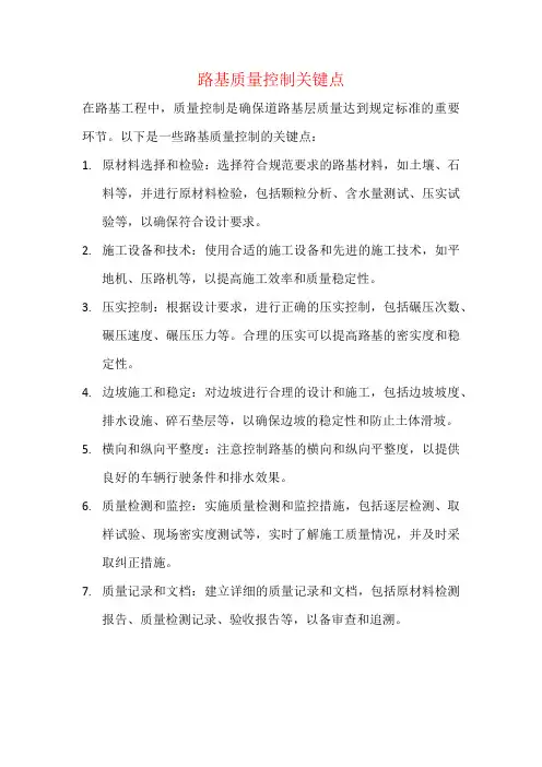
路基质量控制关键点
在路基工程中,质量控制是确保道路基层质量达到规定标准的重要环节。
以下是一些路基质量控制的关键点:
1.原材料选择和检验:选择符合规范要求的路基材料,如土壤、石
料等,并进行原材料检验,包括颗粒分析、含水量测试、压实试验等,以确保符合设计要求。
2.施工设备和技术:使用合适的施工设备和先进的施工技术,如平
地机、压路机等,以提高施工效率和质量稳定性。
3.压实控制:根据设计要求,进行正确的压实控制,包括碾压次数、
碾压速度、碾压压力等。
合理的压实可以提高路基的密实度和稳定性。
4.边坡施工和稳定:对边坡进行合理的设计和施工,包括边坡坡度、
排水设施、碎石垫层等,以确保边坡的稳定性和防止土体滑坡。
5.横向和纵向平整度:注意控制路基的横向和纵向平整度,以提供
良好的车辆行驶条件和排水效果。
6.质量检测和监控:实施质量检测和监控措施,包括逐层检测、取
样试验、现场密实度测试等,实时了解施工质量情况,并及时采取纠正措施。
7.质量记录和文档:建立详细的质量记录和文档,包括原材料检测
报告、质量检测记录、验收报告等,以备审查和追溯。
路基填筑质量控制要点路基填筑是道路建设中至关重要的一环,其质量直接影响着道路的使用寿命和安全性。
为了确保路基填筑质量,需要严格控制各个环节。
本文将从路基填筑质量控制的要点进行详细阐述。
一、原材料选择1.1 砂石料选择:应选择质地均匀、颗粒饱满、含泥量低的砂石料。
1.2 粉土料选择:应选择颗粒细小、含水率适中的粉土料。
1.3 水泥选择:应选择符合国家标准的水泥,保证其质量。
二、路基填筑施工2.1 压实度控制:应根据设计要求和规范要求,采用合适的压实设备和方法进行压实,确保路基填筑的密实度。
2.2 平整度控制:在填筑过程中,应及时修整路基表面,保证路基平整度符合要求。
2.3 湿度控制:在填筑过程中,应根据材料的含水率和环境条件,控制路基填筑的湿度,避免过干或过湿。
三、质量检测3.1 原材料检测:在使用原材料前,应对砂石料、粉土料和水泥进行检测,确保其符合标准要求。
3.2 压实度检测:在填筑过程中,应定期对路基填筑的压实度进行检测,及时调整施工方法。
3.3 平整度检测:在填筑完成后,应对路基表面进行平整度检测,确保路面平整度符合要求。
四、施工管理4.1 施工方案制定:在填筑前,应制定详细的施工方案,明确施工工艺和质量要求。
4.2 施工人员培训:施工人员应具备相关技术证书和经验,定期进行培训,提高施工质量。
4.3 施工记录保存:施工过程中应做好施工记录的保存,包括原材料检测报告、施工过程记录等。
五、验收与保养5.1 路基填筑验收:填筑完成后,应进行验收,确保路基填筑质量符合设计要求。
5.2 路基填筑保养:填筑完成后,应及时进行路基填筑的保养工作,保证路基填筑质量长期稳定。
5.3 定期检测维护:定期对路基填筑进行检测和维护,及时发现问题并进行处理,确保路基填筑质量持续稳定。
综上所述,路基填筑质量控制是道路建设中至关重要的一环,只有严格按照要点进行控制,才能确保路基填筑质量达到标准要求,提高道路的使用寿命和安全性。
路基工程质量控制要点路基工程质量控制是道路建设中不可或缺的环节。
良好的路基工程质量控制可以确保道路的平稳、稳固和安全性。
本文将介绍路基工程质量控制的要点,包括土壤的选择与处理、压实控制、排水措施和监测方法等。
1. 土壤的选择与处理在路基工程中,土壤的选择和处理非常重要。
首先,需要选择适合路基工程的土壤类型,对于高速公路等大型工程,一般选择黏土或砂土。
其次,需要对土壤进行处理,如除去杂质、石块等;混合不同类型的土壤以提高整体的稳定性;加入适量的水分以提高土壤的可塑性等。
2. 压实控制压实是路基工程中的重要步骤,可以提高土壤的密实度和承载力。
压实控制要点包括合适的压实方法和合理的压实参数。
压实方法可以选择振动压实、静压实或动力压实等,具体的选择要根据土壤类型和工程要求来确定。
压实参数包括压实次数、振动频率、振动加速度等,需要根据土壤的特性和设计要求来调节和控制。
3. 排水措施排水是路基工程中不可忽略的部分,可以防止水分对土壤起不利影响。
合理的排水措施包括设置合适的排水设施,如排水沟、排水管等;选择适宜的排水材料,如砾石、砂子等;控制路基的坡度和横坡,以保证水流顺畅。
此外,还需对排水设施进行定期维护和清理,以确保其正常运行。
4. 监测方法监测是路基工程质量控制的重要手段之一。
常用的监测方法包括地下水位监测、土体位移监测和应力监测等。
地下水位监测可以用于了解土壤水分状况,及时采取措施避免水分对土壤造成不利影响。
土体位移监测可以用于评估路基的稳定性,以及路基下部材料的变形情况。
应力监测可以用于衡量路基材料的承载能力,判断是否需要进行局部加固。
综上所述,路基工程质量控制是确保道路安全和可靠的重要环节。
通过选择合适的土壤、科学合理的压实控制、有效的排水措施和准确可靠的监测方法,可以有效保证路基工程的质量。
因此,在路基工程中,我们应该重视质量控制的各个要点,确保道路的建设质量符合设计要求,为广大车辆和行人提供安全无忧的出行环境。
路基质量控制措施引言概述:路基质量控制是公路建设中非常重要的一环,它直接关系到公路的使用寿命和安全性。
为了确保公路的质量,我们需要采取一系列的措施来进行路基质量的控制。
本文将详细介绍路基质量控制的五个方面。
一、地质勘察和设计1.1 地质勘察:进行详细的地质勘察,了解地质情况、土层结构和地下水位等信息,为后续的路基设计提供准确的数据支持。
1.2 路基设计:根据地质勘察结果,进行路基的设计,包括路基的宽度、高度和坡度等参数的确定,以及路基的横断面和纵断面的设计。
1.3 基础处理:针对不同的地质条件,采取相应的基础处理措施,如填土加固、挖土填方、加设排水设施等,确保路基的稳定性和承载力。
二、材料选择与检验2.1 材料选择:根据设计要求和地质条件,选择合适的路基材料,如砂土、黏土、石料等,确保材料的质量和适合性。
2.2 材料检验:对选定的材料进行严格的检验,包括颗粒分析、含水率测试、压实度测试等,确保材料符合设计要求和标准规范。
2.3 材料加工:对材料进行必要的加工处理,如破碎、筛分、拌和等,以提高材料的均匀性和稳定性。
三、施工工艺与控制3.1 压实控制:采用合适的压实设备和工艺,对路基进行适度的压实,确保路基的稳定性和均匀性。
3.2 排水控制:设置合理的排水设施,保证路基排水畅通,避免积水导致路基松软和变形。
3.3 质量检测:在施工过程中,进行质量检测,如压实度测试、厚度测量、坡度检查等,及时发现和纠正施工中的问题。
四、工程监理与验收4.1 工程监理:礼聘专业的工程监理人员进行现场监督和检查,确保施工按照设计要求和标准规范进行。
4.2 质量验收:在施工完成后,进行质量验收,包括路基的平整度、均匀性、承载力等方面的检测,确保路基质量符合要求。
4.3 质量记录与档案:对施工过程中的质量控制数据进行记录和整理,形成完整的质量档案,为后续的维护和管理提供参考依据。
五、维护与管理5.1 定期巡查:建立健全的路基巡查制度,定期对路基进行巡查,及时发现和处理路基的问题,保持路基的稳定性和安全性。
路基施工质量控制路基施工是公路建设中至关重要的一部分,对于道路的使用寿命和通行安全都有着重要的影响。
因此,路基施工质量的控制非常重要。
本文将从材料选择、施工工艺和质量检测等方面介绍路基施工质量控制的关键要点。
一、材料选择在路基施工中,选用合适的材料是确保施工质量的基础,关键是确保材料的稳定性和质量。
在选择填料时,应优先选用表面粗糙、颗粒间间隙小、电阻率适中的材料,避免选择容易发生变形或产生渗流现象的材料。
同时,对于填料材料的筛分要求要符合相关标准,并进行合理的搅拌和过筛,以提高材料的均匀性。
二、施工工艺1.地基处理路基施工前,应对地基进行必要的处理,包括平整、压实和填筑等工作,以保证地基的稳定性。
在进行地基处理时,应根据不同地质条件选择合适的处理方法,如碎石加固、深层碾压等。
2.填料铺设填料铺设是路基施工中的关键工程环节,必须严格按照设计要求进行施工。
在填料铺设过程中,应注意填料的厚度和均匀性,确保填料层与地基之间的紧密结合。
填料铺设完成后,应进行合理的压实工作,提高填料的密实度和稳定性。
3.横坡处理横坡处理是路基施工中的重要环节,直接影响道路的排水性能和使用安全。
在横坡处理中,应严格按照设计要求进行施工,确保横坡的坡度和均匀性。
同时,还应注意横坡边坡的防护,采取合适的措施防止边坡发生塌方和滑坡等事故。
三、质量检测为了确保路基施工质量的控制,质量检测是必不可少的环节。
在路基施工过程中,应根据相关标准和规范对施工质量进行全过程监控。
常用的质量检测方法包括密度测定、颗粒分析、承载力试验等。
检测结果应及时记录并进行数据分析,以及时发现问题并采取纠正措施。
路基工程质量控制一、土方路基工程质量控制1. 施工前应做好现场调查和核对,合理确定土方填筑方案。
2. 严格控制填料的含水量,确保达到最佳含水量。
3. 填筑时应分层填筑、分层压实,每层填筑厚度不宜过厚。
4. 严格控制填筑料的粒径和级配,避免填筑料中混入淤泥、草根等杂物。
5. 确保压实质量,按照规范要求进行压实度和沉降观测。
二、石方及土石混合路基工程质量控制1. 对石方及土石混合路基应进行充分的地质勘察,制定合适的施工方案。
2. 严格控制填料的粒径和级配,确保填筑质量。
3. 填筑时分层填筑、分层压实,每层填筑厚度不宜过厚。
4. 加强现场监控,及时发现和处理质量隐患。
三、特殊地质条件下路基工程质量控制1. 对于特殊地质条件下的路基工程,应进行专门的地质勘察和设计。
2. 根据地质条件制定合适的施工方案和技术措施。
3. 加强现场监控,及时发现和处理质量隐患。
四、桥涵及通道等构筑物工程质量控制1. 桥涵及通道等构筑物应进行专门的设计和施工。
2. 严格控制施工过程中的材料质量和施工工艺。
3. 加强现场监控,及时发现和处理质量隐患。
五、防护工程质量控制1. 防护工程应进行专门的设计和施工。
2. 严格控制施工过程中的材料质量和施工工艺。
3. 加强现场监控,及时发现和处理质量隐患。
六、排水工程质量控制1. 排水工程应进行专门的设计和施工。
2. 严格控制排水材料的品质和施工质量。
3. 加强现场监控,及时发现和处理质量隐患。
七、高边坡防护工程质量控制1. 高边坡防护工程应进行专门的设计和施工。
2. 根据高边坡的地质条件,制定合适的施工方案和技术措施。
3. 加强现场监控,及时发现和处理质量隐患。
4. 对于高边坡的防护措施,应考虑排水工程的配合施工。
5. 在高边坡防护工程施工过程中,应注意对周围环境的保护。
6. 在防护工程施工完毕后,应对高边坡进行定期的检查和维护。
八、环保工程质量控制环保工程质量控制是路基工程施工中的重要环节。
路基工程质量控制要点路基工程是道路建设中的重要环节,其质量控制至关重要。
为了确保路基工程的质量,我们需要关注以下几个要点。
一、前期准备阶段1. 地质勘察:对路基工程区域进行详细的地质勘察,包括地下水位、土层分布、地震活动等信息的收集和分析,确定工程设计参数。
2. 设计文件:根据地质勘察结果和工程需求,制定详细的设计文件,包括工程数量、截面形状、边坡坡度、填方与挖方计算等。
二、施工准备阶段1. 施工方案:根据设计文件,制定施工方案,确保施工过程的合理性和安全性,包括施工方法、施工顺序、施工组织等。
2. 物资准备:按照施工方案,准备所需的物资和设备,包括土方机械、材料等。
3. 人员培训:对施工人员进行必要的培训,提高其对施工要求的理解和操作技能。
三、施工过程控制1. 原材料检验:对采购的土石方材料进行检验,包括颗粒分布、含水量、风化程度等,确保材料的质量符合要求。
2. 土方作业:对路基土方开挖、填筑过程进行控制,确保填筑土石方的均布和压实度。
3. 边坡施工:对路基边坡的开挖和护坡工程进行控制,确保边坡的稳定性和安全性。
4. 排水系统:建立路基的排水系统,包括雨水排水、地下水排水等,确保路基不受积水和水分侵蚀。
5. 路面施工:对路基上的路面层进行控制,包括路面材料选取、厚度控制、施工工艺等。
四、质量验收阶段1. 现场检查:对路基工程进行现场检查,包括路基平整度、边坡坡度、排水系统畅通性等,确保路基工程符合要求。
2. 实验室检测:对路基材料进行实验室检测,包括颗粒分布、含水量、抗压强度等,确保路基材料的质量达标。
3. 现场测试:通过现场测试,对路基工程进行质量检测,包括地基承载力、边坡稳定性等。
本所涉及的附件如下:1. 设计文件:包括地质勘察报告、工程设计图纸等。
2. 工程合同:包括施工合同、供货合同等。
3. 施工方案:包括施工计划、施工组织设计等。
4. 施工记录:包括工程量统计、施工过程记录等。
本所涉及的法律名词及注释:1. 工程质量监督:指根据法律、法规和工程合同的规定,对工程质量进行检查、监督和备案的行为。
路基质量控制要点及措施1.工程简介XX项目设计按中等城市-B级标准要求设计,为城市交通性主干道,设计行车速度为40~50km/h,设计年限15年。
其路基在原有土体上进行开挖或回填,开挖或回填后的路槽底面土基设计回弹模量值不小于25MPa,土质路基压实度必须符合设计要求。
当不符合设计要求时,应按设计要求采取加固措施。
2.引用标准及控制标准2.1执行标准《城镇道路工程施工与质量验收规范》CJJ1-2008《公路路基施工技术规范》JTG F10-2006《工程测量规范》GB50026-20072.2验收标准《城镇道路工程施工与质量验收规范》CJJ1-20082.3控制标准2.3.1路基压实度标准2.3.2土路基允许偏差2.3.3路肩允许偏差3.质量控制要点及措施4.质量通病预防措施4.1回填压实的质量通病及防治超厚回填、倾斜碾压、填土不符合要求、带水回填均造成回填土达不到标准要求的密实度。
4.1.1超厚回填4.1.1.1主要原因1)施工技术人员和操作工人对上述危害不了解或认识不足。
2)技术交底不清或质量控制措施不力。
3)施工者有意偷工不顾后果。
4.1.1.2预防措施1)加强技术培训,使施工技术人员和操作人员了解分层压实的意义。
2)要向操作者作好技术交底,使路基填方及沟槽回填土的虚铺厚度不超过有关规定。
3)严格操作要求,严格质量管理,惩戒有意偷工者。
4.1.2倾斜碾压4.1.2.1主要原因在填筑段内未将底层整平即进行填筑,或在沟槽内填筑高度不一,使碾轮在带有纵坡的状态下碾压。
4.1.2.2预防措施在路基总宽度内,应采用水平分层方法填筑。
路基地面的横坡或纵坡陡于1:5 时应作成台阶;回填沟槽分段填土时应分层倒退留出台阶,台阶高等于压实厚度,台阶宽不小于1m。
4.1.3挟带大块回填4.1.3.1主要原因1)不了解较大块状物掺入土中对夯实的不利影响2)不愿多运弃土方和杂物,或交底不明确,或控制不严格。
4.1.3.2预防措施1)在回填土交底中要向操作者讲明带块状物回填的危害,使操作者能自觉遵守。
2)要严格管理对填土中的大砖块、大石块、大混凝土块要取出,对大于10cm的硬土块打碎或取出。
4.1.4挟带有机物或过湿土的回填4.1.4.1主要原因1)路基填土中不能含有机物质本是最基本常识,主要是施工操作者技术素质过低管理者控制不严。
2)取土土源含水量过大或备土遇雨,造成土的过湿又不加处理直接使用。
4.1.4.2预防措施1)属于填土路基,在填筑前要清除地面杂草、淤泥等。
过湿土及含有有机质的土一律不得使用;属于沟槽回填,应将槽底木料、草帘等杂物清除干净。
2)过湿土要经过晾晒或掺加干石灰粉,降低至接近最佳合水量时再进行摊铺、压实。
4.1.5 带水回填4.1.5.1主要原因由于地下水位高于槽底,又无降水措施,或降水措施不利,或在填土前停止降水。
地下水积于槽内,或因浅层滞水流人槽内,雨水或其他客水流入槽内,不经排净即行回填土。
4.1.5.2预防措施1)排除积水,清除淤泥疏于槽底,再进行分层回填夯实。
2)如有降水措施的沟槽,应在回填夯实完毕,再停止降水。
3)如排除积水有困难,也要将淤泥清除干净,再分层回填砂或砂砾,在最佳含水量下进行夯实。
4.1.6不按段落分层夯实4.1.6.1主要原因1)不按分段、水平分层技术要求回填,而是随高就低、层厚不一的胡乱回填。
2)分段回填的搭茬不是按每层倒退台阶的要求填筑和碾压。
3)无法碾压的边角部位,未用夯打。
4.1.6.2预防措施1)要按规范要求,分段、水平、分层回填,段落的端头每层倒退台阶长度不小于1m,在接填下一段时碾轮要与上一段碾压过的端头重迭。
2)槽边弯曲不齐的,应将槽边切齐,使碾轮靠边碾压。
对于检查井周或其他构筑物附近的3)边角部位,应用动力夯或人力夯夯实。
4.2路肩边坡的质量通病及防治4.2.1路肩、边坡松软4.2.1.1主要原因1)填方路基碾压不到位,使路肩和边坡未达到要求的密实度。
2)填方宽度不够,最后以松土贴坡、松土填垫路肩,又不经压实。
3)路基填方属砂性土或松散粒料,所形成的边坡稳定性差。
4.2.1.2预防措施1)填方路堤分层碾压,两侧应分别有20~30Cm的超宽,最后路基修整时施以削坡,不得有贴坡现象。
如有个别严重亏坡,应将原边坡挖成台阶,分层填补夯实。
路肩的密实度应达到轻型击实的90%以上。
2)路基填方如属砂性士或松散粒料,其边坡应予护砌或栽种草皮、灌木丛以保护,或加大边坡坡率,一般应大于l:2。
3)路面完工后,所填补的路肩亏土,必须碾压或夯实,密实度应达到轻型击实的90%以上。
4)采用石灰土或砾料石灰土稳定路肩。
5)在路肩外侧,用块石或混凝土预制块铺砌护肩带。
其最小宽度200mm。
6)铺条形草皮或全铺方块草皮进行边坡植被防护,前者用于一般路堤边坡,后者用于坡长8m 以上的高填方边坡。
7)采用片石、卵石或预制块铺砌在边坡表面,用以加固边坡。
4.2.2边坡过陡4.2.2.1主要原因受拆迁占地等因素影响,下层路基填筑宽度窄于路基下口设计宽度,而路基顶面又要满足路基总宽度,便形成了边坡小于设计坡率。
4.2.2.2预防措施1)要按照设计边坡坡率施工,使用坡度尺检查控制坡度不小于设计规定。
如无设计规定,一般不得小于1:1.5。
2)如受条件限制,边坡小于1:1.5时,要护砌砖石护坡,边坡直立时要砌筑挡土墙。
4.2.3路肩积水4.2.3.1主要原因路肩碾压不实,与路面接茬处的路肩经右侧车轮反复走压下沉,形成沟槽。
或虽经碾压但未经修整,高低不平或路肩横向反坡。
4.2.3.2预防措施1)重视路肩工序的质量控制,按设计横坡进行碾压修整,使密实度不低于轻型击实的90%,横坡偏差不大于±1%。
2)要求路肩不得有积水现象。
3)如为防止路肩边坡冲刷,也可将路肩作成反坡,将雨水顺纵向汇集一处通过水簸箕排出路外。
4.3边沟、排水沟质量通病及防治路基排水施工中,经常因管理不善,造成排水沟沟底纵坡不顺,断面尺寸不准,排水无出路等质量通病,必须在施工中针对产生原因,积极予以防治。
4.3.1排水边沟沟底纵坡不顺,断面大小不一4.3.1.1主要原因未按设计纵坡和断面开挖修整边询,忽视对附属工序的质量检验。
4.3.1.2预防措施要严格按照设计要求的开挖断面和纵断面高程开挖修整,认真作好工序质量检验。
4.3.2路基排水无出路4.3.2.1主要原因1)工程设计单位设计调查工作不细,未解决排水出路问题。
2)施工单位学习图纸不细,对设计忽略的问题未提出补充意见,或是设计已有交待,施工单位有所忽视。
4.3.2.2预防措施1)施工单位要认真学习施工图,加强图纸会审,对排水出路不明确的,要提出补充设计。
2)除解决好路基边沟排水设施外,还要解决好边沟尾闾排水沟的挑挖修整。
4.4路床的质量通病及防治4.4.1不按土路床工序作业4.4.1.1主要原因1)施工者技术素质低,不了解不做土路床的危害。
2)施工者有意偷工减序,只图省工、省时、省机械。
3)只顾工程进度,顾工程质量。
1)对技术素质偏低的施工者应进行培训,施工时作好工序技术交底。
2)要按照路床工序的要求,在控制中线高程(土20mm)、横断高程(土20mm且横坡不大于土0.3%)、平整度(10mm)的基础上,填方路段路床向下0~80cm 范围内、挖方路段路床向下0~30Cm范围内,要达到重型击实标准95%压实度(采用轻型击实标准时要达到98%)。
3)路床工序中的密实度项目和路面各结构层一样是主要检查项目,不作土路床工序等于密实度合格率为0,质量检验评定标准评定方法判定应属不合格工程。
因此必须加强土路床工序的质量控制。
4.4.2土路床的压实宽度不到位4.4.2.1主要原因边线控制不准,或边线桩丢失、移位、修整和碾压失去依据。
4.4.2.2预防措施1)不论是填土路段填筑路基时还是挖方路段,开挖路槽时,测量人员应将边线桩测设准确,随时检查桩位是否有变动。
如有遗失或移位,应及时补桩或纠正桩位。
2)路床碾压边线应超出路面结构宽度(包括道牙基础宽度)每侧不得小于10cm。
4.4.3路床上过湿或有“弹簧”现象不加处理4.4.3.1主要原因1)在控方路槽开挖后,降雨、雨水浸入路床松土层。
2)由于地下水位过高或浅层滞水渗入路床上层。
3)填方路基路床土层填入过湿土或受雨水浸泡。
4)路床土层内含有粘性较大的翻浆土(该种土保水性强渗透性差)。
1)雨季施工土路床,要采取雨季施工措施。
挖方地段,当日控至路槽高程,应当日碾压成活,同时还要挖好排水沟;填方路段,应随摊铺随碾压,当日成活。
遇雨浸湿的土,要经晾晒或换土。
2)路床土层避免填筑粘性较大的土。
3)路床土碾后如出现弹软现象,要彻底挖除,换填含水量合适的好土。
4.4.4路床土层含有有机物质4.4.4.1主要原因1)路床土层部位正处在被伐树木或其附近,枝、须根未清除。
2)路床土层部位正处在被填垫过的含有机杂物的房碴士或垃圾土。
4.4.4.2预防措施不论是填方路床还是挖方路槽土层中不应含有机物质。
如土路床处于含有机物的房碴土或垃圾土土层,应换填好土;如有少量树根、杂草、木块等有机物应清除干净。
4.5软土地基的质量通病及防治4.5.1砂石垫层表面不平整砂石垫层不密实,粗细分离,表面松散,有凹坑,车辙等。
4.5.1.1主要原因1)原材料级配不合理,粗、细料含量不当,细料不足。
2)碾压法施工时,含水量偏低。
3)上覆盖层施工不及时,重型车辆在其表面行驶时变速,转向。
4.5.1.2预防措施1)原材料级配应符合施工规范要求。