营业税复习思考题
- 格式:docx
- 大小:26.00 KB
- 文档页数:7
纳税义务人和扣缴义务人纳税人:在中华人民共和国境内提供应税劳务、转让无形资产或者销售不动产的单位和个人。
扣缴义务人:中华人民共和国境外的单位或者个人在境内提供应税劳务、转让无形资产或者销售不动产,在境内未设有经营机构的,以其境内代理人为扣缴义务人;在境内没有代理人的,以受让方或者购买者为扣缴义务人。
⏹构成营业税纳税人的三个条件:⏹1.地域范围——在中华人民共和国境内。
⏹(1)劳务——提供或接受方在境内⏹(2)转让无形资产(不含土地使用权)——接受方在境内⏹(3)转让或出租土地使用权——土地在境内⏹(4)转让或出租不动产——不动产在境内⏹2.行为范围——提供应税劳务、转让无形资产或销售不动产的行为必须属于营业税的征税范围,要注意与增值税范围的划分。
⏹3.行为的有偿性——有偿或视同有偿提供应税劳务、转让无形资产的所有权或使用权、转让不动产的所有权。
⏹营业税与增值税的关系:并列不交叉⏹增值税:商品流转额(劳务:加工、修理修配)⏹营业税:非商品流转额(商品:不动产、无形资产)⏹在与价格的关系上:⏹增值税:价外税,中央地方共享税⏹营业税:价内税,以地方为主的税⏹【例题·多选题】下列各项中,应当征收营业税的有()。
(2009年)⏹A.境外保险公司为境内的机器设备提供保险⏹B.境内石油公司销售位于中国境外的不动产⏹C.境内高科技公司将某项专利权转让给境外公司⏹D.境外房地产公司转让境内某宗土地的土地使用权⏹【答案】AD⏹【例题·单选题】下列经营行为中,属于营业税纳税行为的是()。
⏹A.从事修理修配业的行为⏹B.发生销售货物并负责运输所售货物的行为⏹C.从事缝纫业务的行为⏹D.从事货物保管业务的行为⏹【答案】D税目、税率(1)交通运输业 3%(2)建筑业 3%(3)金融保险业 5%(4)邮电通信业 3%(5)文化体育业 3%(6)娱乐业 5%-20%(7)服务业 5%(8)转让无形资产5%(9)销售不动产 5%⏹以下关于营业税税目税率的错误说法是()。
第一章企业纳税概述复习思考题1.一般企业应纳税的种类有哪些?2.新办的企业应如何完成税务登记手续?3.税务登记证有什么作用?4.正常经营的企业应如何进行纳税申报?企业应交税金应如何缴纳?5.企业在发票的领购和使用方面应遵循哪些规则?6.纳税人对税务机关做出的具体征税行为不服,应如何处理?7.通过市场调查,了解新建企业的工商、银行和税务的有关手续的办理方法。
复习思考题1.什么是销项税、进项税?增值税的应纳税额如何计算?2.兼营非应税劳务、兼营不同税率的货物和劳务以及混合销传行为应如何进行税务处理?3.哪些进项税额不允许从销项税额中抵扣?什么情况下有进项税额需要转出?4.区别视同销售和进项税转出有何不同?5.企业在什么情况下需要确认销项税额?6.小规模纳税人的增值税核算与一般纳税人有什么不同?7.增值税专用发票在使用和保管方而应遵守哪些规定?8.区别会计中“销传”的含义与税法中“销售”的含义。
(提示:税法中的“销住”包含会计中的“销修”和“视同销傍”两部分内容)9.阅读资料,说明生产型增值税和消费型增值税的区别,并说明“振兴东北老工业基地”有何财税方面的政策。
课后练习题—、单项选择题1.某服装生产企业年销傍额150万元,会计核算制度健全,其计算应交增值税应采用()。
A.17%税率B. 13%税率C. 4%征收率D. 6%征收率2.下列行为中,应缴纳增值税的是()。
A、经营娱乐业B、文化体育事业C、将白产货物用于对外投资I)、饮食服务业3、增值税纳税人的销售额中,不应包括的是()。
A、收取的手续费B、收取的包装物押金C、收取的运输装卸费D、收取的销项税额4、下列项目中所包含的进项税额,允许从销项税额中抵扣的是()。
A、购进职工福利用品B、购进生产所需的原材料C、生产免税产品所耗用的原材料D、购进劳动保护用品5、下列行为不需确认销项税额的是()。
A、销传产品给一般纳税人B、销钙产品给小规模纳税人C、日产的产品用于对外投资I)、外购的原材料用于对外捐赠6、纳税人采用分期付款方式销佯货物,其增值税的纳税义务时间为()。
西南大学《新税制》复习思考题及答案说明:本课程教材为《新税法》主编刘学华、立信会计出版社参考教材:1.《税法》财政部注册会计师考试委员会办公室编(2022年全国注册会计师统一考试指导材料)经济科学出版社2。
徐建国,《中国税收制度》主编,中国财经出版社(0152)《新税制》复习思考题一、名词释义1.纳税人2.征税对象3.税率4.税目5.比例税率6。
固定税率7。
累进税率过高8。
累进税率过高9。
纳税期限10。
税务联系11。
增值税12。
消费税13.营业税14.资源税15.企业所得税16.个人所得税17.印花税18.土地增值税19.城市维护建设税20.房产税二、单选题1.征税对象的数额没有达到规定数额的不征税,征税对象的数额达到规定数额的,就其全部数额征税。
这个规定的数额即为()。
a、起点B.费用扣除C.免税D.税收标准2。
下列单位经营的应税消费品无需缴纳消费税()。
A.酒厂生产白酒用于广告样品B.化妆品商店销售化妆品c.出国人员免税商店销售金银首饰d.汽车制造厂公益性捐赠的自产小轿车3.下列税种属于直接税的是()。
a、增值税B.消费税C.个人所得税D.关税4。
下列货物中,销项税按13%的税率计算。
a.农机零件b.方便面c.水果罐头d.农业机械5.下列属于增值税混合销售行为的有()。
a.建筑公司包工包料为某单位盖楼房b、在销售建材的同时,建材商店也提供装修服务。
空调商店出售空调并提供安装服务。
D.汽车制造商不仅生产和销售汽车,还提供汽车维修服务。
6.下列单位和个人中,非增值税纳税人为()。
a、进口固定资产的企业B.销售商品房的公司C.自营零售杂货D.生产家用电器的公司7。
在下列商品中,应征收消费税()。
a.商店出售的化妆品b.烟草公司批发的卷烟c.汽车加油站销售的汽油d.啤酒厂销售的啤酒8.《营业税暂行条例实施细则》规定,金融业(不含典当业)的纳税期限为()。
a、1个季度B.1个月c.15 d.109.企业发生的公益性捐赠支出,在年度利润总额()以内的部分,准予在计算应纳税所得额时扣除。
营业税会计实训一、单项选择题1.根据营业税暂行条例的规定,纳税人销售不动产,申报缴纳营业税的主管税务机关应当是在( )。
A.不动产所在地B.纳税人机构所在地C.价款结算地D.纳税人居住地2.企业转让不动产计征的营业税应计入的账户是( ).A.其他业务支出B.营业税金及附加C.固定资产清理D.管理费用3.建筑企业分包工程的扣缴义务人为( )。
A.总承包人B.分包人C.建设单位D.监理公司4.某餐饮企业在提供正常业务外,提供部份外卖销售应缴纳( )。
A.增值税B.营业税C.消费税D.个人所得税5.从事运输业务的单位和个人,发生销售货物并运输所售货物的混合销售行为,应该征收( )。
A.增值税B.营业税C.同时征收营业税和增值税D.根据业务量的大小确定征收的税种6.根据《营业税暂行条例》及其实施细则的规定,不属于营业税征收范围的是( )。
A.金融保险业B.修理修配业C.文化体育业D.建筑业7.企业销售不动产应缴纳( )。
A.增值税B.营业税C.消费税D.个人所得税8.建筑企业分包工程的纳税人( )。
A.总承包人B.分包人C.建设单位D.监理公司9.某明星演出由剧院售票,其应纳营业税的扣缴义务人为( )。
A.该明星本人B.该明星经纪人C.该剧院D.明星所在单位10.保龄球业务属于以下税目( )。
A.文化体育业B.服务业C.金融保险业D.娱乐业11.金融业的营业税税率为( )。
A.3%B.5%C.8%D.20%12.营业税按期纳税的起征点为( )。
A.0~1000元B.1000~5000元C.500~1000元D.5000~10 000元13.纳税人从事运输业务,其纳税地点为( )。
A.机构所在地B.劳务发生地C.运输业务所经地D.以上任选一地14.下列业务中属于征收营业税的有( )。
A.非金融机构从事的金融期货业务B.金融机构从事的金融期货业务C.非金融机构从事的货物期货业务D.金融机构从事的货物期货业务15. 邮政储蓄业务属于营业税暂行条例中规定的( )的征税范围。
各位同仁:感谢大家对我们编写组的信任选用该教材。
由于2016、2017年税收政策变化比较频繁,从本书出版至今又有一些政策发生变化,所以我们在给出答案时在一定程度上兼顾了政策变化的影响。
请各位同仁在讲解时加以注意。
由于我们的水平有限,因此教材内容和习题答案可能存在问题,万望各位同仁在使用本教材过程中及时反馈给我们。
我的邮箱为************.cn。
谢谢!祝各位工作愉快!教材编写组《税务代理实务》(第四版)实务训练题答案第一章思考题答案:1.为什么说复杂性是推动税务代理发展的第一推动力?纳税人处理涉税事项时,必须要熟知税法,按税收法律规定完成纳税义务,否则就会触及涉税风险,承担相应的法律责任。
然而税收法律本身较为抽象、复杂,不是一般的财税人员所能充分了解。
这就导致很多纳税人就会存在一个客观需求,希望能够通过专业的代理人员或机构,完成纳税义务并回避涉税风险。
因此税收法律规定的复杂性是导致税收代理需求的根源,所以说其是推动税务代理发展的第一推动力。
2.在什么情况下税务代理法律关系产生人为终止?人为终止是相对于自然终止而言的,它是由于一方违反合同或一方失去代理资格等因素引起的税务代理法律关系的被迫终止。
其表现为委托方单方面人为终止和受托方单方面人为终止,具体如下:(1)委托方在代理期限内单方认为终止的情况:①税务代理执业人员未按代理协议的约定提供服务;②税务师事务所被注销资格;③税务师事务所破产、解体或被解散。
(2)受托方在代理期限内单方认为终止的情况:①委托方死亡或解体、破产;②委托方自行实施或授意税务师实施违反国家法律、行政法规的行为,经劝告仍不停止其违法活动的;③委托方提供虚假的生产、经营情况和财务会计报表,造成代理错误。
委托方或税务师按规定单方终止委托代理关系的,终止方应及时通知另一方,并向当地税务机关报告,同时公布终止决定。
3.在税务代理过程中,代理人或被代理人如果出现违法行为,应怎样明确法律责任?(1)委托方的法律责任委托方违反代理协议的规定,致使税务师不能履行或不能完全履行代理协议,由此产生的法律后果和法律责任应全部由委托方承担。
复习思考题(100道)选择题(含单选和多选)1.下列项目中,按5%计征营业税的有( )。
A 仓储业取得的收入B 体育表演比赛取得的收入C 文印店取得的收入D 搬家公司取得的收入2.今年某月,某商店(增值税小规模纳税人)销售货物的销售额为16480元,该商店当月应纳增值税为()。
A.480元B.494.40元C.988.80元D.932.83元3.根据我国的法律规定,有权制定税收法律的机关是()。
A 全国人大及其常委会B 国务院C 财政部D 国家税务总局4.构成我国现行税法体系的有()A 税收基本法B 税收普通法C 税收实体法D 税收程序法5.增值税纳税人采取赊销和分期收款方式销售货物,其纳税义务发生时间为书面合同约定的收款日当天。
无书面合同或合同无约定的,为()的当天。
A.收到销售款B.货物发出C.收清所有款项D.开具发票的当天6.某企业受托加工一批白酒,委托方提供的材料成本为50万元,加工完工数量为400吨,收取的加工费为20万元,消费税定额税率为:0.5元/500克,比例税率为20%。
该批白酒的消费税组成计税价格为()。
A.87.5万元B.137.5万元C.20万元D.70万元7.个人从工资中缴付的下列费用,允许在计算个人所得税时扣除的有()。
A.失业保险费B.医疗保险金C.基本养老保险金D.住房公积金8.税收法律关系中的权利主体是指()。
A 征税方B 纳税方C征纳双方 D 国家税务总局9《中华人民共和国营业税暂行条例》的法律级次属于()。
A.财政部制定的部门规章B.全国人大授权国务院立法C.国务院制定的税收行政法规D.全国人大制定的税收法律10.根据现行消费税政策,纳税人生产销售、委托加工或者进口下列产品,应纳消费税的有()。
A.高档手表B.护肤护发品C.复合木地板D.高尔夫球11.比例税率是指税率不随()而变化的税率。
A 产品类型B 行业特点C 地区差异D 计税依据大小12下列各项中,应同时征收增值税和消费税的是()。
营业税1.纳税义务人的一般规定(“境内”一词藏乾坤)境内境外提供给境内【例题】(2009年)下列各项中,应当征收营业税的有()。
A.境外保险公司为境内的机器设备提供保险B.境内石油公司销售位于中国境外的不动产C.境内高科技公司将某项专利权转让给境外公司D.境外房地产公司转让境内某宗土地的土地使用权『正确答案』AD『答案解析』境内企业销售境外的不动产,不属于我国的营业税征税范围;境内公司将专利权转让给境外公司,不征收营业税。
2.扣缴义务人分清类别因为难以确定义务人,所以规定扣缴义务人。
(一)委托金融机构发放贷款的其应纳税款以受托发放贷款的金融机构为扣缴义务人;(二)纳税人提供建筑业应税劳务,符合以下情形之一的,无论工程是否实行分包,税务机关可以建设单位和个人作为营业税的扣缴义务人:(1)纳税人从事跨地区(包括省、市、县,下同)工程提供建筑业应税劳务的;(2)纳税人在劳务发生地没有办理税务登记或临时税务登记的。
(三)境外单位或个人在境内发生应税行为而在境内未设有机构的其应纳税款以代理人为扣缴义务人;没有代理人,以受让者或购买者为扣缴义务人;(四)单位或个人进行演出,由他人售票的其应纳税款以售票者为扣缴义务人;(五)分保险业务其应纳税款以初保人为扣缴义务人;(六)个人转让专利权、非专利技术、商标权、著作权、商誉的其应纳税款以受让者为扣缴义务人;(七)财政部规定的其他扣缴义务人【例题】纳税人提供建筑业,可以建设单位和个人作为营业税的扣缴义务人的有()。
A.纳税人从事跨地区建筑业工程劳务B.纳税人从事本地区建筑业工程总承包、分包方式劳务C.纳税人实行建筑业工程总承包方式劳务D.纳税人在劳务发生地没有办理税务登记或临时税务登记『正确答案』AD『答案解析』纳税人提供建筑业应税劳务,符合以下情形之一的,无论工程是否实行分包,税务机关可以建设单位和个人作为营业税的扣缴义务人:①纳税人从事跨地区(包括省、市、县,下同)工程提供建筑业应税劳务的;②纳税人在劳务发生地没有办理税务登记或临时税务登记的。
第4章营业税法习题及答案第一篇:第4章营业税法习题及答案第四章营业税法习题一、单项选择题1.下列经营者中,属于营业税纳税人的是()。
A.从事汽车修配业的个人B.发生销售货物并负责运输所售货物的运输单位C.从事缝纫业务的个体户D.将不动产无偿赠送他人的单位2.下列各项中,应按服务业征收营业税的是()。
A.以货币资金投资收取固定利润的行为B.港务局提供的引航、系解缆、停泊、移泊劳务C.远洋运输企业提供的程租业务D.单位和个人受托种植植物、饲养动物的行为 3.运输企业从事()业务的不属于交通运输业。
A.程租 B.期租 C.干租 D.湿租4、下列各项中,不属于建筑业应税劳务需要按照“建筑业”税目征收营业税的有()。
A.代办电信工程B.投资入股的自建建筑物C.搭脚手架D.钻井5.下列金融业务营业税计税营业额表述中,错误的是()。
A.保险公司办理初保业务,以被保险人收取的全部保险费减去相应的费用后为营业额B.金融机构从事外汇买卖的业务,以卖出价减去买入价后的余额为营业额C.金融机构将吸收的存款贷与他人使用,以贷款利息收入为营业额D.金融经纪业务以手续费(佣金)类的全部收入为营业额 6.下列各项中,应征收营业税的是()。
A.保险公司取得的追偿款B.转让企业产权取得的收入C.金融机构的出纳长款收入D.转让高速公路收费权取得的收入7.单位和个人提供营业税应税劳务,转让无形资产和销售不动产发生退款,凡该退款已征收过营业税的,可以()。
A.向税务机关申请减免营业税B.向税务机关申请降低营业税税率C.从纳税人以后的营业额中减除,但不允许退还已征税款D.允许退还已征税款,也可以从纳税人以后的营业额中减除8.下列有关营业税纳税义务发生时间的表述中,错误的是()。
A.纳税人转让土地使用权或者销售不动产,采用预收款方式的,其纳税义务发生时间为收到预收款的当天B.单位或个人自己新建建筑物后销售,为自建和销售不动产两项行为,其自建行为的纳税义务发生时间,为其销售自建建筑物并收讫营业额或者取得索取营业额的凭据的当天C.单位将不动产无偿赠与他人,其纳税义务发生时间为不动产所有权转移的当天D.金融商品转让业务,纳税义务发生时间为收讫营业额或者取得索取营业额的凭据的当天9.下列各项中,关于营业税纳税地点表述正确的是()。
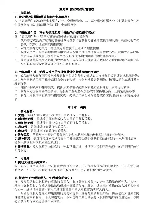
第九章营业税改征增值税一、问答题。
1.营业税改征增值税试点的行业有哪些?答:“营改增”试点的行业主要有:一、交通运输业;二、部分现代化服务业(主要是部分生产性服务业);三、邮政服务业;四、电信服务业。
2.“营改增”后,准许从销项税额中抵扣的进项税额有哪些?答:“营改增”后,准许从销项税额中抵扣的进项税额有:一、从销售方或提供方取得的增值税专用发票(含货物运输业增值税专用发票、税控机动车销售统一发票)上注明的增值税额。
二、从海关取得的海关进口增值税专用缴款书上注明的增值税额。
三、购进农产品,除取得增值税专用发票或者海关进口增值税专用缴款书外,按照农产品收购发票或者销售发票上注明的农产品买价和13%的扣除率计算的进项税额。
四、接受境外单位或个人提供的应税服务,从税务机关或者境内代理人取得的解缴税款的中华人民共和国税收缴款凭证上注明的增值税额。
3.“营改增”后,纳税人发生的混业经营业务增值税如何处理?答:试点纳税人兼有不同税率或者征收率的销售货物、提供加工修理修配劳务或者应税服务的,应当分别核算适用不同税率或征收率的销售额;未分别核算销售额的,按照以下方法适用税率或征收率:一、兼有不同税率的销售货物、提供加工修理修配劳务或者应税服务的,从高适用税率。
二、兼有不同征收率的销售货物、提供加工修理修配劳务或者应税服务的,从高适用征收率。
三、兼有不同税率和征收率的销售货物、提供加工修理修配劳务或者应税服务的,从高适用税率。
第十章关税一、名词解释。
1.关税:是海关依法对进出境货物、物品征收的一种税。
2.财政性关税:是以增加国家财政收入为目的而征收关税。
3.保护性关税:是以保护国内经济为目的而征收的关税。
4.进口税:是指对进口商品征收的关税。
5.出口税:是指对出口商品征收的关税。
6复合关税:是指对同一种进口商品同时采用从价和从量两种标准计征的一种关税。
7.反补贴税:是对直接或间接地接受出口补贴或奖励的外国进口商品征收的一种进口附加税,税额一般按补贴或奖励的金额征收。
复习思考题1.何谓企业税务筹划?它具有哪些特点?2.企业税务筹划具有哪些目标?3.简述税务筹划与税负转嫁的相互关系。
4.企业可以采用哪些税务筹划形式?应该注意什么问题?5.我国税收制度由哪些要素构成?6.谈谈流转税筹划具有哪些特点?7.有人说,“设置不同组织形式的企业不失为企业税务筹划的最初选择。
”请你就此发表个人看法。
8.某生产企业为增值税一般纳税人,适用增值税税率17%,预计每年可实现含税销售收入234 000元,需要外购原材料1 000吨。
现有A、B、C三个企业提供货源,其中 A为一般纳税人,能够出具增值税专用发票,适用税率17%;B为生产该原材料的小规模纳税人,能够委托主管税务机关代开增值税缴纳率为3%的专用发票;C为个体工商户,仅能提供普通发票。
A、B、C三个企业所提供的原材料质量相同,含税价格不同,分别为每吨117元、104.13元和102.96元。
请问从节税角度考虑,选择什么样的供应企业?9.甲公司与乙公司签订一项代销协议,由乙公司代销甲公司产品10000件,不论采取何种销售方式,甲公司产品在市场上都以每件1000元(不含税)的价格销售。
现有两种代销方式:(1)乙公司以每件1000元的价格对外销售甲公司产品,根据代销数量,向甲公司收取20%的代销手续费;(2)乙公司每售出一件产品,甲公司按800元的协议价格收取货款,乙公司在市场上仍要以1000元的价格销售,实际售价与协议价之间的差额,每件200元由乙公司所有。
请计算分析甲、乙公司签订何种代销方式的协议,在整体上能够减轻税负?(注:甲、乙公司均适用17%增值税税率,乙公司营业税税率5%。
)10.某机械制造有限公司持有150万元资金,可选择投资产品A或B(增值税率均为17%,所得税率均为25%),产品A:购进价税合并价和销售价税合并价分别为135万元和210万元,各项费用15万元,全部内销;产品B:购进价税合并价和购进价税合并价分别为138万元和202.5万元,出口比重为90%,各项费用12万元。
复习思考题1.简述营业税的概念的特征。
2.简述营业税与增值税的关系。
3.简述营业税的税目及税率。
强化训练题一、单项选择题1.下列各项业务所取得的收入中,在2014年应按“服务业”征收营业税的是()。
A.装卸搬运业务B.会计鉴证业务C.软件维护服务D.旅店住宿服务『正确答案』D『答案解析』选项ABC都属于营改增项目。
2.下列各项经营行为所取得的收入中,不征或免征营业税的是()。
A.境内某旅游公司从境内组团到境外旅游取得的收入B.美国某银行从中国某企业取得的利息收入C.在京某外国商会为会员提供培训服务取得的收入D.国内某保险公司为出口货物提供保险取得的收入『正确答案』D『答案解析』选项A,境内某旅游公司从境内组团到境外旅游取得的收入,属于境内旅游劳务。
选项D,境内保险机构为出口业务提供保险,不作为境内提供保险,为非应税劳务,不征收营业税。
3.下列各项中,应当征收营业税的是()。
A.境内保险公司为境外的机器设备提供保险B.境内石油公司销售位于中国境外的不动产C.境内建筑公司承接海外某国医院建设工程D.境外房地产公司转让境内某宗土地的土地使用权『正确答案』D『答案解析』本题考核营业税的征税范围。
保险公司为境外标的物提供保险,不属于我国的营业税征税范围;境内企业销售境外的不动产,不属于我国的营业税征税范围;境内建筑公司承接海外某国医院建设工程,免征营业税。
因此,正确选项为D。
4.下列各项中,属于营业税应税劳务的是()。
A.修理机器B.修缮房屋C.修复古董D.裁剪服装『正确答案』B『答案解析』修缮房屋属于建筑业劳务,征收营业税。
5.某单位在合并重组中,将10年前购置的办公楼一并转让,正确的税务处理方法是()。
A.按照办公楼评估价格缴纳营业税B.按照办公楼评估价格扣除购置原价缴纳营业税C.不缴纳营业税D.由税务机关核定征收营业税或增值税『正确答案』C『答案解析』纳税人在资产重组过程中,通过合并、分立、出售、置换等方式,将全部或者部分实物资产以及与其相关联的债权、债务和劳动力一并转让给其他单位和个人,其中涉及的货物转让,不征收增值税;涉及的不动产转让,不征收营业税。
法 - 营业税课后练习1. 引言本文档旨在提供关于营业税的课后练习题,以帮助读者巩固对法律法规以及相关概念的理解。
营业税是一种由国家对企业的经营活动征收的一种税收。
通过完成这些练习题,您将能够更深入地理解营业税的计算方法和应纳税额的确定。
2. 练习题2.1 计算应纳税额题目 1某公司在某个纳税年度的销售额为100万元,税率为10%。
请计算该公司应缴纳的营业税。
题目 2某企业在某个纳税年度的营业收入为200万元,成本费用总额为160万元,税率为5%。
请计算该企业应缴纳的营业税。
题目 3某商店在某个纳税年度的销售额为50万元,减除费用总额为20万元,税率为5%。
请计算该商店应缴纳的营业税。
题目 4某公司在某个纳税年度的营业税应纳税额为80万元,销售额为200万元,税率为X%,请计算X的值。
2.2 计算减免额题目 5某企业在某个纳税年度的销售额为100万元,税率为5%,减免额为10万元。
请计算该企业应缴纳的营业税。
题目 6某商店在某个纳税年度的销售额为80万元,减除费用总额为30万元,税率为5%,减免额为X万元,请计算X的值。
2.3 计算实际缴纳税额题目 7某公司在某个纳税年度的销售额为200万元,税率为10%,减免额为20万元,实际缴纳税额为X万元,请计算X的值。
题目 8某商店在某个纳税年度的销售额为150万元,减除费用总额为50万元,税率为8%,减免额为10万元,实际缴纳税额为X万元,请计算X的值。
2.4 计算税后利润题目 9某企业在某个纳税年度的销售额为100万元,成本费用总额为80万元,税率为10%,减免额为5万元。
请计算该企业的税后利润。
题目 10某公司在某个纳税年度的销售额为150万元,减除费用总额为50万元,税率为8%,减免额为10万元。
请计算该公司的税后利润。
3. 参考答案3.1 计算应纳税额题目 1营业税 = 销售额 * 税率营业税 = 100万元 * 10% = 10万元题目 2营业税 = (营业收入 - 成本费用总额) * 税率营业税 = (200万元 - 160万元) * 5% = 2万元题目 3营业税 = (销售额 - 减除费用总额) * 税率营业税 = (50万元 - 20万元) * 5% = 1.5万元题目 4税率 = 营业税应纳税额 / 销售额X% = 80万元 / 200万元X = 40%3.2 计算减免额题目 5应纳税额 = 销售额 * 税率 - 减免额应纳税额 = 100万元 * 5% - 10万元 = 0题目 6减免额 = (销售额 - 减除费用总额) * 税率 - 应纳税额X万元 = (80万元 - 30万元) * 5% - 0X = 2万元3.3 计算实际缴纳税额题目 7实际缴纳税额 = 销售额 * 税率 - 减免额X万元 = 200万元 * 10% - 20万元X = 0万元题目 8实际缴纳税额 = (销售额 - 减除费用总额) * 税率- 减免额X万元 = (150万元 - 50万元) * 8% - 10万元X = 2万元3.4 计算税后利润题目 9税后利润 = 销售额 - 成本费用总额 - 应纳税额 + 减免额税后利润 = 100万元 - 80万元 - 10万元 + 5万元= 15万元题目 10税后利润 = 销售额 - 减除费用总额 - 实际缴纳税额 + 减免额税后利润 = 150万元 - 50万元 - 2万元 + 10万元= 108万元4. 结论通过完成这些练习题,您应该对营业税的计算方法和应纳税额的确定有了更深入的理解。
税收筹划思考题第一章税收筹划概述作业一、谈谈税收筹划与偷税、欠税、抗税、骗税、避税的区别。
二、试分析税收筹划的三种基本技术。
三、讨论题:1.我国税收筹划的问题、成因及对策2.税负转嫁技术在企业经营活动中的应用要求:⑴分组讨论,各组应有所侧重;⑵各组组长记录参与讨论学员,推荐主题发言人发言,其他人补充发言;⑶最后找学员做总结性发言和补充发言;⑷参与讨论、发言,作为平时学习成绩。
第二章增值税税收筹划习题一、如何进行纳税人的税收筹划?二、谈谈一般纳税人选择购获放的税收筹划原理。
第三章消费税税收筹划习题一、如何利用消费税纳税环节的特点进行税收筹划?二、如何利用委托加工方式进行税收筹划?第四章营业税税收筹划习题一、在既涉及增值税又涉及营业税的税收筹划中,应该考虑哪些因素?二、简述如何对营业税的计税依据进行税收筹划?第五章企业所得税税收筹划习题一、如果进行企业合并、分立的税收筹划?二、谈谈折旧方法的税收筹划。
三、我国面临内外资企业所得税合并的改革趋势,专家们提出两税并轨后的所得税税率应为25%左右。
根据这种变化趋势,谈谈应进行哪些方面的税收筹划?应如何进行税收筹划?第六章个人所得税税收筹划习题一、简述工资、薪金的个人所得税税收筹划方法。
二、对劳务报酬收入节税的主要思路是降低收入金额及充分利用免征额,具体操作方法是什么?要求:要求每个学员,结合你所在企业的经营情况和所缴纳税种,从上述思考题中选择三题作为作业题。
学员上交作业,与听课、讨论一起作为平时成绩。
平时成绩按30分计算。
考试:此次考试分两部分:分散考试和集中考试。
具体规定如下:一、分散考试:要求各位学员结个你所在企业情况的所缴纳税种,设计一个税收筹划案例,可以是纳税人税收筹划的案例、适用税率税收筹划案例、计税依据税收筹划案例,也可以是加工方法选择、企业融资等税收筹划的案例。
案例设计成绩为35分。
具体要求:1.结合实际,杜绝抄袭;2.案例完整,有情节,有筹划过程,数据计算分析,有优选过程;3.数字不低于400字;4.用A4纸打印,案例大标题用二号宋体(标题下署名和学号),一级标题用四号宋体,其他用小四宋体。
《中国税制》复习思考题增值税1.某电视机厂(一般纳税人),主要生产销售新型彩色电视机。
某年3月发生如下业务:(1)3月2日,采取交款提货结算方式向甲家电商场销售电视机500台,本期同类产品不含税售价3000元。
由于商场购买的数量多,按照协议规定,厂家按售价的5%对商场优惠出售,打折后每台不含税售价2850元,货款全部以银行存款收讫;3月5日,向另一家乙家电商场销售彩电200台(不含税售价3000元)。
为了尽快收回货款,厂家提供的现金折扣条件为4/10、2/20、N/30。
本月23日,全部收回货款,厂家按规定给予优惠。
(2)采取以旧换新方式,从消费者个人手中收购旧电视机,销售新型号电视机10台,开出普通发票10张,收到货款31100元,并注明已扣除旧电视机折价4000元。
(3)采取还本销售方式销售电视机给消费者20台,协议规定,每台不含税售价4000元,5年后厂家全部将货款退还给购货方。
共开出普通发票20张,合计金额93600元。
(4)以20台电视机向丙单位等价换取原材料,电视机成本价每台1800元,不含税售价单价3000元。
双方均按规定开具增值税发票。
(5)3月4日,向丁商场销售电视机300台,不含税销售单价3000元。
商场在对外销售时发现,有5台商品存在严重质量问题,商场提出将5台电视机作退货处理,并将当地主管国税机关开具的“进货退出或索取折让证明单”送交厂家。
该厂将5台电视机收回,并按规定给商场开具了红字专用发票。
(6)本期共发生可抵扣进项税额400000元(含从丙单位换入原材料应抵扣的进项税额)。
要求:请根据上述资料,计算本月份应纳增值税额。
解析:(1)纳税人采取折扣方式销售货物,如果销售额和折旧额在同一张发票上分别注明的,可以按折扣后的销售额征收增值税;如果将折扣额另开发票,不论其在财务上如何处理,均不得从销售额中减除折扣额。
电视机厂采用商业折扣方式向甲家电商场销售产品,属于是先打折后销售,实际上就是按每台2850元的单价销售,无需另开发票。
复习思考题1.简述营业税的概念的特征。
2.简述营业税与增值税的关系。
3.简述营业税的税目及税率。
强化训练题一、单项选择题1.下列各项业务所取得的收入中,在2014年应按“服务业”征收营业税的是()。
A.装卸搬运业务B.会计鉴证业务C.软件维护服务D.旅店住宿服务『正确答案』D『答案解析』选项ABC都属于营改增项目。
2.下列各项经营行为所取得的收入中,不征或免征营业税的是()。
A.境内某旅游公司从境内组团到境外旅游取得的收入B.美国某银行从中国某企业取得的利息收入C.在京某外国商会为会员提供培训服务取得的收入D.国内某保险公司为出口货物提供保险取得的收入『正确答案』D『答案解析』选项A,境内某旅游公司从境内组团到境外旅游取得的收入,属于境内旅游劳务。
选项D,境内保险机构为出口业务提供保险,不作为境内提供保险,为非应税劳务,不征收营业税。
3.下列各项中,应当征收营业税的是()。
A.境内保险公司为境外的机器设备提供保险B.境内石油公司销售位于中国境外的不动产C.境内建筑公司承接海外某国医院建设工程D.境外房地产公司转让境内某宗土地的土地使用权『正确答案』D『答案解析』本题考核营业税的征税范围。
保险公司为境外标的物提供保险,不属于我国的营业税征税范围;境内企业销售境外的不动产,不属于我国的营业税征税范围;境内建筑公司承接海外某国医院建设工程,免征营业税。
因此,正确选项为D。
4.下列各项中,属于营业税应税劳务的是()。
A.修理机器B.修缮房屋C.修复古董D.裁剪服装『正确答案』B『答案解析』修缮房屋属于建筑业劳务,征收营业税。
5.某单位在合并重组中,将10年前购置的办公楼一并转让,正确的税务处理方法是()。
A.按照办公楼评估价格缴纳营业税B.按照办公楼评估价格扣除购置原价缴纳营业税C.不缴纳营业税D.由税务机关核定征收营业税或增值税『正确答案』C『答案解析』纳税人在资产重组过程中,通过合并、分立、出售、置换等方式,将全部或者部分实物资产以及与其相关联的债权、债务和劳动力一并转让给其他单位和个人,其中涉及的货物转让,不征收增值税;涉及的不动产转让,不征收营业税。
6.按《营业税暂行条例实施细则》的规定,企业下列行为属于兼营应税劳务与货物或非应税劳务的有()。
A.运输公司运输货物并提供仓储服务B.饭店开设客房、餐厅从事服务业务并附设商场销售货物C.商场零售商品并附设快餐城提供就餐服务D.建筑公司为承建的某项工程既提供建筑材料又承担建筑、安装业务『正确答案』B『答案解析』选项A,营改增后,运输公司按照11%计算缴纳增值税,仓储服务按6%计算缴纳增值税。
选项C,属于增值税的兼营。
选项D,包工包料,有从属关系,属于营业税的混合销售。
7.下列关于营业税计税依据说法中,正确的是()。
A.教育部考试中心以其全部收入减去支付给合作单位的合作费后的余额为营业额B.个人销售购置的房屋,一律以全部收入减去购置原价后的余额计缴营业税C.旅行社取得的全部收入计缴营业税D.物业管理企业应以收取的物业费及代收的水电费、维修基金等计缴营业税『正确答案』A『答案解析』选项B,个人销售购置的房屋,是否缴纳营业税、计税营业额确定要根据销售的房屋购置时间、房屋性质决定,不能一概而论;选项C,旅行社取得的全部收入可以扣减替旅客支付的交通费、住宿费、门票费的余额计缴营业税;选项D,代收水电费、维修基金等不缴纳营业税,只是以代理业务的手续费计征营业税。
8.根据营业税相关规定,下列说法正确的是()。
A.计税营业额包括纳税人提供应税劳务、转让无形资产或者销售不动产向对方收取的全部价款和价外费用、政府性基金B.计税营业额包括纳税人提供应税劳务、转让无形资产或者销售不动产向对方收取的全部价款和价外费用、行政事业性收费C.纳税人如果将折扣额另开发票的,不论其在财务上如何处理,均不得从营业额中扣除D.纳税人的营业额计算缴纳营业税后发生退款的,应直接减除当期营业额【正确答案】C『答案解析』政府性基金、行政事业性收费都不包括在计税营业额中;纳税人的营业额计算缴纳营业税后因发生退款减除营业额的,应当退还已经缴纳营业税税款或者从纳税人以后的应缴纳营业税税额中减除。
9.张先生2013年6月份销售一套普通住房取得销售收入120万元。
该住房系张先生于2009年12月份购买取得,取得的购房发票上注明的房屋价款为90万元。
张先生销售住房应缴纳的营业税为()。
A.1.5万元B.2.7万元C.4.5万元D.6万元『正确答案』D『答案解析』张先生销售住房应缴纳的营业税=120×5%=6(万元)10.某保险公司2014年4月以境内标的物为保险标的取得保费收入1000万元,其中分给境外再保险人的分保费用200万元。
另外取得摊回分保费用50万元,取得追偿款30万元。
则该公司4月应缴纳的营业税为()。
A.36万元B.37.5万元C.40万元D.50万元『正确答案』C『答案解析』中华人民共和国境内的保险人将其承保的以境内标的物为保险标的的保险业务向境外再保险人办理分保的,以全部保费收入减去分保保费后的余额为营业额。
保险公司的摊回分保费用不征营业税。
保险企业取得的追偿款不征收营业税。
应缴纳的营业税=(1000-200)×5%=40(万元)11.某物业管理公司负责某商场的物业管理,该公司2014年7月份共向商场收取费用100万元,其中:清洁费45万元、绿化费25万元、代商场支付电费20万元、水费10万元。
该物业公司7月份应交营业税()。
A.2.5万元B.2.75万元C.3.5万元D.5万元『正确答案』C『答案解析』物业公司代商场支付的水电费是免交营业税的,所以物业公司应交的营业税是(45+25)×5%=3.5(万元)。
12.下列关于营业税纳税地点的说法中,不正确的是()。
A.纳税人转让土地使用权,应当向其机构所在地主管税务机关申报纳税B.某培训公司培训劳务,应向其机构所在地主管税务机关申报纳税C.纳税人出租房屋,应向其房屋所在地申报纳税D.纳税人在境内进行网络培训等业务,应向其机构所在地申报纳税『正确答案』A『答案解析』纳税人转让土地使用权,应当向土地所在地主管税务机关申报纳税。
二、多项选择题1.下列各项中,应当缴纳营业税的有()。
A.航空培训B.邮政报刊发行C.以货币资金投资但收取的固定利润D.社保基金管理活动取得的收入『正确答案』CD『答案解析』航空培训,属于营改增的现代服务-物流辅助服务-航空服务;邮政报刊发行属于营改增项目。
2.下列有关营业税税目的说法中,正确的有()。
A.出租土地使用权属于“服务业——租赁业”税目B.单独出租包装物,收取的租金适用“服务业——租赁业”税目C.转让土地使用权适用“转让无形资产”税目D.经营游览场所适用“娱乐业”税目【正确答案】AC『答案解析』出租包装物属于有形动产租赁,属于营改增项目;经营游览场所适用“文化体育业”税目3.根据营业税法律制度的规定,下列各项涉及不动产的业务中,应当缴纳营业税的有()。
A.销售房产B.转让土地使用权C.以房产投资入股D.出租场地『正确答案』ABD『答案解析』以房产、土地使用权投资入股不征收营业税。
4.下列各项中,应按“服务业”税目及适用税率计算缴纳营业税的有()。
A.在旅游景点经营索道取得收入B.交通部门有偿转让高速公路收费权取得收入C.图书馆从事图书和资料的借阅业务取得收入D.歌舞厅经营收入『正确答案』AB『答案解析』图书馆借阅属于文化体育业;歌舞厅经营属于娱乐业。
5.下列收入中,应按金融保险业税目计算缴纳营业税的有()。
A.银行取得的逾期贷款罚息收入B.银行取得的同业拆借利息收入C.企业委托银行贷款取得的利息收入D.银行经办委托贷款业务取得的手续费收入『正确答案』ACD『答案解析』金融机构往来业务暂不征收营业税。
金融机构往来是指金融企业联行、金融企业与中国人民银行及同业之间的资金往来业务取得的利息收入,不包括相互之间提供的服务。
6.下列各项业务所取得的收入中,应按“服务业”征收营业税的有()。
A.搬家公司从事的搬家业务收入B.房屋中介公司从事的中介业务收入C.公园中的观光车业务收入D.游览场所的门票收入『正确答案』BC『答案解析』选项A为增值税范围;选项D属于“文化体育业”。
7.某境内公司发生如下业务所取得的收入中,应缴纳营业税的有()。
A.为境内某公司人员提供培训服务B.将一项商标权转让给境内其他公司C.将位于境外的不动产转让给境内另一公司D.将位于境内的不动产出租给境外某公司驻京代表处『正确答案』AD『答案解析』选项BC,不属于营业税的征税范围。
8.下列关于金融保险业的营业税计税依据的表述,正确的有()。
A.典当业销售死当物品的全部收入额为营业额B.融资租赁业务,以向承租人收取的全部价款和价外费用为营业额C.保险企业开展无赔偿奖励业务的,以向投保人实际收取的保费为营业额D.我国境内的保险人将其承保的以境内标的物为保险标的的保险业务向境外再保险人办理分保的,以全部保费收入减去分保保费后的余额为营业额『正确答案』CD『答案解析』典当业销售死当物品应缴纳增值税,不缴纳营业税;融资租赁业务,属于交增值税项目。
9.下列各项中,应计入营业税计税依据的有()。
A.总承包额中的分包额B.通讯线路工程所使用的发包方提供电缆、电线等设备价款C.修缮工程所耗用的原材料及其他物资和能源动力价款D.建筑工程所使用的建筑材料价款『正确答案』CD『答案解析』选项A、B的价款可以从计税营业额中扣除。
10.按照现行营业税制度规定,纳税人取得下列收入,不属于营业税免税范围的有()。
A.非营利医疗机构的非医疗服务收入B.军队空余房产出租收入C.个人出售普通住宅的收入D.自建住房销售给本单位职工取得的收入『正确答案』ACD『答案解析』非营利医疗机构的医疗服务收入免税,非医疗服务收入要缴税;个人出售购买5年内的普通住宅的收入,按收入全额征收营业税;自建住房销售给本单位职工取得的收入,按照销售不动产征收营业税。
11.下列各项中,不征或免征收营业税的有()。
A.住房专项维修基金B.境内建筑公司在境外提供建筑业取得的收入C.电脑福利彩票投注点代销福利彩票取得手续费收入D.个人转让股票取得的收入『正确答案』ABD『答案解析』选项C,按照服务业-代理业缴纳营业税。
12.某餐饮中心2013年12月取得餐饮收入50万元、啤酒消费15万元,其中现场酿制啤酒12.5吨,价值10万元;当月购进啤酒取得的增值税专用发票注明的价款为3万元。
该啤酒消费税税率为220元/吨,下列关于餐饮中心税务处理的表述中,正确的有()。
A.应缴纳增值税3400元B.应缴纳消费税2750元C.应缴纳营业税32500元D.应缴纳城市维护建设税2275元『正确答案』BC『答案解析』该餐饮中心属于营业税的征税范围,不缴纳增值税。