境外工程项目管理(技术管理)复习进程
- 格式:docx
- 大小:111.64 KB
- 文档页数:5
海外工程管理方法海外工程管理是指在海外地区进行工程项目的计划、组织、实施、监督和控制等管理活动。
由于工程项目的特殊性,海外工程管理具有自身独特的特点和挑战。
本文将介绍海外工程管理的一些相关参考内容,包括项目准备阶段、组织领导与团队管理、风险管理和质量管理等方面。
1. 项目准备阶段- 市场调研:了解目标国家的经济、政治、文化等因素,评估项目可行性。
- 法律法规分析:熟悉目标国家的相关法律法规,确保项目建设合法合规。
- 风险评估:对项目进行风险评估,包括政治风险、市场风险、汇率风险等,为后续管理提供参考。
- 人员招聘与培训:招募具备海外工程经验的项目管理人员,为团队提供培训。
2. 组织领导与团队管理- 管理团队组建:根据项目需求和海外环境,灵活组建管理团队。
- 跨文化沟通:了解和尊重当地文化和习俗,通过交流、培训等方式加强团队的跨文化沟通能力。
- 目标设定与激励机制:为团队设定明确的目标,并提供相应的激励机制,激发团队成员的积极性与创造力。
- 团队合作与协调:加强团队成员间的合作与协调,建立良好的工作氛围,提高团队绩效。
3. 风险管理- 风险识别与分析:对项目的各个环节进行全面的风险识别和分析,确定可能存在的风险源。
- 风险应对策略:制定相应的风险应对策略,包括风险避免、减轻、转移和承担等措施。
- 监测与反馈:建立有效的风险监测机制,及时掌握风险的发展情况,及时调整管理策略。
4. 质量管理- 标准制定与执行:了解当地的质量管理标准和规范,制定符合当地要求的质量管理措施。
- 质量检查与监控:建立相应的质量检查机制,对工程施工过程和成果进行监督和检查。
- 不良质量处理:对发现的不良质量问题及时处理,采取相应的纠正和预防措施,确保项目的质量达到预期目标。
5. 合同管理- 合同审查:仔细审查合同的条款和条件,确保合同的合法性和有效性。
- 合同履行与变更:监督合同的履行情况,及时处理合同变更和索赔等事宜。
- 紧急事件应对:应对紧急事件,包括天灾人祸、政治风险等,确保项目能够持续进行。
《工程项目管理》期末考试复习要点第一章项目的世界了解人的思维所具有的决定性作用。
重点掌握“项目”和“项目管理”的概念和定义,以及“项目”与“运作”的几大区别。
理解进行项目管理必需具有一定的哲学思维和一整套的工作理念和计划及控制技术。
了解项目管理与思维方式的关系。
第二章项目管理工作方法了解国际项目管理的发展历程,知道我国项目管理的发展状况。
明确什么是项目管理的通用工作方法。
重点掌握“项目生命周期”的概念,“五大过程组”的概念、意义及其贯穿项目始终的作用。
知道什么是PMBOK(2008年的九大知识体系,以及目前它在国际项目管理界的地位和作用。
结合书中的案例,理解项目管理的步骤和过程。
第三章项目启动明确项目启动的标志及意义。
了解进行项目需求分析的原因和目的,理解为何需要制定项目章程(是项目合法化的重要步骤。
重点掌握项目经理的责任、权力和义务,知道项目经理是项目的核心责任点。
此外,还应理解什么是项目干系人,知道它的范围和种类,以及如何处理不同干系人的方法。
第四章项目计划理解项目计划的意义,以及项目实施中必需列入计划的主要内容。
重点掌握项目管理的“三重制约”和“九大知识领域”。
明确项目的范围计划、质量计划、时间计划和项目成本计划的制定方法、意义及主要内容。
知道这些计划之间的关系,并学会制定有关的计划。
第五章项目实施与监控明确项目的实施与监控,必需以计划作为基础。
在此过程中,注意检查和验收项目的可交付成果。
重点掌握项目管理的核心任务是做好各项控制工作。
此外,在项目的实施当中,注意项目的变更管理,做好各项主要过程的报告工作。
结合书中的案例,理解项目实施与监控的步骤和过程。
第六章项目组织与团队重点掌握项目管理中的组织与团队问题,明确如何计划项目的组织结构与形式,懂得激励团队成员发挥潜能的重要性。
了解领导与权力、责任与义务等的关系,学会冲突管理的基本方法。
第七章项目沟通管理懂得在项目管理中如何做好沟通管理,掌握沟通的几种常见模式与形式。
1. 以下哪项不属于海外工程项目管理的基本原则?A. 依法合规B. 安全第一C. 质量至上D. 以经济效益为中心2. 海外工程项目管理中,以下哪项不属于项目管理团队的核心成员?A. 项目经理B. 技术负责人C. 财务负责人D. 招标采购负责人3. 海外工程项目管理中,以下哪项不属于项目前期工作内容?A. 市场调研B. 投资估算C. 设计方案D. 项目招标4. 以下哪项不属于海外工程项目管理的风险类型?A. 技术风险B. 市场风险C. 财务风险D. 政策风险5. 海外工程项目管理中,以下哪项不属于项目质量控制的方法?A. 设计审查B. 材料检验C. 施工验收D. 项目审计二、填空题1. 海外工程项目管理的基本原则包括:依法合规、安全第一、质量至上、()。
2. 海外工程项目管理中,项目管理团队的核心成员包括:项目经理、()、财务负责人、人力资源负责人等。
3. 海外工程项目管理中,项目前期工作内容主要包括:市场调研、()、设计审查、项目招标等。
4. 海外工程项目管理中,项目质量控制的方法包括:设计审查、材料检验、()、施工验收等。
5. 海外工程项目管理中,项目风险主要包括:技术风险、市场风险、财务风险、()、组织风险等。
三、判断题1. 海外工程项目管理中,项目经理对项目的成功与否负有直接责任。
()2. 海外工程项目管理中,项目团队成员可以来自不同国家和地区,因此跨文化沟通至关重要。
()3. 海外工程项目管理中,项目进度管理的关键在于合理分配资源,确保项目按期完成。
()4. 海外工程项目管理中,项目成本管理的主要目标是降低项目成本,提高企业利润。
()5. 海外工程项目管理中,项目风险管理的主要任务是识别、评估和控制项目风险,确保项目顺利进行。
()四、简答题1. 简述海外工程项目管理的基本原则。
2. 简述海外工程项目管理中项目管理团队的角色与职责。
3. 简述海外工程项目管理中项目前期工作的主要内容。
4. 简述海外工程项目管理中项目质量控制的方法。
第1篇一、前言工程项目管理作为一门综合性学科,涵盖了项目管理的基本理论、方法、技术和工具。
为了帮助考生在考前做好充分准备,本文将对工程项目管理考试的重点、难点进行梳理,并提供相应的复习策略,以期帮助考生在考试中取得优异成绩。
二、考试大纲分析1. 考试范围工程项目管理考试主要包括以下内容:(1)工程项目管理的基本理论和方法(2)工程项目策划与决策(3)工程项目进度管理(4)工程项目成本管理(5)工程项目质量管理(6)工程项目安全管理(7)工程项目合同管理(8)工程项目风险管理2. 考试要求(1)掌握工程项目管理的基本理论和方法(2)熟悉工程项目策划与决策的过程和方法(3)了解工程项目进度、成本、质量、安全、合同和风险管理的相关知识和技能(4)具备运用工程项目管理工具和方法解决实际问题的能力三、重点、难点分析1. 重点(1)工程项目管理的基本理论和方法:考生需要掌握项目生命周期、项目组织结构、项目沟通、项目风险管理等基本概念和理论。
(2)工程项目策划与决策:考生需要了解项目可行性研究、项目投资决策、项目实施方案等内容。
(3)工程项目进度管理:考生需要掌握项目进度计划编制、进度控制、进度调整等方法和技巧。
(4)工程项目成本管理:考生需要了解成本估算、成本控制、成本核算等内容。
(5)工程项目质量管理:考生需要掌握质量管理体系、质量控制、质量保证等方法和技巧。
(6)工程项目安全管理:考生需要了解安全管理的基本原则、安全措施、事故处理等内容。
(7)工程项目合同管理:考生需要掌握合同签订、合同履行、合同变更、合同终止等内容。
(8)工程项目风险管理:考生需要了解风险识别、风险评估、风险应对等内容。
2. 难点(1)工程项目管理的基本理论和方法:涉及多个学科交叉,理论性强,需要考生具备较强的理解能力和综合运用能力。
(2)工程项目进度管理:涉及多个因素,如资源、技术、环境等,需要考生具备较强的分析和协调能力。
(3)工程项目成本管理:涉及成本估算、成本控制、成本核算等多个环节,需要考生具备较强的计算和分析能力。
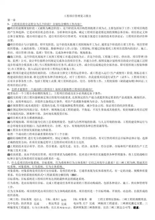
工程项目管理复习要点第一章3、工程项目的全过程分为几个阶段?分别包含哪些工作内容?⑴项目的前期策划阶段(又被称为概念阶段)。
这个阶段从项目构思到批准立项为止,主要包括如下工作:工程项目构思的产生和选择,它是对项目机会的寻求、分析和初步选择;确定工程项目建设要达到的预期总体目标;项目的定义和总体方案策划;提出项目建议书;进行项目的可行性研究,对实施方案进行全面的技术经济论证;工程项目的评价和决策;⑵项目的设计与计划阶段,即开发阶段。
这个阶段从批准立项到现场开工为止.通常这个阶段的主要工作有:项目管理组织筹建;土地的获得;工程规划、勘察和设计工作;计划;工程招标,即通过招标委托工程项目范围内的设计、施工、供应、项目管理(咨询、监理)等任务;完成各种审批手续;现场准备;⑶施工阶段。
这个阶段从现场开工直到工程竣工并通过验收为止。
在这个阶段,工程施工单位、供应商、项目管理(咨询、监理)公司、设计单位按照合同规定完成各自的项目任务,并通力合作,按照实施计划将项目的设计经过施工过程逐步形成符合要求的工程;当工程按照项目任务书,或设计文件,或合同完成规定的全部内容,即可组织竣工检验和移交;在工程移交,投入试运行前应有工程的运行准备工作;⑷工程项目建设过程的结束阶段。
工程由业主移交工程的运营单位,或工程进入运行(生产或使用)阶段,则标志着工程建设阶段任务结束.移交过程有各种手续和仪式,对于工程项目,在此前要共同进行试生产(试车);工程项目竣工后有许多事务性工作,包括工程竣工决算,竣工资料的总结、交付、存档等工作;工程的保修(缺陷通知期)和回访;工程项目的后评价。
6、怎样才能算作一个成功的工程项目?如何才能取得工程项目的成功?通常站在一个工程全寿命期的角度上,工程项目的成功至少必须满足如下条件:⑴提交的竣工的工程应能够满足预订的使用功能要求,达到预定的生产能力或提供预定要求的产品或服务,确保经济、安全、高效率地运行,并提供完备的运行条件,项目产品或服务能够为社会、为市场接受。
1、工程管理旳核心任务是: 为工程增值。
重要表目前: 工程建设增值、工程使用增值。
2、对一种建设项目来说, 业主方旳项目管理是管理旳核心。
3、项目实行阶段涉及: 1)设计准备阶段2)设计阶段3)施工阶段4)动用前准备阶段和保修期。
业主方项目管理旳重要任务:在设计准备阶段、设计阶段、施工阶段、动用前准备阶段分别进行安全管理、投资控制、进度控制、质量控制、合同管理、信息管理及组织和协调。
4、安全管理是项目管理中最重要旳任务。
5、对一种项目旳构造进行逐级分解, 以反映构成该项目旳所有工作任务旳是:项目构造图。
6、项目构造分解旳原则: 考虑项目进展旳总体部署; 考虑项目旳构成; 有助于项目实行任务旳发包和有助于项目实行任务旳进行,并与将采用旳合同构造相结合; 有助于项目目旳旳控制; 结合项目管理旳组织构造(选择)工程管理旳内涵波及工程项目全过程旳管理, 涉及哪三个阶段旳管理?1)决策阶段2)实行阶段3)使用阶段7、反映一种组织系统中各子系统之间指令关系旳是工作流程图。
8、项目管理目旳能否实现旳决定性因素: 项目管理旳组织。
9、业主方项目管理最核心旳问题: 组织问题。
工程项目筹划旳两个阶段是: 决策筹划和实行筹划。
a.工程项目实行阶段筹划旳重要任务是: 定义如何开发和组织建设。
b.14.工程项目筹划旳目旳是为项目建设旳决策和实行增值;其增值重要反映在: 1)人类生活和工作旳环保 2)建筑环境美化3)项目旳使用功能和建设质量提高4)建设成本和经营成本减少5)社会效益和经济效益提高6)建设周期缩短7)建设过程旳组织和协调强化等方面。
c.15、工程项目决策阶段筹划旳重要内容?d.项目环境调查与分析。
e.项目定义和论证是项目决策筹划旳重点, 用以明确开发或建设目旳、宗旨和指引思想, 拟定项目规模、构成、功能和原则, 初步拟定总投资和开发或建设周期等。
f.组织筹划需要进行项目组织构造分析, 明确决策期旳组织构造、任务分工和项目职能分工, 拟定决策期旳工作流程, 并行编码体系等。
1.工程项目管理含义:达到某一特定目标,而进行的一次性工作。
特点:目标性、约束性、独特性。
不可逆性、整体性。
2.工程项目管理概念:自项目开始至项目完成,通过项目策划和项目控制,以使项目的费用目标,进度目标和质量目标得以实现。
(P8)3.工程项目管理按主体不同的类型:业主方的项目管理、设计方的项目管理、施工方的项目管理、供货方的项目管理和建设项目总承包方的项目管理。
(P10)4.组织论主要研究系统的组织结构模式、组织分工及工作流程组织。
(P29)组织工具:项目结构图、组织结构图和合同结构图。
5.影响系统目标实现的主要因素:人、机、法料、环,6.职能、线性、矩阵组织结构作用、特点和区别。
(P31)7.管理职能的内涵:提出问题、筹划、决策、执行、检查。
(P38)施工组织构成因素:管理层次、管理部门、管理跨度、管理职能。
8. 工程项目管理规划内容:(P62) (1)项目概述。
(2)项目的目标分析和论证。
(3)项目管理的组织。
(4)项目采购和合同结构分析。
(5)投资控制的方法和手段。
(6)进度控制的方法和手段。
(7)质量控制的方法和手段。
(8)安全、健康与环境管理的策略。
(9)信息管理的方法和手段。
(10)技术路线和关键技术的分析。
(11)设计过程的管理。
(12)施工过程的管理。
(13)风险管理的策略等。
9. 建设项目策划的类型:(P67)项目策划根据其所针对的对象不同,分为成片土地开发项目策划、单体建筑项目策划等;根据策划的内容不同,也可以分为不同类型,但最重要的是以下两类:项目决策的策划和项目实施的策划。
10. 项目决策策划一般包括以下六项任务: (P68)(1)建设环境和条件的调查和分析。
(2)项目建设目标论证与项目定义。
(3)项目功能分析与面积分配。
(4)与项目决策有关的组织、管理、合同和经济方面的论证与策划。
(5)与项目决策有关的技术方面的论证与策划。
(6)项目决策的风险分析。
11. 项目实施策划的基本内容如下:(P84/68)(1)项目实施环境和条件的调查与分析。
第七章---进度控制(论述题)第一个,首先有总起的、总控的计划,整个工程从它前期、准备、设计施工,特别是施工、竣工验收等有一个总体的计划,然后再到年度计划,月计划,周计划甚至到日计划,那么这个计划,我们要这样来保证它的进度控制:边制进度计划的时候,首先找出一些关键的,重要的,这些关键重要决定我这个进度计划,是关键节点,也叫里程碑,里程碑这个节点计划。
而关键节点周期呢?先有一个工程量的测段,再经过一定的劳动力、资源的安排,决定每一个工序要多少时间,再找出这个关键线路上的节点周期,而其中几个节点周期,设为这个关键中心,叫里程碑中心,然后按科学先后顺序的安排,还有一个搭接,能够同时安排那就同时安排、平行职工;暂时开工不了的,就未雨绸缪,提前也做一些准备,叫特事特办、急事先办,然后由明确谁是主办、谁是分协办,明确这些职责之后,我们甚至每周做检查,每周实际完成的进度控制跟计划进行比较,看是否按期,还是滞后了。
如果滞后了是什么原因造成的,我们要及时采取措施来解决,如通过协调会,发一些通知单,及时来解决这些问题,把进度赶上来,一条条落实,通过会议我们去悔教、培训来落实这个问题,什么时间落实,甚至有些协办要随时协办。
这样有计划、有统计,然后有检查、有落实,我们才可以完成这个进度控制。
首先要做一个总控的计划,总控计划的时候,前期的准备、到设计到施工,特别是施工过程要更细一点,到竣工验收到交估使用。
那么这个计划,我们要经过一些工程量的测算,然后找出一个关键线路,找出关键线路上哪些是特别重要的,叫做关键节点中心或者里程碑中心,把这个总的计划然后细化到每一年、每一月甚至每一周,有时甚至到每一天,在递计划的时候要考虑如果有先后次序、有科学规律的,我们要先后次序这个规律,同时还要考虑搭接,能够平行开始的就平行开始,有些暂时开始不了的,就未雨绸缪,提前做准备,且办事方式不要出现现场罢工,集中罢工,要急事先办,特事特办这样来解决问题,然后用每周的实际进度要跟计划进行比较,看是否按计划完成,假如跟计划比落后了,什么原因造成的,是劳动力不足、设备不够,材料没有及时进场或者资金不够、图纸没有及时定下来没有及时给,分析原因以后就马上通过一个工地的地会,明确这些问题,是属于甲方问题还是施工单位问题,那么谁去落实,什么时间要解决,主办谁,协办谁都要明确,这样的一个进度控制。
1.工程项目全过程2. 工程项目管理的含义:自项目开始至项目完成,通过项目策划和项目控制以使项目的费用目,标进度目标和质量目标得以实现。
3. 工程管理的核心任务:为工程建设增值&为工程使用增值4. 组织论的三个重要的组织工具――项目结构图、组织结构图和合同结构图的区别如表所示。
5.了解动态控制原理6. 成本计划的过程8.9.招标的准备阶段,招标投标阶段,决标成交阶段●招标方式1)公开招标公开招标,又叫竞争性招标,即由招标人在报刊、电子网络或其它媒体上刊登招标公告,吸引众多企业单位参加投标竞争,招标人从中择优选择中标单位的招标方式。
2)邀请招标也称有限竞争性招标或选择性招标,即由招标单位选择一定数目的企业,向其发出投标邀请书,邀请他们参加招标竞争●招投标中一些实务问题关于招投标的一些时间规定5天:备案5日后才可发布招标文件资格预审文件发售不得少于5天招标文件发售不得少于5天20天:投标文件编制时间不得少于20天15天:招标文件的澄清或者修改的,应当在招标文件要求提交投标文件截止时间至少15日前3个工作日:中标公示中标人的确定时间:评标报告提出后15日,最迟在投标有效期前30日,在候选人中确定,“先一后二”签订合同时间:30日依据:招标文件、投标文件合同签订后的5个工作日内退还未中标人的投标保证金关于招投标的一些金额规定2%:投标保证金数额一般不超过投标总价的2%,最多不超过80万。
10%:履约保证金一般为合同价格的10%(银行出具担保的5%)。
关于招投标的一些数量规定3:公开招标的投标人不得少于3家,邀请招标的被邀投标人不得少于3家5:资格预审的合格单位一般不得少于5家,评标委员会人数为5人以上的单数2/3:技术、经济方面的专家不得少于总人数的2/3投标截止时间、开标时间和地点《招标法》规定开标应当在招标文件确定的提交投标文件截止时间的同一时间公开进行;开标地点应当为招标文件中预先确定的地点。
一、单选题1. 海外工程项目管理的核心是()。
A. 项目成本管理B. 项目进度管理C. 项目质量管理D. 项目风险管理答案:D解析:海外工程项目管理需要综合考虑成本、进度、质量、风险等因素,但核心是项目风险管理,因为风险的不确定性对项目的影响最大。
2. 以下哪个不属于海外工程项目管理的四大基本职能?()A. 规划B. 组织C. 控制D. 决策答案:D解析:海外工程项目管理的四大基本职能是规划、组织、控制和协调。
3. 海外工程项目管理的首要任务是()。
A. 制定项目管理计划B. 组建项目管理团队C. 进行项目风险评估D. 完成项目交付答案:A解析:制定项目管理计划是海外工程项目管理的首要任务,它为项目的成功实施提供了指导。
4. 以下哪个不是海外工程项目管理的风险类型?()A. 政治风险B. 经济风险C. 技术风险D. 文化风险答案:D解析:海外工程项目管理的风险类型包括政治风险、经济风险、技术风险和合同风险等,文化风险不属于此范畴。
5. 海外工程项目管理的组织结构一般采用()。
A. 线性组织结构B. 矩阵组织结构C. 项目式组织结构D. 函数式组织结构答案:B解析:海外工程项目管理的组织结构一般采用矩阵组织结构,这种结构有利于提高项目的灵活性和协同性。
二、多选题1. 海外工程项目管理的目标包括()。
A. 项目成本控制B. 项目进度控制C. 项目质量控制D. 项目风险控制E. 项目合同管理答案:ABCDE解析:海外工程项目管理的目标包括成本控制、进度控制、质量控制、风险控制和合同管理等方面。
2. 海外工程项目管理的基本职能包括()。
A. 规划B. 组织C. 控制D. 协调E. 决策答案:ABCD解析:海外工程项目管理的基本职能包括规划、组织、控制和协调等方面。
3. 海外工程项目管理的风险类型包括()。
A. 政治风险B. 经济风险C. 技术风险D. 市场风险E. 人力资源风险答案:ABCE解析:海外工程项目管理的风险类型包括政治风险、经济风险、技术风险、市场风险和人力资源风险等。
第1题o-fareast-language: ZH-CN; mso-bidi-language: AR-SA">中国企业在实施境外项目时能展示出比较强能力的地方是(</span><span style="font-family: "Times New Roman","serif"; font-size: 10.5pt; mso-bidi-font-size: 11.0pt;mso-font-kerning: 1.0pt; mso-ansi-language: EN-US;mso-fareast-language: ZH-CN; mso-bidi-language: AR-SA;mso-fareast-font-family: 宋体" lang="EN-US"></span>o-fareast-language: ZH-CN; mso-bidi-language:AR-SA">)</span>A.设备数量B.人员数量C.合同管理D.施工答案:D您的答案:D题目分数:5此题得分:5.0批注:第2题<span style="font-family: 宋体; font-size: 10.5pt;mso-ascii-font-family: 'Times New Roman';mso-hansi-font-family: 'Times New Roman';mso-bidi-font-family: 'Times New Roman'; mso-font-kerning: 1.0pt; mso-ansi-language: EN-US; mso-fareast-language: ZH-CN; mso-bidi-language: AR-SA">境外项目管理中对于技术要求的以下文件中有最优先地位的是family: 宋体; font-size: 10.5pt; mso-ascii-font-family: 'Times New Roman';mso-hansi-font-family: 'Times New Roman';mso-bidi-font-family: 'Times New Roman'; mso-font-kerning: 1.0pt; mso-ansi-language: EN-US; mso-fareast-language: ZH-CN; mso-bidi-language: AR-SA">。
一、名词解释1.国民经济评价——2.工程总承包——3.项目经理——4.限额设计——5.设计交底——6.图纸会审——二、填空题1.工程项目管理软件实际上是一个信息管理系统,在工程管理实践中,可以根据项目需要开发专门的项目管理软件,也可利用市场上较为成熟的项目管理软件。
目前市场上较为成熟的项目管理软件主要有美国微软公司(Microsoft)开发的、以及美国普瑞玛公司(Primavera)开发的两种项目管理软件。
2.工程项目的生命周期是指工程项目具体做法设想、研究决策、设计、建造、使用,直到项目报废所经历的全部时间,通常包括项目的决策阶段、、三个阶段。
3.根据《国务院关于投资体制改革的决定》(国发[2004]20号),政府对于投资项目的管理分为审批、、三种方式。
4.双代号网络计划图中,就某项工作而言,紧靠其前面的工作叫紧前工作,紧靠其后面的工作叫,与之平行的叫,该工作本身叫本工作。
5.控制流程的5个基本环节是:投入、转换、、、和纠正。
6.工程项目可交付成果的目标描述一般都包括交付期、成本和质量三项指标,因此项目控制的基本内容就包括、、质量控制三项内容,俗称工程项目的三大控制。
7.为了取得目标控制的理想成果,应当从多方面采取措施实施控制,通常可以将这些措施归纳为、、经济措施、合同措施四个方面。
8.9.建设项目总投资包括:、两大部分。
10.建设投资一般指固定资产投次(工程造价),由建筑安装工程费、设备及工器具购置费、工程建设其他费用、预备费、、等六个部分组成。
11.工程项目可交付成果的目标描述一般都包括交付期、成本和质量三项指标,因此项目控制的基本内容就包括、、质量控制三项内容,俗称工程项目的三大控制。
12.工程勘察资质分为:综合类、、三类。
13.工程设计资质分为:、、工程设计专项资质三类。
14.《合同法》第13条规定:“当事人订立合同,采取、方式。
”15.工程担保的主要种类有:、、预付款担保等。
三、选择题1.下列四个选项中,不属于工程总承包模式的是()。
境外工程项目管理(技术管理)单项选择题
第1题中国企业在实施境外项目时能展示出比较强能力的地方是()
A、设备数量
B、人员数量
C、合同管理
D、施工
第2题境外项目管理中对于技术要求的以下文件中有最优先地位的是( )。
A、规范
B、投标文件
C、技术规格书
D、BOQ
第3题境外项目投标的施工方案制定时,要特别关注项目现场的特点是()
A、劳动力特点
B、环境的特点
C、材料供应特点
D、设备供应特点
第4题在境外项目管理中应用较多的规范、标准是()
A、中国规范
B、英美规范、标准
C、当地规范
D、技术规格书
第5题投标阶段对于技术规格书的不明确之处,正确的做法是()。
A、当面向业主询问
B、当面向咨工询问
第6题案例三提示我们,要做好境外项目的设计变更应在()阶段开展工作。
A、方案报批
B、材料采购
C、设计报批
D、现场施工
多项选择题
第7题境外项目对主要技术管理人员的综合要求是()。
A、丰富的技术经验、能力
B、严谨的科学态度
C、较强的合同、程序意识
D、良好的沟通交流技巧
E、谦虚谨慎的作风
第8题境外项目的技术管理重点有()。
A、研究项目合同文件,特别是对技术规格书的研究
B、编制技术工作计划,整体协调和推进技术工作
C、完成设计方案报批,为项目的后续工作展开打开大门
D、进行设备材料选择和询价,为编制施工方案提供必要信息
E、完成施工方案和Shop-drawings报批,为现场施工展开创造条件
第9题境内外项目管理主要不同点的表现形式有( )。
A、严守合同
B、程序严格
C、信函为准
D、报批先行
E、计划考核
第10题与咨工的沟通时要做到()。
A、要了解咨工的关注
B、要提前作充足的技术准备
C、要展示技术能力
D、要谦虚谨慎
E、要信守承诺
第11题境外项目实施中,承包商应该向业主和咨工展示的形象是( )。
A、设备多
B、有经验
C、有能力
D、善履约
E、以往信誉好
第12题中国企业实施的境外工程项目的主要类型有()。
A、中国商业投资
B、中国政府援助
C、第三国援助
D、当地投资
第13题境外项目前期工作的市场调研时,除自然条件、物资供应、物价等外,还要重点关注()。
A、法律、法规
B、人文
C、社区
D、生态
E、环保
第14题解决问题的“5W1H”方法是指()。
A、什么问题
B、怎么发生的
C、怎样解决
D、谁来解决
E、什么时候、在哪儿解决
第15题境外项目技术管理的主要技术报批工作有()。
A、设计方案编制和报批(如合同含设计责任)
B、设备材料选型和报批
C、Shop-drawings的绘制和报批
D、施工工艺方案制定和报批
E、测量及检测方案制定和报批
第16题案例三的成功实施说明了让设计变更成立的做法有()。
A、要向咨工说明降低成本的重要性
B、要提前谋划设计变更
C、要收集充分的证据
D、要尽量采用第三方评估
判断题
第17题在境外项目实施分包时,总包要领导当地分包商,当地分包商要服从总包的指令,否则难以顺利实施项目。
正确
错误
第18题我国施工企业在境外项目管理中的施工能力已经成为实施境外工程项目的立足点。
正确
错误
第19题当前业主采用的DB模式中,实施项目时,咨工的中立方地位得到了加强。
正确
错误
第20题在长周期波浪频发的施工水域,我国传统的水上施工设备和水上施工工艺是不能适应施工需要的。
正确
错误。