远红外纤维
- 格式:doc
- 大小:31.50 KB
- 文档页数:5
远红外混纺纤维含量分析初探远红外纤维是指在合成纤维的加工过程中,加入具有远红外线的发射体所制成的纤维,其纤维远红外发射率一般在85%以上。
远红外纤维主要应用于内衣、保健服装、床上用品等产品中,尤其在年老体弱者和青少年、儿童等细分市场具有较好的前景。
1 远红外纤维的生产具有远红外辐射特性的物质有很多种,远红外陶瓷粉可以由一种也可以由多种远红外辐射性物质的混合物构成。
常见的远红外辐射性物质如:氧化物Al2O3、ZrO2等,碳化物ZrC、SicC等,硼化物、硅化物、氮化物。
使用最多的是氧化物,有时也使用碳化物。
用于远红外纤维和产品的远红外粉应具有尽量高的常温比辐射率,人体温度一般保持在36.5℃~37.0℃左右,只有在此温度具有最大比辐射率的远红外辐射体才具有最好的效果。
远红外纤维常用的生产方法有两种:(1)涂层法化学纤维通过一种含有远红外陶瓷粉粘合剂和分散剂的混合液的喷涂,在纤维表面涂覆一层远红外陶瓷粉,也就制成了远红外纤维。
目前采用这种方法的较少。
(2)溶液纺丝法把远红外陶瓷粉束直接加入到化学纤维纺丝液中;也可先把远红外陶瓷粉末分散到有机溶液中;再加入到纺丝液中;还可先把远红外陶瓷粉末分散至含有纤维素衍生物的有机溶液中再加入到纺丝液中。
2 远红外纤维形态特征分析2.1 样品制备试验采集市面上常见的丙纶、涤纶、远红外丙纶和远红外涤纶的各一种,所有试样均采用梳理后的短纤状。
随机分3~5点从涤纶(丙纶)与远红外涤纶(远红外丙纶)纤维中按比例取样,每份样品总量0.500g,按照不同混纺比例共取样3份。
试样、平行试样、备用试样各1份。
2.2 纤维截面图像首先对要测试的混纺纤维切片采样。
切片的质量会直接影响测试的结果(采样的有效性和图像精度),一般用哈氏切片器切片。
厚度控制在≤20μm为宜,通过调节采光强度使纤维轮廓处有较大的灰度梯度。
当视觉上轮廓特征明显时,调节显微镜和摄像机到合适倍数,使混纺纱截面处于显微镜的光轴中摄像采样。
远红外功能纤维的性能:主要有三大作用:保温,保健,抗菌.1释放的远红外线与体内水分子的共振作用能够有效活化水分子,提高细胞渗透性能,从而提高身体的含氧量2平衡身体的酸碱度:远红外线能净化血液,改善皮肤质素,预防因尿酸过高而引致骨骼关节疼痛。
3改善微循环:活性水分子自由出入细胞之间,以及远红外线的热效应,促使血流速度加快,微丝血管扩张;微丝血管开放愈多,心脏的压力便可以减少。
4促进新陈代谢:微循环系统若得到改善,新陈代谢产生的废物便可迅速排出体外,减轻肝脏及肾脏的负担5能与水分子及有机物产生共振而具有良好的热效应,因此远红外纺织品具有良好的保暖性。
远红外纤维的加工方法远红外纤维制备方法分为熔融纺丝法、共混纺丝法和涂层法三大类。
1熔融纺丝法按远红外辐射材料微粉添加过程和方法,远红外纤维的熔融纺丝法有四种工艺路线。
(1)全造粒法:在聚合过程中添加远红外陶瓷微粉制成远红外材料的切片。
远红外微粉与成纤聚合物混合均匀,纺丝稳定性好,但由于再造粒工艺的引入,使生产成本增高。
(2)母粒法:将远红外陶瓷微粉制成高浓度远红外母粒,再与定量成纤聚合物混合后纺丝。
该方法设备投资较少,生产成本较低,工艺路线较成熟。
(3)注射法:在纺丝加工过程中,用注射器将远红外粉直接入成纤聚合物熔体中而制成远红外纤维。
该方法技术路线简单,但远红外粉与成纤聚合物的均匀分散有困难,且需进行设备改造,添置注射器。
(4)复合纺丝法:以远红外母粒为芯,聚合物为皮,在双螺杆复合纺丝机上制成皮芯型远红外纤维。
该方法技术难度高,纤维的可纺性好,但设备复杂,成本高。
2 共混纺丝法共混纺丝法是将远红外粉体在聚合物聚合过程中加入反应体系,从切片开始就具有远红外发射功能,该方法的优点是生产易于操作,工艺简单。
3 涂层法涂层法是将远红外吸收剂、分散剂和粘合剂配成涂层液,通过喷涂、浸渍和辊涂等方法,将涂层液均匀地涂在纤维或纤维制品上,经烘干而制得远红外纤维或制品的一种方法一种活性炭远红外功能纤维及其制造方法:其纤维由功能母粒和纤维级树脂切片构成,所述的功能母粒包含下列组分,活性炭粉体:10~40%,偶联剂:5~10%,分散剂:10~20%,载体树脂:30~75%。
远红外纤维的分类及应用1、远红外纤维的概念红外线是著名科学家赫歇尔在一次科学实验中发现的,他发现在太阳光的可见光范围以外存在着一种神奇的光线,人的肉眼无法看见这种光线,但它的物理特性与可见光线极为相似,存在明显的热辐射。
由于它位于可见光中红光的外侧,故而称之为红外线,红外线的波长范围很宽,介于0.75-1000um,在红外线中,波长较短的为近红外线,波长比较长的为远红外线,根据使用者要求的不同,划分的标准也不尽相同,通常将波长在2.5um以上的红外线称为远红外线。
2、远红外线的产生方法产生远红外线主要方法选择热交换能力强、能放射特定波长远红外线的材料,然后加工制造成各种形式、各种用途的的产品。
远红外线纤维产品所采用的材料能有效放射5.6um-15um的远红外线,占整体波长90%以上。
常用发生远红外线的材料和产品有如下种类:1、生物炭:例如高温竹炭、备长炭、竹炭粉、竹炭粉纤维以及各种制品等。
2、电气石:例如电气石原矿、电气石颗粒、电气石粉、电气石微粉纺织纤维以及各种制品等。
3、远红外陶瓷:例如利用电气石、神山麦饭石、桂阳石、火山岩等高负离子、远红外材料按照不同比例配各种用途的陶瓷材料,再烧制成各种用途的产品。
4、远红外陶瓷制品:例如远红外陶瓷球、陶瓷装饰建材、陶瓷涂料、陶瓷酒具餐具、陶瓷灯具、陶瓷工艺品、陶瓷微粉纺织纤维、陶瓷能量板、家用电器陶瓷元件等等。
3、远红外纤维的概念远红外纤维是功能性纤维的一种。
它是指在纺纱的过程中,加入了含有远红外功能的粉体(一些具有功能的金属或者非金属氧化物,如氧化铝、氧化锆、氧化镁等,粉碎达到纳米级或者微纳米级粉末,俗称远红外陶瓷粉),混合均匀后,抽丝纺纱而成。
该纤维及其制品具有较好的保温性、抑菌性和生活医学保健作用。
4、远红外纤维的分类从纤维结构上可将远红外纤维分成两类:一类是远红外粉在成纤聚合物截面上均匀分散的单一组成纤维,另一类是具有一个或多个芯层结构的复合纤维。
2024年远红外功能纤维市场分析报告摘要本文对远红外功能纤维市场进行了全面的分析和研究。
首先,介绍了远红外功能纤维的基本概念和特点。
然后,对远红外功能纤维市场的发展背景和现状进行了详细描述。
接着,分析了远红外功能纤维市场的市场规模、增长趋势、竞争格局和应用领域。
最后,提出了远红外功能纤维市场的发展趋势和建议。
1. 引言远红外功能纤维是一种具有特殊功能的纤维材料,可以发出远红外线辐射,对人体健康有益。
它具有很广泛的应用领域,如服装、医疗、家居用品等。
在过去几年中,远红外功能纤维市场得到了快速的发展。
本文将对远红外功能纤维市场进行深入分析,以便更好地了解市场现状和未来趋势。
2. 远红外功能纤维市场概述2.1 远红外功能纤维的基本概念远红外功能纤维是一种通过特殊技术处理的纤维材料,可以发出远红外线辐射。
它具有良好的舒适性和健康功能,被广泛应用于各个领域。
2.2 远红外功能纤维市场的发展背景随着健康意识的提高和人们对舒适性的追求,远红外功能纤维市场得到了迅速的发展。
越来越多的人开始关注健康和舒适性,这为远红外功能纤维市场的发展提供了巨大的机遇。
2.3 远红外功能纤维市场的现状目前,远红外功能纤维市场已经形成了一定规模。
市场上存在着多家远红外功能纤维制造商和供应商,竞争激烈。
不同品牌的产品具有不同的特点和优势,消费者选择时需要根据自己的需求做出选择。
3. 远红外功能纤维市场分析3.1 远红外功能纤维市场规模根据市场调研数据显示,远红外功能纤维市场在过去几年中保持了稳定增长的态势。
预计在未来几年,市场规模将进一步扩大。
3.2 远红外功能纤维市场增长趋势远红外功能纤维市场在未来几年中将保持持续增长的趋势。
随着人们对健康的重视和需求的增加,远红外功能纤维的需求将不断增加。
3.3 远红外功能纤维市场竞争格局远红外功能纤维市场竞争激烈,市场上存在着多家知名品牌和制造商。
这些品牌和制造商在产品研发、品质控制和市场推广方面具有一定的竞争优势。
远红外纺织品轻化081 范琴0816121009 保暖材料可分为两大类[1 ] :一类是阻止人体热量向外散失的消极保暖材料;另一类是能吸收外界热量,且储存后向人体辐射的积极保暖材料。
前者为了阻止热量的散失,需要增加不流动的空气层,势必增加保暖层厚度,使得服装臃肿、笨重。
随着生活水平的提高,人们对衣着轻暖舒适、保健美观的要求日渐强烈,因此第二类保暖材料愈来愈受到人们的喜爱。
远红外纺织品具有促进血液循环,加速微循环等医疗保健功能,还兼具保温和抑菌功能,它的出现正好符合了这一新概念和新潮流。
1 那么什么是远红外纺织品呢?著名科学家赫歇尔在一次科学实验中发现,在太阳的可见光线以外存在着一种神奇的光线,人的肉眼无法看见,但它的物理特性与可见光线极为相似,有着明显的热辐射。
由于它位于可见光中红光的外侧,故而称之为红外线。
红外线的波长范围很宽,介于0.75––1000微米之间,在红外线中,波长较短的为近红外线,而远红外线是红外线中波长最长的一段红外线。
根据使用者要求的不同,划分的标准不尽相同,在实际应用中,通常将波长在2.5微米以上的红外线称为远红外线。
根据使用者的要求不同,远红外线划分范围很不相同。
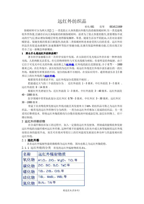
把能通过大气的三个波段划分为:近红外波段1~3微米、中红外波段3~5微米、远红外波段8~14微米.根据红外光谱划分为:近红外波段1~3微米、中红外波段3~40微米、远红外波段40~1000微米.医学领域中常常如此划分:近红外区0.76~3微米、中红外区3~30微米、远红外区30~1000微米.常温下具有吸收和发射远红外线功能且其发射率大于65% 的纺织品可称之为远红外纺织品。
一般常见的远红外织物可分为两类: 一类为由远红外纤维加工而成的纺织品; 另一类采用后整理技术, 即将远红外陶瓷粉均匀分散在胶粘剂中制成涂层剂,涂层在织物上, 经干燥后制成。
2 远红外纤维织物在合成纤维纺丝加工的过程中, 加入一定量的远红外发射体, 所制成的能吸收和发射远红外线的功能纤维叫远红外纤维。
多功能纤维1.远红外纤维(作用)人体感觉最舒适的皮肤温度是33.4℃。
远红外纤维是一种采用陶瓷微粉作为蓄热材料的一种保温功能纤维。
有两种形式:一种是将阳光转换为远红外线,市称“阳光纤维”;另一种是低温(接近体温)下辐射远红外线,称为“远红外线纤维”。
我们公司多功能纤维具备后一种功能纤维的功能。
远红外线纤维的低温辐射远红外线的波长为4~14µm,重返人体不仅起保温作用,而且可进入皮下深层,具有使微血管扩张,促进血液流动、改善新陈代谢等功效。
2.负离子纤维负离子被称为“空气维生素”,也称“长寿素”,已被科学研究证实对环境和人体有极其显著的益处和功效。
<1>净化空气负离子能与空气中的正离子、灰尘、微生物排泄物等中和,消除烟味、异味、恶臭,使空气清新。
<2>消除静电负离子能与空气中、仪器、设备上过多的正离子子相结合,消除静电。
<3>消毒杀菌负离子是微细粒子,且带有能量,能与细菌、微生物等结合,使其消除,不再形成菌种,对细菌、病毒有杀灭作用。
<4>净化血液负离子能中和酸性的血液,使血液呈弱碱性,并能增加血液中血红蛋白的含量,降低血糖,增强造血功能,能有效预防高血压、佝偻病、坏血病等。
<5>安定神经负离子能刺激副交感神经,平衡自律神经系统,预防失眠、头痛、神经衰弱,可改善睡眠,提高记忆力,使身心安定。
<6>消除疲劳负离子能调节生理机能,消除疲劳,预防肩颈部酸痛、腰痛、慢性疲劳等症状。
<7>改善过敏负离子能改善肺的换气功能,尤其对呼吸系统的过敏性疾病,如哮喘、花粉过敏、过敏性鼻炎、过敏性结膜炎有很好的预防和治疗作用。
<8>镇定止痛负离子能提高细胞的活性化,恢复人体的粒子平衡,对慢性风湿性关节炎、烧伤等有明显的止痛作用。
<9>增强免疫力负离子能提高身体各器官的机能,促进新陈代谢,增强人体免疫系统功能,提高对疾病的抵抗力。
- 远红外发热纤维特点1. 高效发热远红外发热纤维具有良好的发热效果,能够迅速升温并持久保温。
其特殊的纤维结构能够有效地吸收外界能量并将其转化为远红外线,从而产生温暖的效果。
这种高效发热特点使得远红外发热纤维在保暖服装、床上用品等方面具有很高的应用价值。
2. 舒适透气与传统的发热材料相比,远红外发热纤维具有更好的透气性和舒适度。
其纤维结构细腻柔软,能够与人体皮肤充分接触,提供柔软舒适的穿着感受。
同时,透气性能也能够保持衣物内部的空气流通,减少汗液蒸发引起的不适感,使得穿着者能够长时间保持干爽舒适。
3. 抗菌抗臭远红外发热纤维具有良好的抗菌抗臭性能,能够有效地抑制细菌的生长和繁殖,减少异味产生。
这一特点使得远红外发热纤维在户外运动服装、内衣等领域具有广泛的应用前景。
同时,抗菌抗臭性能也能够提高服装的使用寿命,保持衣物的清洁和卫生。
4. 绿色环保远红外发热纤维采用的原料和生产工艺符合环保要求,不含有害物质,对人体和环境无害。
其生产过程中不会排放有毒废气或废水,符合现代绿色环保理念。
因此,远红外发热纤维制成的产品在市场上备受青睐,受到消费者的广泛认可。
5. 多功能运用除了在服装领域应用广泛外,远红外发热纤维还可以用于医疗保健产品、家居用品等领域。
其远红外线能够促进血液循环、加速新陈代谢,具有一定的理疗保健作用。
在家居用品中,远红外发热纤维也可以用于暖宝宝、暖毯等产品中,为人们提供温馨舒适的生活。
在总体上,远红外发热纤维具有高效发热、舒适透气、抗菌抗臭、绿色环保和多功能运用等特点,为现代生活带来了许多便利和舒适。
其不仅在服装领域有着广阔的应用前景,也在医疗保健、家居用品等领域有着很大的发展潜力。
随着科技的不断进步和人们对生活品质的要求不断提高,远红外发热纤维必将迎来更加广阔的市场和发展空间。
远红外功能纤维市场分析报告1.引言1.1 概述远红外功能纤维是一种新型的功能性纤维材料,具有辐射远红外线的特性,可以促进人体循环和新陈代谢,对人体健康有益。
随着人们对健康生活的重视,远红外功能纤维在服装、家纺等领域得到了广泛的应用和推广。
本报告将对远红外功能纤维市场进行深入分析,为相关行业的发展提供参考和建议。
1.2 文章结构文章结构部分的内容:本文将首先介绍远红外功能纤维的概念和特点,然后对其市场现状进行全面分析,包括市场规模、市场竞争、市场需求等方面。
接着,我们将展望远红外功能纤维的市场发展趋势,包括未来的市场机遇和挑战。
最后,通过对市场前景的展望和未来发展的建议,总结本文的观点和结论。
1.3 目的:本报告旨在对远红外功能纤维市场进行深入分析,以了解其市场现状和发展趋势。
通过对市场的调研和分析,我们旨在为相关企业和机构提供决策参考,帮助他们更好地把握市场机遇,制定合理的市场策略。
同时,我们也希望通过本报告能够为消费者提供远红外功能纤维产品的全面了解,让他们能够做出更明智的购买选择。
通过本报告的撰写,我们也期望能够为行业的进一步发展提供一些借鉴和推动作用。
1.4 总结总结部分:综上所述,远红外功能纤维市场正处于快速发展阶段。
随着人们对健康和舒适生活需求的增加,远红外功能纤维产品将会得到更多的关注和市场的推广。
在未来的市场发展中,应该重点关注产品品质和性能的提升,以及对消费者需求的精准把握和满足。
同时,加强与相关行业和科研机构的合作交流,不断推动技术研发和产品创新,以保持市场竞争力和市场占有率。
希望本报告能够对远红外功能纤维市场的发展提供一定的参考和帮助,也希望我国远红外功能纤维产业能够在国际市场上崭露头角,为我国纺织产业的发展贡献力量。
2.正文2.1 远红外功能纤维介绍远红外功能纤维是一种具有发射远红外线的特殊纤维材料,其主要功能是利用人体的远红外线吸收特性,将大量远红外线能量输送到人体表面,从而产生温热效应,促进血液循环,缓解疲劳,改善身体状态。
远红外纤维材料红外线位于可见光和微波之间,红外线波长范围很宽,科学上将其划分为三个波段:0.77~3 μm的近红外波段;3~30 μm的中红外波段;30~1000μm的远红外波段。
由于中红外波段范围很窄,在医疗保健领域,将中红外波段纳入远红外波段。
根据基尔霍夫定律,一个良好的辐射体必然是一个良好的吸收体,即一个物体发射热辐射的能力强,则其吸收的能力也强,两者成正比。
人体既能辐射远红外线,又能吸收远红外辐射。
由于人体60%~70%为水,根据匹配吸收理论,当红外辐射的波长和被辐照的物体吸收波长相对应时,物体分子共振吸收。
一、远红外纤维的作用远红外纤维是功能性纤维的一种,指其制品远红外发射率>80%(100℃)、甚至高达90%左右的各种纤维的统称。
是用50℃下、其5~25μm全波长远红外发射率在85%以上的某些复配的金属氧化物(如氧化铝、氧化锆、氧化镁等)微粉(0.1~2.0μm),俗称远红外陶瓷粉。
主要应用的陶瓷粉末有金属氧化物,如Al2O3,TiO2,BaO,ZrO,SiO2等;金属碳化物,如SiC,TiC,ZrC等;金属氮化物,如BN,AlN,ZrN等。
均匀添加入纺丝液中制备的纤维。
该纤维及其制品具有较好的保温性、抑菌性和生活医学保健作用。
1、释放的远红外线与体内水分子的共振作用能够有效活化水分子,提高细胞渗透性能,从而提高身体的含氧量2、平衡身体的酸碱度:远红外线能净化血液,改善皮肤质素,预防因尿酸过高而引致骨骼关节疼痛。
3、改善微循环:活性水分子自由出入细胞之间,以及远红外线的热效应,促使血流速度加快,微丝血管扩张;微丝血管开放愈多,心脏的压力便可以减少。
4、促进新陈代谢:微循环系统若得到改善,新陈代谢产生的废物便可迅速排出体外,减轻肝脏及肾脏的负担。
5、能与水分子及有机物产生共振而具有良好的热效应,因此远红外纺织品具有良好的保暖性。
二、常用远红外材料常用发生远红外线的材料和产品有如下种类:1、生物炭:例如高温竹炭、竹炭粉、竹炭粉纤维以及各种制品等。
远红外功纤棉功能作用
远红外纤维棉的功能和作用主要体现在以下几个方面:
1. 保暖性能:远红外纤维由于能与水分子及有机物产生共振并具有良好的热效应,因此具有很好的保暖性能。
这种保暖性能体现在它能吸收、储存外界向生物体辐射的能量,使生物体产生“温室效应”,从而阻止热量流失,起到良好的保温效果。
2. 促进血液循环和新陈代谢:被皮肤吸收的热量可以通过介质和血液循环使热能到达肌体组织,这样可以促进人体血液循环和新陈代谢。
这种作用可以消除疲劳、恢复体力,缓解疼痛症状,对身体炎症也有一定的辅助医疗作用。
3. 改善微循环系统:远红外线能改善微循环系统,使皮下深层的温度微升,血流速度加快,微丝血管扩张。
这样,心脏的压力便可减少,同时也有助于向人体60兆个细胞供应氧气和营养,并排出体内的新陈代谢废物。
4. 平衡身体的酸碱度:远红外线能净化血液,改善皮肤质素,预防因尿酸过高而引致的骨骼关节疼痛。
5. 提高抗病能力,延缓衰老:远红外线能使水分子产生共振,变成独立水分子,提高身体的含氧量,细胞因而能恢复活力,精神更畅旺、头脑更灵活。
这样能提高抗病能力,延缓衰老。
以上信息仅供参考,如有需要,建议查阅相关网站或咨询专业人士。
远红外纤维在针织产品的应用
摘要
随着社会的不断地发展,针织工业在稳定的发展,生产技术更趋完善,水平进一步提高,特别是高新技术获得了广泛应用,应用领域更为宽广。
因此,针织产品在世界范围内日益得到人们的青睐。
关键词:远红外纤维针织产品智能性材料
针织产品的发展趋势:
一、新的原料品种不断涌现
二、技术含量高的服饰产品逐渐增多
三、向装饰、产业用品延伸发展
随着经济全球化、市场国际化,以及服装材料技术的开发与进步,人们的物质生活水平越来越高,对服装材料的性能要求也越来越高。
人们服装的特殊功能越来越重视。
如:气候适应功能、卫生保健功能、防护功能、专业防护功能等。
为了进一步的阐述功能性面料在针织产品的应用,下面针对远红外纤维的具体特性及其在针织产品的应用进行畅谈。
远红外功能纤维的性能:主要有三大作用:保温,保健,抗菌.
1、释放的远红外线与体内水分子的共振作用能够有效活化水分子,提高细胞渗透性能,从而提高身体的含氧量
2、平衡身体的酸碱度:远红外线能净化血液,改善皮肤质素,预防因尿酸过高而引致骨骼关节疼痛。
3、改善微循环:活性水分子自由出入细胞之间,以及远红外线的热效应,促使血流速度加快,微丝血管扩张;微丝血管开放愈多,心脏的压力便可以减少。
4、促进新陈代谢:微循环系统若得到改善,新陈代谢产生的废物便可迅速排出体外,减轻肝脏及肾脏的负担
5、能与水分子及有机物产生共振而具有良好的热效应,因此远红外纺织品具有良好的保暖性。
远红外线材料的来源相对来说还是比较广泛的。
常用发生远红外线的材料和产品有如下种类:
1、生物炭:例如高温竹炭、备长炭、竹炭粉、竹炭粉纤维以及各种制品等。
2、碳纤维制品:例如用来取暖的碳纤维地暖片、碳纤维发热电缆、碳纤维暖气片等,通电后的碳纤维中的碳分子做“布朗运动”,在产生热量的同时,会产生85%左右的远红外线来辐射热量。
3、电气石:例如电气石原矿、电气石颗粒、电气石粉、电气石微粉纺
织纤维以及各种制品等。
4、远红外陶瓷:例如利用电气石、神山麦饭石、桂阳石、火山岩等高负离子、远红外材料按照不同的比例配各种用途的陶瓷材料,再烧制成各种用途的产品。
5、远红外陶瓷制品:例如远红外陶瓷球、陶瓷装饰建材、陶瓷涂料、陶瓷酒具餐具、陶瓷灯具、陶瓷工艺品、陶瓷微粉纺织纤维、陶瓷能量板、家用电器陶瓷元件等等。
6. 玉石:含有各种微量元素,如钙,镁,锌,硒,锰等对人体有益矿物质,加热后具有更多的有益于人体的远红外线。
中国自古就有“人养玉,玉养人”之说。
7、金属氧化物及碳化硅:致密多孔的金属氧化物薄膜如氧化铝、氧化铜、氧化银,以及疏松多孔的碳化硅物质,在温度高于150摄氏度时发出的远红外线,波长主要集中在8~13微米,是石英管﹑红外线灯泡﹑线管之类产品始终无法达到的。
目前远红外线材料不仅得到广泛的应用,而且还用尖端技术和其他功能的材料进行复合,如:纳米远红外、抗紫外线保健材料;纳米复合无机远红外保健材料。
远红外线材料在针织产品已经得到广泛的应用,远红外线服装也受到人们的关注和喜爱。
一、远红外纤维的发展近况概述
在纺织服装领域,日本、美国、德国、俄罗斯等发达国家最早开展对远红外技术的应用研究,推动了远红外纺织品的发展[1]。
尤其在日本,20世纪80年代中期远红外纤维制品的相关专利在日本大量涌现,形成一股开发远红外功能纺织品的热潮。
日本钟纺公司采用陶瓷粉末渗入尼龙或腈纶聚合物中,分别纺出“玛索尼克N” 和“玛索尼克A”远红外纤维;旭化成公司采用碳化锆陶瓷溶液涂层开发出新型尼龙保暖织物“SOLAR-V”,主要用于滑雪衫。
我国从20世纪90年代开始开发远红外纺织品。
江苏省纺织研究所开发了远红外涤纶短纤维;天津工业大学开发的远红外丙纶,导湿性好,价格低廉,轻便,抗菌防蛀性好[2]。
目前开发出的各种远红外纺织品主要采用将超细陶瓷粉末作为添加剂加入到纺丝液中制备远红外纤维,或者采用陶瓷粉末制成的整理液对纺织品进行整理。
主要应用的陶瓷粉末:金属氧化物,如Al2O3,TiO2,BaO,ZrO,SiO2等;金属碳化物,如SiC,TiC,ZrC等;金属氮化物,如BN,AlN,ZrN等[3]。
近年来,远红外织物的开发又获得了新的进展。
日本开发成功海藻碳远红外纤维。
采用特殊的工艺可将海藻碳化得到海藻碳,粒径可达到0.4um,用共混纺丝法将其渗入到涤纶长丝内,制成远红外涤纶长丝。
当其织物在接近人体体温情况下,能高效地放射远红外线,放射率接近100%。
当织物中含海藻碳纤维的比例适当时,就能获得充分的放射效果,从而使温度得到提高。
二、远红外针织产品的品种
保健T恤类:远红外负离子背心,远红外负离子美体黑背心,生命磁T恤衫,彩条T恤衫,福字生命之宝T 恤
保健内裤类:保健内裤,竹炭内衣,竹炭内裤,保健磁疗内裤,火元素磁石内衣,,塑身内衣,塑身内裤,艾塔内裤,威裤,酷裤,磁动力内裤,白磁石内裤,生命磁彩条内裤,远红外涂点磁疗内裤,托玛琳内裤,磁疗内裤,六合通脉磁能裤,五行通脉内裤,血型通脉内裤。
保健套服类:托玛琳套服,蒙迈热灸服,3+4套服,3+5套服,磁动力套服,中脉远红阵痛服,磁疗棉裤,热灸棉裤,蒙迈套服,热灸服,远红外棉裤,磁石棉裤,保健棉裤
保健护肩类:涂点磁石护肩,磁布肩周衫,自发热肩周衫,保健护肩,自发热护肘,自发热护踝。
三、远红外线材料能在针织产品得到广泛应用的原因主要有以下几方面:
(一)远红外纺织品的功效明显
远红外纺织品主要有保暖功能(即保温功能)、保健功能和抗菌功能等[3]。
远红外纺织品由于添加了发射率高的远红外线辐射材料,其保温性能表现为利用生物体的热辐射,吸收、存贮外界向生物体辐射的能量,使生物体产生“温室效应”,阻止热量流失,起到良好的保温效果。
因此,远红外织物具有显著的保暖作用,适宜制作防寒织物、轻薄型的冬季服装。
被皮肤吸收的热量可以通过介质和血液循环,使热能到达肌体组织,可促进人体血液循环和新陈代谢,具有消除疲劳、恢复体力及对疼痛症状缓解的功能,对身体炎症有一定的辅助医疗作用。
因此,远红外产品对血液循环或微循环障碍等引起的疾病具有一定的症状改善和辅助治疗功效。
适宜制作贴身内衣、袜子、床上用品,以及护膝、护肘、护腕等。
纤维中微粒子的加入,使纤维表面出现多孔性,表面积增加,表面活性及表面状态的吸附、扩散等特性明显提高,使产品具有吸汗、除臭、杀菌等功能。
抑菌试验表明:远红外纺织品对金黄色葡萄球菌、白色念珠菌、大肠杆菌等致病菌的抑菌率达95%,利用这些特性可制作卫生、医疗用品等产品。
(二)远红外纤维的制备技术已经很成熟。
远红外纤维制备方法分为熔融纺丝法、共混纺丝法和涂层法三大类。
1、熔融纺丝法
按远红外辐射材料微粉添加过程和方法,远红外纤维的熔融纺丝法有四种工艺路线。
(1)全造粒法:在聚合过程中添加远红外陶瓷微粉制成远红外材料的切片。
远红外微粉与成纤聚合物混合均匀,纺丝稳定性好,但由于再造粒工艺的引入,使生产成本增高。
(2)母粒法:将远红外陶瓷微粉制成高浓度远红外母粒,再与定量成纤聚合物混合后纺丝。
该方法设备投资较少,生产成本较低,工艺路线较成熟。
(3)注射法:在纺丝加工过程中,用注射器将远红外粉直接入成纤聚合物熔体中而制成远红外纤维。
该方法技术路线简单,但远红外粉与成纤聚合物的均匀分散有困难,且需进行设备改造,添置注射器。
(4)复合纺丝法:以远红外母粒为芯,聚合物为皮,在双螺杆复合纺丝机上制成皮芯型远红外纤维。
该方法技术难度高,纤维的可纺性好,但设备复杂,成本高。
2 、共混纺丝法
共混纺丝法是将远红外粉体在聚合物聚合过程中加入反应体系,从切片开始就具有远红外发射功能,该方法的优点是生产易于操作,工艺简单。
3 、涂层法
涂层法是将远红外吸收剂、分散剂和粘合剂配成涂层液,通过喷涂、浸渍和辊涂等方法,将涂层液均匀地涂在纤维或纤维制品上,经烘干而制得远红外纤维或制品的一种方法。
(三)远红外线的来源相对来说是很广泛的。
功能性纤维材料是高附加值、发展潜力很大的高科技产品且产品种类极为广泛,相信在今后的几年其在服装上的应用会更为广泛的。
参考文献
[1] 张佩华,沈为:《针织产品设计》,北京:中国纺织出版社,2008年版。
[2]马大力,冯科伟,崔善子:《新型服装材料》,北京 :化学工业出版社 ,2006年版。
[3] 王革辉:《服装材料设计》,上海:东华大学出版社,2010年版。