长庆油田试油(气)作业井控实施细则实用版
- 格式:docx
- 大小:74.73 KB
- 文档页数:62
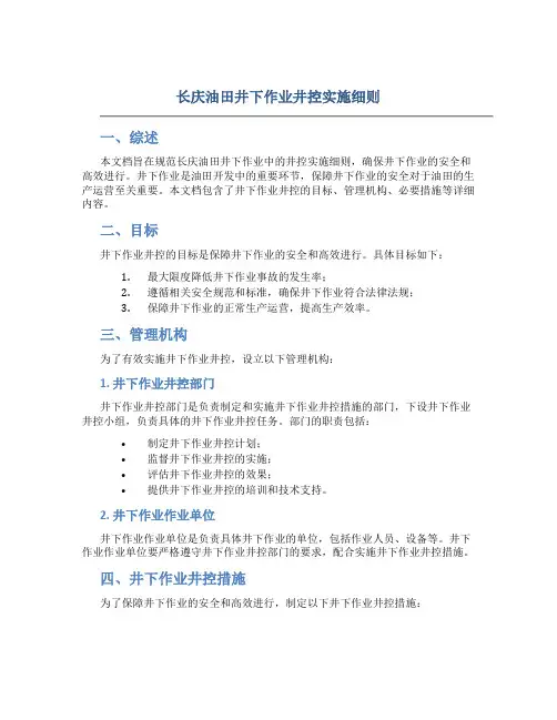
长庆油田井下作业井控实施细则一、综述本文档旨在规范长庆油田井下作业中的井控实施细则,确保井下作业的安全和高效进行。
井下作业是油田开发中的重要环节,保障井下作业的安全对于油田的生产运营至关重要。
本文档包含了井下作业井控的目标、管理机构、必要措施等详细内容。
二、目标井下作业井控的目标是保障井下作业的安全和高效进行。
具体目标如下:1.最大限度降低井下作业事故的发生率;2.遵循相关安全规范和标准,确保井下作业符合法律法规;3.保障井下作业的正常生产运营,提高生产效率。
三、管理机构为了有效实施井下作业井控,设立以下管理机构:1. 井下作业井控部门井下作业井控部门是负责制定和实施井下作业井控措施的部门,下设井下作业井控小组,负责具体的井下作业井控任务。
部门的职责包括:•制定井下作业井控计划;•监督井下作业井控的实施;•评估井下作业井控的效果;•提供井下作业井控的培训和技术支持。
2. 井下作业作业单位井下作业作业单位是负责具体井下作业的单位,包括作业人员、设备等。
井下作业作业单位要严格遵守井下作业井控部门的要求,配合实施井下作业井控措施。
四、井下作业井控措施为了保障井下作业的安全和高效进行,制定以下井下作业井控措施:1. 井下作业前准备在进行井下作业前,必须进行充分的准备工作。
具体措施如下:•制定作业方案,明确作业目标和步骤;•检查井下作业设备和工具的完好性;•检查井下作业区域的安全状况;•提供必要的个人防护装备并进行培训。
2. 井下作业现场控制井下作业现场必须进行严格的控制,确保作业安全。
具体措施如下:•在井下作业现场设置明显的警示标志,并设立安全警戒区;•确保井下作业现场通风良好,排除有害气体;•严格控制井下作业的人数和作业时间。
3. 井下作业监测与处理在井下作业过程中,对井下作业进行实时监测和处理。
具体措施如下:•定期对井下作业现场进行巡检,检查作业设备和工具的状态;•对可能发生的危险情况进行预测和监测,并及时采取措施进行处理;•记录井下作业过程中的关键数据,并进行分析和评估。
工作行为规范系列油田试油试气作业井控实施细则(标准、完整、实用、可修改)编号:FS-QG-73844油田试油试气作业井控实施细则Implementation details of well control for oil and gas testoperations说明:为规范化、制度化和统一化作业行为,使人员管理工作有章可循,提高工作效率和责任感、归属感,特此编写。
第一章总则第一条试油(气)作业井控是试油(气)作业安全施工的基本保障。
做好井控工作,既可以有效防止和避免井喷及其失控事故,实现作业过程的安全生产,又有利于试油(气)作业过程中保护和发现油气层,顺利完成作业施工。
第二条长庆油田井控工作的原则是立足一次井控,搞好二次井控,杜绝三次井控,指导方针是“警钟长鸣、分级管理、明晰责任、强化监管、根治隐患”,树立“以人为本”、“积极井控”的理念。
第三条试油(气)作业井控工作包括:地质、工程、施工设计的井控要求,井控装备配备及管理,作业前的井控准备,试油(气)作业施工过程中的井控工作,防火防爆防硫化氢等有毒有害气体的安全措施,井喷失控的处理,井控技术培训及井控管理制度等内容。
第四条带压作业井的井控技术要求和管理由作业设计作详细规定。
第五条本细则是依据中国石油天然气集团公司《石油与天然气试油(气)井控规定》和SY/T6690-2008《井下作业井控技术规程》,并结合了长庆油田试油(气)作业的特点而制定的。
第六条本细则适用于长庆油田公司及在长庆油田区域从事试油(气)作业的承包商队伍。
第二章地质、工程、施工设计的井控要求第七条试油(气)作业的地质设计(试油气任务书、地质方案)、工程设计、施工设计中必须有相应的井控要求和提供必要的基础数据。
1、在进行地质设计前应对井场周围一定范围内(含硫油气田探井井口周围3km、生产井井口周围2km范围内)的居民住宅、学校、厂矿(包括开采地下资源的矿业单位)、国防设施、高压电线、水资源情况、通讯设施和季风变化等进行勘察和调查,并在地质设计中标注说明;特别需标注清楚诸如煤矿等采掘矿井坑道的分布、走向、长度和距地表深度;江河、干渠周围的油、气、水井应标明河道、干渠的位置和走向等。
长庆油田石油与天然气井下作业井控实施细则1. 引言长庆油田是中国主要的石油与天然气生产基地之一。
为确保石油与天然气井下作业的稳定进行,保证生产安全和高效运营,制定本实施细则。
本细则规定了石油与天然气井下作业井控的相关要求和措施。
2. 井控目标•确保井下作业过程中的相关设备及系统正常运行,生产安全可控。
•提高石油与天然气井下作业的效率和质量,降低事故风险和生产成本。
•完善井下作业的管理和监控,强化现场作业人员的安全意识和责任心。
•保护环境,减少井下作业过程中可能造成的污染和事故。
3. 井控责任3.1 井下作业负责人•确保井下作业的顺利进行,并负责井下作业人员的安全和行为合规。
•监督和检查井下作业的执行情况,确保实施细则的合规性。
•提供必要的技术和管理支持,协调解决井下作业中出现的问题和难题。
3.2 井下作业人员•严格遵守井下作业的操作规程和安全操作要求,确保个人安全和作业安全。
•及时报告井下作业中发现的安全隐患和紧急情况,并采取相应的应急措施。
•定期接受培训,提高井下作业技能和安全意识,增强事故应对能力。
3.3 井口设备维护人员•负责井口设备及系统的巡检和维护,确保井口设备的正常运行。
•定期对井口设备进行保养和维修,消除潜在故障隐患。
•提供必要的技术支持和指导,指导井下作业人员正确使用井口设备。
4. 井控措施4.1 井下作业前准备•编制详细的井下作业计划,包括作业目标、作业内容、作业时间和作业人员等。
•对井下作业相关设备进行检查和测试,确保设备完好并符合安全要求。
•建立井下作业风险评估制度,评估作业风险并采取相应的控制措施。
4.2 井下作业实施•井下作业前,必须进行操作人员的安全教育和技能培训,确保其熟悉作业规程。
•严格按照井下作业计划和要求进行作业,不得擅自更改作业程序和操作方法。
•配备井下作业必要的安全设备和救援装备,确保作业人员在事故发生时能够及时脱离险情。
4.3 井下作业监控和记录•实施定期巡检和现场检查,发现问题及时进行整改,并记录巡检和检查情况。
长庆油田石油与天然气钻井井控实施细则一、前言为保证长庆油田石油和天然气钻井井控的稳定性和高效性,特制定实施细则,以规范钻井过程中的井控工作。
二、井控人员的职责和权利2.1 井控人员的职责井控人员要充分了解井口状况、钻井工艺和井下流体动力学特性等,并负责监控井下动静态参数,如井深、井压、套压、排量、沉降度、酸碱度等指标。
对于异常情况,要以快速反应和适当措施,使井控指标始终处于安全状态,以维护井口设备和工作人员的安全。
2.2 井控人员的权利井控人员可以要求中队领导、钻井工程师和钻井监工配合有关井控工作,必要时还可向生产领导班子和总指挥领导汇报。
三、井控作业流程3.1 井控人员与各部门的协作井控人员要与各部门保持密切联系,特别是钻井监工、配管工、泥浆工以及工程师和具体技术人员的交流协作,以便及时到位地处理井控事件。
3.2 井控记录和信息确认在钻井过程中,井控人员要认真记录各个参数的变化情况,并及时与钻井监工、钻井工程师交流确认各项参数是否合理。
3.3 井控事件汇报和处理一旦井控参数出现异常,井控人员要迅速汇报至中队领导、钻井监工、钻井工程师等有关人员,及时采取应对措施。
3.4 应急措施在发生井控事故时,各部门要迅速应急,当井控人员不能承担井下事故时,应立即调度外围各派遣单位的井下队员集中力量进行井下救援。
四、其他规定4.1 物品清点井控人员在工作结束时要对井上、井下设备和工具进行清点,确保完好无损。
4.2 化学品管理井控人员需要处理大量的化学药品,如泥浆、液压油等,应严格按照化学品安全性规定进行存放及使用,并要及时缴回取出的试剂,将无用化学药品送回有关药库处理。
4.3 设备维护在井控作业结束后,井控人员要对仪器仪表和设备进行维护,保养,以确保设备处于高效和稳定的状态。
五、总结长庆油田石油和天然气钻井井控的实施细则是钻井作业的关键环节,这关系到整个钻井的安全性和稳定性。
在实施中,井控人员要保持高度的责任感和紧迫感,真正做到快速应对和适当措施,并始终考虑井下人员的生命安全。
附件2:长庆油田试油(气)作业井控实施细则第一章总则第一条为有效地预防井喷、井喷失控、井喷着火事故的发生,保证人民生命财产安全,保护环境和油气资源不受破坏,依据中国石油天然气集团公司《石油与天然气井下作业井控规定》、SY/T 6690 《井下作业井控技术规程》和Q/SY 1553 《井下作业井控技术规范》等,结合长庆油田特点,特制定本细则。
第二条各单位应高度重视井控工作,贯彻集团公司“警钟长鸣、分级管理、明晰责任、强化监管、根治隐患”的井控工作方针,树立“以人为本” 、“积极井控”的理念,严格细致,常抓不懈地搞好井控工作,实现试油(气)井控安全。
第三条井控工作是一项系统工程。
长庆油田公司的勘探开发、工程技术、安全环保、消防保卫、物资装备和教育培训等部门,试油(气)承包商工程技术及其他对应的主管部门都必须各司其职,齐抓共管。
第四条落实井控管理责任,按照“党政同责” 、“一岗双责” 、“管业务必须管安全、管行业必须管安全、管生产经营必须管安全”的要求,切实履行好各自井控安全职责。
第五条长庆油田试油(气)作业井控工作的原则是“立足一级井控、强化二级井控、做好三级井控预案” 。
井控工作“关键在领导、重点在基层、要害在岗位”o第六条本细则规定了长庆油田试油(气)作业地质、工程、施工设计中的井控要求,井控装置配备、安装、试压、使用和管理,作业前的井控准备,试油(气)作业施工过程中的井控工作,防火、防爆、防H2S、CO等有毒有害气体的安全措施,井喷应急救援处置,井控技术培训,井控管理组织及职责,井控管理制度等方面内容。
第七条连续油管作业、新工艺试验井的井控技术要求执行集团公司相关规定及工程设计。
第八条本细则适用于长庆油田分公司及与长庆油田分公司有合同关系(含长庆实业集团有限公司)的试油气承包商。
第二章地质、工程、施工设计的井控要求第九条每口井进行地质、工程、施工设计时,要根据长庆油田试油(气)井控风险分级,制定相应的井控装备配置、技术及监管措施。
1真理惟一可靠的标准就是永远自相符合---长庆油田石油与天然气井下作业井控实施细则第一章总则第一条井下作业井控是井下作业安全施工的基本保障。
做好井控工作,既可以有效防止和避免井喷及其失控事故,实现作业过程的安全生产,又有利于井下作业过程中保护和发现油气层,顺利完成作业施工。
第二条长庆油田井控工作的原则是立足一次井控,搞好二次井控,杜绝三次井控,指导方针是“警钟长鸣、分级管理、明晰责任、强化监管、根治隐患”,树立“以人为本”、“积极井控”的理念,井控安全管理的目标是杜绝井喷失控和井喷着火爆炸事故,杜绝有毒有害气体伤害事故。
井控工作的重点在试油(气)队和修井队,关键在班组,要害在岗位,核心在人。
第三条井下作业井控工作包括:地质、工程、施工设计中的井控要求,井控装备配备及管理,作业前的井控准备工作,井下作业施工过程井控工作,防火防爆防硫化氢等有毒有害气体安全措施,井喷失控的处理,井控技术培训及井控管理制度等八个方面。
第四条带压作业井的井控技术要求和管理由作业设计作详细规定。
第五条本细则是依据中国石油天然气集团公司《石油与天然气井下作业井控规定》并结合了长庆油田井下作业的特点而制定的。
第六条本细则适用于在长庆油田区域从事井下作业的承包商(单位)。
第二章地质、工程、施工设计及井控要求第七条井下作业的地质设计(试油任务书、送修书或地质方案)、工程设计、施工设计中必须有相应的井控要求和提供必要基础数据。
1、在进行地质设计前应对井场周围一定范围内的居民住宅、学校、厂矿(包括开采地下资源的矿业单位)、国防设施、高压电线、水资源情况、通讯设施和季风变化等进行勘察和调查,并在地质设计中标注说明;特别需标注清楚诸如煤矿等采掘矿井坑道的分布、走向、2真理惟一可靠的标准就是永远自相符合---长度和距地表深度;江河、干渠周围的油、气、水井应标明河道、干渠的位置和应标明油气井井口距离高试油任务书、送修书或地质方案)走向等。
2、地质设计(压线及其它永久性设施(民宅、铁路、高速公路、学校、医院),油库、河流、试油任务书、送修书或地、地质设计(水库、人口密集及高危场所等安全距离。
第一章总则第一条试油(气)作业井控是试油(气)作业安全施工的基本保障。
做好井控工作,既可以有效防止和避免井喷及其失控事故,实现作业过程的安全生产,又有利于试油(气)作业过程中保护和发现油气层,顺利完成作业施工。
第二条长庆油田井控工作的原则是立足一次井控,搞好二次井控,杜绝三次井控,指导方针是“警钟长鸣、分级管理、明晰责任、强化监管、根治隐患”,树立“以人为本”、“积极井控”的理念。
第三条试油(气)作业井控工作包括:地质、工程、施工设计的井控要求,井控装备配备及管理,作业前的井控准备,试油(气)作业施工过程中的井控工作,防火防爆防硫化氢等有毒有害气体的安全措施,井喷失控的处理,井控技术培训及井控管理制度等内容。
第四条带压作业井的井控技术要求和管理由作业设计作详细规定。
第五条本细则是依据中国石油天然气集团公司《石油与天然气试油(气)井控规定》和SY/T6690-2008《井下作业井控技术规程》,并结合了长庆油田试油(气)作业的特点而制定的。
第六条本细则适用于长庆油田公司及在长庆油田区域从事试油(气)作业的承包商队伍。
第二章地质、工程、施工设计的井控要求第七条试油(气)作业的地质设计(试油气任务书、地质方案)、工程设计、施工设计中必须有相应的井控要求和提供必要的基础数据。
1、在进行地质设计前应对井场周围一定范围内(含硫油气田探井井口周围3km、生产井井口周围2km范围内)的居民住宅、学校、厂矿(包括开采地下资源的矿业单位)、国防设施、高压电线、水资源情况、通讯设施和季风变化等进行勘察和调查,并在地质设计中标注说明;特别需标注清楚诸如煤矿等采掘矿井坑道的分布、走向、长度和距地表深度;江河、干渠周围的油、气、水井应标明河道、干渠的位置和走向等。
2、地质设计(试油任务书、地质方案)应标明油气井井口距离高压线及其他永久性设施(民宅、铁路、高速公路、学校、医院),油库、河流、水库、人口密集及高危场所等安全距离。
钻井井控实施细则(修改稿)第一章总则第一条井控技术是保证石油天然气钻井安全的关键技术。
做好井控工作,既有利于发现和保护油气层,又可有效的防止井喷、井喷失控及着火事故的发生,实现钻井安全生产。
第二条井喷失控是性质严重的事故,是损失巨大的灾难性事故。
一旦发生井喷失控,将打乱正常的生产秩序,使油气资源受到严重破坏,还易酿成火灾、造成人员伤亡、设备破坏、环境污染甚至油气井报废。
第三条井控工作是一项系统工程。
勘探、开发、钻井、技术监督、安全、环保、物资、装备、计划、财务、职工培训等部门必须十分重视,各项工作必须有组织的协调进行。
第四条本细则包括井控设计、井控装备、钻开油气层前的准备工作、钻开油气层和井控作业、防火防爆防硫化氢安全措施和井喷失控的处理、井控技术培训及井控管理制度等八个方面。
第五条长庆油田井控工作的原则是“立足一次井控,搞好二次井控,杜绝三次井控”。
井控工作的重点在井队,关键在班组,要害在岗位。
本细则的制定依据中国石油天然气集团公司“石油与天然气钻井井控规定”并结合了长庆油田特点,适用于长庆油田钻井井控工作。
第六条本细则未考虑欠平衡及其它有特殊要求的钻井作业。
其井控技术和管理,由钻井工程设计作详细规定。
第二章井控设计第七条井控设计是钻井、地质工程设计中的重要组成部分,包括:1、全井段的地层孔隙压力、地层破裂压力及浅气层的有关资料;注采井地层压力动态;邻井资料;对可能含硫化氢的油气井,应对其层位、埋藏深度及含量进行预测。
2、满足井控要求的钻前工程及合理的井场布置。
井场布置应满足放喷管线的安装要求。
3、适合地层特性的钻井液体系及钻井液密度,以及合理的加重钻井液及加重材料储备。
4、合理的井身结构。
5、选择满足井控作业需要的井控装备,并明确井控装备配套、安装和试压要求。
6、根据井的类型制定井控技术措施,并制定相应的应急预案。
7、设计中应有地层破裂压力试验及低泵冲试验的要求。
8、对井场周围一定范围内的居民住宅、学校、医院、道路、厂矿(包括开采地下资源的矿业单位)等进行勘查并在地质设计中标注说明。
长庆油田试油(气)作业井控实施细则第一章总则第一条为有效地预防井喷、井喷失控、井喷着火事故的发生,保证人民生命财产安全,保护环境和油气资源不受破坏,依据中国石油天然气集团公司《石油与天然气井下作业井控规定》、SY/T 6690《井下作业井控技术规程》和Q/SY 1553《井下作业井控技术规范》等,结合长庆油田特点,特制定本细则。
适用于长庆油田公司及在长庆油田从事试油(气)作业的承包商队伍。
第二条各单位应高度重视井控工作,贯彻集团公司“警钟长鸣、分级管理、明晰责任、强化监管、根治隐患”的井控工作方针,树立“以人为本”、“积极井控”的理念,严格细致,常抓不懈地搞好井控工作,实现试油(气)井控安全。
第三条井控工作是一项系统工程。
长庆油田公司的勘探开发、工程技术、安全环保、消防保卫、物资装备和教育培训等部门,试油(气)承包商工程技术及其他对应的主管部门都必须各司其职,齐抓共管。
第四条落实井控管理责任,按照“党政同责”、“一岗双责”、“管业务必须管安全、管行业必须管安全、管生产经营必须管安全”的要求,切实履行好各自井控安全职责。
第五条长庆油田试油(气)作业井控工作的原则是“立足一级井控、强化二级井控、做好三级井控预案”。
井控工作“关键在领导、重点在基层、要害在岗位”。
第六条本细则规定了长庆油田试油(气)作业地质、工程、施工设计中的井控要求,井控装置配备、安装、试压、使用和管理,作业前的井控准备,试油(气)作业施工过程中的井控工作,防火、防爆、防H2S、CO等有毒有害气体的安全措施,井喷应急救援处置,井控技术培训,井控管理组织及职责,井控管理制度等方面内容。
第七条连续油管作业、新工艺试验井的井控技术要求执行集团公司相关规定及工程设计。
第二章地质、工程、施工设计的井控要求第八条每口井进行地质、工程、施工设计时,要根据长庆油田试油(气)井控风险分级,制定相应的井控装备配置、技术及监管措施。
长庆油田试油(气)作业井控风险分级如下一、气田一级风险井:“三高”井、异常高压井、区域探井、水平井。
长庆油田试油(气)作业井控实施细则近年来,随着油气勘探的深入,越来越多的国内外油田开始兴建试油(气)作业井。
而试油(气)作业井控实施细则则是保障作业井施工质量和油气开采安全的紧要措施。
针对长庆油田试油(气)作业井的实际情况,订立一套科学规范的掌控措施至关紧要。
本文将以长庆油田为例,认真论述试油(气)作业井控实施细则的订立及应用。
一、试油(气)作业井典型特征分析长庆油田位于西北地区,地势起伏,山高坡陡,地质条件多而杂。
由于地质构造多而杂,且油气分布分散,目前仍存在很多待勘探的区域。
因此,试油(气)作业井是必不可少的,而典型特征如下:1. 钻井深度较深。
由于地层条件的限制,试油(气)作业井通常钻井深度较深,一般在3000米以上。
2. 固井难度大。
由于地质条件和钻井深度的限制,试油(气)作业井固井难度特别大,需要精准明确掌控固井质量,以保证井筒安全。
3. 井节距小。
为了保证油气产量,试油(气)作业井的井节距往往比较小,一般在50米左右。
4. 井筒内液体浓度高。
由于长庆油田地质条件的限制,试油(气)作业井的井筒内液体浓度往往比较高,需要进行精准明确掌控,以保证生产效率。
二、试油(气)作业井掌控措施针对试油(气)作业井的典型特征和地质条件,长庆油田订立了一套科学规范的掌控措施,实在如下:1. 钻井前的必要准备工作在钻井前,需要对钻探区域进行充分的勘探和确定,钻探前准备工作重要包括:(1)对勘探区域进行认真检查,分析地质构造及地层形态,并订立相应的勘探计划。
(2)订立完善的施工方案和固井方案,包括井深、井径、固井材料、地层压力和井筒防垮等方面。
(3)进行钻井设备和固井设备的检查和维护,确保设备无缺陷,能够正常运转。
2. 钻井施工的掌控措施在钻井施工过程中,需要注意以下掌控措施:(1)认真依照施工方案进行施工,适时调整钻井参数,以保证钻孔质量和钻造速度。
(2)对地层进行实时监测,适时调整井深和井径等参数,确保钻井顺当进行。
附件长庆油田试油(气)作业井控实施细则第一章总则第一条为有效地预防井喷、井喷失控、井喷着火事故的发生,保证人民生命财产安全,保护环境和油气资源不受破坏,依据中国石油天然气集团公司《石油与天然气井下作业井控规定》、SY/T 6690《井下作业井控技术规程》和Q/SY 1553《井下作业井控技术规范》等,结合长庆油田特点,特制定本细则。
适用于长庆油田公司及在长庆油田从事试油(气)作业的承包商队伍。
第二条各单位应高度重视井控工作,贯彻集团公司“警钟长鸣、分级管理、明晰责任、强化监管、根治隐患”的井控工作方针,树立“以人为本”、“积极井控”的理念,严格细致,常抓不懈地搞好井控工作,实现试油(气)井控安全。
第三条井控工作是一项系统工程。
长庆油田公司的勘探开发、工程技术、安全环保、消防保卫、物资装备和教育培训等部门,试油(气)承包商工程技术及其他对应的主管部门都必须各司其职,齐抓共管。
第四条落实井控管理责任,按照“党政同责”、“一岗双责”、“管业务必须管安全、管行业必须管安全、管生产经营必须管安全”的要求,切实履行好各自井控安全职责。
第五条长庆油田试油(气)作业井控工作的原则是“立足一级井控、强化二级井控、做好三级井控预案”。
井控工作“关键在领导、重点在基层、要害在岗位”。
第六条本细则规定了长庆油田试油(气)作业地质、工程、施工设计中的井控要求,井控装置配备、安装、试压、使用和管理,作业前的井控准备,试油(气)作业施工过程中的井控工作,防火、防爆、防H2S、CO等有毒有害气体的安全措施,井喷应急救援处置,井控技术培训,井控管理组织及职责,井控管理制度等方面内容。
第七条连续油管作业、新工艺试验井的井控技术要求执行集团公司相关规定及工程设计。
第二章地质、工程、施工设计的井控要求第八条每口井进行地质、工程、施工设计时,要根据长庆油田试油(气)井控风险分级,制定相应的井控装备配置、技术及监管措施。
长庆油田试油(气)作业井控风险分级如下一、气田一级风险井:“三高”井、异常高压井、区域探井、水平井。
长庆油田试油(气)作业井控实施细则第一章总则第一条为有效地预防井喷、井喷失控、井喷着火事故的发生,保证人民生命财产安全,保护环境和油气资源不受破坏,依据中国石油天然气集团公司《石油与天然气井下作业井控规定》、SY/T 6690《井下作业井控技术规程》和Q/SY 1553《井下作业井控技术规范》等,结合长庆油田特点,特制定本细则。
适用于长庆油田公司及在长庆油田从事试油(气)作业的承包商队伍。
第二条各单位应高度重视井控工作,贯彻集团公司“警钟长鸣、分级管理、明晰责任、强化监管、根治隐患”的井控工作方针,树立“以人为本”、“积极井控”的理念,严格细致,常抓不懈地搞好井控工作,实现试油(气)井控安全。
第三条井控工作是一项系统工程。
长庆油田公司的勘探开发、工程技术、安全环保、消防保卫、物资装备和教育培训等部门,试油(气)承包商工程技术及其他对应的主管部门都必须各司其职,齐抓共管。
第四条落实井控管理责任,按照“党政同责”、“一岗双责”、“管业务必须管安全、管行业必须管安全、管生产经营必须管安全”的要求,切实履行好各自井控安全职责。
第五条长庆油田试油(气)作业井控工作的原则是“立足一级井控、强化二级井控、做好三级井控预案”。
井控工作“关键在领导、重点在基层、要害在岗位”。
第六条本细则规定了长庆油田试油(气)作业地质、工程、施工设计中的井控要求,井控装置配备、安装、试压、使用和管理,作业前的井控准备,试油(气)作业施工过程中的井控工作,防火、防爆、防H2S、CO等有毒有害气体的安全措施,井喷应急救援处置,井控技术培训,井控管理组织及职责,井控管理制度等方面内容。
第七条连续油管作业、新工艺试验井的井控技术要求执行集团公司相关规定及工程设计。
第二章地质、工程、施工设计的井控要求第八条每口井进行地质、工程、施工设计时,要根据长庆油田试油(气)井控风险分级,制定相应的井控装备配置、技术及监管措施。
长庆油田试油(气)作业井控风险分级如下一、气田一级风险井:“三高”井、异常高压井、区域探井、水平井。
附件长庆油田试油(气)作业井控实施细则第一章总则第一条为有效地预防井喷、井喷失控、井喷着火事故的发生,保证人民生命财产安全,保护环境和油气资源不受破坏,依据中国石油天然气集团公司《石油与天然气井下作业井控规定》、SY/T 6690《井下作业井控技术规程》和Q/SY 1553《井下作业井控技术规范》等,结合长庆油田特点,特制定本细则。
适用于长庆油田公司及在长庆油田从事试油(气)作业的承包商队伍。
第二条各单位应高度重视井控工作,贯彻集团公司“警钟长鸣、分级管理、明晰责任、强化监管、根治隐患”的井控工作方针,树立“以人为本”、“积极井控”的理念,严格细致,常抓不懈地搞好井控工作,实现试油(气)井控安全。
第三条井控工作是一项系统工程。
长庆油田公司的勘探开发、工程技术、安全环保、消防保卫、物资装备和教育培训等部门,试油(气)承包商工程技术及其他对应的主管部门都必须各司其职,齐抓共管。
第四条落实井控管理责任,按照“党政同责”、“一岗双责”、“管业务必须管安全、管行业必须管安全、管生产经营必须管安全”的要求,切实履行好各自井控安全职责。
第五条长庆油田试油(气)作业井控工作的原则是“立足一级井控、强化二级井控、做好三级井控预案”。
井控工作“关键在领导、重点在基层、要害在岗位”。
第六条本细则规定了长庆油田试油(气)作业地质、工程、施工设计中的井控要求,井控装置配备、安装、试压、使用和管理,作业前的井控准备,试油(气)作业施工过程中的井控工作,防火、防爆、防H2S、CO等有毒有害气体的安全措施,井喷应急救援处置,井控技术培训,井控管理组织及职责,井控管理制度等方面内容。
第七条连续油管作业、新工艺试验井的井控技术要求执行集团公司相关规定及工程设计。
第二章地质、工程、施工设计的井控要求第八条每口井进行地质、工程、施工设计时,要根据长庆油田试油(气)井控风险分级,制定相应的井控装备配置、技术及监管措施。
长庆油田试油(气)作业井控风险分级如下一、气田一级风险井:“三高”井、异常高压井、区域探井、水平井。
长庆油田试油作业井控实施细则1. 引言本文档旨在制定长庆油田试油作业井控实施细则,以确保试油作业的安全和高效进行。
试油作业是油田开发中的重要环节,合理的井控措施对保护环境和维护设备都具有重要意义。
本文档的目标是规定试油作业井控实施的详细细则,以确保作业人员能够全面理解和遵守相关规定。
2. 试油作业井控实施细则2.1 试油作业前期准备在试油作业开始之前,应进行以下准备工作:1.制定试油作业计划,明确作业目标和时间安排;2.成立试油作业小组,明确各人员的职责和任务;3.检查设备和工具的完好性,并进行必要的维修和更换;4.检查井口区域和周边环境的安全状况,并清理障碍物;5.确保所有相关培训和证书的人员已到位;6.建立作业记录和报告的系统,并制定相应的格式和内容要求。
2.2 试油作业井控措施在试油作业过程中,应采取以下井控措施:1.严格遵守作业流程和规范操作,确保作业过程的安全和高效;2.定期检查井口设备和防爆措施的有效性,并进行必要的维护和修复;3.在试油前,对井口进行清理,确保周围环境的整洁和安全;4.根据作业计划和需求,合理调配人员和设备资源;5.负责人员必须拥有相关资质和证书,并进行定期培训和考核;6.对作业过程中发现的问题和隐患,及时采取纠正措施,确保作业安全进行;7.定期进行作业现场巡视,发现问题及时处理,并记录在作业记录中;8.在试油作业结束后,进行作业区域和设备的清理和整理,确保留下的设备和材料的完好性;9.形成试油作业报告,对作业过程进行总结和评估,为下一次作业提供参考。
2.3 应急预案在试油作业过程中,可能会发生一些突发状况,为应对这些情况,需要制定应急预案,确保安全。
1.确定各种突发状况的预案,并与作业人员进行培训和演练;2.建立紧急联系人和通信方式,确保作业人员能够及时联系到相关部门和人员;3.配备必要的应急设备和防护用具,并确保其完好可用;4.制定详细的应急处理流程,包括报警、疏散、救援等措施;5.定期组织应急演练,检验预案的有效性和作业人员的应急反应能力;6.对应急演练结果进行评估和总结,及时修订和改进应急预案。
长庆油田试油气作业井控实施细则1. 前言长庆油田试油气作业井控实施细则是根据长庆油田油气作业的实际情况、经验及有关标准、规范和法律法规,结合井控实施的特点编制而成,旨在保障油气作业井的安全、高效和稳定运行。
2. 管理要求2.1 井控人员管理•井控人员需经过专业培训,掌握应急处理能力,严格遵守班前会、工艺检查、交接班等手续,落实签到制度。
•井控人员履行好作业职责,不因个人原因影响作业安全、生产秩序,严禁私自离岗、放松警惕。
•井控人员应遵守班组和安保部门要求,严格执行作业手册和操作规程,认真填写相关记录。
2.2 井控仪器设备管理•井控仪器设备应按时保养,每班使用前应按规定进行检查,发现质量问题及时处理或更换。
•严禁私自拆卸、更改配件或擅自停用使用中的井控仪器设备,如发现问题应及时向井控主管报告。
•井控仪器设备应遵守防爆要求,避免火源接触,避免与易燃易爆物品放置在一起。
2.3 管理制度•长庆油田试油气作业井控实施细则应不断完善,明确工作职责,规范监控记录,加强油气作业员工安全意识教育。
•依据实际情况和设备变化及时修订细则,确保井控实施顺畅、科学。
3. 井控实施方法3.1 井控平台建设构建全面、专业、安全的井控平台,包括监测、预警、控制和指挥等方面,开展科技创新,提高井控综合能力。
3.2 作业监测建立有效的作业监测机制,对油气作业井的变化情况进行监测和分析,包括井下气体、液位、压力等情况,预设作业的安全警戒线和报警值,及时采取保护措施。
3.3 禁止蓝牌操作加强禁止蓝牌操作的管理,确保不合法操作不得进行,禁止随意对井口、井内进行开启、关闭、停电等操作,严禁未经安全检查、确认就操作控制系统。
3.4 操作流程规范确立完整、规范的操作流程,包括班前检查、流程操作、异常处理、交接班等过程,明确责任,不得随意操作,及时反馈操作材料和情况。
3.5 电气安全防护油气作业井应配置完善、可靠的电气安全防护系统,确保电器设备安全运行,杜绝因电气问题引起的事故。
长庆油田井下作业井控实施细则长庆油田石油与天然气井下作业井控实施细则二O O 六年九月目录第一章总则第二章地质设计、工程设计与井控设计第三章井控装备的配备、使用、管理第四章作业前的井控准备第五章井下作业施工井控工作第六章防火防爆防中毒安全措施和井喷失控的处理第七章井控技术培训第八章井控管理八项制度第九章附则附件2-1 长庆油田井喷失控事故信息收集表(快报)附件2-2 井下作业关井程序规范附件2-3 长庆石油勘探局井控设备管理台帐长庆油田石油与天然气井下作业井控实施细则第一章总则第一条井下作业井控技术,是确保油、气井试油(气)作业、压裂酸化作业和修井作业的必备技术。
做好井控工作,既可以有效防止和避免井喷及其失控事故,实现作业过程的安全生产,又有利于试油(气)、修井中发现和保护好油气层,通过压裂酸化改造储层提高单井产量,顺利完成井下作业施工。
第二条长庆油田井控工作的原则是立足一次井控,搞好二次井控,杜绝三次井控,指导方针是“以人为本、安全第一、预防为主、环保优先、综合治理”,牢固树立“井喷就是事故”和“井喷是可防可控的”工作理念。
井控安全管理的目标是杜绝井喷失控和井喷着火爆炸事故,杜绝有毒有害气体伤害事故。
井控工作的重点在试油(气)队和修井队,关键在班组,要害在岗位,核心在人。
第三条长庆油田井下作业井控的重点是探井、评价井、天然气井、超前注水开发区块的油井、地层压力系数大于0.9和气油比大于100m3/t井的作业。
第四条井下作业井控工作包括地质设计、工程设计、井控设计、井控装备配备及管理、作业前的井控准备工作、井下作业施工过程井控工作、防火防爆防硫化氢等有毒有害气体安全措施、井喷失控的处理、井控技术培训及井控管理制度等八个方面。
气井下作业井控规定》并结合了长庆油田井下作业的特点而制定的。
第六条天然气井不压井作业和高压油、水井不压井作业等特殊作业井控技术要求和管理由作业设计作详细规定。
第二章地质设计、工程设计与井控设计第七条井下作业的地质设计(试油任务书、送修书或地质方案)、工程设计、施工设计中必须有相应的井控要求和提供必要基础数据。
长庆油田石油与天然气井下作业井控实施细则长庆油田是我国最大的陆上油田之一,对于石油和天然气的井下作业井控实施特别紧要。
本篇文章将以长庆油田为例,介绍石油和天然气井下作业井控实施的细则。
一、井下作业的类型井下作业分为以下几种类型:1、油气井的清洗2、油气井的维护和修理3、油气井的加压作业4、油气井的试采作业5、井下注水和开发作业6、测井和测试7、其他井下作业二、井下作业的安全性评价在井下作业前,必需对作业进行安全性评价。
评价的内容如下:1、确定作业的类型和范围2、确定压力容器的类型和数量3、工具和设备的选择和数量4、井筒的状态和井下环境情况5、确定作业的期限和计划三、井下作业的井口前期准备1、在井口设置坚固的工作平台和防护设备2、确定井口安全设备3、钻井液的处理和输送设备4、各种工具和设备的检查和维护和修理5、人员的培训和安全技能的提高四、井下作业的井内安全措施1、确保油气井口的安全措施齐全2、确保油气井的井下安全措施齐全3、确保油气井的尾管阀门和盲板安装齐全4、检测和验证管道和设备的安全性五、井下作业的监控和掌控1、在操作开始前,对作业区进行宏观调查,确保地面和井下设备完好无损,并开展安全交底2、监测油气井的压力,并确保注层井的压力稳定3、多数情况下,不允许井口人员与井下人员的通讯六、井下作业的质量掌控1、井下作业中必需要有相应的质量掌控人员,确保作业达到预期效果和质量要求2、必需依据作业的性质共习定作业质量掌控标准,并对标准进行评估3、井下作业人员应当有相关作业资质,且必需经过相应的技术支持和培训七、井下作业的探测技术1、井下设备必需配备良好的探测技术,可以避开作业中产生的安全事故2、井下探测技术必需能精准判定油气井的压力、流量以及其他物理等参数3、井下探测技术必需能监测油气井流量的质量和泥沙物的含量八、井下作业的按时完工和验收1、必需确保井下作业能按时完工,减小作业风险2、井下作业完成后,必需进行回顾、总结和验收3、要适时除去作业问题,订立井下作业总结报告,推动管理完善。
YF-ED-J2525可按资料类型定义编号长庆油田试油(气)作业井控实施细则实用版In Order To Ensure The Effective And Safe Operation Of The Department Work Or Production, Relevant Personnel Shall Follow The Procedures In Handling Business Or Operating Equipment.(示范文稿)二零XX年XX月XX日长庆油田试油(气)作业井控实施细则实用版提示:该管理制度文档适合使用于工作中为保证本部门的工作或生产能够有效、安全、稳定地运转而制定的,相关人员在办理业务或操作设备时必须遵循的程序或步骤。
下载后可以对文件进行定制修改,请根据实际需要调整使用。
第一章总则第一条试油(气)作业井控是试油(气)作业安全施工的基本保障。
做好井控工作,既可以有效防止和避免井喷及其失控事故,实现作业过程的安全生产,又有利于试油(气)作业过程中保护和发现油气层,顺利完成作业施工。
第二条长庆油田井控工作的原则是立足一次井控,搞好二次井控,杜绝三次井控,指导方针是“警钟长鸣、分级管理、明晰责任、强化监管、根治隐患”,树立“以人为本”、“积极井控”的理念。
第三条试油(气)作业井控工作包括:地质、工程、施工设计的井控要求,井控装备配备及管理,作业前的井控准备,试油(气)作业施工过程中的井控工作,防火防爆防硫化氢等有毒有害气体的安全措施,井喷失控的处理,井控技术培训及井控管理制度等内容。
第四条带压作业井的井控技术要求和管理由作业设计作详细规定。
第五条本细则是依据中国石油天然气集团公司《石油与天然气试油(气)井控规定》和SY/T6690-2008《井下作业井控技术规程》,并结合了长庆油田试油(气)作业的特点而制定的。
第六条本细则适用于长庆油田公司及在长庆油田区域从事试油(气)作业的承包商队伍。
第二章地质、工程、施工设计的井控要求第七条试油(气)作业的地质设计(试油气任务书、地质方案)、工程设计、施工设计中必须有相应的井控要求和提供必要的基础数据。
1、在进行地质设计前应对井场周围一定范围内(含硫油气田探井井口周围3km、生产井井口周围2km范围内)的居民住宅、学校、厂矿(包括开采地下资源的矿业单位)、国防设施、高压电线、水资源情况、通讯设施和季风变化等进行勘察和调查,并在地质设计中标注说明;特别需标注清楚诸如煤矿等采掘矿井坑道的分布、走向、长度和距地表深度;江河、干渠周围的油、气、水井应标明河道、干渠的位置和走向等。
2、地质设计(试油任务书、地质方案)应标明油气井井口距离高压线及其他永久性设施(民宅、铁路、高速公路、学校、医院),油库、河流、水库、人口密集及高危场所等安全距离。
3、地质设计(试油任务书、地质方案)中应提供井身结构、套管钢级、壁厚、尺寸、水泥返高及固井质量等资料,提供本井或邻井产层流体的性质(油、气、水)、本井或邻井目前地层压力或原始地层压力、气油比、注水注汽区域的注水注汽压力、与邻井地层连通情况、地层流体中的硫化氢等有毒有害气体含量,以及与井控有关的资料。
4、工程设计中应提供目前井下地层情况、套管的技术状况,必要时查阅井史,参考钻井时钻井液密度,明确压井液的类型、性能和压井相关技术要求等,提供施工压力参数,提示本井和邻井在生产及历次施工作业中硫化氢等有毒有害气体监测情况以及本井井控风险级别。
5、工程设计单位应依据地质设计对一级风险井井场周围一定范围内(含硫油气田探井井口周围3km、生产井井口周围2km范围内)的居民住宅、学校、厂矿(包括开采地下资源的矿业单位)、国防设施、高压电线和水资源情况以及风向变化等进行复查,并在工程设计中标注说明和提出相应的防范要求。
施工单位应进一步复核,并制定出具体的预防和应急措施。
6、施工单位应依据地质设计和工程设计做出施工设计,施工设计中应明确防喷器组合形式,压井液和处理剂的类型、数量及井控措施,必要时应查阅钻井资料和有关技术要求。
7、地质、工程、施工设计完成后,按本细则第九条规定程序进行审批,未经审批同意不得施工。
第八条长庆油田试油(气)作业井控风险分级如下:气田作业:一级风险井:所有“三高”区块井、水平井、甩开区域探井。
二级风险井:指除一级风险井之外的所有井。
油田试油作业:一级风险井:所有“三高”区块井。
二级风险井:高气油比区块井、水平井、探井、评价井、调整更新井。
三级风险井:一级风险、二级风险以外的油田开发井。
第九条从事地质设计、工程设计、施工设计的设计单位和人员应取得相应的设计资质和资格,并执行相应的设计审批程序:1、工程设计单位必须具备乙级及以上设计资质。
从事一级风险井设计人员应具有五年以上的现场工作经验和中级及以上技术职称;从事二、三级风险井设计人员应具有三年以上的现场工作经验和中级及以上技术职称。
设计审核人员应具有相应的高级技术职称。
2、依据地质设计进行工程设计,工程设计审批执行以下程序:一级风险井及水平井工程设计由油田公司工程技术主管部门审定,油田公司主管领导审批;二级风险井中的高气油比区块井、探井、评价井、气井骨架井及工艺试验井由油田公司工程技术主管部门审批;其它二级风险井和三级风险井工程设计由项目组主管试油(气)工程的领导审批。
3、施工设计的单位必须具备乙级及以上设计资质,从事一级风险井设计人员应具有三年以上的现场工作经验和中级及以上技术职称,从事二、三级风险井设计人员应具有二年以上的现场工作经验和初级及以上技术职称,设计审核人员应具有相应的中级技术职称。
施工设计由项目组主管试油(气)工程的领导审批。
第十条施工设计中的井控内容:1、井控设备及防护器材配备要求:防喷器、防喷井口、油管旋塞阀、压井设备、节流压井管汇、放喷管线、有毒有害气体检测仪器及安全防护设施等。
2、压井液要求:配方、性能、数量等。
3、压井材料准备:清水、添加剂、加重材料等。
4、井控技术措施、防火、防爆、防中毒要求及相关的应急处理措施。
第三章井控设备的配备、使用及管理第十一条井控设备配备:1、试气队伍的井控设备按不低于35MPa的压力级别进行配套。
气井一级风险井配备液压双闸板防喷器、防喷井口、油管旋塞阀各一套;气井二级风险井配备手动双闸板防喷器一套、防喷井口、油管旋塞阀各一套。
2、油田一级风险井试油队伍的井控设备按不低于35MPa的压力级别进行配套:配备手动单闸板防喷器一套、油管旋塞阀一套、防喷井口一套。
3、油田二级、三级风险井试油队的井控设备按21MPa的压力级别进行配套:配备手动单闸板防喷器一套、油管旋塞阀一套、防喷井口一套。
4、特殊井试油(气)作业井控设备根据井下实际情况选择。
5、含硫区域井控设备的选择执行集团公司《石油天然气试油(气)井控规定》和行业标准SY/T 6610-2005《含硫化氢油气井试油(气)推荐作法》。
气田防喷器组合见附件13图一;油田防喷器组合见附件13图二。
第十二条试油(气)作业承包商井控设备配置要求试油(气)作业承包商除按第十一条要求配齐施工现场井控设备外,还应根据作业区域就近储备2FZ18-35MPa 液压双闸板防喷器,防爆工具(管钳、扳手、榔头、撬杠),节流、压井管汇各一套,压井材料40吨。
第十三条井控设备管理要求1、井控设备检修周期为12个月,超过12个月必须在井控车间检修。
但在现场实施过井控作业的防喷器,即使不满12个月,也必须送回井控车间检修合格后,方可继续使用。
2、井控设备的年检由试油(气)作业承包商送油田公司认可的井控车间进行,出厂时井控车间应出具检修报告,统一编号,建立台帐。
3、试油(气)作业队在每口井开始作业前,应对作业井口、防喷器、防喷井口和油管旋塞进行检查、保养和试压,并建立记录台账。
使用防喷器前,检查并确保防喷器闸板芯子尺寸与入井管柱(或电缆)尺寸相匹配。
4、现场使用的井控设备必须挂牌,明确保养人员、所有闸门要明确开关状态,手动防喷器和锁紧杆标明开关方向和圈数。
5、液压防喷器的远程控制台与防喷器相匹配,远程控制台摆放在距井口25米以远,便于司钻观察的位置,并保持不少于2米的人行通道;周围10米内不允许堆放易燃、易爆、易腐蚀物品,并有专人检查保养。
6、井控设备的使用要做到:三懂四会(懂工作原理、懂设备性能、懂工艺流程;会操作、会维修、会保养、会排除故障)。
第四章作业前的井控准备第十四条所有新完钻的油水井、气井在进行射孔作业前必须试压,油水井试压15MPa,气井试压25MPa,稳压30分钟,压降小于0.7MPa为合格。
第十五条气井在作业前必须安装油、套管放喷管线,接出井口30m以外;油井至少应接一条放喷管线,接出井口20m以外。
1、放喷管线布局要考虑当地风向、居民区、道路、排液池及各种设施的情况,分离器至井口地面管线试压25MPa,放喷管线试压不低于10 Mpa。
2、放喷管线不能焊接,拐弯处必须用锻造的高压三通,高压三通的堵头应正对油气流冲击方向;地面放喷管线每隔8~10m要用水泥基墩带地脚螺栓卡子或标准地锚固定,地锚应满足放喷固定要求,拐弯处两端、放喷出口2米内要用水泥基墩带双地脚螺栓卡子或双地锚固定。
3、地脚螺栓直径不小于20mm,长度大于0.8m,水泥基墩尺寸不小于0.8m×0.6m×0.8m,压板圆弧应与放喷管线一致,卡子上用双螺帽并紧固。
4、油气井地面放喷管线应使用2-7/8″油管,高含硫井应使用2-7/8″防硫油管、防硫阀联接。
第十六条大四通与防喷器之间的钢圈槽要清洗干净,钢圈装平并用专用螺栓联结上紧,螺栓两端公扣均匀露出。
第十七条试油(气)队在作业前应做好以下工作:1、按Q/SY1124.3-2007《石油企业现场安全检查规定》,根据井场实际情况布置好井场的作业区、生活区及电路、气路,符合安全要求。
2、井控装置及各种防喷工具齐全,并经检查试压合格,摆放在井口。
3、按设计要求储备好压井液及防火、防中毒、防爆器材。
4、落实井控岗位责任制、培训及演练等井控管理制度。
5、检修好动力、提升设备。
6、对井控技术措施、要求向全体施工人员交底,明确各岗位分工。
第十八条井控验收1、气井及油田一级风险井由井下作业承包商(单位)验收合格后向油田公司项目组提出验收申请,由项目组主管领导牵头,及时组织工程技术、安全、监督等人员会同井下作业承包商(单位)检查验收,达到井控要求后方可施工。
2、油田二级、三级风险井由作业队主管干部负责,会同油田公司项目组现场监督共同验收,达到井控要求后方可施工。
第五章试油(气)作业施工过程井控要求第十九条射孔1、天然气井电缆射孔必须安装双闸板防喷器,其中上部为电缆闸板。
2、预测能自喷的井选用油管传输射孔与压裂联作工艺,射孔前必须座好井口、连接好地面放喷管线,做好放喷准备。