传声器的类型及工作原理
- 格式:wps
- 大小:19.00 KB
- 文档页数:3
传声器浅析——技术、类型、应用及型号(二)詹姆斯·伊德;朱慰中【摘要】分析传声器的指向性、灵敏度和频响等技术性能,对新颖和经典产品进行归类.【期刊名称】《演艺科技》【年(卷),期】2011(000)012【总页数】5页(P29-32,55)【关键词】传声器;类型;指向性;灵敏度;频响;应用;新产品【作者】詹姆斯·伊德;朱慰中【作者单位】【正文语种】中文2 传声器的基本原理2.1 近距效应这是影响指向性传声器的现象。
如果传声器紧靠声源拾音(例如鼓类或放大器用传声器),那么会有低频响应提升的现象。
这是因为在传声器近距离拾音时,自声源至传声器前端的音频路径的距离与声源至传声器后端的距离有明显的差别,其结果当在近距离时传声器的低频得到增强。
这种现象用于增加声音的温暖感效果很好。
不过,如果破坏了响应平衡,这种响应则不是所期望的。
2.2 传声器的指向性传声器拾取信号的大小与传声器指向声源的角度有关。
如前所述,带式传声器对来自正面的声音和来自后面声音的灵敏度是相同的,而动圈传声器或电容传声器通常是对振膜的正前方的声音最为灵敏。
灵敏度的图形是用众所周知的“极坐标图”来标明的。
如图5所示,设想一支置于传声器架上的普通手持传声器,摆放在带有防风罩区域的中心,指向前方的为0°,而传声器接插件处为180°。
如果围绕传声器四周边走边说话,那么,无论在前方、侧面或后面的位置上,对于所有的频率都有相同的信号电平。
再观察另一幅极坐标图形,可以发现传声器的增益是随着位置而变化的——称之为心形极坐标图形(图6)。
例如,在传声器的后方,只有极低的灵敏度(0 dB),在传声器的两侧,则约有6 dB的灵敏度下降。
这种极坐标图形的传声器有助于对舞台上人声的拾音,因为它很少拾取舞台上地板的返送监听音箱的声音。
这种极坐标图形在所有频率上并不相同,图上通常会标出数条曲线,指出在不同打点频率处的图形。
图5 全方向性极坐标图形图6 心形极坐标图形2.3 传声器的摆放及选用传声器的摆放与声源有关——无论是歌手、乐器或是环境,取决于许多因素,尤其是真正需要的是什么样的具有艺术要素的声音。
传声器的种类与原理传声器是一种将机械声波转变为电信号的装置。
根据传声器的工作原理和应用方式的不同,可以分为多种类型的传声器。
以下是常见的几种传声器及其原理的介绍。
1.电容式传声器电容式传声器是利用电场的变化来感应机械振动的。
其主要结构包括振动膜和电容板。
当振动膜受到声波的作用时,会引起电容板之间的电场变化,从而产生电压信号。
电容式传声器的优点是频率响应范围广,灵敏度高,但一般对温度和湿度的要求较高。
2.电磁式传声器电磁式传声器利用磁场的变化来感应机械振动的。
其主要由振动元件和磁场元件组成。
当振动元件受到声波的作用时,会引起磁场的变化,从而感应出电压信号。
电磁式传声器的优点是输出信号稳定可靠,但体积较大,频率响应相对较窄。
3.电阻式传声器电阻式传声器是利用电阻的变化来感应机械振动的。
其主要由振动元件和电阻变化元件组成。
当振动元件受到声波的作用时,会引起电阻变化元件的电阻值发生变化,从而产生电压信号。
电阻式传声器的优点是结构简单,易于制造,但对温度变化敏感。
4.压电式传声器压电式传声器采用压电效应实现机械声波到电信号的转换。
其主要由压电陶瓷材料和电极组成。
当压电陶瓷受到声波刺激时,会产生电荷的分离,从而产生电压信号。
压电式传声器的优点是频率响应范围广,灵敏度高,但需要外加电场或者外力激发。
5.热电式传声器热电式传声器利用声波引起的温度变化来产生电压信号。
其主要由热感受元件和热电转换元件组成。
当声波作用于热感受元件时,会引起温度的变化,从而产生热电势差,进而产生电压信号。
热电式传声器的优点是响应速度快,灵敏度高,但对温度的变化敏感。
6.光电式传声器光电式传声器是利用光电效应将机械振动转换为光信号再进一步转换为电信号的装置。
其主要由光感受元件和光电转换元件组成。
当机械振动使得光感受元件产生光信号时,再通过光电转换元件转换为电信号。
光电式传声器的优点是精度高,但受到光源等环境因素影响较大。
每种传声器都有其适用的领域。
常见传声器的结构及工作原理传声器又称话筒,它是将声音信号转换为电信号的电声器件。
传声器的种类很多,若按换能原理分有电容式、压电式、驻极体电容式、电动动圈式、带式电动式以及碳粒式等,现在应用最广的是电动动圈式和驻极体电容式两大类。
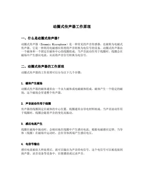
1.动圈式传声器动圈式传声器又叫电动式传声器,它在结构上与电动式扬声器相似,也是由磁铁、音圈以及音膜等组成的,如图12-11 所示。
动圈式传声器的音圈处在磁铁的磁场中,当声波作用在音膜使其产生振动时,音膜便带动音圈相应振动,使音圈切割磁力线而产生感应电压,从而完成声一电转换。
由于音圈的阻数很少.它的阻抗很低,阻抗匹配变压器的作用就是用来改变传声器的阻抗,以便与放大器的输入阻抗相匹配。
动圈式传声器的输出阻抗分高阻和低阻两种,高阻抗的输出阻抗一般为1000 - 2000Ω,低阻抗的输出阻抗为200 - 600Ω。
动圈式传声器的频率响应一般为200 5000Hz,质量高的可达30 - 18000Hz。
动圈式传声器具有坚固耐用、工作稳定等特点,具有单向指向性,价格低廉,适用于语言、音乐扩音和录音。
2. 电容式传声器电容式传声器是一种利用电容量变化而引起声电转换作用的传声器,它的结构如图12-12所示,它是由一个振动膜片和固定电极组成的一个间距很小的可变电容器。
当膜片在声波作用下产生振动时,振动膜片与固定电极间的距离便发生变化,引起电容量的变化。
如果在电容器的两端有一个负载电阻R 及直流极化电压E. 则电容量随声波变化时,在R 的两端就会产生交变的音频电压。
电容式传声器的输出阻抗呈容性,因电容量小,但低频时容抗会很大。
为保证低频的灵敏度,应有一个输入阻抗大于或等于传声器输出阻抗的阻抗变换器与其相连,经阻抗变换后,再用传输线与放大器相连。
这个阻抗变换器一般采用场效应管。
电容式传声器灵敏度高,输出功率大,结构简单,音质较好,但要使用电源,并不太方便,因此多用于剧场及要求较高的语言及音乐播送场合。
常见传声器的结构及工作原理传声器是一种将声波转化为电信号的装置,常见于话筒、麦克风、扬声器等音频设备中。
它的结构和工作原理各有不同,下面就几种常见传声器的结构和工作原理进行详细介绍。
1.电容传声器电容传声器的结构主要包括一个活动膜片和一个固定的电极。
活动膜片通常由金属或塑料制成,与固定电极之间形成一个电容器。
当声波到达传声器时,活动膜片会受到压力变化而产生微小运动,进而改变电容器的容量。
这种容量的变化会导致电流变化,从而产生电信号,表示声音。
2.电磁感应传声器电磁感应传声器结构主要包括一个活动的振动线圈和一个固定的磁铁或磁体。
当声波到达传声器时,活动线圈会随着声波的振动而跟随运动。
线圈和磁体之间会发生磁场的变化,进而在线圈中产生感应电流。
该感应电流就是声音信号的电信号表示。
3.动圈式传声器动圈式传声器结构主要包括一个活动的振动圆盘和一个固定的线圈。
振动圆盘通常由金属或塑料制成,上面有一个导电线圈。
当声波到达传声器时,振动圆盘会受到声压变化的作用而运动。
运动的振动圆盘会切割磁力线,进而在线圈中产生感应电流。
4.压电传声器压电传声器结构主要由压电陶瓷材料和电极组成。
压电材料具有压电效应,即在外力作用下会产生电荷分离。
当声波到达传声器时,压电材料会因为声波压力而产生压电效应,电极上就会产生电荷分离。
这种电荷分离所产生的电信号,表示声音。
以上几种传声器的工作原理都是将声波转化为电信号,但实现方法和机制各不相同。
电容传声器通过改变电容量,电磁感应传声器通过磁场变化感应电流,动圈式传声器通过切割磁力线感应电流,压电传声器则是通过压电效应产生电荷分离。
这些电信号可以进一步被声音设备的电路处理和放大,以产生清晰、真实的声音。
传声器的种类与原理一、传声器的作用和种类传声器俗称话筒,又称麦克风。
它是一种将声音信号转换为相应的电信号的电声换能器件。
传声器的分类方法很多,主要有以下儿个。
①按换能原理分类,有电动式传声器(如动圈式传声器、铝带式传声器等)、电容式传声器(其中包括驻极体式传声器)、电磁式传声器、半导体式传声器和压电式传声器(晶体传声器、陶瓷传声器、压电高聚合物式传声器)。
②按指向性图分类,有无指向传声器(又称全指向传声器)、双向传声器(又称8字形指向性传声器)和心形传卢器、超心形传声器、超指向传声器(它们又称为单向传声器)。
③按使用场合分类,有普通传声器、立体声传声器、近讲传声器、佩戴式传声器、无线传声器和测量用传声器等。
从换能原理方面来说,目前用得最多的是动圈式传声器和电容式传声器。
动圈式传声器的特点是:结构简单,坚固耐用,工作稳定好,价格较低,频响特性较好等。
电容式传声器则具有频响好、失真小、噪声低、灵敏度高和音色柔和等特点,但电容式传声器价贵,而且必须为它提供直流极化电源(如24V),给使用者带来不便。
于是人们研制出了驻极体式电容传声器,它不需要外加直流极化电源,而且结构简单,体积小,价格低廉,近来,驻极体式传声器和压电高聚合物式传声器发展很快,且不断有新产品出现。
各种类型的传声器尽管在结构上有所不同,但它们都有一个振动系统,该系统是声波作用而引起振动,产生出相应的电压、电容或电阻变化。
如动圈式传声器就是属于电压变化一类(即音圈输出电压变化),而电容式传声器则属于电容变化一类,但它最终还是利用电容变化使最后的输出仍为电压变化。
二、动圈式传声器的工作原理把导体置于磁场中,用声音激励振动系统使其振动,通过电磁感应作用,在导体上产生感应电动势。
应用这种原理做成的传声器称为电动式传声器。
在电动式传声器中,如果传声器中所用的导体为音圈结构,就构成了动圈式传声器:如果所用导体为金属箔(如铝带),就构成了带式(铝带式)传声器。
背极驻极体电容传声器咪头电原理图背极驻极体电容传声器咪头电原理图背极驻极体电容传声器(咪头电原理图)2011-11-2718:27全称为背极驻极体电容传声器。
驻极体话筒是电容话筒的一种。
电容话筒的基本原理就是用一个电容器作为声信号--电信号的转化器,这个电容的一个极板可以感应声压的变化,起到声信号摄入的作用。
通常这一极由金属化的高分子膜片构成,与另一极构成一个极间距离可以改变的可变电容。
在有声压作用时,膜片发生振动,振动强度、振动频率都由即时声压决定,电容容量也相应的随声信号而发生变化。
假如此时已经给电容加上了一个恒定的电压,那么电容容量的改变将使得电容上极化的电荷量发生改变,从而在电容两端产生一个电信号,达到声-电信号转换。
某些材料在加上电荷后可以基本上永久性的保存住这些电荷,这就是通常所说的驻极体材料,使用这些材料的话筒就是所谓的驻极体电容话筒。
电容话筒拾声单元有两个极,其中的一极是可以振动的金属化膜片,另一极则为金属极板。
对驻极体电容话筒来说,就是将其中一个极用驻极体材料制成或加上驻极体材料,利用驻极体材料本身可以保存电荷的特点,由驻极体提供正常工作所需恒定电压。
这样省去了提供给话筒极头工作所需电源电压的部分,结构简单,体积也小。
依据使用驻极体材料的位置,又可分为膜片式和背极式两种。
早期驻极体话筒多采用膜片式,即使用驻极体材料制作膜片,工艺相对简单,技术要求不高。
但是由于使用驻极体材料制作的膜片的音质效果并不是很好,现在的驻极体话筒多采用背极式,即在电容的另一极(背极)上附着驻极体材料、极化电荷,而膜片材料则可从拾音角度考虑,选择音质效果较好的材质的膜片。
从目前技术发展来看,背极式传声器是驻极体话筒的一个趋势。
驻极体传声器相对于一般电容传声器来说,生产工艺简单,成本低,适于大批量生产。
同时体积较小,使用时比较方便,广泛应用于多种场合,比如一般会议场合,语音通讯系统,如电话机、摄像机、手机、复读机等等。
传声器基础知识简介:一,传声器的定义:传声器是一个声-电转换器件(也可以称为换能器或传感器),是和喇叭正好相反的一个器件(电→声)。
是声音设备的两个终端,传声器是输入,喇叭是输出。
传声器又名麦克风,话筒,咪头,咪胆等.二,传声器的分类:1,从工作原理上分:炭精粒式动圈式驻极体电容式(以下介绍以驻极体式为主)压电晶体式,压电陶瓷式二氧化硅式等2,从尺寸大小分,驻极体式又可分为若干种.Φ9.7系列产品Φ8系列产品Φ6系列产品Φ4.5系列产品Φ4系列产品每个系列中又有不同的高度3,从传声器的方向性,可分为全向,单向,双向(又称为消噪式)4,从极化方式上分,振膜式,背极式,前极式从结构上分又可以分为栅极点焊式,栅极压接式,极环连接式等5,从对外连接方式分普通焊点式:L型带PIN脚式:P型同心圆式:S型三,驻极体传声器的结构以全向MIC,振膜式极环连接式为例1,防尘网:保护传声器,防止灰尘落到振膜上,防止外部物体刺破振膜,还有短时间的防水作用。
2,外壳:整个传声器的支撑件,其它件封装在外壳之中,是传声器的接地点,还可以起到电磁屏蔽的作用。
是一个声-电转换的主要零件,是一个绷紧的特氟窿塑料薄膜粘在一个金属薄圆环上,薄膜与金属环接触的一面镀有一层很薄的金属层,薄膜可以充有电荷,也是组成一个可变电容的一个电极板,而且是可以振动的极板。
4 : 垫片:支撑电容两极板之间的距离,留有间隙,为振膜振动提供一个空间,从而改变电容量。
5: 极板:电容的另一个电极,并且连接到了FET的G极上。
6: 极环:连接极板与FET的G极,并且起到支撑作用。
7: 腔体:固定极板和极环,从而防止极板和极环对外壳短路(FET的S,G极短路)。
8: PCB组件:装有FET,电容等器件,同时也起到固定其它件的作用。
9: PIN:有的传声器在PCB上带有PIN,可以通过PIN与其他PCB焊接在一起,起连接另外前极式,,背极式在结构上也略有不同.四,传声器的电原理图:FET(场效应管)MIC的主要器件,起到阻抗变换或放大的作用,C;是一个可以通过膜片震动而改变电容量的电容,声电转换的主要部件.C1,C2是为了防止射频干扰而设置的,可以分别对两个射频频段的干扰起到抑制作用.R L:负载电阻,它的大小决定灵敏度的高低.V S:工作电压,MIC提供工作电压:C O:隔直电容,信号输出端.五,驻极体传声器的工作原理:由静电学可知,对于平行板电容器,有如下的关系式:C=ε²S/L ……①即电容的容量与介质的介电常数成正比,与两个极板的面积成正另外,当一个电容器充有Q量的电荷,那麽电容器两个极板要形成一定的电压,有如下关系式;C=Q/V ……②对于一个驻极体传声器,内部存在一个由振膜,垫片和极板组成的电容器,因为膜片上充有电荷,并且是一个塑料膜,因此当膜片受到声压强的作用,膜片要产生振动,从而改变了膜片与极板之间的距离,从而改变了电容器两个极板之间的距离,产生了一个Δd的变化,因此由公式①可知,必然要产生一个ΔC的变化,由公式②又知,由于ΔC的变化,充电电荷又是固定不变的,因此必然产生一个ΔV的变化。
常见传声器的结构及工作原理传声器又称话筒,它是将声音信号转换为电信号的电声器件。
传声器的种类很多,若按换能原理分有电容式、压电式、驻极体电容式、电动动圈式、带式电动式以及碳粒式等,现在应用最广的是电动动圈式和驻极体电容式两大类。
1.动圈式传声器动圈式传声器又叫电动式传声器,它在结构上与电动式扬声器相似,也是由磁铁、音圈以及音膜等组成的,如图12-11 所示。
动圈式传声器的音圈处在磁铁的磁场中,当声波作用在音膜使其产生振动时,音膜便带动音圈相应振动,使音圈切割磁力线而产生感应电压,从而完成声一电转换。
由于音圈的阻数很少.它的阻抗很低,阻抗匹配变压器的作用就是用来改变传声器的阻抗,以便与放大器的输入阻抗相匹配。
动圈式传声器的输出阻抗分高阻和低阻两种,高阻抗的输出阻抗一般为1000 - 2000Ω,低阻抗的输出阻抗为200 - 600Ω。
动圈式传声器的频率响应一般为200 5000Hz,质量高的可达30 - 18000Hz。
动圈式传声器具有坚固耐用、工作稳定等特点,具有单向指向性,价格低廉,适用于语言、音乐扩音和录音。
2. 电容式传声器电容式传声器是一种利用电容量变化而引起声电转换作用的传声器,它的结构如图12-12所示,它是由一个振动膜片和固定电极组成的一个间距很小的可变电容器。
当膜片在声波作用下产生振动时,振动膜片与固定电极间的距离便发生变化,引起电容量的变化。
如果在电容器的两端有一个负载电阻R 及直流极化电压E. 则电容量随声波变化时,在R 的两端就会产生交变的音频电压。
电容式传声器的输出阻抗呈容性,因电容量小,但低频时容抗会很大。
为保证低频的灵敏度,应有一个输入阻抗大于或等于传声器输出阻抗的阻抗变换器与其相连,经阻抗变换后,再用传输线与放大器相连。
这个阻抗变换器一般采用场效应管。
电容式传声器灵敏度高,输出功率大,结构简单,音质较好,但要使用电源,并不太方便,因此多用于剧场及要求较高的语言及音乐播送场合。
中名&IEA交流资料内容ØMIC产品知识交流;Ø耳机中MIC发展趋势报告;Ø欢迎您的提问;MiC产品知识交流一、传声器工作原理传声器是一种换能器件,其作用是将声音信号转变为相应的电信号,通常人们称之为话筒或麦克风。
T e rm .1 T e rm .2M ic C a s e2C 233p FC 110pFF E T1V s +2.0V C =10μFG N DO U T P U TR L =2.2K声学元件(极板)(振膜、垫片、极板、FET )换能元件振动元件(膜片)71432568109实际传声器的结构图一、评价传声器主要性能指标•灵敏度•频率响应•工作电流•信噪比•指向性** 特种MIC特有指标灵敏度•传声器的灵敏度是表示传声器声——电转换能力的一个指标。
传声器在声压作用下完成声电转换,输出电信号。
灵敏度的定义是在单位声压作用下,输出电压的大小。
单位是分贝(dB),也可以用μbar表示,1Pa=10μbar。
•一般定义0dB=1V/Pa,其含义是人耳1KHz的可听阀的声压级为0dB,此时作用在人耳上的声压大约是2X10-5Pa。
频率响应•不同的频率,MIC其灵敏度不一定相同,这种反映灵敏度随频率变化的特性就称为传声器的频率响应或频率特性。
通常采用灵敏度和频率之间的关系曲线表示,称为传声器的频响曲线,见下页图:频率响应单指向MIC的频率响应工作电流定义:驻极体传声器在正常工作条件下所消耗的电流。
说明:一般传声器工作电流小于0.5mA(500μA )。
此指标决定着传声器消耗的功率的大小。
信噪比•所谓的信躁比,就是传声器的输出电压与本底噪声的比值。
•信躁比(S/N)=灵敏度级-本底噪声级•信躁比越高则传声器抑制环境噪声的能力越强。
指向性•定义:指传声器对不同角度入射的声波的响应。
•当声波从不同角度入射到传声器振膜时,振膜所受到的作用力不同。
因此相应的输出也不同,这种因入射声波的入射角不同而使传声器灵敏度产生变化的特性,称为传声器的指向性。
传声器的工作原理与特点传声器,也被称为扬声器或音响装置,是一种广泛应用于电子设备中的装置,用于将电信号转化为可听的声音信号。
传声器的工作原理基于电磁感应和电声转换的原理,通过震动薄膜或振膜来产生声音。
本文将介绍传声器的工作原理和特点。
一、传声器的工作原理传声器的工作原理基于电磁感应和电声转换的原理。
当电流通过传声器的线圈时,会产生磁场。
这个磁场与传声器的磁极相互作用,使得磁极开始震动。
这个震动会传递到传声器的振膜或薄膜上,进而产生声音。
具体来说,传声器的主要组成部分包括磁极、线圈和振膜。
磁极通常由永磁体或电磁线圈组成,用于产生磁场。
线圈则是由导线绕成的圈,当通过电流时,会在传声器中产生磁场。
振膜或薄膜则是位于传声器的前部,它负责将磁极震动转换为声波。
当电流通过传声器的线圈时,磁极开始震动。
这个震动会使得振膜或薄膜也一起震动,进而产生声音。
振动频率和振幅受到传声器供电电流的控制。
传声器的声音会随着电流的变化而改变,从而实现对声音的调节。
二、传声器的特点1. 高效率:传声器能够将电信号高效地转换为声音信号。
其高效率使得电子设备能够以较小的功率驱动传声器,并产生足够大的音量。
2. 广泛应用:传声器被广泛应用于各种电子设备中,如家庭音响系统、汽车音响系统、电视、手机等。
其应用领域非常广泛。
3. 轻便易用:传声器通常采用轻便的设计,方便安装和携带。
用户可以根据需要将传声器连接到各种设备中,从而实现音频播放。
4. 频率响应范围广:传声器能够生成较广的频率范围,从低音到高音都可以覆盖。
这使得传声器在不同的音频播放需求下都能够提供良好的音质。
5. 可靠性高:传声器通常采用耐用的材料和设计,使其具有较高的可靠性和稳定性。
这使得传声器能够在长时间的使用中始终保持良好的性能。
总结:传声器是一种利用电磁感应和电声转换原理工作的装置,能够将电信号转换为声音信号。
其工作原理基于线圈产生的磁场和振膜的震动。
传声器具有高效率、广泛应用、轻便易用、频率范围广和可靠性高等特点。
传声器的工作原理
传声器是一种将声音或声波转换为电信号的设备。
其工作原理基于压电效应,即当施加电场于压电材料时,该材料会发生形变或振动。
传声器通常由压电陶瓷材料制成,如PZT(铅锆钛瓷)。
在传声器的工作过程中,声音首先通过传声器的外壳传输进入传声器内部。
压电材料被放置在传声器的内部,并通过两极板夹持。
当声音传入压电材料时,压电材料会发生形变,即由于声波的压强变化导致了应变的产生。
由于压电效应的特性,材料中的负电荷会聚集在材料的一端,而正电荷则聚集在另一端。
这种负电荷和正电荷的分离会产生电势差,从而导致一个电场的形成。
随后,产生的电场通过传声器的引线传输到其他设备(如放大器或录音设备)中。
在电子设备中,这个电场可以被解读为电信号,并进行相应的处理,如放大、录制或放音。
总之,传声器通过压电效应将声音转化为电信号,从而实现声音的电化处理和传输。
这种转换过程广泛应用于各种领域,包括通信、音频设备和传感技术等。
传声器工作原理一、什么是传声器传声器(Transducer)是一个能够将声音信号转换为电信号或机械振动的装置。
传声器是现代音频和通信系统中的核心部件之一,它可以将声音信号转化为电学信号或者机械振动,并将其传递出去。
二、传声器结构组成传声器主要由振动器、电子驱动器、放大器和滤波器等多个组成部分构成。
振动器是传声器的核心部件,其功能是将机械能转化为声音信号或电能。
电子驱动器是为振动器供电的电子元件,用来调节振动器的震动频率和振幅,使其按照预定的方式振动。
放大器是将传感器采集到的微弱信号放大到足以被处理和传输的水平。
滤波器用于滤掉不需要的噪声信号,使得声音信号更加清晰。
三、传声器的工作原理传声器的工作原理是通过外界声音的振动作用在振动器上,产生机械能,通过振动器的运动使电子驱动器工作,激励放大器输出相应的电信号或机械振动。
不同的传声器类型采用不同的振动原理,如电容式传声器、磁电式传声器等。
电容式传声器工作原理是利用电容的变化来实现声音的转换。
电容由一个带电的金属板和一个与之相对的、通过绝缘材料隔开的金属板组成。
当外界声音通过绝缘材料作用在其中一个金属板上时,板间的电场强度会发生变化,电容器极板之间的电荷也会发生变化,从而产生电信号。
磁电式传声器则是利用磁性材料在磁场中发生变化来实现声音的转换。
传声器中安装有磁铁和磁性固定板,铁氧体等磁性材料固定在铁盆上,并连接成机械系统,当磁场受到外界声音的影响时,会造成磁场的强度和方向变化,从而产生机械振动,进而转化成电学信号。
四、传声器的应用传声器广泛应用于各种领域,如通信、音频、家电、汽车、医疗等。
在音频系统中,传声器被用于扬声器、麦克风、耳机等设备中。
在通信设备中,常用的传声器有扬声器、接收机、传感器等。
在家电领域,传声器被用于电视机、洗衣机、空调、汽车收音机等设备上。
总之,传声器作为一种重要的转换设备,其发展使得一系列音频、通信、家电等领域得到了飞速发展。
未来,随着科技的不断发展,传声器将会有更加广泛的应用和更高的要求。
传声器的种类与原理传声器是一种能够将电能转换为声能的设备,常用于音频设备、通信设备、测量设备等领域。
不同种类的传声器有不同的工作原理,下面将介绍几种常见的传声器类型及其原理。
1.电动传声器电动传声器是一种利用电磁感应原理工作的传声器。
其结构包括磁体(电磁铁)和震膜(发声器)。
磁体通电后产生磁场,震膜上的线圈受到磁场的作用,产生振动,使之与空气相互作用,产生声音。
电动传声器的特点是频率响应范围宽,音质好,功率较大。
2.电容传声器电容传声器利用电容变化的原理来传输声音。
传声器由金属薄膜制作而成,金属薄膜相互叠加时就形成了电容。
当有声波时,金属薄膜会振动,导致电容值的变化。
通过测量电容变化的方式来获取声音信号。
电容传声器具有高频响应迅速、灵敏度高、能耗低等优点,广泛应用于麦克风、压电式喇叭等领域。
3.磁电传声器磁电传声器(也称为压电传声器)是一种基于磁电效应的传声器。
其结构由压电晶体和磁铁组成。
当压电晶体受到压力或应力时,会产生电荷,从而产生声音。
磁电传声器具有频率响应范围广、体积小、重量轻等特点,广泛应用于手机、蓝牙耳机等便携设备中。
4.电磁传声器电磁传声器是利用电磁感应原理工作的传声器。
其结构包括磁体(电磁铁)和振荡器(琴音)。
磁体通电后产生磁场,而振荡器则与磁地相互作用,产生振动,从而产生声音。
电磁传声器具有体积小、价格低廉等优点,多用于手机、电脑等小型设备中。
以上是几种常见的传声器类型及其工作原理。
不同传声器的特点不同,因此在实际应用中需要根据具体需求选择合适的传声器。
传声器的类型及工作原理
传声器,俗称话筒,声频技术系统中的第一个环节,质量优劣和使用是否得当会直接影响到声音节目的质量一作为拾音的第一步,录音技术人员应对传声器的性能有充分的解。
下面介绍几种特殊类型的传声器:
无线传声器。
无线传声器是将声频信号去调制一个载波,由天线辐射给附近接收机的传声器。
由于解脱了传声器电缆的限制,无线传声器的使用非常灵活,尤其对移动声源的拾取可以坚持声音的一致性,给舞台扮演或电视外景录音带来很大方便。
其使用米波和分波波段,采用调频制,具有抗干扰能力强、频率特性宽、失真度和噪声小、发射机效率高等优点:
工作频段低容易受到民用通信和调频广播的干扰,工作频段高其技术指标、可靠性和拾音精确度也高,但价格较贵。
今天,大多数无线传声器工作在甚高频VHF中间频段和超高频(UHF较低频段(例如150216MHz400470MHz900950MHz上,单只传声器的工作频点在这些频率范围内进行选择,接收机的频率范围与传声器相对应。
系统构成包括传声器头、发射机、接收机三个部分,厂家在提供无线传声器系统时有其预先设计好的惯例组合,也可根据用户要求白行组合。
现在接收局部多采用分集接收方式,最常用的就是双天线接收。
两根天线是装置在同一个接收机上,天线的间距是固定的但角度可以调整。
集群式多通路无线传声器系统里,两根天线是分开设立的处在不同的位置上,所能控制的接收范围大大增加。
为了获得最佳接收效果,天线间至少相距一米。
演播室里录音时,6米以上的间距比较理想。
无线传声器的天线和接收机之间应做到阻抗匹配,大多数无线传声器系统都采用50欧姆天线,并且使用RG-58U电缆。
专业级无线传声器一般装有压限器,当发射机与接收机之间的距离不时改变时,接收的声频音量能坚持恒定一当同时使用多只无线传声器时,之间的频率间隔要大于1MHz可能的情况下,频率的间隔越大,越能防止频率干扰,有利于信号的接收。
纽扣传声器。
纽扣传声器是一种小型传声器,义叫颈挂式、别针式、佩带式传声器。
纽扣式传声器有动圈式和电容式的这些传声器一般佩带在胸前,或者别在某些物体上以便于拾音。
通常都是全指向性压力式的并且具有特殊设计的防振装置,以减小传声器和传声器电缆与使用者衣服摩擦发生的噪声。
电容式纽扣传声器的小型化得益于驻极体技术的发展,由于不需给电容极板供电而使电路大大简化。
这种传声器也分为有线和无线方式,无线方式中由于集成电路的发展和应用,发射机也能做得很小,与纽扣式传声器头之间靠电缆连接,可以很方便地别在演员的腰间,很适合于舞台表演(歌剧、话剧、相声小品等)电影电视同期等移动声源的拾音。
界面传声器。
界面传声器也叫平板传声器、压力区域传声器(PZM将一小型压力式电容传声器的振膜朝下安装在一块声反射板上,使振膜处于“压力区域”内的传声器。
压力区域”指反射板附近直达声和经反射板反射的反射声相位几乎相同的区域。
通常,界面传声器可以放置在地板、墙面、桌面或其它平面上,这时的地板、墙面、桌面或其他平面即成为传声器的一部分。
界面传声器与普通传声器相比,具有以下特点:
(1)频响宽而直,无梳状滤波器效应——由于它不存在直达声和反射声之间的相位干涉;
(2)灵敏度提高6dB-直达声与反射声同相相加;
(3)信噪比高——它具有高灵敏度和低本底噪声;
(4)声源移动时,音质不受影响——直达声与反射声路程相等,所以音质与声源的方向及高度无关;
(5)无轴外声染色——普通传声器的尺寸较大,当尺寸与轴向入射声波的波长可以相比拟时,作用在振膜上的声压将上升。
但界面传声器的尺寸很小,所以不会产生声压上升现象。
另外,由于从各方向进入传声器的声波都是经过一个小的径向对称细缝,所以没有轴外声染色;(6)具有半球形指向性图形——界面传声器对从反射板上各方向来的声波具有相同的灵敏度。
(7)更好的临场感和空间感——界面传声器能高保真地拾取来自墙面、地面和天花板的反射声,清晰地反映出房间的尺寸和自然特性。
它能保持瞬态声和延续声的自然特性,对自由声场和扩散声场的响应也完全相同,因而使听众有身临其境的感觉。
界面传声器的以上特点,使它适用于舞台演出的拾音,放在地板上的传声器不仅可以对整个舞台空间的声音有效拾取,还可以避免因使用传声器支架造成对电视画面的破坏。
在桌面会议中,界面传声器的特点也为拾音带来许多方便。
枪式传声器。
枪式传声器实际上是一种超指向性传声器,其设计方法是在全指向性或单指向性传声器的振膜前面置一根长管,长管的侧面均等间隔地开有与管前端开口面积相等的许多开缝,形成进声孔,这些进声孔被一层声阻材料所覆盖。
这样,可以使轴线上的声音不断地通过,而使靠近轴线外的声音按比例延时,从而导致声音的部分抵消,特别是高频段的抵消更为明显,以达到降低灵敏度的目的。
其频率响应一般为30Hz~l0kHz,接收角度随频率而异。
枪式传声器按管子长度分为长枪式和短枪式两种,长枪式比短枪式具有更尖锐的指向角以及更高的灵敏度。
枪式传声器的使用是为了在与声源相距较远时也能拾取到清晰的声音,除去周围的噪声以获得好的信噪比,常用于电影或电视节目的同期录音。
噪声抑制型动圈传声器。
噪声抑制型动圈传声器也称为消噪声传声器,它是将传声器振膜机械地绷紧,使它在平面波声场中拾音时,对1kHz以下的频率,灵敏度有6dB/oct的衰减,因而它可以减弱对低频段中非常突出的杂散噪声的拾取。
当距这种传声器很近距离(2—4cm)讲话时,传声器振膜处在球面波声场中,由于压差式传声器的近讲效应,使低频声按6dB/oct 提升,从而获得平直的低频响应,同时抑制了噪声的拾取。
使用这种传声器在车内、机场等嘈杂环境中录语言时,可获得较清晰的讲话声。
有的传声器频响还在1—3kHz的语言频段有所提升,可以得到更好的清晰度。
立体声传声器。
有两种:
其一为组合式立体声传声器。
立体声传声器是专为立体声拾音而设计的传声器。
原则上,对用于扬声器重放的立体声节目拾音用传声器没有什么特殊要求,但如果双声道录音要想在单声道重放时得到令人满意的效果,即获得良好的单声兼容的话,就最好使用“强度差立体声”方式来拾音;两声道之间没有时间差,而靠强度差来体现声源的方位。
时间差方式会造成信号间干涉,不利于单声道重放,只有在两声道各信号成分电平相差6dB以上才能得到较好的效果。
组合式立体声传声器大部分是强度差型,<水中传达的不只是可听频带的声音。
即将两只单指向性传声器尽量靠近,一般是装置在垂直轴线的同一点上,使声波几乎同时作用于两只传声器振膜。
将这两只传声器的组件装配好置于同一壳体内,就得到组合式立体声传声器。
两只传声器之间的夹角可根据拾音情况进行调整,以得到所需的强度差。
一般是将置于下方的膜片固定,上方的膜片可旋转。
有些立体声传声器设计成可变指向性,上下两个膜片的指向性都可通过旋钮进行选择,这样的传声器能组合出不同的拾音制式。
上下膜片的指向性都可在全指向性、心形指向性、8字形指向性、超心形指向性之间进行转换。
其二为仿真头传声器。
仿真头又称人工头,由木料或塑料模仿人头形状制成,模仿人体器官具有耳壳、耳道、并在耳道末端鼓膜位置分别装有两只微型动圈式或电容式传声器,经声电
转换后分别作为立体声系统的左右声道信号输出。
当使用高质量立体声耳机来听由仿真头拾取的信号时,听众会获得极好的临场感,犹如置身现场并处在仿真头拾音时所处的同一位置听音。
当通过扬声器重放听音时,则类似于由放在仿真头同一位置的其他类型立体声传声器所拾取到声场感觉,但在房间深度感上会有所区别。
仿真头通常放置在离声源稍远距离拾音。
实验证明将仿真头的频率特性设计成在扩散声场比在自由声场平直一些时,能获得最好的效果。
应用仿真头拾音的缺点是容易发生头中和头前效应,即听音人不是感到声像在自己面前,而是两耳连线上的头部内,或是头部前额附近,因而感到不太自然。
接触型传声器。
直接装置在乐器上拾取乐器振动的声音,比如贴在吉他或小提琴面板上用来拾取琴弦振动的电磁型接触传声器等。
抛物面传声器。
抛物面传声器也叫集音器,将一全指向性传声器置于一抛物面的焦点处形成。
由于抛物面的聚焦作用,使远处的声波经过聚焦被传声器拾取。
这种传声器只对高声频的短波长声波效果明显,低频时会失去作用,所以大多用于体育竞赛或鸟声等环境中的远距离拾音。
水中传声器。
用来拾取水中传播的声音,即拾取水压微振动中属于声音频带振动的局部。
对水中环境和水中生物发出的声音进行拾取所使用的传声器就是水中传声器。
采用能直接由振动发生电信号的压电型传声器,采用与水的声学特性相似的橡胶、有机塑料或以油为媒介的振膜来驱动。
水中传达的不只是可听频带的声音,还可传达超声波频带的声音,例如,鲸鱼等动物在水中就是以发出超声波来彼此通信。
现在已研制出能拾取几十千赫到一百千赫振动的水中传声器。