特种设备检验周期-一目了然
- 格式:doc
- 大小:16.50 KB
- 文档页数:6
特种设备检测周期一览表(最新)
特种设备是指在使用过程中可能会对人身和财产安全产生重大危险的设备。
根据相关法律法规,所有特种设备都需要定期进行检测,以确保其安全可靠的运行。
本文档为特种设备检测周期一览表的最新版本,提供了各种特种设备的检测周期信息。
一、锅炉及压力类
1. 高压锅炉:每年检测一次
2. 中压锅炉:每2年检测一次
3. 低压锅炉:每3年检测一次
4. 压力:根据型号和用途确定检测周期,一般为每2-5年检测一次
二、电梯类
1. 定期检验:高层建筑电梯每4年检测一次,低层建筑电梯每6年检测一次
2. 年度检验:每年检测一次,包括电梯基础设施和安全装置的检查和维护
三、压力管道类
1. 常规压力管道:每2年检测一次
2. 热力管道(除地热外):每3年检测一次
3. 工业运输管道:每5年检测一次
4. 煤气、石油管道:每年检测一次
四、起重机械类
1. 起重机械:根据起重机械的类型和用途确定检测周期,一般为每3-5年检测一次
2. 升降机:每年检测一次
五、客运索道类
1. 缆车:每年检测一次
2. 人工输送索道:每年检测一次
六、大型游乐设施类
1. 大型游乐设施:根据设施类型和用途确定检测周期,一般为每1-3年检测一次
七、特种设备定期检验
除上述特种设备的常规检测周期外,特种设备在投入使用前需要进行定期检验,以确保其符合相关安全标准和技术规范。
具体的定期检验周期由特种设备的设计、制造单位根据国家规定确定。
请注意:以上检测周期仅供参考,实际情况需根据国家法律法规和相关规定进行具体确定。
特种设备检验及其检验周期化工厂里的很多设备都属于特种设备,有很大的危险性。
作为特种设备管理人员应熟练掌握关于它的检测、运行以及监管制度,管好和用好这些特种设备!一、什么是特种设备?1. 定义:特种设备是涉及人员生命安全、危险性较大的设备和设施的总称。
2. 两个基本特征:一是涉及生命安全。
二是危险性较大。
国际上称其为:“具有潜在危险的设备”;“危险性设备”;“特定危险设备”。
3. 纳入国家监察范围的原则:一是造成群体伤害;二是造成他人伤害;三是产生较大社会影响。
化工界中,纳入我国安全监察的特种设备有3种:承压类设备,即锅炉、压力容器、压力管道。
二、特种设备检验周期1. 锅炉外部检验:每年检验一次;内部检验:每2年检验一次;超水压试验:每6年检验一次。
2. 压力容器汽车罐车、铁路罐车、罐式集装箱;年度检验:每年至少检验一次;全面检验:安全状况等级为1级、2级的,汽车罐车每5年至少检验一次,铁路罐车每4年至少检验一次,罐式集装箱每5年至少检验一次;安全状况等级为3级的,汽车罐车每3年至少检验一次,铁路罐车每2年至少检验一次,罐式集装箱每2.5年至少检验一次。
耐压试验:每6年检验一次。
3. 气瓶盛装腐蚀性气体的气瓶,每2年检验一次;盛装一般气体的气瓶,每3年检验一次。
盛装惰性气体的气瓶,每5年检验一次。
液化石油气钢瓶,按国家标准进行检验。
在用的YSP-15型、YSP-10型、YSP-5.0型、YSP-2.0型、 YSP-0.5型钢瓶,自制造日期起,第一次至第三次的检验周期均为4年,第四次的检验周期为3年;YSP-50型钢瓶,每3年检验一次。
车用液化石油气钢瓶每5年检验一次。
4. 压力管道长输管道年度检验:每年至少检验一次,进行全面检验的年度可不进行年度检验。
全面检验:新建管道一般于投用后3年内进行首次全面检验。
公用管道年度检验:每年至少检验一次,进行全面检验的年度可不进行年度检验。
全面检验:GB1-Ⅲ级次高压燃气管道全面检验周期一般不超过8年,GB1-Ⅳ级次高压燃气管道、中压燃气管道、GB2级管道全面检验周期一般不超过12年,以PE管或铸铁为管道材料的管道全面检验周期不超过15年。
2023特种设备定期检验周期表及违法清单目录1.特种设备检验周期一览表 (1)2.特种设备定义 (4)3.纳入我国安全监察的特种设备有8种 (4)4.特种设备安全监察的必要性 (5)5.定期检验相关规定 (5)6.特种设备违法行为及处罚依据汇总 (5)7.什么是特种设备?............................................................ I O8.特种设备检验周期 (11)8.1.锅炉 (11)8.2.气瓶 (11)8.3.压力管道 (11)8.3.1.长输管道 (11)8.3.2.公用管道 (11)8.3.3.工业管道 (12)8.4.起重机 (12)9.特种设备解惑20问 (12)10.如何做好特种设备安全管理 (14)10.1.思想上高度重视 (14)10.2.定期维护检查 (14)10.3.建档立案 (15)10∙4.设置专职人员 (15)10.5.重视安全教育和培训 (15)1.特种设备检验周期一览表2.特种设备定义本法所称特种设备,是指对人身和财产安全有较大危险性的锅炉、压力容器(含气瓶)、压力管道、电梯、起重机械、客运索道、大型游乐设施、场(厂)内专用机动车辆,以及法律、行政法规规定适用本法的其他特种设备。
国家对特种设备实行目录管理。
特种设备具有潜在危险性,关系生产安全和公共安全,一旦发生事故,会造成严重人身伤亡及重大财产损失,甚至严重影响社会生产和生活秩序。
3.纳入我国安全监察的特种设备有8种▲承压类设备3种,即锅炉、压力容器(含气瓶)、压力管道;▲机电类的5种,即电梯、起重机械、客运索道、游乐设施、场(厂)内机动车辆。
其中,电梯,是指动力驱动,利用沿刚性导轨运行的箱体或者沿固定线路运行的梯级(踏步),进行升降或者平行运送人、货物的机电设备,包括载人(货)电梯、自动扶梯、自动人行道等。
客运索道,是指动力驱动,利用柔性绳索牵引箱体等运载工具运送人员的机电设备,包括客运架空索道、客运缆车、客运拖牵索道等。
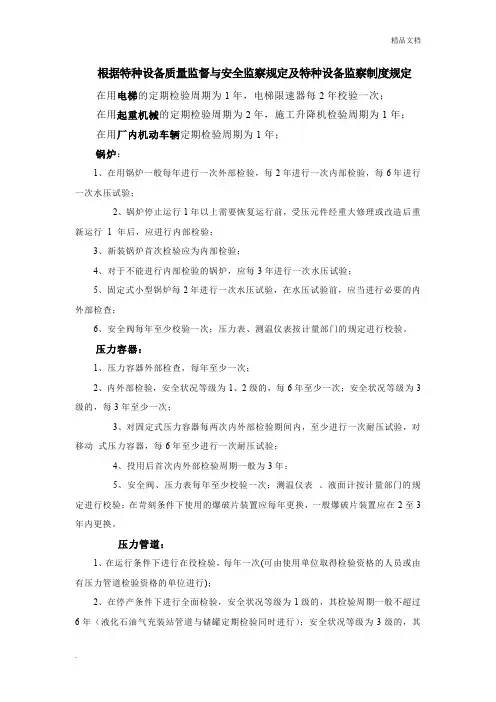
根据特种设备质量监督与安全监察规定及特种设备监察制度规定在用电梯的定期检验周期为1年,电梯限速器每2年校验一次;在用起重机械的定期检验周期为2年,施工升降机检验周期为1年;在用厂内机动车辆定期检验周期为1年;锅炉:1、在用锅炉一般每年进行一次外部检验,每2年进行一次内部检验,每6年进行一次水压试验;2、锅炉停止运行1年以上需要恢复运行前,受压元件经重大修理或改造后重新运行 1 年后,应进行内部检验;3、新装锅炉首次检验应为内部检验;4、对于不能进行内部检验的锅炉,应每3年进行一次水压试验;5、固定式小型锅炉每2年进行一次水压试验,在水压试验前,应当进行必要的内外部检查;6、安全阀每年至少校验一次;压力表、测温仪表按计量部门的规定进行校验。
压力容器:1、压力容器外部检查,每年至少一次;2、内外部检验,安全状况等级为1、2级的,每6年至少一次;安全状况等级为3级的,每3年至少一次;3、对固定式压力容器每两次内外部检验期间内,至少进行一次耐压试验,对移动式压力容器,每6年至少进行一次耐压试验;4、投用后首次内外部检验周期一般为3年;5、安全阀、压力表每年至少校验一次;测温仪表、液面计按计量部门的规定进行校验;在苛刻条件下使用的爆破片装置应每年更换,一般爆破片装置应在2至3年内更换。
压力管道:1、在运行条件下进行在役检验,每年一次(可由使用单位取得检验资格的人员或由有压力管道检验资格的单位进行);2、在停产条件下进行全面检验,安全状况等级为1级的,其检验周期一般不超过6年(液化石油气充装站管道与储罐定期检验同时进行);安全状况等级为3级的,其检验周期一般不超过3年;3、经全面检验的管道一般应进行压力试验;4、经重大改造、使用条件变更、停用2年以上需重新投用的管道应进行压力试验;客运索道安全检验合格标志有效期为三年,在客运索道安全检验合格标志有效期内客运索道每年要进行一次年度检验;在用游艺机和游乐设施的定期检验周期为一年;计量工具的定期检验周期为三个月;安全阀每年校验一次压力表一般每半年校验一次;爆破片按有关规定定期更换。
特种设备检验周期 (一)作为一种非常重要的安全保障措施,特种设备检验周期是十分必要和重要的,它能够保证特种设备的使用安全、可靠性以及正常运转,也能够保护使用特种设备人员的健康和生命安全。
在这篇文章中,我们将从以下几个方面来探讨特种设备检验周期的相关问题。
一、特种设备检验周期的定义与内容特种设备检验周期是指特种设备使用中,根据使用情况和技术条件,对各类特种设备进行定期检验、试验、检测和评定,以发现设备的缺陷和故障,从而及时修理、保养和替换,确保特种设备的使用安全和工作效果。
特种设备的检验周期包括以下内容:1. 特种设备的定期检验,包括检查设备各部件的使用状态、功能及安全保护措施等。
2. 特种设备的定期试验,包括对设备的有关机械、电气等技术性能进行试验和评价。
3. 特种设备的定期检测,包括对设备的有关参数和性能进行检测和分析。
4. 特种设备的定期评定,包括根据设备的使用情况和技术条件,评估设备的性能和安全状况。
二、特种设备检验周期的重要性特种设备属于工业生产的重要设备,其使用安全和可靠性直接关系到企业的生产效率和效益。
在特种设备使用中,如果长期不进行定期检验和试验,设备可能会出现严重的缺陷和故障,甚至会对生产安全和人员安全造成极大的威胁。
特种设备检验周期的定期进行,能够及时发现设备的缺陷和故障,从而及时进行维修和保养。
另外,在设备检验中还能够发现设备的安全状况,发现隐患及时进行处理和改进,避免设备安全事故的发生。
三、特种设备检验周期的具体操作方法特种设备检验周期的具体操作方法包括以下几个方面:1. 制定检验计划。
针对各类特种设备,根据其使用情况和技术条件,制定相应的检验计划,明确检验的内容和周期。
2. 进行检验工作。
根据计划进行设备的检验、试验、检测和评定,记录检验结果和处理措施。
3. 处理检验结果。
根据检验结果对设备的缺陷和故障进行及时修理、保养和替换。
4. 提供检验报告。
对于检验结果进行汇总和分析,提供检验报告,注明设备的安全状况和改进措施,以便于后续的跟踪和管理。
1.特种设备是涉及生命安全、危险性较大的设备和设施的总称;两个基本特征:一是涉及生命安全;二是危险性较大;国际上称之为“具有潜在危险的设备”、“危险性设备”、“特定危险设备”;2.纳入国家监察范围的原则:一是造成群体伤害;二是造成他人伤害;三是产生较大社会影响;▲承压类设备3种,即锅炉、压力容器、压力管道;▲机电类的5种,即电梯、起重机械、客运索道、游乐设施、场厂内机动车辆;其中,电梯,是指动力驱动,利用沿刚性导轨运行的箱体或者沿固定线路运行的梯级踏步,进行升降或者平行运送人、货物的机电设备,包括载人货电梯、自动扶梯、自动人行道等;客运索道,是指动力驱动,利用柔性绳索牵引箱体等运载工具运送人员的机电设备,包括客运架空索道、客运缆车、客运拖牵索道等;大型游乐设施,是指用于经营目的,承载乘客游乐的设施,其范围规定为设计最大运行线速度大于或者等于2m/s,或者运行高度距地面高于或者等于2m的载人大型游乐设施;特种设备包括其附属的安全附件、安全保护装置和与安全保护装置相关的设施;▲锅炉、压力容器、压力管道是生产和生活中广泛使用的,有爆炸危险性的特种设备;▲电梯、起重机械、客运架空索道、游艺机和游乐设施、厂内机动车辆作为载人的特种设备,一旦运转失灵,往往会造成人身伤害事故;特种设备的设计、制造、安装、维修、改造,必须按照特种设备安全监察条例依法取得许可证方可从事相关业务;特种设备在投入使用前或投入使用后30日内,特种设备使用单位应当向特种设备安全监督管理部门登记;登记标志应当置于或者附着于该特种设备的显着位置;特种设备使用单位应当按照安全技术规范的定期检验要求,在安全检验合格有效期届满前1个月向特种设备检验检测机构提出定期检验要求;特种设备必须定期检验,使用未经定期检验或者检验不合格的特种设备,处2万元以下罚款;使用未经定期检验或者检验不合格的压力容器盛装危化品的处2~20万元罚款;特种设备的安全附件、安全保护装置、测量调控装置必须按照相关要求,定期进行检验;特种设备作业人员,应当按照国家有关规定经特种设备安全监督管理部门考核合格,取得国家统一格式的特种作业人员证书,方可从事相应的作业或者管理工作;。
特种设备检验周期-一目了然超级实用的特种设备检验周期一览表,对照自己企业看看~特种设备定义1. 特种设备是涉及生命安全、危险性较大的设备和设施的总称。
两个基本特征:一是涉及生命安全;二是危险性较大。
国际上称之为“具有潜在危险的设备”、“危险性设备”、“特定危险设备”。
2. 纳入国家监察范围的原则:一是造成群体伤害;二是造成他人伤害;三是产生较大社会影响。
纳入我国安全监察的特种设备有8种▲承压类设备3种,即锅炉、压力容器、压力管道;▲机电类的5种,即电梯、起重机械、客运索道、游乐设施、场(厂)内机动车辆。
其中,电梯,是指动力驱动,利用沿刚性导轨运行的箱体或者沿固定线路运行的梯级(踏步),进行升降或者平行运送人、货物的机电设备,包括载人(货)电梯、自动扶梯、自动人行道等。
客运索道,是指动力驱动,利用柔性绳索牵引箱体等运载工具运送人员的机电设备,包括客运架空索道、客运缆车、客运拖牵索道等。
大型游乐设施,是指用于经营目的,承载乘客游乐的设施,其范围规定为设计最大运行线速度大于或者等于2m/s,或者运行高度距地面高于或者等于2m的载人大型游乐设施。
特种设备包括其附属的安全附件、安全保护装置和与安全保护装置相关的设施。
特种设备安全监察的必要性▲锅炉、压力容器、压力管道是生产和生活中广泛使用的,有爆炸危险性的特种设备。
▲电梯、起重机械、客运架空索道、游艺机和游乐设施、厂内机动车辆作为载人的特种设备,一旦运转失灵,往往会造成人身伤害事故。
主要监察制度特种设备的设计、制造、安装、维修、改造,必须按照《特种设备安全监察条例》依法取得许可证方可从事相关业务。
特种设备在投入使用前或投入使用后30日内,特种设备使用单位应当向特种设备安全监督管理部门登记。
登记标志应当置于或者附着于该特种设备的显著位置。
特种设备使用单位应当按照安全技术规范的定期检验要求,在安全检验合格有效期届满前1个月向特种设备检验检测机构提出定期检验要求。
特种设备检验周期规定
特种设备是指对人身安全或设施安全、环境保护等具有重大影响的设备,其安全性和运行状况需要定期检验,以确保其安全可靠地运行。
特种设备的检验周期是指对特种设备进行一次完整检验的时间间隔,需要根据不同类型的特种设备和使用环境等因素来确定。
特种设备的检验周期主要由两个方面的因素决定,一是法律法规的规定,二是实际使用情况和设备状况的考虑。
根据《特种设备安全法》和《特种设备定期检验管理办法》等相关法律法规的规定,各类特种设备的检验周期有明确规定。
例如,锅炉、压力容器、压力管道、起重机械等特种设备的检验周期一般为1年。
而压力管道、电梯、起重机械等特种设备的故障信息和运行记录需要定期进行审核和分析,以及定期进行专项检验。
每次检验需要由具备相应资质的检验机构进行,并出具相应检验报告。
除了法律法规规定的检验周期外,实际使用情况和设备状况也是决定检验周期的重要因素。
特种设备在使用过程中,可能会受到各种因素的影响,例如工作环境、负荷情况、维护保养情况等。
根据特种设备的使用频率、工况和使用环境等因素,可以适当调整检验周期。
例如,对于高磨损、高频率使用的设备,可以考虑缩短检验周期,以确保其安全可靠。
特种设备的检验周期是保障其安全运行的重要措施之一。
通过定期检验,可以及时了解特种设备的运行状况和潜在问题,及
时进行维护和修复,以确保设备的安全性和可靠性。
各类特种设备的检验周期应根据实际情况和法律法规的规定来确定,并由相关部门进行监督和管理,以确保特种设备的安全运行。
特种设备检验周期一览表(最新)钢瓶每三年检验一次。
特种设备的安全监督管理是非常重要的,使用单位应该在投入使用前或投入使用后的30天内向特种设备安全监督管理部门登记,并在特种设备的显著位置放置登记标志。
按照安全技术规范的定期检验要求,特种设备使用单位应该在安全检验合格有效期届满前一个月向特种设备检验检测机构提出定期检验要求。
特种设备的安全附件、安全保护装置和测量调控装置必须按照相关要求定期进行检验。
不同种类的特种设备有不同的检验周期和要求。
例如,锅炉的外部检验一般每年一次,内部检验一般每两年一次,水压试验一般每六年一次,而固定式压力的全面检验一般应该在投用后三年内进行首次全面检验,之后的检验周期由检验机构根据压力的安全状况等级确定。
移动式特种设备的检验周期也有不同,例如汽车罐车、铁路罐车和罐式集装箱的检验周期分别为每五年至少一次、每四年至少一次和每2.5年至少一次。
而盛装腐蚀性气体的气瓶每两年检验一次,盛装一般气体的气瓶每三年检验一次,盛装惰性气体的气瓶每五年检验一次,低温绝热气瓶每三年检验一次,车用液化石油气钢瓶每五年检验一次,车用压缩天然气钢瓶每三年检验一次。
特种设备的检验周期和要求需要严格遵守,以确保设备的安全性和可靠性。
钢瓶需要每三年进行一次检验,而汽车报废时,车用气瓶也需要报废。
电梯每年需要进行一次定期检验,而轻小型起重设备、桥式起重机、门式起重机、门座起重机、缆索起重机、桅杆起重机、铁路起重机、旋臂起重机、机械式停车设备每两年需要进行一次检验。
吊运熔融金属和炽热金属的起重机每年需要进行一次检验,而塔式起重机、升降机、流动式起重机每年需要进行一次检验。
轮胎式集装箱门式起重机每两年需要进行一次检验。
在使用起重机械时,至少每月需要进行一次日常维护保养和自行检查,每年需要进行一次全面检查。
场(厂)内专用机动车辆需要每年进行一次定期检验。
大型游乐设施和压力管道元件需要每半年进行一次定期检验。
起重机械需要至少每年进行一次全面检验,而进行全面检查的年度则可以不进行年度检查。
特种设备定义1.特种设备是涉及生命安全、危险性较大的设备和设施的总称。
两个基本特征:一是涉及生命安全;二是危险性较大。
国际上称之为“具有潜在危险的设备”、“危险性设备”、“特定危险设备”。
2.纳入国家监察范围的原则:一是造成群体伤害;二是造成他人伤害;三是产生较大社会影响。
▲承压类设备3种,即锅炉、压力容器、压力管道;▲机电类的5种,即电梯、起重机械、客运索道、游乐设施、场(厂)内机动车辆。
其中,电梯,是指动力驱动,利用沿刚性导轨运行的箱体或者沿固定线路运行的梯级(踏步),进行升降或者平行运送人、货物的机电设备,包括载人(货)电梯、自动扶梯、自动人行道等。
客运索道,是指动力驱动,利用柔性绳索牵引箱体等运载工具运送人员的机电设备,包括客运架空索道、客运缆车、客运拖牵索道等。
大型游乐设施,是指用于经营目的,承载乘客游乐的设施,其范围规定为设计最大运行线速度大于或者等于2m/s,或者运行高度距地面高于或者等于2m的载人大型游乐设施。
特种设备包括其附属的安全附件、安全保护装置和与安全保护装置相关的设施。
特种设备安全监察的必要性▲锅炉、压力容器、压力管道是生产和生活中广泛使用的,有爆炸危险性的特种设备。
▲电梯、起重机械、客运架空索道、游艺机和游乐设施、厂内机动车辆作为载人的特种设备,一旦运转失灵,往往会造成人身伤害事故。
主要监察制度特种设备的设计、制造、安装、维修、改造,必须按照《特种设备安全监察条例》依法取得许可证方可从事相关业务。
特种设备在投入使用前或投入使用后30日内,特种设备使用单位应当向特种设备安全监督管理部门登记。
登记标志应当置于或者附着于该特种设备的显著位置。
特种设备使用单位应当按照安全技术规范的定期检验要求,在安全检验合格有效期届满前1个月向特种设备检验检测机构提出定期检验要求。
特种设备必须定期检验,使用未经定期检验或者检验不合格的特种设备,处2万元以下罚款。
使用未经定期检验或者检验不合格的压力容器盛装危化品的处2~20万元罚款。
特种设备及特种操作人员操作证检验周期汇编特种设备及特种人员操作证检验周期汇编根据国家相关法律法规对设备设施及特种作业人员证的校验(检验)要求,汇集了设备设施及他这种作业证的校验(检验)周期,供大家参考。
一、锅炉、压力容器、压力管道的检验周期1、锅炉在用锅炉一般每年进行一次外部检验,每2年进行一次内部检验,每6年进行一次水压试验;锅炉停止运行1年以上需要恢复运行前,受压元件经重大修理或改造后重新运行1年后,应进行内部检验;新装锅炉首次检验应为内部检验;对于不能进行内部检验的锅炉,应每3年进行一次水压试验;固定式小型锅炉每2年进行一次水压试验,在水压试验前,应当进行必要的内外部检查;安全阀每年至少校验一次;压力表、测温仪表按计量部门的规定进行校验。
2、压力容器压力容器外部检查,每年至少一次;内外部检验,安全状况等级为1、2级的,每6年至少一次;安全状况等级为3级的,每3年至少一次;对固定式压力容器每两次内外部检验期间内,至少进行一次耐压试验,对移动式压力容器,每6年至少进行一次耐压试验;投用后首次内外部检验周期一般为3 年;安全阀、压力表每年至少校验一次;测温仪表、液面计按计量部门的规定进行校验;在苛刻条件下使用的爆破片装置应每年更换,一般爆破片装置应在2至3年内更换。
3、压力管道在运行条件下进行在役检验,每年一次(可由使用单位取得检验资格的人员或由有压力管道检验资格的单位进行);在停产条件下进行全面检验,安全状况等级为1级的,其检验周期一般不超过6年(液化石油气充装站管道与储罐定期检验同时进行);安全状况等级为3级的,其检验周期一般不超过3年;经全面检验的管道一般应进行压力试验;经重大改造、使用条件变更、停用2年以上需重新投用的管道应进行压力试验;安全阀、压力表一般每年校验一次;爆破片按有关规定定期更换。
二、厂内机动车辆定期检验1、厂内机动车辆每年进行一次定期检验。
2、厂内机动车辆使用单位应在《安全检验合格》标志有效期届满前一个月向检验机构申请定期检验。
第六节特种设备定期检验周期的规定1、锅炉外部检验周期:一年内部检验周期:两年水压试验周期:六年(无法进行内部检验的,每三年进行一次)水质监测:日常工作,但每年至少两次由检验部门进行监督抽样检查。
化学清洗:根据水质情况和结垢情况,不定期进行。
2、压力容器年度检查周期:一年全面检验周期:3~6年(新压力容器一般在使用满三年进行第一次全面检验)耐压试验周期:每两次全面检验周期之内必须进行一次3、医用氧舱年度检验周期:一年全面检验周期:三年4、压力管道年度检验周期:一年全面检验周期:一般为三年5、电梯检验周期:一年6、起重机械全面检验周期:一年(对主要安全保护装置、钢丝绳索、电气等至少每月检查一次自检)施工用升降机检验周期:一年7、厂内机动车辆检验周期:一年8、安全附件效验周期安全阀效验周期:一年压力表效验周期:半年温度表与各种监控仪表:一般1~2年(型号和测量原理不同)9、对于新增特种设备,应在安装施工前向当地质量技术监督行政部门告知手续(或委托施工单位办理)。
10、对于锅炉压力容器、压力管道和医用氧舱的安装施工过程,应由有相应资质的检验机构进行监督检验,并出具检验报告。
11、特种设备的维修改造,也按此程序进行。
12、新锅炉必须办理《锅炉使用证》●使用单位带以下资料1)、安全技术规范要求的设计文件,产品质量合格证明、安装及使用维修说明、制造、安装过程监督检验证明。
2)、进口产品有省级安全监测部门审核盖章的《锅炉压力容器安全性能检验报告》3)、安装质量证明书。
4)、锅炉水处理方法及水质指标。
5)、锅炉安全管理的各项规章制度。
●安全监察部门办理1)、审核《锅炉登记卡》和交验的资料。
2)、确认产品质量。
3)、注册和办理使用证并输入计算机,实行动态管理。
13、特种设备作业人员主要包括:锅炉操作人员、锅炉水处理人员;压力容器操作人员、气瓶充装人员、电梯操作人员、维护保养人员;起重机械操作人员;游乐设施操作人员、客运索道操作人员及管理人员;特种设备焊接人员。
特种设备检验周期-一目了然
超级实用的特种设备检验周期一览表,对照自己企业看看~
特种设备定义1. 特种设备是涉及生命安全、危险性较大的设备和设施的总称。
两个基本特征:一是涉及生命安全;二是危险性较大。
国际上称之为“具有潜在危险的设备”、“危险性设备”、“特定危险设备”。
2. 纳入国家监察范围的原则:一是造成群体伤害;二是造成他人伤害;三是产生较大社会影响。
纳入我国安全监察的特种设备有8种
▲承压类设备3种,即锅炉、压力容器、压力管道;
▲机电类的5种,即电梯、起重机械、客运索道、游乐设施、场(厂)内机动车辆。
其中,电梯,是指动力驱动,利用沿刚性导轨运行的箱体或者沿固定线路运行的梯级(踏步),进行升降或者平行运送人、货物的机电设备,包括载人(货)电梯、自动扶梯、自动人行道等。
客运索道,是指动力驱动,利用柔性绳索牵引箱体等运载工具运送人员的机电设备,包括客运架空索道、客运缆车、客运拖牵索道等。
大型游乐设施,是指用于经营目的,承载乘客游乐的设施,其范围规定为设计最大运行线速度大于或者等于2m/s,或者运行高度距地面高于或者等于2m的载人大型游乐设施。
特种设备包括其附属的安全附件、安全保护装置和与安全保护装置相关的设施。
特种设备安全监察的必要性▲锅炉、压力容器、压力管道是生产和生活中广泛使用的,有爆炸危险性的特种设备。
▲电梯、起重机械、客运架空索道、游艺机和游乐设施、厂内机动车辆作为载人的特种设备,一旦运转失灵,往往会造成人身伤害事故。
主要监察制度特种设备的设计、制造、安装、维修、改造,必须按照《特种设备安全监察条例》依法取得许可证方可从事相关业务。
特种设备在投入使用前或投入使用后30日内,特种设备使用单位应当向特种设备安全监督管理部门登记。
登记标志应当置于或者附着于该特种设备的显著位置。
特种设备使用单位应当按照安全技术规范的定期检验要求,在安全检验合格有效期届满前1个月向特种设备检验检测机构提出定期检验要求。
特种设备必须定期检验,使用未经定期检验或者检验不合格的特种设备,处2万元以下罚款。
使用未经定期检验或者检验不合格的压力容器盛装危化品的处2~20万元罚款。
特种设备的安全附件、安全保护装置、测量调控装置必须按照相关要求,定期进行检验。
特种设备作业人员,应当按照国家有关规定经特种设备安全监督管理部门考核合格,取得国家统一格式的特种作业人员证书,方可从事相应的作业或者管理工作。
设备名称及代码检验周期锅炉(1000)外部检验一般每年一次。
内部检验一般每2年一次。
水压试验一般每6年一次。
压力容器(2000)固定式(2100)年度检查每年至少一次。
定期检查全面检验一般应当于投用后3年内进行首次全面检验。
下次的定期检验周期,由检验机构根据压力容器的安全状况等级确定。
1.安全状况等级为1、2级的,一般每6年一次;2.安全状况等级为3级的,一般3~6年一次;3.安全状况等级为4级的,其检验周期由检验机构确定。
4.安全状况等级为5级的,应当对缺陷进行处理,否则不得继续使用。
耐压试验每两次全面检验期间内至少进行一次。
移动式(2200)汽车罐车2220、铁路罐车2210、罐式集装箱224年度检验每年至少一次。
全面检验新罐车首次检验1年;安全状况等级为1、2级的,汽车罐车每5年至少一次,铁路罐车每4年至少一次,罐式集装箱每5年至少一次;安全状况等级为3级,汽车罐车每3年至少一次,铁路罐车每2年至少一次,罐式集装箱每2.5年至少一次。
耐压试验每6年至少进行一次。
长管拖车2230年度检验每年至少1次。
首
次定期检验3年(充装A类介质);4(充装B类介质)。
定期检验5年(充装A类介质);6(充装B类介质)。
气瓶(2300)盛装腐蚀性气体的气瓶,每2年检验一次。
盛装一般气体的气瓶,每3年检验一次。
盛装惰性气体的气瓶,每5年检验一次。
液化石油气钢瓶,按国家标准GB 8334的规定。
(盛装液化石油气钢瓶,对YSP-0.5型、YSP-2.0型、YSP-5.0型、YSP-10型和YSP-15型,自制造日期起,第一次至第三次检验的检验周期均为4年,第四次检验有效期为3年;对YSP-50型,每3年检验一次。
)低温绝热气瓶,每三年检验一次。
车用液化石油气钢瓶每五年检验一次,车用压缩天然气钢瓶,每三年检验一次。
汽车报废时,车用气瓶同时报废。
电梯(3000)每年进行1次定期检验。
起重机械(4000)轻小型起重设备、桥式起重机、门式起重机、门座起重机、缆索起重机、桅杆起重机、铁路起重机、旋臂起重机、机械式停车设备每2年1次,其中吊运熔融金属和炽热金属的起重机每年1次;塔式起重机、升降机、流动式起重机每年1次,其中轮胎式集装箱门式起重机每2年1次。
在用起重机械至少每月进行一次日常维护保养和自行检查,每年进行一次全面检查。
场(厂)内专用机动车辆(5000)定期检验周期为1年。
大型游乐设施(6000)定期检验周期为0.5年。
压力管道元件(7000)
压力管道(8000)长输管道8100年度检验至少每年1次,
进行全面检验的年度可不进行年度检查。
全面检验新建管道一般于投用后3年内进行首次全面检验,首次全面检验之后的全面检验周期按照本规则第23条确定。
公用管道8200年度检验至少每年1次,进行全面检验的年度可不进行年度检查。
全面检验GB1—Ⅲ级次高压燃气管道全面检验最大时间间隔8年;GB1—Ⅳ级次高压燃气管道、中压燃气管道、GB2级管道全面检验最大时间间隔12年;以PE管或者铸铁为管道材料的管道全面检验周期不超过15年。
工业管道8300在线检验每年至少检验一次。
全面检验首检周期不超过三年;安全状况等级为1级和2级的检验周期一般不超过6年;安全状况等级为3级的,检验周期一般不超过3年;安全状况等级为4级的,应判废。
GC1、GC2级压力管道的全面检验周期一般不超过6年;按照基于风险检验(RBI)的结果确定的检验周期,一般不超过9年;GC3级管道的全面检验周期一般不超过9年。
客运索道(9000)客运架空索道年度检验每年一次,全面检验三年一次。
客运拖牵索道每年进行一次定期检验。
客运缆车年度检验每年进行一次年度检验。
全面检验每三年进行一次全面检验。
安全附件及安全保护装置(F000)安全阀固定式压力容器用安全阀每年至少校验一次;特殊情况按相应的技术规范规定执行。
安全阀一般每年至少校验一次。
对于弹簧直接截荷式安全阀,当满足所规定的条件时,可延长校验周期为3年或5年。
工业管道用安全
阀每年至少校验一次;特殊情况按相应的技术规范规定执行。
一般每年至少校验1次,对于弹簧直接载荷式安全阀,在满足相应的条件后,检验周期最多可以延长为3年。
锅炉用安全阀在用锅炉的安全阀每年至少应检验一次。
锅炉上的安全阀应按制造厂的要求或每年至少进行一次整定和检验。
压力表每年至少校验一次。
爆破片每年至少校验一次。
限速器每二年应进行限速器动作速度校验一次。
防坠安全器每二年应进行安全器动作速度校验一次。
测量温度的仪表每年至少检验一次。
液位计每年至少检验一次。