焊条电弧焊横焊项目
- 格式:doc
- 大小:122.50 KB
- 文档页数:17
焊工(中级)实训教学大纲一.课程总学时:188(理论)+188(实操)课程总课时:376 实训总学时:188 总学分:50必开实训个数:9 选开实训个数:4二.适用专业:焊接、机电一体化三.考核方式及办法:理论考核+实训操作考核四.配套的实训教材或指导书:《电焊工技能训练》中国劳动社会保障出版社《电焊工》中国劳动出版社五.实训项目:焊条电弧焊的实习操作、气割、气焊、CO2气体保护焊、氩弧焊。
六、目的和要求熟悉焊条电弧焊焊条直径,焊接电流和焊接速度对焊接质量的影响,正确选择焊接电流,焊条直径,独立完成手弧焊的平,立,横,仰位置焊接。
了解气焊气割设备的组成及作用,火焰的种类,调节方法和应用,正确调整火焰,独立完成气焊的平焊焊接。
通过实习使学生达到中级工水平。
七、实训方式集中讲解,集中实训,演示示范,突出重点。
附:课时分配表实训项目讲授实习小计引弧及平敷焊平对接焊平角焊立对接焊立角焊CO2焊气焊、气割实训课题一:引弧及平敷焊实训学时数:16(一)实训类型:必修(二)实训类别:集中式专业训练(三)每组人数:30人(四)实训目的与要求:通过实训,使学生对焊条电弧焊的引弧方法有个全面的认识。
结合理论课程的学习,使学生较好的掌握直击法和划擦法引燃电弧的方法。
(五)考核方式:实训操作考核(六)实训内容:一、了解焊条电弧焊的引弧的基本方法。
二、练习并引燃电弧,保证焊缝头部的质量。
三、掌握平敷焊的基本操作技能。
(七)主要仪器设备及其配套数:15台ZX7—400直流焊机、敲渣锤、钢丝刷、钢板若干块。
(八)实训材料消耗费:每组每学时用焊条1Kg及若干钢板。
实训课题二:运条方法实训学时数:4(一)实训类型:必修(二)实训类别:集中式专业训练(三)每组人数:30人(四)实训目的与要求:通过实训,使学生对焊条电弧焊的运条方法有个全面的认识。
结合理论课程的学习,使学生较好的掌握几种运条方法及应用范围(五)考核方式:实训操作考核(六)实训内容:一、了解焊条电弧焊焊条的几种基本运条方法。
横焊点焊手法
横焊点焊手法是一种用于焊接金属零件的技术,其实际应用中可
以用于连接不同类型的金属或合金、制造和修复工业部件等。
横焊方
式的机械焊接技术,也叫车床焊钳技术,大体分为单位焊点焊接和直
线依序焊接。
横焊点焊手法主要包括焊点技术、电场技术和焊接技术。
焊接技术部分:横焊点焊手法一般要求一次性焊接多个焊点,或
者部分焊接其它零件,比如说来自不同金属的零件。
因此,在实际的
操作过程中,首先会用到焊枪来将金属件和多个焊接点连接起来,然
后再用焊枪来加热,使得所有焊接点完全连接起来,最后,将热焊后
的焊点切断即可。
电场技术部分:电场技术是横焊点焊手法的基础。
这项技术是通
过电极来产生电磁场,从而产生电离气体传导效应,从而使焊接点变
得更加温暖,在这个过程中,焊接点的温度会逐步升高,直到达到熔
化温度,电磁场可以调节电流的大小,从而控制焊接的温度,然后把
熔化的金属填充到焊点。
焊点技术部分:焊点技术是横焊点焊手法的关键。
与传统的焊接
技术不同,横焊焊接时只需要焊接一个小大小的点,而不是沿着一整
条线焊接。
这样会减少焊接位置上出现融钉等不良现象,尤其是在对
精密件焊接时更为明显,同时也减少了焊接时间,可以显著提高焊接
效率。
总结:横焊点焊手法是一种用于焊接金属零件的焊接技术,它主
要通过电场技术来产生电磁场,然后通过点焊技术将熔化的金属填充
到焊点,从而实现金属零件的焊接。
横焊点焊手法的优势在于可以大
大减少焊接时间,可以显著提高焊接效率,特别是对于精密件焊接时
更为明显。
管道横焊的焊接方法
管道横焊是一种常见的焊接方法,它适用于管道的横向连接。
管道横焊的焊接方法有很多种,其中最常见的是手工电弧焊和自动焊接。
手工电弧焊是一种传统的焊接方法,它需要焊工手持电弧焊机进行焊接。
在管道横焊中,焊工需要将两个管道的端部对齐,然后用电弧焊机进行焊接。
这种方法的优点是灵活性高,适用于各种管道的焊接,但是需要焊工具备一定的技能和经验,否则容易出现焊接质量不佳的情况。
自动焊接是一种现代化的焊接方法,它使用自动化设备进行焊接。
在管道横焊中,自动焊接设备可以根据管道的尺寸和形状进行自动调整,从而实现高质量的焊接。
这种方法的优点是焊接速度快,焊接质量高,但是需要投入较高的设备成本。
管道横焊的焊接方法还包括气焊、TIG焊、MIG/MAG焊等。
气焊是一种使用氧气和乙炔进行焊接的方法,适用于较小的管道焊接。
TIG焊和MIG/MAG焊是一种使用惰性气体进行焊接的方法,适用于高质量的焊接。
在进行管道横焊的焊接方法时,需要注意以下几点:
1. 管道的端部必须对齐,否则会影响焊接质量。
2. 焊接时需要控制好焊接电流和电压,以保证焊接质量。
3. 焊接时需要注意安全,避免发生火灾和爆炸等事故。
管道横焊是一种常见的焊接方法,它适用于管道的横向连接。
在选择焊接方法时,需要根据管道的尺寸、形状和要求等因素进行选择,以保证焊接质量。
同时,在进行焊接时需要注意安全,避免发生事故。
焊条横焊操作技法.2011-09-14 22:48:21| 分类:焊接技巧| 标签:|字号大中小订阅横焊操作技法.这些方法是我校针对学员的培训办法,不同于其它学校及培训中心年用的方法,如果将我们的方法直接用在实践中或许不合适.我们的目的其一也是最主要的:掌握各种电弧的运动方法、适用范围及多层多道焊时的层道安排.二才是掌握横焊的操作技巧.我们规定的方法学员在短时间内掌握较难,为达到快速掌握的要求而配合了二保焊的培训,因为二保焊电弧集中,熔池清楚且易控制,电弧的运动轨迹及特点体现的较为直观.所以在二保焊培训几天后再培训焊条的横焊可起到立竿见影的效果.钢板Q235 厚度12mm 坡口60度钝边0.5 间隙2.5~3.0反变形4度焊条J422 Φ3.2 正接电流100~120A 层间温度低于100度第一层(打底层)的焊接在定位点上引弧,引燃后电弧向左外露于试板外,一部分熔渣向外流时压低电弧向前倾斜焊条向前运动,此时焊条大幅度向前倾,与焊接方向夹角可能只有20度,以防止电弧偏吹而产生夹渣.至间隙处时向里顶,大部分电弧穿过间隙,稍停后轻上下摆动电弧,使熔池与上下坡口熔合后向后灭弧,同时有一个向后拔渣的动作,防止熔渣过多聚集在熔孔处.此时试板的温度还较低,易产生缩孔,而且熔渣凝固也快,熔渣凝固后再引弧则易产生夹渣,所以第二点引弧要快,第一点灭弧后立即引第二点,大部分电弧穿过间隙,焊条稍多向里顶,稍停后稍用力上下摆动电弧,使熔池与上直坡口熔合.相同的方法焊完前几公分后,电弧向前偏吹的程度逐渐减弱,焊条和前倾斜程度也减小。
当电弧向前偏吹不明显时,焊条与焊接方向的夹角约为70~80度,与下方度板的夹角同样为70~80度,引弧位置于熔孔的左上方,稍停后垂直向下运动,稍用力碰下坡口并停留后向后灭弧。
上下摆动幅度不要过大,即焊条在间隙根部运动,过宽成型不良甚至夹渣。
引弧时间为熔池亮点将要消失时。
一部分焊条对准间隙,一部分焊条对准熔孔,大部分电弧位于熔池上,焊接时熔渣一小部分在背面,大部分在前面。
附:水平固定质量检测2012年河北省中等职业学校学生焊工操作技能比赛要求、试题及评分标准一、操作项目本次比赛项目为:板状横焊2G(焊条电弧焊)、管状45o固定焊6G(焊条电弧焊)。
实际操作试件规格见附图.二、试件组对1、参赛选手按抽签的比赛轮次及工位号到指定地点进行试件组对。
2、出示抽签单领取试件和焊材,自行进行试件组对。
3、每位选手所领用试件,在组对前应检查是否符合要求,一般不准调换,若有异议,由裁判长决定是否调换。
4、试件在组对过程中如不慎装废,选手可以自行修复,但不得调换。
5、参赛选手应按规定穿戴劳动保护用品,辅助工具自备(见选手允许自带工具规定)。
6、监考及工作人员对每名选手的各道工序应认真填写试件流转卡,对认可合格的应签上姓名,对不符合组对要求的应通知选手重新组对,未经检查合格认可的试件,一律不能用于比赛。
7、试件组对规定如下:(1)组对时间为20分钟;(2)点固焊应采用与正式焊接相同的焊接方法和焊接材料;(3)所有试件应点固在正面坡口内:板状试件点固在试件两端,点固长度≤20mm;管状试件φ108×8mm点固不得超过三段。
(4)管状试件点固处不许放在仰焊(5点钟—7点钟)位置。
8、试件的焊接方向规定如下:(1)板状对接焊采用一个方向焊接,不得由中间向两端焊或由两端向中间焊,其余层数的方向和打底焊的方向要一致;(2)管状试件的焊接均采用两半圆自下而上焊接.三、具体要求1、比赛操作时间为120分钟,焊接试件顺序为先管状试件后板状试件。
2、试件固定高度不得高于1.5m(以试件中心线为准)。
3、选手在正式比赛前15分钟凭比赛抽签单分别到试件库和焊材库领取试件和焊材.以发令信号为准,开赛迟到10分钟(含10分钟)以上者,按自动弃权处理。
4、选手试电流只能在专门统一发给的试板上进行,不准在夹具上试电流,否则按违反考场规则处理。
5、比赛中不准使用电动工具。
6、焊机、焊钳、把线均由组委会统一提供,不准自带。
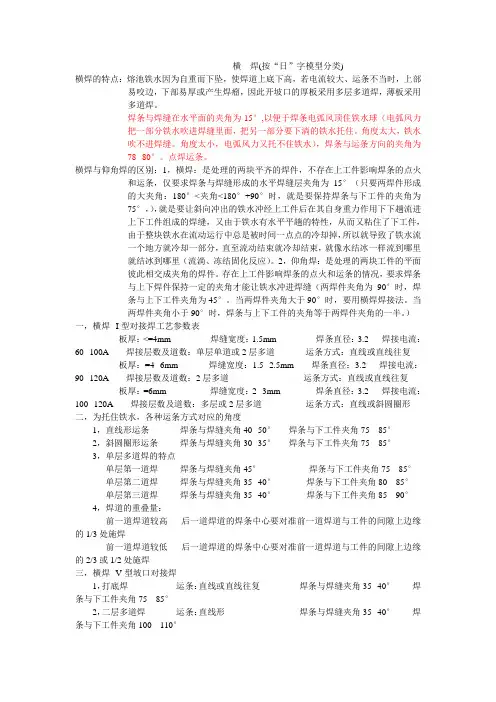
横焊(按“日”字模型分类)横焊的特点:熔池铁水因为自重而下坠,使焊道上底下高,若电流较大、运条不当时,上部易咬边,下部易厚或产生焊瘤,因此开坡口的厚板采用多层多道焊,薄板采用多道焊。
焊条与焊缝在水平面的夹角为15°,以便于焊条电弧风顶住铁水球(电弧风力把一部分铁水吹进焊缝里面,把另一部分要下淌的铁水托住。
角度太大,铁水吹不进焊缝。
角度太小,电弧风力又托不住铁水),焊条与运条方向的夹角为78--80°。
点焊运条。
横焊与仰角焊的区别:1,横焊:是处理的两块平齐的焊件,不存在上工件影响焊条的点火和运条,仅要求焊条与焊缝形成的水平焊缝层夹角为15°(只要两焊件形成的大夹角:180°<夹角<180°+90°时,就是要保持焊条与下工件的夹角为75°,),就是要让斜向冲出的铁水冲经上工件后在其自身重力作用下下趟流进上下工件组成的焊缝,又由于铁水有水平平趟的特性,从而又粘住了下工件,由于整块铁水在流动运行中总是被时间一点点的冷却掉,所以就导致了铁水流一个地方就冷却一部分,直至流动结束就冷却结束,就像水结冰一样流到哪里就结冰到哪里(流淌、冻结固化反应)。
2,仰角焊:是处理的两块工件的平面彼此相交成夹角的焊件。
存在上工件影响焊条的点火和运条的情况,要求焊条与上下焊件保持一定的夹角才能让铁水冲进焊缝(两焊件夹角为90°时,焊条与上下工件夹角为45°。
当两焊件夹角大于90°时,要用横焊焊接法。
当两焊件夹角小于90°时,焊条与上下工件的夹角等于两焊件夹角的一半。
)一,横焊--I型对接焊工艺参数表板厚:<=4mm 焊缝宽度:1.5mm 焊条直径:3.2 焊接电流:60--100A 焊接层数及道数:单层单道或2层多道运条方式:直线或直线往复板厚:=4--6mm 焊缝宽度:1.5--2.5mm 焊条直径:3.2 焊接电流:90--120A 焊接层数及道数:2层多道运条方式:直线或直线往复板厚:=6mm 焊缝宽度:2--3mm 焊条直径:3.2 焊接电流:100--120A 焊接层数及道数:多层或2层多道运条方式:直线或斜圆圈形二,为托住铁水,各种运条方式对应的角度1,直线形运条焊条与焊缝夹角40--50°焊条与下工件夹角75---85°2,斜圆圈形运条焊条与焊缝夹角30--35°焊条与下工件夹角75---85°3,单层多道焊的特点单层第一道焊焊条与焊缝夹角45°焊条与下工件夹角75---85°单层第二道焊焊条与焊缝夹角35--40°焊条与下工件夹角80---85°单层第三道焊焊条与焊缝夹角35--40°焊条与下工件夹角85---90°4,焊道的重叠量:前一道焊道较高后一道焊道的焊条中心要对准前一道焊道与工件的间隙上边缘的1/3处施焊前一道焊道较低后一道焊道的焊条中心要对准前一道焊道与工件的间隙上边缘的2/3或1/2处施焊三,横焊--V型坡口对接焊1,打底焊运条:直线或直线往复焊条与焊缝夹角35--40°焊条与下工件夹角75---85°2,二层多道焊运条:直线形焊条与焊缝夹角35--40°焊条与下工件夹角100---110°3,三层焊多道焊运条:斜圆圈形焊条与焊缝夹角40--45°焊条与下工件夹角70--80°、75--85°、85-95°。
低碳钢焊条电弧焊平板横对接工艺的研究1. 引言1.1 研究背景低碳钢焊条电弧焊是一种常用的焊接方法,广泛应用于各种工业领域。
随着环境保护意识的提高和全球碳排放的趋势,低碳钢焊接领域也在不断探索低碳环保的焊接工艺。
对于低碳钢焊条电弧焊平板横对接工艺的研究,旨在优化焊接工艺,提高焊接质量,减少碳排放。
本文旨在通过对低碳钢焊条电弧焊平板横对接工艺的研究,探究焊接参数对焊接质量的影响,并提出相应的优化措施,从而为改进焊接工艺,提高焊接效率和质量提供理论依据。
【研究背景】对于低碳钢焊条电弧焊平板横对接工艺的研究具有重要的现实意义和实践价值。
1.2 研究目的研究目的分为两个方面:一是对低碳钢焊条电弧焊平板横对接工艺进行深入研究,探讨其在实际生产中的应用情况和存在的问题,为提高焊接质量和工艺优化提供参考;二是通过探讨焊接参数对焊接质量的影响,分析不同参数组合下焊接质量的差异,为工程技术人员在实际生产中选择合适的焊接参数提供依据。
这项研究旨在解决当前低碳钢焊接工艺中存在的问题,提高焊接质量,降低能源消耗,推动低碳经济和绿色发展,为相关行业提供技术支持和指导,促进工艺进步和产业升级。
通过研究低碳钢焊条电弧焊平板横对接工艺,不仅可以满足生产需求,提高焊接效率和质量,还可以推动相关领域的技术进步和产业发展,为我国制造业的升级和转型提供有力支持。
1.3 研究意义低碳钢焊条电弧焊是一种常用的焊接方法,而平板横对接是其中重要的一种工艺。
本文旨在研究低碳钢焊条电弧焊平板横对接工艺,探讨其焊接参数对焊接质量的影响,优化工艺措施以及实验结果。
通过对这些内容的研究,不仅可以提高焊接质量,还可以提高生产效率和降低能源消耗,促进工业发展。
低碳钢在工程中应用广泛,并且焊接是一种不可或缺的连接方式,因此研究低碳钢焊条电弧焊平板横对接工艺具有重要的意义。
通过该研究,还可以为提升焊接技术水平、推动工业制造进步以及降低碳排放做出贡献。
本研究的意义在于深入探讨低碳钢焊条电弧焊平板横对接工艺,为相关领域的发展提供参考和借鉴。
建筑施工现场自动埋弧横焊施工工法建筑施工现场自动埋弧横焊施工工法一、前言在建筑施工中,焊接作为一项重要的工艺,常常会涉及到各种材料的连接。
为了提高施工效率和质量,需要采用高效的施工工法。
自动埋弧横焊施工工法是一种常用的工法,本文将详细介绍该施工工法的工艺原理、施工过程以及相关的劳动组织、机具设备、质量控制、安全措施和经济技术分析。
二、工法特点自动埋弧横焊施工工法具有如下特点:1.自动化程度高:利用特殊的焊接设备和自动控制系统,实现施工过程的自动化,减少人工操作。
2. 施工速度快:通过编程控制焊接速度和焊缝布置,可以大幅提高施工速度,缩短工期。
3. 施工质量好:自动埋弧横焊施工工法具有较高的焊接质量和一致性,能够保证焊接接头的牢固性和密封性。
4. 应用范围广:适用于多种材料(如钢结构、钢管、油罐等)的横焊施工,适应性强。
三、适应范围自动埋弧横焊施工工法适用于以下项目:1. 钢结构工程:包括厂房、桥梁、塔吊等钢结构的制作和安装。
2. 油罐工程:石油、化工等行业的储罐制造和组装。
3. 高压管道施工:包括天然气、石油等行业的管道安装和连接。
4.钢管制作:适用于各种规格和形状的钢管制作。
四、工艺原理自动埋弧横焊施工工法的工艺原理是基于焊接变压器供电、焊丝自动供给、焊接电弧自动稳定等原理。
具体来说,焊接电流通过焊接变压器供给电弧产生,焊丝经过焊丝送丝机自动供给,在稳定的焊接电弧下与待焊接的材料熔合。
通过焊接电流和焊丝送丝速度的调节,实现焊接过程的自动化控制。
五、施工工艺自动埋弧横焊施工工法的施工工艺包括以下几个阶段:1. 准备工作:包括焊机设备的安装调试、材料的准备和工艺参数的设置。
2. 焊接焊条预热:通过对焊接焊条进行预热处理,使其达到理想的焊接温度。
3. 板材准备:对待焊接的板材进行尺寸检查、清理和预定位。
4. 设备调整:根据焊接工艺要求,进行焊机设备、焊丝供给机和工作台的调整。
5. 焊接操作:根据焊接工艺要求,进行焊接过程的操作,包括电弧稳定、焊丝送丝速度调整等。
对接横焊焊条电弧焊作者:普小平单位:大唐连城发电厂时间:2007年1月28日对接横焊焊条电弧焊[摘要]本文针对低合金钢板横焊过程中,操作工艺难度比较大,易产生铁水下流至下坡口面上容易形成未熔合和层间夹渣,并在坡口上边缘易产生咬边,下边缘易形成液态金属下坠导致焊缝正面成形不良等焊接缺陷问题,从焊接操作方法的角度分析其原因,结合自己的工作实践经验,在使用碱性低氢型焊条时,可以通过正确掌握焊接方法克服和消除缺陷,获得良好的焊缝成型并保证焊接质量。
[关键词]正确掌握焊接方法横焊焊接1、问题的提出在实际生产中常会遇到一些厚度较大的低合金钢板对接横焊工作,而且要求单面焊双面成型。
在使用结507焊条焊接16Mn钢板时,原则上采用直流反接极性焊接。
但是,在实际操作中焊缝填充层和盖面层极易产生液态金属下坠和盖面层上边缘咬边,严重影响了焊接质量。
2、问题原因分析采用直流反接法横焊时,由于熔化金属受重力作用,下流至下坡口面上容易形成未熔合和层间夹渣,并在坡口上边缘易产生咬边、下边缘易形成液态金属下坠。
其实在横焊时液态金属和熔渣较易分清,操作时焊工可以看清熔池的形态,应该能较好地控制熔池。
但是,在焊接过程中往往出现下坡口面熔化金属下坠,上坡口面产生沟槽和咬边。
其主要原因是由于焊接规范不正确、不能正确掌握运条方法、灵活调整焊条角度、控制弧长等原因,造成横焊层间未熔合、夹渣和表面层上边缘咬边、下边缘液态金属下坠。
为此,横焊时一定要采用多层多道焊,能较好地控制熔池,同时还要控制熔池的体积和温度,焊层不宜过厚。
3、对接横焊板的装配和焊接参数试板材料为16Mn钢板,厚度为12mm, V型坡口(坡口面两边的合成角度不大于65度),钝边1.5—2.0mm。
对接,装配时考虑到横向收缩,末端间隙略大于始端间隙。
横焊时,由于焊接层数较多,易产生较大的反变形,应预留10 左右的反变形量;其装配尺寸见图1。
图1(对接横焊试板的装配尺寸)打底层的焊接可采用灭弧击穿焊或连弧击穿焊进行焊接,其焊接参数见表1。
项目一:焊条电弧焊横焊一、资料查找1、对接横焊是什么?2、画出对接横焊操作示意图。
3、焊前准备?(1)焊件(2)焊条(3)装配及定位焊4、装配模拟V形坡口对接横焊装配尺寸5、确定焊接工艺参数模拟V形坡口对接横焊工艺参数6、操作技巧1.2.3.二、焊接过程(1)打底焊(2)填充焊三、出现问题及解决学习任务评价表实操评分表一、实训项目名称:焊条电弧焊横焊二、实训容、方法和实训目标:(一)实训容1、模拟V形坡口对接横焊;(二)实训方法实训过程中主要采用任务驱动教学法,是以小组形式进行,两人一组。
(三)实训目标1、知识目标(1)理解焊条电弧焊横焊操作须知;(2)掌握横焊工艺参数;2、技能目标(1)掌握对接横焊多层多道堆焊的操作要领。
3、情感目标(1)培养学生认真、细心的工作态度和良好职业道德;(2)培养学生动手能力,工作要统筹安排;培养学生探究的科研精神和协调能力;三、实训过程:1、任务引入在企业工作中,在焊接当中有些工件不能翻动。
遇到有横焊的位置,作为一名焊工我们有能力解决。
现有板件长宽高260×150×12若干,如何完成?2、熟悉操作规程,确定工艺参数识读图纸和工艺,做好焊前准备。
根据操作规程,确定可行的工艺参数。
3、评价反馈老师和学生一起对各小组完成的过程进行点评,互相学习,寻找差距,提出在完成的过程中出现的问题和老师共同解决,制定下一步努力方向。
具体教学与实施如下:一、实训过程:(一)明确任务,焊前准备1、根据要求选择对应焊机,对焊机、焊把、工作台进行检查。
2、取两块板件,打磨、钝边。
将工件20mm以的油污锈清理干净,独立完成。
3、实训形式:两个人一组,每组一套实训设备。
在实训过程中,小组学生可以交流、探讨、相互帮助,与其他小组进行比赛实训成果,培养学生竞争意识和团队合作精神。
(二)确定焊接工艺参数(三)、操作过程(1)清理焊件修磨坡口,装配定位焊并预留反变形量。
(2)用直径为3.2mm的焊条,采用直线往复进行第一层焊接。
焊接常用代号及焊接重点要求焊接常用代号及焊接重点要求郑岩编辑第一部分:焊接常用代号一、焊接类型字头AW(arc welding):电弧焊;TIG:钨极氩弧焊;SMAW(shielded metal arc welding):焊条电弧焊;Ws:全氩弧焊接;GTAW+SMAW:为手工钨极氩弧焊打底+手工电弧焊盖面;GTAW(gas tungsten arc welding):钨极气体保护电弧焊(实芯或药芯焊丝);Ws+Ds:氩弧打底+电弧盖面;FCAW:(flux cored arc welding):药芯焊丝电弧焊;ESW:(electroslag welding)电渣焊;FCW-G:(gas-shielded flux cored arc welding):气体保护药芯焊丝电弧焊;FCAW:药芯焊丝CO2保护焊;SAW:(submerged arc welding):埋弧焊;GMAW:CO2半自动焊;MIG:熔化极半自动惰性气体保护焊;OAW(oxy-acetylene welding)氧乙炔焊;FW:(flash welding)闪光焊;EGW:气体立焊;FRW:(friction welding)摩擦焊;LBW:(laser beam welding)激光焊;EXW(explosion welding)爆炸焊。
二、焊接方法代号(GB5185)1 电弧焊:11无气体保护电弧焊;111手弧焊;112重力焊;113光焊丝电弧焊;114药芯焊丝电弧焊;115涂层焊丝电弧焊;116熔化极电弧电焊;118躺焊。
12 埋弧焊:121丝极埋弧焊;122带极埋弧焊。
13 熔化极气体保护电弧焊:131:MIG焊,熔化极惰性气体保护电弧焊(含熔化极Ar弧焊);135:MAG焊,熔化极非惰性气体保护电弧焊(含CO2保护焊);136非惰性气体保护药芯焊丝电弧焊;137非惰性气体保护熔化极电弧点焊。
14 熔化极非惰性气体保护电弧焊:141:TIG 焊:钨极惰性气体保护电弧焊(含钨极Ar弧焊);142:TIG点焊;149原子氢焊。
项目一:焊条电弧焊横焊
一、资料查找
1、对接横焊是什么?
2、画出对接横焊操作示意图。
3、焊前准备?
(1)焊件
(2)焊条
(3)装配及定位焊
4、装配
模拟V形坡口对接横焊装配尺寸
5、确定焊接工艺参数
模拟V形坡口对接横焊工艺参数
6、操作技巧
1.
2.
3.
4.
二、焊接过程
. (1)打底焊
(2)填充焊
三、出现问题及解决
学习任务评价表
实操评分表
一、实训项目名称:焊条电弧焊横焊
二、实训内容、方法和实训目标:
(一)实训内容
1、模拟V形坡口对接横焊;
(二)实训方法
实训过程中主要采用任务驱动教学法,是以小组形式进行,两人一组。
(三)实训目标
1、知识目标
(1)理解焊条电弧焊横焊操作须知;
(2)掌握横焊工艺参数;
2、技能目标
(1)掌握对接横焊多层多道堆焊的操作要领。
3、情感目标
(1)培养学生认真、细心的工作态度和良好职业道德;
(2)培养学生动手能力,工作要统筹安排;培养学生探究的科研
精神和协调能力;
三、实训过程:
1、任务引入
在企业工作中,在焊接当中有些工件不能翻动。
遇到有横焊的位置,作为一名焊工我们有能力解决。
现有板件长宽高260×150×12若干,如何完成?
2、熟悉操作规程,确定工艺参数
识读图纸和工艺,做好焊前准备。
根据操作规程,确定可行的工艺参数。
3、评价反馈
老师和学生一起对各小组完成的过程进行点评,互相学习,寻找差距,提出在完成的过程中出现的问题和老师共同解决,制定下一步努力方向。
具体教学与实施如下:
一、实训过程:
(一)明确任务,焊前准备
1、根据要求选择对应焊机,对焊机、焊把、工作台进行检查。
2、取两块板件,打磨、钝边。
将工件20mm以内的油污锈清理干净,独立完成。
3、实训形式:两个人一组,每组一套实训设备。
在实训过程中,小组学生可以交流、探讨、相互帮助,与其他小组进行比赛实训成果,培养学生竞争意识和团队合作精神。
(二)确定焊接工艺参数
(三)、操作过程
(1)清理焊件修磨坡口,装配定位焊并预留反变形量。
(2)用直径为3.2mm的焊条,采用直线往复进行第一层焊接。
(3)层间清渣,用直径为4.0mm的焊条,采用直线形运条法进行多层多道填充焊。
(4)用直径为4.0mm的焊条,采用多道焊进行盖面焊。
(5)最后清理表面焊缝的熔渣,检查焊缝质量。
(四)操作技巧
打底焊接
要点:直线运条。
焊接时采用短弧,速度要均匀,焊条中心与焊缝夹角中心重合,注意排渣和铁水的熔敷效果
2、盖面焊接
1)第二道焊缝:直线运条,运条平稳,第二道焊缝要覆盖第一层焊缝的1/2到2/3左右,焊缝与底板之间熔合良好,边缘整齐;
2)第三道焊缝:操作同第二道焊缝,要覆盖第二道焊缝的1/3~1/2左右,焊接速度均匀,不能太慢,否则易产生咬边或焊瘤,使焊缝成形不美观。
焊接层数及焊条角度如上图所示。
四、出现问题及解决方案:
1)实训过程问题及时纠正,严格按照焊前准备、实训流程操作执行,不得擅自更改实训流程,并做好学习任务评价表相关记录。
2)本次项目训练结束,对实操考核表成绩低于80分,进行重修,利用业余时间,单独训练,达到该项目实训标准
项目二:焊条电弧焊横焊
一、资料查找
1、坡口作用有哪些?
2、画出对接横焊焊件装配图。
3、焊前准备?
(1)焊件
(2)焊条
(3)装配及定位焊
4、装配
V形坡口对接横焊装配尺寸
5、确定焊接工艺参数
V形坡口对接横焊工艺参数
6、操作技巧
1.
2.
3.
4.
二、焊接过程
(1)打底焊
(2)填充焊
(3)盖面焊
三、出现问题及解决
学习任务评价表
实操评分表
一、实训项目名称:焊条电弧焊横焊
二、实训内容、方法和实训目标:
(一)实训内容
1、中厚板V形坡口对接横焊;
(二)实训方法
实训过程中主要采用任务驱动教学法,是以小组形式进行,两人一组。
(三)实训目标
1、知识目标
(1)熟练焊条电弧焊横焊操作须知;
(2)掌握横焊工艺参数;
2、技能目标
(1)会应用对接横焊多层多道堆焊的操作要领。
(2)掌握横位单面焊双面成形的打底层焊操作技术。
3、情感目标
(1)培养学生认真、细心的工作态度和良好职业道德;
(2)培养学生动手能力,工作要统筹安排;培养学生探究的科研精神和协调能力;
(3)培养学生观察能力、创新能力、竞争意识;培养学生吃苦耐劳的精神,养成良好的职业道德。
三、实训过程:
1、任务引入
在企业工作中,在焊接当中有些工件不能翻动。
遇到有横焊的位置,作为一名焊工我们有能力解决。
现有板件长宽高260×150×12若干,如何完成?
2、熟悉操作规程,确定工艺参数
识读图纸和工艺,做好焊前准备。
根据操作规程,确定可行的工艺参数。
3、评价反馈
老师和学生一起对各小组完成的过程进行点评,互相学习,寻找差距,提出在完成的过程中出现的问题和老师共同解决,制定下一步努力方向。
具体教学与实施如下:
二、实训过程:
(一)明确任务,焊前准备
1、根据要求选择对应焊机,对焊机、焊把、工作台进行检查。
2、取两块板件,打磨、钝边。
将工件20mm以内的油污锈清理干净,独立完成。
3、实训形式:两个人一组,每组一套实训设备。
在实训过程中,小组学生可以交流、探讨、相互帮助,与其他小组进行比赛实训成果,培养学生竞争意识和团队合作精神。
(二)确定焊接工艺参数
V形坡口对接横焊装配尺寸
V形坡口对接横焊工艺参数
(三)、操作过程
(1)清理焊件修磨坡口,装配定位焊并预留反变形量。
(2)用直径为3.2mm的焊条,采用断弧焊法进行打底焊。
(3)层间清渣,用直径为4.0mm的焊条,采用直线形运条法进行多层多道填充焊。
(4)用直径为3.2mm的焊条,采用多道焊进行盖面焊。
(5)最后清理表面焊缝的熔渣,检查焊缝质量。
(四)操作技巧
1、打底焊
要点:首先在定位焊缝前引弧,随后将电弧拉到定位焊缝的中心部位预热,当坡口钝边即将熔化是,将熔滴送至坡口根部,并压一下电弧,使熔滴熔化的部分定位焊缝和坡口钝边熔合成第一个熔池。
2、填充焊
要点:多层多道焊,每个焊道均采用直线形和直线往复形。
焊条前倾角80°~85°,下倾角要根据位置调整,以能压住电弧为宜。
每条焊道应排在前一焊道形成的夹角处,以便保持焊缝平滑。
3、盖面焊接
盖面焊与模拟V形坡口对接横焊的操作方法相同。
四、出现问题及解决方案:
1)实训过程问题及时纠正,严格按照焊前准备、实训流程操作执行,不得擅自更改实训流程,并做好学习任务评价表相关记录。
2)本次项目训练结束,对实操考核表成绩低于80分,进行重修,利用业余时间,单独训练,达到该项目实训标准
如有侵权请联系告知删除,感谢你们的配合!。