第二讲三相感应交流电机的数学模型
- 格式:docx
- 大小:201.04 KB
- 文档页数:9
第二讲三相交流感应发电机的数学模型三相交流异步发电机是一种通过定、转子绕组间的电磁耦合来实现机械能-电能的能量转换装置。
研究三相交流异步发电机的电磁关系是了解三相交流发电机运行问题的理论基础,为风电机组联网运行分析奠定理论基础,对解决风电机组联网运行问题具有重要的意义。
2.1 abc坐标下的有名值方程2.1.1理想电机为了便于定量分析三相交流电机的能量转换过程,本节基于理想电机假设,建立了三相交流异步电机的数学模型,即假设:1)电机铁心的导磁系数为常数,即忽略铁心磁饱和、磁滞的影响,也不计涡流及集肤作用等的影响;2)对纵轴及横轴而言,电机转子在结构上是完全对称的,即电机磁路在空间上完全对称;3)定(转)子三个绕组的位置在空间上互相相差120°电角度,三个绕组在结构上完全相同;4)定子绕组和转子绕组均在气隙空间中产生正弦分布的磁动势;5)只考虑气隙基波磁场的作用;6)电机定、转子表面光滑。
在此基础上,对定、转子绕组回路电压电流正方向、定、转子电流与磁链正方向等做如下规定:1)定子绕组电压、电流正方向遵循发电机惯例;2)转子绕组电压、电流正方向遵循电动机惯例;3)定子负值电流产生正值磁链;转子正值电流产生正值磁链。
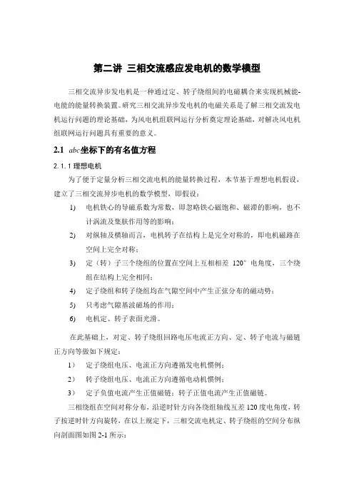
三相绕组在空间对称分布,沿逆时针方向各绕组轴线互差120度电角度,转子按逆时针方向旋转,在以上规定下,三相交流电机定、转子绕组的空间分布纵向剖面图如图2-1所示:sQsCsB 'sAsBsA 'sC 'sDra 'rb 'rc 'rarbrcβr αr θr······rω1ω图2-1 三相交流电机定、转子绕组空间分布纵向剖面示意图图中:sA 和sA ’、sB 和sB ’、sC 和sC’分别表示A 、B 、C 三相定子绕组;ra 和ra ’、rb 和rb ’、rc 和rc ’分别表示a 、b 、c 三相转子绕组;定子A 相绕组轴线正方向为空间位置参考方向即sD 轴,转子绕组a 相轴线即r α轴超前sD 轴θr 电角度。
两相旋转坐标系下三相vsr 数学模型概述说明1. 引言1.1 概述在电力系统和控制领域,VS-VR数学模型是一种重要的数学工具,用于描述和分析电力系统中的三相电流和电压之间的关系。
该模型基于旋转坐标系理论,并在两相旋转坐标系和三相旋转坐标系下得到了广泛应用。
本文将从概述、定义以及应用领域等方面全面介绍两相旋转坐标系下和三相旋转坐标系下的VS-VR数学模型。
1.2 文章结构本文共分为五个主要部分:引言、两相旋转坐标系下的VS-VR数学模型概述、三相旋转坐标系下的VS-VR数学模型概述、对比与区别:两相旋转坐标系和三相旋转坐标系下的VS-VR数学模型、结论与展望。
每个部分都将详细介绍相关内容,并提供必要的解释和示例,以帮助读者更好地理解VS-VR数学模型及其应用。
1.3 目的本文旨在全面了解和说明两相旋转坐标系下和三相旋转坐标系下的VS-VR数学模型。
通过对这两种不同情况下的数学模型进行比较和分析,我们将揭示它们之间的共同点和不同之处,并评估它们在实际应用中的优缺点。
同时,本文还将提供对于VS-VR数学模型未来发展方向和可能存在的问题的展望,以促进相关领域的深入研究和探索。
2. 两相旋转坐标系下的VS-VR数学模型概述:2.1 两相旋转坐标系简介:两相旋转坐标系是一种在电力系统分析中常用的数学工具,它由d轴和q轴构成。
d轴与电机的磁场方向对齐,而q轴则与d轴垂直。
这种旋转坐标系特别适用于描述交流电机和变压器等元件中的电动势、电流和磁场。
2.2 VS-VR数学模型定义:在两相旋转坐标系下,VS-VR数学模型描述了电力系统中三个基本参数:电压、励磁通量和速度之间的关系。
其中,VS代表电压,VR代表励磁通量,它们都是随时间变化的复数。
2.3 VS-VR数学模型应用领域:VS-VR数学模型在电力系统分析中有广泛应用。
它可以帮助工程师更好地理解和预测电力系统中各种设备(如发电机、变压器)的行为。
通过建立和求解VS-VR 数学模型,我们可以获得有关功率传输、稳定性、动态响应等方面的重要信息。
永磁同步电动机(PMSM)三相坐标系的数学模型2 PMSM 三相坐标系的数学模型为方便分析起见,将三相永磁的同步电动机看作是理想的电机,也就是说它符合下列假设:(1) 转子上面没有阻尼绕组;定子中各个绕组的电枢电阻、电感值相等,三相定子的绕组按对称的星形分布;(2) 其气隙磁场服从正弦分布而且各次谐波忽略不计,感应电动势也服从正弦分布;(3) 永磁体的等效的励磁电流恒定不改变;电机中的涡流、趋肤效应、电机铁芯饱和和磁滞损耗的影响均忽略不计;温度与频率不影响电机的参数。
坐标系正方向的选取: (1) 转子逆时针方向旋转为正; (2) 正向电流生出正向磁链;(3) 电压,电流的正方向按照电动机的惯例。
则静止三相坐标系里PMSM 的定子侧电压方程3333s s s s u R i p ψ=⋅+ (4-1)静止三相坐标系里PMSM 的定子侧磁链方程3333()s s s f s L i F ψψθ=⋅+⋅ (4-2) 式中,3A s B C i i i i ⎡⎤⎢⎥=⎢⎥⎢⎥⎣⎦,3000000s R R R R ⎛⎫ ⎪=⎪ ⎪⎝⎭,3A s B C ψψψψ⎡⎤⎢⎥=⎢⎥⎢⎥⎣⎦ 3A s B C u u u u ⎡⎤⎢⎥=⎢⎥⎢⎥⎣⎦,3sin ()sin(120)sin(120)s F θθθθ⎡⎤⎢⎥=-︒⎢⎥⎢⎥+︒⎣⎦3331cos120cos 240100cos1201cos120010cos 240cos1201001s m l L L L ︒︒⎛⎫⎛⎫⎪ ⎪=︒︒+ ⎪ ⎪ ⎪ ⎪︒︒⎝⎭⎝⎭电机统一理论和机电能量转换告诉我们,电机的电磁力矩[37]*I m ()s s e p T n i ψ=- (4-3) 式中,*代表取共轭复数,Im 代表取虚部。
3 PMSMdq 坐标系的数学模型三相交流电机是一个耦合强、非线性、阶次高的多变量系统,它在三相静止的坐标系里的数学模型相当复杂,应用传统的控制策略对其实现交流调速有很大的困难,所以对于一般的三相交流电机常常应用矢量控制的方法,采用坐标变换,把三相交流的绕组等效变换成两相互相垂直的交流绕组或者旋转的两相直流的绕组,等效变换以后其产生的磁动势相等,系统的变量之间得到了部分的解耦,它的数学模型得到了大大简化,使得对于系统的分析和控制也简化了很多,使得它的数学模型与比较简单的直流电机类似[52]。
一、概述如今,在工业界中,三相永磁同步电机因其结构简单、运行稳定、效率高等特点成为了一种常见的电机类型。
而电机的控制则是保证电机能够稳定高效运行的关键。
掌握三相永磁同步电机的控制原理对于工程师来说至关重要。
在三相永磁同步电机的控制中,坐标变换技术是一种常用的数学方法,通过坐标变换可以将三相电机的控制问题转换为直流电机控制问题,从而简化了控制器的设计。
二、三相永磁同步电机的数学模型1. 三相永磁同步电机是一种特殊的同步电机,它的定子绕组被连接到一个三相交流电源上。
它的转子上装有永磁体,因此在没有机械负载情况下依然能够产生恒定的磁场,这使得电机具有较高的效率和响应速度。
2. 为了完成对三相永磁同步电机的控制,我们需要建立其数学模型。
假设电机有a、b、c三个定子绕组,每个绕组的电流分别为ia、ib、ic,电机的磁链为Ψ,电机的控制变量为u,那么电机的数学模型可以表示为:其中,Ld和Lq分别表示d轴和q轴上的电感,ψp是永磁体的磁通,M是电机的磁链,J是电机的转动惯量,B是电机的阻尼系数,Te为电机的电磁转矩。
三、坐标变换推导1. 在三相永磁同步电机的控制中,我们通常使用dq坐标系来描述电机的运动状态。
在dq坐标系中,d轴与永磁体的磁通方向一致,q轴与d轴垂直。
通过dq坐标变换可以将三相电机的控制问题转换为直流电机的控制问题。
2. 我们可以通过以下的数学推导来实现坐标变换:在直角坐标系下,电机的三相电流可以表示为:假设θ为电机的旋转角度,那么dq坐标系转换可以表示为:在dq轴上,电机的电流可以表示为:通过以上推导,我们可以得到电机在dq坐标系下的控制方程,从而可以实现对电机的控制。
四、结论通过以上的推导,我们可以看到坐标变换技三相永磁同步电机坐标变换推导是电机控制中的关键步骤。
坐标变换可以让我们更方便地对电机进行控制,简化了控制器的设计流程,并且使得控制更加高效和稳定。
在坐标变换的基础上,我们可以进一步推导出电机的控制方程,从而实现对电机的精确控制。
第二章同步发电机的数学模型及机端三相短路分析(回顾)第十六讲三相短路分析及短路电流计算1问题1、什么是发电机的超暂态过程、暂态过程?2、超暂态电抗、暂态电抗、同步电抗?大小关系?3、哪些绕组短路瞬间磁链不突变?4、短路电流计算时如何等值?5、为什么要计算0时刻短路电流?6、短路容量?23§1 三相短路电流的变化规律一、短路电流的组成定子abc 绕组短路电流有哪些成分?交流(周期)分量直流(非周期)分量直流分量交流分量dq0绕组电流6短路电流计算机分析结果(i d 、i q 、i 0)i d 交流分量+直流分量i q 直流分量为0i 0=0分析中关心dq0 绕组的直流分量!用标幺派克方程分析三相短路1、只需要考虑d轴方向绕组?2、d绕组直流分量衰减有什么特点?为什么?716t E′22t ′E−t t ′′′′′E E E E E−−29X adX d X f X DX qX QX aq互感为0ad qf fX E X ψ′=各电势的物理含义?磁链不突变353、假设短路前发电机为空载?,即取10=≈U E 假定各发电机内电势相角相同,且均为0,即101=°∠≈E&4、在网络方面,忽略线路对地电容,变压器的励磁回路,在高压网络中忽略电阻。
线路1/2变压器1变压器2F41作业1、比较d轴超暂态电抗、暂态电抗及同步电抗的大小并从物理上解释之。
2、一台汽轮发电机其S r =15MVA,空载额定电压U r =6.3kV,在空载额定电压下发生机端三相突然短路。
已知其参数标幺值如下:s T s T s T X X X a d d d d d162.0,84.0,105.0,86.1,192.0,117.0==′=′′==′=′′设短路瞬间θa (0)=-60°。
(1)试写出三相短路电流的表达式;(2)绘出B相及C相的电流波形;(3)最大冲击电流发生在哪一相?图-3图-442。
交流永磁同步电动机数学模型的建立与分析1模型建立交流永磁同步电动机(Permanent Magnet Synchronous Motor, PMSM)根据转子位置可以分为内转子、外转子两种。
主要部件有机座、定子铁心、定子线圈、转子铁芯、永磁体、轴、轴承和电机端盖等,此外还包括转子支撑部件、冷却涵道、接线盒等结构。
PMSM的定子主要指定子绕组与定子铁心部分,对于常见的三相绕组,三相绕组对称分布,各相绕组轴线在空间互差120°,且通入三相绕组的电流相位依次相差120°。
PMSM的转子包括永磁体、转子铁心、转轴、轴承等。
转子提供的磁场主要是由转子铁芯上极性交替的永磁体所发出的,具体气隙平均磁密值大小以及气隙磁密波形的正弦性,主要取决于转子铁芯中永磁体的尺寸、摆放形式以及隔磁措施等因素。
为了所建立模型求解以及推导的便利性,首先对交流永磁同步电动机作如下假设:1)定子绕组Y接,三相绕组对称分布,各相绕组轴线在空间互差120°;转子上的永磁体在定转子气隙内产生主磁场,该磁场沿气隙圆周呈正弦波分布,转子没有阻尼绕组;2)忽略定子绕组的齿槽对气隙磁场分布的影响;3)假设铁心的磁导率时无穷大,不考虑电机定子和转子铁芯的涡流损耗以及磁滞损耗;4)认为定子绕组侧空载反电动势波形为正弦波;5)忽略电动机参数(绕组电阻与绕组电感等)的变化。
图3.1 三相两极PMSM结构简图如图3.1 所示,定子三相绕组AX、BY、CZ沿圆周均匀分布,A、B、C为各项绕组的首端,X、Y、Z为各项绕组的尾端,电流由绕组的首段流出,尾端流入。
此时绕组产生的磁场方向规定为该绕组轴线的正方向,即as、bs 和cs 分别代表A 相、B 相和C 相绕组的轴线,各相绕组分别通入相位相差120° 的电流。
以as、bs、cs为坐标轴,建立三相静止坐标系(如图3.1所示)。
转子的电角位置与电角速度的正方向选取为逆时针方向。
电机数学模型以二相导通星形三相六状态为例,分析 BLDC 的数学模型及电磁转矩等特 性。
为了便于分析,假定:a)三相绕组完全对称,气隙磁场为方波,定子电流、转子磁场分布皆对称; b)忽略齿槽、换相过程和电枢反应等的影响; C)电枢绕组在定子内表面均匀连续分布;⅛t J ⅛∙堵为定子相绕组电动势(V); L 为每相绕组的自感(H) ; M 为每相绕组间的互感(H) ; P 为微分算子P=d/dt 。
三相绕组为星形连接,且没有中线,则有i a + ⅛ + i c =OMi a +Mi b +Mi r =O得到最终电压方程:U ir O OI f -M O Oe√⅛ =O r O+ O L-M O P⅛ + ebΛ O r..Q O L-Mθc .图•无刷直流电机的等效电路无刷直流电机的电磁转矩方程与普通直流电动机相似, 其电磁转矩大小与磁 通和电流幅值成正比⅛-e√M P Jb+ ≡t L-* -* 1* -(1)—I :为定子相绕组电流(A);d)磁路不饱和,不计涡流和磁滞损耗式中:=.鬲乩为定子相绕组电压(V);Tβ=[e l i1+e b⅛+⅛]^所以控制逆变器输出方波电流的幅值即可以控制BLDC电机的转矩。
为产生恒定的电磁转矩,要求定子电流为方波,反电动势为梯形波,且在每半个周期内,方波电流的持续时间为120°电角度,梯形波反电动势的平顶部分也为120°电角度,两者应严格同步。
由于在任何时刻,定子只有两相导通,贝U:电磁功率可表示为:电磁转矩又可表示为:无刷直流电机的运动方程为:血(8) 其中I为电磁转矩;为负载转矩;B为阻尼系数;起为电机机械转速;J为电机的转动惯量。
传递函数:无刷直流电机的运行特性和传统直流电机基本相同,其动态结构图可以采用直流电机通用的动态结构图,如图所示:图2.无刷直流电机动态结构图由无刷直流电机动态结构图可求得其传递函数为… K I… K2n(s) = ~~—U(S) ---------- T L1 + T m s l+‰s L式中:Ki为电动势传递系数,【;:• L : , Ce为电动势系数;⅛K2为转矩传递函数,• - 一一,R为电动机内阻,Ct为转矩系数;⅛⅛Tm为电机时间常数,’1 .. ―一,G为转子重量,D为转子直径。
题目:交流电机动态过程分析学生姓名:专业:学号:评阅日期:摘要:本文首先简要介绍交流电机动态分析的过程和步骤,然后介绍三相感应电动机的动态方程及坐标变换原理,最后以三相感应电动机为例,对其在静止开始启动的动态过程进行了分析,并利用Matlab 软件进行了仿真。
关键词:三相感应电机;启动过程Abstract: This paper briefly introduces the process and steps of the dynamic analysis of AC motor, and then the three-phase induction motor dynamic equation and the coordinate transformation theory, and finally a three-phase induction motor, for example, started in the stationary dynamic process analysis and Matlab software simulation. Key words: Three-phase induction motor ; Start-up process一、引言1.动态分析的特点:交流电机动态运行时,电机内的各物理量(电压、电流、定、转子间的互感、电磁转矩和转速等)随时间变化,所以各量都用瞬时值表达,这是动态分析的一个特点。
动态分析时,由于电磁转矩是一个非线性项,所以转矩方程一般是非线性的;由于定、转子绕组之间的相对运动和某些电机的凸级转子(或定子)所造成的磁不对称性,交流电机的电压方程通常是含有时变系数的微分方程;这是动态分析的另一个特点。
若进一步考虑饱和的影响,由于电感的非线性,电压方程也可能成为非线性微分方程。
在转速设为常值和不计磁饱和的条件下,通过左边变换,电压方程可变换为常系数线性微分方程,并得到解析解。
河南城建学院毕业设计(论文)任务书题目三相感应电动机的建模及Simulink仿真系别电气与电子工程系专业电气工程及其自动化班级学号61 学生姓名指导教师发放日期2011年 5 月 13日河南城建学院教务处制河南城建学院本科毕业设计(论文)任务书注:任务书必须由指导教师和学生互相交流后,由指导老师下达并交教研室主任审核后发给学生,最后同学生毕业论文等其它材料一起存档。
毕业设计(论文)成绩评定答辩小组评定意见一、评语(根据学生答辩情况及其论文质量综合评定)。
二、评分(按下表要求评定)答辩小组成员签字年月日毕业答辩说明1、答辩前,答辩小组成员应详细审阅每个答辩学生的毕业设计(论文),为答辩做好准备,并根据毕业设计(论文)质量标准给出实际得分。
2、严肃认真组织答辩,公平、公正地给出答辩成绩。
3、指导教师应参加所指导学生的答辩,但在评定其成绩时宜回避。
4、答辩中要有专人作好答辩记录。
指导教师评定意见一、对毕业设计(论文)的学术评语(应具体、准确、实事求是):签字:年月日二、对毕业设计(论文)评分[按下表要求综合评定]评分表针对三相感应电动机故障诊断与保护,了解了国内外研究现状与发展,综述了该电机故障诊断技术的特点和研究成果。
在此基础之上,采用监测定子电流判断感应电动机工作是否正常,从而实现检测电机的故障。
在具体的研究过程中,首先熟悉感应电动机的工作机理以及基本结构,系统分析笼型感应电动机定子绕组、转子绕组、转子偏心和轴承发生故障时的特性,并提取出电动机在故障时相应的检测方法。
进行三相感应电动机缺相、过压、欠压的故障状态分析,设计出相应的保护电路。
针对感应电动机起动过程、堵转和短路等采用继电保护的不足,提出利用微机保护弥补缺陷。
微机保护技术的特点是数字化、智能化以及多功能化,其发展具有广阔的前景。
采用Matlab/Simulink建立三相感应电动机的仿真模型。
在这一部分中,先建立无故障状态下的仿真模型,对其进行参数仿真与分析;然后,对其过载运行、三相电源不对称等各种不同情况进行下进行仿真与分析,从而使对电动机的故障有更深层的理解。
三相感应电机的ECE模型提取一、介绍三相感应电机是一种常见的电动机类型,广泛应用于工业生产和家用电器中。
在电机控制系统设计中,建立电机的等效电路模型是非常重要的一步。
本文将探讨三相感应电机的等效电路(ECE)模型提取的方法和步骤。
二、三相感应电机的基本原理三相感应电机是一种基于电磁感应原理工作的电动机。
它由定子和转子两部分组成。
定子上绕有三相绕组,通过外部三相交流电源供电,产生旋转磁场。
转子则由导体材料制成,当转子在旋转磁场中运动时,感应出电动势,并产生电流。
根据洛伦兹力的作用,电流在导体中产生力矩,从而驱动转子旋转。
三、三相感应电机的等效电路模型为了方便电机的控制和分析,需要将三相感应电机建模为等效电路。
等效电路模型能够准确描述电机的电气特性,并用于控制系统的设计和仿真。
3.1 定子电路模型定子电路模型是描述定子绕组的电气特性的模型。
它由电阻、电感和电源组成。
定子电阻代表了定子绕组的电阻损耗,定子电感则代表了定子绕组的电感特性。
3.2 转子电路模型转子电路模型是描述转子的电气特性的模型。
它由电阻和电感组成。
转子电阻代表了转子导体材料的电阻损耗,转子电感则代表了转子的电感特性。
3.3 互感模型互感模型描述了定子和转子之间的电磁耦合关系。
它通过互感系数来表示定子和转子之间的耦合程度。
互感模型能够准确描述电机的传递特性和电磁转矩产生的机理。
四、三相感应电机的ECE模型提取方法三相感应电机的ECE模型提取方法主要包括参数测量和参数辨识两个步骤。
4.1 参数测量参数测量是指测量电机的各个参数数值,包括电阻、电感和互感等。
参数测量可以通过实验方法进行,比如使用电阻表、电感表和互感表进行测量。
此外,还可以通过理论计算和仿真模拟来估计参数的数值。
4.2 参数辨识参数辨识是指通过已知的电机输入输出数据,利用数学方法估计电机的参数数值。
常用的参数辨识方法包括最小二乘法、极大似然估计和神经网络等。
参数辨识的目标是找到最优的参数估计,使得模型的输出与实际测量数据最接近。
电机数学模型以二相导通星形三相六状态为例,分析BLDC 的数学模型及电磁转矩等特性。
为了便于分析,假定:a)三相绕组完全对称,气隙磁场为方波,定子电流、转子磁场分布皆对称; b)忽略齿槽、换相过程和电枢反应等的影响; c)电枢绕组在定子内表面均匀连续分布; d)磁路不饱和,不计涡流和磁滞损耗。
则三相绕组的电压平衡方程可表示为:(1)式中:为定子相绕组电压(V);为定子相绕组电流(A);为定子相绕组电动势(V);L 为每相绕组的自感(H);M 为每相绕组间的互感(H);p 为微分算子p=d/dt 。
三相绕组为星形连接,且没有中线,则有(2) (3)得到最终电压方程:(4)ce c图.无刷直流电机的等效电路无刷直流电机的电磁转矩方程与普通直流电动机相似,其电磁转矩大小与磁通和电流幅值成正比(5)所以控制逆变器输出方波电流的幅值即可以控制BLDC 电机的转矩。
为产生恒定的电磁转矩,要求定子电流为方波,反电动势为梯形波,且在每半个周期内,方波电流的持续时间为120°电角度,梯形波反电动势的平顶部分也为120°电角度,两者应严格同步。
由于在任何时刻,定子只有两相导通,则:电磁功率可表示为:(6)电磁转矩又可表示为:(7)无刷直流电机的运动方程为:(8)其中为电磁转矩;为负载转矩;B 为阻尼系数;为电机机械转速;J 为电机的转动惯量。
传递函数:无刷直流电机的运行特性和传统直流电机基本相同,其动态结构图可以采用直流电机通用的动态结构图,如图所示:图2.无刷直流电机动态结构图由无刷直流电机动态结构图可求得其传递函数为:式中:为电动势传递系数,,Ce 为电动势系数;K1为转矩传递函数,,R 为电动机内阻,Ct 为转矩系数;K2为电机时间常数,,G 为转子重量,D 为转子直径。
Tm基于MATLAB的BLDC系统模型的建立在Matlab中进行BLDC建模仿真方法的研究已受到广泛关注,已有提出采用节点电流法对电机控制系统进行分析,通过列写m文件,建立BLDC仿真模型,这种方法实质上是一种整体分析法,因而这一模型基础上修改控制算法或添加、删除闭环就显得很不方便;为了克服这一不足,提出在Matlab/Simulink中构造独立的功能模块,通过模块组合进行BLDC建模,这一方法可观性好,在原有建模的基础上添加、删除闭环或改变控制策略都十分便捷,但该方法采用快速傅立叶变换(FFT)方法求取反电动势,使得仿真速度受限制。
第二讲三相交流感应发电机的数学模型三相交流异步发电机是一种通过定、转子绕组间的电磁耦合来实现机械能-电能的能量转换装置。
研究三相交流异步发电机的电磁关系是了解三相交流发电机运行问题的理论基础,为风电机组联网运行分析奠定理论基础,对解决风电机组联网运行问题具有重要的意义。
2.1 abc坐标下的有名值方程2.1.1理想电机为了便于定量分析三相交流电机的能量转换过程,本节基于理想电机假设,建立了三相交流异步电机的数学模型,即假设:1)电机铁心的导磁系数为常数,即忽略铁心磁饱和、磁滞的影响,也不计涡流及集肤作用等的影响;2)对纵轴及横轴而言,电机转子在结构上是完全对称的,即电机磁路在空间上完全对称;3)定(转)子三个绕组的位置在空间上互相相差120°电角度,三个绕组在结构上完全相同;4)定子绕组和转子绕组均在气隙空间中产生正弦分布的磁动势;5)只考虑气隙基波磁场的作用;6)电机定、转子表面光滑。
在此基础上,对定、转子绕组回路电压电流正方向、定、转子电流与磁链正方向等做如下规定:1)定子绕组电压、电流正方向遵循发电机惯例;2)转子绕组电压、电流正方向遵循电动机惯例;3)定子负值电流产生正值磁链;转子正值电流产生正值磁链。
子按逆时针方向旋转,空间分布纵向剖面sQsCsB 'sAsBsA 'sC 'sDra 'rb 'rc 'rarbrcβr αr θr······r ω1ω图2-1 三相交流电机定、转子绕组空间分布纵向剖面示意图图中:sA 和sA ’、sB 和sB ’、sC 和sC’分别表示A 、B 、C 三相定子绕组;ra 和ra ’、rb 和rb ’、rc 和rc ’分别表示a 、b 、c 三相转子绕组;定子A 相绕组轴线正方向为空间位置参考方向即sD 轴,转子绕组a 相轴线即r α轴超前sD 轴θr 电角度。
2.1.2电压方程根据上述正方向规定,可以得到如图2-2所示的三相交流感应发电机绕组电路模型,据此可以得到如式(2-1)-(2-2)所示的定、转子电压方程。
εsaI sR saU εra I rR raU(a )定子绕组等值电路 (b )转子绕组等值电路图2-2三相交流发电机定转子绕组电路模型(单相)定子电压方程:()()()()()()()()()sA sA s sA sB sB s sBsC sCs sC d t u t R i t dt d t u t R i t dt d t u t R i t dt ψψψ⎧=-+⎪⎪⎪=-+⎨⎪⎪=-+⎪⎩(2-1)转子电压方程:()()()()()()()()()ra rar ra rb rb r rb rc rc r rc d t u t R i t dtd t u t R i t dt d t u t R i t dt ψψψ⎧=+⎪⎪⎪=+⎨⎪⎪=+⎪⎩(2-2)式中,s R 、r R 分别为定、转子绕组电阻;u sx 、u rx ,i sx 、i rx ,ψsx 、ψrx (x =a,b,c)分别为定、转子绕组电压、电流和磁链。
2.1.3磁链方程定、转子绕组磁链与电流的关系为:ss sr s s rs rr r r L L t i t L L t i t ψψ-⎡⎤⎡⎤⎡⎤=⎢⎥⎢⎥⎢⎥⎣⎦⎣⎦⎣⎦()()()()(2-3)L ss 、L rr 、L sr =L rs T 均为3行×3列的电感子矩阵,分别表示定子绕组电感矩阵、转子绕组电感矩阵和定、转子绕组之间的互感矩阵,各电感子矩阵表达式为:sss ss s sss ss L M M L M L M M M L ⎡⎤⎢⎥=⎢⎥⎢⎥⎣⎦,=r r r rr r r r r r r L M M L M L M M M L ⎡⎤⎢⎥⎢⎥⎢⎥⎣⎦(2-4)()()()()()()cos cos 120cos 120cos 120cos cos 120cos 120cos 120cos o o r r r To ors sr sr r r r o o r r r L L M θθθθθθθθθ⎡⎤-+⎢⎥⎢⎥==+-⎢⎥⎢⎥-+⎣⎦(2-5)式中:θr =ωr t+θr0为转子绕组a 轴与定子绕组A 轴之间的空间相位角,θr0为初始相位角,ωr 为转子转速(电角速度)。
并且:sm m s s slsm sl m s s L R N M L L L R N L 212122-=-=+=+=(2-6)rm m r r rlrm rl mr r L R N M L L L R N L 212122-=-=+=+=(2-7)mr m s rm sm mr s sr rs R N R N L L R NN M M 22====(2-8)各物理量含义:根据公共磁通假设,与电机绕组交链的磁通主要有主磁通和漏磁通。
rm sm L L 、分别为主磁通与定、转子绕组交链的最大互感;rl sl L L 、分别为定、转子漏感;s M 为定子间互感,各相间差o120电角度,因此sm sL M 21-=;同理,r M 为转子间互感,rm r L M 21-=;()sr rs M M 为定、转子之间互感的最大值。
2.1.4转子运动方程电机转子运动方程为e m rjT T dt d T -=Ω(2-9)式中:Ωr 为转子旋转角速度(rad/s ), T J 为发电机组的转动惯量(kg ⋅m 2),T m 为机械力矩(N ⋅m ),T e 为电磁力矩(N ⋅m ),且式(2-1)-(2-9)构成了三相交流感应发电机组的数学模型,共有Ψsabc 、Ψrabc 、i sabc 、i rabc 、Ωr 等13个未知数,却仅有7个方程,无法求解。
因此,我们通过找出磁链和电流的关系,来减少未知数。
便有如下方程:()()()()3p e a b c b c a c a b N T i i i i i i ψψψ=-+-+-(2-10)式中:Np 为极对数, rr pn ωΩ=。
此时,可得到6个电压方程、6个磁链方程和一个转子运动方程,即可求得13个未知数。
2.2 Park 变换由上可知,abc 坐标系下三相交流感应电机定转子绕组互感随时间变化,从而使得感应电机方程为时变系数的微分方程组,增加了电机动态过程分析难度。
根据交流电机双反应理论,定子abc 三相绕组电流产生的合成磁场可用同步旋转的d 、q 两相绕组电流产生的合成磁场来等效,这就叫做Park 变换。
我们通过分析定子空间磁动势矢量来确定从两种坐标下的变换。
d 、q 方向磁动势方程:()()()()⎥⎥⎥⎦⎤⎢⎢⎢⎣⎡⎥⎦⎤⎢⎣⎡+-+----=⎥⎥⎦⎤⎢⎢⎣⎡c b a od odo d o d d d q d F F F F F 120sin 120cos 120sin 120cos sin cos θθθθθθ abc 方向的磁动势方程:()()cos cos 120cos 120m a a o b s b s m o c c m I t F i F N i N I t F i I t ωωω⎡⎤--⎡⎤⎡⎤⎢⎥⎢⎥⎢⎥⎢⎥=-=--⎢⎥⎢⎥⎢⎥⎢⎥⎢⎥-⎢⎥⎣⎦⎣⎦-+⎣⎦因此:()()()()cos 120cos 120cos sin sin 120sin 120o osA d d d d s sB o o q d d d sC i F N i F i θθθθθθ-⎡⎤⎡⎤-+⎡⎤⎢⎥⎢⎥=-⎢⎥⎢⎥-⎢⎥---+⎣⎦⎢⎥⎣⎦-⎣⎦()()cos 2sin 3d s m d t N I t ωθωθ⎡⎤-=⎢⎥--⎣⎦为保证合成后d 、q 轴磁场幅值与abc 轴磁场幅值相等,Park 变换后的系数为:()()()()⎥⎦⎤⎢⎣⎡+-+----=o d od o d o d d d P 120sin 120cos 120sin 120cos sin cos 32θθθθθθ2.3 0dq 坐标下的有名值方程2.3.1电压方程11////sd s sd sd sq sq s sq sq sd rd r rd rd s rq rq r rq rq s rdu R i d dt u R i d dt u R i d dt u R i d dt ψωψψωψψωψψωψ=-+-⎧⎪=-++⎪⎨=+-⎪⎪=++⎩ (2-9)式中:u sd 、u sq ,i sd 、i sq ,ψsd 、ψsq 分别为d 、q 定子绕组电压、电流和磁链; u rd 、u rq ,i rd 、i rq ,ψrd 、ψrq 分别为d 、q 转子绕组电压、电流和磁链; ωs 为转差角速度,ωs =ω1-ωr 。
10()()()sd sA sq sB sC s u u t u C u t u t u ⎡⎤⎡⎤⎢⎥⎢⎥=⎢⎥⎢⎥⎢⎥⎢⎥⎣⎦⎣⎦,10()()()sd sA sq sB sC s i i t i C i t i t i ⎡⎤⎡⎤⎢⎥⎢⎥=⎢⎥⎢⎥⎢⎥⎢⎥⎣⎦⎣⎦,10()()()sd sA sq sB sC s t C t t ψψψψψψ⎡⎤⎡⎤⎢⎥⎢⎥=⎢⎥⎢⎥⎢⎥⎢⎥⎣⎦⎣⎦ 20()()()rd ra rq rb rc r u u t u C u t u t u ⎡⎤⎡⎤⎢⎥⎢⎥=⎢⎥⎢⎥⎢⎥⎢⎥⎣⎦⎣⎦,20()()()rd ra rq rb rc r i i t i C i t i t i ⎡⎤⎡⎤⎢⎥⎢⎥=⎢⎥⎢⎥⎢⎥⎢⎥⎣⎦⎣⎦,20()()()rd ra rq rb rc r t C t t ψψψψψψ⎡⎤⎡⎤⎢⎥⎢⎥=⎢⎥⎢⎥⎢⎥⎢⎥⎣⎦⎣⎦C 1、C 2为Park 变换矩阵,本文选择:1111111cos cos(120)cos(120)2sin sin(120)sin(120)31/21/21/2C θθθθθθ⎡⎤-+⎢⎥=----+⎢⎥⎢⎥⎣⎦(2-9)2cos cos(120)cos(120)2sin sin(120)sin(120)31/21/21/2s s s ss s C θθθθθθ⎡⎤-+⎢⎥=----+⎢⎥⎢⎥⎣⎦(2-9)式中:θ1=ω1t +θ10为同步旋转坐标系的d 轴与三相静止坐标轴系的A 相绕组轴线之间的夹角,ω1为同步旋转坐标系的旋转角速度,10θ为t=0时θ1的初值;0s s s t θωθ+=为同步旋转坐标系的d 轴与三相转子坐标轴系的a 相绕组轴线之间的夹角,ωs =ω1-ωr 为转差角速度,θs0为t=0时θs 的初值。
2.3.2磁链方程同步旋转坐标系下的磁链方程为:()()()()⎪⎪⎪⎩⎪⎪⎪⎨⎧+-=+-=+-=+-=rq r sq m rqrd r sd m rd rq m sq s sq rd m sd s sdi L i L i L i L i L i L i L i L ψψψψ(2-9)式中:00m m m L L L ⎡⎤=⎢⎥⎣⎦,00s s s L L L ⎡⎤=⎢⎥⎣⎦,00rr r L L L ⎡⎤=⎢⎥⎣⎦(2-9)L m 为dq 坐标系同轴定子与转子等效绕组间的互感,L m =1.5 L sm ; L s 为dq 坐标系定子等效两相绕组的自感,L s =1.5L sm +L sl =L m +L sl ; L r 为dq 坐标系转子等效两相绕组的自感,L r =1.5 L rm +L rl =L m +L rl 。