有无催化剂会影响双氧水分解速率任务三
- 格式:ppt
- 大小:1.96 MB
- 文档页数:14
双氧水分解率
双氧水的分解率受温度和催化剂的影响。
在常温下,双氧水可以分解,但速率较慢。
温度越高,双氧水的分解率越高。
当温度为60℃时,双氧水的分解率为50%左右。
当温度达到90-100℃时,双氧水可以分解90%。
当加热到100℃以上时,双氧水开始急剧分解。
催化剂能加速双氧水的分解。
常用的催化剂有二氧化锰、硫酸铜、红砖粉末等。
金属配合物在低温、低碱下也具有很好的促进双氧水分解的作用。
如果想要了解某一具体条件下的双氧水分解率,建议咨询化学领域专家或查阅化学领域专业书籍文献,获取更全面的信息。
DIS探究催化剂对过氧化氢分解反应速率的影响日期:年月日实验者:成绩等第: 【探究背景】催化剂是化学研究中的永恒课题。
催化剂就像“点石成金”的魔术棒,能够增大化学反应速率。
在化工生产中,接触法制硫酸、合成法制氨、氢化法制硬化油等,都使用了催化剂。
在《化学反应原理》中我们学习了催化剂对过氧化氢分解反应速率的影响,这是采用传统中学化学实验手段对此实验进行的定性研究。
通常判断H2O2分解速率的大小,可以通过观察比较H2O2溶液中析出气泡的快慢程度,或测定单位时间内H2O2分解放出O2的体积。
但催化剂对过氧化氢分解反应过程究竟是如何影响的?该分解反应是什么规律?反应速率曲线又是怎样的数学关系?这些都是传统中学化学实验手段难以回答的。
基于对这些问题的思考,我们可以利用先进的DIS实验系统深入探究催化剂对过氧化氢分解反应速率的影响,认识催化剂对化学反应的重要作用。
【探究目的】1.探究不同催化剂对过氧化氢分解反应速率的影响。
2.熟悉DIS实验系统的使用,会使用压强传感器对反应容器中的气压进行实时测量,并绘制“P-t”图线进行分析。
【探究原理】1.过氧化氢分解的影响因素过氧化氢(H2O2),俗称双氧水,它是一弱酸性的无色透明液体,相对密度1.4067(25 ℃),熔点-0.41 ℃。
沸点150.2 ℃,溶于水、醇、醚,不溶于石油。
溶液的酸碱性对H2O2的稳定性有较大的影响,如在碱性溶液中,H2O2分解较快;在酸性条件下比较稳定,一般商品的过氧化氢溶液里都加有酸作为稳定剂。
另外,H2O2见光、遇热、遇到大多数金属氧化物、粗糙表面、重金属及其它杂质分解也会加速。
通常选用MnO2作催化剂,MnO2的用量以及颗粒直径大小均会影响H2O2分解的速率。
除MnO2外,还可用CuO、Fe2O3等作H2O2分解的催化剂。
在催化剂存在下,H2O2迅速分解:2H2O22H2O + O2↑不含杂质的双氧水的分解速度一般较慢, 每年损失率在1%之下。
双氧水的分解功能双氧水,化学名为过氧化氢(H2O2),是一种无色透明的液体,在日常生活、工业生产以及医疗卫生等多个领域都有着广泛的应用。
双氧水之所以能在诸多领域中发挥作用,与其独特的分解功能密不可分。
本文将对双氧水的分解功能进行详细探讨,并分析其在不同领域中的应用。
一、双氧水的分解功能双氧水在常温下较稳定,但在一定条件下,如加热、光照、加入催化剂等,会发生分解反应,生成水和氧气。
这一分解过程可表示为:2H2O2→ 2H2O + O2↑。
双氧水的分解反应是一个放热过程,同时生成的氧气具有氧化性,这使得双氧水在分解时能够发挥出独特的化学作用。
二、双氧水分解的影响因素温度:随着温度的升高,双氧水的分解速率加快。
因此,在需要快速分解双氧水的场合,可以通过加热的方式来实现。
光照:紫外线等特定波长的光照也会促使双氧水发生分解。
这一原理被应用于一些光催化反应中。
催化剂:某些物质可以降低双氧水分解的活化能,从而加速其分解过程。
常见的催化剂包括金属离子(如铁离子、锰离子等)和一些有机化合物。
三、双氧水分解的应用医疗卫生领域:双氧水因其较强的氧化性和分解产生的氧气,被广泛应用于医疗卫生领域。
例如,在伤口消毒过程中,双氧水可以迅速杀灭细菌、病毒等微生物,同时分解产生的氧气有助于促进伤口愈合。
此外,双氧水还可用于治疗口腔疾病、中耳炎等。
环保领域:双氧水在环保领域中也有着重要的应用。
由于其分解产物为水和氧气,不会对环境造成污染,因此双氧水被用作一种环保型氧化剂。
在废水处理过程中,双氧水可以与某些有机物发生氧化反应,将其转化为无害或低毒的物质,从而达到净化水质的目的。
工业领域:在工业领域,双氧水的分解功能被广泛应用于漂白、清洗和表面处理等方面。
例如,在造纸业中,双氧水可以替代传统的氯气漂白剂,对纸浆进行漂白处理,降低环境污染。
在电子行业中,双氧水可用于清洗印刷电路板、半导体器件等,去除表面的有机物和金属离子污染。
此外,双氧水还可用于金属表面的氧化处理,提高金属材料的耐腐蚀性和耐磨性。
三氯化铁溶液对双氧水分解作用的探究
授课人:黄慧学校:城西学校
一、选题背景:这节课内容是基于人教版九年级化学上册第二单元课题3中二氧化锰对过氧化氢溶液影响的一个衍生,这个探究课题是学生学习化学后较早接触到的一类科学探究实验,科学探究的核心思想——控制变量在这里也有很好的体现。
二、学情分析:此时的初三学生学习化学的时间并不长,在化学探究实验的学习中实验设计的能力和分析解决问题的能力还有所欠缺,基本的实验操作还不够娴熟,但这时他们对化学的好奇心和求知欲是最强的时候。
在这个课题中学生已知道催化剂会影响过氧化氢溶液分解速率,所以从这个选题出发学生更易接受,并且可以调起他们的好奇心和求知欲,在探究中学习,在学习中探究,从而起到培养学生化学科学素养的目的。
三、教学目标
1.知识与技能目标
(1)了解外界因素能影响过氧化氢溶液分解速率,并能举例说出哪些因素。
(2)学习对照实验的设计,提高实验操作能力及对实验现象的整理和分析能力。
2.过程与方法目标
(1)重视培养学生科学探究的基本方法,提高科学探究能力。
(2)通过实验探究分析影响化学反应速率的因素。
3.情感态度与价值观目标:培养学生积极参与科学探究的热情,体验成功的快乐,培养生生配合师生配合
的情感。
四、教学重难点:重点:体验以实验为核心的科学探究过程
难点:探究方案的设计,实验过程的实施与评价
五、教学方法:以实验为核心的自主、合作、探究学习
六、教具准备:10%和20%的过氧化氢溶液、接近饱和的氯化铁溶液、10ml量筒、胶头滴管、试管、火柴、酒精灯
七、教学环节。
催化剂对过氧化氢分解速率影响的探究黄淡花 20062401064 化教2班组员陈耿峰一、探究问题的提出催化剂、温度、浓度能影响化学反应速率,不同催化剂对过氧化氢分解速率有何影响?二、原理和问题解决设想催化剂是一种可以改变反应速率而本身不发生化学反应的物质,它的使用能够改变反应途径,降低反应的活化能。
本实验通过控制变量法,用对比实验进行探究不同催化剂对过氧化氢分解速率的影响,从而得出催化分解过氧化氢的最佳催化剂,并由此形成催化剂对化学反应速率的影响的认识。
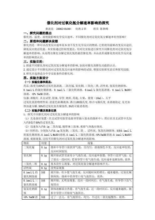
三、实验目的:1.探索不同催化剂对过氧化氢分解速率的影响,加深对催化剂催化功能的认识.2.通过设计不同催化剂对过氧化氢反应速率的影响的试验,增强实验探究意识和探究技能.3.研究并选择适合中学实验条件的催化剂.四、实验方案设计(一)实验仪器和药品:药品:浓度为30%的过氧化氢溶液,二氧化锰,氧化铜,三氧化二铁,活性炭,氢氧化钠固体,0.1mol/L的氯化铜溶液,0.1mol/L三氯化铁溶液,0.1mol/L氯化氢溶液,0.1mol/L MnSO4溶液,40% NaOH溶液。
仪器:酒精灯,具支试管,胶塞,导管,烧杯,药匙,火柴,量筒(10ml),天平过氧化氢的物理性质:淡蓝色粘稠液体,沸点150摄氏度,熔点-1摄氏度,水溶液稳定,见光加热加速分解.30%的过氧化氢有腐蚀性,3%的可做消毒剂.(二)实验步骤及现象记录1、探究不同催化剂对过氧化氢分解速率的影响(1)先连接好装置(具支试管用胶管连接导管插入装水的烧杯中),然后在具支试管中先加入约3毫升30%的过氧化氢。
(2)迅速加入约0.1g二氧化锰,随即塞上胶塞,观察气体逸出情况.(3)同样的,分别加入约0.1g氧化铜,三氧化二铁 , 活性炭,氢氧化钠固体,3滴0.1mol/L 的氯化铜溶液,0.1mol/L MnSO4溶液,0.1mol/L三氯化铁溶液,40% NaOH溶液,0.1mol/L MnSO42.为了比较氯化铜溶液,三氯化铁溶液用量对过氧化氢分解速率的影响,前面三滴三氯化铁溶液确实没多大变化,看不出有催化性,同时也为了探究三氯化铁溶液中到底是哪种粒子起作用,我们做了如下探究。
题型03 实验探究题1.(2023-2024九上·亳州市·期中)小焦同学用“双氧水”(过氧化氢溶液)冲洗伤口时,不小心将过氧化氢溶液滴到水泥地板上,发现有大量气泡产生。
【查阅资料】①水泥块中含有的氯化铁,二氧化锰,碘化钾都可以作过氧化氢分解的催化剂。
②气压传感器能描绘出密闭容器中压强随时间的变化曲线(如图1)。
曲线斜率越大,说明过氧化氢分解速度越快,则该条件对过氧化氢分解速率影响越大。
2.(2023-2024九上·安庆市·期中)为了探究影响化学反应速率(即反应快慢)的因素,化学学习小组以过氧化氢分解为研究对象进行实验。
三个小组均采用如图装置进行实验,记录收集20mL氧气所需的时间。
实验室可供选择的试剂有:2.5%、5%、10%三种浓度的过氧化氢溶液、二氧化锰、氧化铜和红砖粉末。
(1)A组:探究催化剂种类对化学反应速率的影响各取10mL10%过氧化氢溶液于注射器(此时注射器中无气体),在三支试管中分别加入二氧化锰、红砖粉末、氧化铜各0.5g,分别注入过氧化氢溶液进行如图所示的实验,记录数据如下:试剂二氧化锰红砖粉末氧化铜时间/s106020由此得出结论:二氧化锰、氧化铜对过氧化氢分解有催化作用,红砖粉末无催化作用。
某同学对该结论提出质疑,认为需要再补充一个对比实验,才能证明红砖粉末有没有催化作用,其操作为___________。
(2)B组:探究过氧化氢溶液的浓度对化学反应速率的影响甲同学:取10mL5%过氧化氢溶液,加入0.5g二氧化锰为催化剂,进行实验,记录时间t1。
乙同学:取10mL25%过氧化氢溶液,加入0.5g氧化铜为催化剂,进行实验,记录时间t2。
①实验结果t1___________t2(填“>”、“=”或“<”)。
乙反应的文字表达式为___________,基本反应类型为___________。
结论:过氧化氢溶液浓度越大,反应速率越快。
学案一、知识储备1、需要催化剂的化学反应(1)工业生产硫酸制备:工业合成氨:氨气催化氧化:加聚反应:缩聚反应:催化裂化、裂解、催化加氢、制造肥皂······汽车尾气处理:2NO+2CO=N2+2CO2(2)生命活动蛋白质水解:油脂水解:淀粉水解:呼吸作用:······2、催化剂的催化原理催化剂原理:降低化学反应的活化能(1)碰撞理论:(2)过渡态理论:(画出有催化剂时能量变化图)...............3、过氧化氢的性质过氧化氢俗称。
化学性质:二、实验探究1、实验目的探究催化剂的、、对过氧化氢分解速率的影响2、实验设计方案(两人小组讨论,并汇报)3、实验活动实验活动1 定性实验(四人小组,三人同时操作,一人记录)取三支试管,分别加入0.1g(已装好)的MnO2、Fe2O3、CuO,分别用量筒量取5mL6%实验结论:实验活动2 定量实验(1)根据反应原理:设计出合理的实验装置图(仪器可以从下面选择),画右边方框............................(2)定量实验操作(2①组装仪器:组装从下往上,从左往右(注塞紧橡胶塞)②检查气密性:手捂住法③添加试剂:加固体试剂于试管中,加5mL6%的双氧水与分液漏斗中量筒内装满水,准备收集气体④分工完成:打开分液漏斗的瓶塞,打开旋塞液体留下的同时秒表开始计时,液体加完后要迅速旋上旋塞,计时的同学收集到气体暂停秒表⑤记录测得的数据,汇报交流实验结论:4、实验反思:①实验中遇到了哪些问题?分析失败原因。
②量筒内50mL就是反应产生氧气的吗?③该实验中的二氧化锰如何回收利用?催化剂能否无限循环使用呢?。