精油提取工艺
- 格式:ppt
- 大小:2.04 MB
- 文档页数:20
实验室油樟精油提取工艺流程下载温馨提示:该文档是我店铺精心编制而成,希望大家下载以后,能够帮助大家解决实际的问题。
文档下载后可定制随意修改,请根据实际需要进行相应的调整和使用,谢谢!并且,本店铺为大家提供各种各样类型的实用资料,如教育随笔、日记赏析、句子摘抄、古诗大全、经典美文、话题作文、工作总结、词语解析、文案摘录、其他资料等等,如想了解不同资料格式和写法,敬请关注!Download tips: This document is carefully compiled by theeditor. I hope that after you download them,they can help yousolve practical problems. The document can be customized andmodified after downloading,please adjust and use it according toactual needs, thank you!In addition, our shop provides you with various types ofpractical materials,such as educational essays, diaryappreciation,sentence excerpts,ancient poems,classic articles,topic composition,work summary,word parsing,copy excerpts,other materials and so on,want to know different data formats andwriting methods,please pay attention!实验室油樟精油提取工艺流程一、准备工作阶段。
在进行实验室油樟精油提取之前,需要进行充分的准备工作。
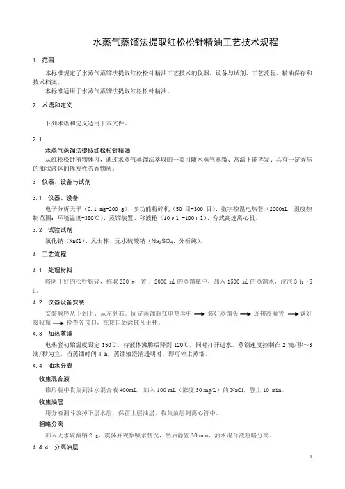
水蒸气蒸馏法提取红松松针精油工艺技术规程1 范围本标准规定了水蒸气蒸馏法提取红松松针精油工艺技术的仪器、设备与试剂、工艺流程、精油保存和技术档案。
本标准适用于水蒸气蒸馏法提取红松松针精油。
2 术语和定义下列术语和定义适用于本文件。
2.1水蒸气蒸馏法提取红松松针精油从红松松针植物体内,通过水蒸气蒸馏法萃取的一类可随水蒸气蒸馏、常温下能挥发、具有一定香味的油状液体的挥发性芳香物质。
3 仪器、设备与试剂3.1 仪器、设备电子分析天平(0.1 mg-200 g)、多功能粉碎机(50目-300目)、数字控温电热套(2000mL;温度控制范围:环境温度-380℃)、蒸馏装置、移液枪(10μl -100μl)、台式高速离心机。
3.2 试验试剂氯化钠(NaCl)、凡士林、无水硫酸钠(Na2SO4、分析纯)。
4 工艺流程4.1 处理材料将阴干好的松针粉碎,称取250 g,置于2000 mL的蒸馏瓶中,加入1500 mL的蒸馏水,浸泡3 h~5 h。
4.2 仪器设备安装安装顺序从下到上,从左到右。
固定蒸馏瓶在电热套中装好蒸馏头连接冷凝管调好接收瓶检查各接口,在接口处涂抹凡士林。
4.3 加热蒸馏电热套初始温度设定150℃,待液体沸腾后降到120℃,同时打开进水。
蒸馏速度控制在2滴/秒~3滴/秒为宜,当蒸馏时间4 h,蒸馏液澄清透明时,即可停止蒸馏。
4.4 油水分离收集混合液锥形瓶中收集到油水混合液400mL,加入100 mL(浓度30 mg/L)的NaCl,静止10 min。
收集油层用分液漏斗放掉下层水层,保留上层油层,收集油层到离心管中。
粗略分离加入无水硫酸钠2 g,震荡并观察吸水情况,然后静置30 min,油水混合液粗略分离。
4.4.4 分离油层1用移液器抽取上层澄清透明液体到2 mL离心管中,13000转/min,离心3 min,分离出油层。
4.4.5 重复分离重复操作两次。
4.4.6 收集精油最后淡黄色的油层即为精油,将收集到的精油抽取到容器中,封口膜封口。
提取精油的方法提取精油是一种古老而又神秘的技艺,通过提取植物中的芳香成分,制成精油,不仅可以给人们带来愉悦的感官体验,还能发挥植物的药用价值。
下面我们将介绍几种常见的提取精油的方法,希望能够对您有所帮助。
首先,蒸馏法是一种常见的提取精油的方法。
这种方法适用于大多数花朵和叶子类植物,比如薰衣草、迷迭香等。
首先将植物放入蒸馏器中,加入适量的水,然后加热水直至沸腾,蒸馏器中的水蒸气会将植物中的芳香成分带出,随后通过冷凝器冷却,形成液态的精油。
这种方法简单易行,适用范围广泛。
其次,冷压法是提取柑橘类植物精油的常用方法。
这种方法适用于柑橘类水果的果皮,比如柠檬、橙子等。
首先将柑橘类水果的果皮削下,然后通过机械压榨的方式,将果皮中的精油压榨出来。
这种方法简单易行,能够保留植物的天然香气和营养成分。
另外,溶剂提取法是一种高效的提取精油的方法。
这种方法适用于一些难以通过蒸馏或冷压法提取的植物,比如茉莉花、玫瑰花等。
首先将植物材料放入溶剂中浸泡一段时间,使植物中的芳香成分溶解到溶剂中,随后通过蒸发溶剂的方式,得到纯净的精油。
这种方法能够提取植物中更多的芳香成分,但需要注意溶剂的选择和处理,确保精油的纯净和安全。
最后,超临界萃取法是一种高科技的提取精油的方法。
这种方法利用超临界流体的特性,将植物材料中的芳香成分提取出来,得到高纯度的精油。
这种方法能够保留植物中的活性成分,但设备和工艺要求较高,成本也较高。
总的来说,提取精油的方法多种多样,我们可以根据不同的植物材料和需求选择合适的提取方法。
无论是蒸馏法、冷压法、溶剂提取法还是超临界萃取法,都能够帮助我们提取出纯净、天然的精油,为我们的生活带来更多的美好。
希望以上内容对您有所帮助,谢谢阅读!。
在精油的生产过程中少不了要使用提取设备,一般这种设备比较适用于含较高油脂成分的植物性枝叶、花、草等芳香型油脂成分的共水和隔水蒸馏提取工艺,而且自动化程度高,就具体的工艺流程为您分析如下:
使用精油提取设备主要是通过水蒸气从芳香植物中蒸馏萃取出精油,这是萃取精油比较常用和洁净的方法,95%的芳香植物的精油均可以用蒸馏法萃取获得。
将芳香植物原料先放入设备内,然后加入清水或上一次蒸馏出来的纯露,加热的方法有直接通入水蒸汽加热、电加热夹套自动控制控温、超声波萃取等方法。
具体的工艺流程如下:
植物花草与水按1:4投入蒸锅内,先用直接蒸气加热,温度上升到70-80℃时,通入直接蒸气加热到欢腾,约用30-40分钟,继续蒸馏2.5-3小时,操控流出液量为花重的1-2倍,蒸馏速度为蒸锅容积的8-10%,操控冷却水量,使流出液头半小时温度操控在28-35℃,半小时后至最终温度操控在40-45℃,一般不超过50℃。
流出液经油水分离器将玫瑰油与玫瑰油饱满蒸馏水分开,取出玫瑰油,饱满蒸馏水由油水分离器在高差效果下流入复馏柱,在蒸锅上升的蒸气
的效果下进行加热复馏,再经冷凝器回到油水分离器,这样反复蒸馏、复馏。
采用专用的设备提取出来的精油品质,提取效率高等特点。
有利于精油蒸出,也有利于缩短蒸馏时间,节能环保,提高得油率和油的质量。
提取艾叶精油的原理
提取艾叶精油的原理概括如下:
1. 艾叶中含有约1%的精油,主要成分有蒎烯、芳樟醇、萜烯等。
这些挥发性成分赋予艾叶药用价值。
2. 原料处理:新鲜艾叶经过清洗、烘干,破碎至一定粒径,增加组织破坏,有利于提高精油得率。
3. 浸提:用溶剂浸提是提取精油的主要方法,常用乙醇、丙酮等有机溶剂。
溶剂渗入细胞,溶解并扩散出挥发性成分。
4. 蒸馏:浸提液经蒸馏,溶剂挥发带出精油成分并凝结,得到精油产品。
蒸馏条件影响精油质量和得率。
5. 水蒸气蒸馏:也可使用水蒸气蒸馏法,高温水蒸气吹入原料,挥发并带出精油。
节省有机溶剂,更环保。
6. 压榨法:也可通过机械压榨从组织中压出含油的汁液,再提取精油。
但得率较低。
7. 萃取工艺参数:溶剂种类、提取温度、时间、固液比、蒸馏温度等都影响提取效果。
8. 萃取方式还可以采用超臭气萃取、二氧化碳超临界萃取等新工艺,可提高效率。
9. 精油包装:精油易挥发,需在无水无氧条件下,用棕色玻璃瓶保存。
10. 通过科学提取工艺,可从艾叶中有效获取天然药用精油。
但extracts 效果受原料和工艺多方面因素影响。
冷磨法提取柠檬精油工艺研究以冷磨法提取柠檬精油工艺研究为标题,本文将探讨采用冷磨法提取柠檬精油的工艺研究。
柠檬精油是一种具有广泛应用价值的天然精油,它具有清新的香气和多种功效,如提神、舒缓压力、抗菌等。
柠檬精油的提取过程对于其质量和产量具有重要影响,而冷磨法是一种常用的提取方法之一。
冷磨法是将柠檬的果皮经过特殊的处理后,利用机械磨擦的方法进行提取。
具体的工艺步骤如下:1. 原料准备:选择新鲜、无病虫害的柠檬作为原料,将柠檬果皮剥离并切成小块。
同时,准备好所需的提取溶剂,常用的是乙醇或丙酮。
2. 果皮处理:将柠檬果皮放入冷冻室中冷冻,使果皮中的精油成分更容易释放出来。
待果皮完全冷冻后,取出并迅速磨碎成细小颗粒,以增加果皮表面积,有利于精油的提取。
3. 提取过程:将磨碎后的柠檬果皮与提取溶剂混合,使果皮充分浸泡在溶剂中。
然后,通过机械磨擦的方式,如搅拌、摩擦等,促进果皮中的精油释放出来。
同时,可以根据需要控制提取时间和温度,以达到最佳的提取效果。
4. 分离过程:将提取液倒入分离漏斗中,待分层后,将上层的溶剂层与下层的水层分离。
然后,通过蒸馏或其他方法去除溶剂,得到纯净的柠檬精油。
通过冷磨法提取柠檬精油的工艺具有以下优点:冷磨法不需要使用高温,可以避免精油中活性成分的破坏,保持了精油的天然香气和功效。
冷磨法相对简单易行,不需要复杂的设备和技术,适用于小规模生产和家庭制作。
冷磨法提取的柠檬精油质量较高,具有较高的纯度和较低的杂质含量。
然而,冷磨法也存在一些不足之处,例如提取效率较低,所需时间较长,且无法适用于大规模生产。
因此,在实际应用中需要根据具体情况进行选择。
冷磨法是一种常用的柠檬精油提取工艺,具有一定的优点和不足之处。
在实际生产和制作中,可以根据需求和条件选择合适的提取方法,以获得高质量的柠檬精油。
同时,对于冷磨法提取柠檬精油的工艺研究,还有待进一步深入和完善,以提高提取效率和经济效益。
青皮精油提取工艺青皮精油是一种具有多种功效的天然植物精油,可以用于美容、保健、药用等领域。
本文将介绍青皮精油的提取工艺,从原料选择,提取方法以及后期处理等方面进行详细说明。
一、原料选择1.1 青皮的选择青皮是指橘子未成熟的果皮,通常在果实由绿色转为黄色之前采摘。
选择新鲜、质地坚实的青皮作为提取原料,不宜选择早熟、腐烂或受损的果皮。
1.2 原料准备将采集到的青皮进行晾晒或烘干处理,以保证青皮的干燥程度在20%-30%之间,便于后续提取工艺的进行。
二、提取方法2.1 水蒸气蒸馏法水蒸气蒸馏法是提取天然植物精油常用的方法之一。
将干燥的青皮放入蒸馏器中,加入适量的水,通过加热使水蒸气流经青皮,将精油分离出来并冷凝收集。
2.2 溶剂浸提法溶剂浸提法是另一种常用的提取方法。
将干燥的青皮放入提取器中,加入适量的有机溶剂(如乙醇、丙酮等),浸泡数天,使溶剂溶解青皮中的精油成分,然后进行蒸发浓缩,得到精油。
2.3 冷压法冷压法适用于柑橘类水果的精油提取,可以保留更多的天然成分。
将干燥的青皮放入冷压机中,通过机械力压榨,将精油从青皮中提取出来。
这种方法提取出的精油颜色较浅,香味较高。
三、后期处理3.1 澄清过滤提取得到的青皮精油中可能含有杂质,需要进行澄清过滤。
先将精油静置,使沉淀物自然沉降,然后将上清液过滤,去除杂质,获得纯净的精油。
3.2 精油的分装与储存经过澄清过滤的精油需要进行分装,选择适当的容器,将精油倒入,并封存好容器,避免与空气接触和光照。
精油的储存温度要在室温下,避免高温和阳光直射,保持精油的香气和品质。
青皮精油是一种具有广泛应用价值的天然植物精油。
提取青皮精油的工艺包括原料选择、提取方法和后期处理等步骤。
原料的选择要保证新鲜、完整,干燥程度适宜;提取方法可以选择水蒸气蒸馏法、溶剂浸提法或冷压法;后期处理包括澄清过滤和精油的分装与储存。
通过合理的工艺步骤,可以获得高质量的青皮精油,为美容、保健和药用领域提供优质的原料。
薄荷精油的提取方法
薄荷精油的提取方法主要有以下几种:
1. 蒸馏法:将薄荷叶或薄荷花放入蒸馏器中,加入适量的水,然后进行蒸馏。
在加热过程中,薄荷叶中的精油会蒸发出来,然后通过冷凝器凝结成液体,最后收集得到薄荷精油。
2. 溶剂法:将薄荷叶或薄荷花浸泡在合适的有机溶剂中,如乙醇或丙酮中,让溶剂渗透进薄荷中提取精油成分。
然后用蒸馏法将溶剂蒸发,得到薄荷精油。
3. 压榨法:适用于柑橘类精油的提取。
将薄荷叶或薄荷花压榨,使精油被压榨出来。
这种方法一般适用于成分较多的植物材料。
4. 超声波法:将薄荷叶或薄荷花浸泡在溶剂中,然后使用超声波设备对其进行处理。
超声波的作用可以破坏细胞壁,提高精油的释放速度和提取效率。
以上是常用的几种薄荷精油的提取方法,不同的方法适用于不同的材料和工艺要求。
在进行提取时,应注意使用适量的原料和安全的操作方法,以确保薄荷精油的质量和安全性。
在提取过程中还可以进行分离和纯化等步骤,以得到更纯净的薄荷精油。
花精油的提取方法压榨法:此法适用于含油多的果实,如柑橘、柠檬等。
将果皮装入麻袋,用螺旋压榨机或水压机压榨。
此法简单,还不会改变植物中花精油的成分。
残渣中还含有大量花精油,可再用水蒸气蒸馏法提取一次。
冷浸法:在常温下使油脂吸收花的香气。
怕受热损失香气的花,用此法采制最为适当。
制作长60 厘米、宽50厘米的木框30-40 个,大框内平放着玻璃板,两面涂上厚约1 厘米的油脂,每隔4 厘米的距离,做一条沟,把鲜花散放其上。
玻璃板上的茉莉花每天换一次,月下香两天换一次,当油脂饱和时,将含花精油的油脂刮下,即成香脂。
温浸法:此法是把花浸在60-70 ℃的液态油脂中,所用油脂是猪油,成品叫香脂,用植物油来吸收,成品叫香油。
产品可直接供应化妆品生产企业,或用酒精浸出其中花精油后,将所得香精冷却至-10 ℃,除去溶解后的脂肪,再进行减压蒸馏,得浓缩花精油。
此法最适宜于采制玻璃油、橙花油等。
抽出法:此法的抽出工作在室温下进行,抽出装置要密闭,内有搅拌设备。
浸出完了,减压收回溶剂,抽出液送蒸发装置低温浓缩,再用高纯度酒精溶解,在-20 ℃条件下冷却,除去不溶成分,然后回收酒精,所提取物叫作绝对花香油。
蒸馏法:此法适合大规模生产。
对热稳定、水溶性的花精油,多数采用此法。
蒸馏器的格子上还可放上植物的其他部分,如叶、枝、杆、皮、根等均可分别用水蒸气蒸馏,得到不同部位的精油,然后再精馏,除去杂质,如色素、树脂、黏液等,所得精油香气更强烈。
水蒸汽蒸溜法:蒸溜法是最早使用的一种提炼方法,随着时代的变迁,所用器具已有了明显的改进,但其原理基本相同:将芳香植物置于蒸馏容器内,再将高温的蒸汽通入其中 (或把香料与水放在一起煮沸) ,此时植物体内包含芳香成分的精油就会扩散到水蒸气中,形成油与水的共沸物;其后,将共沸物冷却,由于油不溶于水,从而便与水分离而形成了我们所需要的精油。
蒸馏法非常方便,而且不必使用化学溶剂,所以现在的应用仍然很普遍。
植物精油提取工艺技术植物精油提取是一种利用植物中特定部位(如花朵、叶子、茎等)中所含的挥发性成分制取精油的工艺。
精油被广泛用于医药、香料、保健品和美容等领域。
下面将介绍几种常见的植物精油提取工艺技术。
1. 蒸馏法蒸馏法是最常见的植物精油提取技术之一。
该方法利用水蒸汽通过植物材料,将挥发性成分蒸馏出来,然后将蒸馏液冷凝成液体。
最后,通过分离器将精油与水分离。
这种方法适用于大部分植物材料的提取,但对温度、压力和时间等工艺参数的控制非常重要,以保证提取高质量的精油。
2. 压榨法压榨法适用于柑橘类植物的精油提取。
这种方法的工艺流程相对简单,即将植物材料榨取成汁液,然后通过离心或过滤等方式将精油与汁液分离。
然而,相比蒸馏法,压榨法提取出的精油含量较低。
压榨法适用于柑橘类植物的精油提取,由于柑橘类植物的精油主要位于果皮中。
3. 溶剂提取法溶剂提取法是一种利用溶剂(如乙醇、丙酮等)提取植物精油的方法。
通过将植物材料浸泡在溶剂中,挥发性成分溶解到溶剂中,形成提取液。
然后,通过蒸发溶剂,得到精油。
这种方法适用于精油难以通过蒸馏法或压榨法提取的植物材料,但需要注意选择合适的溶剂和适当的浸泡时间。
4. 超临界流体萃取法超临界流体萃取法利用超临界流体(如二氧化碳)作为溶剂,通过控制温度和压力等条件,使二氧化碳既有液态又有气态的特性。
这种方法能够有效提取植物中的挥发性成分,提取过程中不会产生有害物质残留。
但由于设备成本较高,这种方法在工业中应用较广,而在实验室中较少使用。
无论采用哪种工艺技术提取植物精油,都需要注意选择新鲜、优质的植物材料,并严格控制提取条件,以获得高质量的精油产品。
此外,还需要考虑工艺的可行性、成本效益和环境影响,以选择最适合的精油提取方法。
通过不断改进和创新,植物精油提取技术将继续发展,为人们提供更多高质量的精油产品。
植物精油提取工艺技术是一个不断发展和改进的领域。
随着科学技术的进步和对植物精油的需求增加,越来越多的方法和技术被应用于精油的提取。
艾草精油提取的工艺流程下载温馨提示:该文档是我店铺精心编制而成,希望大家下载以后,能够帮助大家解决实际的问题。
文档下载后可定制随意修改,请根据实际需要进行相应的调整和使用,谢谢!并且,本店铺为大家提供各种各样类型的实用资料,如教育随笔、日记赏析、句子摘抄、古诗大全、经典美文、话题作文、工作总结、词语解析、文案摘录、其他资料等等,如想了解不同资料格式和写法,敬请关注!Download tips: This document is carefully compiled by the editor. I hope that after you download them, they can help yousolve practical problems. The document can be customized and modified after downloading, please adjust and use it according to actual needs, thank you!In addition, our shop provides you with various types of practical materials, such as educational essays, diary appreciation, sentence excerpts, ancient poems, classic articles, topic composition, work summary, word parsing, copy excerpts,other materials and so on, want to know different data formats and writing methods, please pay attention!艾草,又称为艾叶,是一种具有悠久历史和广泛用途的中草药材。
精油提取的主要原理和方法精油提取是一种从植物材料中分离出精油的过程。
精油是植物体内具有特殊香味的挥发性化合物的混合物,具有许多药用和香料用途。
精油提取的主要原理是将植物材料中的精油分离出来,通常在不使用化学溶剂的情况下,以保持精油的纯度和天然特性。
精油提取的方法有许多种,以下是其中一些常用的方法:1. 蒸馏法蒸馏法是最常用的精油提取方法之一。
这种方法首先将植物材料放入蒸馏器中,然后加热材料以产生蒸汽。
蒸汽随后通过冷凝管被冷却,形成液体的混合物,其中包含了精油和水。
由于精油具有较低的沸点,它会浮在水上,通过分离装置将其从水中分离出来。
2. 冷浸法冷浸法是一种简单的提取方法,适用于某些植物。
在这种方法中,将植物材料浸泡在冷的植物油中,例如橄榄油或杏仁油。
然后,将材料与油放置在温暖和暗处的地方,以便精油从植物材料中释放出来。
经过一段时间后,将植物材料过滤掉,留下含有精油的油。
3. 溶剂提取法溶剂提取法是使用溶剂(如醇类或苯类化合物)来提取精油的方法。
这种方法适用于某些植物材料,例如花瓣、根茎和珍贵的香木。
首先,将植物材料放入溶剂中,让其浸泡一段时间。
然后,通过过滤过程将植物材料和溶剂分离。
最后,通过蒸发溶剂来获得纯净的精油。
4. 压榨法压榨法主要用于提取柠檬皮、橙皮等柑橘类水果的精油。
这种方法将植物材料切碎,并将其放入榨汁机中进行压榨。
在压榨的过程中,精油会和果汁一起被释放出来。
然后,通过离心或其他分离技术将精油从果汁中分离出来。
以上仅仅是从宏观角度对精油提取方法进行了概括,实际操作中还要结合植物材料的特性和要求来选择合适的提取方法。
因为不同的植物材料中精油的性质和组成有所不同,因此选择合适的提取方法能够更好地保留精油的成分和纯度。
总的来说,精油提取原理和方法的选择是根据植物材料的特性、精油的性质以及所需提取的纯度等因素综合考虑的。
在精油提取过程中,需要注意保持提取过程中的温度和湿度,以充分发挥植物材料的挥发性成分,同时还需注意选择无毒、无污染的溶剂和工艺条件,以保证精油的质量和安全性。
玫瑰精油的提取工艺及应用研究进展一、本文概述玫瑰精油,作为一种天然植物精油,因其独特的香气和丰富的生物活性成分,在化妆品、香水、食品、医药等领域具有广泛的应用。
近年来,随着消费者对天然、健康、环保产品的需求日益增加,玫瑰精油的市场需求也在持续增长。
本文旨在对玫瑰精油的提取工艺以及其在各领域的应用研究进展进行全面梳理和总结,以期为未来玫瑰精油产业的发展提供有益的参考。
我们将介绍玫瑰精油的提取工艺,包括传统的水蒸气蒸馏法、溶剂萃取法以及近年来新兴的微波辅助提取、超声波提取等新型提取技术。
接着,我们将重点综述玫瑰精油在化妆品、香水、食品、医药等领域的应用研究进展,探讨其在这些领域中的具体应用效果和市场前景。
我们将对玫瑰精油提取工艺和应用研究的发展趋势进行展望,以期为推动玫瑰精油产业的可持续发展提供理论支持和实践指导。
二、玫瑰精油的提取工艺玫瑰精油因其独特的香气和丰富的生物活性成分,在化妆品、食品、医药等领域具有广泛的应用前景。
近年来,随着科技的不断进步,玫瑰精油的提取工艺也得到了显著的发展。
本章节将详细介绍玫瑰精油的提取工艺及其研究进展。
目前,玫瑰精油的提取主要采用蒸馏法、溶剂萃取法和超临界流体萃取法。
蒸馏法是最传统的提取方法,通过水蒸气蒸馏将玫瑰精油从花朵中分离出来。
这种方法操作简单,但提取效率较低,且易受到原材料质量、蒸馏时间、温度等因素的影响。
溶剂萃取法则是利用有机溶剂将玫瑰精油从花朵中溶解出来,再通过蒸发溶剂得到精油。
这种方法提取效率较高,但有机溶剂的残留可能对精油的质量产生影响。
近年来,超临界流体萃取法逐渐成为玫瑰精油提取的主流方法。
超临界流体萃取法利用超临界状态下的流体(如二氧化碳)作为萃取剂,通过调整压力和温度,使流体在固态和液态之间转换,从而实现对玫瑰精油的高效提取。
这种方法具有提取效率高、操作简便、无溶剂残留等优点,因此被广泛应用于玫瑰精油的工业生产中。
除了以上几种方法外,近年来还有一些新兴的提取方法被应用于玫瑰精油的提取中,如微波辅助萃取法、超声波辅助萃取法等。
第1篇一、实验目的本实验旨在通过蒸馏法提取植物精油,了解蒸馏法的基本原理和操作步骤,掌握精油的收集、分离和纯化方法,并探讨不同植物材料提取精油的效率。
二、实验原理蒸馏法是提取植物精油的一种常用方法,其原理是将植物材料与水混合加热,使精油随着水蒸气一起蒸发出来,然后通过冷凝、油水分离等步骤收集精油。
蒸馏法可分为水中蒸馏法、水上蒸馏法和水蒸气蒸馏法。
三、实验材料与仪器1. 实验材料:- 橘子皮- 干桂花- 薰衣草2. 实验仪器:- 圆底烧瓶- 冷凝管- 接受管- 接受瓶- 温度计- 烧杯- 酒精灯- 蒸馏装置四、实验步骤1. 橘子皮精油提取:(1)取10个橘子,剥皮后捣烂。
(2)将捣烂的橘子皮放入圆底烧瓶中。
(3)加入适量蒸馏水,使水面超过橘皮。
(4)连接冷凝管、接受管和接受瓶。
(5)用酒精灯加热圆底烧瓶,控制温度在100℃左右。
(6)待烧瓶中产生蒸汽,冷凝后收集精油。
2. 桂花精油提取:(1)取干桂花100g,置于蒸馏装置的圆底烧瓶中。
(2)加入40℃蒸馏水400ml,浸泡1小时。
(3)连接冷凝管、接受管和接受瓶。
(4)用酒精灯加热圆底烧瓶,控制温度在100℃左右。
(5)待烧瓶中产生蒸汽,冷凝后收集精油。
3. 薰衣草精油提取:(1)将薰衣草放入蒸气热熔炉中。
(2)加热蒸气,使薰衣草中的精油蒸发。
(3)通过急冻箱的导管收集冷却后的精油。
(4)将水与精油分离,收集精油。
五、实验结果与分析1. 橘子皮精油提取:实验收集到的橘子皮精油约3-5滴,呈淡黄色,具有浓郁的橘子香气。
2. 桂花精油提取:实验收集到的桂花精油约10滴,呈浅黄色,具有浓郁的桂花香气。
3. 薰衣草精油提取:实验收集到的薰衣草精油约20滴,呈淡黄色,具有浓郁的薰衣草香气。
通过对比不同植物材料的精油提取效率,发现薰衣草精油的提取效率最高,其次是桂花精油,橘子皮精油提取效率最低。
六、实验结论本实验成功提取了橘子皮、桂花和薰衣草的精油,验证了蒸馏法提取植物精油的可行性。
植物精油提取方法植物精油是从植物中提取出来的含有特定香气的液体,广泛应用于药物、化妆品和香料等领域。
精油的提取方法主要有蒸馏法、冷榨法、溶剂抽提法和超临界流体抽提法等。
下面将详细介绍这些方法。
1. 蒸馏法:这是目前最常用的植物精油提取方法。
蒸馏法利用植物材料的挥发性成分在加热后变成蒸汽,然后通过冷却和凝结将蒸汽转化为液体。
常见的蒸馏法有水蒸馏法和蒸汽蒸馏法。
水蒸馏法适用于提取植物中水溶性的精油成分,而蒸汽蒸馏法适用于提取不溶于水的精油成分。
2. 冷榨法:这种方法适用于柑橘类水果的精油提取。
首先将水果的皮剥离,然后用机械压榨的方式将果肉中的精油挤出。
冷榨法提取的精油通常呈黄色或橙色,具有纯正的水果香味。
3. 溶剂抽提法:这种方法使用溶剂(如乙醇或丙酮)将植物材料中的精油成分溶解出来。
溶剂抽提法适用于提取那些不适合通过蒸馏法提取的精油成分,如树脂、香草等。
提取过程中,植物材料会与溶剂浸泡一段时间,然后将溶液过滤,蒸发溶剂,得到纯净的精油。
4. 超临界流体抽提法:这种方法使用超临界流体(如二氧化碳)作为溶剂,通过调节温度和压力将植物材料中的精油成分分离出来。
超临界流体抽提法能够提取出高纯度的精油,并且对植物材料的破坏较小。
在选择提取方法时,需要考虑到植物的性质、目标成分、工艺要求和经济效益等因素。
蒸馏法是最常用的提取方法,适用于大多数植物材料。
冷榨法适用于柑橘类水果的提取。
溶剂抽提法适用于不溶于水的植物精油成分的提取。
超临界流体抽提法适用于对精油纯度要求较高的情况。
不同的方法可以根据需要进行组合使用,以达到更好的提取效果。
总之,植物精油提取方法多种多样,每种方法都有其特点和适用范围。
在实际应用中,需要根据具体需求选择合适的提取方法,并严格控制提取过程中的温度、压力和时间等参数,以保证提取的精油具有高品质和良好的香气。