婚礼安排手册(标准版)
- 格式:docx
- 大小:34.22 KB
- 文档页数:19
婚礼日程安排表范文新郎:[新郎名字]新娘:[新娘名字]一、婚礼前一天。
上午。
9:00 11:00.新郎和伴郎团集合,然后像一群超级英雄一样出发去接亲场地进行最后的布置。
要把接亲的房间打扮得漂漂亮亮的,贴上大红的“囍”字,挂上彩色的气球,那氛围,就像走进了一个欢乐的童话世界。
伴郎们可别偷懒哦,谁要是偷懒,晚上就没有新郎新娘特制的“爱的小点心”吃啦!11:00 12:30.新娘呢,就和闺蜜们在自己家悠闲地做个美美的指甲,化个精致的妆前保养面膜。
新娘要像个女王一样被伺候着,毕竟明天可是超级重要的日子。
闺蜜们一边做这些,一边可以分享一下以前的趣事,嘻嘻哈哈的,这时候的笑声肯定能把屋顶都掀翻。
下午。
14:00 17:00.新郎带着伴郎团再次回到接亲场地,仔细检查每一个环节。
伴郎们要把接亲游戏的道具准备好,什么指压板、超大号骰子之类的,可别到时候手忙脚乱。
新郎呢,这时候心里肯定是又紧张又兴奋,就像等着打开一个超级神秘又超棒的大礼包。
17:00 19:00.新娘和家人、伴娘团一起吃个温馨的晚餐。
这顿饭可得多吃点,明天可有得忙呢。
不过新娘可别吃太多,不然明天穿上婚纱会有小肚腩哦,哈哈,开个小玩笑。
晚上。
20:00 21:00.新郎和伴郎们开个小会,把明天接亲的流程再过一遍。
伴郎们要记住自己的任务,特别是要帮新郎挡酒,新郎可不能还没到婚礼现场就醉倒了。
新郎呢,这时候可以给新娘发个温馨的小视频,说说自己的心里话,但是别聊太久,新娘要早点休息,明天可是要美美的呢。
21:00 22:00.新娘在家人的陪伴下,早点洗漱上床休息。
新娘要在梦里都梦到自己穿着漂亮的婚纱走向新郎的画面哦。
伴娘们也可以在旁边陪着聊会儿天,让新娘放松放松,不过别聊太兴奋,得让新娘睡个好觉。
二、婚礼当天。
早上。
5:00 6:00.新娘早早地被化妆师和造型师唤醒,开始打造绝世美颜。
新娘就乖乖地坐在那里,享受变身公主的过程。
伴娘团这时候也要开始准备自己的妆容啦,大家都要美美的哦。
婚礼当天日程安排表-详细版8:00 AM - 10:00 AM: 婚礼筹备及布置- 协调活动策划团队及场地负责人- 检查会场布置情况,确保一切准备就绪- 指导工作人员进行摄影和摄像装置的安装- 检查音响设备是否正常工作,调整音量和音质10:00 AM - 11:00 AM: 准备迎宾区域- 安排专人进行迎宾区域布置,包括鲜花、装饰等- 确保迎宾区域交通疏导工作有序进行- 设置注册区,提供签到册和小礼物11:00 AM - 12:00 PM: 婚礼仪式- 安排司仪和婚礼团队就位- 引导新郎、新娘及亲人入场- 进行婚礼仪式,宣读誓词、交换戒指等- 进行婚礼证书签署和宣布结婚宣言12:00 PM - 2:00 PM: 午宴及婚宴- 欢迎来宾入席- 提供指定座位,确保宾客就座有序- 开始午宴及婚宴,提供美食和饮品- 安排音乐和舞蹈表演2:00 PM - 3:00 PM: 敬酒及感谢致辞- 主持人宣布敬酒仪式开始- 新郎、新娘和双方家长敬酒- 婚礼代表发表感谢致辞,向嘉宾表达感激之情- 自由敬酒环节,宾客齐祝福3:00 PM - 5:00 PM: 婚礼娱乐活动- 安排婚庆游戏或互动节目,如抛捧花和拉绳- 提供婚礼摄影区,让宾客留下美好回忆- 安排婚礼互动环节,如婚礼问答和抽奖活动- 准备结婚蛋糕并进行切割仪式5:00 PM - 6:00 PM: 婚礼结束及道别- 宣布婚礼正式结束- 进行新人告别仪式,接受宾客祝福- 协助婚庆团队进行场地清理和撤离- 确保婚礼物品归还并整理相关文件以上日程安排仅供参考,具体细节可根据实际情况进行调整。
祝您婚礼顺利、温馨难忘!。
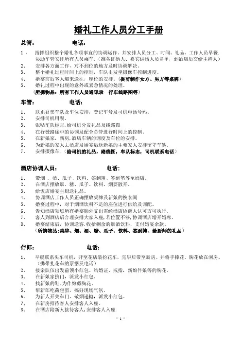
婚礼工作人员分工手册总管:电话:1 、指挥组织整个婚礼各项事宜的协调运作。
并安排人员分工、时间、礼品、工作人员早餐.协助车管安排所有人员乘车。
(准备证婚人、嘉宾讲话人员名单,到酒店后交给主持人)2、安排各方面工作,对不到位的地方及时协调解决。
3、整个婚礼过程时间上的控制,车队出发坐摄像车控制进度。
4、婚宴前后客人迎来送往,座位的安排。
(提前制作女方、男方等桌牌)5、婚礼过程中出现的意外或紧急情况的处理。
(所携物品:所有工作人员通讯录行车线路图等)车管:电话:1、联系召集车队及车位安排,登记车号及司机电话号码。
2、安排司机用餐。
3、张贴车队标志,给司机分发礼品及线路图4、在行驶路途中的协调及配合总管进行时间上的控制。
5、在新娘家,新房,酒店车辆的调度及车位的安排。
6、为新娘的家人去酒店及婚宴后送新娘的主要家人安排留守车辆。
7、安排摄像车.(给司机的礼品,路线图,车队标志,司机联系电话)酒店协调人员:电话:1、带烟、酒、瓜子、饮料、签到簿、签到笔等至酒店。
2、在酒店摆放烟、糖、瓜子、饮料、烟要散开。
3、给饭店婚宴主厨送礼品。
4、协调酒店工作人员正确摆放桌牌及新娘的换衣间5、婚宴过程中,对于烟酒饮料不足的座位进行供给及调配。
6、告知酒店领班所有婚宴额外支出需经酒店协调人认可方可执行。
7、客人到酒店后合理安排大家入座,若位置不够,协调酒店增开婚席。
8、婚宴结束后,协调送客.收拾剩余的烟酒饮料,支付婚宴余款。
(所携物品:桌牌、烟、酒、糖、瓜子、饮料、签到簿、给厨师的礼品)伴郎:电话:1、早晨联系头车司机,开至花店装扮花车,完毕后带至新房。
并将手捧花、胸花放在洞房。
(携带扎花车的票据及电话)2、接亲队伍出发前领小红包、结婚证、戒指,新娘伴娘等的胸花。
3、在新娘家挤门,派发小红包。
4、找新娘的鞋,为伴娘戴胸花。
5、帮新郎吃荷包蛋,搞好现场气氛。
6、为新人开关车门、敬烟递糖,派发小红包。
7、在新房招待客人安排客人入座。
婚礼日程安排模板一、开场致辞(时间:10分钟)亲友们好,感谢大家前来参加我们的婚礼。
在这个特殊的日子里,我代表新娘新郎向大家表达我们最诚挚的欢迎和感谢。
接下来,我们将为您呈现一场浪漫而难忘的婚礼,希望大家能够在这里共同分享我们的幸福时刻。
二、宣誓与承诺(时间:15分钟)在这个环节,新娘新郎将面对面宣读自己的誓言,表达对彼此的承诺和爱意。
让我们一起见证他们之间真挚而深厚的情感,共同期盼他们美满的婚姻生活。
三、交换戒指(时间:10分钟)戒指交换是婚礼仪式中的重要环节之一。
在这一刻,新郎将把戒指戴在新娘的手指上,象征着他们之间的永恒爱情和责任。
请大家共同祝福他们,愿他们的爱情永远坚固。
四、正式宣布结婚(时间:5分钟)在这里,我诚挚地宣布新娘新郎正式结为合法夫妻。
让我们一同为他们的幸福而欢呼,为他们即将开始的美好人生共同祝福。
五、切蛋糕仪式(时间:15分钟)切蛋糕象征着幸福和团圆。
在这一刻,新郎新娘手牵手共同切下一块美丽的婚礼蛋糕。
与此同时,我们将用甜蜜的味道来祝福他们的婚姻生活甜蜜美满。
六、新娘与父亲的舞会(时间:10分钟)这是一个感人而温馨的环节。
新娘将和她的父亲共同跳一支舞,表达对父亲的感激与疼爱。
在这一刻,我们也感受到父爱的伟大与深沉。
七、新郎与母亲的舞会(时间:10分钟)新郎将与他的母亲共同跳舞,向母亲表达对她的感恩和爱意。
这是一段浓浓的亲情,在此刻,我们将一同祝福新郎与母亲在未来的日子里幸福安康。
八、婚宴与派对(时间:自由安排)在接下来的时间里,我们将共享美食,庆祝这个喜庆的时刻。
大家可以自由交流,唱歌跳舞,用欢乐和笑声填满整个空间。
九、婚礼结束致辞(时间:10分钟)在这里,我们惋惜地宣告这场婚礼的结束。
在这个特别而温馨的日子里,感谢大家与我们一同共度,并为我们送上真挚的祝福。
希望我们的婚姻生活充满爱与幸福,祝愿每一位亲朋好友都拥有美好的未来。
结束语:以上是我们婚礼的日程安排模板,希望能给后来的新人们提供一些参考。
一、筹办人员组成与分工安排总管副总管主管成员保障车辆组喜帐组礼仪迎娶组婚典组宴宾迎宾组婚宴组二、结婚典礼流程安排起始时间地点项目要求负责人新娘化妆新郎化妆车队集合司机就餐婚车装饰出发仪式迎亲仪式拍摄外景过门仪式迎接来宾结婚典礼婚宴招待恭送来宾新人回家新娘回门迎接来宾接女方客婚宴招待恭送来宾三、车辆组工作安排主管成员职责 1、负责调度所有车辆(含服务车)。
提前落实车辆预约情况,告知司机集合的时间和地点,安排好司机早上和中午就餐,对全天用车计划作出安排和部署。
2、组织婚车装饰,到府领取车辆编号和车用囍字,领取礼品答谢各位司机。
负责安排锣鼓队工作,领取并支付租赁费及烟糖答谢。
3、明确车辆(主婚车、车队头尾)在的具体停放方位和位置。
两个鲜花手捧放到主婚车上。
4、勘察行车路线:出发→→迎亲→→→过门→→酒店典礼(具体线路参看附图),测算时间,数叉路口、桥湾(燃放鞭炮),确定录像点。
婚礼之日小区内沿路井盖用红纸遮之。
5、安排车辆接送新人到化妆,录像师、照相师随同。
6、专人负责车队引导,注意交通阻塞和他车停放情况(拿烟糖),注意掌握时间和交通信号。
7、安排专人()组织燃放鞭炮。
进门出门放长鞭,过路过桥放短鞭,起轿、过门、典礼放礼炮。
勘察摆放位置,注意燃放安全。
8、完成总管安排的其他用车事项。
四、车辆联系安排表序号车辆任务车牌号司机手机联系人15 服务车化妆录像16 引导车车辆组鞭炮敞篷车锣鼓队1 婚典车迎娶组2 婚典车新人2 压轿25 婚典车伴娘2 装箱26 婚典车装箱子47 婚典车男送客48 婚典车女送客49 婚典车援饭客410 婚典车伴郎411 婚典车车辆组12 婚典车车辆组商务车商务车17 值班车18 值班车19 商务值班车20 商务值班车联系电话五、迎娶组工作安排成员职责 1、征求女方对婚礼安排的意见、要求和建议。
2、带好敲门红包、烟糖、鲜花手捧等迎亲物品,与新郎一起带领车队从出发到迎亲。
3、确定相关人员名单:迎亲带队:迎亲开赏:送过道面:龙递虎压:滚床小孩:4、安排好出发、迎亲、过门三个仪式:出发:给新郎戴红花拿手捧,新郎给父母行礼等。
婚礼安^排公历年月日(农历年月)、婚礼安排;禧主:新郎:新娘:时间:公历年月日农历年月新房地点:典礼地点:一、人员安排:·1、总管:(电话:)2、傧相:(电话:)傧相:(电话:)3、司仪:4、婚礼程序、现场布置:(电话:)婚庆公司:(电话:)酒店联系人:(电话:)5、礼仪组:(电话:))6、车辆调度组:(电话:)(电话:)7、喜帐组:(电话:)8、来宾致辞:职务:主婚人:职务:证婚人:职务:9、迎男送客人员:(电话:)(电话:)!10、迎女送客人员:接新娘下轿人员:(负责给挡轿门红包1个)11、挑酒壶:伴郎:伴娘:(红包由男方准备)12、陪同新人父母敬酒人员:(电话:)陪同新郎新娘敬酒人员:(电话:)13、后勤组:(电话:)14、礼炮组:(电话:).15、酒店迎宾组:总迎宾:迎亲戚组(人):(电话:)迎朋友组:迎禧主同学组:(电话:)迎新郎单位组:(电话:)。
迎新娘单位组:(电话:)二、婚礼总程序日:1、工作人员集合时间:2、新房及酒店布置:(1)新郎家新房:婚庆公司负责布置,日上午时开始布置新房、树拱门、贴喜字喜联、贴井盖、挂红灯笼、插彩旗、铺地毯;(2)酒店新娘房:大酒店,由负责于前布置完成;…(3)婚礼现场:婚庆公司负责布置,日上午时开始布置;(4)婚礼现场喜帐台及两侧:于日下午时开始布置;(5)楼梯鲜花:于日早前布置完成。
以上(2)—(5)项,负责联系落实。
3、响门:日下午时红灯笼挂起、播放音乐。
(响门音响播放及用电负责人:);4、锣鼓队于日中午时前到达,下午时分开始演奏。
日:一、时间安排:!1、工作人员集合时间:2、日早前全部车辆到新郎家,(部A8于日早前到婚庆公司扎彩车);3、早餐时间:4、迎亲车队出发时间:到酒店时间:5、新娘上轿时间:新人过门时间:6、新人出发去酒店时间:(部婚车)@男女送客出发去酒店时间:(乘坐婚车)亲友出发去酒店时间:(负责安排)合影时间(在酒店):(负责安排)7、婚礼正式时间:二、迎娶路线:…三、迎娶安排:1、早餐时间:,地点:电话:负责人:(电话:)提前通知饭店:前准备好迎亲队伍人的就餐;开始,工作人员和家里亲戚轮流就餐;2、早前安排婚车排序,车辆组与傧相安排;?(注意:提前分别安排专人指挥楼区车辆停放,尽量请邻居家车辆往别的楼区暂时停放,留下部婚车、部越野录像车、以及帮忙车辆排放位置)3、锣鼓队前到位;4、迎亲队伍出发时燃放鞭炮支响;(负责)5、傧相负责项目:(1)出发前新郎给父母及亲人磕头;(2)集合迎娶人员:新郎、傧相、伴郎、挑酒壶小孩、摄影、照相、鞭炮组人。
婚礼筹备完全手册婚礼是每对新人生命中的一大事件,是展示爱情、分享幸福的时刻。
然而,筹备一场完美的婚礼需要付出大量的时间和精力。
为了帮助新人顺利筹备婚礼,本手册提供了全面的信息和指导,涵盖了从预算规划到婚礼当天的准备工作,确保每一个细节都能得到妥善安排。
一、预算规划在准备婚礼之前,首先要制定一个合理的预算。
这个预算将决定你在各个方面的选择范围。
首先确定你和伴侣愿意为婚礼花费的金额,然后根据这个数额分配到各个细项。
预算的分配可以根据个人偏好进行调整,但要确保预算在可承受范围内。
二、婚礼筹备清单制定一个婚礼筹备清单是非常重要的。
这个清单可以帮助你跟踪每个环节的进度,并确保不会遗漏任何重要事项。
根据自己的需求和预算制定一个个性化的婚礼筹备清单,包括以下几个方面:1. 婚礼日期和场地:确定婚礼的日期和地点,预订婚礼场地,确保婚礼在理想的时间和地点进行。
2. 婚礼主题和风格:选择一个适合自己的婚礼主题和风格,包括色彩搭配、装饰细节和整体氛围。
3. 婚纱和礼服:挑选适合自己的婚纱和伴郎伴娘礼服,预约试穿和定制。
4. 宾客名单和邀请函:确定婚礼宾客名单,设计并印刷婚礼邀请函,以及确认宾客的出席情况。
5. 婚礼摄影师和摄像师:预订婚礼摄影师和摄像师,确定拍摄内容和风格,签订相关合同。
6. 婚礼司仪和音乐:选择婚礼司仪和音乐,安排婚礼流程和音乐播放。
7. 花束和饰品:挑选新娘花束和场地装饰的花卉,确定风格和数量,预订花艺师。
8. 餐饮和蛋糕:选择菜单和饮品,预订婚礼餐厅或婚宴服务,定制婚礼蛋糕。
9. 婚礼礼品和纪念品:挑选婚礼礼品和纪念品,确定数量和包装方式。
10. 婚礼车辆和交通:预订婚礼车辆和交通工具,确保婚礼当天的交通顺畅。
三、婚礼当天的准备工作在婚礼当天,需要进行一系列的准备工作,让整个婚礼顺利进行。
以下是一些关键的准备事项:1. 新娘准备:确保新娘的化妆和发型准备就绪,帮助新娘穿上婚纱和配饰。
2. 新郎准备:帮助新郎整理服装和形象,确保新郎在婚礼当天出色亮相。
婚礼策划手册范本尊敬的新人们,欢迎来到婚礼策划手册范本。
在这个特殊的时刻,我要向你们致以最真挚的祝福,愿你们的婚礼充满爱与幸福。
本手册将为你们提供一份完整的婚礼筹备指南,帮助你们顺利度过筹备阶段并成功举办婚礼。
第一部分:婚礼筹备前期1. 确定婚礼预算:在策划之前,首要任务是确定一个合理的婚礼预算。
这将成为你们整个筹备过程中的基准。
2. 婚礼日期与地点选择:根据自己的喜好与需求,挑选一个合适的日期和场地。
考虑到季节、预算和婚礼规模等因素,做出明智的决策。
3. 签订合同与保险:与各项服务提供商协商并签订合同是保障双方权益的重要步骤。
此外,考虑购买婚礼保险,以应对突发情况。
第二部分:婚礼策划与准备4. 宾客名单与邀请函:制定宾客名单,并根据婚礼主题设计精美的邀请函。
确保邀请函准确传达婚礼的时间、地点和注意事项。
5. 主题设计与装饰:根据个人喜好,选择适合的婚礼主题,并将其运用到布置、花艺和场景设计中。
创造浪漫而独特的氛围。
6. 食品与饮品选择:选定一家可靠的餐饮公司合作,并安排菜单和饮品选择。
确保供应的食品与饮品符合宾客的口味。
7. 婚纱礼服与化妆:提前预约试婚纱并选择一位专业化妆师。
确保你们在婚礼当天的婚纱礼服和妆容完美无瑕。
8. 摄影与摄像:与可靠的摄影团队合作,记录下你们珍贵的婚礼瞬间。
选择具有丰富经验和良好口碑的摄影师和摄像师。
第三部分:婚礼当日9. 签到与座位安排:安排专人负责宾客的签到并分配座位。
确保每位宾客都能方便找到自己的座位。
10. 仪式流程和音乐:制定仪式流程,确保每个环节都有完美的过渡。
同时,选择一些特别的音乐作为背景,增添仪式的庄重感。
11. 教堂或场地布置:根据个人喜好和婚礼主题,布置教堂或场地。
选择合适的花束、装饰物和灯光,让婚礼现场变得美轮美奂。
12. 宴会和娱乐节目:在宴会上安排有趣的节目,并与负责娱乐的团队合作。
丰富的娱乐节目会让宾客感到愉悦和难忘。
13. 结婚证书和蛋糕切割仪式:准备结婚证书并安排一场隆重的蛋糕切割仪式。
婚礼策划行程安排(范本模板)婚礼策划行程安排1. 婚礼前期准备- [ ] 定下婚期并通知亲朋好友。
- [ ] 制定预算计划,确定婚宴场地和婚纱摄影工作室。
- [ ] 定制婚纱和礼服。
- [ ] 安排婚礼主持人和摄影师。
- [ ] 拍摄婚纱照片和制作请柬。
2. 婚礼前一天- [ ] 装饰婚宴场地,包括桌花、灯光、场景布置等。
- [ ] 安排酒店住宿。
- [ ] 验收并安排婚礼蛋糕。
- [ ] 安排新娘新郎跟婚宴进行沟通,确保一切准备就绪。
- [ ] 检查音响设备,确保音效良好。
3. 婚礼当天上午- [ ] 新娘进行化妆和发型设计,新郎进行仪容打理。
- [ ] 准备新娘婚车,安排接送车辆。
- [ ] 安排亲友到达婚礼现场,并引导他们就座。
下午- [ ] 宾客到达后,进行迎宾仪式,欢迎他们的到来。
- [ ] 进行婚礼仪式,包括宣誓、交换戒指等环节。
- [ ] 进行婚宴,安排婚庆公司提供的餐饮服务。
- [ ] 安排婚礼现场摄影师拍摄精彩瞬间。
晚上- [ ] 进行新婚礼花束抛撒活动。
- [ ] 安排新郎新娘的致辞和感谢亲友的致辞。
- [ ] 安排婚宴进行庆祝活动,如歌舞表演或游戏互动等。
- [ ] 安排婚礼蛋糕切割仪式及派发蛋糕品尝。
- [ ] 在合适的时间举行新郎新娘的酒席敬酒。
- [ ] 安排婚礼结束时的颁奖典礼。
4. 婚礼后续处理- [ ] 感谢信和小礼物的送发。
- [ ] 物品整理以及善后事宜处理。
- [ ] 与婚庆公司结算费用。
- [ ] 完成婚礼视频和照片的选取和制作。
以上是一份婚礼策划行程安排的范本模板,具体安排可以根据实际需要进行调整。
希望对您有所帮助!。
婚礼筹备手册范本第一章:筹备前的准备工作婚礼是人生中的重要时刻,为了让这一天更加完美,筹备工作是必不可少的。
本章将为您介绍婚礼筹备前的准备工作。
1. 确定婚礼日期和地点在开始筹备婚礼之前,首先需要确定婚礼的日期和地点。
确保选择的日期和地点符合双方的意愿,并且能够容纳所有的宾客。
2. 制定婚礼预算制定一个合理的婚礼预算是非常重要的,它可以帮助您更好地控制开支,并确保不会超出您的承受能力。
根据预算来决定每个方面的花费,包括场地租赁、装饰、摄影、礼服等。
3. 编制婚礼筹备清单一个详细的婚礼筹备清单能够帮助您更好地组织和安排工作。
清单应包括所有相关事项,如婚纱定制、请柬制作、婚礼礼仪的选择等。
根据清单逐一完成任务,确保不会遗漏任何细节。
第二章:婚礼前的准备工作在确定了婚礼的日期、地点、预算和清单之后,接下来就是进行婚礼前的准备工作。
本章将为您介绍婚礼前的准备工作。
1. 婚纱和礼服的选择选择婚纱和礼服是婚礼准备中的重要任务。
根据自己的喜好和风格选购合适的婚纱和礼服,确保在婚礼当天呈现最美的形象。
2. 请柬的制作和发送请柬是婚礼的重要组成部分,应在婚礼前适时制作和发送。
请柬的设计和文字应与婚礼主题相符合,通知宾客时间、地点以及其他必要的信息。
3. 确定婚礼仪式细节婚礼仪式的细节包括婚礼进行的流程、音乐的选择、主题色彩的确定等。
与相关的婚礼主持人、音乐师和摄影师沟通,确保婚礼仪式的每个环节都能顺利进行。
第三章:婚礼当天的准备工作婚礼当天是一场盛大的庆典,为了让这一天更加顺利和完美,需要进行相应的准备工作。
本章将为您介绍婚礼当天的准备工作。
1. 婚礼场地布置在婚礼当天,将婚礼场地布置得温馨而浪漫是重要的任务。
根据婚礼主题进行场地的装饰,包括花艺、灯光、背景等,营造出一个浪漫而愉悦的氛围。
2. 新娘和新郎的准备工作新娘和新郎在婚礼前需要进行一系列的准备工作。
包括打扮整齐、化妆、准备结婚戒指、获取婚礼场地的钥匙等。
婚礼日程及相关负责人安排(推荐五篇)第一篇:婚礼日程及相关负责人安排婚礼日程及相关负责人安排新郎_____新娘_____婚礼日程安排一、时间:_____年_____月_____日星期_____地点:_____ 大厦酒店_____层_____厅(结婚典礼现场)、_____厅、_____厅人物:新郎:_____ 新娘:_____ 伴郎:_____ 伴娘: _____二、婚庆委主要人员名单:第二篇:婚礼日程婚礼日程一.行车路线及时间8:00 新郎娘家集合→8:20 出发接亲→(行车路线)→9:00 新娘家→9:40 新娘家→(行车路线)→10:20 新房→10:40 新房→(行车路线)→11:10 酒店婚礼时间:11:56-12:20。
二.人员及职责 1.娘家总管:1 名,男性,负责:⌝梳理接亲车队到达前新娘家属区附近交通;⌝接收新郎进门后提交的四色礼。
2.车管:2 名,负责:⌝摄像车跟随 1 名车管,在全程行车过程中进行路引;⌝婆家、新娘家、新房三处地点婚车顺序排列、调头;⌝整理婚车彩带、气球。
3.炮管:4 名,负责:⌝婆家接亲前礼炮的摆放,发车时燃放礼炮:鞭炮 3 挂、雷子 6 发;⌝迎亲车队到达新娘家前礼炮的摆放,到达时燃放礼炮:鞭炮 3 挂、雷子 9 发;⌝迎亲车队离开新娘家前礼炮的摆放,离开时燃放礼炮:鞭炮 3 挂、雷子 9 发、礼花弹 3 发(新娘、新郎上车时);⌝车队到达新房前礼炮的摆放,到达时燃放礼炮:鞭炮 3 挂、雷子 9 发、礼花弹 3 发(新郎、新娘下车时);⌝迎亲车队离开新房前礼炮的摆放,离开时燃放礼炮:鞭炮 3 挂、雷子 9 发、礼花弹 3 发(新娘、新郎上车时);⌝车队到达酒店前礼炮的摆放,到达时燃放礼炮:鞭炮 3 挂、雷子 9 发、礼花弹 3 发(新郎、新娘下车时)。
4.迎亲成员:含新郎、迎亲负责人共计 9 或 11 名,负责拿四色礼(2 瓶酒、2 条烟、1 块肋条肉、1 礼盒茶叶)、挤门、协助车管对车队排序、调头。
婚礼筹备手册(新版)婚礼筹备手册(新版)婚礼是两个人一生中最重要的日子之一,为了确保这一天能够顺利进行,充分的筹备是必不可少的。
本手册旨在为您提供一份全面的婚礼筹备指南,帮助您轻松应对各项筹备工作,确保婚礼的圆满成功。
一、婚礼筹备时间表为了确保婚礼的顺利进行,请您根据实际情况制定一份婚礼筹备时间表,将筹备工作分解为多个阶段,并根据各个阶段的任务制定合理的时间安排。
以下是一个参考的时间表:1. 3-6个月:确定婚礼日期、场地、主题及预算2. 2-3个月:预约婚庆公司、摄影师、摄像师、化妆师3. 1-2个月:挑选婚纱、礼服、鞋子及配饰4. 1个月:准备婚礼邀请函、婚礼流程单、座位安排5. 2周:确认宾客人数、婚庆公司最终方案、摄影师摄像师拍摄计划6. 1周:购买婚礼用品、确认婚礼当天日程、与酒店确认细节7. 3天:新娘皮肤护理、新郎剪发染发2天:婚房布置、接亲车辆装饰1天:婚礼彩排、核对婚礼流程二、婚礼筹备任务清单以下是婚礼筹备过程中需要关注的关键任务清单,请根据实际情况进行调整:1. 确定婚礼基本信息- 婚礼日期、时间- 婚礼地点(仪式场地、宴会厅)- 婚礼主题- 预算2. 预约婚礼服务团队- 婚庆公司- 摄影师、摄像师- 化妆师- 主持人和DJ- 婚礼策划师3. 挑选婚纱礼服- 新娘婚纱、礼服- 新郎西装、衬衫、领带- 伴娘伴郎服装4. 准备婚礼邀请函- 设计、印刷邀请函- 发送邀请函5. 安排婚礼流程- 确定婚礼仪式流程- 安排婚礼表演节目- 准备婚礼讲话内容6. 婚礼场地布置- 仪式场地布置- 宴会厅布置- 接亲车辆装饰7. 婚礼摄影摄像- 拍摄婚纱照- 婚礼当天拍摄计划8. 准备婚礼用品- 婚礼道具- 新娘头纱、首饰- 新郎胸花、领带夹- 红包、喜糖、喜帖等9. 安排宾客住宿- 为远道而来的宾客预订酒店- 提供酒店预订优惠信息10. 婚礼当天日程- 婚礼化妆时间- 新郎接亲时间- 婚礼仪式时间- 宴会开始时间11. 婚礼结束后工作- 送宾客离开- 婚礼场地清理- 拍摄婚礼花絮三、注意事项1. 提前与家人、朋友沟通,确保婚礼当天各项工作顺利进行。
婚礼策划指南的手册范本封面:婚礼策划指南目录:1. 前言2. 婚礼策划的重要性3. 婚礼策划流程3.1 确定预算与时间3.2 制定婚礼主题与风格3.3 确定婚礼日期与地点3.4 筹备婚礼仪式3.5 设计婚宴与娱乐环节3.6 宾客邀请与座次安排3.7 婚礼装饰与花艺布置3.8 筹备婚车与接送安排3.9 婚纱及礼服选择与定制3.10 婚礼摄影与视频拍摄3.11 确认婚礼供应商3.12 制作婚礼当天流程4. 婚礼策划的细节注意事项4.1 与婚礼策划师的沟通4.2 确保婚礼顺利进行的备选方案 4.3 确认婚礼用品与设备4.4 安排婚宴与庆祝活动4.5 考虑宾客的特殊需求4.6 确认婚礼保险与法律事务5. 婚礼当日的流程安排5.1 新人准备工作5.2 宾客接待与安排5.3 婚礼仪式进行5.4 婚礼宴会与庆祝活动5.5 送别婚礼宾客6. 婚后事务处理与回顾6.1 清算婚礼费用与结算供应商6.2 处理婚礼剩余物品6.3 撤除婚礼场地与装饰6.4 婚礼回顾与总结6.5 谢礼与感谢函发送7. 结语1. 前言婚礼是人生中的一大盛事,是两个人在亲友面前宣誓永恒爱情的重要仪式。
而一个成功的婚礼背后往往离不开细致周全的策划与安排。
本手册将为您提供一份完整的婚礼策划指南,帮助您轻松规划一场完美的婚礼。
2. 婚礼策划的重要性婚礼策划的重要性不可忽视。
有效的策划过程能够让新人从杂乱无章的婚礼准备中解脱出来,更好地享受到婚礼的美好时刻。
同时,婚礼策划也能够确保婚礼的顺利进行,每一个环节都得到充分考虑和安排。
3. 婚礼策划流程3.1 确定预算与时间在开始策划之前,首要任务是确定婚礼的预算与时间。
预算的确定能够帮助您掌握整个策划过程中的开支,并确保不会出现资金紧张的情况。
同时,婚礼的时间选择也是至关重要的,它关系到婚礼场地和供应商的可行性。
3.2 制定婚礼主题与风格根据您和伴侣的喜好,制定一个独特的婚礼主题与风格将会使婚礼更具个性化。
婚礼当天安排安排表婚礼当天安排表早上准备(8:00 - 10:00)1. 客人接待和座位安排- 指定一名接待人员迎接客人- 根据座位安排表将客人引领至各自的座位2. 新娘妆发- 安排专业化妆师为新娘化妆并设计发型- 确保新娘的妆容和发型完美3. 新郎衣着打扮- 协助新郎穿着婚礼礼服- 确保新郎的衣着整齐4. 婚礼场地布置- 按照预定的布置方案进行场地布置- 确保婚礼场地整洁美观午间婚礼仪式(12:00 - 14:00)1. 迎宾和座位安排- 请婚礼主持人迎接宾客- 根据座位安排表将宾客引领至各自座位2. 婚礼仪式- 开场致辞- 交换誓言- 戒指交换- 宣布合法夫妻关系成立3. 宴会- 提供精美的餐点和饮品- 安排各桌宾客用餐顺序下午活动(14:00 - 18:00)1. 照片拍摄- 安排摄影师进行新娘新郎的照片拍摄- 合理安排时间和场景2. 宾客交流互动- 安排娱乐活动,例如游戏和表演- 组织礼物交换晚间宴会(18:00 - 22:00)1. 切蛋糕仪式- 安排主持人宣布切蛋糕仪式- 新郎新娘共同切割婚礼蛋糕2. 敬酒仪式- 安排主持人宣布敬酒仪式- 宾客和新人敬酒交流祝福3. 舞会- 安排音乐师演奏婚礼音乐- 组织舞池活动,让宾客尽情舞动4. 灯光烟火- 安排烟花表演- 营造浪漫的氛围结束(22:00)1. 婚礼彩排清理- 清理现场,回收装饰品- 确保场地整洁2. 宾客送别- 感谢宾客的出席并送行- 祝福宾客平安回家以上是婚礼当天安排表的大致内容。
根据具体情况,可能需要作出适当的调整和安排。
请提前与主持人、摄影师等相关人员沟通,确保顺利举行婚礼。
婚礼进行时婚礼席位编排完全手册在筹备婚礼的过程中,婚礼席位的编排是一个重要的环节。
一方面,婚礼席位的安排能够体现新婚夫妇和亲朋好友之间的亲密关系;另一方面,婚礼席位的编排还需要考虑到宾客的身份地位、职务等因素。
下面是一份婚礼席位编排的完全手册。
1. 先列出主要嘉宾的名单无论是婚礼还是喜宴,主要嘉宾的座位都应该被重视。
主要嘉宾包括新郎、新娘及两位父母。
其次还应该考虑到兄弟姐妹的座位,最好安排在主桌或宾席旁边。
2. 安排宾客的座位宾客的座位安排需要考虑到他们的身份、职务等因素。
下面是一份参考名单:前台:在前台可以安排一些重要的来宾,例如大老板、政府官员、重要嘉宾或是其他有特殊要求的宾客。
宾席:在宾席上,可以安排已婚的长辈、老朋友等亲密朋友。
初三桌可以安排年轻一些的新朋友、同事或是在其他场合认识的人。
其他桌:其他桌位可以根据来宾的身份、职务等信息来安排。
需要注意的是,如果有特殊要求或是有身体不便的宾客,应该安排在离门口近、位置较为宽敞的座位。
3. 考虑到座位的优先级在安排座位的时候,需要考虑到宾客之间的身份和等级差距,以及座位的优先级。
下面是一份参考名单:主桌:主桌一般是安排给新郎、新娘及父母的,它一般位于宴会厅的正中央,是整个宴会的核心位置。
VIP桌:VIP桌可以安排在离主桌近,距离讲台远一些的位置。
这些桌位可以安排给政府官员、商业巨头或是一些特殊的人物。
领导桌:领导桌可以安排在离主桌或VIP桌近的位置,可以安排给一些高层管理人员。
正式桌可以安排在宾席的边缘,是一些半公半私场合的常用座位。
普通桌:普通桌一般是安排给亲朋好友或普通宾客的,可以安排在宾席或其他位置。
4. 考虑到宾客之间的关系和要求在安排座位的时候,需要考虑到宾客之间的关系和要求。
例如,如果有伴侣,应该让他们坐在相邻的位置;如果有宾客有特殊要求,例如需要离包间近或是需要特殊的就餐要求,需要提前告知服务员和宾客的就餐要求。
5. 考虑到就餐顺序和时间在安排座位的时候,也需要考虑到就餐的顺序和时间。
婚礼执行流程手册(详尽版) 1. 前置工作1.1 婚礼策划- 确定婚礼主题与风格- 场地勘查与预订- 确定宾客人数1.2 婚礼服务团队搭建- 婚礼顾问- 婚礼主持- 婚礼摄影师与摄像师- 婚礼现场布置团队- 婚礼化妆师1.3 婚礼预算规划- 列出所有预期支出- 确定婚礼预算2. 婚礼流程规划2.1 婚礼仪式- 新人入场- 主持人致辞- 交换戒指- 敬酒环节2.2 婚礼宴会- 开场舞- 新人致辞- 敬酒环节- 娱乐节目- 切蛋糕- 抛捧花2.3 婚礼结束后工作- 送宾客- 婚礼物品清点- 场地复原3. 婚礼当天执行细节3.1 新人准备- 新娘化妆- 新郎西装整理- 新人合照3.2 婚礼仪式执行- 新人入场音乐- 主持人引导流程- 交换戒指3.3 婚礼宴会执行- 开场舞表演- 新人致辞- 敬酒环节- 娱乐节目表演- 切蛋糕- 抛捧花3.4 婚礼结束后工作- 送宾客离开- 婚礼物品清点- 场地复原4. 注意事项- 提前与所有服务团队确认时间、地点与任务- 确保所有婚礼物品已准备好- 提醒新人与伴郎伴娘相关注意事项- 检查婚礼当天天气,做好应对措施5. 常用婚礼时间轴- 新人化妆:2-3小时- 婚礼仪式:30分钟 - 1小时- 婚礼宴会:2-3小时- 送宾客:30分钟6. 应急处理- 婚礼物品遗漏:提前准备替代品- 新人迟到:调整仪式时间- 突发天气:备用场地或室内婚礼7. 婚礼结束后工作- 及时与服务团队结算费用- 感谢宾客参加- 婚礼总结与反思希望这本手册可以帮助新人顺利完成婚礼,留下美好的回忆。
X府结婚庆典安排时间:农历xx年x月x日(公历x年x月x日)地点:xx酒店司仪:主婚人:证婚人:结婚庆典人员分工:1、总管:2、秘书长:3、主管:4、礼账组:5、音响组:6、婚宴组:组长:组员:任务:婚宴安排布置、烟酒保管发放、座位牌号摆放、酒店门前鞭炮燃放、引领来宾座位、宴席物品传送、气红门安装摆放、宴后物品收拾。
7、车辆组:组长:组员:任务:负责车辆的挂花、排号、发放红包、保证迎亲、送亲、认亲等环节的全程用车服务,登记主要车辆司机的通讯号码。
8、食禄组:任务:农历二月七日下午2:00,巡看迎亲路线,准备食禄及礼品,与亲家通报过事的所有程序安排,征求意见,反馈情况。
9、鞭炮组:组长:组员:任务:迎亲路上、上轿、下轿、进家门、“迎头鞭”、拜天地等环节的鞭炮燃放,负责撒纸花、撒糖果、撒花生等项事宜。
10、迎亲组:男组:女组:任务:迎娶新娘,拉好嫁妆,带好礼品、礼金,保护新郎。
11、家政下轿组:组长:打发下轿人员:任务:负责布置洞房、张贴对联喜字、挂花拉花、清洁卫生、打发新娘下轿、送入洞房等风俗仪式。
12、拜天地组:司仪:xx婚庆公司13、接亲组:引领新郎父母敬酒:引领新郎新娘敬酒:任务:负责来宾的迎来送往、礼仪接待、婚宴敬酒、协助处理好婚庆事务。
14、录像照相组:15、迎亲路线:汇通花园汇通东门健康街建设路京广路人民大街汇通16、注意事项:1、迎亲出发时间:2、新娘下轿时间:。
(属相犯冲)在上轿、下轿时暂时回避。
属相犯冲:3、以上结婚庆典安排如有变化,各组人员要随时听从总管和主管的临时应变安排。
4、无具体分工人员参与接亲。
婚礼安A排公历年—月—日(农历—年 ____ 月—)_______ 婚礼安排禧 主: ______________________新 郎: ____________ 新 娘: _________________时 间:公历 年 _____ 月 ____ 日农历 ______ 年 _____ 月 ____新房地点: _______________________________________ 典礼地点: _______________________________________一、人员安排:4、婚礼程序、现场布置: _______ (电话: ______________)婚庆公司: __________________ (电话: _____________ ) 酒店联系人: _______________ (电话: ______________ ) 5、礼仪组: ________ (电话: ____________ )6、 车辆调度组: _________ (电话: ______________ )1、总2、彳宾 彳宾3、司 ________________ )________________ )________________ )________ (电话: _______________ )7、喜帐组:_________ (电话:____________ )8、来宾致辞:________ 职务:_______________________主婚人:__________ 职务:_______________________证婚人:__________ 职务:_______________________9、迎男送客人员:_________ (电话:_____________ )_______ (电话:______________ )10. _________________________________ 迎女送客人员:接新娘下轿人员:_____________ (负责给挡轿门红包1个)11>挑酒壶:__________伴郎:___________ 伴娘: ___________ (红包由男方准备)12、陪同新人父母敬酒人员:___________ (电话:____________ )陪同新郎新娘敬酒人员:___________ (电话:_____________________________________ )13、后勤组:_______ (电话: ____________ )14、礼炮组:_______ (电话: ____________ )15、酒店迎宾组:总迎宾:__________迎亲戚组(人):_______ (电话:______________ )迎朋友组: _____________________________________________ 迎禧主同学组:____________ (电话:__________________ )迎新郎单位组:___________ (电话:_________________ )二、婚礼总程序一日:1、工作人员集合时间: ____________________2、新房及酒店布置:(1)新郎家新房:婚庆公司负责布置,—日上午—时开始布置新房、树拱门、贴喜字喜联、贴井盖、挂红灯笼、插彩旗、铺地毯;(2) _________________ 酒店新娘房:_ 大酒店___________ ,由_负责于前布置完成;(3)婚礼现场:婚庆公司负责布置,_日上午_时开始布置;(4)_________________________ 婚礼现场喜帐台及两侧:于—日下午_时开始布置;(5)_______________ 楼梯鲜花:于—日早—前布置完成。
以上(2)—(5)项,__ 负责联系落实。
3、响门:___ 日下午—时____ 红灯笼挂起、播放音乐。
(响门音响播放及用电负责人:_____ );4、锣鼓队于_日中午_ 前到达,下午_时—开始演奏。
B:一、时间安排:1、工作人员集合时间: ___________2、日早______ 前全部车辆到新郎家,(部A8于日早前到婚庆公司扎彩车);4、迎亲车队出发时间: ___________到酒店时间:___________5、新娘上轿时间:________新人过门时间:________6、新人出发去酒店时间:_____________ (部婚车)男女送客出发去酒店时间:________ (乘坐婚车)亲友岀发去酒店时间:_________ ( ____ 负责安排)合影时间(在酒店):_________ ( ___ 负责安排)7、婚礼正式时间:_________三、迎娶安排:1、早餐时间: ____ ,地点:_____ 电话:___________________负责人: __________ (电话:_______________ )提前通知饭店: _______ 前准备好迎亲队伍人的就餐;_______ 开始,工作人员和家里亲戚轮流就餐;2、早 _____ 前安排婚车排序,车辆组与彳宾相安排;■(注意:提前分别安排专人指挥楼区车辆停放,尽量请邻居家车辆往别的楼区暂时停放,留下部婚车、部越野录像车、以及帮忙车辆排放位置)3、锣鼓队______ 前到位;4、迎亲队伍出发时燃放鞭炮支响;( ____________ 负责)(1)出发前新郎给父母及亲人磕头;(2)集合迎娶人员:新郎、僅相、伴郎、挑酒壶小孩、摄影、照相、鞭炮组人。
(3)新郎新娘上下轿方向、车辆座次安排;(4)需带物品:①新娘胸花、新娘手捧花、新娘父母、贵宾胸花个(伴郎带好)②红纸包一角钱硬币—个,小鞭炮—包,过桥、过路口抛撒。
③新郎准备若干个小红包(叫门时用)。
(5)新娘家程序安排(进门后给新娘送鲜花、捎筷子等民俗用品、合影等程序);(6)安排到酒店接新娘及新娘上轿时,燃放鞭炮支响;(由 ____________ 负责);(7)时分准时从_____________ 岀发。
6、过门:(1)_________________ 过门时间:(2)新娘过门压喜砖、撒花生喜糖:礼炮组人员名(提前5分钟准备),喷花人员名(礼炮组安排);(3)_____________ 燃放鞭炮:响_支,礼炮_个;安排鞭炮组人员_人;(4)接新娘下轿人员,拿筛子、带子等人员,提前5分钟到位,包(5) _______________________________________ 引领女方客人下车。
男送客休息地点:____________________________(6)卸嫁妆;(7)家里人负责新人下轿饭等婚俗程序;(8)送新郎新娘到酒店车:部彩车;(9)送男、女送客到酒店车:部婚车;(10)送亲友去酒店车:部人客车(外协)三、迎宾和酒席安排(酒席安排另列表)1、_____ _________________________ 前工作人员分批到_____ ;喜账组日上午_血到酒店;2、分工安排客人迎接,客人入席;3、 ____ 婚礼正式开始时在_______ 各个门口把好门,避免人群进入,服务员到位排队;4、鞭炮 __ 只响、礼炮 _______ 个;(礼炮组负责)5、后勤组:时分前安排好宴席物品;6、迎宾胸花:(喜帐组负责带到现场放喜帐台)7、保管现场富余物品:后勤组等人负责8、______________________________________________ 统计现场参加人员:喜帐组_____________________________________ 等人负责责六、婚庆礼仪1、负责新房及迎娶现场布置;2、负责婚礼典礼现场场景的布、撤安排;I3、负责安排预定的婚礼典礼仪式(与司仪提前沟通)4、婚礼流程策划、现场督导,安排摄像师、摄影师,根据喜主迎亲等时间安排进行拍摄工作;6、新郎、新娘、父母鲜花胸花各2套(酒店、家里各2套);彩束18个;司仪、嘉宾、主婚人、证婚人鲜花胸花1套、给爷爷奶奶献的花2束(带到酒店);备注: _____________________________________________________组长:电话:成员: ________________________________________________________ 职责:1、喜品、红包等准备:(1)婚俗用品:酒壶、筛子、傲子、带子、镜子、梳子、糕坨、升等;红包:改口个、挡轿门个、婚车司机红包个,叫门红包若干;(2)胸花:鲜花 _____ 个,绢花______ 仝(需另附表);$(3)大红纸—张、大喜字(大门口、楼门口、酒店门口共—对, 新房喜字对),喜联副、窗花对等;婚车喜字婚庆公司准备。
2、用餐安排(1)用餐时间:日中午、晚上,日早上。
3、锣鼓队预约、时间安排。
组长:______ 电话:成员:鞭炮:—响—支:家里支、酒店支;I到接新娘燃放支,返回时燃放支;轰天雷:—个,酒店个、家里个;彩带:—个,酒店个、家里个;喷花:个(包括喷树上的)燃放时间:1> 时分前安排新郎上轿燃放鞭炮只响;2、负责安排迎娶途中燃放小鞭炮;3、时分安排提前去酒店一组人准备燃放鞭炮,并帮僅相提前安排好停车位;时分到接新娘酒店时燃放鞭炮支响;时分新娘上轿时燃放鞭炮支响;4、时分新娘下轿时燃放鞭炮支响,同时燃放礼炮个、彩带炮个。
5、时分新娘下轿时压喜砖、扬花生喜糖(人员提前5分钟上楼准备)喷花:沿新郎新娘下轿一路喷花;6、时分婚礼开始准时在________ 燃放鞭炮一支响,燃放礼炮—o喜帐组职责职责:1、 购买喜帐—本、签到笔—支、签到卡—张;2、 家中喜帐于日上午开始设喜帐台,记喜帐人员: ___________________________________3、 酒店喜帐于 日上午 开始设喜帐台,记喜帐人员: ___________________________________4、 公司办公室喜帐于 日开始设喜帐台,日下午收喜帐(请帖、 已发请贴名单)5、 迎宾胸花 个、红包 个带到酒店放置喜帐台,并负责给迎 宾佩戴胸花;6、 发放和回收签到卡,统计现场参加人员数;组长:成员:电话:后勤组职责组长:______ 电话:__________________成员: ________________________________________________________职责:(1)日上午贴喜字、贴井盖、贴喜联、窗花等;地点:1、禧主家楼区大门口、单元门口、家门口;2、大门口、大门口、两个楼门口;3、贴楼区内沿路、两个酒店内沿路井盖;(2)喜烟、喜糖、喜酒、饮料、花生、瓜子(物品购置及数量确定)等物品于日上午前运至酒店。