飞机结构修理
- 格式:doc
- 大小:4.19 MB
- 文档页数:27
民航飞机结构维修个人年终总结及工作计划怎么写个人年终总结:今年,我在民航飞机结构维修岗位上面临了各种挑战和机会。
通过不断学习与实践,我取得了一定的成绩和经验。
在这里,我将总结一下我的工作表现和成果。
首先,在过去的一年中,我深入学习了飞机结构修理和维护的相关知识,并与同事们进行了良好的团队合作。
我积极参与各类维修项目,提高了自己的技术能力。
在日常工作中,我注重与客户进行良好的沟通,以确保他们对维修工作的满意度。
其次,我积极提出了一些改进和优化的建议,以提高工作效率和质量。
我参与制定了一些新的工作流程,并指导同事们按照这些流程进行操作。
这些改进措施得到了良好的反馈,提高了维修工作的效率和准确性。
此外,我还积极参加了相关的培训和学习活动,不断提高自己的专业知识和技能。
我参加了行业内的研讨会和技术论坛,与其他维修人员进行交流和学习。
这些活动使我对飞机结构维修行业有了更深入的了解,并丰富了我的专业知识。
然而,在工作过程中,我也发现了自己的一些不足之处。
首先,我有时候会过于追求快速完成任务,导致工作中出现一些细小的差错。
其次,我在沟通和协调能力方面还有待提高。
有时候,我在与客户或同事交流时表达不够清晰,导致误解或者出现问题。
对于明年的工作,我制定了以下几点计划来进一步提高自己的综合能力:1. 继续学习和掌握新的维修技术和工艺,不断提高专业能力;2. 加强与客户和同事的沟通与协调能力,提高工作效率和质量;3. 持续参加行业内的培训和学习活动,保持对行业前沿技术的了解;4. 注重个人职业素养的提升,包括团队合作能力、解决问题的能力等;5. 积极参与企业内部的改进项目,提出创新和改进的建议,共同提升团队整体绩效。
通过努力和实践,我相信我会在明年取得更好的工作成绩,并为民航飞机结构维修事业做出更大的贡献。
以上是我个人的年终总结及工作计划,我会根据计划的内容逐步实施,并努力提升自己的业务能力和综合素质。
感谢公司对我的支持与信任,期待能够在新的一年为公司的发展贡献更多价值。
第六章 结构修理要求了解结构修理应该满足的要求是设计合理的结构修理方案的前提。
结构修理要求包括静强度、耐久性和损伤容限三个方面。
本章主要讲述设计结构修理方案时应该满足的静强度、耐久性以及损伤容限方面要求。
本章还介绍了结构修理评估(RAG )产生的原因、按照损伤容限对结构修理评估结果进行分类的结构修理种类以及结构修理附加检查。
6.1 静强度要求满足静强度是结构修理最基本的要求,它与飞行安全直接相关。
飞机结构修理设计应该遵从FAR 25部 “运输类飞机适航标准”中的静强度要求。
适航标准要求结构修理后能够承受飞机结构设计的限制载荷和极限载荷。
限制载荷是指飞机使用寿命中可能会出现的最高载荷。
飞机结构应该能够承受限制载荷而不会产生永久变形。
这不仅是从飞机结构的安全方面考虑,还与降低结构维护成本有一定的关系。
如果结构产生永久性变形,就很可能要求更换或者修理此结构。
飞机结构出现弯曲、凹坑、 变形或者其它损伤,会降低结构的承载能力。
因此,对结构损伤及时进行结构修理是必要的。
限制载荷的确定与机型对应的飞行包线直接相关。
极限载荷等于限制载荷乘以某个安全系数。
例如, 为了满足图3.2-1中V-n 曲线所示过载系数为2.5g 时正机动条件下对应的极限载荷要求,应该将限制载荷乘以安全系数1.5。
结构在极限载荷的作用下,不能发生结构件纯拉伸、纯剪切以及挤压失效等静强度破坏。
因此,结构件在极限载荷作用下的应力与结构件材料的极限强度相比,还要求保持一定的裕度。
SRM 典型修理一般都会规定加强件厚度或者横截面积,主要是从满足结构修理极限强度方面考虑的。
例如,SRM 中蒙皮切割加强典型修理,一般要求加强板比原结构厚一到二级。
图 6.1-1为SRM 51-70-11中钣弯件修理。
为了保证结构修理的静强度要求,该典型修理对加强板的厚度作了规定。
静强度要求:加强件位于钣弯件外侧,厚度与损伤结构件相同;加强件位于钣弯件内侧,厚度比损伤结构件厚一级或者厚0.012英寸损伤钣弯结构件图 6.1-1 钣弯结构件修理静强度要求示意图结构修理后的极限承载能力除了与结构件的厚度或者截面积有关,还决定于需要的紧固件类型和数量。
飞机结构修理的基本原则1.引言1.1 概述飞机结构修理的基本原则概述:飞机作为一种复杂的机械装置,其结构具有关键的重要性。
由于日常使用、外部环境和意外事件等因素的影响,飞机结构可能会出现损坏或磨损等情况,需要进行修理。
飞机结构修理的基本原则是保证飞机的安全性和性能,并延长其使用寿命。
飞机结构修理的基本原则包括以下几个方面:首先,修理必须符合适用的法规和标准。
飞机结构修理需要遵守相关的法律法规和行业标准,以确保修理工作的合法性和规范性。
这些法规和标准包括飞机制造商的技术文件、修理程序手册、修理标准和维修手册等。
其次,修理必须对飞机的结构进行全面的评估和分析。
在修理过程中,需要对飞机的结构进行全面的检查和评估,确定修理的范围和方法。
这包括使用适当的检测工具和技术,如超声波检测、磁粉探伤和光学检查等,以确保修理的准确性和有效性。
另外,修理必须使用合适的修理方法和材料。
根据飞机结构的类型和损伤的性质,选择合适的修理方法和修理材料,并按照飞机制造商的要求进行修理。
修理方法可以包括钣金修复、复合材料修复和焊接修复等,修理材料可以包括金属合金、树脂和复合材料等。
最后,修理必须进行严格的质量控制和验收。
修理过程中,需要进行严格的质量控制措施,确保修理的质量和可靠性。
修理完成后,必须进行严格的验收和航空权威机构的批准,以确保飞机结构修理符合相关要求和标准。
总之,飞机结构修理的基本原则是遵守法律法规和行业标准、全面评估和分析、使用合适的修理方法和材料,以及进行严格的质量控制和验收。
这些原则的遵循可以保证飞机的安全性和性能,延长其使用寿命,为飞行安全提供可靠的保障。
文章结构是指文章的组织方式和呈现顺序。
通过良好的文章结构,可以使文章的内容更加清晰、有条理,让读者更容易理解和掌握文章的主题和重点。
本文将按照以下结构进行展开:1.2 文章结构文章结构包括引言、正文和结论三个部分,每个部分都有其独特的功能和特点。
引言部分是文章的开篇,用来引入文章的主题和背景,并概述文章的内容和目的。
飞机复合材料结构修理总结飞机复合材料结构修理是航空维修中的重要工作之一,以下是对飞机复合材料结构修理的总结:1. 仔细评估损伤:在进行复合材料结构修理之前,必须仔细评估损伤的类型、范围和严重程度。
这包括使用适当的检测工具和技术,如超声波探伤或热红外成像,来确定损伤的位置和扩展情况。
2. 选择修复方法:根据损伤的性质和位置,选择适当的修复方法。
修复方法可以包括表面修补、填充修复、层压修复或补强修复等。
选择修复方法时要考虑到结构的强度和刚度要求,以及修理后的重量和性能影响。
3. 准备工作:在进行修理之前,必须对修复区域进行适当的准备工作。
这包括清除损伤区域周围的污垢和残留物,清理表面以确保良好的粘接或结合。
4. 材料选择和制备:选择适当的修复材料,如复合材料补片、粘接剂或填充剂。
材料的选择应考虑到与原材料的兼容性和结构要求的匹配性。
在使用之前,要确保修复材料经过适当的制备,如切割、打磨和涂覆。
5. 修复操作:按照修复方案和操作规程进行修复操作。
这可能涉及到粘接、固化、热处理或压制等步骤。
在操作过程中,要严格控制时间、温度和压力等参数,以确保修复的质量和一致性。
6. 检验和测试:完成修复后,必须进行检验和测试以验证修复的有效性和质量。
这包括使用非破坏性测试方法,如超声波检测或光学显微镜观察,来检查修复区域的完整性和质量。
7. 记录和报告:对修复过程和结果进行记录和报告。
记录包括修复方案、使用的材料和工艺参数,以及检验和测试结果。
这些记录对于后续的维护和审计是必要的。
总而言之,飞机复合材料结构修理需要严格的操作和控制,以确保修复的质量和可靠性。
只有经过合适的评估、选择合适的修复方法、正确准备和操作、进行检验和测试,并记录和报告修复过程,才能有效地修复飞机复合材料结构,并确保飞机的安全和性能。
飞机主要结构件的损伤修理程序基地结构修理适用1.去除损伤。
通常损伤去除程序按照SRM 51-10-02 进行。
2.高频涡流或其它NDT检查,确保所有损伤都已全部去除,并且损伤区域没有隐藏的裂纹。
3.测量损伤深度或者构件的最小剩余厚度,并且在工卡(NRC)上准确记录结果。
4.按照SRM的相应章节判断损伤是否为允许损伤并记录判断结果。
如果不是允许损伤,执行步骤5;如果是允许损伤,执行步骤6。
5.按照合法的适航文件进行损伤修理。
合法的适航文件包括:a.局方或者飞机型号审定当局颁发的适航指令;b.飞机制造厂家提供的各类手册、规范及其引用的国家或者行业标准;c.飞机制造厂家发布的服务通告、服务信函;d.局方颁布的有关法规文件中引用国家或者行业标准;e.其他行式的任何经局方批准的修理和改装技术文件。
注:任何飞机制造厂家提供的未经飞机型号审定当局批准或认可的技术支援类文件、函件等不被视为上述规定的持续适航文件,仅可作为申请局方对修理和改装的批准时辅助资料。
6.恢复表面涂覆层。
7.如果需要制作新构件,即按照BOEING的工程图或其他合法适航文件制作新构件(非自制件)时,应该有相应的工作单,由工程师、工作者、检验员签字后,将工作单附在NRC后面,新构件才可使用。
8.如果有比较复杂的操作步骤,比如热处理等,也应该有相应的工作单。
由工程师、工作者、检验员签字后附在NRC后面。
9.上述工作完成后,视需要准确填写结构DIR单。
说明:本程序适用于飞机主要结构件的中等或中等以上的损伤修理。
飞机主要结构件是指按SRM 51-00-04 定义的主要结构元件Principal Structural Elements (PSE) 。
主要包括机身蒙皮、隔框、桁条、龙骨梁、机翼结构等。
见下图白色未加阴影部位。
非主要结构元件,可以不执行此程序。
中等或中等以上的损伤是指损伤深度大于0.001英寸的损伤。
深度在0.001英寸以下的轻微损伤,例如小划痕、轻微的表面腐蚀等,可以不执行此程序。
飞机结构修理专业组介绍300字
飞机结构修理专业组是一个专门负责飞机结构修复和维护的团队。
该专业组由一群经验丰富的飞机结构修理技术人员组成,他们具有专业的知识和技能,能够准确地诊断并修复飞机结构中的问题。
飞机结构修理专业组的主要工作包括飞机结构的维护和修复。
他们使用各种工具和设备,检查和评估飞机结构的状况,然后确定需要修复的部分。
修理过程涉及到焊接、切割、钻孔、涂装等多种技术,需要高度的专业技能和耐心。
飞机结构修理专业组还负责检查和维护飞机的安全设备,如逃生滑梯、救生艇等。
他们会定期检查这些设备的状况,确保其正常运作,以保障飞机上乘客和机组人员的安全。
飞机结构修理专业组还参与飞机的改装和更新工作。
随着科技的发展,飞机的结构和设备也在不断更新和改进。
专业组的成员需要不断学习和更新自己的知识,以适应新的技术和工艺。
飞机结构修理专业组是飞机维护团队中不可或缺的一部分。
他们的工作直接关系到飞机的安全性和可靠性。
在修理过程中,他们要严格遵守相关的安全规定和操作规程,确保飞机结构的修复工作符合标准。
飞机结构修理专业组是一个专注于飞机结构修复和维护的团队,他们凭借专业的知识和技能,确保飞机结构的安全和可靠。
他们的工
作对于保障飞机的飞行安全至关重要。
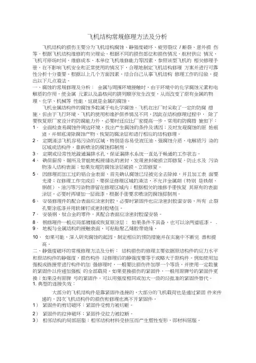
飞机结构常规修理方法及分析飞机结构的损伤主要分为飞机结构腐蚀、静强度破坏、疲劳裂纹/ 断裂、意外损伤等。
根据飞机结构维修的有关理论、根据不同的损伤部位和损伤情况、航材供应情况、飞机可停场时间、维修成本、本单位飞机维修能力等因素,参照该型飞机的相关修理手册,在不影响飞机安全和正常使用的情况下,合理地制定飞机结构修理方案并进行可靠性分析十分重要。
根据以上几个方面因素,结合自己从事飞机结构修理工作的经验,提出以下几点看法。
一、腐蚀的常规修理及分析:金属与周围环境接触时,由于环境中的化学腐蚀元素和电解质的作用,使金属元素以及晶格间的排列顺序发生改变,从而改变了原有金属的物理、化学、机械等性能,这就是金属的腐蚀。
飞机金属结构件的腐蚀多数属于电化学腐蚀。
飞机在出厂时采取了一定的防腐措施,但由于飞行环境、飞机的使用和维护保养情况不同,因此在结构修理过程中,除了要恢复原厂家设计的防腐能力外,必要时还应比厂家提高一步。
常用的防腐措施如下:1.全面检查易腐蚀件周边环境,找出产生腐蚀的条件及诱因;及时发现腐蚀的原始痕迹,并彻底清除腐蚀产物、恢复防腐涂层和进行相应的结构修理。
2.定期清洁飞机容易污染的区域,特别是容易受液压油、强腐蚀介质、电解质污染的区域或结构件,重新喷涂防腐蚀抑制剂。
3.定期或经常性地疏通漏排水孔,保证漏排水系统一直处于畅通的工作状态。
4.确保厨房、厕所及货舱地板接缝处的密封,发现密封破损立即修复,防止水及污染物渗入结构表面;如果发现防腐蚀涂层破损,立即修复。
5.因修理而加工过的铝合金表面,首先确认腐蚀已经被完全去除掉,并且加工表面要光滑;在修理工作完成后,要保证修理区域的清洁,不允许金属削(特别是铁削、钢削)、油污等污染物滞留在修理区域内;根据相关的维修手册恢复其原有的表面涂层,必要时再增加一层面漆,根据手册要求喷涂防腐蚀抑制剂。
6.安装修理件的配合表面应涂密封胶,必要时紧固件也应涂密封胶湿安装,所有止裂孔要涂底漆并用软铆钉或密封胶堵住。
飞机结构维修实习报告一、实习单位基本情况本次实习我被分配到某航空公司的飞机结构维修部门进行为期两个月的飞机结构维修实习,实习期间主要负责飞机结构的检查、维修和整理,以及了解飞机结构维修的相关流程和技术。
二、实习内容和任务1. 飞机结构检查:在实习期间,我参与了多次飞机结构检查工作。
通过观察和操作,我学会了如何检查飞机的外部结构,包括机翼、飞翼、飞机身体等部分。
我还学会了如何使用各种工具和设备进行检查,以及如何根据检查结果进行维修。
2. 飞机结构维修:在实习期间,我还参与了一些飞机结构的维修工作。
我学会了如何使用各种工具和材料进行飞机结构的维修,包括切割、焊接、钉接等操作。
我还学会了如何进行结构的保养和修理,以确保飞机的安全性和可靠性。
3. 飞机结构整理:在实习期间,我还参与了一些飞机结构整理的工作。
我学会了如何对飞机结构进行整理和清理,以确保飞机的整体外观和结构的完整性。
我还学会了如何对飞机结构进行记录和归档,以便于后续的维修和管理。
三、实习心得和体会1. 对飞机结构维修工作的认识:通过实习,我对飞机结构维修工作有了更深入的了解。
我了解到飞机结构的维修工作需要高度的技术和经验,需要对飞机结构有深入的了解和认识。
只有通过不断的学习和实践,才能提高自己的维修能力和水平。
2. 对团队合作的认识:在实习期间,我与其他实习生和员工共同合作,共同完成飞机结构维修的任务。
通过与他们的合作,我学会了团队合作的重要性和必要性。
只有团结合作,才能更好地完成工作,提高工作效率和质量。
3. 对自身能力的认识:通过实习,我认识到自己的不足和不足之处。
我发现自己在飞机结构维修方面还存在一些不足,需要不断学习和提高。
只有通过不断的努力和实践,才能提高自己的维修能力和水平。
四、实习总结和展望通过这次飞机结构维修实习,我学会了很多关于飞机结构维修的知识和技术,也提高了自己的维修能力和水平。
我将继续努力学习,提高自己的维修能力和水平,争取在未来的工作中有更好的表现和发展。
飞机结构修理飞机的机体结构通常是由蒙皮和骨架等组成。
蒙皮用来构成机翼,尾翼和机身的外形,承受局部气动载荷,以及参与抵抗机翼,尾翼,机身的弯曲变形和扭转变形。
骨架包括纵向构件主要包括梁和桁条组成其作用主要是承受机翼、尾翼、机身弯曲时所产生的拉力和压力;横向构件包括翼肋、隔框等,主要用来保持机翼、尾翼和机身的截面形状,并承受局部的空气动力,各类飞机大部分以铝合金作为主要结构材料。
飞机上的蒙皮、梁、肋、桁条、隔框和起落架都可以用铝合金制造。
因为其密度小、强度高的优点,在航空材料中得以广泛的应用。
铝合金结构在使用过程不可避免地受到不同程度的损伤,如蒙皮破孔、梁缘条裂纹、框变形等,因而需要采取相应的方法加以修理,保证各个结构能够在使用中安全负载和工作。
主要介绍飞机铝合金蒙皮、梁、桁、框及肋等结构的维修方法1.飞机铝合金蒙皮蒙皮是包围在机翼骨架外的维形构件,用粘接剂或铆钉固定于骨架上,形成机翼的气动力外形。
蒙皮用来构成机翼、尾翼和机身的外形,承受局部空气动力载荷,以及参与抵抗机翼、尾翼、机身的弯曲变形和扭转变形。
早期低速飞机的蒙皮是布质的,而如今飞机的蒙皮多是用硬铝板材制成的金属蒙皮。
机身蒙皮与机翼蒙皮的作用和构造相同。
如衍梁、衍条、蒙皮、隔框的不同组合、可以形成机身的不同构造形式。
如果蒙皮较厚,则衍梁、衍条、隔柜可以较弱;如果蒙皮较薄,则上述骨架也应该较强、较多。
2.梁的结构及特点翼梁翼梁是最主要的纵向构件,它承受全部或大部分弯矩和剪力。
翼梁一般由凸缘、腹板和支柱构成(如图所示),剖面多为工字型。
翼梁固支在机身上。
凸缘通常由锻造铝合金或高强度合金钢制成,腹板用硬铝合金板材制成,与上下凸缘用螺钉或铆钉相连接。
凸缘和腹板组成工字型梁,承受由外载荷转化而成的弯矩和剪力。
桁条与桁梁衍条的形状、作用与机冀的衍条相似。
桁条是用铝合金挤压或板材弯制而成,铆接在蒙皮内表面,支持蒙皮以提高其承载能力,并共同将气动力分布载荷传给翼肋。
衍梁的形状与衍条相似,但剖面尺才要大些,其作用与翼梁相似。
典型梁式机翼的结构长桁的结构及特点长桁(桁条)是与蒙皮和翼肋相连的构件长桁(也称桁条)是与蒙皮和翼肋相连的构件。
长桁上作用有气动载荷。
在现代机翼中它一般都参与机翼的总体受力—承受机翼弯矩引起的部分轴向力,是纵向骨架中的重要受力构件之一。
除上述承力作用外,长桁和翼肋一起对蒙皮起一定的支持作用。
隔框的结构及特点隔框沿机头到机尾分布,数量很多,主要作用是形成并保持机身的横剖面形状,同时它与析条、衍梁、蒙皮等连接在一起参加整体受力。
隔框的外形和剖面形状很多隔框又分普通隔框和加强隔框。
加强隔框须承受如机冀、尾翼、起落架、发动机通过接头传递而来的集中力。
故材料和结构都比普通隔框强。
翼肋的结构及特点形成并维持翼剖面之形状;并将纵向骨架与蒙皮连成一体;把由蒙皮和桁条传来的空气动力载荷传递给翼梁。
普通翼肋的作用是将纵向骨架和蒙皮连成一体,把由蒙皮和桁条传来的空气动力载荷传递给翼梁,并保持翼剖面的形状。
加强翼肋就是承受有集中载荷的翼肋。
加强翼肋虽也有上述作用,但其主要是用于承受并传递自身平面内的较大的集中载荷或由于结构不连续(如大开口处)引起的附加载荷。
蒙皮的修理方法。
蒙皮的常见损伤:划伤、变形、裂纹和破孔等。
蒙皮损伤的后果:1、破坏了飞机的良好气动性能。
2、使损伤部位的蒙皮强度降低,承载能力下降。
3、危及飞行安全。
铝合金蒙皮分:单板蒙皮、整体壁板。
单板蒙皮(按厚度不同)分:薄板蒙皮、整体蒙皮。
2.1.1蒙皮轻微损伤的修理蒙皮轻微损伤:蒙皮某些部位产生轻微的鼓动、压坑或划伤等.①蒙皮鼓动的修理主要采用整形加强挖补更换蒙皮加强型材(或盒型材)的方向应垂直或平行于桁条,并至少与相邻的构件搭接一端根据蒙皮的形状和搭接形式将加强型材制出相应的下陷或弧度②蒙皮压坑的修理蒙皮上的压坑,主要是破坏了蒙皮的光滑表面。
压坑微小,分布分散、且未破坏内部结构,则不必修理。
压坑较浅,范围较大,用无锐角且表面光滑的榔头和木顶块修整。
压坑较深,范围较小,不易整平时,可在压坑处钻直径为4~5mm 孔,用适当的钢条打成钩形,拉起修平,然后用螺纹空心铆钉堵孔。
压坑较深,范围较大时,可在压坑处开直径为10~16mm的施工孔,用钩子钩住,锤击蒙皮四周使其恢复平整。
然后安装堵盖铆钉堵孔。
压坑较深,范围较大时,可在压坑处开直径为10~16mm的施工孔,用钩子钩住,锤击蒙皮四周使其恢复平整。
然后安装堵盖铆钉堵孔。
压坑较深,且出现棱角,整形比较困难。
修理方法:局部退火后,从棱角线周围,逐步向棱角线整形收缩。
为防止棱角线扩大和整形中出现大裂纹,钻2mm止裂孔,并打光孔边,整形至基本符合外形后,在棱角线上切口,在切口背面铆补加强片。
蒙皮裂纹的修理裂纹的危害蒙皮上的裂纹,降低了蒙皮的强度,且在受力过程中,裂纹还会因应力集中的缘故,继续扩展蒙皮裂纹的修理方法:①钻止裂孔②铆接加强钻止裂孔蒙皮上的裂纹较短时(一般小于5mm),可采用钻止裂孔(直径通常为1.5~2mm)的方法止裂。
止裂孔位置的重要性:如果裂纹孔没有钻在裂纹的尖端处,不能消除裂纹尖端应力场的奇异性,也就起不到作用。
止裂孔位置的第1种情况:(图1)止裂孔钻在裂纹的中间,没有把裂纹前缘去掉,在钻孔过程中,又可能在裂纹尖端附近造成新的微裂纹,起不到止裂作用。
止裂孔位置的第2种情况:(图2)止裂孔位置不正,没有消除裂纹尖端处应力的奇异性。
止裂孔位置的第3种情况:(图3)止裂孔的位置太靠前,这时裂纹的扩展方向捉摸不定,裂纹的扩展有可能偏到止裂孔的一侧去,起不到止裂作用。
止裂孔位置的第4种情况:(图4)止裂孔位置比较合理,消除了裂纹尖端应力的奇异性,起到止裂作用。
铆接加强蒙皮上的裂纹较长时,如果只采用钻止裂孔,只能消除裂纹尖端应力场的奇异性,但止裂孔处有较高的应力集中。
止裂孔处在交变载荷作用下,原裂纹还会继续扩展。
蒙皮上的裂纹较长时,除钻止裂孔外,还需在裂纹部位的内部铆补一块与蒙皮材料相同、厚度相等的加强片。
不具备从内部铆补加强片的条件时,可从外部贴补盖板。
边缘应制倒角,倒角宽度应大于盖板厚度的3倍。
如下图:蒙皮破孔的修理①蒙皮小破孔的无强度修理②破孔的一般修理方法③修理蒙皮破孔时的强度计算④跨构架蒙皮破孔的修理⑤不易施工处蒙皮破孔的修理⑥双层蒙皮破孔的修理⑦前缘蒙皮破孔的修理蒙皮小破孔的无强度修理蒙皮上的破孔,如果直径较小,对蒙皮强度影响甚微,可采用无强度修理。
不考虑强度,只恢复表面气动性能的修理方法。
无强度修理的方法:破孔直径在5mm以下,可使用铆钉、拉铆钉堵孔;破孔直径在5~16mm之间,可采用拉铆钉、堵盖铆钉或螺栓堵孔;破孔直径在16~30mm之间,可采用口盖的形式堵孔。
破孔的一般修理方法通常采用托底平补法:首先将损伤部位切割整齐,然后用补片填补切割孔,用衬片托底,通过衬片和蒙皮连成一体。
托底平补法的图例注意事项切割线一般应不超过损伤范围5mm;为了便于制作补片和衬片,需将蒙皮损伤处切割成规则的形状。
(如圆形、长圆形、矩形等)切割线的直线部分应与构架(即梁、桁、肋、框)相平行,并与构架保持一定距离,以便铆接衬片;由于机翼蒙皮上的正应力比剪应力大得多。
在蒙皮上开长圆孔或矩形孔时,应尽量使长轴或长边平行于桁条,以减少垂直于正应力方向的切口长度;切割线应尽可能避开铆钉。
修蒙皮破孔时,必须使衬片有足够的强度。
衬片通常是用损伤蒙皮材料相同、厚度相等的板材,衬片的强度一般不需进行计算。
但需计算接缝处的铆钉数。
情况1:长轴垂直于桁条的长圆孔和圆孔时铆钉数的计算;情况2:长轴平行于桁条的长圆孔和矩形时铆钉数的计算;跨构架蒙皮破孔的修理情况1:构架没有损坏;可将衬片做成两块,其中一块衬片应搭接在构架的弯边上。
情况2:构架和蒙皮同时损坏。
构架和蒙皮同时损坏(先衬片,后构架)方法:衬片最好做成一整块,先将它与蒙皮铆接,再接补损伤的构件(即构架),最后铆接补片不易施工处蒙皮破孔的修理用托底平补法修理蒙皮破孔,需要在蒙皮里面放置衬片,铆接衬片和补片。
飞机的有的部位,如后机身,可从蒙皮的内部接近损伤处,放置衬片和铆接比较容易。
飞机的有的部位,如机翼、尾翼、进气道等,不易从蒙皮的内部接近损伤处,放置衬片和铆接存在困难。
首先要充分利用切割孔进行施工双层蒙皮破孔的修理双层蒙皮的结构有三种:精品文档内外蒙皮之间有框架;内外蒙皮之间铆有较厚的垫条;内外蒙皮重叠和构架铆接在一起;梁缘条和长桁的修理方法损伤类型:缺口、裂纹、断裂等。
2.2.1 缺口的修理宽度较窄的缺口(一般小于5mm):(沿构件的截面方向测量)只需将缺口锉修成光滑的弧形,用砂纸打光后涂上底漆即可。
宽度较宽的缺口:(沿构件的截面方向测量)需把缺口切割整齐,用填片填上缺口,并铆上加强片。
裂纹的修理裂纹长度较小(不大于2mm)时:采用错修法。
裂纹长度大于2mm,小于构件一边宽度的2/3时:在裂纹的末端钻φ2~2.5mm的止裂孔后,用加强片加强裂纹长度大于构件一边宽度的2/3时:在裂纹的末端钻φ2~2.5mm 的止裂孔后,用与构件相同的型材进行加强。
如便于整根取下:采用更换的方法修理,即取下断裂构件,用材料相同、规格相等的型材,制作新构件,按原孔铆接。
如不便于整根取下:则接补(型材)修理。
隔框和翼肋的修理方法典型损伤:范围较小的变形、裂纹或破孔,也可能产生范围较大的损伤。
修理的要求:恢复损伤框、肋的外形和强度。
2.3.1变形的修理框、肋的变形多出现在框、肋的腹板上,可采用整形的方法恢复平整。
如果整形后仍有鼓动,可在变形部位铆接加强片或型材,以提高框、肋的稳定性。
2.3.2裂纹的修理框、肋上的裂纹长度<5mm时:对框、肋的强度削弱不多,修理时可在裂纹端头钻直径1.5~2mm止裂孔后使用。
对于在减轻孔、槽口等原切口边缘处出现的不大于5mm的裂纹,可将裂纹锉修圆滑,不必加强。
当框、肋上的裂纹长度>5mm,但未超过框、肋截面高度的1/3时:修理方法:裂纹末端钻止裂孔。
铆一块与框、肋材料相同、厚度相等的加强片。
当框、肋上的裂纹长度超过框、肋截面高度的1/3时,使框、肋的强度降低很多,应按框肋的断裂方法修理。
三、飞机铝合金结构损伤的事例飞机蒙皮更换图飞机裂纹检测图为GAMECO(广州飞机维修工程有限公司)为南航一架B-737CL飞机完成了两张整体蒙皮的更换工作。
所更换蒙皮的面积之大,尚属国内首例。
此项工作是GAMECO根据南航要求,依照厂家工程指令对所指定的B-737飞机后机身STA727-907站位下方两侧S20-S25之间两块长度接近7米,宽近2米的整张蒙皮进行改装更换,以此达到飞行安全要求。
整个工程涉及有关区域几百个部件的拆卸和重新安装,上万个新紧固件孔必须确保同时精确定位,每块大约14平方米的新蒙皮又务必与存在多曲度方向的机身轮廓完美贴合。