遗传算法及其在生物数学模型参数优化中应用
- 格式:doc
- 大小:27.50 KB
- 文档页数:7
遗传算法在预测建模中的应用指导随着科技的不断发展和应用场景的扩大,预测建模成为了许多领域中的重要任务。
而在预测建模中,遗传算法作为一种优化算法,被广泛应用于解决各种复杂问题。
本文将探讨遗传算法在预测建模中的应用指导,以帮助读者更好地理解和使用这一算法。
1. 遗传算法简介首先,让我们对遗传算法进行简要介绍。
遗传算法是一种模拟自然选择和遗传机制的优化算法。
它通过模拟生物进化的过程,利用基因编码和交叉、变异等操作,从种群中筛选出适应度较高的个体,并逐代演化,最终找到最优解。
2. 遗传算法在预测建模中的应用2.1 数据预处理在预测建模中,数据预处理是非常重要的一步。
遗传算法可以通过优化数据预处理过程,提高模型的准确性和稳定性。
例如,可以利用遗传算法对数据进行特征选择,筛选出对预测结果影响较大的特征,并去除冗余特征,从而简化模型的复杂性。
2.2 模型参数优化在预测建模中,模型的参数选择对模型的性能有着重要影响。
遗传算法可以通过搜索参数空间,找到最优的模型参数组合。
通过遗传算法的迭代过程,可以逐渐优化模型参数,提高预测的准确性和泛化能力。
2.3 模型结构优化除了参数优化外,模型的结构也是影响预测性能的重要因素。
遗传算法可以通过优化模型的结构,提高模型的拟合能力和泛化能力。
例如,可以利用遗传算法搜索最优的网络拓扑结构,或者优化模型中的各层节点数等参数,从而使模型更加适应实际问题。
3. 遗传算法的优势和局限性在使用遗传算法进行预测建模时,我们需要了解其优势和局限性,以便更好地应用和解决问题。
3.1 优势遗传算法具有以下几个优势:首先,遗传算法具有全局搜索能力。
通过遗传算法的迭代过程,可以避免陷入局部最优解,从而找到全局最优解。
其次,遗传算法适用于复杂问题。
由于遗传算法模拟了生物进化的过程,可以应对各种复杂的优化问题。
最后,遗传算法具有较强的鲁棒性。
即使在问题发生变化或者参数有所调整的情况下,遗传算法仍能保持较好的性能。
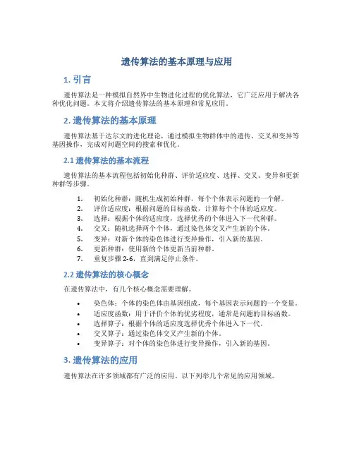
遗传算法的基本原理与应用1. 引言遗传算法是一种模拟自然界中生物进化过程的优化算法,它广泛应用于解决各种优化问题。
本文将介绍遗传算法的基本原理和常见应用。
2. 遗传算法的基本原理遗传算法基于达尔文的进化理论,通过模拟生物群体中的遗传、交叉和变异等基因操作,完成对问题空间的搜索和优化。
2.1 遗传算法的基本流程遗传算法的基本流程包括初始化种群、评价适应度、选择、交叉、变异和更新种群等步骤。
1.初始化种群:随机生成初始种群,每个个体表示问题的一个解。
2.评价适应度:根据问题的目标函数,计算每个个体的适应度。
3.选择:根据个体的适应度,选择优秀的个体进入下一代种群。
4.交叉:随机选择两个个体,通过染色体交叉产生新的个体。
5.变异:对新个体的染色体进行变异操作,引入新的基因。
6.更新种群:使用新的个体更新当前种群。
7.重复步骤2-6,直到满足停止条件。
2.2 遗传算法的核心概念在遗传算法中,有几个核心概念需要理解。
•染色体:个体的染色体由基因组成,每个基因表示问题的一个变量。
•适应度函数:用于评价个体的优劣程度,通常是问题的目标函数。
•选择算子:根据个体的适应度选择优秀个体进入下一代。
•交叉算子:通过染色体交叉产生新的个体。
•变异算子:对个体的染色体进行变异操作,引入新的基因。
3. 遗传算法的应用遗传算法在许多领域都有广泛的应用。
以下列举几个常见的应用领域。
3.1 组合优化问题遗传算法可以用于解决组合优化问题,如旅行商问题、背包问题等。
通过遗传算法的搜索和优化能力,可以找到近似最优的解决方案。
•旅行商问题:通过遗传算法优化旅行商的路径,使得旅行总距离最短。
•背包问题:通过遗传算法选择物品放入背包,使得总价值最大且不超过背包容量。
3.2 机器学习遗传算法可以用于机器学习中的模型选择和参数优化。
•模型选择:通过遗传算法从候选模型中选择最佳模型。
•参数优化:通过遗传算法搜索模型的最佳参数配置。
3.3 排班优化遗传算法可以应用于企业员工排班问题,优化排班方案,提高员工满意度和企业效益。
遗传算法在机器学习中的应用方法详解随着人工智能的快速发展,机器学习成为了解决复杂问题的重要工具。
在机器学习中,遗传算法被广泛应用于优化问题的求解。
本文将详细介绍遗传算法在机器学习中的应用方法。
一、遗传算法简介遗传算法是一种模拟生物进化过程的优化算法。
它通过模拟“自然选择”、“遗传”和“变异”等机制,不断优化问题的解。
遗传算法的基本思想是从一个初始的解空间中随机生成一组解,然后通过交叉、变异等操作,不断演化出更好的解。
二、遗传算法在机器学习中的应用1. 参数优化在机器学习中,模型的参数选择对模型的性能至关重要。
遗传算法可以通过优化参数的组合来提高模型的性能。
首先,我们需要定义一个适应度函数来评估每个参数组合的好坏程度。
然后,通过遗传算法的迭代过程,不断更新参数组合,直到找到最优解。
2. 特征选择在机器学习中,特征选择是一个重要的问题。
过多或过少的特征都会影响模型的性能。
遗传算法可以通过选择和交叉特征来优化模型的特征集合。
首先,我们需要定义一个适应度函数来评估每个特征集合的好坏程度。
然后,通过遗传算法的迭代过程,不断更新特征集合,直到找到最优解。
3. 神经网络结构优化神经网络是机器学习中常用的模型之一,而神经网络的结构对其性能有着重要影响。
遗传算法可以通过优化神经网络的结构来提高其性能。
首先,我们需要定义一个适应度函数来评估每个神经网络结构的好坏程度。
然后,通过遗传算法的迭代过程,不断更新神经网络结构,直到找到最优解。
4. 集成学习集成学习是一种将多个模型组合起来进行预测的方法。
遗传算法可以通过优化模型的组合权重来提高集成学习的性能。
首先,我们需要定义一个适应度函数来评估每个模型组合的好坏程度。
然后,通过遗传算法的迭代过程,不断更新模型组合的权重,直到找到最优解。
5. 强化学习强化学习是一种通过试错来学习最优策略的方法。
遗传算法可以通过优化策略的参数来提高强化学习的性能。
首先,我们需要定义一个适应度函数来评估每个策略的好坏程度。
遗传算法的原理及其应用实例遗传算法是一种受生物进化启发的优化算法。
它模拟了自然进化的过程,通过选择、交叉和变异等方式不断优化解决问题的方法。
遗传算法已经在很多领域得到了广泛应用,如机器学习、图像处理、数据挖掘、优化、智能控制等领域。
遗传算法的原理遗传算法的三个基本操作是选择、交叉和变异。
选择操作是基于适应度函数对个体进行评估,优秀的个体会有更大的概率被选中。
交叉操作是将两个或多个个体的部分基因进行互换,在新一代中产生更好的个体。
变异操作是根据一定的概率对个体的某些基因进行随机变异,以增加新的可能性。
遗传算法的应用实例1.优化问题遗传算法已成功应用于很多优化问题中。
例如,在工程设计领域中,遗传算法可以用来求解复杂的数学模型,以优化设计变量,如大小、材料和形状等,来满足特定的需求。
在机器学习和人工智能领域中,遗传算法被广泛用于模型优化和参数调整。
2.路径规划遗传算法还可以被用来解决复杂路径规划问题,如飞机航线规划、智能出租车路径规划等。
通过评估适应度函数,遗传算法可以找到一条最短或最优的路线,可以用于优化运输成本、提高效率等。
3.学习算法遗传算法还可用于生成人工神经网络的拓扑结构,进一步实现学习算法的优化。
遗传算法能够通过超参数的选择,使神经网络表现更好的能力,因此在很多领域中如自然语言处理、图像处理、语音识别等领域中被广泛应用。
总之,遗传算法不仅具有优化复杂问题的能力,而且还是一种可扩展,灵活,易用和高度可定制的算法。
随着计算力的增强和算法技术的提高,遗传算法在未来的发展中将会有更为广泛的应用。
数学模型在生物学领域中的应用研究生物学是一门研究生命现象的学科,而数学则是一门研究数量、结构、变化以及空间等概念的学科。
这两个学科看似有着截然不同的性质,然而,在实际应用中,数学模型在生物学领域中扮演着重要的角色。
数学模型的应用不仅可以帮助生物学家解决复杂的问题,还可以提供预测和优化的方法,为生物学研究提供了新的思路和工具。
一、数学模型在生物进化研究中的应用生物进化是生物学中的一个重要研究方向,通过对物种的遗传变异和自然选择的研究,可以揭示生物多样性的形成和演化规律。
数学模型在生物进化研究中的应用,可以帮助我们理解进化过程中的关键参数和机制。
例如,基于遗传算法的数学模型可以模拟物种的遗传变异和自然选择过程,通过大量的计算实验,可以预测不同环境条件下物种的适应性和灭绝概率,为保护濒危物种和生态系统的可持续发展提供科学依据。
二、数学模型在神经科学研究中的应用神经科学是研究神经系统结构和功能的学科,而神经系统是一个复杂的网络系统。
数学模型在神经科学研究中的应用,可以帮助我们理解神经网络的信息传递和处理机制。
例如,基于神经网络理论的数学模型可以模拟神经元之间的连接和信号传递过程,通过对模型的分析和仿真实验,可以揭示神经网络的动力学特性和信息处理能力。
这些研究对于理解神经系统的正常功能和疾病机制具有重要意义,也为神经科学研究提供了新的思路和方法。
三、数学模型在生物医学研究中的应用生物医学是研究生物学在医学领域中的应用的学科,而数学模型在生物医学研究中的应用,可以帮助我们理解疾病的发生和发展机制,以及药物的作用和副作用。
例如,基于药物动力学和药物代谢的数学模型可以模拟药物在人体内的吸收、分布、代谢和排泄过程,通过对模型的参数估计和敏感性分析,可以优化药物的剂量和给药方案,提高治疗效果和减少不良反应。
这些研究对于药物研发和个体化治疗具有重要意义,也为生物医学研究提供了新的工具和方法。
总结起来,数学模型在生物学领域中的应用研究涵盖了生物进化、神经科学和生物医学等多个方向。
遗传算法在优化问题中的应用方法与解空间分析摘要:遗传算法是一种经典的优化算法,通过模拟生物进化的过程,以一种自然的方式来解决复杂的优化问题。
本文将介绍遗传算法的基本原理和流程,并分析其在优化问题中的应用方法。
同时,对遗传算法的解空间进行分析,探讨其在搜索过程中可能遇到的问题及解决方法。
1. 引言优化问题是在给定的约束条件下,寻找使目标函数达到最值的变量组合或参数设定的过程。
遗传算法作为一种全局优化算法,能够寻找到大局最优解,已被广泛应用于许多领域。
2. 遗传算法的基本原理遗传算法模拟了生物进化的过程,通过选择、交叉、变异等操作,逐步改进种群中个体的适应度,从而找到最优解。
其基本原理包括:个体表示、适应度评估、选择、交叉、变异等。
3. 遗传算法的流程遗传算法的流程可分为初始化、评估、选择、交叉、变异和终止等步骤。
其中,初始化阶段通过随机生成初始种群,评估阶段计算每个个体的适应度值,选择阶段根据适应度值选择优秀个体,交叉阶段将选择的个体进行交叉生成新个体,变异阶段对新个体进行变异操作,终止阶段通过判断达到终止条件来结束算法。
4. 遗传算法在优化问题中的应用方法4.1. 参数优化遗传算法常用于对参数进行优化,如机器学习中的参数调节、神经网络中的权重优化等。
通过遗传算法的迭代搜索过程,找到最适合模型的参数组合,从而提高模型的性能。
4.2. 排队问题排队问题是一类典型的优化问题,如车辆调度、任务分配等。
遗传算法可以将问题抽象为个体的染色体表示,通过适应度评估和选择操作,找到最优的个体组合,从而优化排队效果。
4.3. 组合优化问题组合优化问题是一种NP难问题,如旅行商问题、背包问题等。
遗传算法通过对解空间进行搜索,避免陷入局部最优解,找到全局最优解。
5. 解空间分析解空间是指问题的解所构成的空间,是遗传算法搜索的目标。
解空间的特点包括:维度、约束、连续性和离散性。
其中,维度表示解空间的维度数量;约束指的是问题中的各种限制条件;连续性表示解空间中的解是否连续;离散性则表示解空间中的解是否离散。
遗传算法的详解及应用遗传算法(Genetic Algorithm,GA)是一种模拟自然选择和遗传过程的算法。
在人工智能和优化问题中得到了广泛的应用。
本文将详细介绍遗传算法的基本原理和优化过程,并探讨它在实际应用中的价值和局限性。
一、遗传算法的基本原理遗传算法的基本原理是通过模拟生物进化的过程来寻找一个问题的最优解。
在遗传算法中,优秀的解决方案(也称为个体,Individual)在进化中拥有更高的生存几率,而劣质的解决方案则很快被淘汰。
在遗传算法的过程中,每个个体由若干个基因组成,每个基因代表某种特定的问题参数或者状态。
通过遗传算法,我们可以找到问题最优的解或者其中一个较优解。
遗传算法的基本流程如下:1. 初始化群体(Population):首先,我们需要随机生成一组初始解作为群体的个体。
这些个体被称为染色体(chromosome),每一个染色体都由一些基因(gene)组成。
所以我们可以认为群体是由很多染色体组成的。
2. 选择操作(Selection):选择运算是指从群体中选出一些个体,用来繁殖后代。
其目的是让优秀的个体留下更多的后代,提高下一代的平均适应度。
在选择操作中,我们通常采用轮盘赌选择(Roulette Wheel Selection)法、锦标赛(Tournament)法、排名选择(Ranking Selection)法等方法。
3. 交叉操作(Crossover):交叉运算是指随机地从两个个体中选出一些基因交换,生成新的染色体。
例如,我们可以将染色体A和B中的第三个基因以后的基因交换,从而产生两个新的染色体。
4. 变异操作(Mutation):变异运算是指随机改变染色体中的个别基因,以增加多样性。
例如,我们随机将染色体A的第三个基因改变,从而产生一个新的染色体A'。
5. 适应度评估(Fitness Evaluation):适应度评估是指给每一个个体一个适应度分数,该分数是问题的目标函数或者优化函数。
遗传算法在生物信息学中的应用探索生物信息学是一门研究生物学、计算机科学和数学等学科交叉的学科,旨在通过计算机技术和数学模型来解决生物学中的问题。
在生物信息学的研究中,遗传算法作为一种优化算法,已经被广泛应用于生物序列比对、蛋白质结构预测、基因组装等领域。
本文将探讨遗传算法在生物信息学中的应用,并分析其优势和挑战。
一、生物序列比对生物序列比对是生物信息学中的一个重要任务,它可以用于寻找相似性序列、预测蛋白质结构和功能等。
传统的序列比对方法如BLAST(基本局部比对搜索工具)和Smith-Waterman算法等,虽然在准确性上有一定优势,但是在处理大规模数据时效率较低。
而遗传算法可以通过优化搜索策略,提高比对效率。
例如,可以通过遗传算法优化比对算法的参数设置,以达到更好的比对结果。
此外,遗传算法还可以用于多序列比对,通过优化多序列比对算法的目标函数,得到更准确的结果。
二、蛋白质结构预测蛋白质结构预测是生物信息学中的一个重要挑战,因为蛋白质的结构决定了其功能。
传统的蛋白质结构预测方法如分子动力学模拟和蒙特卡洛模拟等,由于计算复杂度高,往往需要大量的时间和计算资源。
而遗传算法可以通过模拟进化过程,优化蛋白质结构的搜索策略。
例如,可以通过遗传算法优化蛋白质的二级结构预测算法,以提高预测准确性。
此外,遗传算法还可以用于蛋白质折叠问题的求解,通过模拟蛋白质的折叠过程,寻找最稳定的结构。
三、基因组装基因组装是生物信息学中的一个关键问题,它可以用于重建整个基因组的序列。
传统的基因组装方法如重叠布局和图论等,由于计算复杂度高,往往需要大量的时间和计算资源。
而遗传算法可以通过优化基因组装的搜索策略,提高组装的准确性和效率。
例如,可以通过遗传算法优化重叠布局算法的参数设置,以得到更准确的组装结果。
此外,遗传算法还可以用于长读长(long-read)和短读长(short-read)的混合组装,通过优化混合组装算法的目标函数,得到更准确的组装结果。
遗传算法的原理及应用1. 引言遗传算法是一种受到生物进化理论启发而发展起来的优化算法,广泛应用于工程、优化问题求解等领域。
本文将介绍遗传算法的基本原理及其在实际应用中的一些案例。
2. 遗传算法的基本原理遗传算法主要基于达尔文的进化论思想,通过模拟自然进化过程中的选择、交叉和变异等操作,逐步搜索问题的最优解。
其基本原理可以总结为以下几个步骤:2.1 初始化种群在遗传算法中,首先需要初始化一个种群,种群中包含若干个个体,每个个体都代表了问题的一个解。
2.2 评估适应度对于每个个体,需要评估其适应度,即其解决问题的能力。
适应度的评估方法根据具体问题而定,可以是一个简单的数值,也可以是复杂的评估函数。
2.3 选择操作通过选择操作,选择适应度较高的个体作为父代,用于产生下一代的个体。
选择操作可以使用轮盘赌等方法,使适应度较高的个体有更大的概率被选中。
2.4 交叉操作交叉操作是通过交叉两个个体的染色体,为下一代产生新的个体。
交叉操作可以是单点交叉、多点交叉等不同的方式,用于保留父代个体中的有益信息。
2.5 变异操作变异操作是为了增加种群的多样性,避免陷入局部最优解。
通过对染色体的某些基因进行随机改变,可以产生新的个体。
2.6 替换操作替换操作是将下一代个体替换掉当前种群中的一部分个体,以达到更新种群的目的。
例如,可以选择保留适应度较高的个体,或者选择适应度最低的个体进行替换。
2.7 终止条件遗传算法的终止条件通常可以是达到迭代次数的上限、适应度达到某个阈值,或者经过长时间搜索无法得到更优解等情况。
3. 遗传算法的应用案例遗传算法在很多领域都有广泛应用,下面将介绍几个典型的应用案例。
3.1 优化问题求解遗传算法可以用于求解各种优化问题,例如旅行商问题、背包问题等。
通过合适的编码方式和适应度函数,可以高效地搜索问题的最优解。
3.2 参数优化在机器学习和数据挖掘等领域,遗传算法也被广泛应用于参数优化。
通过调整模型的参数,可以提高模型的性能。
数学模型在生物学中的应用生物学是研究生命现象的科学,而数学是一门能够描述和解释现象的学科,因此数学模型在生物学中扮演着重要的角色。
数学模型可以帮助我们理解生物系统的运行机制、预测生物现象的发展趋势、设计和优化生物工艺过程等。
本文将介绍数学模型在生物学中的应用,并分析其在不同领域的实际案例。
一、基础生物学中的数学模型应用1. 基因表达调控基因表达调控是生物体内基因信息转录成蛋白质的过程。
数学模型可以帮助我们建立基因网络的动力学模型,预测基因表达的动态变化。
例如,利用微分方程模型可以预测基因调控网络的稳定性、噪声对基因表达的影响等。
2. 生物传感器生物传感器是利用生物介体对外界刺激做出反应的装置,常见于医学诊断、环境监测等领域。
数学模型可以帮助我们理解生物传感器的工作原理,并优化传感器的设计。
例如,使用方程模型可以模拟生物传感器对特定物质的检测过程,预测灵敏度和响应时间。
3. 细胞生长和分裂细胞生长和分裂是生物体细胞增殖和繁衍的过程。
数学模型可以揭示细胞生长和分裂的机制,并分析细胞数量随时间的变化规律。
例如,使用差分方程模型可以预测细胞群体中个体数量的增长趋势,从而帮助我们理解细胞生物学过程。
二、生物工程中的数学模型应用1. 生物反应器设计生物反应器是用于进行微生物、细胞培养等生物过程的装置。
数学模型可以帮助我们预测和优化反应器中物质传质和反应过程,提高生产效率。
例如,使用数值模拟模型可以预测培养物中溶氧浓度和物质浓度的分布,并优化反应器结构和工艺参数。
2. 遗传算法优化遗传算法是一种通过模拟生物进化过程来求解优化问题的方法。
在生物工程中,遗传算法可以用于优化生物过程中的参数选择、反应条件、培养基配方等。
例如,通过建立包括目标函数和约束条件的数学模型,利用遗传算法搜索最优解,实现生物工程过程的高效设计。
三、生态学中的数学模型应用1. 种群动力学种群动力学研究不同物种在时间和空间上的数量变化趋势。
数学模型可以帮助我们理解不同因素对物种数量的影响,并预测种群的持续发展。
遗传算法在工程优化设计中的应用随着时代的发展,计算机科学和信息技术一直在迅速发展,为人类的各个领域带来了深刻的影响。
在工程领域中,遗传算法是一种重要的优化设计方法,它在许多实际问题中表现出色,因此备受青睐。
本文将介绍遗传算法在工程优化设计中的应用和优势。
一、遗传算法的基本原理遗传算法是一种启发式优化技术,模拟自然界中的生物进化原理,在优化问题中应用。
遗传算法的基本组成部分包括:个体(染色体)、基因、适应度函数和选择策略等。
其中,个体可看作是优化问题的解,通过基因来描述,适应度函数用于确定这个个体在当前环境中的适应程度并进行选择,选择策略用于选择适应度高的个体,使得这些个体参与到下一代的繁殖中。
在遗传算法的迭代过程中,遵循“变异、交叉、选择”三个基本步骤。
二、在工程优化设计中,遗传算法经常用于寻找最优解。
以机械结构设计为例,机械结构设计问题通常需要寻找最小化材料消耗或最大化刚度等指标。
对于这类问题,遗传算法可以很好地优化设计方案,以下是遗传算法在这类问题中的应用:2.1 建立优化模型对于机械结构设计问题,需要建立相应的优化模型。
通常,优化模型可以表示为:minimize f(x)subject to constraints其中,f(x)是指标函数,调整设计参数x可以使其最小化;constraints是约束条件,x需要满足的要求。
2.2 设计变量的编码在遗传算法中,需要对设计参数进行编码,以便于计算机的处理。
对于连续变量,可以使用实数编码或二进制编码。
实数编码直接将设计变量转化为实数,在优化过程中可以对实数进行操作。
而二进制编码是将设计变量转化为一个二进制串,方便于进行交叉和突变操作。
2.3 设计变量的初始化在遗传算法中,根据设计变量的编码方式,需要将一组初始解转化为二进制串或实数。
随机生成的初始解应该尽量满足约束条件,并且分散于搜索空间。
2.4 适应度函数的定义在遗传算法中,适应度函数用于评估个体的适应度。
遗传算法在植物育种中的应用及其优化近年来,植物育种一直是农业科技领域的重要研究方向之一。
随着遗传学和信息技术的不断发展,遗传算法作为一种新型计算方法,正在逐渐应用于植物育种领域,并且在优化结果和节约时间、成本等方面具有显著的优势。
本文将介绍遗传算法在植物育种中的应用及其优化。
一、遗传算法简介遗传算法是一种模仿生物进化过程的优化算法,其实现过程主要分为个体表达、选择、交叉、变异和适应度评价等步骤。
在算法执行过程中,首先需要确定优化目标,根据目标函数构建适应度函数,在规定的变量空间内搜索最优解。
二、遗传算法在植物育种中的应用在植物育种领域,遗传算法可以用于优化交配组合、优选杂交种、筛选植物基因和优化育种模型等方面。
1. 优化交配组合交配组合是一种常用的杂交育种技术,通过选配优良基因型,实现后代品质的提升。
在这一过程中,遗传算法可以通过构建适应度函数,评估不同基因型之间的配对效应,寻找最优的交配组合。
例如,可以通过模拟种群繁殖、选择、交配和突变等过程,确定最具优势的杂交组合方案,从而实现杂交品系的优化。
2. 优选杂交种杂交种是通过两个或多个基因型的杂交而产生的新型组合体系,具有良好的适应性和经济性。
在杂交种选育中,遗传算法可以根据目标品种的特定性状和优势区域,选取出最具优势的亲本杂交组合方案,缩短育种时间并提高育种效率。
3. 筛选植物基因基因筛选是一种常用的基因工程技术,通过筛选不同基因型,确定目标基因并进一步进行基因转移。
在此过程中,遗传算法可以评估不同基因型之间的基因组成和表达情况,寻找最优的基因转移组合。
例如,可以通过遗传算法计算得到最优的贡献率,选择最具优势的基因转移方案。
4. 优化育种模型育种模型是一种常用的育种工具,通过以种群为基础,综合利用基因型、环境及互作因素等关键要素,在模拟的气象条件下推测植物生长过程中的品质指标。
在育种模型中,遗传算法可以通过优化基因重组的效率和适应性,提高模型精确度和预测能力,从而实现育种模型的优化。
基于遗传算法的数据拟合参数优化方法基于遗传算法的数据拟合参数优化方法一、引言在当今数据驱动的时代,数据拟合在众多领域都有着至关重要的应用。
无论是科学研究中对实验数据的规律探寻,还是工程领域里根据实际观测数据来构建精准的模型,亦或是在经济、金融等行业依据过往数据对未来趋势进行预测等,都离不开数据拟合这一关键技术。
数据拟合的核心在于找到一组合适的参数,使得所构建的拟合函数能够尽可能地贴近实际观测的数据点。
然而,传统的数据拟合参数确定方法往往存在着诸多局限性,比如容易陷入局部最优解、对复杂函数关系的处理能力不足等问题。
遗传算法作为一种强大的启发式搜索算法,模拟了自然界生物进化的过程,具有全局搜索能力强、鲁棒性好等特点,为数据拟合参数优化提供了一种新颖且有效的解决途径。
它能够在复杂的参数空间中进行搜索,避免陷入局部最优,从而找到更优的参数组合,提升数据拟合的质量和准确性,进而在各应用领域发挥出更出色的作用。
二、数据拟合基础概述(一)数据拟合的概念与意义数据拟合简单来说,就是给定一组离散的数据点,通过构造一个合适的函数表达式(例如多项式函数、指数函数、三角函数等),并确定函数中的参数,使得这个函数的曲线(或曲面,在多维情况下)能够尽可能地接近这些离散的数据点。
其意义在于从看似杂乱无章的数据中挖掘出潜在的规律,将其用数学表达式呈现出来,方便后续的分析、预测以及对实际物理、社会等现象的理解和把控。
例如,在物理学实验中,我们通过测量不同温度下某物质的电阻值,得到了一系列的离散数据。
通过数据拟合找到合适的函数关系,就可以了解电阻随温度变化的规律,甚至可以外推到其他未测量的温度范围下电阻的大致数值,对于电路设计等相关应用有着重要的指导作用。
(二)常见的数据拟合方法及其局限性常见的数据拟合方法有最小二乘法、梯度下降法等。
最小二乘法是一种经典的数据拟合手段,它的核心思想是使得拟合函数与实际数据点之间误差的平方和最小。
其优点在于计算相对简单、理论基础扎实,在数据线性关系比较明显、函数形式相对简单的情况下能够取得较好的拟合效果。
遗传算法在多目标优化中的应用随着计算机技术的不断发展,人们对于算法的运用越来越广泛。
遗传算法作为一种模拟自然生物进化和遗传机制的优化算法,被广泛应用于实际生产和科学研究领域。
尤其在多目标优化问题中,遗传算法更是显得尤为重要。
一、多目标优化问题现实问题中,往往需要同时考虑多个指标或目标,如产量、成本、效率等。
这些指标之间可能存在冲突或者相互制约。
由此产生的多目标优化问题给决策带来困难。
为了解决多目标优化问题,人们常常需要寻找一种有效的方法。
二、遗传算法遗传算法是一种基于生物进化原理的优化算法。
其基本思想是将问题转化为一种遗传体系,通过交叉、变异、适者生存等操作,使种群逐渐趋于最优解。
由于遗传算法具有搜索范围广、易于编程、适应不同类型问题等优点,因此广受欢迎。
三、遗传算法在多目标优化问题中的应用,主要涉及目标函数的设定、适应度函数的定义、选择算子的设计、交叉和变异操作等方面。
1. 目标函数的设定目标函数是多目标优化问题的关键。
在设置目标函数时,首先要明确各指标的重要性和优先级,然后根据具体情况选择适当的数学模型来描述各指标之间的相互关系。
2. 适应度函数的定义适应度函数是遗传算法中非常重要的概念。
适应度函数描述了每个个体对于求解目标的贡献,而个体的适应度值是遗传算法挑选或淘汰某个个体的主要依据。
在多目标优化问题中,适应度函数的定义往往需要考虑各个指标之间的权重、相关性等。
3. 选择算子的设计选择算子在遗传算法中起到关键作用,影响着算法的收敛速度和搜索空间的效率。
在多目标问题中,选择算子的设计需要考虑牺牲某些指标以获取高适应度值的选择策略。
4. 交叉和变异操作交叉和变异操作是遗传算法中最基本的操作之一,其主要作用是增加种群的多样性和搜索范围。
在多目标问题中,交叉和变异操作往往需要为多个指标赋予不同的权重来保证搜索方向的多样性。
四、总结在多目标优化问题中,遗传算法是一种有效的求解方法。
它通过模拟自然进化和遗传机制,实现了对于复杂问题的高效求解。
遗传算法及其在生物数学模型参数优化中的应用摘要:遗传算法是近年来发展起来的智能性优化算法。
它模仿了自然界生物进化的机制,利用数学方法模拟生物的遗传、变异、选择等生物学规律,创造出了一种优化计算方法。
遗传算法特别适合于复杂体系的优化,并往往能够得到很好的结果。
生物数学模型是揭示复杂生物体系(或生物催化体系)内在规律的有力工具。
较为复杂的生物数学模型参数的求取较为困难。
本文介绍了遗传算法原理以及利用遗传算法优化计算生物数学模型参数的方法。
关键词:生物数学模型遗传算法优化中图分类号: q815 文献标识码:a 文章编号:1674-098x(2011)12(c)-0000-001引言生物数学模型对于生物过程的理性分析、定量化研究具有重要作用。
特别是对于复杂生物系统而言,仅仅采用实验的方法一般很难全面反映整个系统的特性,利用数学模型的方法不仅可以加深研究者对系统内在机理的认识,还可以通过计算机模拟的方法研究系统的特性,是一个有力的研究工具。
使用数学模型方法需要求取模型参数。
对于简单的代数方程,如米氏方程,可以采用双倒数作图方法求取模型参数。
对于稍复杂的代数方程,如含有抑制常数的酶反应方程 (式1),可以首先在无抑制物i的条件下进行实验,此时可以忽略分母中的抑制项(i2/ki),方程形式与米氏方程相同,采用求米氏方程参数的方法得到vm和km。
然后,在一定底物浓度s的反应体系中加入不同浓度的抑制剂i并测量反应速度v,将实验数据代入式(1),利用非线性回归,求取抑制常数ki。
(1)对于更加复杂的数学模型,如微分方程组构成的数学模型,上述方法就无能为力了。
复杂系统的优化是一个较为困难的问题,数学家对此进行了大量的研究。
美国学者john h. holland在上世纪六、七十年代利用计算机模仿生物遗传和进化过程,创造了一种新的优化算法——遗传算法(genetic algorithm, ga)[1]。
遗传算法从上世纪80年代开始在复杂优化问题的求解方面得到了广泛的应用并有出色的表现。
本文将介绍遗传算法原理及其在生物数学模型参数优化中的应用。
2 遗传算法计算原理在生物界,遗传、变异与自然选择,周而复始,使生物的适应性不断提高。
遗传使生物种群的基本属性得到保持;变异使某些个体的个别属性发生变化,正向变异使其性能提高,而负向变异使其性能退化;自然选择使适者得以生存、繁殖,不适者遭到淘汰和灭绝。
经过长期进化,生物种群的性能就会不断地提高。
ga模仿生物进化过程,包括繁殖、突变、染色体交叉和选择等几个步骤,对大量个体(染色体)进行反复地筛选,最终找到近似最优解。
基本步骤如下。
2.1 编码和初始化为了方便计算机处理,规定染色体(或基因)由两种类型的碱基(以0或1表示)排列构成,其序列表示染色体型或染色体上的基因型(图1)。
假设进行参数优化的生物数学模型由单个函数构成。
该函数有a个参数s1sa,在ga中,这a个参数的0、1编码被看作是生物染色体(或生物个体)。
计算之初,首先随机产生一个包含b 个个体的生物种群(第一代),表示为g1,g2,……,gb。
染色体可以包含一个基因或多个基因,在这里,染色体包含a个基因,一个基因编码一个被优化的参数。
这样,一个染色体就含有模型的全部参数。
因此,可以用来求解模型,并对照测定值计算模型误差。
原始种群的染色体型(或基因型)由计算机随机产生,称为原始种群的初始化。
经过初始化的染色体具有了初始值,即该染色体的二进制数的值。
该值大小称为染色体的表型。
上述0、1编码的s属于整数域。
如果s属于实数域,则需公式把s映射到实数域上。
在程序编制过程中,染色体群体可以使用二维数组来实现。
初始化利用随机函数随机产生0或1,填写表示染色体群的二维数组。
2.2 突变突变是以很小的概率(称为突变率,pm)随机地改变染色体上的一个碱基(即随机地使编码基因的二进制数的一个位发生从1到0或从0到1的翻转)。
突变发生在哪个染色体上以及在染色体上哪个位点都是由计算机随机确定的。
2.3 交叉染色体交叉也称基因重组,是指一对染色体之间发生部分交换,产生新的染色体。
染色体交叉以一定的概率发生,称为“交叉率”(pc)。
染色体上发生交叉的位点由计算机随机产生(竖线表示交叉位点)。
与突变操作相类似,利用概率发生函数,当概率大于交叉率pc时进行交叉操作。
即首先利用概率发生函数在整数1~b范围内随机选择配对的染色体,然后在整数1~(m-1)范围内随机选择交叉发生的位置(m为二进制数编码的染色体的位数),两染色体的选定位置之后的部分进行互换,完成交叉操作。
2.4 解码和适应度计算解码过程需要把二进制正整数转换成十进制正整数。
如果模型参数以实数表示,需要先把二进制转换成十进制正整数,然后按照线性转换方法映射到实数域中。
利用各染色体的基因型(即g1,g2,……,gb)和适应度函数(反比于模型预测值与试验测定值之间的误差平方和),可以计算各染色体的对环境的适应度。
适应度为大于0的正数,误差越大,适应度越小。
适应度用来确定一个个体被遗传到下一代的概率。
求适应度函数最小值的优化问题时,可以增加一个负号,把求函数最小值的问题转换成求最大值的问题。
2.5 选择和繁殖以每个染色体的适应度作为选择该染色体的概率,利用赌盘对每个染色体进行随机选择。
赌盘由随机函数控制转动和随机停止,选择b次,得到b个个体。
f值大(适应度高)的个体被选择的几率高,f值小的个体被淘汰的几率高。
被选中的染色体得以复制和繁殖,产生生物种群的第二代。
第二代的最大和平均适应度一般比第一代有所提高。
生物种群一代又一代地经过突变、交叉、选择和繁殖,适应度不断提高,最终得到近似于最优的解。
3 遗传算法优化生物数学模型参数以上介绍了由单个方程构成的生物数学模型。
但复杂生物数学模型大多包含多个方程,既包含代数方程又包含微分方程。
例如,酶或微生物反应动力学方程大多是代数方程,而质量平衡方程则为微分方程。
以乳酸杆菌在乳酸起始浓度在0~90g/l范围内,厌氧发酵葡萄糖产生乳酸过程为例,方程(2)、(3)分别为菌体生长比速率(µ)和乳酸合成比速率(qp)方程,为代数方程;方程(4)~(6)为菌体(x)、乳酸(p)和葡萄糖(s)质量平衡方程,为微分方程:上述模型参数列于表1,共有8个参数。
比生长速率(方程2)包含底物抑制、产物抑制和最大菌体浓度限制。
产物合成比速率包括生长相关与生长不相关两项因素(方程3)。
底物消耗包括菌体生长和产物合成对底物的消耗(方程6)。
定义染色体结构为长度为80位的二进制数,包含8个基因,每个基因占10位(图1)。
一个染色体包含数学模型全部8个参数,代入数学模型能够计算得到一组过程变量(x,s,p曲线)。
根据实验测定值可以计算出相应参数下数学模型预测值与实验值之间的误差平方和,进一步计算出该染色体的适应度,误差越小适应度越高。
利用遗传算法求出使误差平方和趋于极小值的一组参数值即为参数的优化结果。
上述计算过程完全由计算机软件自动完成,微分方程求解采用四阶龙格-库塔法。
进行软件编程,实现微分方程组求解和遗传算法之间的有机结合。
遗传算法终止运算的方式有几种,一是设定误差限值,当误差小于设定限值时自动停止。
这种方法有时会由于限值过低,运算难以终止。
二是设定最大循环计算次数,即遗传算法的最大传代数,计算达到最大传代数即停止计算。
本例即采取这种方式。
三是监测误差变化趋势,在经过规定的传代数之后,如果最小误差不再下降即终止计算。
上述计算中,交叉率为0.4,突变率为0.1。
交叉率和突变率的设定还是由经验确定的。
交叉率越低,收敛越快;但频率太低也可能导致收敛于一个局部最优解。
突变率通常取较小的数值,一般为0.001~0.1。
选取高的突变率可以增加个体的多样性,但也可能引起不稳定。
但太小的突变率则可能得不到全局最优解。
上述计算中,种群数量设为30。
选择较大的初始种群数量可以在搜索空间中有更多的搜索点,因而容易找到全局最优解;但种群数量太大增加了每次迭代运算所需的时间。
由图2可以看到,利用遗传算法进行数学模型参数优化得到了很好的拟合结果。
4 结语与传统优化算法相比,遗传算法的适用范围更广,被优化函数的导数不存在的情况下也可以使用。
对于十分复杂的情况,遗传算法在性能上优于一般的非线性回归计算方法。
在发酵工程领域,遗传算法用于计算最优控制轨迹或控制点[2-4]。
遗传算法在生物数学模型参数优化中可以得到很好的结果,在生物工程领域将会得到越来越广泛的应用。
参考文献[1] goldberg d e. genetic algorithm in search, optimization and machine learning [m]. 1989.addison wesley.[2] shioya s. optimization and control of bioprocesses by the genetic algorithm [j].bioscience and industry, 1995, 53: 1402-1404.[3] 王丹,高玲,林建强,曲音波,林建群,余世袁,用遗传算法优化流加培养的底物流加轨迹[j],应用微生物. 2002, 32(3): 40-43.[4] shimizu k. knowledge based control and its applications. in: bioprocess systemanalysis method--the principle of system analysis method and its applications.pp 219-230. 1997. corona publishing co., ltd., japan.。