病句不合逻辑
- 格式:ppt
- 大小:3.66 MB
- 文档页数:18
高考不合逻辑的病句及答案(2)1.有关部门对极少数不尊重环卫工人劳动、无理取闹、甚至殴打侮辱环卫工人的事件,及时进行了批评教育和严肃处理。
(搭配不当,事件不可以批评教育)2.我们家乡美丽而富饶,这里土地肥沃,特别适宜种果树、棉花、甘庶,此外,还适宜栽种**和枣树。
(分类不当, **和枣树都是果树)3。
全厂职工讨论和听取了厂长改善经营管理的报告。
(语序不当,应为听取和讨论,有时间上的先后关系)4.近日新区XX审结了这起案件,违约经营的小张被判令赔偿原告好路缘商贸经济损失和诉讼费三千余元。
(语意不明,是经济损失和诉讼费计三千余元还是单诉讼费三千余元)5.批评和自我批评是有效的改正错误提高思想水平的方法。
(应将有效的调至方法前)6.昨天,许多代表热情地在休息室里同他交谈。
(应将热情地调至同他交谈前)7.这期培训班是全国职工教育委员会和国家经委联合于今年五月底举办的,来自全国**地的二百多名职工代表参加了这次培训。
( 联合应调至举办前,让位于时间状语)8。
三个学校的学生会干部在教导处开会,研究本学期第二课堂活动的开展问题.(表意不明,是三个学校还是三个学生会干部 )9.国产轿车的价格低,适于百姓接受,像都市贝贝市场统一售价才6。
08万元,英格尔是6。
88万元,新款桑塔纳也不过十几万元左右。
(重复,十几万元本为约数,不可以再用左右 )10.开展批评和自我批评是端正党风、增强党的凝聚力的行之有效的一种方法。
(语序不当,一种应在行之有效之前)11.华能集团三电厂今年对锅炉设备进行了改造,吨煤发电量增加了 1.5倍,煤消耗量域少了1.2倍。
(用词不当, 减少不可以用倍数)12.第一个计算机集成制造系统工程研究中心建成后,国内外同行对其先进的功能大加赞赏,先后有二万三千多人次前来参观。
(用词不当,人次是复量词,不可以做主语)13.早晨五六点钟,通往机场的街道两旁便站满了数万名欢送人群。
(用词不当,人群是集合名词)14。
不合逻辑的专项病句不合逻辑病句就是病句出现不和逻辑的病因,这类型有关系到我们生活。
下面是店铺给大家整理的不合逻辑的专项病句,供大家阅读! 不合逻辑的专项病句11.面对雾霾天气,人们大多选择在室内,实在不得已必须出行时就钻进各种类型的交通工具里,认为这样就能防止雾霾不再侵袭我们的健康。
2.自去年12月份以来,全国出现了多起大面积的雾霾天气,一、二线城市局部区域的PM2.5值甚至爆表,如何有效遏制雾霾天气不频发已成为各地的热点话题。
3.如何更好地传承民族文化?有学者提议,应倡导全民重温中华经典,对弘扬民族文化更具积极意义。
4.截至去年底,中国铁路运营里程已突破10万公里,其中高铁运营里程1万公里、在建规模1.2万公里,这使我国成为世界上高铁运营里程最长、在建规模最大的国家。
5.女性学者被称为“美女学者”,我还听过“美女主持”“美女政治家”的说法,估计没被我漏举的还有不少。
6.教育主管部门要求,各级各类学校学生的生活用品以及床上用品都应由学生自主选购,不得统一配备。
7.当前某些引起轰动的影视作品,也许在两年以后,甚至五年以后就会被人遗忘得一干二净。
8.大庆石化总公司的老少职工们同台竞赛,年轻职工积极踊跃,老年职工更是不让须眉。
9.“辽宁舰”的舰员在选拔时,年龄、经历、任职时间、现实表现等方面都有着严格的规定,入选者还要经过一系列的理论和技术培训才能成为合格的航空母舰舰员。
10.工作压力、环境污染、睡眠不足、缺乏运动等因素都会影响到人的身心健康,不健康的生活习惯、饮食习惯同样不容忽视。
11.托尔斯泰晚年背负行囊孤独地走在弯曲的小径上,感受到世人无法感受的世界,因此他才成为一代大师,开始了精神流放。
12.针对部分教师私自向学生收费滥订教辅资料的情况,学校组织力量进行了专项检查,并将检查结果纳入每学年教师奖励性绩效工资中。
13.食品安全,直接关系到人们的生活质量和身体健康,政府应该对假冒伪劣和黑心食品坚决进行查处,并且让不法分子付出昂贵的代价。
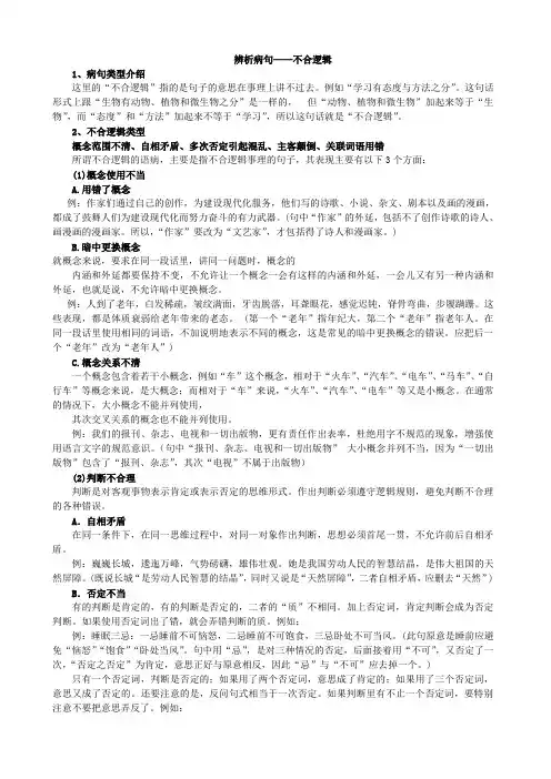
辨析病句——不合逻辑1、病句类型介绍这里的“不合逻辑”指的是句子的意思在事理上讲不过去。
例如“学习有态度与方法之分”。
这句话形式上跟“生物有动物、植物和微生物之分”是一样的,但“动物、植物和微生物”加起来等于“生物”,而“态度”和“方法”加起来不等于“学习”,所以这句话就是“不合逻辑”。
2、不合逻辑类型概念范围不清、自相矛盾、多次否定引起混乱、主客颠倒、关联词语用错所谓不合逻辑的语病,主要是指不合逻辑事理的句子,其表现主要有以下3个方面:(1)概念使用不当A.用错了概念例:作家们通过自己的创作,为建设现代化服务,他们写的诗歌、小说、杂文、剧本以及画的漫画,都成了鼓舞人们为建设现代化而努力奋斗的有力武器。
(句中“作家”的外延,包括不了创作诗歌的诗人、画漫画的漫画家。
所以,“作家”要改为“文艺家”,才包括得了诗人和漫画家。
)B.暗中更换概念就概念来说,要求在同一段话里,讲同一问题时,概念的内涵和外延都要保持不变,不允许让一个概念一会有这样的内涵和外延,一会儿又有另一种内涵和外延,也就是说,不允许暗中更换概念。
例:人到了老年,白发稀疏,皱纹满面,牙齿脱落,耳聋眼花,感觉迟钝,脊骨弯曲,步履蹒跚。
这些表现,都是体质衰弱给老年带来的老态。
(第一个“老年”指年纪大,第二个“老年”指老年人。
在同一段话里使用相同的词语,不加说明地表示不同的概念,这是常见的暗中更换概念的错误。
应把后一个“老年”改为“老年人”)C.概念关系不清一个概念包含着若干小概念,例如“车”这个概念,相对于“火车”、“汽车”、“电车”、“马车”、“自行车”等概念来说,是大概念;而相对于“车”来说,“火车”、“汽车”、“电车”等又是小概念。
在通常的情况下,大小概念不能并列使用,其次交叉关系的概念也不能并列使用。
例:我们的报刊、杂志、电视和一切出版物,更有责任作出表率,杜绝用字不规范的现象,增强使用语言文字的规范意识。
(句中“报刊、杂志、电视和一切出版物”大小概念并列不当,因为“一切出版物”包含了“报刊、杂志”,其次“电视”不属于出版物)(2)判断不合理判断是对客观事物表示肯定或表示否定的思维形式。
不合逻辑病句类型及例句及修改第一篇嘿,亲爱的小伙伴们!今天咱们来聊聊不合逻辑的病句类型,这可有意思啦!先来说说概念混乱这种类型。
比如说“所有的工人都在上班,车间里一个人也没有。
” 哎呀,这不是前后矛盾嘛!前面说工人都在上班,后面又说一个人也没有,这怎么能行呢?得改成“所有的工人都在上班,车间里十分忙碌。
”主客倒置也很常见哦!“在那个时候,报纸与我接触的机会是很少的。
”应该是“在那个时候,我与报纸接触的机会是很少的。
” 是我去接触报纸,不是报纸来接触我哟!不合事理的也有,“万里无云,繁星满天,我们在一轮明月的照耀下漫步。
” 亲,万里无云又繁星满天,还有明月,这可不符合实际情况呀!得改改。
对于这些不合逻辑的病句,咱们可得睁大双眼,好好瞅瞅,把它们都揪出来改正,这样咱们的语言表达才能更清晰、更准确!你们说是不是呀?第二篇哈喽呀!今天接着跟大家唠唠不合逻辑的病句类型。
有种病句叫否定不当。
比如说“谁也不能否认优异的学习成绩不是靠勤奋学习得来的。
” 这里三个否定词,意思就完全反啦,应该是“谁也不能否认优异的学习成绩是靠勤奋学习得来的。
”还有强加因果的。
“因为他来自北方,所以思想上很守旧。
” 来自北方和思想守旧可没啥必然联系,不能这样胡乱关联。
还有范围不清的。
“从事业的发展上看,还缺乏各项科学专家与各项人才。
” “各项人才”就包括了“各项科学专家”,这范围就乱套啦。
再有就是不合时宜的。
“他是多少个死难者中幸免的一个。
” 死难者就是已经遇难的,又说幸免,这就不合逻辑啦。
咱们平时说话、写东西的时候,可千万要注意别犯这些错误哟!不然会让人笑话的。
多留心,多检查,让咱们的语言都顺顺溜溜的,美美的!怎么样,小伙伴们,都记住了吗?。
病句不合逻辑本文是关于病句不合逻辑,仅供参考,希望对您有所帮助,感谢阅读。
病句不合逻辑11、自相矛盾①、过了一会儿,汽车突然渐渐地停下来了。
解析:“突然”和“渐渐”矛盾②这增强了中国人民与侵略斗争的无比力量。
解析:既然已经“无比”,如何还能“增强”?应删去“无比”。
③他是多少个死难者中幸免的一个。
解析:既然“幸免”,自然是没有死,怎么能说是“死难中的一个”呢?应改为“多少人死难了,他是幸免的一个。
”2、范围不清①从事业的发展上看,还缺乏各项科学专家与各项人才。
解析:各项人才包括科学家,不宜并列,该说“各学科的专家与其他人才”。
②他们一面拚命地向上爬,一面又不免跌落深渊。
解析:“一面......一面......”表示两件事同时进行,句中的两件事显然不是同时的,应改为“他们虽然拚命向上爬,但是终不免跌落深渊。
”3、强加因果①最近我这位朋友去了一趟南方回来,结果他的思想依然如故。
解析:去了南方回来思想变了,可以说是去了一趟南方的结果,现在“思想依然如故”,怎么能说是去了一趟的“结果”呢?②周古城先生早年积极投身“五四”运动,所以最终成为蜚声海内外的著名学者和历史学家.解析:两句之间无因果关系,不合逻辑.4、主客倒置①在那个时候,报纸与我接触的机会是很少的。
解析:应该是“我和报纸的接触”。
②去年的学习成绩和今年比较起来大不相同。
解析:我们比较一先一后两件事,一般总是以后者为主体,应是“今年的学习成绩和去年......”。
③我生在武汉,长在武汉,黄鹤楼的传说对我并不陌生.解析:主客倒置,应改为“我对黄鹤楼的传说并不陌生”.5、否定失当①睡眠三忌:一忌睡前不可恼怒,二忌睡前不可饱食,三忌卧处不可当风。
解析:忌与不可重复②雷锋精神当然要赋予它新的内涵,但谁又能否认现在就不需要学习雷锋了呢.解析:双重或多重否定造成不合逻辑6、不合事理①由北京人民艺术剧院复排的大型历史话剧《蔡文姬》定于5月1日在首都剧场上演,日前正在紧张的排练之中。
不合逻辑的病句专项训练及答案不合逻辑病句是指句子中有不符合实际情况的原因。
做不合逻辑的病句前首先要了解病句是不符合什么逻辑。
下面是店铺整理的不合逻辑的病句及答案,欢迎欣赏不合逻辑病句及答案1、广东惠州市公安局长吴华立上任仅九个月,利用正当或不正当手段收取巨额贿赂,七十二次出入澳门,仅赌博就输掉一千万元以上人民币,受到了法律的严厉制裁。
2、股市投资有三忌:一忌盲目跟进。
二忌选择不当,三忌抛出及时。
3、许多有识之士认为,不安全、不诚信以及文化不受污染等问题,目前已经成为制约互联网行业进一步发展的瓶颈。
4、最近。
我这位朋友去了一趟南方回来,结果他的思想依然如故。
去南方回来思想变了,可以说是去南方的结果。
5、焦裕录这个名字对青少年可能有些陌生,可对四十岁以上的人却很熟悉。
6、《人民日报》的这篇社论对我们这些即将毕业的青年感到特别亲切。
7、当交响乐团奏出了圆满的休止符时,全场观众起立,掌声雷动。
8、日前,天津市两学生玩“蹦极”摔裂颅骨,事故发生的原因和设备质量问题正在调查之中。
9、他刚考上高中时的精神面貌和现在相比确实大不相同了。
10、听到日本右翼势力公然宣称“南京大屠杀是本世纪最大的谎言”的消息后,他非常气愤,说:“当年日本鬼子制造了李家峪惨案,我是三百多个死难者中惟一幸免的,鬼子的暴行,我就是见证,谁也否认不了。
”11、教育部实施的学历证书电子注册即将推行,这将会给假文凭致命一击,使假文凭无藏身之地,最终退出历史舞台。
12、我们要重视对火箭的研究,导弹、人造卫星、航天飞机、宇宙飞船这些航天器都是用火箭发射升空的。
13、一个学生喜欢死记硬背的话,那么这个学生肯定不太聪明。
14、3月17日,两艘货轮在明水河上相撞沉没,两船遇难人员被救起二女六男。
15、凡是在科学和学问研究上有成就的人,不少是在客观物质条件十分艰难的情况下,经过顽强刻苦的努力获得成功的。
16、因为他对学科有所侧重,所以对数理化他不感兴趣。
17、宋代以来,欧阳修的《醉翁亭记》、苏轼的《石钟山记》、刘基的《卖柑者言》等作品,都具有积极的思想倾向,因而文笔清晰,耐人咀嚼。