原材试验项目及要求知识讲解
- 格式:doc
- 大小:158.50 KB
- 文档页数:12
原材及试块试验要求一、原材(一)、水泥(当年当批次)1、进场需要提供材料(1)、企业法人营业执照;(2)、厂家生产许可证;(3)、组织机构代码;(4)、税务登记证;(5)、水泥企业化验室合格证书;(6)、质量管理体系认证证书;(7)、环境管理体系认证证书(8)、职业健康安全管理体系认证证书;(9)、3天、28天检验报告;(10)、3天、28天出厂合格证2、试验需要提供材料对同一水泥厂生产同期出厂的同品牌、同强度等级、同一出厂编号的水泥为一验收批,但一验收批总量不得超过200t。
随机从不少于20袋中取等量水泥,经混拌均匀后,再从中称取不少于12kg的水泥作为试样。
(取1袋)(二)、砂、碎石(当年当批次)1、进场需要提供材料(1)、企业法人营业执照;(2)、组织机构代码;(3)、税务登记证;(4)、采矿许可证;(5)、检验报告。
2、试验需要提供材料以同一产地、以同一规格每600t为一验收批,不足600t也按一批计。
每验收批量取样一组(20kg),取样部位应均匀分布,在料堆上从8个不同部位抽取等量试样(每份11kg)。
然后用四分法缩至20kg,取样前先将取样部位表面铲除。
(石子1袋,砂子1袋)(三)、块石1、进场需要提供材料(1)、企业法人营业执照;(2)、组织机构代码;(3)、税务登记证;(4)、采矿许可证;(5)、检验报告。
2、试验需要提供材料以同一料场的石料、每2000m3为一验收批,不足2000m3也按一批计。
每验收批量取样一组(6块)。
(四)、钢筋1、进场需要提供材料(1)、企业法人营业执照。
(2)、组织机构代码证。
(3)、标志牌。
(4)、产品质量证明书。
2、试验需要提供材料以同一厂家、以同一规格每60t为一验收批,不足60t也按一批计。
每验收批量取样一组,每组5根,每根50~55cm长。
(五)、PVC-U管材1、进场需要提供材料(1)、企业法人营业执照。
(2)、税务登记证。
(3)、组织机构代码证。
原材料取样检验及施工试验(土建部分)1.目的对原材料、半成品和成品、构件等的质量进行检验,是保证工程质量的首要前提;对施工形成产品的试验,凭试验数据验证施工分项工程的质量是否达到设计要求,是保证工程质量的关键。
2.适用范围适用于建筑与结构工程所需主要原材料、半成品、成品及施工过程中主要项目的施工试验。
3.基本要求3.1所有建筑和结构工程所用的材料、构配件、半成品、成品、设备等进场必须有合格证或检(试)验单。
合格证和检(试)验单应齐全不遗漏,可靠不虚假。
凡以上随货资料不全、不真的,不予验收。
其中水泥和水泥制品、砖、瓦、墙体保温材料、工业废渣、掺工业废渣的建筑材料及各种新型墙体材料等应附其放射性核素限量符合国家标准要求的证明;砼外加剂应附其氨限量符合要求的证明;内墙涂料和室内装饰装修材料应附其有害物质限量符合要求的证明。
3.2对照供货合同的规定和材料、设备供货说明书及有关技术规定,对其外观质量进行全部(或抽样)验收检查,填写物资验收记录。
3.3对需要进行抽样送试验室检验的,按本标准要求进行外观检查,在外观检查合格的前提下,按规定取样送检,报告返回后应核对检验结论,合格后方准进场。
3.4凡过期、型号规格不明确或对其质量有怀疑以及初试不合格(允许复试)的,应按有关标准、规定进行复试,复试合格后方可接收。
3.5凡工程使用的新材料、新产品,需有鉴定证明书,并应有产品质量标准、使用说明和工艺要求,在使用前,应按其质量标准进行检验。
4.主要原材料检验4.1钢筋4.1.1随货资料检查:每批交货的钢材必须附有证明该批钢材的符合标准要求和订货合同的出厂合格证或质量证明书。
钢材出厂合格证或质量证明书应由钢厂质检部门提供或供销部门复印,内容应包括:制作厂名称、炉罐号(或批号)、钢种、钢号、强度、级别、规格、件数、生产日期、出厂批号;机械性能检验数据及结论;化学成份检验数据及结论;并有钢厂质检部门印章及标准编号。
出厂合格证(或其复印件)上还应写明使用的单位工程名称。
建筑工程原材试验检测方案一、引言建筑工程原材试验检测是建筑工程施工过程中不可或缺的一部分,它能够确保所选用的原材料符合相关标准和规定,提供施工质量的保证。
因此,建立科学、合理的原材试验检测方案,对保障建筑工程施工的质量、安全和进度都具有重要意义。
本文将从原材试验检测的概念、目的和意义出发,对建筑工程原材试验检测方案进行详细阐述,目的在于为建筑工程管理者、监理单位和施工方提供参考和指导,提高建筑工程的质量和安全水平。
二、原材试验检测的概念原材试验检测是指对建筑工程中所用的原材料,例如水泥、钢材、混凝土、沥青等,进行一系列的物理力学性能和化学成分的实验检测,以验证其性能和质量是否符合相关标准和规定。
原材试验检测的内容包括但不限于以下几个方面:1. 强度试验:对材料的抗拉强度、抗压强度、抗弯强度等进行测试,确保其强度符合设计要求;2. 化学成分分析:对材料中的化学成分进行分析,确保其化学成分符合相关标准和规定;3. 密度和含水率检测:对原材料的密度和含水率进行测试,确保其符合施工要求;4. 耐久性能检测:对材料的耐久性能进行测试,确保其在长期使用中不会出现腐蚀、老化等现象。
三、原材试验检测的目的和意义原材试验检测的目的在于保证建筑工程所选用的原材料符合相关标准和规定,确保其性能和质量可以满足施工的要求。
原材试验检测的意义主要体现在以下几个方面:1. 保障建筑工程的质量:通过对原材料的试验检测,可以确保所选用的原材料符合相关标准和规定,提高建筑工程的质量;2. 提高建筑工程的安全性:合格的原材料能够确保建筑结构的稳固和安全性,减少建筑工程施工和使用中的安全隐患;3. 控制建筑工程成本:通过原材试验检测,可以避免原材料的浪费和不合格材料的使用,降低建筑工程的成本;4. 保障建筑工程的进度:合格的原材料能够保证施工进度和质量,避免因原材料质量问题导致的施工延误和修复。
因此,建立合理的原材试验检测方案,对于保障建筑工程的质量、安全和进度都具有重要意义。
钢筋原材试验检测项目
钢筋原材检查项目:屈服强度、极限强度、伸长率、冷弯
1、钢筋进场时,应按现行国家标准《钢筋混凝土用热轧带肋钢筋》GB1499 等的规定抽取试件作力学性能检验,其质量必须符合有关标准的规定。
按进场的批次和产品的抽样检验方案确定。
检查产品合格证、出厂检验报告和进场复验报告。
2、对有抗震设防要求的框架结构,其纵向受力钢筋的强度应满足设计要求;当设计无具体要求时,对一、二级抗震等级,检验所得的强度实测值应符合下列规定: 1 钢筋的抗拉强度实测值与屈服强度实测值的比值不应小于1.25; 2 钢筋的屈服强度实测值与强度标准值的比值不应大于 1.3;按进场的批次和产品的抽样检验方案确定。
检查进场复验报告。
3 当发现钢筋脆断、焊接性能不良或力学性能显著不正常等现象时,应对该批钢筋进行化学成分检验或其他专项检验。
——检查化学成分等专项检验报告。
说明:抗震要求的框架结构纵向受力钢筋强度实测值的验算框架结构:纵向受力钢筋屈服强度与抗拉强度的比值。
建筑工程原材料及相应试验要求建筑工程涉及到许多原材料,其中包括水泥、砂子、石子、钢筋、砖、瓦等。
为了确保建筑工程质量,我们需要对这些原材料进行相应的试验。
下面将逐一介绍这些原材料及其试验要求。
首先是水泥。
水泥是建筑工程中使用最广泛的材料之一,它用于制作混凝土以及其他建筑材料。
对水泥进行试验的主要目的是确定其强度、比表面积、初始和终凝时间等性能。
常见的试验方法包括标准稠度试验、初凝时间测定、终凝时间测定、强度试验等。
其次是砂子和石子。
砂子和石子是混凝土中的骨料,对混凝土的强度和密实性有重要影响。
试验要求包括确定骨料的颗粒大小分布、含水率、坚实度等。
常见的试验方法有筛分试验、含水率测定、坚实度测定等。
第三是钢筋。
钢筋是建筑工程中用于增强混凝土强度的材料。
钢筋的试验要求主要是确定其拉伸强度、屈服强度、延伸性以及化学成分等。
常见的试验方法包括拉伸试验、屈服强度试验、延伸性试验、化学成分分析等。
接下来是砖和瓦。
砖和瓦是建筑工程中用于砌筑墙体的材料。
试验要求包括确定其强度、吸水率、抗冻性等性能。
常见的试验方法有抗压强度试验、吸水率试验、抗冻性试验等。
除了以上提到的原材料,还有其他一些需要进行试验的材料,如沥青、玻璃、涂料等。
对于这些材料,试验要求会有所不同,主要是根据材料的性质和用途确定。
比如,对于沥青,试验要求主要包括黏度测定、软化点测定、稳定性测定等。
总之,建筑工程原材料的试验要求是为了保证建筑工程的质量和安全性。
试验方法的选择应根据材料的特性和用途来确定,并严格按照相关标准进行操作。
通过试验可以评估原材料的性能,确保其符合设计要求,从而保证建筑工程的质量。
原材料检验要求目的本文档旨在规定原材料检验的要求,以确保原材料的质量符合公司的要求,以及预防因低质量原材料引发的生产问题和产品质量问题。
检验范围- 原材料的外观检验:包括颜色、形状、表面缺陷等方面。
- 原材料的化学成分检验:保证原材料的成分符合相关标准与要求。
- 原材料的物理性能检验:如强度、硬度、粘度等测试。
- 原材料的微生物测试:保证原材料没有受到污染,无有害微生物存在。
检验方法- 外观检验:通过肉眼观察,对原材料进行外观检查,记录任何明显的缺陷或不一致。
- 化学成分检验:使用先进的化学分析仪器对原材料进行化学成分测试,比对测试结果与标准要求进行评估。
- 物理性能检验:根据相关测试标准,采用适当的测试设备和方法,对原材料进行物理性能测试。
- 微生物测试:采集原材料样品进行微生物检测,通过培养和基因测序等方法,确认原材料是否存在有害微生物。
检验报告- 对每一批次的原材料进行检验,并生成一份详细的检验报告。
- 检验报告中应包括原材料的基本信息、检验结果以及是否符合相关标准和要求的评估。
- 检验报告应及时传达给相关部门,以便做出相应的处理和决策。
检验频率- 对于常用的原材料,应按照一定的频率进行检验,例如每批次、每周或每月进行检验。
- 对于新引进的原材料或有质量问题的原材料,应增加检验频率,直到确认其质量稳定且符合要求。
检验记录和追溯- 应建立完善的原材料检验记录,记录每次检验的时间、人员和结果等关键信息。
- 检验记录应保存一定时间,以供追溯和分析使用。
处理不合格原材料- 对于不合格的原材料应立即停止使用,并进行分类和记录。
- 针对不合格原材料,应与供应商进行沟通,要求其采取相应的措施,以确保问题得到解决或替换不合格原材料。
- 对于重复出现不合格原材料的供应商,应重新评估其供货能力和信誉,并考虑寻找新的供应商。
以上为原材料检验要求的基本内容,仅供参考。
在实际操作中,应根据产品特点和实际情况进行相应的调整和完善。
第二章常用原材料试验第一节砂子(细集料)砂是指粒径为0.15~4.75mm的岩石颗粒。
通常分有天然砂和人工砂两类。
一、物理性质砂的表观密度、堆积密度及空隙率:砂表观密度的大小,能反映砂粒的密实程度。
混凝土的用砂的表观,一般要求不小于2.5每克立方厘米,通常在2.5至2.6每克立方厘米之间。
砂的堆积密度与空隙率有关。
在自然状态下,干砂的堆积密度约为1400至1600千克每立方米。
振实后的堆积密度可达1600至1700千克每立方米。
砂空隙率的大小,除与表观密度.堆积密度有关外,还与颗粒形状及级配有关。
带有棱角的砂,空隙率较大,一般天然河砂的空隙率为40%至45%。
级配良好的砂,空隙率可小于40%.二.含砂量及泥块含量含泥量是指砂中粒径小于0.08毫米颗粒的粘土.淤泥与岩屑的总含量;泥块是指经水洗.手捏后变成粒径小于0.6毫米的块状粘土。
粘土、淤泥等粘附在砂粒表面,阻碍砂与水泥的粘结,除降低混凝土的强度及耐久性外,还使干缩增大。
当粘土以团块存在时,危害性存在则更大。
在《普通混凝用砂质量标准及检验方法》中,对泥和泥块含量都有限定,如下表所示。
砂中含泥量及泥块含量限值表颗粒级配与粗细程度1.颗粒级配砂子大小颗粒搭配的情况叫级配,也即砂中各种不同粒径的颗粒所占的比例。
当采用单一砂时,空隙率最大;采用两种不同粒径砂搭配时,空隙率则减少了:若采用多种(三种或以上)粒径砂混合时,空隙率会更小。
因此,要减少砂粒间的空隙,就必须有大小不同的颗粒搭配,也即要求颗粒级配良好。
采用级配良好的砂子,可制得和易性良好的混凝土拌和物,能得到均匀密实的强度符合要求的混凝土,并因空隙率小而节约水泥。
2.粗细程度砂的粗细程度是指不同粒径的砂子混合在一起后的平均粗细程度。
砂子按粗细程度可分为粗砂、中砂、细砂和特细砂等。
砂粒的粗细反映砂粒比表面积的大小。
在配制混凝土时,在用砂量相同的条件下,采用较多细颗粒砂时,比表面积较大,因此包裹砂粒表面的水泥浆就多,不够经济;当采用较多粗颗粒砂时,比表面积虽较小,但由于缺少中小颗粒的搭配,会使空隙率增加,混凝土拌和物易于离析、泌水,因此所用砂子不宜过细,也不宜过粗。
原材料检验及施工试验的一般要求首先,原材料检验的一般要求包括以下几个方面:1.原材料检验应该遵循国家、行业和企业的有关标准和规范。
不同的材料有不同的检验标准,例如钢材的检验应参照《钢筋混凝土用钢筋标准》。
2.原材料检验应由具备相应资质的实验室或检测机构进行。
实验室应具备合适的设备和仪器,人员要具备专业的技术知识和操作技能。
3.原材料检验要对原材料的物理性质、化学成分、力学性能等进行检测。
例如水泥材料需要检测其骨料的颗粒形状、比表面积,水泥的含水量、抗压强度等。
4.原材料检验应按照抽样检验的原则进行。
对于大宗原材料,应抽取代表性的样品进行检验,确保样品的准确性和可靠性。
其次,施工试验的一般要求包括以下几个方面:1.施工试验应按照施工程序和施工工艺进行。
试验前应制定详细的试验方案和程序,明确试验的目的、方法和周期等。
2.施工试验需要具备相应的试验设备和工具。
例如混凝土抗压强度试验需要压力机,钢筋焊接试验需要焊接设备等。
3.施工试验人员应具备相应的技术能力和资质。
试验人员应具备相关的专业知识和经验,能够熟练操作试验设备和工具。
4.施工试验应注重试验的过程记录和数据分析。
在试验过程中,需要详细记录试验的操作过程和结果,对试验数据进行分析和评价,及时发现问题并采取相应的措施进行调整。
1.要注重对原材料的全程监控,从供货到使用全过程的监控和把控,以确保原材料的质量稳定。
2.要建立健全的管理制度和流程,明确各个环节的职责和要求,确保质量管理的规范性和操作性。
3.要不断完善和提高检验和试验的技术手段和方法,借助先进的技术手段,提高检验的准确性和效率。
总之,原材料检验和施工试验是建筑工程中保证质量的重要工作,需要遵循相关标准和规范,确保检验的准确性和可靠性,从而保证工程质量的稳定和可靠。
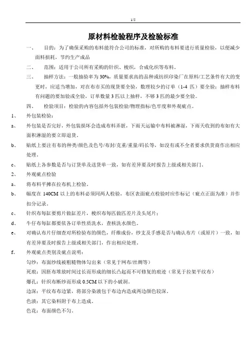
原材料检验程序及检验标准一、目的:为了确保采购的布料能符合公司的标准,对所购的布料要进行质量检验,以便减少面料损耗,节约生产成品二、范围:适用于公司所有采购的针织、梭织,合成化织等布料。
三、抽样方法:一般抽验率为30%,质量要求高的品种或纺织印染厂在原料/工艺条件有大的变更时,应适当增加,对在布市买的现货要全验,数理较少的订单(1-4匹)要全验;抽样布料有问题的要加验或全验,订单数量3匹以上抽样,不够3匹的最少要全验。
四、检验项目:检验的内容包括外包装检验/物理指标/色牢度和外观疵点。
1、外包装检验:a、外包装是否完好,外包装损坏会造成布料弄脏,下雨天运输中布料被淋湿,下雨天收到的布如有大面积淋湿的要立即退货。
b、贴纸上要注有布的种类/颜色及色号/布封/克重/重量/码长等,如没有或不全者要求供货商作出相应处理。
c、贴纸上各参数是否与订货单及送货单一致,如有差异要及时报告上级或相关部门。
2、外观疵点检验a、将布料平摊在拉布机上检验。
b、幅度在140CM以上的布料必须同两人检验,布区表面疵点检验时应作标记(疵点正面为准)并作扣分记录。
c、针织布每缸要剪片做缸差片,梭织布每匹做匹差片及头尾片;d、牛仔布每缸都要依各订单性质洗水,查核洗水颜色。
e、对确认布片仔细查对所检验布的颜色,纤维成份,纱支及手感是否与确认布片(或原片)一致,如有差异要及时报告上级或相关部门,作出相应处理。
f、外观疵点类别及疵点说明:勾纱:布面纱线被粗糙物体勾出来(常见于网布/丝绸等)死痕:因胚布堆放时间过长而形成的细长凸起而不可修复的痕迹(常见于拉架平纹布)爆孔:针织布断纱而形成0.5CM以下的小破洞。
边深:平纹布布边紧,将部分染液包于布边内造成两边颜色较深。
色渍:其它染料附于布上造成。
色花:布面颜色不匀。
塞网:印花网板局部堵塞造成布面露白(印花布常见疵点)深浅版:印花布每版之间颜色深浅不一。
移位:网版未对正而造成花型走位(印花布上的疵点)阴阳色:布面左右深色深浅不一。
原材见证取样及检测项目一、水泥检测依据:GB175-92 硅酸盐、普通硅酸盐水泥GB1344-92 矿渣硅酸盐水泥、火山灰硅酸盐水泥、粉煤灰硅酸盐水泥GB12958-91 复合硅酸盐水泥检测项目:3d(或7d)和28d强度、安定性、细度、稠度、凝结时间1.取样单位同品种、同标号、同编号为一取样单位,袋装和散装应分别编号和抽样,编号按水泥厂年生产能力规定;10--30万吨/年不超过400t为一编号;4--10万吨/年不超过200t为一编号。
2.取样方法和数量① 从20个以上袋中等量取样后混匀;② 从3车罐中等量取样后混匀;3.委托单的填写试验委托单必须逐项填写,如生产厂名、品种、标号、代表数量、工程名称等等。
4.废品和不合格品和标准废品:Mg0、S03、初凝时间、安定性其中任何一项不符合标准规定,均为废品。
不合格品:细度、终凝时间、不溶物和烧失量中的任一项不符合标准规定指标,为为合格品;水泥包装标志中水泥品种、标号、工厂名称和出厂编号不全者,也属于不合格品。
对于不合格品或废品水泥、由检测中心上报至监督总站,再由总站或各分站进行处理。
5.几个注意点1).所用的水泥必须要有进沪准用证;2).水泥检验一定要及时,只有安定性合格后方可用于工程上,最好等3d或强度报告出来后再使用;3).若同批水泥存放超过三个月,应重新检验。
一、砼检测依据:GBJ81-85 普通砼力学性能试验方法GBJ107-87 砼强度检验评定标准检测项目:抗压、抗折、抗渗、配合比设计、和易性试验、容重、初凝测定1.取样在浇筑地点随机取样,其取样频率为:1. 抗压抗折① 每100盘,且不超过100m3的同配比的砼至少取样一次;② 每一工作班不足100盘(高精尖指同配比)其取样不得少于一次;③ 现浇楼层每层一组三块试块2).抗渗① 水箱每个配合比为一批;② 地下室、底板、侧面各为一批;每批二组试块,一组六块2.抗压试块的制作和养护1).每组三块试块应在同一盘中取样;2).试模的尺寸大小与粗骨料粒径有关:石子粒径mm 试模规格•mm3≤25 1003≤40 1503>40 20033)制作① 准备工作将试模擦干净,并在其内壁涂上机油或其他脱模剂(注意不要太多);② 成型a.震动台成型砼拌合物一次装入试模,装料进内壁用抹刀略加插捣并高出试模上口;振动时要防止自由跳动,振动持续到砼表面出浆为止,然后用抹刀抹平。
原材料检验及施工试验的一般要求
一、原材料检验
1、未经检验合格的原材料严禁用于工程部位。
2、原材料进场应由材料员提供原材料出厂资料,出厂资料包括原材料生产厂家营业执照、产品出厂合格证、产品出厂检验报告。
3、砌块等节能墙材需由厂家提供新型墙体材料确认书.
4、常用原材料取样办法:
二、施工试验.
1、施工试验与工序的衔接:
①钢筋焊接:钢筋焊接各层均应分别送检,焊件样品制作应在大批量施焊之前,柱钢筋焊件、梁钢筋焊件应分别送检;
②配合比设计:现场搅拌混凝土与砌筑砂浆必须提前进行配合比设计委托,与水泥、砂、碎石原材料检验同时进行;
③砼回弹检测:混凝土回弹应在基础或主体分部工程的最后一次混凝土达到28天龄期后及时委托,基础回弹检测后方可进行回填土施工,主体混凝土回弹检测后方可进行填充墙砌筑;
④植筋拉拔试验:植筋拉拔试验应在二次结构填充墙砌筑之前委托,拉拔试验合格后方可开始墙体砌筑;
⑤砂浆贯入法检测:砂浆贯入法检测应在砌筑砂浆达到28天龄期后及时委托,砂浆贯入法检测合格之前禁止进行粉刷施工;
⑥门窗三性试验:门窗正式安装前,应制作实验用窗送检,实验用窗检验合格后方可进行大面积安装,同一厂家同一品种同一类型抽样不少于3樘.
⑦焊件取样办法:
三、现场技术人员的配合工作
1、按时按量制作混凝土试块、砂浆试块,做好养护.
2、提醒相关班组及时、足量提供原材料及试验焊件的样品。
3、督促材料员订购材料时询问清楚相关产品是否具有前述资料,材料进场时是否提供前述资料。
4、提醒资料员及时办理检验委托。
5、告诫泥工班组严格执行配合比拌制混凝土及砌筑砂浆,砂浆中严禁添加微磨剂,以免现场回弹及贯入法检测不合格。
施工原材料的性能要求与检验标准一、水泥的性能要求与检验标准水泥作为常见的建筑材料,其性能要求和检验标准非常重要。
首先,水泥应具备一定的强度和稳定性,以保证混凝土的强度和耐久性。
常见的水泥性能要求包括初凝时间、终凝时间、抗压强度等。
初凝时间指水泥浆体从搅拌开始到固结开始的时间,而终凝时间则指水泥浆体完全凝固的时间。
在进行水泥性能检验时,可采用标准振实度试验、抗压强度试验等常规试验方法。
标准振实度试验可用来评估水泥的颗粒分散情况,水泥颗粒的分散性越好,其振实度越高。
抗压强度试验则是用来衡量水泥的强度性能,其结果可以作为施工前水泥的质量评估依据。
二、砂浆的性能要求与检验标准砂浆是建筑施工中常用的一种材料,其性能要求与检验标准对保证施工质量起到至关重要的作用。
首先,砂浆应具备一定的粘结强度,以确保其能够牢固地黏结各种建筑材料。
其次,砂浆的可塑性也是重要指标,即砂浆在施工过程中的可塑变形程度。
针对砂浆的性能检验,常用的试验方法包括抗压强度试验、抗拉强度试验以及可塑性试验等。
抗压强度试验可用来评估砂浆的整体强度水平,而抗拉强度试验则能够反映其在受拉应力作用下的耐力。
另外,可塑性试验可以通过测量砂浆的流动性和可变形性来评估其工作性能。
三、混凝土的性能要求与检验标准混凝土是建筑中常见的材料,其性能要求与检验标准直接关系到工程的质量和使用寿命。
首先,混凝土的抗压强度是重要的性能指标,可以通过抗压强度试验来进行检验。
此外,混凝土应具备一定的抗渗性能,以防止水分进入混凝土内部导致开裂和腐蚀。
对混凝土的性能检验可以采用标准振实密度试验、抗渗试验、抗冻试验等方法。
标准振实密度试验可用来评估混凝土的密实程度,密实度越高,则混凝土的抗压强度和抗渗性能越好。
抗渗试验则可以通过浸泡混凝土试样,观察其渗水情况来评估混凝土的抗渗能力。
四、钢筋的性能要求与检验标准钢筋作为一种常用的建筑材料,其性能要求和检验标准对构筑物的稳定性至关重要。
原材料试验一、水泥市政工程常用水泥为通用硅酸盐水泥。
通用硅酸盐水泥按混合材料的品种和掺量分为硅酸盐水泥、普通硅酸盐水泥、矿渣硅酸盐水泥、火山灰质硅酸盐水泥、粉煤灰硅酸盐水泥和复合硅酸盐水泥。
(一)试验项目强度(抗压、抗折)、凝结时间、安定性。
(二)批量划分及取样(1)按同一生产厂家、同一等级、同一品种、同一批号且连续进场的水泥,袋装水泥不超过200t为一检验批,散装水泥不超过500t 为一检验批。
(2)在使用中对水泥质量有怀疑或水泥出厂超过三个月(快硬水泥超过一个月),应进行复验,并按复验结果使用。
(3)袋装水泥取样时应从20个以上不同部位或从20个袋中抽取等量样品拌合均匀,每批抽样不少于12㎏。
二、砂(一)试验项目必试项目:筛分析、含泥量、泥块含量。
(二)批量划分及取样(1)以同一产地、同一规格≤400m³或600t为一验收批,每一验收批取样一组(20㎏)。
(2)取样部位应均匀分布,在料堆上从8个不同部位抽取等量试样。
用四分法缩至20㎏,取样前先将取样部位表面铲除。
三、钢材市政工程常用钢材主要是钢筋混凝土用钢(热轧光圆钢筋、热轧带肋钢筋)、冷轧带肋钢筋、碳素结构钢和桥梁用结构钢,预应力混凝土用钢筋(丝)、钢绞线。
(一)试验项目(1)钢筋进场时应按现行国家标准的规定抽取试件做力学性能检验,其质量必须符合相关规定。
当发现钢筋脆断、焊接性能不良或力学性嫩显著不正常等现象时,应对该批钢筋进行化学成分检验或其他专项检验。
(2)钢筋混凝土用热轧光圆钢筋、热轧带肋钢筋必试项目为拉伸和弯曲试验。
冷轧带肋钢筋除拉伸、弯曲必试项目外,必要时做反复弯曲和松弛试验。
(二)批量划分及取样(1)钢筋混凝土用热轧光圆钢筋、热轧带肋钢筋。
同一生产厂、同一炉号、同一规格、同一交货状态每≤60t为一验收批。
(2)每一验收批取一组试件进行拉伸、弯曲各2个试样。
热轧带肋钢筋超过60t部分(40t以内),增加一个拉伸试验试样和一个弯曲试验试样。
关于下发材料试验有关要求及说明的通知NO :39号监理处并转发各施工单位:为便于试验检测工作查找有关资料方便快捷,常吉高速公路中心试验室摘录了常用的原材料性能、抽检频率及工程验收等相关资料,现下发给你们。
在使用当中,如发现有问题请随时与0736-******* 联系,以便修改完善。
常吉公司中心试验室二00 五年七月十四日常吉高速公路项目材料试验有关要求及说明湘高速常吉试字[2005]2号一、钢材试验有关规定1、进场后的钢筋每批(同品种、同等级、同一截面尺寸、同炉号、同厂家生产每60T为一批)内任选三根,各截取一组试样,每组3根,一根作拉伸试验(屈服强度、抗拉强度、延伸率);一根用于冷弯试验;一根用于可焊性试验。
如果有一根试验不合格,必须另取两根再做试验;如果两根有一根试验仍不符合要求,则该批钢筋应拒收或经工程师审查决定降低级别并不得用于承重的结构。
2、圆钢拉伸取40cm ,螺纹钢①12〜①25拉伸取50cm , 大于①25取60cm。
3、钢筋的主要机械性能如表一。
表一 (GB/T228-2002, GB1013-91 , GB/T 1499-98)注:d为钢筋公称直径Q235光圆钢筋屈服强度>235MPa拉伸强度>370 MPa,延伸率25%注:盘条①6〜①10,屈服强度>235MPa拉伸强度410 MPa延伸率23%标距100mm, 冷弯0.5d180°。
HRB 335带肋钢筋屈服强度抗拉强度延伸率注:①精扎螺纹钢JL785,屈服强度>785MPa抗拉强度>980 MPa,伸长率>7%冷弯7d90°;精扎螺纹钢JL930,屈服强度>930MPa抗拉强度>1080MPa,伸长率>6%冷弯7d90°;4、电弧焊的焊缝规格(招标文件P400-15)注:①“A”为被焊的钢筋的面积;②“d”为被焊的钢筋直径。
5、受拉钢筋绑扎的搭接长度(招标文件P400-16)注:①当带肋钢筋直径d大于25mm寸,其受拉钢筋的搭接长度应按表中值减少5d采用;②在任何情况下,纵向受拉钢筋的搭接长度不应小于30mm受压钢筋的搭接长度不应小于20mrp③当砼强度等级低于C20时,I级,HRB 335钢筋的搭接长度应按表中C20的数值相应增加10d,HRB 400钢筋不宜采用;④对有抗震要求的受力钢筋的搭接长度,抗震等级为七级及其以上烈度应增加5d;⑤两根不同直径的钢筋搭接长度,以较细的钢筋直径计算。
原材料检验标准及方法1. 什么是原材料检验?说到原材料检验,大家可能会想:“这是什么鬼?”其实,它就是在生产前对那些我们需要的原材料进行一番“体检”。
就像人们去医院查身体一样,材料也需要检查,看看它们是否合格,能不能顺利为我们生产出优质的产品。
想想看,如果原材料不过关,后面的产品就像盖楼房没有打好地基,肯定会出问题。
材料检验,就是为了确保一切顺利,不出纰漏!1.1 检验的目的那么,检验的目的到底是什么呢?简单来说,就是为了保证产品的质量和安全。
你想想,如果你吃的食品、用的日用品全是劣质材料,那可真是“伤天害理”了!此外,原材料检验还能帮助企业避免损失,保护品牌形象,让消费者安心。
记住了,质量就是生命,质量好,生意自然好。
1.2 检验的类型原材料检验的类型可多了去了!有物理检验、化学检验、生物检验等等。
物理检验就像是“丈量身高体重”,主要看材料的外观、尺寸、重量等;而化学检验就像是“抽血化验”,要看看材料里面的成分、含量是否合格;生物检验则是“疾病筛查”,确保没有细菌、病毒等不速之客。
在这其中,综合检验就是把这些都捏合到一起,全面“体检”,让材料从里到外都毫无隐患。
2. 检验的方法接下来,我们聊聊具体的检验方法。
别担心,虽然听起来有点复杂,但其实操作起来也不难。
检验方法可以说是原材料检验的“秘籍”,掌握了这些,才能让材料通过“关卡”。
2.1 物理检验物理检验其实就是用肉眼和一些简单的工具来检查材料。
比如,我们可以用卡尺来测量材料的长度、宽度和厚度,用秤来称重量。
这时候,咱们可得小心点,千万别让误差跑进来,要精确到位!同时,还可以用一些简单的试验,比如拉伸试验、硬度试验,看看材料的强度是否达标。
这就像是在考察材料的“体能”,能否顶得住压力。
2.2 化学检验化学检验就要用到一些专业的仪器和试剂了。
这可是个“大场面”,需要进行成分分析。
举个例子,想要检查某种金属材料中是否含有有害元素,咱们就得用到光谱分析仪,能一眼看出其中的奥秘。
3 材料试验与结构检验3-1 材料试验3-1-1 材料试验工程及检验规那么建筑工程施工中进行的材料试验工程及取样规定列于表3-1中,其中试验工程栏中“必试〞为工程管理过程中对材料进行验收时必须试验的工程;“其他〞为根据需要进行的试验工程。
材料试验及检验规那么表3-1钢筋焊接试验网片与试件〔a〕焊接试验网片简图;〔b〕钢筋焊点抗剪试件;〔c〕钢筋焊点拉伸试件③由几种钢筋直径组合的焊接骨架,应对每种组合做力学性能检验;热轧钢筋焊点,应作抗剪试验,试件数量3件;冷拔低碳钢丝焊点,应作抗剪试验及对较小的钢筋作拉伸试验,试件数量3件2〕钢筋焊接网:①凡钢筋级别、直径及尺寸相同的焊接骨架应视为同一类制品,每批不应大于30t,或每200件为一验收批,一周内缺乏30t或200件的也按一批计②试件应从成品中切取③冷轧带肋钢筋或冷拔低碳钢丝焊点应作拉伸试验,试件数量1件,横向试件数量1件;冷轧带肋钢筋焊点应作弯曲试验,纵向试件数量1件,横向试件数量1件;热轧钢筋、冷轧带肋钢筋或冷拔低碳钢丝的焊点应作抗剪试验,试件数量3件〔2〕钢筋闪光对焊接头必试:抗拉强度弯曲试验〔1〕同一台班内由同一焊工完成的300个同级别、同直径钢筋焊接接头应作为一批。
当同一台班内,可在一周内累计计算;累计仍缺乏300个接头,也按一批计〔2〕力学性能试验时,试件应从成品中随机切取6个试件.其中3个做拉伸试验,3个做弯曲试验〔3〕焊接等长预应力钢筋〔包括螺丝杆与钢筋〕。
可按生产条件作模拟试件〔4〕螺丝端杆接头可只做拉伸试验〔5〕假设当出现试验结果不符合要求预埋件T形接头拉伸试件1-钢板;2-钢筋〔2〕当初试结果不符合规定时再取6个试件进行复试机械连接包括〔1〕锥螺纹连接〔2〕套筒挤压接头〔3〕镦粗直螺纹钢筋接头〔GB 50204-2002〕〔JGJ 107-96〕〔JGJ 108-96〕〔JGJ 109-96〕〔JGJ/T 3057-1999〕必试:抗拉强度〔1〕工艺检验:在正式施工前,按同批钢筋、同种机械连接形式的接头试件不少于3根,同时对应截取接头试件的母材,进行抗拉强度试验〔2〕现场检验:接头的现场检验按验收批进行。
青岛市地铁1号线工程
本工程的试验项目及要求
(一)、水泥
1.执行标准:GB175-2007《硅酸盐水泥,普通硅酸盐水泥》。
2.检验批次:
同一等级,同一出厂,同一规格,统一出厂编号连续大批量进入施工现场200t 为一批(袋装),不足200t亦按一批验收。
同一等级,同一出厂,同一规格,统一出厂编号连续大批量进入施工现场500t 为一批(散装),不足500t亦按一批验收。
3.检验项目:
①复核水泥品种、标号、出厂日期、数量并做好验收记录。
②若使用过程中对水泥质量产生质疑时、水泥存放期超过三个月或受潮结块时,应对该批水泥进行委托检验,合格后允许使用。
检验项目:细度;标准稠度;凝结时间;安定性;胶砂强度。
其它参照标准执行。
(二)、混凝土用砂:
1.执行标准:GB/T14684 《建筑用砂》、JGJ52-2006 《普通混凝土用砂、石质量及检验方法标准》。
2.检验批次:
同一产地,同一规格的混凝土用砂,以400立方米或600吨为一验收批,不足上述数量者以一批计。
3.检验项目:
颗粒级配;含泥量;泥块含量;其它参照相关标准或图纸执行。
(三)、混凝土用卵石、碎石
1.执行标准:GB/T146845 《建筑用卵石、碎石》、JGJ52-2006 《普通混凝土用砂、石质量及检验方法标准》。
2.检验批次:
同一产地,同一规格分批验收,以400立方米或600吨为一验收批,不足上述数量者以一批计。
3.检验项目:
颗粒级配;含泥量;泥块含量;压碎指标;针片状含量;其它参照相关标准或图纸执行。
(四)、钢筋原材
1.钢筋混凝土用热轧光圆钢筋第1部分热轧光圆钢筋 GB1499.1-2008,钢筋混凝土用钢第2部分:热轧带肋钢筋 GB1499.2-2007,金属材料室温拉伸试验方法 GB/T228.1-2010
2.检验批次:
同一牌号、同一规格、同一生产工艺,连续大批量进入施工现场,以不大于60t
为一批,不足60t亦按一批验收。
3.检验项目:
①分供方提供法定检测单位出据的检测报告、出厂合格证时,逐车对钢筋的规格、数量检尺或称重计量验收并做好记录。
必检项目:重量偏差、屈服强度、抗拉强度、伸长率和冷弯性能;
(五)钢筋焊接(连接)
1.钢筋焊接及验收规程 JGJ18-2012、JGJ/T27-2001、钢筋机械连接通用技术规程 JGJ107-2010、金属材料室温拉伸试验方法 GB/T228.1-2010
2.必检项目:
(1)对于焊接接头,应按照《钢筋焊接及验收规程》JGJ18-2012的规定,进行外观质量和接头力学性能检验。
由施工单位在同一台班内,由同一焊工完成的300个同级别、同直径钢筋焊接接头为一批,一周内不足300个钢筋焊接接头亦应按一批计算。
抽取10%进行外观检验,再从外观检验合格的成品中每批抽取3个接头送试验室进行力学性能检验。
每500个接头为一检验批,由施工单位在施工现场从实际结构中随机截取3个机械连接接头送往试验室进行检测。
(六)、外加剂
1.执行标准:JC477-2005 《喷射混凝土用速凝剂》。
2.检验规定:
供方提供法定检测单位出据的检测报告、出厂合格证时,逐批复核品种规格、数量进行验收并做好记录。
检验项目:细度、凝结时间、1d强度、28d强度。
氯离子含量、总碱量半年一检;其它参照标准执行。
(七)混凝土
1.控制混凝土入模前的模板与钢筋温度以及混凝土的入模温度。
混凝土入模
温度冬季施工时不应低于5℃,炎热季节施工时不应大于 30℃。
混凝土中心温度与表面温度的差值不应大于25℃,表面温度与大气温度的差值不应大于20℃,温降梯度不应大于 3℃/d。
2.根据现浇混凝土使用的胶凝材料的类型、水胶比、环境等级及气象条件等确定加湿养护时间。
浇筑后立即覆盖并加湿养护,养护至现场混凝土的强度不低于28d标准强度的50%,且不小于14d。
加湿养护结束后应继续用养护喷涂或覆盖保湿、防风一段时间至现场混凝土的强度不低于28d强度的70%。
混凝土浇筑后应仔细抹面压平,抹面时严禁洒水,并应防止过度操作。
3.应进行现场混凝土的耐久性质量检测。
4.混凝土保护层厚度施工质量验收要求除按照现行国家标准《混凝土结构工程施工质量验收规范》(GB50204)的规定执行外,还应严格按照《混凝土结构耐久性设计规范》GB/T50476-2008第3.6.3条执行。
应严格控制施工质量,并按符合国家现行有关标准的规定执行。
5.商品砼及喷射砼的管理
(1)商品砼的管理按照《商品混凝土管理办法》执行。
根据监理合同,监理单位必须派人驻场对砼的生产设施、配合比、原材料及生产过程等进行全面监理。
商品砼到达现场后及时进行坍落度、含气量及入模温度等试验指标的检测。
(2)喷射砼必须采用具有自动计量系统的强制式拌和机生产,计量系统必须按照相关规定及时进行标定。
6.砂浆、砼取样方法及试块的留置:
(1)砂浆试块的留置:
①砂浆试块留置数量为每组3个。
②每一检验批且不超过250 m3砌体的各种类型及强度等级的砌筑砂浆,每台搅拌机应至少抽检一次;每一分项工程主体、地面等检验批,易留不少于2组标准试块。
(2)喷射混凝土试件的取样及试块的留置:
①喷射砼必须做抗压强度试验;当设计有其他要求时,可增做其他的性能试验。
②检查强度的试块应在工程施工中制取。
试块数量,每喷射50-100m3混合料或混合料小于50 m3的独立工程,不得少于一组,每组试块不得少于3个;区间或小于其断面的结构,每20m拱和墙各取一组抗压试件,车站各取二组;抗渗
压力试件,区间结构每40m取一组,车站每20m取一组。
③喷射试块应在一定规格的喷射砼板件上切取。
应在7d加工成边长100mm 的立方体,在标准养护条件下养护28d,用标准试验方法测得的极限抗压强度,并乘以0.95的系数。
当不具备制作标准试块条件时,也可采用下列方法制作,检查喷射砼抗压强度。
a.按标准养护条件下养护7d后,用钻芯机在大板上钻取芯样的方法制作试块。
芯样边缘至大板周边的最小距离不应小于50mm。
b.亦可直接向边长为150 mm 的无底标准试模内喷射砼制作试验,其抗压强度换算系数,应通过试验确定。
④采用立方体试块做抗压强度时,加载方向必须与试块喷射成型方向垂直。
(3)砼试块的留置:
①每拌制100盘且不超过100 m3的同配比的混凝土,取样不得少于一次;每工班拌制的同配合比混凝土不足100盘时,取样不少于一次;当一次连续浇筑超过1000 m3时,同一配合比的混凝土每200 m3取样不得少于一次;每一楼层、同一配合比的混凝土,取样不得少于一次。
②对于结构实体强度检验(600℃·d)试件,应符合下列规定:
(1)区间隧道:仰拱(底板)每60米不少于1组,边(中)墙及顶板(拱顶)每30米不少于1组;
(2)车站:底板每30米不少于1组,边(中)墙每层每60米不少于1组,柱每层每10根不少于1组,中板、顶板(拱顶)每30米不少于1组,站台板每60米不少于1组,楼梯每处不少于一组;
(3)附属结构:每处不少于3组。
(4)除满足上述规定外还应满足《地下铁道工程施工及验收规范》中其它规定规定:
①钻孔灌注桩砼试块制作,同一配合比每工班不得少于一组,泥浆护壁成孔的灌注桩每5根不得少于一组。
②每段结构(不应大于30m长)底板、中边墙及顶板,车站主体各留置4组,区间及附属建筑物结构各留置2组;混凝土柱结构,每灌注10根留置一组,不足十根者,也应留置一组;抗渗试件每段结构(不应于大于30m长),车站留置2组,区间及附属建筑物各留置一组。
④防水砼试件的留置组数,同一配合比时,每100 m3和500 m3(不足者也分别按100 m3和500 m3计)应分别留置两组抗压强度和抗渗压力试件,其中一
组在同条件下养护(600℃/天);另一组在标准条件下养护。
(5)所有现场留置的砼试块必须及时刻字,注明砼部位和制作日期、标号等。
7.锚杆的检测:
(1)锚杆拉拔取样试验:
同批锚杆每100根取一组试件,每组3根(不足100根时也取三根),设计或材料变更时另取试件;同批试件抗拉拔力的平均值不得小于设计锚固力,且同一批试件的抗拉拔力不应小于设计锚固力的90%。
8.预应力锚索试验
锚索施工均应按《锚杆喷射混凝土支护技术规范 GB50086-2001》进行检测。
(1)外观
机械力学性能
松驰试验 GB228-2002《金属拉伸试验方法》
GB/T5224-1995《预应力混凝土用钢绞线》
机械力学性能试验:每批次进场检验一次,每检验批代表数量不得超过60t。
松驰试验:同一生产厂家每一种规格或型号检验一次。
任选3盘,每盘取一根做拉伸、一根做松驰,每根长度应大于70cm。
(八)、工程质量检测/试验监理工作程序:见附图
施工过程质量检测试验项目、主要检测试验参数和取样依据
材料检验流程图
材料检验程序。