矿渣硅酸盐水泥、火山灰硅酸盐水泥、粉煤灰硅酸盐水泥;共28页
- 格式:ppt
- 大小:3.11 MB
- 文档页数:28
建筑工程广泛使用的五种水泥及其代号硅酸盐水泥代号P·Ⅰ,P·Ⅱ普通硅酸盐水泥、代号P·O矿渣硅酸盐水泥、代号P·S火山灰质硅酸盐水泥、代号P·P粉煤灰硅酸盐水泥、代号P·F硅酸盐水泥和普通硅酸盐硅酸盐水水泥在硅酸盐系水泥品种中,硅酸盐水泥和普通硅酸盐水泥的组成相差较小,性能较为接近。
一、硅酸盐水泥的定义按《硅酸盐水泥、普通硅酸盐水泥》(GB175-1999)规定:凡由硅酸盐水泥熟料、0~5%石灰石或粒化高炉矿渣、适量石膏磨细制成的水硬性胶凝材料,称为硅酸盐水泥(即国外通称的波特兰水泥)。
硅酸盐水泥分两种类型,不掺加石灰石和粒化高炉矿渣的称I 型硅酸盐水泥,代号P·I;在粉磨时掺加不超过水泥重量5%的石灰石或粒化高炉矿渣混合材料的称II型硅酸盐水泥,代号P·II。
二、硅酸盐水泥的水化和凝结硬化水泥加水拌合后,最初形成具有可塑性的浆体(称为水泥净浆),随着水泥水化反应的进行逐渐变稠失去塑性,这一过程称为凝结。
此后,随着水化反应的继续,浆体逐渐变为具有一定强度的坚硬的固体水泥石,这一过程称为硬化。
可见,水化是水泥产生凝结硬化的前提,而凝结硬化则是水泥水化的必然结果。
(一)硅酸盐水泥的水化硅酸盐水泥与水拌合后,其熟料颗粒表面的四种矿物立即与水发生水化反应,生成水化产物。
各矿物的水化反应如下:2(3CaOSiO2)+6H2O=3CaO2SiO23H2O(水化硅酸钙凝胶)+3Ca(OH)2(氢氧化钙晶体)2(2CaOSiO2)+4H2O=3CaO2SiO23H2O+Ca(OH)23CaOAl2O3+6H2O=3CaOAl2O36H2O (水化铝酸钙晶体)4CaOAl2O3Fe2O3+7H2O=3CaOAl2O36H2O+CaOFe2O3H2O (水化铁酸钙凝胶)上述反应中,硅酸三钙的水化反应速度快,水化放热量大,生成的水化硅酸钙(简写成C-S-H)几乎不溶于水,而以胶体微粒析出,并逐渐凝聚成为凝胶。
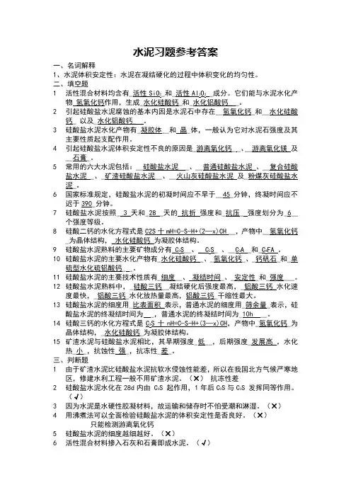
水泥习题参考答案一、名词解释1、水泥体积安定性:水泥在凝结硬化的过程中体积变化的均匀性。
二、填空题1活性混合材料均含有_活性SiO2_和_活性Al2O3_成分。
它们能与水泥水化产物氢氧化钙作用,生成_水化硅酸钙_和_水化铝酸钙_ _。
2引起硅酸盐水泥腐蚀的基本内因是水泥石中存在__氢氧化钙_和__水化硅酸钙_ 以及_水化铝酸钙_ 。
3硅酸盐水泥水化产物有_凝胶体__和晶_体,一般认为它对水泥石强度及其主要性质起支配作用。
4引起硅酸盐水泥体积安定性不良的原因是_游离氧化钙_ _、__游离氧化镁及__石膏_。
5常用的六大水泥包括:__硅酸盐水泥 _、__普通硅酸盐水泥、__复合硅酸盐水泥 _、_矿渣硅酸盐水泥__、__火山灰硅酸盐水泥及_粉煤灰硅酸盐水泥_。
6国家标准规定,硅酸盐水泥的初凝时间应不早于__45_分钟,终凝时间应不迟于390_分钟。
7硅酸盐水泥按照__3_天和_28__天的抗折强度和_抗压_ 强度划分为_6__个强度等级。
8硅酸二钙的水化方程式是C2S十mH=C-S-H+(2—x)CH __,产物中__氢氧化钙_为晶体结构,_水化硅酸钙_为凝胶体结构。
9硅酸盐水泥熟料的主要矿物成分有_C3S__、_ C2S_ 、__C3A _和_C4FA 。
10硅酸盐水泥的主要水化产物有_水化硅酸钙__、_氢氧化钙_、_钙矾石_和_单硫型水化硫铝酸钙_ _。
11硅酸盐水泥的主要技术性质有_细度__、凝结时间_、_安定性_和_强度___。
12硅酸盐水泥熟料中,_硅酸三钙__凝结硬化后强度最高,_铝酸三钙_水化速度最快,_铝酸三钙_水化放热量最高,铝酸三钙_干缩性最大。
13硅酸盐水泥的细度用_比表面积_表示,普通水泥的细度用_筛余量_表示,硅酸盐水泥的终凝结时间为 _,普通水泥的终凝结时间为_10h __。
14硅酸三钙的水化方程式是C3S十nH=C-S-H+(3—x)CH,产物中_氢氧化钙_为晶体结构,_水化硅酸钙_为凝胶体结构。
《试验员》模拟试卷第一篇:《试验员》模拟试卷试验员模拟试卷(一)一、判断题(请判断各题说法正确或错误,并将答题卡相同题号对应的符号涂黑,正确涂“√”,错误涂“×”。
共10题,每小题1分,共10分)1.水泥比表面积测定方法适用于测定水泥的比表面积以及适合采用本方法的比表面积在2000cm2/g~6000cm2/g范围的其他各种粉状物料,也适用于测定多孔材料及超细粉物料。
2.水泥比表面积测定方法中使用的勃氏透气仪主要由U形压力计、透气圆筒、抽气装置三部分组成。
3.水泥的初凝时间是指水泥全部加入水中至初凝状态的时间,用“min”表示。
4.水泥标准稠度用水量测定可用调整水量或不变水量的方法进行测定,若发生争议,应以不变水量法的数值为准。
5.水泥包装标志中水泥品种、强度等级、工厂名称和出厂编号不全,则该水泥为不合格品。
6.热轧带肋钢筋的牌号是由HRB和牌号的屈服点最小值构成。
7.砂的细度模数是衡量砂粗细度的指标。
8.碎石的强度可用岩石的抗压强度和压碎指标表示。
9.砖试验报告应由建筑三级以上资质的试验室签发。
10.泵送混凝土的特点是拌合物的坍落度不小于100mm。
二、单项选择题(每道题下面有A、B、C、D四个备选答案。
请从中选择一个最佳答案,并在答题卡上将相应题号的相应字母填入括号内。
共40题,每小题1分,共40分)11.试验室资质等级证书的有效期为()。
A.一年C.三年B.两年 D.四年12.下列关于单位工程实行有见证取样和送检的规定及要求叙述错误的是()。
A.单位工程有见证取样和送检在原施工试验中随机抽取B.随机抽样送检的次数为该项目规定试验总次数的20%;试验总次数在10次以下的不得少于5次。
C.每个单位工程须选定1~2名取样和送检见证人D.见证人必须取得“见证人员岗位资格证书”,或具有“监理工程师资格证书”13.凡由硅酸盐水泥熟料、0~5%石灰石或粒化高炉矿渣、适量石膏磨细制成的水硬性胶凝材料,称为()。
水泥一、六大通用水泥1、硅酸盐水泥(等级为42.5、42.5R、52.5、52.5R、62.5、62.5R)①p.I②p.II2、★普通硅酸盐水泥(P.O)(32.5、32.5R、42.5、42.5R、52.5、52.5R)3、矿渣硅酸盐水泥(p.S)4、火山灰质硅酸盐水泥(p.p)5、粉煤灰硅酸盐水泥(p.F)6、★复合硅酸盐水泥(p.C)二、取样方法及数量混凝土结构工程用水泥根据《混凝土结构工程施工质量验收规》(GB50204-2002)1、同一生产厂家、同一强度等级、同一品种、同一批号且连续进场的水泥袋装不超过200t为一检验批,散装不超过500t为一检验批,每批抽样不少于一次。
2、当在使用中对水泥质量有怀疑或水泥出厂超过三个月(快硬硅酸盐水泥)时,应进行复验,并按复验结果使用。
三、取样送样规则1、水泥委托检验样必须以每一个出厂水泥编号为一个取样单位,不得有两个以上的出厂编号混合取样。
2、水泥试样必须在同一编号不同部位处等量采集,取样点至少在20点以上(一般可以从20个以上的不同部位或20袋中取等量样品),经混合均匀后用防潮容器包装,质量不少于12kg。
3、水泥出厂日期超过三个月应在使用前作复验。
4、委托时填写时注意信息量(水泥品种、强度等级、生产厂家、代表数量、质保书编号)。
注:散装水泥:对同一水泥厂生产的同期出厂的同品种、同强度等级、同一编号的水泥为一批,但一批总量不得超过500t。
随机地从不少于3个车罐中各采取等量水泥,经混拌均匀后,再从中称取不少于12kg水泥作检验试样。
四、水泥的常规检测项目1、标准稠度用水量2、安定性3、凝结时间初凝时间终凝时间4、强度抗压强度抗折强度5、细度五、注意1、若用户对水泥安定性、初凝时间有疑问要求现场取样仲裁时,生产厂在接到用户要求后7天合同用户共同取样,送水泥质量监督检验机构检验。
生产厂在规定时间不去现场,用户可单独取样送检,结果同等有效。
2、★废品水泥凡MgO、SO3、初凝时间、安定性中的任一项不合格时,均为废品。
室内装修材料标准一、基材1.1 水泥:符合GB175-2007的硅酸盐水泥、普通硅酸盐水泥、矿渣硅酸盐水泥、火山灰质硅酸盐水泥和粉煤灰硅酸盐水泥等。
1.2 沙子:使用中砂,含泥量不超过3%。
1.3 石膏板:符合GB9775-2008标准,防火等级达到A级。
1.4 龙骨:符合GB/T11981-2008标准,用于吊顶和隔墙。
二、涂料2.1 乳胶漆:符合GB/T9756-2001标准,分为底漆和面漆两种。
2.2 水性木器漆:符合GB/T23995-2009标准,分为底漆和面漆两种。
2.3 瓷砖粘结剂:符合JC/T547-2005标准,用于瓷砖粘贴。
三、墙纸3.1 无纺布壁纸:符合GB/T7911-1997标准,环保无毒,可用于室内墙面和天花板的装饰。
3.2 PVC壁纸:符合GB/T7911-1997标准,耐磨损、抗污性能好,适用于室内墙面和天花板的装饰。
四、地板4.1 实木地板:符合GB/T15036-2001标准,天然木材加工而成,环保性能好,适用于卧室、客厅等场所。
4.2 多层实木复合地板:符合GB/T18103-2007标准,由多层木材贴合而成,稳定性好,适用于客厅、餐厅等场所。
4.3 强化地板:符合GB/T18580-2001标准,由高密度纤维板和耐磨层组成,抗磨损性能好,适用于公共场所和交通流量大的区域。
五、吊顶5.1 石膏板吊顶:符合GB/T9775-2008标准,防火等级达到A级,适用于室内装饰吊顶。
5.2 PVC吊顶:符合GB/T8814-2004标准,防水、防火性能好,适用于卫生间、厨房等场所的吊顶。
六、电器及配件6.1 开关、插座:符合GB/T14048-2000标准,安全性能好,品质稳定。
6.2 照明灯具:符合GB7000-2007标准,安全性能好,节能环保。
6.3 空调、热水器等大型电器设备需符合相关国家标准及规定。
七、水暖设备7.1 水龙头、花洒:符合GB18145-2014标准,环保、节水性能好。
水泥品种、强度等级及不同龄期强度要求水泥是一种常见的建筑材料,主要由石灰石、粘土、铁矿石等天然原料经过高温烧制而成。
水泥的品种包括硅酸盐水泥、普通硅酸盐水泥、矿渣硅酸盐水泥、火山灰质硅酸盐水泥、粉煤灰硅酸盐水泥和复合硅酸盐水泥。
水泥强度等级是根据水泥的抗压强度来划分的。
一、水泥品种分类(通用硅酸盐水泥)
二、水泥不同龄期强度要求(通用硅酸盐水泥)
这些水泥的强度等级是根据在标准条件下养护28天所达到的抗压强度来划分的。
具体来说,按照GB175-2023《通用硅酸盐水泥》的规定,采用GB/T17671-1999《水泥胶砂强度检验方法(ISO法)》规定的方法,将水泥、标准砂和水按一定比例制成标准试件,在标准养护条件下养护至规定的龄期,分别测定其3天和28天的抗折强度和抗压强度,根据测定的结果划分水泥强度等级。
具体见下图:
通用硅酸盐水泥不同龄期强度要求
拓展知识:国际、不同国家标准对水泥的定义
1、国际标准:国际上广泛采用EN1992系列标准,该标准将水泥分为波特兰水泥、熟料波特兰水泥、混合波特兰水泥等,同样也有不同的强度等级。
2、美国标准:美国采用ASTMC151《波特兰水泥和混凝土术语》标准,将水泥分为波特兰水泥、快硬波特兰水泥、高性能波特兰水泥等,每个类型也有不同的强度等级。
3、欧洲标准:欧洲标准采用EN1992系列标准,与EN1992-1-1《混凝土、混凝土元件和混凝土结构—通用规范》等相关联,对水泥的性能有详细的规定。
4、日本标准:日本采用JIS标准,如JISA6101《波特兰水泥》等,也有不同强度等级的水泥。
一.土木工程用钢材的主要性能标准钢筋混凝土结构用钢可分为钢筋、预应力混凝土用冷拉钢筋、冷拔钢丝、高强钢丝、钢绞线和精轧螺纹粗钢筋等等,目前在土木工程建筑中,热轧钢筋、冷轧扭钢筋、冷轧扭带肋钢筋、预应力混凝土用钢丝和钢绞线应用最为广泛。
其中,应用最为普遍的热轧光圆钢筋(gb13013-1991《钢筋混凝土用热轧光圆钢筋》)和热轧带肋钢筋(gb1499-1998《钢筋混凝土用热轧带肋钢筋》)的力学及工艺性能标准如表1-1。
二. 石料的技术标准1.公路工程石料的技术标准按我国现行(jtj054-1994《公路工程石料试验规程》),道路建筑用天然石料按其技术性质(饱水状态的抗压强度和磨耗率)划分为四个等级:1级--最坚硬岩石;2级--坚硬岩石;3级--中等强度的岩石;4级--较软的岩石,其技术标准如表2-1。
(一)水泥混凝土用集料的技术标准1.粗集料的技术标准普通混凝土中采用的粗集料,主要是碎石和卵石。
混凝土用粗集料的质量应满足下列技术要求。
(1)水泥混凝土用粗集料的压碎值、含泥量、针片状颗粒含量等指标水泥混凝土用粗集料的压碎值、含泥量、针片状颗粒含量等技术指标应符合表3-1的规定。
注:①混凝土强度为c60及以上时,必要时应进行岩石抗压强度检验,岩石的抗压强度与混凝土强度等级之比,不应小于1.5,且火成岩强度不宜低于80mpa,变质岩不宜低于60mpa,沉积岩不宜低于30mpa。
②混凝土强度等级等于及小于c10级的,其针、片状颗粒含量可放宽到40%。
(2)粗集料的坚固性碎石或卵石的坚固性是指集料在气候、环境变化或其它物理因素作用下抵抗碎裂的能力。
为保证水泥混凝土的耐久性,选用的粗集料应具有足够的坚固性,以抵抗冻融和自然因素的风化作用。
混凝土用粗集料的坚固性用硫酸钠溶液法检验,试样经5次循环后,其质量损失应符合表3-2的规定。
注:①寒冷地区系指最寒冷月份的月平均温度低于-5℃的地区;②对于有抗疲劳、耐磨、抗冲击等要求的集料,或混凝土强度大于c40时,其集料的质量损失率应不大于8%。
水泥凡是以硅酸钙为主,0%--5%石灰石或粒化高炉矿砂,适量磨细制成的水硬性的胶型材料。
一、硅酸盐水泥:2O 3 CaO磨细Ⅰ型硅酸盐水泥 辅 助 水泥硅酸盐水泥熟料的水化产物:水化硅酸钙凝胶体氢氧化钙晶体水化铝酸钙晶体水化铁酸钙凝胶体由于铝酸三钙的水花反应极快,是水泥产生顺势凝结,为了方便施工,在生产硅酸盐水泥时需掺加适量的石膏,达到调节凝结时间的目的。
石膏和铝酸三钙的水化产物水化铝酸钙发生反应,生成水化硫铝酸钙针状晶体(钙矾石)反应式如下:3CaO 〃Al 2O 3〃6H 2O+3(CaSO 4〃2H 2O)+19H 2O=3CaO 〃Al 2O 3〃431H 2O1、溶解期2、凝结期3、硬化期28天硬化后,水泥石结构由凝胶体、未完成水化的水泥颗粒、毛细孔组成。
1、水泥熟料矿物成分及其含量2、细度细度越大,水泥颗粒越细,比表面积越大,水化反应越容易进行,水泥的凝结硬化越快3、用水量用水约占水泥质量的23%4、温度和湿度随温度升高,反应加快5、养护时间(龄期)养护:保持合适的环境温度和湿度,使水泥水化反应不断进行的措施。
1、细度细度是指水泥颗粒粗细的程度硅酸盐水泥:比表面积应大于300㎡/㎏其他水泥:筛余量是一定质量的水泥在0.08㎜方孔标准筛筛分后残留于筛上部分的质量占原质量的百分比2、氧化镁、三氧化硫、碱及不容物含量MgO含量不超过5.0%三氧化硫SO3含量不超过3.5%3、烧失量4、水泥净浆标准稠度及其用水量硅酸盐水泥的标准稠度用水量一般为24%——30%5、凝结时间硅酸盐水泥初凝时间不得早于45min,终凝时间不得迟于6.5h,其他水泥10h。
凝结时间是从水泥开始加水拌合起至水泥浆完全失去塑性,并开始产生强度所需的时间。
水泥的初凝不宜过早,以便在施工时有足够的时间完成混凝土或砂浆的搅拌、运输、浇捣和砌筑等操作。
水泥的初凝不宜过迟,以免拖延施工工期。
6、体积安定性水泥体积安定性简称水泥安定性,是指水泥浆体硬化后体积变化的稳定性。
水泥厂水泥强度等级标准
水泥的种类矿渣硅酸盐水泥、火山灰质硅酸盐水泥、粉煤灰硅酸盐水泥、硅酸盐水泥(普通硅酸盐水泥和复合硅酸盐水泥)。
矿渣硅酸盐水泥、火山灰质硅酸盐水泥、粉煤灰硅酸盐水泥、复合硅酸盐水泥的强度等级分为32.5、32.5r、42.5、42.5r、52.5、52.5r 六个等级。
一、硅酸盐水泥的强度等级分为42.5、42.5r、52.5、52.5r、62.5、
62.5r六个等级。
普通硅酸盐水泥的强度等级分为42.5、42.5r、52.5、52.5r四个等级。
32.5:水泥28天强度在32.5兆帕以上。
32.5R:水泥28天强度在32.5兆帕以上,“R”表示早强,早期强度高于普通水泥
二、水泥的标号越高越好吗
看到这里,或许有人问,既然水泥的标号越高就表示强度越大凝固的时间越短,在装修时,水泥的标号是不是越高就越好,也有不少业主在装修的时候,看到装修公司开的清单上写着“325水泥”,想着是不是标号太低了,牢靠不。
资深业内人士表示,其实水泥的标号不是越高越好的,选择不同标号的水泥,除了要考虑价格因素外,还要考虑水泥的用途。