胰岛素治疗经验及体会
- 格式:ppt
- 大小:2.02 MB
- 文档页数:77
第1篇自从我患有糖尿病以来,我的生活发生了翻天覆地的变化。
为了更好地控制血糖,我参加了胰岛素课程的学习。
通过这段时间的学习,我对胰岛素有了更深入的了解,以下是我的一些心得体会。
一、胰岛素的基本知识在胰岛素课程中,我了解到胰岛素是一种蛋白质激素,主要由胰岛β细胞分泌。
它的主要作用是调节糖代谢,促进细胞对葡萄糖的摄取、利用和储存。
胰岛素分泌不足或作用障碍会导致血糖升高,进而引发糖尿病。
二、胰岛素的种类及作用胰岛素课程中介绍了多种胰岛素制剂,包括短效、中效、长效和预混胰岛素。
短效胰岛素起效快,作用时间短,适用于餐后血糖控制;中效胰岛素作用时间较长,适用于基础血糖控制;长效胰岛素作用时间更长,适用于夜间血糖控制;预混胰岛素则是短效和长效胰岛素的混合物,适用于餐后血糖和基础血糖控制。
三、胰岛素注射方法在胰岛素课程中,我学会了正确的胰岛素注射方法。
注射部位包括腹部、大腿、臀部、上臂等。
正确的注射方法有助于提高胰岛素的吸收率,减少注射部位的疼痛和硬结。
四、胰岛素注射时间及剂量胰岛素注射时间及剂量是控制血糖的关键。
课程中,我了解到胰岛素注射时间应与餐时相匹配,剂量则根据血糖水平、体重、活动量等因素确定。
在调整胰岛素剂量时,应在医生指导下进行,避免自行盲目调整。
五、胰岛素不良反应及应对措施胰岛素治疗过程中可能会出现不良反应,如低血糖、注射部位疼痛、过敏反应等。
在胰岛素课程中,我学习了如何预防和应对这些不良反应。
例如,低血糖可通过及时进食含糖食物或饮料来纠正;注射部位疼痛可通过按摩、热敷等方法缓解;过敏反应则需及时就医。
六、胰岛素与生活方式的关系胰岛素治疗并非万能,合理的饮食、适当的运动和良好的生活习惯对血糖控制同样重要。
在胰岛素课程中,我了解到胰岛素与生活方式的密切关系,学会了如何合理安排饮食、运动和休息,以保持血糖稳定。
七、胰岛素治疗的长期效果胰岛素治疗可以帮助患者控制血糖,降低并发症风险。
在胰岛素课程中,我了解到长期胰岛素治疗可以改善患者的生活质量,提高预期寿命。
糖尿病胰岛素治疗方案总结糖尿病是一种常见的慢性疾病,其中胰岛素治疗是主要的治疗方法之一。
胰岛素是一种由胰岛β细胞产生的激素,它在机体中起着调节血糖的作用。
糖尿病患者由于胰岛β细胞功能异常,胰岛素的分泌不足或细胞对胰岛素的作用不敏感,导致血糖水平异常升高。
胰岛素治疗通过补充胰岛素,恢复胰岛素对血糖的调节功能,有效控制血糖,防止糖尿病相关的并发症产生。
本文将总结胰岛素治疗糖尿病的方案,并介绍相关的药物、用药原则、剂量调整和监测等方面的内容。
一、胰岛素药物1. 快速作用胰岛素:包括胰岛素注射液、注射用胰岛素粉末等,一般用于餐前注射,以控制餐后血糖升高。
常见的有胰岛素正规制剂、胰岛素人工合成制剂等。
2. 中长效作用胰岛素:包括胰岛素注射液、胰岛素悬浮剂等,一般用于餐前或餐后注射,以控制空腹或夜间血糖水平。
常见的有NPH胰岛素、胰岛素抗饥饿荷尔蒙衍生物等。
3. 双峰胰岛素:即长效效果持续时间较长的胰岛素,一般用于复杂的糖尿病治疗。
常见的有胰岛素混合注射液、胰岛素混合悬浊液等。
二、用药原则1. 根据血糖控制目标:根据每个糖尿病患者的具体情况,选择合适的胰岛素制剂和用药方案。
根据患者的血糖目标,选择快速作用或中长效作用胰岛素进行调整。
2. 糖尿病阶段:根据糖尿病的不同阶段,制定相应的胰岛素治疗方案。
对于新发糖尿病患者,一般首先采用饮食控制和运动方案,如果血糖仍然不能得到控制,再考虑胰岛素治疗。
3. 胰岛素需求量:根据患者的胰岛素需求量,确定胰岛素剂量和频次。
剂量的调整应逐步进行,根据血糖监测的结果调整,以达到良好的血糖控制。
4. 使用胰岛素联合治疗:对于血糖控制不佳的糖尿病患者,可以考虑使用胰岛素联合治疗。
常见的联合用药方案包括胰岛素和口服降糖药物的联合使用。
三、剂量调整和监测1. 初始剂量:根据患者的体重、胰岛素敏感性和胰岛素需求量,确定初始剂量。
一般情况下,初始剂量为0.2-0.4 units/kg体重/天。
胰岛素治疗糖尿病患者的临床护理体会摘要:目的:探讨胰岛素治疗糖尿病患者的临床护理体会。
方法:选取我院2014年5月至2015年5月期间前来就诊的88例糖尿病患者为研究对象,按照就诊序号随机分为观察组和对照组各44例,观察组采用针对胰岛素治疗的特殊护理,而对照组则给予普通的护理,然后观察两组患者护理后的情况,并对比分析护理后两组患者的护理有效率和满意度。
结果:88例糖尿病患者分别经过两组不同的护理后,无论是在用药依从性还是护理满意度方面,观察组都要明显高于对照组,两者比较差异有统计学意义( P<0. 05)。
结论:对使用胰岛素治疗的糖尿病患者给予针对性的特殊护理措施后,患者的护理有效率和满意度都大大提高,这对于临床治疗效果的增强,以及患者生存质量的提高,都有重大的意义,值得在临床得到推广应用。
关键词:胰岛素治疗;糖尿病;临床护理体会[中图分类号] R587.1 [文献标识码] A 文章编号:糖尿病是一组代谢性疾病,是由于胰岛素分泌缺陷或者作用障碍所导致的,它以高血糖为主要特征,临床表现形式多种多样,最严重的结局就是导致患者全身组织及器官功能障碍甚至衰竭直到死亡。
目前,使用胰岛素是治疗糖尿病患者最有效的方法,但是很多患者对使用胰岛素产生恐惧心理,甚至拒绝使用胰岛素来进行针对性的有效治疗,所以为了避免上述情况的发生,要对使用胰岛素治疗的糖尿病患者给予针对性的护理措施,减轻患者的痛苦,提高患者的用药依从性和护理满意度,增强临床治疗效果。
选取我院2014年5月至2015年5月期间前来就诊的88例糖尿病患者为研究对象,观察组采用针对胰岛素治疗的特殊护理,而对照组则给予普通的护理,并对具有针对性的特殊护理措施的观察组进行分析和总结,现报告如下。
1 .资料与方法1.1 一般资料:选取我院2014年5月至2015年5月期间前来就诊的88例糖尿病患者为研究对象,按照就诊序号随机分为观察组和对照组各44例,其中男46例,女42例,年龄在25~80岁之间,平均年龄(50.32±3.47)岁,病程在1~30年之间,平均病程(7.87±3.23)年。
胰岛素临床使用经验临床胰岛素使用经验第一篇胰岛素分类:胰岛素制剂按照来源不同可分为动物胰岛素(猪胰岛素、牛胰岛素)及人胰岛素。
猪胰岛素是从猪胰脏提取的;牛胰岛素是从牛胰脏提取的;1、动物胰岛素对人来说属于异种蛋白,有较强的免疫原性,易出现过敏反应和注射部位脂肪萎缩,长期应用可能产生抗体,导致疗效降低。
2、人胰岛素并不是从人体内提取的,而是借助先进的人工基因高科技生产技术合成的,其结构、功能与人胰岛素相似。
与动物胰岛素相比,其主要优点在于免疫原性显著下降,生物活性提高,吸收速率增快,注射部位脂肪萎缩发生率减低。
人胰岛素类似物在结构上与人胰岛素存在细小差异,免疫原性低,可模仿正常胰岛素生理作用。
但是价格较高。
胰岛素制剂按照作用时间不同,可分为短效、中效与长效。
超短效(速效)胰岛素:15分钟起效,高峰30-60 分钟,作用持续时间为2-4 小时。
可餐前即刻、餐后注射。
包括:诺和锐(门冬胰岛素),优泌乐(赖脯胰岛素),速秀霖(赖脯胰岛素)短效胰岛素:30 分钟起效,高峰2-4 小时,作用持续时间为6-8 小时。
可餐前半小时注射。
包括:普通胰岛素,诺和灵R,优泌林R,甘舒霖R重和林R 主要用于控制餐后血糖。
若静脉注射会即刻起作用,所以,一般在急性代谢紊乱时应用静滴速效胰岛素。
中效胰岛素(中性鱼精蛋白锌胰岛素(NPH)):1-3 小时起效,高峰6-12 小时,作用持续时间为18-26 小时。
可餐前半小时注射。
主要用于控制空腹血糖及两餐间血糖。
只能皮下注射。
包括:诺和灵N,甘舒霖N,优泌林N,重和林N 预混胰岛素:可餐前半小时注射。
短效胰岛素和中效胰岛素按一定比例制成的预混制剂。
包括:诺和锐30,优泌乐25,诺和灵30R,优泌林70/30,甘舒霖30R,诺和灵50R,甘舒霖50R, 重和林M30 长效胰岛素(鱼精蛋白锌胰岛素(PZI)):3-8 小时起效,高峰14-24 小时, 作用持续时间为28-36 小时。
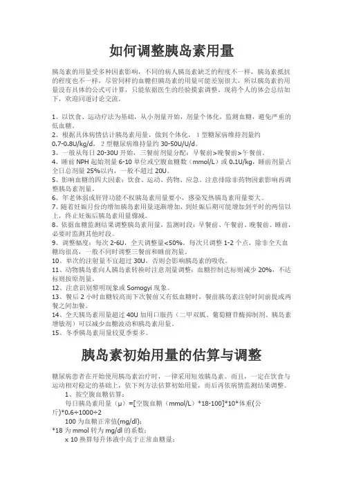
如何调整胰岛素用量胰岛素的用量受多种因素影响,不同的病人胰岛素缺乏的程度不一样,胰岛素抵抗的程度也不一样,尽管同样的血糖但胰岛素的用量可能差别很大,所以胰岛素的用量没有具体的公式可计算,只能依据医生的经验摸索调整。
现将个人的体会总结如下,欢迎同道讨论交流。
1、以饮食、运动疗法为基础,从小剂量开始,剂量个体化,监测血糖,避免严重的低血糖。
2、根据具体病情估计胰岛素用量,做到个体化,1型糖尿病维持剂量约0.7-0.8U/kg/d,2型糖尿病维持量约30-50U/U/d。
3、一般从每日20-30U开始,三餐前剂量分配:早餐前>晚餐前>午餐前。
4、睡前NPH起始剂量6-10单位或空腹血糖数(mmol/L)或0.1U/kg,睡前剂量占全日总剂量25%以内,一般不超过20U。
5、影响血糖的四大因素:饮食、运动、药物、应急。
注意排除非药物因素影响再调整胰岛素剂量。
6、年老体弱或肝肾功能不权胰岛素用量要小,感染发热胰岛素用量要大。
7、随着妊娠月份的增加胰岛素用量逐渐增加,到妊娠后期可能增加到平时的两倍以上,终止妊娠后胰岛素用量骤减。
8、依据血糖监测结果调整胰岛素用量,监测时段:早餐前、午餐前、晚餐前、睡前,必要时监测其他时段。
9、调整幅度:每次2-6U,全天调整量<50%。
每次只调整1-2个点,除非全天血糖均很高,一般不同时调整三餐前和睡前剂量。
10、单次的注射量不宜超过30U,否则会影响胰岛素的吸收。
11、动物胰岛素向人胰岛素转换时注意剂量调整:血糖控制达标则减少20%,不达标则按原剂量。
12、注意识别黎明现象或Somogyi现象。
13、餐后2小时血糖较高而下次餐前又有低血糖时,餐前胰岛素注射时间前提或两餐之间加餐。
14、全天胰岛素用量超过40U加用口服药(二甲双胍、葡萄糖苷酶抑制剂、胰岛素增敏剂)可以减少血糖波动和胰岛素用量。
15、冬季胰岛素用量较夏季要多。
胰岛素初始用量的估算与调整糖尿病患者在开始使用胰岛素治疗时,一律采用短效胰岛素。
胰岛素治疗:糖尿病患者的作为一名糖尿病患者,我深知胰岛素治疗在我生活中的重要性。
胰岛素,这种神奇的激素,成为了我的得力,帮助我有效控制血糖水平,从而维持身体健康。
在此,我想分享一下我的胰岛素治疗经验,希望对同样患有糖尿病的朋友们有所帮助。
我要介绍一下胰岛素治疗的基本知识。
胰岛素是一种蛋白质激素,主要由胰腺分泌,它能够促进体内葡萄糖的吸收和利用,降低血糖水平。
对于糖尿病患者来说,由于胰岛β细胞功能受损,胰岛素分泌不足,导致血糖水平升高,从而引发各种并发症。
因此,胰岛素治疗成为了糖尿病患者的重要手段之一。
在我的胰岛素治疗过程中,我遇到了几位重要的“”,它们分别是:胰岛素注射器、胰岛素泵和血糖仪。
胰岛素注射器是我最初使用的一种工具,它帮助我将胰岛素准确地注射到体内的指定部位。
刚开始使用时,我对注射器的安全性、精确性等方面有些担忧,但在医生的指导下,我逐渐掌握了正确的使用方法,现在我已经能够熟练地操作了。
需要注意的是,胰岛素注射器有很多种类,包括普通注射器、一次性注射器等,选择适合自己的注射器非常重要。
胰岛素泵是一种更为先进的治疗设备,它可以持续地向体内输注胰岛素,模拟正常胰腺的分泌功能。
与我之前使用的注射器相比,胰岛素泵具有很多优势,如持续稳定的胰岛素输注、减少注射次数、更精准地控制血糖等。
使用胰岛素泵需要一定的适应期,但一旦适应,它会极大地提高患者的生活质量。
血糖仪是我日常监测血糖的重要工具。
通过定期检测血糖,我可以及时了解自己的身体状况,调整胰岛素剂量,确保血糖控制在合理范围内。
目前市面上的血糖仪有很多种,从传统指尖采血到无痛血糖检测,技术不断发展。
选择一款适合自己的血糖仪,可以让糖尿病管理更加便捷。
除了这些硬件设备,我还积累了一些胰岛素治疗的经验,与各位糖尿病患者分享:1. 认真遵医嘱:胰岛素治疗需要根据医生的建议进行,包括剂量调整、治疗方案等。
切不可自行调整胰岛素剂量,以免引发血糖波动。
2. 注意饮食:饮食对于糖尿病患者至关重要。
谈胰岛素治疗糖尿病的体会糖尿病是一种常见的慢性疾病,其主要特征是血糖水平持续升高。
目前,糖尿病的治疗方法主要有药物治疗、饮食控制和胰岛素治疗。
在这些治疗方法中,胰岛素治疗被认为是一种较为有效的治疗糖尿病的方法之一。
我本人于近期接受了胰岛素治疗,并有一些亲身体验和感受,想在此与读者分享。
首先,胰岛素治疗需要耐心和细心。
胰岛素治疗是在医生的指导下进行的,需要进行严格的用药计划,每天多次注射。
尤其是初期治疗时,药量和注射时间需要细心调整,以达到控制血糖水平的目的。
因此,治疗期间需要时刻关注自身身体状态,并且需要经常到医院检查就医。
其次,胰岛素治疗可能存在不适症状。
糖尿病患者在进行胰岛素注射时,可能会出现皮下组织反应,如疼痛、肿胀、皮肤色素变化等。
这些不适症状不仅会影响患者的生活质量,还会影响患者对治疗的信心和积极性。
因此,在进行胰岛素治疗时,需要遵从医生的指导和建议,并尽量缓解不适症状。
此外,胰岛素治疗需要患者全身心的配合。
胰岛素治疗并不是一种完全的治疗方法,更多是辅助控制糖尿病的血糖水平。
因此,在进行胰岛素注射的同时,还需要进行饮食控制、锻炼和定期监测等综合措施。
只有将这些方法结合使用,才能更好地控制糖尿病病情,达到理想的治疗效果。
最后,胰岛素治疗需要长期坚持。
目前来看,胰岛素注射是治疗糖尿病最为常用的方法之一。
但是需要患者坚持注射胰岛素,且注射周期长,疗程也较为漫长,甚至可能需要终身使用。
因此,患者需要积极调整心态,合理安排生活和饮食,增强自身的抗病能力。
总之,在进行胰岛素治疗的过程中,我们需要时刻关注自身状况,遵从医生的指导和建议,合理安排生活和饮食,并积极配合药物治疗和其他综合措施。
只有这样,才能更好地控制糖尿病,达到理想的治疗效果。
盐城地区糖尿病患者德谷门冬双胰岛素
(诺和佳)使用经验分享
引言
本文旨在分享盐城地区糖尿病患者对于德谷门冬双胰岛素(诺和佳)的使用经验。
我们希望通过这些经验分享,能够帮助其他糖尿病患者更好地管理自己的病情。
背景
德谷门冬双胰岛素(诺和佳)是一种用于治疗糖尿病的胰岛素药物。
它可以帮助调节血糖水平,提高糖尿病患者的生活质量。
经验分享
以下是一些盐城地区糖尿病患者对于德谷门冬双胰岛素(诺和佳)使用的经验分享:
1. 注意用药时间:德谷门冬双胰岛素的使用需要按照医生的指导进行,确保按时使用,不要错过用药时间。
这样可以更好地控制血糖水平。
2. 规律饮食:在使用德谷门冬双胰岛素期间,保持规律的饮食
非常重要。
注意控制碳水化合物和糖分的摄入量,避免暴饮暴食,
以维持血糖稳定。
3. 锻炼与休息:适度的锻炼可以帮助提高胰岛素的敏感性,控
制血糖水平。
同时,充足的休息也对于糖尿病管理至关重要。
4. 定期监测血糖:使用德谷门冬双胰岛素后,定期监测血糖水
平是必要的。
这可以帮助了解药物的效果,并及时调整剂量。
5. 注意副作用:在使用德谷门冬双胰岛素期间,注意观察是否
出现副作用。
如果出现不适或异常情况,及时向医生报告。
结论
通过以上经验分享,我们希望能够提供有关盐城地区糖尿病患
者使用德谷门冬双胰岛素(诺和佳)的一些参考。
每个人的情况不同,请在使用任何药物前咨询医生的建议,并密切遵循医生的指导。
注意:本文仅为经验分享,不代表医疗建议。
如有需要,请咨
询专业医生。
浅谈胰岛素注射的护理体会近年来,糖尿病发病率逐年提高,胰岛素治疗已经被越来越多的糖尿病患者所接受,在护理中如何正常发挥胰岛素治疗效果和减少注射引起的不适,已经成为大家所关注的问题,。
2004年以来,我在护理工作中为162位患者进行了胰岛素皮下注射,从中获得了一些护理体会,结合有关文献,分析报告如下:1 临床资料2004年以来,我科收治糖尿病胰岛素治疗患者162例,其中男102例,女60例,年龄14~81岁,使用胰岛素治疗的患者最短1年,最长18年。
2 常用的胰岛素注射工具胰岛素专用注射器,胰岛素专用笔。
3 护理3.1 注射前准备。
3.1.1 胰岛素提前1小时从冰箱取出(安装好笔芯的胰岛素注射笔严禁放冰箱,放清洁区,常温下可保存30天)。
3.1.2 检查胰岛素剂型,有效期,药液有无絮状物或残渣,短效胰岛素为清亮、无色、透明液体。
中效、长效胰岛素50/50、70/30或超长效胰岛素均为外观均匀的混悬液,轻轻摇晃后,如牛奶状.如发现有沉淀,结晶,冰冻则不宜再用。
我们在护理中发现1例患者住院期间自带胰岛素笔注射,胰岛素剂量不断调整,但高血糖仍不能控制,经检查发现胰岛素结晶,予更换笔芯后血糖很快得到控制。
3.1.3 注射前做到“三准一注意”即时间准,剂型准,剂量准,注意注射部位的选择:可在上臂前外侧,腹部,臀部,大腿外侧注射,一般腹部吸收最快,臀部吸收最慢。
应注意避开疤痕,硬结以及脐周10cm内不能注射,胰岛素注射部位应多处轮换,以免固定一处注射造成局部脂肪组织萎缩及纤维组织增生影响胰岛素吸收及美观,常采取左右轮换,避免2周内注射同一部位。
研究认为运动时最好将胰岛素注射在腹部,因为肢体运动使胰岛素吸收明显加快,达到不运动时的7倍,同时作用加强,易发生低血糖。
3.2 注射及注射后的护理。
3.2.1 一般用胰岛素专用注射器抽吸瓶装胰岛素前应在手中轻轻滚动,药液均匀后再注射,如自行混合两种剂型胰岛素时,应按照以上方法先抽取普通胰岛素再抽取中长效胰岛素,以免影响疗效。
诺和佳双胰岛素在盐城糖尿病治疗中的实
践分享
概述
本文旨在分享诺和佳双胰岛素在盐城地区糖尿病治疗中的实践经验和效果。
诺和佳双胰岛素是一种常用的胰岛素治疗药物,具有良好的疗效和安全性。
治疗效果
经过长期的临床实践,我们发现诺和佳双胰岛素在盐城地区糖尿病患者的治疗中取得了良好的效果。
该药物能够有效控制血糖水平,减少并发症的发生,并提高患者的生活质量。
使用方法
诺和佳双胰岛素的使用方法相对简单,患者可按照医生的建议进行自行注射。
注射时需遵循正确的注射技巧和卫生要求,确保药物的有效吸收和降低感染风险。
常见副作用
诺和佳双胰岛素的副作用较为轻微,常见的包括注射部位疼痛、皮肤反应等。
但这些副作用一般是暂时的,不会对患者的治疗产生
重大影响。
注意事项
在使用诺和佳双胰岛素进行治疗时,患者需要注意以下事项:
- 遵循医生的指导和药物使用说明;
- 定期监测血糖水平,并与医生保持沟通;
- 注意饮食控制和适度锻炼,以配合药物的治疗效果;
- 如有不适或疑问,及时咨询医生。
结论
诺和佳双胰岛素作为盐城地区糖尿病治疗的常用药物,在实践
中展现出了良好的效果和安全性。
通过合理的使用和注意事项的遵守,患者可以有效控制疾病,提高生活质量。
---
请注意,以上内容仅为个人意见和经验分享,并不代表法律建
议或医学专业意见。
在使用药物前,请咨询医生或专业人士的意见。
糖病的治疗经验分享我是如何管理胰岛素的使用糖尿病的治疗经验分享——我是如何管理胰岛素的使用糖尿病是一种常见的慢性疾病,对患者的生活和健康产生了很大的影响。
而胰岛素,作为糖尿病治疗的重要药物,对病情的控制至关重要。
在我多年的治疗经验中,我发现合理使用胰岛素可以有效控制血糖,提高生活质量。
在本文中,我将分享我是如何管理胰岛素的使用,以期能帮助其他正在接受糖尿病治疗的患者。
1. 了解胰岛素种类和作用胰岛素有不同的种类,包括长效胰岛素、短效胰岛素、中效胰岛素以及超长效胰岛素。
每种胰岛素的作用时间和峰值效应都有所不同。
了解不同种类胰岛素的特点和作用对控制血糖至关重要。
2. 制定个性化的胰岛素使用方案根据自身的血糖情况、生活习惯和个体差异等因素,制定个性化的胰岛素使用方案。
正确掌握剂量和使用时间,可以帮助稳定血糖水平。
建议在专业医生或糖尿病管理团队的指导下进行调整。
3. 注重胰岛素的注射技巧胰岛素的注射技巧对于疗效的高低有很大的影响。
使用注射器或胰岛素笔进行注射时,要在皮下注射,并确保注射部位清洁。
轮换注射部位可以减少注射部位的红肿、硬结等不良反应。
4. 进行常规血糖监测血糖监测是糖尿病管理过程中不可或缺的环节。
通过检测血糖变化,可以及时调整胰岛素的使用,保持血糖在正常范围内。
建议在餐前、餐后和睡前进行血糖监测,更好地掌握自己的血糖情况。
5. 结合饮食控制除了胰岛素的使用,饮食控制也是糖尿病治疗中重要的一环。
合理安排饮食结构,减少高糖、高脂食物的摄入,有助于稳定血糖水平。
胰岛素的使用与饮食控制相结合,可以取得更好的疗效。
6. 加强锻炼适量的体育锻炼对于糖尿病患者来说,非常重要。
通过锻炼可以促进身体代谢、增加胰岛素敏感性,并促进血糖的利用。
在锻炼前后合理调整胰岛素的使用,是保证锻炼安全和有效的关键。
7. 定期复诊和健康教育定期复诊是糖尿病管理的关键环节。
通过定期复诊,可以了解病情的变化和胰岛素的使用效果,并进行必要的调整。
胰岛素治疗临床实践中的经验和教训胰岛素治疗临床实践中的经验和教训杨文英(中日友好医院内分泌科)国外医学内分泌学分册2003年5月第23卷第3期胰岛素是所有1型糖尿病和很多2型糖尿病的主要治疗药物,皮下注射胰岛素的目的是模拟生理性胰岛素分泌以满足能量代谢需要。
为详细了解体内胰岛素分泌与血糖的关系,从而尽量合理使用外源胰岛素,首先应了解正常生理性胰岛素分泌与血糖的关系。
1 胰岛素的分泌与糖尿病的关系人体血糖是依靠两部分胰岛素分泌调控的:一是基础状态的胰岛素分泌,它能使人体在基础非进餐状态的血糖维持在一个正常的水平;二是餐时胰岛素分泌,使人体在进餐后1 h血糖不超过8.3或8.9 mmol/L,并在餐后2h回落到接近于空腹状态的血糖水平。
从这个角度来说,接受胰岛素治疗的患者,如果胰岛功能明显缺乏,在进行胰岛素替代治疗时不但应注意补充餐后的胰岛素不足,同时还应补充基础胰岛素的不足。
在基础状态下,生理性胰岛素分泌大约是每小时1个单位;在高血糖刺激下,胰岛素的分泌能够达到约每小时5个单位左右;在低血糖状态时(低于1.67 mmol/L),内源胰岛素基本停止分泌。
内源性胰岛素的代谢途径与外源性胰岛素不同,内源性胰岛素首先经门脉系统进入肝脏,有50%~60%经肝脏代谢被清除,然后进入血循环。
因此在内源性胰岛素分泌的状态下,门静脉血中的胰岛素水平比外周动脉的胰岛素水平要高2—3倍。
因此,内源性胰岛素在起效之前,有一个在肝脏代谢的前过程。
外源性胰岛素注射后直接进入血循环。
内源性胰岛素在静脉中的半衰期为5~10 min,而外源性静脉注射胰岛素的半衰期最长可达20 min。
了解有关胰岛素的基本概念对理解胰岛素治疗很重要。
另外,血液中的C肽水平也是一个比较好的衡量内源胰岛功能的指标。
因为人体血液中的C肽是与内源性胰岛素等分子从胰岛分泌的,在肝脏的代谢非常少,只有5%左右,因此用血液循环中的C肽水平来衡量内生胰岛功能,尤其在外源胰岛素注射时,是一个较好的指标。
内分泌科实习医生糖病患者管理心得胰岛素治疗与饮食控制在内分泌科实习期间,我有幸参与了糖尿病患者的管理工作,并负责胰岛素治疗与饮食控制的辅导工作。
通过这段经历,我积累了一些心得体会,现在我想与大家分享一下。
首先,在胰岛素治疗方面,准确计算用药剂量是非常重要的。
每个糖尿病患者的胰岛素需求量是不同的,需要根据患者个人情况进行调整。
通常,我们会根据患者的血糖监测结果、体重、饮食习惯等因素来确定胰岛素的用量。
在实施注射前,我们会先检查患者的血糖水平,并进行一些身体指标的测量。
然后,根据这些数据来计算胰岛素的剂量。
关键在于准确把握患者的胰岛素敏感度,确保用药量适当。
此外,我们还需要告知患者使用胰岛素时的正确注射技巧和注意事项,以确保胰岛素的吸收效果。
其次,在饮食控制方面,我们需要引导糖尿病患者建立良好的饮食习惯。
首先,要注意摄入适量的碳水化合物。
患者在每餐中的碳水化合物摄入量应该控制在一定范围内,以避免血糖波动过大。
其次,要鼓励患者增加膳食纤维的摄入。
膳食纤维可以延缓食物的消化吸收速度,有利于控制血糖水平。
同时,还要注意限制脂肪和胆固醇的摄入,以维持良好的血脂水平。
此外,我们还要教导患者正确选择食物,并注意饮食的多样性和平衡性,保证膳食的全面营养,提高免疫力。
另外,定期进行血糖监测是糖尿病患者管理中至关重要的一步。
通过监测血糖水平的变化,我们可以及时了解患者的病情,调整治疗方案。
对于糖尿病患者来说,掌握血糖监测技巧和正确使用血糖仪是必不可少的。
我们会向患者进行详细讲解,并帮助他们熟练掌握血糖监测的方法。
此外,我们还要教育患者注意监测时间的选择,以及餐后血糖的监测方法。
通过有效的血糖监测,我们可以根据患者的实际情况进行胰岛素用药和饮食控制的调整,实现个体化治疗。
此外,糖尿病患者的心理支持也是十分重要的。
面对疾病的困扰和治疗的艰辛,不少患者会感到焦虑、抑郁等情绪问题。
我们作为医生,需要给予患者足够的关心和关怀,并给予积极的心理支持。
胰岛素心得体会总结胰岛素是一种重要的激素,它在人体内起着调节血糖水平的重要作用。
我曾经因为胰岛素的使用,有了一些心得体会。
在这里,我将总结和分享我的心得。
首先,胰岛素的正确使用对于控制血糖是非常重要的。
在我开始使用胰岛素之前,我曾经尝试过很多其他的降血糖方法,但效果都不是很理想。
而在使用胰岛素后,我发现它能够更好地帮助我控制血糖水平。
关键是要按照医生的指导正确地使用胰岛素,包括使用时间、使用剂量等方面。
同时,我也学会了观察自己的血糖变化,以便根据实际情况调整胰岛素的使用。
其次,胰岛素的使用需要注意饮食和运动的配合。
胰岛素只是辅助血糖控制的手段,而不是单一的解决方案。
在使用胰岛素的同时,我也需要注意饮食控制和适当的运动。
合理的饮食可以帮助我减少血糖波动,而适当的运动则可以提高身体的敏感度,增加胰岛素的效果。
因此,在使用胰岛素的同时,我也要结合饮食和运动来综合调整血糖水平。
另外,胰岛素使用过程中也有一些需要注意的事项。
首先是注射技巧。
注射胰岛素是一个比较敏感的过程,需要注意注射的部位、角度和深度等方面。
我学会了轮换注射部位,以免出现局部疼痛或其他不适。
其次是注射时间和胰岛素类型的选择。
不同类型的胰岛素有不同的作用时间和效果,我需要根据自己的实际需要来选择合适的胰岛素类型和注射时间。
最后是胰岛素储存和保管。
胰岛素是一个比较敏感的药物,需要储存在适当的环境中,并进行保管。
我要确保胰岛素的储存温度和湿度适宜,同时要避免胰岛素的过期使用。
通过使用胰岛素,我也意识到了血糖管理的重要性。
血糖控制对于糖尿病患者来说非常关键,它直接影响到我们的身体健康和生活质量。
通过使用胰岛素,我可以更好地控制自己的血糖水平,减少高血糖和低血糖的发生。
同时,我也意识到了坚持管理的重要性。
只有每天按时按量地使用胰岛素,才能保持血糖的稳定。
总结起来,使用胰岛素是糖尿病患者管理血糖的重要方法之一。
通过正确使用胰岛素,结合饮食和运动,我们可以更好地控制血糖水平,减少并发症的发生。
糖友谈胰岛素治疗的七点经验作者:李长玉来源:《糖尿病新世界》2008年第07期刘女士75岁了,在一次胰岛素治疗心得交流会上,我听了她的发言,有经验、有体会、有见解,真称得上是久病成医,很受启发,愿用问答方式写出来,供病友们学习参考。
1.您在什么情况下用上了胰岛素?1971年患了糖尿病,当时只有饮食控制和D860治疗。
1976年才用上了优降糖,疗效很好,可是6年后优降糖失效了,空腹血糖经常在10mmol/L以上。
而且高血压、冠心病也有了,在医生多次耐心说服下,非常不情愿地于1981年用上了胰岛素,已经27年了。
初期用长短效胰岛素混合注射,现在早、中餐前甘舒霖R,晚饭前甘舒霖30R。
空腹血糖保持在7~8mmol/L,餐后2小时在10mmol/L左右。
若不用胰岛素肯定没有如此好的结果。
2.请您谈一谈对胰岛素治疗的看法?我在杂志上看到,世界上第一位用胰岛素的女患者艾丽波丝,从1922年15岁时开始用胰岛素到1981年病故,活了74岁用胰岛素59年,还生了3个孩子。
美国运动员霍尔患1型糖尿病,每天测血糖10多次,注射胰岛素6次,在2000年悉尼奥运会上获50米短池游泳和4×100米混合游泳两项奥运冠军。
他们这种勇于向疾病斗争的乐观情绪,正是我们学习的楷模。
我认为当有了脏器并发症之后,再继续服用降糖药,对脏器是有损害的,唯有胰岛素例外,只要掌握好剂量,是很安全的。
艾丽波丝生了3个孩子,霍尔获得世界游泳冠军,不用胰岛素是绝对办不到的。
3.请您谈一下胰岛素治疗的好处?我是得病10年后才用的胰岛素,已经晚了,我用胰岛素27年,大部分时间血糖能保持在良好标准,血糖监测胰岛素注射都是自己在家完成的,自己不学习、光靠医生是不行的。
现在提倡早用胰岛素好,可使血糖下降得快,对胰岛功能有保护作用。
有的患者刚发现就用上了胰岛素,血糖很快就正常了,不用吃药血糖也能控制得很好。
听说以色列国家,对新诊断的糖尿病,立马用胰岛素泵治疗,血糖很快正常,3年不用任何降糖药。
糖病的治疗经验分享我是如何管理胰岛素的糖尿病的治疗经验分享:我是如何管理胰岛素的糖尿病是一种慢性代谢疾病,胰岛素的管理对病情控制至关重要。
作为一名多年糖尿病患者,我积累了一些关于胰岛素管理的经验,并在实践中获得了良好的治疗效果。
在本文中,我将分享我个人的治疗经验和胰岛素管理策略。
1. 规律饮食饮食是控制血糖的关键,我坚持每日定时的饮食规律。
首先,我分为三餐,每餐摄入的食物组成要合理搭配,包括适量的碳水化合物、蛋白质和脂肪。
其次,我控制总热量的摄入,确保体重的稳定。
此外,我注意避免高糖食物的摄入,例如糖果、饮料和甜点等。
2. 定期监测血糖我坚持每日定时监测血糖水平,特别是在注射胰岛素之前。
通过血糖监测,我可以及时了解自己的血糖变化趋势,有助于调整胰岛素剂量和饮食内容。
此外,血糖监测还可以帮助我预防低血糖和高血糖的发生,以免出现严重的并发症。
3. 胰岛素注射技巧正确的胰岛素注射技巧对于治疗效果至关重要。
我使用胰岛素笔进行注射,每次注射前要将胰岛素瓶摇匀,以确保药物的均匀分布。
注射时,我选择健康的皮肤部位,轮流注射,避免在同一部位反复注射,从而避免发生注射部位皮肤变硬、凸起的情况。
4. 胰岛素剂量调整胰岛素剂量的调整是治疗糖尿病的关键之一。
我根据临时监测到的血糖水平调整剂量,在医生指导下进行剂量的增减。
在开始使用新的胰岛素药物前,我会向医生咨询建议,根据个人情况制定剂量调整方案。
5. 锻炼与胰岛素管理适量的锻炼可以提高胰岛素的利用效率,促进血糖的控制。
我每日坚持有氧运动,如散步、慢跑或游泳等,以提高身体的代谢水平。
在进行剧烈运动前,我会减少胰岛素的剂量,以避免运动期间低血糖的发生。
此外,锻炼后监测血糖也是必要的,以掌握锻炼对血糖的影响。
总结而言,糖尿病管理需要综合考虑饮食、胰岛素注射技巧、血糖监测和剂量调整等多个方面。
只有通过科学的管理措施,才能有效地控制血糖水平,防止糖尿病引发的并发症。
作为一名糖尿病患者,我将继续坚持这些管理方法,并与医生保持密切的沟通,以维持良好的健康状态。