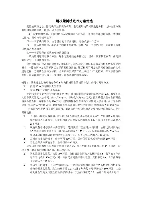
现代管理学P134练习第5题,请用决策树方法进行决策
- 格式:doc
- 大小:42.93 KB
- 文档页数:2
案例:假设有一工程项目,管理人员要根据天气状况决定开工方案。
如果开工后天气好,可以给国家创收30000元;如果开工后天气差,将给国家带来损失10000元;如果不开工,讲给国家带来损失1000元,。
已知开工后天气好的概率是0.6,开工后天气差的概率是0.4.请用
决策树方案进行决策。
状方、、态案天气好天气坏
0.60.4
开工30000 (期望收益=30000*0.6 )-10000 (期望收益=-10000*0.4 )爪开工-1000 (期望收益=-1000*0.6 )-1000 (期望收益=-1000*0.4 )第二步,绘制决策树
(1) 计算期望收益并标注在决策树上
开工方案下,预期收益值=30000*0.6+ (-10000) *0.4=14000
不开工方案下,预期损失值=-1000
(2) 比较两个方案并减去期望收益较小的方案枝
30000*0. 6
概率枝-10000*0-4
-1000*0.6
-1 000*0.4
概率枝▲18000 .▲-4000▲-600
A-400。
现代管理学学位考试复习资料(现代管理学复习题汇总)现代管理学复题汇总第一章绪论考试题型及分值:单选题:20%;多选题:20%;判断题:10%;简答题:10%;计算题10%;案例分析10%;论述题20%考试时间:2小时管理,就是在一定环境下,对组织的资源进行有效的计划、组织、领导和控制,通过组织资源的优化配置,以有效实现组织目标的活动。
管理概念包含以下几层意思:1管理的目的是为了实现组织的目标。
2管理工作要通过综合运用组织中的各种资源来实现组织目标。
3管理工作的过程是由一系列相互关联、连续进行的活动所构成的,这些活动包括计划、组织、领导、控制等,它们成为管理的基本职能。
4管理要紧紧围绕组织目标来进行,既要注重效率,又要注重效果。
5管理工作是在一定的环境条件下进行的,有效的管理必须充分考虑组织内外的特定环境条件。
组织中的资源:人力资源资本资源物质资源信息资源关系资源管理的基本问题:资源配置,人性假设和管理道德管理的主要目的:指导实践活动管理的职能:计划(首要职能),决策(贯穿整个管理过程),组织,领导,人事,激励,协调,控制(使实践活动符合于计划)管理职能:计划、组织、指挥、协调、控制五大职能管理原理包括系统原理,人本原理,责任原理和效益原理。
管理的基本方法:法律方法,行政方法,经济方法和教育方法。
管理者的定义:管理者应是既拥有正式的主管职位行使权力,也能通过决策等管理工作对组织承担责任、做出贡献的人。
管理者的技术:技术技术人际技术概念技术政治技术(新增长的管理者技术)创新是现代管理者素质的核心创新素质主要体现:创新认识创新精神创新思维创新能力管理者的角色挂名首脑领导者联络者监听者传播者发言人企业家故障排除者资源分派者谈判者1第二章管理实际的形成与发展**紧张**管理实际发展阶段从19世纪末到20世纪初,被称为古典管理实际。
--泰勒-科学管理理论---把人当作“经济人“--法约尔一般管理理论--XXX组织管理理论20世纪30年代出现了行为科学。
第四章经营决策练习题1、某工程方案设计生产能力15万吨/年,单位产品销售价格550元/吨,总固定成本 1200万元,单位成本350元/吨,并与产量成正比例关系,求以产量、生产能力利用率以及价格表示的盈亏平衡点。
答:(1)盈亏平衡点产量为:Q0= Cf/(P-Cv)=1200/(550-350) = 6(万吨)(4分)(2)盈亏平衡点的利用率E=Q0/Qc×100﹪=6/15×100﹪=40﹪(2分)(3)P0= Cv+ Cf/ Qc=350+1200/15=430(元/吨)(4分)练习题2、某企业为了扩大生产规模,准备对原有的生产线进行改进或扩建,根据市场调查、预测以及产品过去的销售情况,预计产品销路好的概率为0.8,销路差的概率为0.2,经研究分析有3种方案可供企业选择。
A:新建一条生产线,需投资200万元,据初步估计,销路好时,每年可获利80万元,销路差时,每年亏损20万元,生产经营期为10年。
B:对生产线改进,需投资120万元,据初步估计,销路好时,每年可获利60万元,销路差时,每年亏损10万元,生产经营期为10年。
C:先对生产线改进,2年销路好时再扩建,需追加投资120万元,估计每年可获利90万元。
生产经营期为8年。
请选择一种满意的方案(用决策树法)。
(本小题12分)答:90万元60万元-10万结点①期望值S1=〔80×0.8+(-20)×0.2〕×10-200 =400(万元)要计算结点②的期望值,必须先结点④⑤的期望值结点④期望值S4=〔90×1.0〕×8-120=600(万元)结点⑤期望值S5=〔60×1.0〕×8=480(万元)由于S4﹥S5,所以选择扩建。
将结点④的期望值前移到结点③,所以结点③的期望值为600万元。
结点②期望值S2=〔600×0.8+60×0.8×2〕+(-10)×0.2×10-120 =436(万元)由于S2>S1 和S2 ,所以选择先对生产线改进后扩建。
第四章决策方法一名词解释1 头脑风暴法2确定型决策3风险型决策4 不确定型决策5 决策树法二判断题1不确定型决策是指具有多种未来状态和相应后果,但是只能确定各状态的发生概率而难以获得充分可靠信息的决策问题。
()2按照决策的作用可以把决策分为战略决策、管理决策和专业决策。
()3群体决策容易导致妥协。
()4信息越多并不能保证决策就越科学。
()5决策首先必须识别机会或是发现问题。
()6决策拟定的方案越多越好。
()三单选题1企业面临的境况日益繁多,企业的决策越来越难以靠个人的智慧与经验来确定,因此现代决策应该更多地依靠()A多目标协调B集体智慧C动态规划D下级意见2 主要是根据决策人的直觉、经验和判断能力来进行决策的是()A确定型决策B不确定型决策C程序化决策D非程序化决策3 对于一个完整的决策过程来说,第一步是()A确定目标B发现问题C拟定可行方案D组织有关人员4 针对欧美国家对我国纺织品的配额限制,某公司决定在北非投资设立子公司,这种决策属于()A管理决策B战略决策C业务决策D程序化决策5 在决策的过程中,根据决策目标的要求寻找实现目标的途径是()A发现问题B设计方案C选择方案D实施决策6 美国克莱斯勒汽车公司的总经理艾柯卡普曾经说过:“等到委员会讨论以后再射击,野鸡已经飞走了。
”关于这句话,正确的理解是()A委员会决策往往目标不明确B委员会决策的正确性往往较差C群体决策往往不能正确把握市场的动向D群体决策往往不讲究时效性,只考虑做出合理的决策7 群体决策并非完美无缺,在考虑是否采用群体决策时,应该主要考虑()A参与决策人数的多少B参加决策人员当中权威人士的影响C决策效果的提高是否足以抵消决策效率方面的损失D决策所耗用时间的多少8 你正面临是否购买某种奖券的决策。
你知道每张奖券的售价以及该期共发行奖券的总数、奖项和相应的奖金额。
在这样的情况下,该决策的类型是什么?加入何种信息以后该决策将变成一个风险性决策?()A确定型决策;各类奖项的数量B风险性决策;不需要加其他任何信息C不确定型决策;各类奖项的数量D不确定型决策;可能购买该奖券的人数A由于这两个方案都有40%的可能失败,所以均不可能获利B第二方案的经营风险性要比第一方案大C这两个方案的获利期望值都是40万元,所以这两个方案没有什么差别D第二方案成功时可获利500万元,由此可见,第二方案要比第一方案好10 某企业制定重大战略决策的基本过程原来是由各部门(如财务部、销售部、生产部、人事部等)独立把各自部门的情况写成报告送给总经理,再由总经理综合完成有关的战略方案。
第四章决策方法一名词解释1 头脑风暴法2确定型决策3风险型决策4 不确定型决策5 决策树法二判断题1不确定型决策是指具有多种未来状态和相应后果,但是只能确定各状态的发生概率而难以获得充分可靠信息的决策问题。
()2按照决策的作用可以把决策分为战略决策、管理决策和专业决策。
()3群体决策容易导致妥协。
()4信息越多并不能保证决策就越科学。
()5决策首先必须识别机会或是发现问题。
()6决策拟定的方案越多越好。
()三单选题1企业面临的境况日益繁多,企业的决策越来越难以靠个人的智慧与经验来确定,因此现代决策应该更多地依靠()A多目标协调B集体智慧C动态规划D下级意见2 主要是根据决策人的直觉、经验和判断能力来进行决策的是()A确定型决策B不确定型决策C程序化决策D非程序化决策3 对于一个完整的决策过程来说,第一步是()A确定目标B发现问题C拟定可行方案D组织有关人员4 针对欧美国家对我国纺织品的配额限制,某公司决定在北非投资设立子公司,这种决策属于()A管理决策B战略决策C业务决策D程序化决策5 在决策的过程中,根据决策目标的要求寻找实现目标的途径是()A发现问题B设计方案C选择方案D实施决策6 美国克莱斯勒汽车公司的总经理艾柯卡普曾经说过:“等到委员会讨论以后再射击,野鸡已经飞走了。
”关于这句话,正确的理解是()A委员会决策往往目标不明确B委员会决策的正确性往往较差C群体决策往往不能正确把握市场的动向D群体决策往往不讲究时效性,只考虑做出合理的决策7 群体决策并非完美无缺,在考虑是否采用群体决策时,应该主要考虑()A参与决策人数的多少B参加决策人员当中权威人士的影响C决策效果的提高是否足以抵消决策效率方面的损失D决策所耗用时间的多少8 你正面临是否购买某种奖券的决策。
你知道每张奖券的售价以及该期共发行奖券的总数、奖项和相应的奖金额。
在这样的情况下,该决策的类型是什么?加入何种信息以后该决策将变成一个风险性决策?()A确定型决策;各类奖项的数量B风险性决策;不需要加其他任何信息C不确定型决策;各类奖项的数量D不确定型决策;可能购买该奖券的人数A由于这两个方案都有40%的可能失败,所以均不可能获利B第二方案的经营风险性要比第一方案大C这两个方案的获利期望值都是40万元,所以这两个方案没有什么差别D第二方案成功时可获利500万元,由此可见,第二方案要比第一方案好10 某企业制定重大战略决策的基本过程原来是由各部门(如财务部、销售部、生产部、人事部等)独立把各自部门的情况写成报告送给总经理,再由总经理综合完成有关的战略方案。
现代企业管理习题及答案第四章经营决策练习题1、某工程方案设计生产能力15万吨/年,单位产品销售价格550元/吨,总固定成本1200万元,单位成本350元/吨,并与产量成正比例关系,求以产量、生产能力利用率以及价格表示的盈亏平衡点。
答:(1)盈亏平衡点产量为:Q0= Cf/(P-Cv)=1200/(550-350) = 6(万吨)(4分)(2)盈亏平衡点的利用率E=Q0/Qc×100﹪=6/15×100﹪=40﹪(2分)(3)P0= Cv+ Cf/ Qc=350+1200/15=430(元/吨)(4分)练习题2、某企业为了扩大生产规模,准备对原有的生产线进行改进或扩建,根据市场调查、预测以及产品过去的销售情况,预计产品销路好的概率为0.8,销路差的概率为0.2,经研究分析有3种方案可供企业选择。
A:新建一条生产线,需投资200万元,据初步估计,销路好时,每年可获利80万元,销路差时,每年亏损20万元,生产经营期为10年。
B:对生产线改进,需投资120万元,据初步估计,销路好时,每年可获利60万元,销路差时,每年亏损10万元,生产经营期为10年。
C:先对生产线改进,2年销路好时再扩建,需追加投资120万元,估计每年可获利90万元。
生产经营期为8年。
请选择一种满意的方案(用决策树法)。
(本小题12分)答:结点①期望值S1=〔80×0.8+(-20)×0.2〕×10-200 =400(万元)要计算结点②的期望值,必须先结点④⑤的期望值结点④期望值S4=〔90×1.0〕×8-120=600(万元)结点⑤期望值S5=〔60×1.0〕×8=480(万元)由于S4﹥ S5,所以选择扩建。
将结点④的期望值前移到结点③,所以结点③的期望值为600万元。
结点②期望值S2=〔600×0.8+60×0.8×2〕+(-10)×0.2×10-120 =436(万元)由于S2> S1 和S2 ,所以选择先对生产线改进后扩建。
1 。
P134练习第5题,请用决策树方法进行决策
答:
方案
各种状态下的收益值(万元)
销路好(概率0.7)销路差(概率0。
3)
新建大厂(300)100 -20
新建小厂(140)40 30
1)期望值决策法:节点一大厂的期望收益值为:100*0。
7+(—20*0。
3)=64 节点二大厂的期望收益值为:40*0.7+30*0。
3=37
新建大厂的期望收益值最大,故选择新建大厂方案.
2)小中取大法(悲观法):
节点一大厂的最小收益值为:—6
节点二大厂的最小收益值为:9
新建小厂的期望收益值最大,故选择新建大厂方案。
3)大中取小法(乐观法)
节点一大厂的最大收益值为:70
节点二大厂的最大收益值为:28
新建大厂的期望收益值最大,故选择新建大厂方案。
方案
各种状态下的收益值(万元)
新建大厂新建小厂
销路好(概率0.7)70 28 销路差(概率0.3)-6 9
状态新建大厂新建小厂
销路好0 42
销路差15 0
新建大厂最大后悔值为15
新建小厂最大后悔值为42
最小的最大后悔值为15,故选择新建大厂方案.。
决策树算法例题
一、决策树基本概念与原理
决策树是一种基于树结构的分类与回归模型。
它通过一系列的问题对数据进行划分,最终得到叶子节点对应的分类结果或预测值。
决策树的构建过程通常采用自上而下、递归划分的方法。
二、决策树算法实例解析
以一个简单的决策树为例,假设我们要预测一个人是否喜欢户外运动。
已知特征:性别、年龄、是否喜欢晒太阳。
可以通过以下决策树划分:
1.根据性别划分,男性为喜欢户外运动,女性为不喜欢户外运动。
2.若性别为男性,再根据年龄划分,年龄小于30分为喜欢户外运动,大于30分为不喜欢户外运动。
3.若性别为女性,无论年龄如何,均分为喜欢户外运动。
通过这个决策树,我们可以预测一个人是否喜欢户外运动。
三、决策树算法应用场景及优缺点
1.应用场景:分类问题、回归问题、关联规则挖掘等。
2.优点:易于理解、可解释性强、泛化能力较好。
3.缺点:容易过拟合、对噪声敏感、构建过程耗时较长。
四、实战演练:构建决策树解决实际问题
假设我们要预测房价,已知特征:面积、卧室数量、卫生间数量、距市中心距离。
可以通过构建决策树进行预测:
1.选择特征:根据相关性分析,选择距市中心距离作为最佳划分特征。
2.划分数据集:将数据集划分为训练集和测试集。
3.构建决策树:采用递归划分方法,自上而下构建决策树。
4.模型评估:使用测试集评估决策树模型的预测性能。
通过以上步骤,我们可以运用决策树算法解决实际问题。
用决策树法进行方案优选期望值决策方法,除用决策益损表分析外,也可采用决策树法进行分析,这种决策方法的思路如树枝形状,所以,称为决策树。
(1)决策树的结构。
决策树是以方块和圆点作为结点,并由直线连接而形成一种树枝状结构,图中符号说明如下:□——表示决策结点,由它引出的若干条树枝,每枝代表一个方案。
○——表示状态结点,由它引出的若干条树枝,每枝代表一个自然状态,并在其上写明自然状态及其概率。
△——表示每种自然状态相应的益损值一般决策问题具有多个方案,每个方案可能有多种状态。
因此,图形从左向右,由简到繁组成为一个树枝网状图。
应用树枝图进行决策的过程是:由右向左,逐步后退。
根据右端的益损值和状态枝上的概率,计算出同一方案的不同状态下的期望益损值,然后根据不同方案的期望益损值的大小进行选择。
方案的舍弃称为修枝,舍弃的方案只需在枝上画出“//”的符号,即表示修枝的意思。
最后决策结点只留下一条树枝,就是决策的最优方案。
例题1:某土建承包公司确定今后6年内机械设备的投资计划。
公司有两种方案:(1)投资1050万元购买大型车队(2)投资350万元购买小型车队经理估计能签到大宗合同的概率是0.6,而只能签到少量合同的概率是0.4。
假如购置大型车队又签到大宗合同,在今后6年中,每年收入为400万元;假如购置大型车队而只能签到少量合同,每年收入为100万元。
假如购置小型车队而又可签到大宗合同,由于车队的限制,每年收入为200万元;假如购置小型车队而只签到少量合同,则每年收入为120万元。
当购置大型车队只签到少量合同,那么在两年后公司要决定如何处理已有设备。
他有四种选择:(1)公司将不用的设备出租,估计能出租全部闲置设备的概率是0.7,在出租的4年内每年平均收入350万元;只能出租部分闲置设备的概率是0.3,4年内平均每年净收入150万元。
(2)现将设备暂时存放在库房里不用,等到以后工程合同多时使用。
估计这段时间内有1/2的机会签到更多合同,这时前两年的收入150万元,后两年每年获利为250万元;如果在这段时间只能签到少数的工程合同,那4年每年内收入100万元。
决策方法决策树法
决策树(Decision Trees)是一种根据特征属性对数据进行分类,从
而对不同状况采取不同行动的数据处理方法。
它是一种直观、可理解的、
可视化的定量分析技术,能够帮助用户探索、分析、推导可能的影响因素,以及识别和选择出最佳策略,以达到工作目的。
决策树有以下一些优点:
1.易于理解和实施。
决策树使用树状结构来表示不同的决策,可以直
观地展示出决策过程是如何进行的,也对用户比较容易理解和实施。
2.结果可解释。
决策树虽然能够用于预测数据,但是它也可以帮助用
户解释数据,同时也能够让用户分析和预测出不同的结果。
3.更容易检测数据异常。
决策树能够帮助用户检测到数据中出现的异常,并且在发现异常数据时能够提出警告。
4.更容易提高预测的准确性。
由于决策树能够用于预测,如果用户有
一定的能力,就可以通过修改决策树的结构来提高它产生的预测结果的准
确性。
5.更容易识别复杂的模式。
决策树可以帮助用户从复杂的模式中识别
出有用的信息。
尽管决策树有很多优点,但它也有一些缺点。
它的主要缺点是它容易
出现过拟合,也就是说它可以设置太复杂的模型,使得模型对训练数据的
效果很好,但是对新数据的拟合效果很差。
(三)决策树方法9、某轻工产业为了更好的满足国外市场对其传统名牌产品的需求,拟制定一个企业发展计划,计划包括三种可行性方案:第一个方案:扩建。
需要追加投资100万元,经营期限为10年。
第二个方案:新建。
企业重新投资200万元,经营期限为10年。
第三个方案:联营。
所需投资20万元,经营期限为10年。
具体资料数据如下所示:单位:万元根据上述资料,试用决策树法选出最优方案解:(1)画决策树净收益值:450-100=350(万元)方案二.期望值:1000×0.5+350×0.3-300×0.1+(-500)×0.1=525(万元)净收益值:525-200=325(万元)方案三.期望值:300×0.5+200×0.3+0×0.1+(-50)×0.1=205(万元)净收益值:205-20=185(万元)(3)决策选优:∵方案一净收益值大于方案二与三, ∴应选择方案一即扩建为最优方案.10、企业似开发新产品。
现在有三个可行性方案需要决策。
方案一;开发新产品A,需要追加投资120万元,经营期限为5年。
此间,产品销路好,可获利100万元;销路一般可获利80万元;销路差可获利10万元。
三种情况的概率分别为30%、50%、20%。
方案二;开发新产品B,需要追加投资80万元,经营期限为4年。
此间,产品销路好,可获利90万元;销路一般可获利50万元;销路差可获利-8万元。
三种情况的概率分别为60%、30%、10%。
方案三;开发新产品C,需要追加投资50万元,经营期限为4年。
此间,产品销路好,可获利60万元;销路一般可获利30万元;销路差可获利10万元。
三种情况的概率分别为50%、30%、20%。
试用决策树对方案进行选优。
解:(1)画决策树(2)计算各方案的期望值和净收益值方案一.期望值:500×0.3+400×0.5+50×0.2=360(万元)净收益值:360-120=240(万元)方案二.期望值:360×0.6+200×0.3+(-32)×0.1=273(万元)净收益值:273-80=193(万元)方案三.期望值:240×0.5+120×0.3+40×0.2=164(万元)净收益值:164-50=114(万元)(3)决策选优:∵方案一净收益值大于方案二与三, ∴应选择方案一即开发新产品A为最优方案.补充题、某企业似开发新产品。
决策树的决策原理
决策树是一种常用的机器学习算法,用于分类和预测问题。
其决策原理基于归纳推理,通过对数据的分析和学习,构建一颗树形结构,每个节点代表一个特征或属性的测试,每条边代表一个特征的取值,最终的叶子节点代表一个决策或预测结果。
决策树的决策原理可以概括为以下几个步骤:
1. 特征选择:决策树通过选择最能区分不同类别数据的特征或属性来构建树的节点。
通常会选择具有较高信息增益或增益率的特征,以使决策树具有更好的泛化能力。
2. 分割数据:根据所选择的特征,将数据集分割成不同的子集,使得每个子集内的数据属于同一类别或具有相似的预测结果。
3. 递归构建:对每个分割后的子集,重复进行特征选择和数据分割的过程,直到子集内的数据属于同一类别或达到某个停止条件(如最小样本数、最大树深度等)。
4. 预测结果:最终,决策树的叶子节点代表了最终的决策或预测结果。
对于新的数据样本,可以根据其特征值沿着决策树的路径从根节点走到叶子节点,从而得到相应的预测结果。
决策树的决策原理基于数据的递归分割和特征选择,通过构建一棵树形结构来实现对数据的分类或预测。
决策树具有易于理解、效率高、可解释性强等优点,在实际应用中得到了广泛的应用,如金融风险评估、医疗诊断、市场营销等领域。
简述决策树决策的基本步骤
决策树决策的基本步骤包括:
1.收集数据集:收集具有类别标签的数据集。
2.特征选择:根据特征的关联性、区分度、稳定性等选择最有效的特征。
3.数据准备:将数据集划分为训练集和测试集,并进行数据标准化等预处理操作。
4.决策树构建:利用特定的算法构建决策树模型。
5.决策树剪枝:对决策树模型进行修剪,以避免过拟合现象。
6.测试和评估:使用测试集对构建的决策树模型进行测试和评估,计算其准确度和其他性能指标。
7.应用和优化:将决策树模型应用于实际场景,并根据反馈信息对模型进行优化和改进。
生产运作管理:决策树方法用于能力扩充决策与供应链管理决策树是一种风险决策方法,能力扩充石对未来若干年后的生产能力的规划。
河北易派企业管理咨询,由于对未来需求的把握不确定,因此风险决策方法是能力扩充决策的一个常用工具。
某公司考虑未来五年的生产恩呢管理扩充计划,建设一个新生产基地,投资500万元;另一个方案是扩建现在一个车间,投资150万元。
不管是新建工厂,还是扩建车间,都需要考虑未来五年的需求,需求高于需求低的概率为0.6和0.4.估计,新建工厂在高需求的时候可获利8000万元,低需求时可获利5000万元,扩建车间在高需求时可获利6000万元,低需求时可获利4000万元。
根据题目条件,新建工厂的获利为:新建工厂利润=8000*0.6+5000*0.4-500=6300万元扩建车间利润=6000*0.6+4000*0.4-150=5300万元同时企业生产运作还需考虑供应网战略。
供应网或者是供应链是生产系统管理向外延伸的部分。
最近几年,供应链管理之所以成为理论界与企业界关注热点,是因为企业竞争不再是企业之间的竞争,而是供应之间的竞争。
因此,供应链战略成为企业生产运作战略的新生长点。
供应链战略问题包括两个方面:一是供应网络关系,如纵向一体化与横向一体化、伙伴关系、市场交易等;二是供应链网络行为管理,包括供应链优化、重构与延迟化策略等。
供应链纵向一体化是供应链网络关系的一个战略决策,纵向一体化有前向一体化(上游纵向一体化)与后向一体化(下游纵向一体化)两种。
一体化有利于提高输入产品与服务的可靠交货、降低成本、改善产品与服务质量等,但是也存在一定缺点,比如缺乏柔性、形成垄断、阻碍创新、对核心业务注意力分散等。
与纵向一体化相反的供应链战略是横向一体化,横向一体化战略是最近十多年最为流行的战略,通过业务外包的方式实现企业之间的横向联合。
横向一体化强调的是企业之间的合作与协调,通过相互之间的联合缺德所谓的双赢效果。
1 .P134练习第5题,请用决策树方法进行决策
答:
方案
各种状态下的收益值(万元)
销路好(概率0.7)销路差(概率0.3)
新建大厂(300)100 -20 新建小厂(140)40 30
1)期望值决策法:节点一大厂的期望收益值为:100*0.7+(-20*0.3)=64
节点二大厂的期望收益值为:40*0.7+30*0.3=37
新建大厂的期望收益值最大,故选择新建大厂方案。
2)小中取大法(悲观法):
节点一大厂的最小收益值为:-6
节点二大厂的最小收益值为:9
新建小厂的期望收益值最大,故选择新建大厂方案。
3)大中取小法(乐观法)
节点一大厂的最大收益值为:70
节点二大厂的最大收益值为:28
新建大厂的期望收益值最大,故选择新建大厂方案。
方案
各种状态下的收益值(万元)
新建大厂新建小厂
销路好(概率0.7)70 28 销路差(概率0.3)-6 9
状态新建大厂新建小厂
销路好0 42
销路差15 0
新建大厂最大后悔值为15
新建小厂最大后悔值为42
最小的最大后悔值为15,故选择新建大厂方案。