2、控制阀流量特性解析
- 格式:doc
- 大小:1.23 MB
- 文档页数:19
调节阀的4种流量特性
1正逆行阀特性
正逆行阀特性是调节阀中最常见的流量特性,即调节阀的阀板由可调座在正、反两个方位转换。
随着阀板的移动,流量的增减空间是不断在正反之间变化的,最终达到设定的流量值。
正逆行阀的优势是,抗压力能力高,密封性好,动作健壮,结构简单,噪音小,前后行程最大化,但精度低,斜度梯形典型,处理流量噪音变化较大。
2双调节特性
双调节特性是指调节阀内部有两个独立行程空间,根据需要可以任意调节,从而让阀板呈现一个平滑的斜列面,流量曲线是多项式拟合的。
双调节特性的优势是控制的动作精度高,具有优异的空载性能和可控制性,流量响应迅速精准,过程变化具有很好的稳定性,但处理能力不足。
3耦合形态特性
耦合形态特性是指流量及阀板间运动耦合关系,结合正反行程和双调节空间特性,使流量曲线看起来像是拉扯。
耦合形态特性的优势是控制变比更大、流量控制可控性和稳定性更好以及噪音控制更出色,但回归特性较差。
4多阶梯形特性
多阶梯形特性是最复杂的阀板的移动特性,它是不同的阶梯组合在一起,通过多段流量曲线改善流量响应。
多阶梯形特性的优势是具有良好的抗压能力、可适应高温高压的环境,可实现优化的流量控制,控制响应快,精准,但设计和生产难度大,价格略高。
以上就是调节阀的4种流量特性,不同特性有着不同的优势和缺点,可以根据实际需要选择不同的流量特性来满足用户的需要。
调节阀流量特性介绍1. 流量特性调节阀的流量特性是指被调介质流过调节阀的相对流量与调节阀的相对开度之间的关系。
其数学表达式为式中:Qmax-- 调节阀全开时流量L---- 调节阀某一开度的行程Lmax-- 调节阀全开时行程调节阀的流量特性包括理想流量特性和工作流量特性。
理想流量特性是指在调节阀进出口压差固定不变情况下的流量特性,有直线、等百分比、抛物线及快开4种特性(表1)流量特性性质特点直线调节阀的相对流量与相对开度呈直线关系,即单位相对行程变化引起的相对流量变化是一个常数①小开度时,流量变化大,而大开度时流量变化小②小负荷时,调节性能过于灵敏而产生振荡,大负荷时调节迟缓而不及时③适应能力较差等百分比单位相对行程的变化引起的相对流量变化与此点的相对流量成正比①单位行程变化引起流量变化的百分率是相等的②在全行程范围内工作都较平稳,尤其在大开度时,放大倍数也大。
工作更为灵敏有效③ 应用广泛,适应性强抛物线特性介于直线特性和等百分比特性之间,使用上常以等百分比特性代之①特性介于直线特性与等百分比特性之间②调节性能较理想但阀瓣加工较困难快开在阀行程较小时,流量就有比较大的增加,很快达最大①在小开度时流量已很大,随着行程的增大,流量很快达到最大②一般用于双位调节和程序控制在实际系统中,阀门两侧的压力降并不是恒定的,使其发生变化的原因主要有两个方面。
一方面,由于泵的特性,当系统流量减小时由泵产生的系统压力增加。
另一方面,当流量减小时,盘管上的阻力也减小,导致较大的泵压加于阀门。
因此调节阀进出口的压差通常是变化的,在这种情况下,调节阀相对流量与相对开度之间的关系。
称为工作流量特性[1]。
具体可分为串联管道时的工作流量特性和并联管道时的工作流量特性。
(1)串联管道时的工作流量特性调节阀与管道串联时,因调节阀开度的变化会引起流量的变化,由流体力学理论可知,管道的阻力损失与流量成平方关系。
调节阀一旦动作,流量则改变,系统阻力也相应改变,因此调节阀压降也相应变化。
阀门的流量特性控制阀的流量特性是随着行程从0 到100%变化时通过阀门的流量与阀门行程之间的关系。
固有流量特性指经过阀门的压力降恒定时观察到的流量特性。
安装流量特性是指在压力降随着流量和系统中其它变化而变化的工况下获得的流量特性。
阀门的流量特性化是为了在系统运行条件的预期范围内提供一个相对均匀一致的控制回路稳定性。
要建立与系统相匹配的流量特性,需要对控制回路作动态分析。
由于对一些比较普通的工艺过程已经做过分析,所以可以建立一些对于选择合适的流量特性有用的指导原则。
快开流量特性在较小的阀门行程处,提供近似线性关系的最大流量改变。
继续增加阀门行程,则流量的变化锐减;当阀芯接近全开位置时,流量的变化趋近于零。
在控制阀中,快开阀芯主要用于开/关工况;但它亦适用于许多通常指定使用线性阀芯的场合。
线性流量特性曲线表明流量与阀门行程成正比关系。
这种比例关系提供一种具有恒定斜率的特性,所以在恒定的压力降下,阀门增益在所有流量处都是相同的。
(阀门增益是阀芯位置增量的比例。
增益是阀门口径和配置、系统运行条件以及阀芯特性的函数。
)线性阀芯通常指定用于液位控制和一些需要恒定增益的流量控制场合。
对于等百分比的流量特性,阀门行程的等量增加产生相同百分比的流量变化。
流量的变化始终与阀芯、蝶板或球的位置变化前的流量成比例。
当阀芯、蝶板或球靠近阀座时,流量很小;当流量很大时,流量的变化也会很大。
具有等百分比流量特性的阀门一般用于压力控制场合、以及大部分压力降通常被系统本身所吸收而只有小部分为控制阀所吸收的其它场合。
在预期有变化很大的压力降的情况下也可考虑使用具有等百分比特性的阀门。
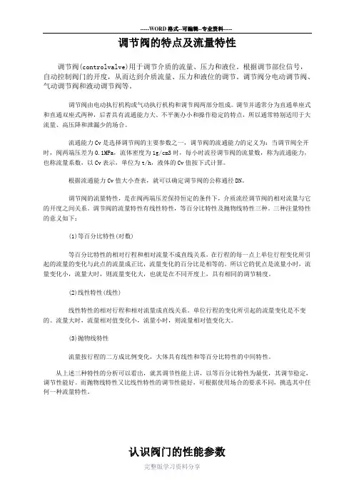
调节阀的特点及流量特性调节阀(controlvalve)用于调节介质的流量、压力和液位。
根据调节部位信号,自动控制阀门的开度,从而达到介质流量、压力和液位的调节。
调节阀分电动调节阀、气动调节阀和液动调节阀等。
调节阀由电动执行机构或气动执行机构和调节阀两部分组成。
调节并通常分为直通单座式和直通双座式两种,后者具有流通能力大、不平衡办小和操作稳定的特点,所以通常特别适用于大流量、高压降和泄漏少的场合。
流通能力Cv是选择调节阀的主要参数之一,调节阀的流通能力的定义为:当调节阀全开时,阀两端压差为0.1MPa,流体密度为1g/cm3时,每小时流径调节阀的流量数,称为流通能力,也称流量系数,以Cv表示,单位为t/h,液体的Cv值按下式计算。
根据流通能力Cv值大小查表,就可以确定调节阀的公称通径DN。
调节阀的流量特性,是在阀两端压差保持恒定的条件下,介质流经调节阀的相对流量与它的开度之间关系。
调节阀的流量特性有线性特性,等百分比特性及抛物线特性三种。
三种注量特性的意义如下:(1)等百分比特性(对数)等百分比特性的相对行程和相对流量不成直线关系,在行程的每一点上单位行程变化所引起的流量的变化与此点的流量成正比,流量变化的百分比是相等的。
所以它的优点是流量小时,流量变化小,流量大时,则流量变化大,也就是在不同开度上,具有相同的调节精度。
(2)线性特性(线性)线性特性的相对行程和相对流量成直线关系。
单位行程的变化所引起的流量变化是不变的。
流量大时,流量相对值变化小,流量小时,则流量相对值变化大。
(3)抛物线特性流量按行程的二方成比例变化,大体具有线性和等百分比特性的中间特性。
从上述三种特性的分析可以看出,就其调节性能上讲,以等百分比特性为最优,其调节稳定,调节性能好。
而抛物线特性又比线性特性的调节性能好,可根据使用场合的要求不同,挑选其中任何一种流量特性。
认识阀门的性能参数密封性能阀门的密封性能是指阀门各密封部位阻止介质泄漏的能力,它是阀门最重要的技术性能指标。
控制阀流量特性解析控制阀的流量特性是控制阀重要技术指标之一,流量特性的偏差大小直接影响自动控制系统的稳定性。
使用单位希望所选用的控制阀具有标准的固有流量特性,而控制阀生产企业要想制造出完全符合标准的固有流量特性控制阀是非常困难的,因直线流量特性相对简单,且应用较少,所以本文重点对等百分比流量特性进行讨论。
控制阀的流量特性是指介质流过阀门的相对流量与相对行程之间的关系,数学表达式为Q/Qmax = f(l/L), 式中:Q/Qmax—相对流量。
指控制阀在某一开度时的流量Q与全开流量Qmax之比;l/L—相对行程。
指控制阀在某一开度时的阀芯行程l与全开行程L之比一般来讲,改变控制阀的流通面积便可以控制流量。
但实际上由于多种因素的影响,在节流面积发生变化的同时,还会产生阀前、阀后压力的变化,而压差的变化又将引起流量的变化,为了便于分析,先假定阀前、阀后压差不变,此时的流量特性称为理想流量特性。
理想流量特性主要有等百分比(也称对数)、直线两种常用特性,理想等百分比流量特性定义为:相对行程的等值增量产生相对流量系数的等百分比增加的流量特性,数学表达式为Q/Qmax = R(l/L-1)。
理想直线流量特性定义为:相对行程的等值增量产生相对流量系数的等值增量的流量特性,数学表达式为Q/Qmax=1/R[1+(R-1)l/L]式中R—固有可调比,定义为在规定偏差内的最大流量系数与最小流量系数之比。
常见的控制阀固有可调比有30、50两种。
当可调比R=30和R=50时,直线、等百分比的流量特性在相对行程10%~100%时各流量值见表一表一由上表可以看出,直线流量特性在小开度时,流量相对变化大,调节作用强,容易产生超调,可引起震荡,在大开度时调节作用弱,及时性差。
而等百分比流量特性小开度时流量小,流量变化也小,在大开度时流量大,流量变化也大,调节作用灵敏有效。
由于上述原因,在实际工况中多数场合优选等百分比流量特性。
GB/T4213-2008《气动调节阀》标准5.11.2条规定,等百分比流量特性的斜率偏差:在相对行程h=0.1~0.9之间,任意相邻流量系数测量值的十进对数(lg )差值应符合表二规定。
调节阀的流量特性如何选择控制阀的流量特性是介质流过控制阀的相对流量与相对位移(控制阀的相对开度)间的关系,一般来说改变控制阀的阀芯与阀座的流通截面,便可控制流量。
但实际上由于多种因素的影响,如在截流面积变化的同时,还发生阀前后压差的变化,而压差的变化又将引起流量的变化。
在阀前后压差保持不变时,控制阀的流量特性称为理想流量特性;控制阀的结构特性是指阀芯位移与流体流通截面积之间的关系,它纯粹由阀芯大小和几何形状决定,与控制阀几何形状有关外,还考虑了在压差不变的情况下流量系数的影响,因此,控制阀的理想流量特性与结构特性是不同的。
理性流量特性主要由线性、等百分比、抛物线及快开四种。
在实际生产应用过程中,控制阀前后压差总是变化的,这时的流量特性称为工作流量特性,因为控制阀往往和工艺设备串联或并联使用,流量因阻力损失的变化而变化,在实际工作中因阀前后压差的变化而使理想流量特性畸变成工作特性。
控制阀的理想流量特性,在生产中常用的是直线、等百分比、快开三种,抛物线流量特性介于直线与等百分比之间,一般可用等百分比来代替,而快开特性主要用于二位式调节及程序控制中。
因此,控制阀的特性选择是指如何选择直线和等百分比流量特性。
目前控制阀流量特性的选择多采用经验准则,可从下述几个方面考虑:1、从调节系统的质量分析下图是一个热交换器的自动调节系统,它是由调节对象、变送器、调节仪表和控制阀等环节组成。
K1变送器的放大系数,K2调节仪表的放大系数,K3执行机构的放大系数,K4控制阀的放大系数,K5调节对象的放大系数。
很明显,系统的总放大系数K为:K=K1*K2*K3*K4*K5K1、K2、K3、K4、K5分别为变送器、调节仪表、执行机构、控制阀、调节对象的放大系数,在负荷变动的情况下,为使调节系统仍能保持预定的品质指标;则希望总的放大系数在调节系统的整个操作范围内保持不变。
通常,变送器、调节器(已整定好)和执行机构的放大系数是一个常数,但调节对象的放大系数却总是随着操作条件变化而变化,所以对象的特性往往是非线性的。
、控制阀流量特性解析————————————————————————————————作者:————————————————————————————————日期:控制阀流量特性解析控制阀的流量特性是控制阀重要技术指标之一,流量特性的偏差大小直接影响自动控制系统的稳定性。
使用单位希望所选用的控制阀具有标准的固有流量特性,而控制阀生产企业要想制造出完全符合标准的固有流量特性控制阀是非常困难的,因直线流量特性相对简单,且应用较少,所以本文重点对等百分比流量特性进行讨论。
控制阀的流量特性是指介质流过阀门的相对流量与相对行程之间的关系,数学表达式为Q/Qmax = f(l/L), 式中:Q/Qmax—相对流量。
指控制阀在某一开度时的流量Q与全开流量Qmax之比;l/L—相对行程。
指控制阀在某一开度时的阀芯行程l与全开行程L之比一般来讲,改变控制阀的流通面积便可以控制流量。
但实际上由于多种因素的影响,在节流面积发生变化的同时,还会产生阀前、阀后压力的变化,而压差的变化又将引起流量的变化,为了便于分析,先假定阀前、阀后压差不变,此时的流量特性称为理想流量特性。
理想流量特性主要有等百分比(也称对数)、直线两种常用特性,理想等百分比流量特性定义为:相对行程的等值增量产生相对流量系数的等百分比增加的流量特性,数学表达式为Q/Qmax = R(l/L-1)。
理想直线流量特性定义为:相对行程的等值增量产生相对流量系数的等值增量的流量特性,数学表达式为Q/Qmax=1/R[1+(R-1)l/L]式中R—固有可调比,定义为在规定偏差内的最大流量系数与最小流量系数之比。
常见的控制阀固有可调比有30、50两种。
当可调比R=30和R=50时,直线、等百分比的流量特性在相对行程10%~100%时各流量值见表一表一可调比R相对行程%1 70 80 90 10030 等百分比 4.68 6.58 9.25 13 18.3 25.7 36 50.6 71.2 100 50 2.96 4.37 6.47 9.56 14.1 20.9 30.9 45.7 67.6 100 30 直线13 22.7 32.4 42 51.7 61.3 71 80.6 90.3 100 50 11.8 21.6 31.4 41.2 51 60.8 70.6 80.4 90.2 100由上表可以看出,直线流量特性在小开度时,流量相对变化大,调节作用强,容易产生超调,可引起震荡,在大开度时调节作用弱,及时性差。
快开流量特性
蒸汽控制时,通常动力是电力或者适用于气动系统的压缩空气,也可能是使用两种能源的电气控制系统。
自作用控制系统无须外部电力,依靠系统自身的水力或蒸汽压力产生动力。
但是主阀的结构中,固有的流量特性基本就是三种,快开型、线性和等百分比型。
其中快开流量特性的阀芯的特点是:在阀门关闭位置处,阀门开度的微小改变会引起很大的流量改变。
例如,50%的阀门开度是达到90%的最大阀门流通面积和流量。
具有这种形式阀芯的阀门通常被认为具有“开/关”流量特性。
同线性和等百分比流量特性不同的是,快开曲线的确切形状没有在标准中定义。
因此,两个阀门,一个在50%开度时的流量是80%,另一个在60%开度时的流量,这两个阀门都可以看成具有快开特性。
快开阀门厂用电动或启动控制,用作“开/关”控制。
瓦特自作用控制阀的阀芯形状同快开阀芯类似。
控制系统中液体或气体压力的改变会引起阀芯位置的改变。
这种形式阀芯的运动相对于被控制系统微小改变显得相当小,因此阀门具有很高的固有控制调节比。
因此能产生微小的流量改变的阀芯不能认为是快开控制。
2、控制阀流量特性解析-CAL-FENGHAI.-(YICAI)-Company One1控制阀流量特性解析控制阀的流量特性是控制阀重要技术指标之一,流量特性的偏差大小直接影响自动控制系统的稳定性。
使用单位希望所选用的控制阀具有标准的固有流量特性,而控制阀生产企业要想制造出完全符合标准的固有流量特性控制阀是非常困难的,因直线流量特性相对简单,且应用较少,所以本文重点对等百分比流量特性进行讨论。
控制阀的流量特性是指介质流过阀门的相对流量与相对行程之间的关系,数学表达式为Q/Qmax = f(l/L),式中:Q/Qmax—相对流量。
指控制阀在某一开度时的流量Q与全开流量Qmax之比;l/L—相对行程。
指控制阀在某一开度时的阀芯行程l与全开行程L之比一般来讲,改变控制阀的流通面积便可以控制流量。
但实际上由于多种因素的影响,在节流面积发生变化的同时,还会产生阀前、阀后压力的变化,而压差的变化又将引起流量的变化,为了便于分析,先假定阀前、阀后压差不变,此时的流量特性称为理想流量特性。
理想流量特性主要有等百分比(也称对数)、直线两种常用特性,理想等百分比流量特性定义为:相对行程的等值增量产生相对流量系数的等百分比增加的流量特性,数学表达式为Q/Qmax = R(l/L-1)。
理想直线流量特性定义为:相对行程的等值增量产生相对流量系数的等值增量的流量特性,数学表达式为Q/Qmax=1/R[1+(R-1)l/L]式中R—固有可调比,定义为在规定偏差内的最大流量系数与最小流量系数之比。
常见的控制阀固有可调比有30、50两种。
当可调比R=30和R=50时,直线、等百分比的流量特性在相对行程10%~100%时各流量值见表一表一由上表可以看出,直线流量特性在小开度时,流量相对变化大,调节作用强,容易产生超调,可引起震荡,在大开度时调节作用弱,及时性差。
而等百分比流量特性小开度时流量小,流量变化也小,在大开度时流量大,流量变化也大,调节作用灵敏有效。
由于上述原因,在实际工况中多数场合优选等百分比流量特性。
GB/T4213-2008《气动调节阀》标准5.11.2条规定,等百分比流量特性的斜率偏差:在相对行程h=~之间,任意相邻流量系数测量值的十进对数(lg )差值应符合表二规定。
表二由表二可以看出当相对行程h<和h>不在遵守斜率偏差必须在±30%范围内,而是扩大到了当相对行程h<时斜率偏差可达%80%30+-,当相对行程h>时,斜率偏差可达%30%80+-,这样在不影响自动控制系统调节功能的前提下,为控制阀生产制造单位的设计制造提供了方便。
天津精通控制仪表技术有限公司的前身是天津市自动化仪表四厂,在1985年将原JB1790~1795-76《气动薄膜调节阀》标准中的流量特性偏差“单、双座阀实际流量特性与理论流量特性之间偏差应不超过±10%,(按1976年《气动薄膜调节阀》标准执行时会出现当相对行程增加10%时,相对流量不增加也定为合格产品的现象)改为流量特性严格按照斜率偏差±30%的要求执行,历时两年多的阀芯修正也只能保证理想直线特性各点合格率为98%,理想等百分比特性各点合格率在90%左右。
GB/T4213-2008《气动调节阀》引用了GB/T 17213《工业过程控制阀》部分内容,GB/T 17213《工业过程控制阀》又全部引用了IEC60534《工业过程控制阀》的内容,也就是说我们控制阀行业执行的GB/T4213-2008《气动调节阀》就是在执行IEC60534《工业过程控制阀》的部分内容。
控制阀生产企业凡真正具有流量试验室并进行流量试验的单位都知道,理想等百分比流量控制阀达到斜率偏差±30%是非常困难的,特别是当相对行程h<和h>时,几乎是不可能的,所以IEC60534《工业过程控制阀》对相对行程h<和相对行程h>进行了放宽偏差处理,当相对行程h<允许相对流量适当增大;当相对行程h>时允许相对流量适当减小。
为了检测方便,GB/T4213-2008《气动调节阀》标准中将原斜率偏差换算成了对数数值lgKvn – lgKvn-1,具体数字转换见表三:表三美国艾默生过程管理公司的Fisher公司就充分利用了IEC60534《工业过程控制阀》标准中关于固有流量特性的基本要求,也可以说IEC60534《工业过程控制阀》标准是以Fisher公司产品为基型编制而成的。
下面我们以Fisher 公司生产的DN100 ET型笼式阀为例,看一下Fisher公司是如何利用IEC60534《工业过程控制阀》标准的。
实际流量系数具体数值见表四表四Fisher公司DN100 ET笼式阀等百分比流量系数与标准等百分比流量系数对比,见图一相对流量图一我们根据Fisher产品选型软件上发布的相对行程与相对流量数值,计算ET、EZ两大系列十多种控制阀的曲线,也基本遵守这个原则。
所以各控制阀生产企业不要刻意追求理想等百分比流量特性各点均符合斜率偏差±30%,而应在不影响用户使用前提下,充分利用标准规定的相对行程h<,斜率偏差%80%30+-,h>斜率偏差%30%80+-的要求,可使设计和生产制造过程大大简化。
目前,国内各大、中型项目的采购普遍采取招标的方式进行。
在招投标过程中技术分又占有绝对比重,各控制阀生产厂经常遇到设计单位、使用单位与生产制造单位核对控制阀开度情况,核对过程都是按照标准理想流量特性核对的。
由于各个控制阀生产制造企业所生产的控制阀的实际流量特性曲线非常不一致,与理想流量特性相差甚远。
还以Fisher 公司生产的DN100 ET 型笼式阀为例,在相对流量为100、125、150时,相对行程都有15%左右的误差(见图一)。
因此核对控制阀开度即不科学又无任何实质意义。
设计、使用单位要想得到实际控制阀开度,就要根据控制阀生产企业实际流量特性曲线进行核对。
控制阀的合理选用是一门综合性科学;需要控制阀设计单位、使用单位和生产企业边学习、边实践以达到满意的使用效果。
流量系数计算公式汇总表气液两相流流量系数的计算流量系数Kv是指温度为5~40℃温度范围内的水在105Pa(1 bar)压降下,在规定行程下每小时内流过阀的立方米数。
现在也有很多厂家习惯使用Cv值表示,流量系数Cv是指用40~100°F的水,保持阀门两端压差为1psi情况下,阀全开状态下每分钟通过阀的美加仑数。
Cv与Kv的换算公式为: Cv= Kv。
在对控制阀进行选型时,最关键的是根据所给工况条件正确计算流量系数,根据计算的流量系数合理选用阀门口径.介质为单纯液体、气体、蒸汽时都有正确的计算公式,在这里就不再叙述了,计算时只要区分是否为阻塞流的情况,按照公式很容易计算。
当介质为气液两相流时,各个控制阀制造厂家也有不同的计算方法,过去一般都采用分别计算液体和气体(蒸汽)的Kv值,然后相加作为阀门总的流量系数值,这种分别计算液体及气体的流量系数,然后相加的方法是基于两种流体单独流动的观点,没有考虑到他们的相互影响。
实际上,当气相大大多于液相时,液相成为雾状,具有近似于气相的性质;当液相大大多于气相时,气相成为气泡夹杂在液相中间,这时具有液相性质,此时用上述方法计算误差就很大,前者偏大而后者偏小。
因此对两相流介质进行流量系数计算时必须要考虑到两相流动互相影响,找出更准确有效的计算方法,本文现介绍两种不同的两相流流量系数的计算方法即有效密度法和修正系数法。
一、有效密度法目前国内大部分厂家都采用这种方法。
计算前提是:气、液两相介质必须均匀混合,而且其中每一单相流体均未达到阻塞流条件,判决条件如下:液体△P<2(-),气体X< F k X T,—阀前压力kPaA △P —阀前后压差 kPaX —压差比△P/—无附接管件控制阀的液体压力恢复系数,无量纲(见表1)—阻塞流条件下无附接管件控制阀的压差比系数,无量纲(见表1)—比热比系数,=k/ (k是气体的绝热指数)kPaAkPaA表1 压力恢复系数和临界压差比阀的类型阀内件流动方向单座阀柱塞型流开/流关窗口型任意套筒型流开/流关双座阀柱塞型任意窗口型任意角形阀柱塞型流开/流关套筒型流开/流关球阀0型球阀任意V型球阀任意偏心旋转阀偏心球塞流开/流关蝶阀(中心式)60°全开任意90°全开任意注:上表所列数值为典型值,实际数值以制造商提供为准。
符合以上条件后,两相流流体流量系数计算公式如下:(1)液体与非液化性气体式中为两相流密度:或式中—,= 1-—气体质量流量kg/h—液体质量流量kg/h —气体操作密度kg/m3—入口绝对温度,K Z —压缩系数—标准状态下气体密度kg/—液体密度g/cm3注:当气体所给流量单位是Nm3/h时,可用下式进行换算kg/h = Nm3/h—气体比重(2)液体与蒸汽当蒸汽占绝大部分的两相混合流体用液体与非液化性气体所给公式进行计算。
对液体占绝大部分的两相混合流体,计算公式为:式中为两相流密度:或例1,在两相流介质中,流体是空气和水的混合流体,=1100kPaA, △P=300kPa,=353K,水质量流量=20000kg/h,空气质量流量=240 kg/h,空气密度为1.293kg/Nm3,水的密度为0.972g/cm3。
查关资料的压缩系数Z为选用气动薄膜单座阀=,=,PC=22120kPa,= kPa(1)首先判别液体或气体是否有阻塞流,对液体,△=2(-)=( kPa式中,△—无阻塞流时最大允许压差,kPa= =由于△P=300kPa<△,所以不产生阻塞流。
对气体,X=△P/P1=300/1100=<F k X T=1(其中空气K=,=k/=1)所以空气也不产生阻塞流。
(2)计算流量系数膨胀系数:有效密度:=把膨胀系数y和有效密度带入计算=如果采用分别计算液体和气体的流量系数,然后相加可得:经计算,液体气体(计算过程略)总用此方法和有效密度的计算方法相比,计算结果相差%。
例2,在两相流介质中,流体是蒸气和水的混合流体,P1=800kPaA,△P=80kPa,T1=438K,水质量流量4000kg/h,蒸气质量流量2000 kg/h,蒸气密度为4.085kg/m3,水的密度为0.907g/cm3。
选用气动薄膜单座阀=,=,PC=22120kPa,= kPa(1)首先判别液体或蒸汽是否有阻塞流,对液体,△PT=FL2(P1-)=(式中,△PT —无阻塞流时最大允许压差,kPa = =由于△P=80kPa<△PT,所以不产生阻塞流。
对蒸汽,X=△P/P1=80/800=<F k X T=1所以蒸汽也不产生阻塞流。
(2)计算流量系数有效密度:=把有效密度带入计算=如果采用分别计算液体和蒸气的流量系数,然后相加可得:液体蒸汽(计算过程略)总用此方法和有效密度的计算方法相比,计算结果相差%二、修正系数法现Fisher公司采用这种计算方法具体方法是按照单一状态分别计算气体(蒸汽)和液体的C V值,然后通过气体容积率V r与Fm曲线(见图1),找出修正系数Fm数值,再按照公式1进行计算。