冲床离合器——制动器实验_
- 格式:doc
- 大小:1.01 MB
- 文档页数:4
冲床离合器的工作原理
冲床离合器是一种用来控制冲床运转的重要部件,它的工作原理如下:
1. 结构:冲床离合器主要由离合器轴、离合器盘、压盘、离合器片等组成。
离合器轴被固定在冲床上,离合器盘则与冲床主轴连接,离合器片连接在离合器盘上。
2. 启动:当驱动装置启动时,驱动装置的动力通过传动轴传至冲床离合器。
离合器轴带动离合器盘旋转,由此控制整个冲床机构的运行。
3. 接合:离合器盘在旋转的同时,离合器片受到离合器盘的压力而与离合器盘接合。
这样,动力通过离合器盘与离合器片的摩擦力传递给冲床主轴,使其旋转,进而带动模具进行冲击。
4. 分离:当需要停止冲床运转时,操作者按下离合器操作装置,使离合器片与离合器盘分离。
这样,离合器片不再与离合器盘接触,动力无法从离合器盘传递到冲床主轴,冲床停止运转。
5. 调整:有些情况下,需要调整冲床离合器的工作状态。
操作者可以通过调整离合器盘与离合器片之间的压力,来改变离合器的接合力度,从而控制冲床的运行速度和力度。
冲床离合器的工作原理简单明了,通过离合器的接合和分离来控制冲床的运转,从而实现冲床的高效、精确操作。
冲床离合器是气动冲床的重要组成部分,它安装于冲床传动飞轮与曲轴之间,离合器的作用不可忽视,这也就决定了它在日常使用过程中的检修必不可少,在这里分两点来讲解离合器的检修。
一、气动冲床离合器/刹车间隙调整(1)调整的原因及必要性:冲床长时间运转作业后,来令片会有磨损,这时会影响刹车时间及刹车角度,造成刹车与离合器同步出错,此时必须加以调整。
(2)离合器/刹车器间隙是否合适的检测方法:A.将冲床滑块寸动置于下死点位置,按下主电机停止按钮使飞轮呈静止状态(主电源仍NO的状态)。
B.向冲床飞轮一侧推刹车板,让离合器/刹车器之间间隙显现,以厚薄规量测间隙大小(离合器/刹车器正常间隙为1.5-2mm)。
C.如果超过此间隙则必须增加垫片进行调整(测量出的间隙减1.5(mm)=增加垫片厚度)。
二、气动冲床离合器常见故障及排除方法:1、离合器不结合(1)原因:冲床空气压力开关断开,排除方法:检查冲床压力表,调高气压。
(2)原因:冲床操作电源断路或保险丝烧毁,排除方法:仔细检查后,接通或换保险丝。
(3)原因:操作电源断路或连接不良,排除方法:检查电路传导后,重新连接。
(4)原因:“紧急停止”未能以复归,排除方法:检查后,清理或予以更换。
(5)原因:冲床紧急停止按钮接触不良,排除方法:检查传导后,更换紧急停止按钮。
(6)原因:操作按钮接触不良,排除方法:检查传导后清理或更换。
(7)原因:冲床电磁阀线路断路或连接不良。
排除方法:检查传导后,重新连接。
(8)原因:电磁阀线圈断裂或烧毁,排除方法:更换电磁阀线圈或更换新电磁阀。
(9)原因:电磁阀阀桿作动不灵活,排除方法:拆解电磁阀阀桿,对其进行清洗及维修。
2、离合器结合不良(1)原因:气源泄露导致气压过低,排除方法:检查漏气部位,予以修理。
(2)原因:摩擦板损耗,活塞行程增加以致传动扭矩降低,排除方法:检查活塞行程间隙、调整行程或更换新摩擦板。
(3)原因:摩擦板有油污,致使摩擦力降低,排除方法:拆开冲床离合器,清洗摩擦板。
制动器实训报告1. 引言本报告总结了对制动器的实训过程和相关实验结果。
制动器是车辆中非常重要的部件之一,它对于车辆的安全性和性能有着重要的影响。
通过实际操作和实验测量,我们对制动器的原理和工作方式有了更深入的了解。
2. 实训目的本次实训的主要目的是让学生通过实际操作和实验测量,了解制动器的工作原理、组成结构以及其在车辆中的重要作用。
通过实际操作和实验测量,学生可以更好地理解制动器的性能和调整方法,并培养一定的实操能力。
3. 实训内容本次实训主要包括以下内容:3.1 制动器的原理和工作方式首先,我们通过理论课程的学习,对制动器的原理和工作方式进行了回顾。
制动器通过施加摩擦力来减低车辆的速度或停车,其原理是利用摩擦片与摩擦盘之间的摩擦力实现制动效果。
我们学习了刹车片的材料和结构,以及制动系统中液压助力装置的工作原理。
3.2 制动器的组成结构在本次实训中,我们拆解了一台车辆的制动器,并仔细研究了其组成结构。
制动器主要由刹车片、刹车盘、刹车鼓、制动阻尼器和制动液等组成。
我们对各个部件进行了详细的介绍,并了解了它们之间的关联和作用。
3.3 制动器性能调整方法为了使制动器具有更好的性能,我们需要对其进行适当的调整。
在本次实训中,我们学习了制动器性能调整的方法。
这包括对刹车片的磨损程度进行检查和测量,通过调整刹车片的厚度和调整刹车盘与刹车片的间隙来实现制动器性能的调整。
4. 实验结果与讨论在实训过程中,我们进行了一系列实验,并得到了相关的实验结果。
以取样实验为例,我们对一台小型汽车的制动器进行了实验测量,并记录了相应的数据。
通过对数据进行分析,我们得出了以下结论:•制动力随刹车踏板力度的增加而增加,但增幅逐渐减小。
•刹车片磨损程度对制动力的影响显著,磨损较严重的刹车片制动力较小。
通过对实验结果的分析,我们发现实验结果与理论预期相符合,验证了制动器实训的有效性。
5. 总结通过本次制动器实训,我们对制动器的原理、组成结构和性能调整方法有了更深入的了解。
冲床离合器原理范文
连接过程:
1.初始状态:传动轴与动力源(如电动机)分离,传动轴不运动,卡盘与压盘分别与传动轴和冲床动力传动链相连。
2.开始连接:当动力源启动时,传动轴开始旋转。
3.卡盘操作:随着传动轴的旋转,卡盘开始与传动轴接触,并受到传动轴的旋转力的作用,卡盘开始旋转,并沿传动轴方向逐渐移动,直到与压盘接触。
断开过程:
1.压盘操作:当卡盘与压盘接触后,压盘开始收缩,使摩擦片夹持在卡盘和压盘之间。
2.断开连接:当卡盘和压盘之间夹持的摩擦力达到一定值时,传动轴与卡盘接触,此时传动轴的旋转力被摩擦片所阻止,传动链断开。
在冲床离合器的工作过程中,主要通过摩擦片的夹持实现传动轴与动力传动链的连接和断开。
摩擦片是由高摩擦系数的材料制成,当摩擦片夹持时,通过摩擦力实现转矩的传递。
摩擦片夹持的紧密程度可以通过调整压盘的收缩力来实现,收缩力越大,摩擦片的夹持效果越好,传动链的连接越牢固。
总之,冲床离合器通过摩擦片的夹持实现动力源与冲床动力传动链的连接和断开。
它在冲床机械中起到了重要的作用,能够保证冲床在工作过程中的稳定性和高效率。
冲床气动离合器原理冲床气动离合器是冲床机械系统中的一种重要传动装置,其作用是实现冲床的起动、停止以及工作过程中的速度调整和连续工作的保持。
其主要原理是通过气压控制气动离合器的工作与否,从而实现与冲床的连接与断开。
冲床气动离合器主要包括:离合器本体、密封结构、换档杆以及气囊等几部分组成。
具体的工作原理如下:首先,离合器本体是气动离合器的主要组成部分,由离合器盘、压盘、离合器壳体等构成。
冲床气动离合器的工作涉及到离合器盘与压盘之间的摩擦力的调节,以实现离合器的连接与断开。
当气动离合器工作时,通过气源将气压传送到气囊中,气囊会随着气压的变化而膨胀或收缩,从而控制压盘对离合器盘的压力大小。
其次,密封结构是冲床气动离合器的重要组成部分,用于保证气动离合器的工作效果。
密封结构主要包括离合器盘与压盘之间的密封,以及气囊与离合器内部的密封。
通过密封结构的设计,可以有效防止气体泄漏,确保气动离合器的正常工作。
再次,换档杆是冲床气动离合器的工作机构,用于控制离合器的起动和停止。
当冲床需要启动时,换档杆被推动向前,将压盘与离合器盘连接起来。
当冲床需要停止时,换档杆被拉后,离合器盘与压盘断开连接。
通过换档杆的运动,可以实现冲床的起动和停止。
最后,气囊是冲床气动离合器的重要部件,用于传递气压信号并控制离合器的工作。
气囊通过受到气源的气压变化而膨胀或收缩,从而改变离合器盘与压盘之间的摩擦力大小。
当气囊膨胀时,压盘与离合器盘之间的摩擦力增加,使离合器工作;当气囊收缩时,摩擦力减小,离合器断开连接。
总结来说,冲床气动离合器的工作原理是通过气压控制离合器的连接与断开,从而实现冲床的起动、停止及速度调整。
其工作过程中,离合器盘与压盘之间的摩擦力由气囊膨胀与收缩控制,而换档杆则用于控制离合器的工作状态。
这种气动离合器具有结构简单、可靠性高等特点,广泛应用于工业生产中。
冲床离合器工作原理
冲床离合器是一种用于传递动力和控制冲床行程的离合装置。
它通过控制离合器的连接和断开,使驱动系统与冲床的运动系统之间建立或中断动力传递。
冲床离合器的工作原理如下:
1.连接阶段:当离合器连接时,驱动系统与冲床运动系统之间建立动力传递。
此时,驱动系统输出的动力通过离合器传递到冲床的行程机构。
2.断开阶段:当离合器断开时,驱动系统与冲床运动系统之间中断动力传递。
在此阶段,离合器的摩擦盘与压盘不再紧密接触,离合器不再传递驱动系统的动力,从而停止冲床的行程运动。
冲床离合器的连接和断开可以通过机械、液压或电动的方式实现。
机械离合器通常通过一个手动或自动操纵杆来控制连接和断开动作。
液压离合器则通过液压驱动油缸来控制离合器的连接和断开。
电动离合器则通过电动驱动装置来控制离合器的动作。
冲床离合器在冲压行业中被广泛应用,它能够有效地控制冲床的行程和功率输出,保证冲床的操作安全和稳定性。
冲床离合器工作原理冲床离合器是冲床机床上的一个重要部件,其工作原理对冲床机床的正常运行起着至关重要的作用。
本文将详细介绍冲床离合器的工作原理,希望能够帮助大家更好地理解和运用冲床离合器。
冲床离合器的工作原理主要包括离合器传动系统、离合器工作过程和离合器故障排除三个方面。
一、离合器传动系统。
冲床离合器的传动系统由电动机、皮带轮、传动轴、离合器压盘、离合器摩擦片和离合器壳体等部件组成。
在工作时,电动机通过皮带轮驱动传动轴转动,传动轴带动离合器压盘旋转,从而实现离合器的工作。
二、离合器工作过程。
冲床离合器的工作过程主要包括接合、分离和传动三个阶段。
当电动机启动时,传动轴开始旋转,离合器压盘受到传动轴的带动开始旋转,离合器摩擦片与压盘之间产生摩擦力,使离合器压盘与传动轴实现接合,从而传动动力。
当电动机停止时,传动轴停止旋转,离合器摩擦片与压盘之间的摩擦力消失,离合器压盘与传动轴分离,停止传动动力。
在传动过程中,离合器的工作稳定、灵活,能够满足冲床机床的工作要求。
三、离合器故障排除。
冲床离合器在工作中可能会出现一些故障,如离合器打滑、传动不稳定等问题。
对于这些故障,我们需要及时进行排除。
首先要检查离合器摩擦片和压盘的磨损情况,如果发现磨损严重需要及时更换;其次要检查离合器传动系统的润滑情况,保证传动系统的润滑良好;最后要检查离合器的安装情况,确保离合器安装正确,不会出现偏差。
总结。
冲床离合器的工作原理是冲床机床正常运行的关键,了解冲床离合器的工作原理对于提高冲床机床的工作效率、延长机床的使用寿命具有重要意义。
希望本文所介绍的冲床离合器的工作原理能够帮助大家更好地理解和运用冲床离合器,从而更好地发挥冲床机床的作用。
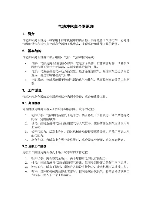
气动冲床离合器原理1. 简介气动冲床离合器是一种常用于冲床机械中的离合器,其原理基于气动力学。
它通过气源的供气和排气来控制离合器的工作状态,实现离合和连续工作的转换。
2. 基本结构气动冲床离合器由三部分组成:气缸、气源和控制系统。
•气缸:气缸是离合器的核心部件,它包含了活塞、缸体和密封件。
活塞在气源的作用下进行往复运动,从而实现离合器的工作。
•气源:气源是提供气体动力的装置,通常是压缩空气。
压缩空气经过调压装置后,通过管路输送到气缸中。
•控制系统:控制系统用于控制气源的供气和排气,从而控制离合器的工作状态。
3. 工作原理气动冲床离合器的工作原理可以分为两个阶段:离合和连续工作。
3.1 离合阶段离合阶段是将离合器从工作状态切换到断开状态的过程。
1.初始状态:气缸中的活塞处于最下方,离合器处于工作状态,两个摩擦片之间有一定的接触力。
2.供气:控制系统将气源的压缩空气导入气缸中,使得活塞受到气压的作用向上运动。
3.松开接触力:活塞上升时,通过机械传动使得摩擦片分离,消除了两者之间的接触力。
4.离合完成:当活塞上升到一定位置时,离合器完全断开,进入离合状态。
3.2 连续工作阶段连续工作阶段是离合器处于断开状态时的工作过程。
1.断开状态:离合器完全断开,两个摩擦片之间没有接触力。
2.排气:控制系统将气源的压缩空气排出,活塞受到外部力的作用向下运动。
3.连续工作:活塞下降时,摩擦片之间没有接触力,冲床机械可以连续工作。
4.循环:当冲床机械需要停止工作时,控制系统再次供气,将离合器切换到工作状态,进入下一个工作循环。
4. 特点与优势气动冲床离合器具有以下特点和优势:1.响应速度快:气源供气和排气的过程非常迅速,使得离合器的切换速度非常快,能够适应高速连续工作的要求。
2.动力强大:气源压缩空气提供了较大的动力,能够满足冲床机械的工作需求。
3.操作简便:通过控制系统的控制,可以方便地实现离合器的切换,操作简单。
4.维护成本低:气动冲床离合器的结构相对简单,维护成本较低。
冲床刹车带工作原理
冲床刹车带(也称为离合器刹车带)是一种用于冲床离合器系统的重要部件,用于控制设备的停止和启动。
其工作原理如下:
1. 结构:冲床刹车带由两个圆盘状的金属片组成,中间夹有摩擦材料(通常是高摩擦系数的摩擦片)。
一个圆盘连接到动力源(通常是电机),另一个圆盘连接到主动部件(如转轴)。
两个圆盘之间使用弹簧紧密连接,使刹车带保持一定的紧闭状态。
2. 工作过程:当冲床的动力源启动时,电机驱动连接到它的圆盘开始旋转。
刹车带上的摩擦片由于弹簧的紧闭作用而始终与动力源的圆盘保持接触,并因此开始旋转。
当主动部件需要停止时,通过控制系统向刹车带施加刹车信号。
3. 原理:施加刹车信号后,刹车带将受到压力,产生摩擦阻力。
由于摩擦力的作用,动力源的圆盘逐渐减速直至停止旋转。
同时,主动部件的圆盘也会受到摩擦力的作用而减速停止。
当不再施加刹车信号时,弹簧的紧闭力将恢复其正常状态,刹车带将松开,动力源的圆盘恢复旋转。
总之,冲床刹车带是通过施加摩擦力来控制冲床设备的停止和启动。
通过控制刹车信号的施加与解除,可以实现对冲床设备的精确控制和操作。
冲床离合器工作原理
冲床离合器是冲床机械的重要部件,它的工作原理直接影响到冲床的工作效率
和安全性。
下面我们来详细介绍一下冲床离合器的工作原理。
首先,冲床离合器的工作原理是基于摩擦离合的。
当冲床离合器处于分离状态时,传动轴和从动轴之间没有直接的机械连接。
而当冲床离合器处于接合状态时,传动轴和从动轴之间通过摩擦力进行机械连接。
这种摩擦连接的方式可以实现传动轴和从动轴的有效连接与分离,从而实现冲床机械的正常工作。
其次,冲床离合器的工作原理还涉及到离合器的控制系统。
一般来说,冲床离
合器的控制系统包括离合器踏板、离合器分离器、离合器压盘等部件。
当操作者踩下离合器踏板时,离合器分离器会将离合器压盘与离合器摩擦片分离,从而使传动轴和从动轴之间断开连接,冲床离合器处于分离状态;当操作者松开离合器踏板时,离合器分离器会将离合器压盘与离合器摩擦片接合,从而使传动轴和从动轴之间建立连接,冲床离合器处于接合状态。
通过控制系统的操作,可以实现冲床离合器的自由连接与分离,从而实现冲床机械的启动、停止和转速调节等功能。
最后,冲床离合器的工作原理还与摩擦片的材料和表面处理有关。
通常情况下,冲床离合器的摩擦片采用高强度摩擦材料制成,以确保摩擦连接的可靠性和耐磨性。
此外,摩擦片的表面通常会进行特殊处理,以提高摩擦系数和降低摩擦磨损,从而保证冲床离合器的长期稳定工作。
总的来说,冲床离合器的工作原理是基于摩擦离合的,通过控制系统的操作和
摩擦片的材料与表面处理,实现传动轴和从动轴的连接与分离,从而确保冲床机械的正常工作。
希望通过本文的介绍,能够让大家对冲床离合器的工作原理有一个更加清晰的认识。
小型冲床离合器原理
小型冲床离合器是用于控制冲床机械的一种关键元件。
它的主要作用是在机械
运行过程中实现离合和连接的功能,从而控制冲床的运动。
小型冲床离合器采用了摩擦离合的原理。
它由两个相互紧密接触的摩擦面构成,一边与驱动轴相连,另一边与工作轴相连。
当离合器处于连接状态时,由于摩擦面的摩擦力,驱动轴的动力可以传递到工作轴上,从而实现冲床机械的运作。
当离合器处于离合状态时,通过断开摩擦面的接触,驱动轴的动力不再传递到工作轴上。
小型冲床离合器的原理基于摩擦的力学原理。
它的摩擦面通常由特殊材料制成,如摩擦片和压盘。
当离合器处于连接状态时,两个摩擦面通过外力的作用紧密接触,摩擦面之间的摩擦力使它们能够相互传递动力。
而当离合器处于离合状态时,通过断开摩擦面的接触,减少或消除摩擦力,从而使驱动轴和工作轴分离,达到离合的效果。
小型冲床离合器的原理使得冲床机械能够在需要时实现快速离合和连接。
通过
控制离合器的状态,可以灵活地调节冲床的运动速度和力度,以适应不同的加工需求。
离合器的设计和性能直接影响着冲床机械的工作效率和精度。
总结起来,小型冲床离合器的原理是通过摩擦力实现驱动轴和工作轴的连接和
离合,从而控制冲床机械的运动。
它在冲床工艺中起着至关重要的作用,能够提供灵活的运动控制,提高加工效率和精度。
冲床离合器工作原理
冲床离合器是冲床机床的重要组成部分,它的工作原理对冲床
的正常运行起着至关重要的作用。
下面我们将详细介绍冲床离合器
的工作原理。
冲床离合器是一种通过离合器实现传动的装置,它主要由离合器、制动器和转子组成。
冲床离合器的工作原理是通过操纵离合器,使其连接或者分离传动轴和传动装置,从而实现工作机床的正常运转。
在冲床离合器的工作过程中,首先是操纵离合器,使其连接传
动轴和传动装置,然后通过制动器的作用,使转子产生相应的运动。
在这个过程中,离合器通过摩擦片的作用,使传动轴和传动装置实
现有效的连接,从而实现能量的传递。
当需要停止冲床机床的运转时,操纵离合器,使其分离传动轴
和传动装置,同时制动器的作用下,转子停止运动。
在这个过程中,离合器通过摩擦片的作用,使传动轴和传动装置实现有效的分离,
从而停止能量的传递。
冲床离合器的工作原理可以总结为,通过操纵离合器,实现传
动轴和传动装置的连接或者分离,从而控制冲床机床的运转和停止。
在实际应用中,冲床离合器的工作原理需要与冲床机床的控制
系统相配合,通过控制系统对离合器的操纵,实现对冲床机床的精
准控制。
总的来说,冲床离合器作为冲床机床的重要组成部分,其工作
原理直接影响着冲床机床的运行效果和安全性。
只有深入理解冲床
离合器的工作原理,才能更好地掌握冲床机床的操作技巧和维护方法,确保冲床机床的正常运行。
希望本文对您了解冲床离合器的工作原理有所帮助,谢谢阅读!。
迷你冲床离合器最简单方法说实话迷你冲床离合器这事儿,我一开始也是瞎摸索。
我试过很多方法,最开始的时候,我就乱拆乱装,根本不知道从哪里下手才好。
那时候就是觉得只要把各个零件摆弄摆弄,也许就能找到门道,结果越弄越乱,这也算是一个失败的教训吧,千万别像我一开始那样莽撞。
后来我就想,我得从离合器的基本结构开始了解。
这就好比盖房子,你得先知道这个房子有几根柱子,几片瓦一样。
迷你冲床离合器无非就是那些主要的部件在起作用,像离合片啊,离合轴之类的。
我发现对于迷你冲床离合器来说,调整离合片间隙很关键。
你想啊,这就像两个齿轮互相配合,如果间隙太大或者太小都不行。
比如说一开始我把间隙调得太小,结果机器运行的时候老是摩擦过度,发烫,差点把零件给烧坏了,这可把我吓了一跳。
后来我就小心翼翼地一点一点调整,松一点,试一下,再松一点,这就和调收音机音量一样,得慢慢试,直到感觉运转很顺畅。
还有就是给离合器做清洁特别重要,这里面的灰尘杂物啊,就像小沙子一样,要是进到齿轮之间或者离合片之间,那肯定影响它正常工作。
我之前没注意,有一次机器老是出故障,我捣鼓了半天才发现原来是有很多灰尘卡住了关键部位。
所以呢,要定期清理,我有时候就拿个小毛刷轻轻刷一刷,再拿那种气吹子把灰吹走,这个气吹子就像小时候玩的那种一吹能把纸团吹老远的东西。
我觉得在检查的过程中,用手去感觉离合轴的灵活性也很有用。
就像摸人的脉搏一样,正常的应该是顺畅转动的,如果有阻力那就说明有问题了。
不过这里要提醒一下,在做这个操作的时候一定要确保机器是断电的,安全第一嘛。
我之前有次着急,差点忘记断电就去摸,还好反应快,不然可就危险了,这就是粗心大意的下场。
在安装各个部件的时候,一定要对准位置。
就好比拼积木,每一块都有它该在的地方。
如果装偏了或者没装紧,那整个离合器肯定工作不正常。
我就有次没把一个小零件装紧,机器工作的时候它就松动摇晃,发出怪声,我还以为是大毛病呢,结果重新紧了一下就好了。
J23-100T冲床实验一、实验目的1、了解J23-100T型压力机的结构及工作原理。
2、了解刚性离合器及带式偏心制动器的结构和工作原理。
二、实验设备及器材1、冲床:J23-100T型压力机郑州市神达机床制造有限公司。
2、落料模具1#;δ板料。
三、实验原理通用压力机是以曲柄滑块机构作为工作机构,利用传动系统把电动机的能量和运动传递给工作机构,通过滑块对模具施加压力,从而使毛坯产生塑性变形,可以完成板料的冲裁、弯曲、浅拉深和成型等工序。
通用压力机是冲压生产中最基本和应用最广泛的一种设备。
四、实验步骤与数据分析1、根据J23-100T型压力机机身结构,指出下图中1-15号零件的名称。
J23-100T压力机动作原理图2、安装1#落料模具,进行冲压实验。
3、拆装半圆形双转键离合器(1)半圆形双转键离合器结构组成:➢主动部分——大齿轮、中套、滑动轴承等;➢从动部分——曲轴、内套、外套等;➢接合件——转键、工作键(主键)和副键;➢操纵机构——关闭器等。
(2)转键离合器的工作原理中套装在大齿轮内孔中部,用平键与大齿轮连接,跟随大齿轮转动,内套和外套分别用平键和曲轴连接,转键的中部加工成与曲轴上半月形槽一致的半月形截面,当这两个半月形轮廓重合时,与曲轴的外圆组成一个完整的圆,这样中套便可与大齿轮一起自由转动,不带动曲轴,即离合器脱开。
4、拆装带式制动器➢偏心带式制动器主要由制动轮、制动带、摩擦带、制动弹簧和调节螺钉等组成。
➢制动轮用键紧固在曲轴的一端,制动带包在制动轮的外沿,其内层铆接着摩擦带,制动带的两端各铆接在紧边拉板和松边拉板上,紧边拉板与机身铰接,松边拉板用制动弹簧张紧。
制动轮与曲轴有一偏心距,因此,当滑块向下运动时,偏心轮对制动带的张紧力逐渐减小,制动力矩也逐渐减小。
➢偏心带式制动器在工作中需要经常调节:因经常有制动力矩作用,增加了压力机的能量损耗,加速摩擦带材料的磨损。
使用时需要经常调节,既不能过松,又不能过紧,以期能够与离合器准确配合,安全工作,并且要避免润滑油流入制动器摩擦面,致使制动效果大减。
一种用于中小型冲床的湿式离合制动器摘要:介绍我公司应用的一种湿式离合制动器的结构和工作原理,及相关计算。
此种离合制动器具有结构紧凑、传动平稳、动作灵活、使用寿命长,安全可靠等优点,广泛应用于中小型压力机中。
关键词:压力机、湿式离合制动器、离合扭矩、制动扭矩引言机械压力机是一种通用锻压设备,它几乎可进行所有的冲压工艺,如板料冲裁、拉伸成形、冷热挤压及粉末冶金等。
由于压力机大部分是在单次行程下工作并且需要用寸动来调整模具,因此必须在压力机传动系统中设置离合器和制动器;压力机的传动系统分为能源部分和从动部分,离合器的作用是使传动系统中的从动部分与能源部分结合或脱开,制动器的作用是在从动部分与能源部分脱开后将前者迅速制动。
可见离合器和制动器是压力机传动系统的关键部件。
它的性能直接影响压力机工作的安全性、可靠性及设备维修量。
这里主要讲述摩擦式离合器—制动器,常用的摩擦离合器—制动器的形式很多,按工作情况可分为干式和湿式两种,干式离合器—制动器的摩擦面是暴露在空气中的,而湿式是浸在油中。
按摩擦面的形状可分为圆盘式、浮动镶块式和圆锥式等;本文主要介绍的是圆盘湿式离合器—制动器。
1、结构和工作原理由图一可知当压缩空气从进气口进入时,通过从动轴2进入气缸5推动气缸相对活塞12向右运动,压缩制动弹簧14产生正压力,正压力通过摩擦片6与对偶片产生摩擦力,再通过离合器内齿轮7传给离合器齿轮4;因为离合器齿轮4与从动轴2通过胀套3过盈配合成为一体,离合器内齿轮7通过螺钉与飞轮1相连;所以可知当气体进入时,飞轮1在电机运转的情况下带动从动轴2转动,起到离合的作用。
当气体排出时,由于制动弹簧14复位推动气缸5向左运动与摩擦片6分离而与摩擦片10相结合,通过摩擦片10与对偶片产生的摩擦力使制动器内齿轮8带动制动器齿轮11,因制动器内齿轮8与制动盘9用螺钉连接,并且与飞轮支撑13通过过盈配合组成一体,飞轮支撑13又与机身固定在一起;又因为制动器齿轮11与从动轴2过盈配合,以此可得出当制动弹簧14复位时从动轴2不能转动,起到制动的作用。
J23-100T冲床实验
一、实验目的
1、了解J23-100T型压力机的结构及工作原理。
2、了解刚性离合器及带式偏心制动器的结构和工作原理。
二、实验设备及器材
1、冲床:J23-100T型压力机郑州市神达机床制造有限公司。
2、落料模具1#;δ1.2板料。
三、实验原理
通用压力机是以曲柄滑块机构作为工作机构,利用传动系统把电动机的能量和运动传递给工作机构,通过滑块对模具施加压力,从而使毛坯产生塑性变形,可以完成板料的冲裁、弯曲、浅拉深和成型等工序。
通用压力机是冲压生产中最基本和应用最广泛的一种设备。
四、实验步骤与数据分析
1、根据J23-100T型压力机机身结构,指出下图中1-15号零件的名称。
J23-100T压力机动作原理图
2、安装1#落料模具,进行冲压实验。
3、拆装半圆形双转键离合器
(1)半圆形双转键离合器结构组成:
主动部分——大齿轮、中套、滑动轴承等;
从动部分——曲轴、内套、外套等;
接合件——转键、工作键(主键)和副键;
操纵机构——关闭器等。
(2)转键离合器的工作原理
中套装在大齿轮内孔中部,用平键与大齿轮连接,跟随大齿轮转动,内套和外套分别用平键和曲轴连接,转键的中部加工成与曲轴上半月形槽一致的半月形截面,当这两个半月形轮廓重合
时,与曲轴的外圆组成一个完整的圆,这样中套便可与大齿轮一
起自由转动,不带动曲轴,即离合器脱开。
4、拆装带式制动器
偏心带式制动器主要由制动轮、制动带、摩擦带、制动弹簧和调节螺钉等组成。
制动轮用键紧固在曲轴的一端,制动带包在制动轮的外沿,其内层铆接着摩擦带,制动带的两端各铆接在紧边拉板和松边拉板上,紧边拉板与机身铰接,松边拉板用制动弹簧张紧。
制动轮与曲轴有一偏心距,因此,当滑块向下运动时,偏心轮对制动带的张紧力逐渐减小,制动力矩也逐渐减小。
偏心带式制动器在工作中需要经常调节:
因经常有制动力矩作用,增加了压力机的能量损耗,加速摩擦带材料的磨损。
使用时需要经常调节,既不能过松,又不能过紧,以期能够与离合器准确配合,安全工作,并且要避免润滑油流入制动器摩擦面,致使制动效果大减。
五、实验思考题
J23-100T压力机离合器工作键、辅助键在定位设计上存在的问题。
主要问题:工作键、辅助键的运动有时失控,使曲轴不能带动冲头按需要进行间断工作,打坏操纵机构,几十斤重的操纵机构本体飞出来可对机床的操作工人构成生命威胁。
问题的分析:通过分析压力机的工作原理,观察压力机的工
作情况,发现辅助键轴向窜动是产生错误动作的直接原因。
分析随机带来的图纸,发现辅助键中间的半缺口部位的长度是164mm,比中套长4mm。
这样,假定开始装配时辅助键的半缺口部位是对中的,若辅助键轴向窜动量超过2mm,那么超过部分就起到了传递力的作用。
此时即便是空车位置,超过部分的啮合也会带动曲轴运动。