滚轧直螺纹连接技术交底
- 格式:doc
- 大小:73.42 KB
- 文档页数:4
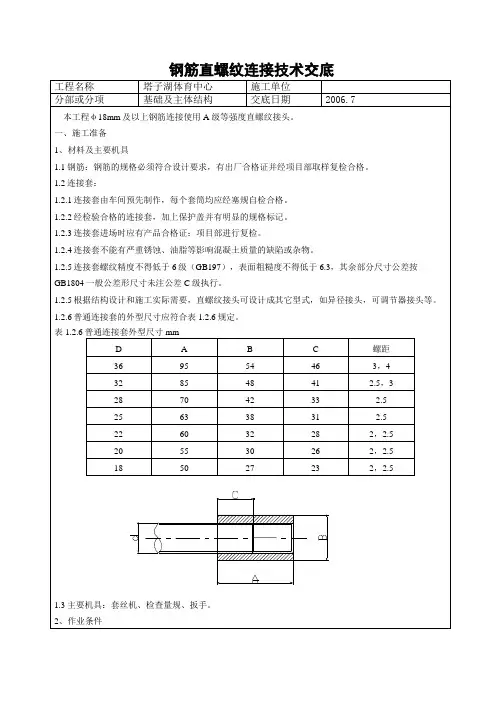
技术交底记录表1 钢筋丝头螺纹几何尺寸参数表钢筋规格(mm)套筒长度(mm)套筒外径(mm)套筒内径(mm)螺纹大径(mm)有效螺纹长度(mm)螺距(mm)完整丝扣圈数16 43±1 24±0.5 14.2±0.5 16.4 23 2.5 9 16 46±1 27±0.5 16±0.5 16.4 26 2.5 10 20 51±1 29±0.5 16±0.5 20.4 30 2.5 11 22 56±1 32.5±0.5 20±0.5 22.4 32 2.5 12 25 61±1 37±0.5 22.9±0.5 25.5 35 3 1126 66±1 41±0.26±0.5 26.5 36 3 1232 71±1 47±0.5 29.6±0.5 32.5 42 3 1336 60±1 53±0.5 33.5±0.5 36.5 46 3 1440 90±1 56±0.5 37.5±0.5 40.1 50 3 153.2.3 丝头检验:(1)操作工人应逐个检查钢筋丝头的外观质量并做出操作者标记。
(2)经自检合格的钢筋丝头,应对每种规格加工批量随机抽检 10%,且不少于10 个,如有一个丝头不合格,即应对该加工批全数检查,不合格丝头应重加工,经再次检验合格方可使用。
3.2.4 现场接头安装:(1)安装接头时,钢筋规格和套筒的规格应一致,钢筋螺纹的型式、螺距、螺纹外径应与套筒匹配。
(2)安装接头时用管钳扳手拧紧,使钢筋丝头在套筒中央位置相互顶紧。
标准型接头安装后的外露螺纹不宜超过2P(P为螺距),即套筒每端不得有一扣以上的完整丝扣外露。
(3)安装后应用扭力扳手校核拧紧扭矩,拧紧扭矩值应符合下表规定:表2 直螺纹接头安装时的最小拧紧扭矩值钢筋直径(mm)16~16 20~22 25 26 32 36~40 拧紧扭矩(N•m) 1200 250 260 320 360。
钢筋滚轧直螺纹加工及连接技术交底1、适用范围适用于直径16-50mm,HRB335和HRB400钢筋在任意方向同径及异径连接施工。
2、施工准备2.1技术准备2.1.1由钢筋剥肋滚轧直螺纹机和钢套筒生产单位提交有效的型式检验报告及基本技术参数。
2.1.2 审查、熟悉图纸、设计文件和施工技术规范;根据工程情况对钢筋接头的连接形式及同、异向连接方法进行分类。
2.1.3 对施工人员进行全面的技术、操作、安全二级交底,确保施工过程的工程质量和人身安全。
2.2机具准备2.2.1 钢筋剥肋滚轧直螺纹机:钢筋剥肋滚轧螺纹机用于加工钢筋丝头,该设备集钢筋剥肋及螺纹于一身,一次装卡即可完成两道工序,它主要由台钳、剥肋机构、滚丝头、减速机、冷却系统、电器系统、机座等组成。
2.2.2 限位挡铁:对钢筋的夹持位置进行限位,型号划分与钢筋规格相同。
2.2.3 螺纹环规:用于检验钢筋丝头的专用量。
2.2.4 力矩扳手及秋钳:用于接头拧紧。
2.2.5 辅助机具:砂轮切割机、直尺、卡具、钢丝刷、钢筋支架等。
2.3材料准备2.3.1 钢筋:直径为16-40mm的HRB335(II级)、HRB40(III级)热轧带肋钢筋,符合《钢筋混凝土用热轧带肋钢筋》(GB1499-1998)标准的要求。
钢筋应平直、无损伤;表面没有裂纹、颗粒状或片状老锈。
2.3.2 钢套筒:原材料选用优质碳素结构钢,符合《优质碳素结构钢》(GB /T699-1999)标准的要求。
套筒表面没有裂纹,表面及内螺纹没有锈蚀。
2.4 作业条件2.4.1 参加作业人员已经过培训,并经考核合格。
2.4.2 滚丝机经检查和空车调试合格,其技术参数满足使用要求。
2.4.3 人员培训与技术交底:在作业开始前,对操作人员进行操作培训。
技术人员、操作工人对工序衔接、各工序技术要求做到心中有数,应把握操作要点,不经培训不得上岗操作。
3、施工操作工艺3.1 工艺流程(见下图)钢筋丝头加工工艺流程图:钢筋端面平头、就位——剥肋滚轧螺纹——丝头质量检验——带帽保护——丝头质量抽检——存放待用。
直螺纹连接技术交底一、工程概况本工程≥0)16钢筋接头采用滚轧直螺纹连接。
二、材料内容及要求1钢筋套筒材质为45#优质碳素钢,供货单位应提供质量保证书及出厂合格证。
2、螺纹直径及丝头长度要与套筒相匹配。
查相关规范。
外观质量,目测无裂纹或其他肉眼可见缺陷。
外形尺寸,游标卡尺或专用量具长度及外径尺寸符合设计要求。
3、螺纹小径,光面塞规,通端量规要能通过螺纹的小径,而止端量规则不要通过螺纹小径。
4、螺纹中径及大径,通端螺纹塞规,能顺利旋入连接套筒两端并达到旋合长度。
止端螺纹塞规,塞规不能通过套筒内螺纹,但允许从套筒两端部分旋合,旋入量不超过3P(P为螺距)。
3、钢筋直螺纹的完整牙数不少于下表的规定牙数,查相关规范。
钢筋直径,完整牙数。
4、机具:钢筋直螺纹套丝机、梁规(环规、卡规、螺纹塞规)、力矩扳手、角向磨光机、砂轮锯、台式砂轮三.施工工艺1工艺流程钢筋下料→钢筋丝头加工一钢筋连接2、钢筋下料:下料时必须用无齿锯切割,确保钢筋端头平直,不得有马蹄形或弯曲现象。
3、钢筋丝头加工:在直螺纹滚轧机上按设计的螺距、进刀长度等参数滚轧出钢筋直螺纹丝头。
4、钢筋连接:钢筋连接时,钢筋的规格和连接套的规格应一致,并确保丝头和连接套的丝扣干净、无损。
用扳手将钢筋与直螺纹套筒拧紧,被连接的两钢筋端面应处于连接套的中间位置,偏差不大于IP(P为螺距),使两钢筋端面顶紧。
5、钢筋连接后,接头外露丝扣不得超过一个完整丝扣或三个半扣,否则应重新拧紧接头或进行加固处理。
四、滚轧直螺纹连接接头试件:1工艺检验:设备进场后,对每种规格的钢筋接头分别做一根试件,做单向拉伸实验,要求达到标准规定的技术指标。
2、现场检验同一施工条件下采用同一批材料的同等级同规格的接头,以500个为一个验收批进行检验和验收,不足500个也作为一个验收批。
3、对每一验收批接头,必须做3个试件进行试验,并按单向拉伸强度的检验指标判定是否合格。
五、质量保证措施1滚轧丝头的质量控制:1)外观及外形质量钢筋丝头螺纹应饱满,在规定的螺纹有效长度内,螺纹大径低于螺纹中径的不完整扣,累计长度不得超过三个螺纹周长,对于螺纹上翘起的硬皮可用铁刷清除。
钢筋直螺纹连接施工技术交底直螺纹接头适用于砼工程结构中钢筋直径16~40mm间HRB335、HRB400E钢筋连接。
一、施工机具钢筋直螺纹滚丝机、砂轮切割机、量规(卡规、直螺纹塞规)、游标卡尺、管钳扳手、力矩扳手。
二、施工准备1、材料准备1)钢筋:品种、规格、外观必须符合设计要求,应有出厂材质证明、进场复试合格报告单。
2)直螺纹连接套筒:用45号优质碳素结构钢或其他经试验确认符合要求的钢材。
套筒表面应有规格标记,且有出厂合格证或材质证明报告。
套筒在运输和储存中,应防止锈蚀(不含轻微浮锈)和沾污。
2、技术准备1)钢筋应先调直再加工,切口端面宜与钢筋轴线垂直,端头弯曲、马蹄严重的应切去,不得用气割下料。
2)检验合格的丝头应加以保护,在其端头加带保护帽或用套筒拧紧,按规格分类堆放整齐。
三、作业条件1、参加接头施工的操作人员已经过技术培训、考核合格,持证上岗。
2、直螺纹套丝机等机械设备经维修试用,测力扳手经校验,可满足施工要求。
3、螺纹套及钢筋端头已清理、除锈、去污,按规格尺寸加工,存放备用。
4、在大量加工前,应按规格先进行试配件制作,待试配件经检验合格后,方可大量加工。
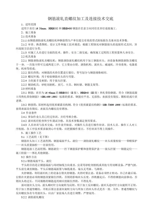
四、标准型套筒直螺纹套筒的几何尺寸(mm)五、施工操作工艺1、施工工艺1)钢筋预加工在钢筋加工棚进行,其施工程序是:钢筋除锈调直→钢筋端头切平(与钢筋轴线垂直)→下料→磨光毛刺、缝边→将钢筋端头送入套丝机卡盘开口内→车出丝头→测量和检验丝头质量→合格的按规定力矩值拧上直螺纹连接套,在两端分别拧上塑料保护套→编号、成捆分类、堆放备用2)施工现场钢筋安装连接程序是:钢筋就位→回收待连接钢筋上的保护帽→拧上钢筋,首尾对接拧入连接套→按直螺纹连接的力矩扭紧钢筋接头,直到力矩扳手发出响声为止→在接好合格的钢筋上标记→质检人员按规定力矩值检查钢筋连接质量,力矩扳手发出响声为合格接头→做钢筋接头的抽检记录2、钢筋丝头加工1)设备安装必须平稳,机床主轴轴心线应处于水平位置。
带肋钢筋滚轧直螺纹连接(剥肋)接头施工管理办法为确保钢筋滚压直螺纹连接的施工质量,特制定如下施工管理办法,以便于从严管理。
一:接头的应用:1:混凝土结构中要求充分发挥钢筋强度或对接头延性要求较高的部位采用A级接头。
2:混凝土结构中钢筋受力较小对接头延性要求不高的部位可采用B级接头。
3.受拉区的受力钢筋接头百分率不宜超过50%。
4.在受拉区钢筋受力小的部位,A级接头百分率不受限制。
5.接头宜避开有抗震设防要求的框架梁端和柱端的箍筋加密区当无法避开时,接头应采用A级接头,且接头百分率不应超过50%o6.受压区和装配式构件中钢筋受力较小部位,A级和B级接头百分率可不受限制。
7.接头端头距钢筋弯曲点不得小于钢筋直径的10倍。
二:接头的施工、现场检验与验收1凡参加钢筋连接施工的操作人员必须经过技术培训,并经考试合格后持证上岗。
2严把钢筋加工质量关,要求操作人员用专用卡规对加工出的丝头进行检验,如发现超出量规允许范围的丝头应锯焊重新加工。
将加工好的合格丝头一端拧上相应规格的保护帽,另一端拧上相应规格的连接套。
.3正确连接钢筋。
连接钢筋时,钢筋的规格和连接套规格必须一致,钢筋和连接套的丝扣应干净、完好,连接套的外露端应有保护能。
4滚压直螺纹接头的连接,可用管钳或力矩搬手预紧。
5钢筋须用无齿锯下料,钢筋端头弯曲、马蹄严重的应切掉,不得用气割下料。
6质量检验6.1滚压直螺纹丝头的外观检验丝头的外观检验分为两部分:一是应保证的完整扣数;二是完整扣数的牙型。
6.2应保证的完整扣数须达到如下要求:6.3在应保证的完整扣数内,牙型应饱满,断牙、秃牙部分累计不能超过一个周长。
6.4加工工人应逐个目测检查丝头质量,每加工10个丝头应用卡规检查丝头直径一次,并剔除不合格丝头。
6.5连接钢筋时,应检查连出厂合格证,滚压直螺纹加工检验记录。
6.6钢筋连工程开始及施工过中,应对每批进场钢筋和接头进行现场工艺检验,检验项目如下:每种规格钢筋母材进行抗拉强度试验。
1、本表由施工单位填写,交底单位与接受交底单位各存一份。
2、当做分项工程施工技术交底时,应填写“分项工程名称”栏,其它技术交底可不填写。
1、本表由施工单位填写,交底单位与接受交底单位各存一份。
2、当做分项工程施工技术交底时,应填写“分项工程名称”栏,其它技术交底可不填写。
1、本表由施工单位填写,交底单位与接受交底单位各存一份。
2、当做分项工程施工技术交底时,应填写“分项工程名称”栏,其它技术交底可不填写。
1、本表由施工单位填写,交底单位与接受交底单位各存一份。
2、当做分项工程施工技术交底时,应填写“分项工程名称”栏,其它技术交底可不填写。