餐厅信用卡结账(标准操作程序)
- 格式:doc
- 大小:44.00 KB
- 文档页数:2
酒店餐厅结账工作流程第一篇:酒店餐厅结账工作流程酒店餐厅结账工作流程1.餐厅结账单一式二联:第一联为财务联、第二联为客人联。
2.客人要求结账时,收银员根据厅面人员报结的台号打印出暂结单,厅面人员应先将账单核对后签上姓名,然后凭账单与客人结账。
如果厅面人员没签名,收银员应提醒其签名。
3.客人结账现付的,厅面人员应将两联账单拿回交收银员总结后,将第二联结账单交回客人,第一联结账单则留存收银员。
4.客人结账是挂账的,则由厅面人员将客人挂账凭据交收银员办理挂账手续后,两联账单都交收银员处理。
5.结账时客人出示优惠卡(或者厅面管理人员给予客人打折)要求打折时,厅面人员应将优惠卡(或者管理人员签名)和两联账单交收银员按程序办理打折,如果厅面人员只将一联账单交收银员,收银员可以不给予办理。
6.作废或修改账单时应由相关人员说明作废或调整原因,并签上姓名,再由厅面管理人员证实后,将修改单和作废单(两联)交收银员送财务部审计审核。
7.由于种种原因,客人需要滞后结账的,须先请厅面管理人员认可担保,然后将其转入财务部应收账款。
8.宾馆总经理、副总经理招待客人或销售部人员,经领导批准招待客户时须使用内部账单,账单请领导签字后转入财务部审计审核。
9.收银员在本班次营业结束,后应做单班结账;在本日营业工作结束后,应做总班结账。
仔细核对当日的用餐情况及收入情况,并填写“某厅核对表”。
10.在每班结束后,要做单班总结;在当日业务结束后,要做总班结账。
直接点击“单、总班结账”按钮,电脑会自动总结营业收入并产生若干报表,根据所需,打印出报表。
第二篇:餐厅酒店经理的工作流程餐厅经理的工作流程8:30参加晨会9:30参加员工点名,安排布置当天的工作。
9:50—11:00协调与其它部门之间的事项,完成总经理指定的工作任务,根据订台情况通知和检查各班组的人员调配情况,巡视各班组员工的卫生打扫情况,督导检查领班主管本时间段内的工作的情况等。
11:20抽查各班组的卫生打扫情况。
餐厅收银结账工作规范流程餐厅收银结账工作是记录餐厅营业收入的步,也是财务管理的重要环节之一。
它要求每一名收银员熟练地掌握自己的工作内容及工作程序,并运用于工作中,真正地起到监督、把关的职能作用,为下一步的财务核算奠定良好的基础。
一、收银的重要性收银是客人就餐完毕的标志,是餐厅的形象窗口,餐厅服务的重要一环,因此收银工作对于餐厅而言是极其重要的。
1.收银是对顾客就餐品质、价格与数量的后确认我们知道,诚信是商业贸易中重要的职业道德要求,中国古代就推崇“童史无欺”的商业传统美德。
作为收银员,在履行收银职责时,就是对顾客在餐厅就餐过程的后确认,这种确认包含着餐厅对自己为顾客提供菜品的保证,包含着对所售菜品的价格承诺,包含着餐厅对自己的经营服务的兑现。
所以收银台是一家餐厅的形象窗口,收银员即是一家餐厅的形象大使。
收银服务的效率高低、工作好坏直接关系到餐厅的对外形象。
2.收银是双方意愿的达成、就餐完成的标志顾客在餐厅里无论吃什么、吃多少,在付银之前他所食用的菜品仍然只是产品只能体现顾客就餐的意愿,等到餐厅收银完成顾客所食用的菜品才完成了作为“商品”的后一跃,才体现了餐厅的服务目的。
3.收银部门是餐厅经营的控制机构各个营业部门的销售工作,都需要经过收银部门得以实现,从消费凭单建立手续、传递程序及产品的定价等,都要受到收银部门的控制、稽核。
因而,它是餐厅经营中不可缺少的控制职能部门。
4.收银部门可提供餐厅经营情况的重要数据收银部门提供的统计、分析数据,是餐厅经营情报的来源和制定经营决策的客观依据之一。
总之,收银部门作为餐厅经营的有机体的一部分,同许许多多的部门一样,有着特定的重要地位和作用。
它像一架大型机器的轴承,肩负着保证机器正常运转的重任。
二、餐厅收银员工作规范为了规范餐厅收银作业,为餐厅人员做好收银工作提供指导性的依据,并保证收银的顺畅、安全、便捷、有效运行,餐厅应制定收银员工作规范。
(1)各种消费项目应及时、准确地按开单顺序记入报表。
餐厅收银结账工作规范流程餐厅收银结账工作是记录餐厅营业收入的第一步,也是财务管理的重要环节之一。
它要求每一名收银员熟练地掌握自己的工作内容及工作程序,并运用于工作中,真正地起到监督、把关的职能作用,为下一步的财务核算奠定良好的基础。
一、收银的重要性收银是客人就餐完毕的标志,是餐厅的形象窗口,餐厅服务的重要一环,因此收银工作对于餐厅而言是极其重要的。
1.收银是对顾客就餐品质、价格与数量的最后确认我们知道,诚信是商业贸易中最重要的职业道德要求,中国古代就推崇“童叟无欺”的商业传统美德。
作为收银员,在履行收银职责时,就是对顾客在餐厅就餐过程的最后确认,这种确认包含着餐厅对自己为顾客提供菜品的保证,包含着对所售菜品的价格承诺,包含着餐厅对自己的经营服务的兑现。
所以收银台是一家餐厅的形象窗口,收银员即是一家餐厅的形象大使。
收银服务的效率高低、工作好坏直接关系到餐厅的对外形象。
2.收银是双方意愿的达成、就餐完成的标志顾客在餐厅里无论吃什么、吃多少,在付银之前他所食用的菜品仍然只是产品,只能体现顾客就餐的意愿,等到餐厅收银完成,顾客所食用的菜品才完成了作为“商品”的最后一跃,才体现了餐厅的服务目的。
3.收银部门是餐厅经营的控制机构各个营业部门的销售工作,都需要经过收银部门得以实现,从消费凭单建立手续、传递程序及产品的定价等,都要受到收银部门的控制、稽核。
因而,它是餐厅经营中不可缺少的控制职能部门。
4.收银部门可提供餐厅经营情况的重要数据收银部门提供的统计、分析数据,是餐厅经营情报的来源和制定经营决策的客观依据之一。
总之,收银部门作为餐厅经营的有机体的一部分,同许许多多的部门一样,有着特定的重要地位和作用。
它像一架大型机器的轴承,肩负着保证机器正常运转的重任。
二、餐厅收银员工作规范为了规范餐厅收银作业,为餐厅人员做好收银工作提供指导性的依据,并保证收银的顺畅、安全、便捷、有效运行,餐厅应制定收银员工作规范。
(1)各种消费项目应及时、准确地按开单顺序记入报表。
餐厅结帐程序
标准:
1.确保帐单金额与客人所用食品饮料价格相吻合;
2.客人付现金应当面点清,签单应出示房卡,信用卡支付应接受本餐厅受理的信用卡;
程序:
1.现付:
1)客人要求结帐时,服务员迅速到收款台取来客人的帐单,并快速核对一下,将其放在帐夹或小托盘里
送交客人;
2)客人对帐单有疑问时,要负责耐心解释;
3)客人付现金后,服务员将其送至收银台,由收银员收帐找零,并加盖“付讫”章;
4)服务员将找零和客人的发票回呈客人;
2.签单:
1)在客人示意结帐时,服务员迅速到收银台取来帐单,放在帐夹或小托盘里交给客人;
2)客人签单时应出示房卡,服务员也应对照房卡上的房号与客人签字是否一致,是否在有效期内,如不
在有效期内,应请客人现付或用信用卡付款;
3)签单时一般餐厅不给发票,而在前台统一结帐时才给客人;
4)客人签完单后,服务员应向客人致谢然后迅速将签过字的帐单送交收款台;
3.信用卡结帐
1)服务员应了解本餐厅所接受的信用卡种类;
2)客人示意结帐时,服务员应迅速将帐单交给客人;
3)请客人在帐单上签字;
4)帐单和信用卡及客人的身份证交收款台;
5)收款员将压印签购单,填好后由服务员拿给客人
请客人签字(收银员负责审查有效时间和黑名
单);
6)将签过字的签购单送回收银台;
7)收银员核对签字;
8)服务员把信用卡、签购单客人联、帐单首联及身份证归还给客人;
4.支票结帐
1)服务员将支票、帐单(付款单位、电话号码和付款人签字),及付款人身份证交收银台;
2)收银员办理有关事宜;
3)服务员将支票的付联、发票及身份证归还给客人;
4)向客人致谢,欢迎再次光临。
酒店餐厅结账服务流程1、为客人拿帐单:1)当客人要求结帐时,服务员请客人稍等,并立即去收款台为客人取帐单;2)服务员告诉收款员所结帐单的台号,并检查帐单的台号,并检查帐单台号、人数、食品及饮品消费额是否正确;3)将取回的帐单夹在结帐夹内,走到主人右侧,打开结帐夹,右手持帐夹上端,左手轻轻帐夹下端,递至主人面前,请主人检查,注意不要让其他客人看到帐单,并对客人说:“对不起,打扰一下,先生/小姐,这是您的帐单!”2、请客人签单:1)如果客人是住店客人,服务员在为客人送上帐单的同时,为客人递上笔,并礼貌地提示客人需写清房间号、正楷姓名及签字;2)客人签好帐单后,服务员将帐单重新夹在结帐夹内,拿起帐夹,并真诚地感谢客人;3)将帐单送回收款员处。
3、信用卡结帐:1)收款员做好信用卡收据好,服务员检查正误后将收据、帐单及信用卡夹在结帐夹内,拿回上餐厅;2)将结帐夹打开,从主人右侧递给主人,并为客人递上笔,请客人分别在帐单和信用卡收据上签字,并检查签字是否与信用卡上的签字一致;3)将帐单第一页、信用卡收据中的客人存根页及信用卡递给客人,并真诚地感谢客人;4)将帐单第二联及信用卡收据另外三页送回收款员处。
4、现金结帐:1)如客人付现金,应在客人面前清点钱数,并请客人等候,将帐单及现金送收款员;2)收款员收完钱后,服务员将帐单第一页及所找零钱夹在结帐夹中,送回主人;3)服务员站立于客人右侧,打开结帐夹,将帐单第一页及所找零钱递给客人,同时真诚地感谢客人;4)客人所找钱数正确后,服务员迅速离开客人餐桌。
5、支票结帐:1)如客人支付支票,应请客人出示身份证或联系电话,然后将帐单及支票证件同时送给收款员;2)收款员结完并记录下证件号码及联系电话后,服务员将帐单第一联及支标存根核对后送还客人,并真诚的感谢客人;3)如客人使用密码号,并真诚地感谢客人。
6、结帐后的服务:如客人结帐完毕并未马上离开餐厅,而继续交谈时,服务员应继续提供服务,为客人添加茶水,并及时更换烟灰缸。
信用卡的结算方式流程和内容下载温馨提示:该文档是我店铺精心编制而成,希望大家下载以后,能够帮助大家解决实际的问题。
文档下载后可定制随意修改,请根据实际需要进行相应的调整和使用,谢谢!并且,本店铺为大家提供各种各样类型的实用资料,如教育随笔、日记赏析、句子摘抄、古诗大全、经典美文、话题作文、工作总结、词语解析、文案摘录、其他资料等等,如想了解不同资料格式和写法,敬请关注!Download tips: This document is carefully compiled by theeditor. I hope that after you download them,they can help yousolve practical problems. The document can be customized andmodified after downloading,please adjust and use it according toactual needs, thank you!In addition, our shop provides you with various types ofpractical materials,such as educational essays, diaryappreciation,sentence excerpts,ancient poems,classic articles,topic composition,work summary,word parsing,copy excerpts,other materials and so on,want to know different data formats andwriting methods,please pay attention!信用卡结算方式流程。
1. 消费,持卡人使用信用卡在商家处进行消费。
餐厅常用的结账方式一:现金结账(cash)1.当客人用餐完毕后,示意结账时,服务人员应到吧台拿帐单(账单提前打印)并核对帐单,用结账夹递给客人。
注意事项:(1)不要主动大声的报帐单金额(2)宾客付款后,应礼貌的致谢,当面点清数量,注意辨别真伪并询问一下客人是否需要开发票,用收银夹将帐单及现金送回吧台,然后把找回的零钱及发票用结账夹送交客人,并当面点清。
(3)再次致谢二:信用卡(credit card)1.同现金将帐一样2.确认客人的信用卡是本店接纳的,检查持卡人姓名、信用卡有效期,询问持卡人是否需要出示本人身份证,并向客人致谢。
3.将信用卡、身份证及账单送交吧台,确认无误后,刷卡办理结帐手续。
4.请宾客确认帐单金额,并在信用卡使用凭据上签名。
5.服务人员核对宾客签名是否与原卡背后签名相同,将信用卡凭据中的顾客副本、信用卡、身份证件交还宾客,正本有收银员保管三:签单(sign bill)1.同上2.确认是有效签字人后,请客人在账单上填房间号及正楷签名(签名要写办理入住登记时的名字)或协议单位和姓名(挂单位需客人留手机号)。
3.将帐单送到收银处进行核对,检查无误后,请客人放心离开,再次致谢。
四:刷卡(slot card)1.帐单拿给客人确认2.询问客人的银行卡是否需要密码3.刷卡机上输入金额4.如果需要密码,把移动刷卡机拿到客人桌边,然客人输入密码5.打出单据,让客人签字6.底联留给客人五.餐劵(Meal coupons)1.拿到餐卷后确认日期,时间,2.确认是否在有效日期内3.交给收银,并告诉收银台号结账前准备:1.询问客人有没有要添加的东西,若要添加东西先下单。
2.检查所有菜品和酒水是否上齐,若没上齐询问是否需要退掉。
3.仔细核单有没有未下单东西,若有及时补单4.需要分单的客人单据是否分开5.跟客人核单:打账单然客人过目,客人没有疑义,再让客人买单。
结账服务的工作程序在宾客就餐基本完毕,不需再添加其它菜品、饮料等时,在宾客示意的情况下,到收银处打出账单。
一. 递送:1. 在宾客示意结账后,服务员可请宾客稍等,立即去收银处取账单。
2. 告知收银员所结账的台号,并检查所开账单的台号、人数、食品及饮料数量、价格是否正确。
3. 将打印好的账单放在结账夹内,在客人右侧打开,右手持结账夹上端,左手轻托账夹下端,递到主人面前,注意不要让其他客人看到账单。
二. 结账:1. 签单:(1)如果是住客,礼貌地请客人出示房卡及钥匙,在递上账单的同时,为客人递上笔。
(礼貌地提示客人写清房号、正楷姓名及签名)问请总台是否有充足的押金方可挂帐。
(2)客人签好账单后,检查、核对所填房号、姓名与房卡是否一致,拿起账夹,真诚地感谢客人。
迅速将账单送回收银处。
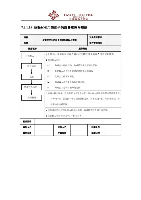
2. 信用卡结账:(1)向客人展阅账单后,如客人用信用卡结账,服务员请客人稍候,将信用卡和身份证及账单送回收银处。
(2)服务员将收银员做好的信用卡收据检查无误后,同账单一起及信用卡、身份证全部夹在结账夹内,拿回至客人处。
(3)从客人右侧递上账单,同时递上笔,请客人分别在账单及收据上签名,并注意核对签名是否与身份证及信用卡上的字一致。
(注:客人不签名,此账单联无效)(4)将账单第一联、信用卡顾客存根联、信用卡、身份证递给客人并讲清楚已全部归还,真诚地感谢客人。
(5)迅速将账单第二联及信用卡收据送回收银处。
(6)如客人使用需输密码的借记卡,应引领客人至收银处,服务员站立一旁至结账毕,陪客人回到就餐位置。
3. 现金结账:(1)如果客人现金结账,应在客人面前清点钱数,并告知客人总金额,请客人稍候,将账单及现金送至收银处。
(2)将收零及账单第一联放于结账夹内送回至客人处。
(3)服务员站立于客人右侧打开结账夹,将账单及找零递给客人。
如客人表示不需找零时,应婉言谢绝。
(4)客人确定所找钱数正确后,服务员在向客人表示感谢后,迅速离开餐桌。
结账服务流程及标准(1)接受宾客结账①当宾客要求接帐时,及时处理;②主动询问宾客何时结账。
特别提示:宾客要求结账,4分钟内递上账单。
(2)核对账单①根据台号填写结账小单;②核对台号、账目。
特别提示:保证账单准确。
(3)为宾客结账“对不起,让您久等了。
”然后将账单递给宾客。
特别提示:耐心解释,声音愉快,讲话清晰。
(4)解释账目“您的这笔帐是---”。
特别提示:讲话慢而清晰。
(5)信用卡结账①取来宾客信用卡交给收款员;②人民币卡附带身份证;③递上账单和信用卡联指导宾客签字;④将信用卡和宾客留存一联发票(人民币、卡和身份证)还给宾客。
(6)现金结账①当宾客面点清(唱收适当);②问清宾客是否需要发票;③取回现金交至收款员;④找零给宾客,当面点清,并呈上发票。
特别提示:只接受人民币,点清,帐目准确无误。
(7)托收结账①指导宾客填上单位名称、姓名、地址、电话号码、身份证号码;②核对工作证。
特别提示:只接受信用关系的客户。
(8)支票结账①指导宾客填写姓名、地址、身份证号码;②核对身份证。
(9)签单结账①请宾客分别签上房号、姓名;②请宾客出示房卡;③核对房卡上的姓名、房号及离店日期是否相符;④交给收款员再与电脑核对。
特别提示:保证宾客签单与房号相符。
(10)感谢宾客“谢谢您,先生!”特别提示:礼貌而热情。
十五、应对不满意宾客的处理程序(1)倾听①听取宾客的投诉,注意细节,让宾客充分的说出他们的感受和要求;②倾听时要保持镇定,不要有生气的表现,更不能与宾客争辩。
特别提示:让宾客把自己的不满发泄出来,就是一种释放。
(2)向宾客致歉①理解宾客的感受,并为所出现的问题致歉,不管是谁的错;②重复宾客的投诉,确保您清楚所有的过程,并让宾客知道您用心倾听了。
特别提示:真诚,有歉意。
(3)采取措施①向宾客解释您会如何解决这些问题;②向宾客表示歉意并告知您将何时回来;③立即叫来主管与宾客交谈,让主管知道您为解决这个问题都做了哪些工作。
4.1信用卡类散客结账
业务流程图
4.1.1热情问候客人,确认客人退房。
4.1.2收回房卡,读卡确定房号。
4.1.3通知服务中心查房,在退房记录本上登记房号。
4.1.4取出客人账单,查看付款方式确定为信用卡。
4.1.5记录楼层查房结果,与客人确认无误并准确录入系
统。
4.1.6打印明细账单,请客人签认住店消费。
4.1.7客人确认消费金额无误,请其出示已做预授权的信
用卡,在POS机上做授权完成消费金额。
4.1.8客人确认预授权完成金额后,请其在卡单上签名确
认,卡单黄联交给客人,另外两联钉在账单上。
4.1.9在系统账务处理中用信用卡方式结账,打印出汇总
账单。
4.1.10客人需要开具发票的,问清楚以单位或个人名义开
票,如是单位的,由客人在账单上写出名称,再对照打
印发票。
4.1.11将发票客户联交给客人,请其核对开票名称与金额
是否相符,避免出错。
4.1.12结账手续办理完毕,感谢客人的光临,礼貌与客人
道别。
4.1.13在账单及系统中备注已开发票,将蓝联、绿联按规
定存放。
4.1.14最后确认所有结账手续完成,钉投账单。