定量研究化学反应的复习
- 格式:ppt
- 大小:3.02 MB
- 文档页数:21
第五单元化学反应的定量关系复习课教学设计学思结合讲练结合合作探究活动一:质量守恒定律理解、验证及应用1.推断物质化学式2.推断未知物的组成元素3.数据分析4.微观示意图分析学生活动:导学案填空小组合作讨论回答活动评价:1.能够正确从宏观和微观两方面利用质量守恒定律解释和解答相关问题。
学生活动:学生利用质量守恒定律分析,回答小组讨论后回答活动评价:2.能够正确推断出物质的化学式。
学生活动:学生利用质量守恒定律分析,回答活动评价:3.应用质量守恒定律解决实际问题,培养解决问题的能力和数据分析能力4.从微观视角看化学变化,体验宏观-微观-符号三重表征的一致性。
方法点拨:1.原子守恒 2.微观粒子数—化学式—配平方程式活动二:化学方程式书写和意义方法点拨:1.根据信息找全反应物、生成物(隐含的物质)和反应条件2. 质方面:反应物、生成物、反应条件量方面:质量比、粒子个数比活动三:化学方程式的简单计算学生活动:学生填写导学案完成导学案练习题活动评价:5.能够熟练书写出常见的化学方程式。
6.能准确的说出化学方程式的意义,并能正确的书写化学方程式。
学生活动:学习自主练习活动评价:7、能熟练根据化学方程式进行计算,步骤规范。
8、学会利用化学方程式的简单计算解决实际问题,逐渐形成从定量的角度研究化学变化的意识。
归纳提升学生活动:学生自主构建,画思维导图,总结各部分内容的联系活动评价:能够总结核心知识之间的关系,形成化学观念。
第一节化学反应中的质量守恒一、物质发生化学变化的实质1、从宏观上讲:物质发生化学变化时生成了新物质。
如磷燃烧生成了五氧化二磷,蜡烛燃烧生成了水和二氧化碳。
2、从微观上讲:由分子构成的物质发生化学变化时分子分裂成原子,原子重新组合成新的分子。
二、质量守恒定律1、概念:参加化学反应的各物质的质量总和,等于反应后生成的各物质的质量总和,这个规律叫做质量守恒定律。
质量守恒定律是自然科学的基本定律之一,它告诉我们化学变化只能改变物质的种类而不能改变物质的总质量。
2、注意:①质量守恒定律应用于化学变化,不能应用于物理变化。
例:冰融化成水,大块矿石砸碎变成小块矿石,这些变化前后物质的质量总和虽然相等,但不能把物质的这种变化说成是符合质量守恒定律。
②适量守恒定律说的是“质量守恒”而不是其它方面的守恒。
例:对于反应物和生成物都是气体的反应来说,参加反应的各气体的质量之和一定等于生成的各气体的质量之和,但其总体积却不一定相等。
③注意正确认识“参加化学反应”的各物质,如有的反应需要使用催化剂,3、利用原子、分子只是解释质量守恒的原因(1)化学反应的实质:化学反应是参加反应的各物质(反应物)的原子重新组合而生成其它物质(生成物)的过程。
由分子构成的物质在化学反应中的变化过程可表示如下:(2)质量守恒的原因:在化学反应前后,没有变化,所以,、、亠"注意:原子种类没有改变,原子数目没有增减,原子的质量反应前后的质量总和必然相等。
①原子“三不变”导致反应前后质量必然相等。
②从宏观角度分析:反应前后元素的种类和质量均不改变。
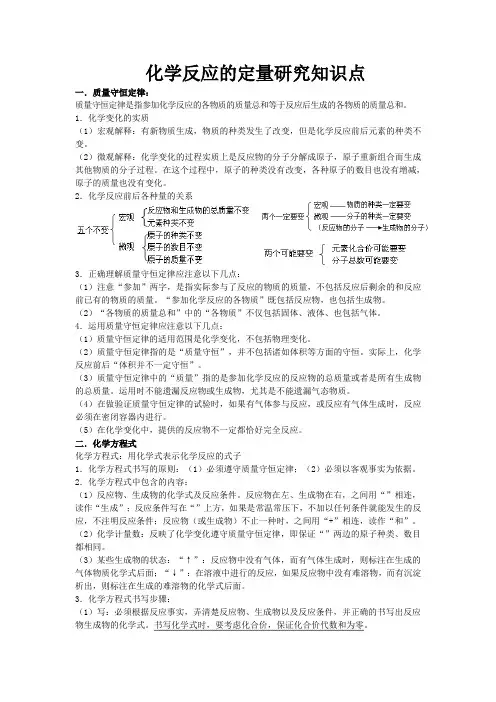
(3)化学反应前后“六个不变、三个一定改变、两个可能改变”「反应物和生成物的总质量不变宏观*各种元素的质量不变六个不变J I元素的种类不变f原子种类不变,微观{原子数目不变I原子质量不变『宏观——物质种类一定改变两个一定改变<.微观一一分子的种类一定改变「宏观:物质的状态可能改变三个可能改变{元素的化合价可能改变'微观:分子总数可能改变4、质量守恒定律的运用①利用质量守恒定律,解释有关现象。
化学反应的定量研究知识点一.质量守恒定律:质量守恒定律是指参加化学反应的各物质的质量总和等于反应后生成的各物质的质量总和。
1.化学变化的实质(1)宏观解释:有新物质生成,物质的种类发生了改变,但是化学反应前后元素的种类不变。
(2)微观解释:化学变化的过程实质上是反应物的分子分解成原子,原子重新组合而生成其他物质的分子过程。
在这个过程中,原子的种类没有改变,各种原子的数目也没有增减,原子的质量也没有变化。
2.化学反应前后各种量的关系3.正确理解质量守恒定律应注意以下几点:(1)注意“参加”两字,是指实际参与了反应的物质的质量,不包括反应后剩余的和反应前已有的物质的质量。
“参加化学反应的各物质”既包括反应物,也包括生成物。
(2)“各物质的质量总和”中的“各物质”不仅包括固体、液体、也包括气体。
4.运用质量守恒定律应注意以下几点:(1)质量守恒定律的适用范围是化学变化,不包括物理变化。
(2)质量守恒定律指的是“质量守恒”,并不包括诸如体积等方面的守恒。
实际上,化学反应前后“体积并不一定守恒”。
(3)质量守恒定律中的“质量”指的是参加化学反应的反应物的总质量或者是所有生成物的总质量。
运用时不能遗漏反应物或生成物,尤其是不能遗漏气态物质。
(4)在做验证质量守恒定律的试验时,如果有气体参与反应,或反应有气体生成时,反应必须在密闭容器内进行。
(5)在化学变化中,提供的反应物不一定都恰好完全反应。
二.化学方程式化学方程式:用化学式表示化学反应的式子1.化学方程式书写的原则:(1)必须遵守质量守恒定律;(2)必须以客观事实为依据。
2.化学方程式中包含的内容:(1)反应物、生成物的化学式及反应条件。
反应物在左、生成物在右,之间用“”相连,读作“生成”;反应条件写在“”上方,如果是常温常压下,不加以任何条件就能发生的反应,不注明反应条件;反应物(或生成物)不止一种时,之间用“+”相连,读作“和”。
(2)化学计量数:反映了化学变化遵守质量守恒定律,即保证“”两边的原子种类、数目都相同。
第五单元定量研究化学反应一、物质发生化学变化的实质1、从宏观上讲:物质发生化学变化时生成了新物质。
2、从微观上讲:由分子构成的物质发生化学变化时分子分裂成原子,原子重新组合成新分子。
二、质量守恒定律:1、概念:参加化学反应的各物质的质量总和,等于反应后生成的各物质的质量总和。
它告诉我们化学变化只能改变物质的种类而不能改变物质的总质量。
2、注意:①质量守恒定律适用于一切化学变化,不能用于物理变化。
②适量守恒定律说的是“质量守恒”,并不包括诸如体积等方面的守恒。
实际上,化学反应前后“体积并不一定守恒”。
③“反应前各物质的总质量等于反应后各物质的总质量。
”这句话也是正确的,因为“总质量”中包含了反应中的剩余物或杂质的质量。
④在做验证质量守恒定律的试验时,如果有气体参与或生成,反应必须在密闭容器内进行。
⑤在化学变化中,提供的反应物不一定都恰好完全反应。
注意正确认识“参加化学反应”的各物质,如有的反应需要使用催化剂,不能将催化剂视为反应物。
3、质量守恒的原因:在化学反应前后,原子种类没有改变,原子数目没有增减,原子的质量没有变化。
所以,反应前后的质量总和必然相等。
4、化学反应前后各种量的关系:反应物和生成物的总质量不变宏观各种元素的质量不变六个不变元素的种类不变原子种类不变微观原子数目不变原子质量不变宏观——物质种类一定改变两个一定改变微观——分子的种类一定改变宏观:物质的状态可能改变三个可能改变元素的化合价可能改变微观:分子总数可能改变三.化学方程式(重点、难点)化学方程式:用化学式表示化学反应的式子化学方程式书写的原则:(1)必须遵守质量守恒定律,要使反应前后各原子的种类和数目保持不变;(2)必须以客观事实为依据,不能凭空臆造事实上不存在的物质和化学反应。
举例:2Cu+O2△ 2CuO、 C+O2点燃CO2注意:①“△”表示反应需要加热。
②“↑”或“↓”表示生成物是气体或沉淀。
如果反应物和生成物中都有气体,气体生成物就不需要注“↑”。
系统复习―――第五单元定量研究化学反应一、基础回顾(请认真填写,想不起来的查资料、商量)二、典型例题考点1 质量守恒定律的应用(2014.山东菏泽)如图表示某化学反应的微观过程,下列有关说法正确的是()A.该反应属于化合反应B.反应物甲的质量等于生成物丁的质量C.甲和丙均为有机物D.甲的化学式为C2H2考点2 化学方程式的书写与判断通过一年的学习,我们认识了很多化学方程式.下列应用和相应的原理及基本反应类型均正确的是()考点3 有关化学方程式的计算(2014.山东烟台)某兴趣小组在实验室发现一瓶敞口久置的氢氧化钠和一瓶未标浓度的稀盐酸,为测定氢氧化钠的变质情况和稀盐酸的浓度,他们取9.3g变质的氢氧化钠样品于锥形瓶中,加入50g水,充分溶解,再向锥形瓶中滴加未知浓度的稀盐酸,实验测得加入稀盐酸的质量与锥形瓶中物质的质量关系如图所示.求:(1)9.3g样品中碳酸钠的质量.(2)未知浓度的稀盐酸的溶质质量分数.课堂速效达标1.(2014.江苏南京)根据化学方程式不能获得的信息是()A.该反应中的反应物和生成物B.化学反应的快慢C.反应发生所需要的条件D.参加反应的各粒子的相对数量2、(2014.广西桂林)二硫化碳(CS2)燃烧的化学方程式为CS2+3O2点燃CO2+2X,,据此推断X的化学式为()A、S2O6B、SO3C、SO2D、S3、解释下列事实的化学方程式正确的是()A、用生石灰作干燥剂:CaO+H2O=Ca(OH)2B、用一氧化碳还原赤铁矿:CO+Fe2O3=Fe+CO2C、用高锰酸钾加热制取氧气:KMnO4加热K2MnO4+MnO2+O2D、用熟石灰处理硫酸厂的废水:2NaOH+H2SO4=Na2SO4+2H2O4.(2014.广西贺州)在反应A+B=C+D中,20g A和10g B恰好完全反应,生成5g C,若要制得5g D,则需要B的质量为()A.5g B.4g C.2g D.3g5、(2014.广西贺州)镁带在耐高温的密闭容器中(内含空气)加热发生反应下列图中能正确表示容器里所盛物质总质量变化的是()A B C D6、(2014.湖北宜昌)如图是通过白磷燃烧来验证质量守恒定律的实验,下列说法错误的是()A.反应前锥形瓶内白磷和氧气的总质量一定等于反应后生成五氧化二磷的质量B.白磷燃烧结束,锥形瓶应冷却后再放在天平上称量C.实验过程中气球先变大后变瘪D.瓶底的细砂起隔热作用7、(2014.湖北十堰).工业上用甲和乙通过化合反应制备丙,如图是三种分子的模型图,根据微观示意图得出的结论错误的是()A.甲的化学式为C2H4B.保持乙化学性质的最小微粒是水分子C.乙和丙都属于氧化物D.化学反应前后分子的种类都发生了改变8、(2014.广西南宁)一定条件下,甲、乙、丙、丁四种物质在密闭容器中反应,测得反应前后各物质的质量分数如图所示。
定量研究化学反应复习学案-----(化学方程式的计算)【复习目标】1、能够熟练掌握化学方程式计算的解题步骤、格式、思路。
2、培养学生综合分析能力。
【复习重点】1、化学方程式计算的解题方法及过程。
2、理清化学反应的基本过程以及数据的获取。
【复习难点】1、学会分析题意,挖掘题目的隐含条件,能从题目中找出有关反应的化学方程式,并确定已知量和未知量;2、能根据化学方程式确定已知量和未知量之间的质量关系。
【学习过程】一、前置复习例1 工业上,煅烧石灰石可制得生石灰和二氧化碳。
如果要制取5.6t氧化钙,需要碳酸钙的质量是多少?请同学们思考下计算步骤有哪些?(1)____________________________(2)____________________________(3)____________________________(4)____________________________(5)____________________________二、自主学习,合作探究类型1:坐标图像型例2.某小组同学对实验过程中产生的氯化钡和盐酸的混合废液进行如下处理:取140.05g氯化钡和盐酸的混合废液于烧杯中,向其中逐滴加入碳酸钠溶液.加入碳酸钠溶液质量与生成沉淀质量的关系如图所示.求:当恰好完全反应时.所得溶液的溶质质量分数是多少?(写出计算过程)特点:将实验数据标注在图像中,而题干中出现的数据较少,不足以满足解题的需要。
因此,图像中的数据通常是解题的依据。
图象型计算题通常涉及不同物质之间发生的多个化学反应,且各反应之间存在着紧密联系。
方法指导:(1)找拐点,看拐点的横坐标,确定反应物或生成物的质量(2)若为沉淀和气体类曲线,则纵坐标拐点与起点的差值表示反应后产生沉淀或气体的质量;横坐标拐点与起点的差值表示参加反应的反应质量(3)若为PH曲线,则纵坐标可以判断反应进行的程度,横坐标可以读出参加反应的溶液的质量(4)利用图像所给的数据并结合题干已知条件、化学方程式进行计算。
《定量研究化学反应》知识清单一、化学反应中的质量守恒定律质量守恒定律是定量研究化学反应的基础。
它指出,在化学反应中,参加反应的各物质的质量总和等于反应后生成的各物质的质量总和。
这一定律的本质是因为化学反应的过程只是原子重新组合的过程,原子的种类、数目和质量都没有改变。
例如,氢气和氧气在点燃的条件下生成水,2 个氢气分子和 1 个氧气分子反应生成 2 个水分子。
反应前氢气和氧气的质量总和,与反应后生成水的质量相等。
在实际应用中,我们可以通过质量守恒定律来进行化学方程式的配平,确定化学反应中各物质之间的质量关系,从而进行定量计算。
二、化学方程式化学方程式是用化学式来表示化学反应的式子。
它不仅能表示反应物、生成物和反应条件,还能体现出反应物和生成物之间的质量比和粒子个数比。
书写化学方程式要遵循两个原则:一是要以客观事实为基础,不能凭空臆造不存在的物质和化学反应;二是要遵守质量守恒定律,等号两边各原子的种类和数目必须相等。
例如,铁与硫酸铜溶液反应生成硫酸亚铁和铜,其化学方程式为:Fe + CuSO₄= FeSO₄+ Cu。
通过这个化学方程式,我们可以知道56 份质量的铁与 160 份质量的硫酸铜反应,生成 152 份质量的硫酸亚铁和 64 份质量的铜。
三、根据化学方程式的计算根据化学方程式进行计算是定量研究化学反应的重要手段。
计算的一般步骤如下:1、设未知量:根据题目要求,设出所求物质的质量或体积等。
2、写出化学方程式:要确保化学方程式书写正确。
3、找出相关物质的相对分子质量和已知量、未知量:相对分子质量要计算准确,已知量要带单位。
4、列出比例式:根据化学方程式中各物质的质量比等于相对分子质量乘以化学计量数之比,列出比例式。
5、求解:计算出未知量的值。
6、答:简明扼要地写出答案。
例如,要制取 44 克二氧化碳,需要多少克碳酸钙与足量的稀盐酸反应?首先写出化学方程式:CaCO₃+ 2HCl = CaCl₂+ H₂O + CO₂↑碳酸钙的相对分子质量为 100,二氧化碳的相对分子质量为 44。