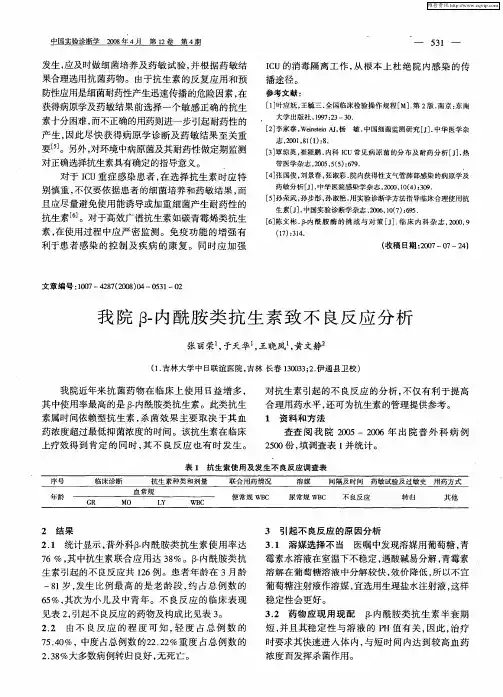
内酰胺类抗生素不良反应分析
- 格式:pdf
- 大小:101.55 KB
- 文档页数:2
一例亚胺培南西司他汀钠导致抽搐的病例分析碳青霉烯类抗菌药物是一类具有广谱抗菌作用的β-内酰胺类抗生素。
其常用药物包括亚胺培南、美罗培南、厄他培南、法罗培南、帕尼培南和多尼培南等。
此类药物可诱发神经毒性,发生率约为 0.01% ~3%。
神经毒性主要临床表现为头痛、惊厥、癫痫、肌阵挛、意识障碍等。
现将临床药师发现的一例亚胺培南西司他汀钠导致患者抽搐的病例分析如下:一、病历摘要患者女性,66岁,于2018年1月18日入院,主诉:慢性咳嗽、咳痰20年,加重两月。
患者自诉20年前无明显诱因开始出现咳嗽、咳痰,偶有黄色粘痰,伴气短,无发热、咯血、胸痛、头晕、头痛,曾多次于医院就诊(具体不详),上述症状可缓解,但反复发作,患者平时口服“复方川羚角定喘胶囊”、“氨茶碱”治疗,自述两月前无明显诱因出现上述症状加重,伴双下肢浮肿,无发热、咯血、胸痛、胸闷及夜间憋醒,后于当地医院就诊(具体不详),给予“螺内酯”口服,自觉上述症状未见明显缓解,今为求进一步诊治,遂来我院,急诊以“”收入我科,病程中饮食睡眠一般,自述小便量近期减少。
查体:体温36.8℃,脉搏104次/分,呼吸22次/分,血压127/65mmHg。
一般状态欠佳,意识清楚,浅表淋巴结无肿大,球结膜无水肿充血,睑结膜无苍白,口唇轻度发绀,颈静脉无充盈怒张,双肺叩诊清音,听诊呼吸音正常,可闻及干湿罗音,心率104次/分,节律规整,未闻及病理性杂音,腹软,无压痛和反跳痛,肝脾肋下未触及,双下肢凹陷性水肿。
辅助检查:血气分析:PH7.499,PCO2 39.4mmHg,PO269.2mmHg,SO293.8%。
全学分析:WBC 8.32*109/L,NEUT% 85.94%。
肾功:Cr 35.90umol/L,BUN3.18mmol/L。
肝功:ALB 26.10g/L,ALT 5.30U/L,AST 10.40U/L。
肺CT:支气管扩张。
二、治疗经过根据患者症状,结合患者用药史,给予初始用药方案如下:注射用盐酸头孢吡肟2g +0.9%氯化钠注射液100ml bid ivgtt硫酸依替米星氯化钠注射液 0.2g qd ivgtt1月19日(第二日),咳嗽、咳痰、呼吸困难。
阿莫西林与阿莫西林-克拉维酸钾不良反应观察及合理用药措施【摘要】目的探讨和观察阿莫西林与阿莫西林-克拉维酸钾的不良反应及合理用药措施。
方法选取我院收治患者68例为研究对象时间,时间2020年2月-2021年2月;按照随机颜色球抽取法分为参照组34例(给予阿莫西林治疗)和研究组34例(给予阿莫西林-克拉维酸钾治疗),对两组患者不良反应发生情况及不良反应持续时间进行对比与分析,总结合理用药措施。
结果治疗期间,两组患者均出现了过敏、泌尿系统不良反应、胃肠道不良反应、中枢神经系统不良反应以及其他不良反应;研究组患者不良反应发生率及不良反应持续时间均低于参照组,组间差异明显,呈现统计学意义(<0.05)。
结论阿莫西林与阿莫西林-克拉维酸钾不良反应相同,其中阿莫西林-克拉维酸钾不良反应发生率较小,具有较高用药安全性;可在临床推广应用。
【关键词】阿莫西林;阿莫西林-克拉维酸钾;不良反应阿莫西林,又称安莫西林;属半合成青霉素类广谱β-内酰胺类抗生素。
阿莫西林-克拉维酸钾,别称“抗之霸”;属其他β内酰胺类与β内酰胺酶抑制药。
上述两种药物均为临床常用抗感染药物,可很好的治疗由于敏感菌感染所引起的鼻窦炎、扁桃体炎、咽炎、泌尿系统感染以及皮肤软组织感染等疾病,有效改善上述感染性疾病患者的病症表现[1]。
目前,阿莫西林与阿莫西林-克拉维酸钾均被广泛应用于临床治疗中;但在实际治疗中,阿莫西林与阿莫西林-克拉维酸钾均存在一定不良反应。
本研究对阿莫西林与阿莫西林-克拉维酸钾不良反应进行观察与分析,探讨合理用药措施;现作如下表述:1.基线资料和方法1.1基线资料选取我院收治患者68例为研究对象时间,时间2020年2月-2021年2月;按照随机颜色球抽取法分为参照组34例(给予阿莫西林治疗)和研究组34例(给予阿莫西林-克拉维酸钾治疗)。
参照组34例感染性疾病患者中18例男性患者、16例女性患者;患者年龄分布在22岁-67岁之间,年龄平均(44.26±2.21)岁。
阿莫西林的药理机制及临床应用阿莫西林的药理机制及临床应用一、药理机制1:作用机制:- 阿莫西林是一种广谱的β-内酰胺类抗生素,通过抑制细菌细胞壁的合成来发挥其杀菌作用。
- 阿莫西林能与细菌细胞壁合成酶(PBP)结合,阻断胞壁的合成,导致细菌失去保护性的细胞壁,最终细菌死亡。
- 阿莫西林对革兰阳性以及某些革兰阴性细菌均有较强的抗菌活性。
2:药代动力学:- 口服给药后,阿莫西林能迅速被吸收,并在体内广泛分布。
- 阿莫西林的生物利用度高达80-90%,食物的摄入不会明显影响其吸收。
- 阿莫西林的半衰期约为1-1.5小时,并主要通过肾脏排泄。
二、临床应用1:感染治疗:- 上呼吸道感染:阿莫西林可用于治疗咽喉炎、扁桃体炎等上呼吸道感染,通常与头孢菌素类药物联合使用,提高疗效。
- 下呼吸道感染:阿莫西林可用于治疗细菌性肺炎、支气管炎等下呼吸道感染。
- 尿路感染:阿莫西林是治疗尿路感染常用的抗生素之一,特别适用于妊娠妇女及婴幼儿。
2:预防性应用:- 心内膜炎预防:阿莫西林可用于某些高危心脏病患者进行心内膜炎的预防。
- 手术预防:阿莫西林可在某些手术前进行使用,预防手术后的感染。
3:不良反应:- 常见不良反应包括恶心、呕吐、腹泻等消化道反应。
- 较少见的不良反应包括过敏反应、荨麻疹、乏力等。
附件:1:临床试验数据:附有阿莫西林在不同感染病例中的疗效评估数据。
2:药物说明书:附有阿莫西林的详细药物信息。
法律名词及注释:1:β-内酰胺类抗生素:广谱抗生素家族的一种,通过抑制细菌细胞壁的合成来发挥杀菌作用。
2:细菌细胞壁合成酶(PBP):一种参与细菌细胞壁合成的酶类,阿莫西林通过与其结合来发挥抗菌作用。
3:生物利用度:口服给药后,药物能获得的生物效应的百分比。
4:半衰期:药物的血浆浓度下降50%所需的时间。
5:消化道反应:使用阿莫西林时常见的不良反应,通常表现为恶心、呕吐和腹泻等症状。
6:过敏反应:个体对药物产生过敏反应的免疫反应。
头孢菌素类药物的不良反应及临床使用要点分析头孢菌素类药物是广泛应用于临床的一类抗生素,其主要作用机制是通过抑制细菌细胞壁的合成而发挥抗菌作用。
头孢菌素类药物也存在着一些不良反应和临床使用要点需要注意。
不良反应:1. 过敏反应:头孢菌素类药物是β-内酰胺类抗生素,易引起过敏反应,包括皮疹、荨麻疹、发热、休克等。
严重过敏反应可能发生在首次使用药物时,因此需要警惕。
2. 消化系统反应:头孢菌素类药物可能引起恶心、呕吐、腹泻等消化系统不良反应。
这些反应多为轻度,并且通常随着治疗的进行而自行消失。
3. 肝功能损害:头孢菌素类药物可能引起肝功能损害,如肝酶升高、黄疸等。
临床上需要根据患者的肝功能状况,选择适当的剂量和监测肝功能。
5. 血液系统反应:头孢菌素类药物可引起血小板减少、白细胞减少等血液系统不良反应。
对于有血液系统疾病或正在接受抗凝治疗的患者,需要密切监测血常规。
临床使用要点:1. 适应症选择:头孢菌素类药物广谱抗菌作用,适用于多种感染,如上呼吸道感染、下呼吸道感染、泌尿系统感染等。
但根据细菌耐药情况和病原学特点,应选择适当的头孢菌素类药物。
2. 剂量调整:头孢菌素类药物在不同年龄段和不同肾、肝功能状态下的剂量需要调整。
对于婴幼儿、老年人以及有肝肾功能损害的患者,应根据临床情况调整剂量。
3. 用药时间和疗程:头孢菌素类药物的疗程应根据感染的严重程度和患者的病情来确定。
一般情况下,感染在用药后48至72小时内得到控制后,可以停止使用。
4. 联合用药:对于严重感染或多重耐药菌感染,可以考虑联合应用头孢菌素类药物和其他抗菌药物,以提高疗效。
5. 药物相互作用:头孢菌素类药物可和其他药物发生相互作用,如氨基糖苷类药物、抗凝药物等。
在联合使用时应注意相互作用的可能性,并做好监测。
头孢菌素类药物是广泛应用的抗生素,但在临床使用时需要注意其不良反应和使用要点,以确保安全和疗效。
在使用过程中,医生需要根据患者的具体情况进行个体化的处理。
头孢菌素类药物的不良反应及临床使用要点分析头孢菌素类药物是一类广泛应用于临床的抗生素,它们具有较宽的抗菌谱和较好的耐受性,因此在临床上得到了广泛的应用。
与所有药物一样,头孢菌素类药物也存在一定的不良反应,临床医生在应用这类药物时需要注意相关的临床使用要点。
本文将对头孢菌素类药物的不良反应及临床使用要点进行分析,以期为临床医生提供参考。
一、头孢菌素类药物的不良反应1. 药物过敏反应头孢菌素类药物是β内酰胺类抗生素,与青霉素类抗生素有交叉反应。
对于对青霉素过敏的患者,头孢菌素类药物也存在过敏反应的风险。
药物过敏反应的表现多样,包括皮疹、荨麻疹、瘙痒、药物热、血管性水肿等。
对于出现过敏反应的患者,应立即停药,并进行相应的处理。
2. 消化系统不良反应头孢菌素类药物在应用过程中常常出现消化系统不良反应,如恶心、呕吐、腹泻、腹痛等。
这些不良反应通常发生在用药后的数小时内,严重的情况下可导致肠胃道功能紊乱、营养不良等情况。
在应用头孢菌素类药物时,医生需要关注患者的消化系统症状,必要时进行相应的处理。
3. 肝肾功能损害头孢菌素类药物在代谢过程中可能对肝肾功能产生一定的影响,严重的情况下可导致肝肾功能损害。
在应用这类药物时,应注意监测患者的肝肾功能指标,必要时减量使用或者选择其他方案。
4. 血液系统损害头孢菌素类药物在一定程度上可能对血液系统产生一定的损害,如白细胞减少、血小板减少等。
在应用这类药物时,应注意监测患者的血液系统指标,必要时进行相应的处理。
5. 其他不良反应头孢菌素类药物还可能导致其他不良反应,如神经系统反应、过敏性休克、局部反应等。
在应用这类药物时,医生需要认真观察患者的不良反应情况,及时进行处理。
二、头孢菌素类药物的临床使用要点1. 合理使用头孢菌素类药物的使用需要严格遵守临床使用指南和药物说明书的要求,并根据患者的病情和耐药情况进行合理的选择和使用。
注意避免不必要的使用和滥用,以免产生耐药性。
阿莫西林的药理作用解析阿莫西林(Amoxicillin)是一种广泛应用于临床的β-内酰胺类抗生素,属于青霉素类药物。
它具有优良的抗菌活性,对许多细菌感染起到了重要的治疗作用。
本文将深入探讨阿莫西林的药理作用,包括其药代动力学、抗菌机制、适应症和不良反应等方面。
一、药代动力学阿莫西林口服后能迅速吸收,吸收率高达90%以上。
它在体内广泛分布,包括肺、肝、肾、胆汁、骨骼、尿液等组织和体液中均可检测到其药物浓度。
阿莫西林的半衰期约为1-1.5小时,且主要通过肾脏代谢和排泄,因此适用于肾功能正常的患者。
二、抗菌机制阿莫西林通过抑制细菌细胞壁合成来发挥抗菌作用。
它能与细菌的革兰阳性和革兰阴性菌的特异性PBP(Penicillin-Binding Protein,青霉素结合蛋白)结合,从而阻断了细菌细胞壁的合成和修复,导致细菌死亡。
阿莫西林对β-内酰胺酶的抑制作用也相对较强,因此对产β-内酰胺酶的细菌也有一定的抗菌活性。
三、适应症阿莫西林广泛用于治疗多种细菌感染,包括上呼吸道感染、下呼吸道感染、泌尿道感染、皮肤软组织感染等。
对于耐药性相对较低的细菌感染,阿莫西林是一种常用的一线治疗药物。
此外,阿莫西林也可以与克拉维酸(Clavulanic acid)联合使用,形成阿莫西林克拉维酸钾(Amoxicillin/Clavulanate potassium)复方制剂,用于治疗β-内酰胺酶阳性菌引起的感染。
四、不良反应阿莫西林一般耐受性良好,不良反应较少。
常见的不良反应包括胃肠道反应,如恶心、呕吐、腹泻等。
少数患者可能出现过敏反应,如皮疹、荨麻疹、过敏性休克等。
此外,长期或高剂量使用阿莫西林还可能引起肝功能异常、血液系统异常等。
因此,在使用阿莫西林时,医生需要根据患者的具体情况进行合理的剂量选择和监测。
总结起来,阿莫西林是一种广泛应用于临床的抗生素,具有优良的抗菌活性。
它通过抑制细菌细胞壁合成发挥抗菌作用,并且对β-内酰胺酶的抑制作用相对较强。