驾照科目三考试必看资料范文
- 格式:doc
- 大小:38.00 KB
- 文档页数:10
c照科目三知识点根据题目所给的信息和要求,我们需要写一篇高质量的回答,回答的内容围绕科目三的知识点展开,具体地分析和解释这些知识点以及人们学习这些知识点的重要性和必要性。
科目三是驾驶员考试中的一个非常重要的环节,它是考察驾驶员的交通安全意识、驾驶技术和交通规则等方面的一种有效方式。
在科目三的学习中,需掌握以下几个重要的知识点:一、闯红灯的危害闯红灯是指在红灯亮的情况下,仍然继续前行,忽视交通规则的一种行为。
闯红灯对交通安全带来的危害非常大,不仅容易导致交通事故的发生,还会给其他人员和车辆造成很大的损失。
因此,在科目三的学习过程中,学习者必须深入了解闯红灯的危害,自觉遵守交通规则,切实保障自己和他人的生命财产安全。
二、怎样避免疲劳驾驶疲劳驾驶是指驾驶员由于长时间连续开车、睡眠不足等原因而导致的一种行为。
疲劳驾驶会导致司机的反应能力变弱、注意力不集中等情况,极易造成交通事故。
因此,在科目三的学习中,要求学习者熟悉疲劳驾驶的危害和如何避免疲劳驾驶,从而提高驾驶员的安全意识和交通安全知识。
三、如何应对雾天和夜间行车夜间和雾天的行车是非常危险的,很容易出现视觉受限或眩光等情况,导致驾驶者无法正确的识别路况和意外障碍物,甚至会有生命安全的风险。
因此,在科目三的学习中,需要着重介绍夜间和雾天行车时的安全常识和技巧,如开启车灯、减速慢行、与前车保持安全距离等等。
只有熟练掌握这些知识和技巧,才能更好地保障驾驶员的交通安全和生命财产安全。
总之,科目三的学习对于每个驾驶员来说都非常重要,它不仅是考试通过的必要条件,更是提高交通安全意识和保障生命财产安全的一种有效方式。
因此,我们应该在学习中认真掌握科目三的知识点,运用学到的技能来保证自己和他人的安全,同时也希望有关部门加强监管和管理,促进交通安全事业的全面发展。
驾校科目三练车资料亲爱的学员:欢迎你从科目二来到科目三VlP班练车。
首先请让我向你介绍科目三与科目二的不同情况。
(1)科目三与科目二的考练环境不同。
科目二是相对清静、安全、封闭的环境,而科目三却是行人车辆掺杂,相对危险、开放的环境。
学员要熟练掌握各种复杂多变情况的应对方法,提高心理素质和灵活应变能力。
(2)科目二考试有5项内容,而科目三却有16项内容。
(3)科目二车速很低,而科目三车速根据考试要求,会有不同的提高,学员要在思想上、心理上尽快认识与适应。
(4)科目二快打多打方向盘,而科目三除了掉头多打快打方向盘外不许多打快打方向盘。
(5)科目二几乎不停地踩着离合器踏板(半联动),而科目三除了起步、换挡、停车外,都不许长时间踩着离合器踏板。
(6)科目二不踩油门,而科目三加挡之前必须踩油门,不提速是不许加挡的.(7)科目二使用倒档(R),而科目三不使用倒挡(R)。
(8)科目二使用一挡作为正常行进档,而科目三使用三档作为正常行进挡。
一挡用于起步、掉头、靠边停车,二档用于一档与三档之间的过渡使用。
(9)科目二由于一挡低速,避免越线过点,可以重踩刹车,而科目三除了紧急情况外不适合重踩刹车,以免造成档位与车速不匹配或者熄火停车。
(10)科目三不慎熄火后关闭钥匙才能重新启动车辆,而科目三不准关闭钥匙,必须在空挡状态下直接启动车辆。
(11)科目二考试及格是80分,而科目三考试及格却是90分.(12)科目二属于场地考试,设有引导员,而科目三由于考场上有社会车辆参与的特殊情况,所以每辆考试车设有一名安全员(考官)。
由安全员将考试车开到电脑随机分配的线路起点,参考人员必须穿着荧光马甲,经过指纹采集与验证,确保考试真实与安全。
一,上车准备(绕车一周)考生向安全员呈交《档案》,《身份证》,《学员证》,首先接受双耳以及面部检视,然后上车调整座椅,检查发动机是否在运转状态(转速表处于900转),归零状态应启动车辆。
所有灯光应处于关闭状态。
驾照科目三必备知识驾照科目三是中国机动车驾驶员考试中的一项重要科目,主要考察考生的实际驾驶技能和道路交通安全知识。
考生在参加科目三考试前,需要全面了解相关的考试知识,这样才能更好地备战考试,顺利取得驾照。
本文将为大家介绍驾照科目三必备的知识要点。
一、交通信号灯和标志交通信号灯和标志是驾驶员在道路上遵守的重要规定,也是科目三考试的重要内容。
在科目三考试中,考生需要准确判断和遵守各类交通信号灯的含义,包括红绿灯、黄灯等,以便做出正确行驶决策。
此外,考生还需要熟悉各类交通标志,了解其含义和作用。
例如,禁止标志、警告标志、指示标志等,都会在考试中出现,需要考生准确判断并做出相应的驾驶操作。
二、机动车驾驶操作技巧科目三考试还要求考生掌握一系列机动车驾驶操作技巧,包括起步、变更车道、超车、加减档等。
其中,起步是考试中的首要环节,考生需要熟悉起步流程,包括车辆起步前的准备工作、起步时的踩离合器、挂一档、放手刹、松离合器等步骤。
此外,变更车道和超车也是科目三考试中常见的操作,考生需要根据交通规则和判断行车环境,安全、准确地完成这些操作。
在科目三考试中,考生还需要灵活运用驾驶技巧,熟练掌握加减档等操作,以确保正常驾驶和安全行车。
三、特殊路况处理在科目三考试中,考生还需要应对特殊路况,包括斑马线、学生上下车、窄路相遇、单行道、隧道、高架桥等情况。
斑马线是行人横穿道路的地方,考生需注意礼让行人,并确保行人安全通过。
学生上下车是学校附近道路的常见情景,考生应减速慢行,确保学生安全。
窄路相遇是两辆车同时行驶至狭窄道路时的情况,考生需要根据交通规则,选择合适的处理方式,避免与对方车辆发生碰撞。
此外,考生还需要熟悉单行道、隧道、高架桥等道路特点和交通标识,确保安全驾驶。
四、模拟考试训练为了更好地备战科目三考试,考生还可以进行模拟考试训练。
模拟考试可以帮助考生熟悉考试流程和内容,提前感受考试的紧张氛围,提高应对考试的能力。
考生可以通过参加模拟考试,了解自己的薄弱环节,并有针对性地进行强化训练,以达到最好的备考效果。
2019年科一科三范文篇一:科目三(路考)一次通过经验总结科目三(路考)一次通过经验总结一、准备1、检查车辆。
学员从右边下车,转到车后,检查车身情况,再逆时针方向转到车正前方,面向车头3-5秒拍照,之后到驾驶室前,立正向考官报告:“报告考官,车辆检查完毕,一切正常,请求上车”。
待考官同意上车后,学员方可上车。
2、上车。
左手拉开车门,右手放方向盘十二点处,右脚先跨入车内。
坐稳关好车门后开始调整座椅前后和靠背,观察各仪表盘,重点检查车辆是否处于待速状态(若转速表盘处于800转左右,说明车辆待速正常,若处于“0”刻度处,说明车辆处于熄火状态,需要打着车辆)。
一切检查完毕后,系好安全带。
观察后视镜,确认车外安全后,向考官报告:“报告考官,仪表工作正常,请求起步。
”等考官同意起步后,学员方可起步。
二、起步(记忆口诀“灯、离、挂,鸣、手刹”)1、打开左转向灯。
2、踩离合。
3、挂一档。
4、鸣喇叭三秒以上。
5.右手提拉手刹,慢抬离合器至半联动(车身抖动或转速表指针下降)5、快放手刹。
6、半联动起步行走2米以后,方可慢松离合到联动状态。
7、再次左右看后视镜,确保安全后并入行车道。
注意事项:⑴半联动时,离合器一定不能放得太快,否则容易熄火,或车辆前冲。
⑵并入行车道前,一定要再次看左右后视镜。
⑶当起步时车辆前有阻档时,可以先打左转向,起步即并入行车道。
三、直线加速加档。
要求:车辆并入行车道后,学员需在50米以内,由一档加到二档,再50米内,由二档加到三档。
车速由15码提高到30码左右。
(车速与档位的对应关系:一档15码;二档20码左右,三档30码左右)1、快速、重踩加速踏板(油门),将转速迅速提高至1800转。
2、松油门,踩离合,换二档。
3、继续重踩油门,再次将转速提高至1800转。
4、松油门,踩离合,换三档。
5、稳住油门,将车速稳定在23码左右前行。
注意事项:⑴松离合时,要前快,中间稍停顿,后慢抬,确保车辆不后坐,不前冲。
教学目标:1. 使学员掌握科目三考试的基本要求和操作流程。
2. 培养学员在实际道路驾驶中的安全意识和应变能力。
3. 提高学员驾驶操作的熟练度和准确性。
教学内容:一、科目三考试概述1. 科目三考试项目:上车准备、起步、直线行驶、变更车道、超车、通过路口、靠边停车等。
2. 科目三考试评分标准。
二、上车准备1. 教学内容:检查车辆外观、灯光、仪表,调整座椅和后视镜。
2. 教学方法:讲解示范、学员操作练习。
三、起步1. 教学内容:起步前观察、起步动作、起步速度控制。
2. 教学方法:讲解示范、学员操作练习。
四、直线行驶1. 教学内容:保持车辆直线行驶、车速控制、转向控制。
2. 教学方法:讲解示范、学员操作练习。
五、变更车道1. 教学内容:变更车道前观察、变更车道动作、变更车道速度控制。
2. 教学方法:讲解示范、学员操作练习。
六、超车1. 教学内容:超车前观察、超车动作、超车速度控制。
2. 教学方法:讲解示范、学员操作练习。
七、通过路口1. 教学内容:通过路口前观察、路口行驶动作、路口速度控制。
2. 教学方法:讲解示范、学员操作练习。
八、靠边停车1. 教学内容:靠边停车前观察、停车动作、停车速度控制。
2. 教学方法:讲解示范、学员操作练习。
教学过程:一、导入1. 教师简要介绍科目三考试的重要性,激发学员学习兴趣。
2. 邀请学员分享自己学习科目三的经验和困惑。
二、讲解与示范1. 教师详细讲解科目三考试的基本要求和操作流程。
2. 教师进行操作示范,强调操作要点。
三、学员操作练习1. 教师指导学员进行上车准备、起步、直线行驶等项目的操作练习。
2. 教师巡回指导,纠正学员操作中的错误。
四、模拟考试1. 教师组织学员进行模拟考试,检验学员的学习成果。
2. 教师对学员的表现进行点评,指出不足之处。
五、总结与反思1. 教师总结科目三考试的重点和难点。
2. 教师引导学员反思自己在操作练习中的不足,提出改进措施。
教学评价:1. 学员对科目三考试的基本要求和操作流程的掌握程度。
科目三知识点总结文案一、道路驾驶1. 驾驶姿势驾驶员在行车时要坐姿端正,抓稳方向盘,两手握住方向盘的3点或9点位置,脚踩离合器或刹车。
2. 使用车灯夜间行驶、雾天、雨夜等能见度低的情况下,要正确使用远近光灯和雾灯,保证行车安全。
3. 通过路口在通过路口时要保持车距,观察左右路况,信号灯和标志牌的指示,礼让行人和其他车辆。
4. 超车超车时要注意车距、车速,确认超车道通畅,保持直线行驶,避免超车时与其他车辆发生摩擦。
5. 掉头进行掉头时要先观察路况,打开左转向灯,通过倒车镜和车内后视镜确认后方情况,遵循交通规则掉头。
6. 隧道和桥梁通过隧道和桥梁时要提前打开车灯,注意车速,保持安全距离,避免发生追尾事故。
二、倒车入库1. 熟悉车辆尺寸了解车辆的长度、宽度,熟悉车头和车尾的位置,便于掌握车辆在倒车入库时的空间位置。
2. 倒车姿势正确调整后视镜和倒车镜,观察车辆周围情况,确认后方没有行人和其他车辆后,慢慢后退。
3. 控制转向在倒车入库时要控制好方向盘,保持直线行驶,适时打方向,确保车辆能准确进入停车位。
4. 停车位置在倒车入库后,要及时停车,确认车辆在停车位内,不要超出停车位或者停车不足。
三、侧方停车1. 观察车身位置在侧方停车时要通过倒车镜和后视镜观察车身位置,确认车辆和停车位的位置,调整好车辆角度。
2. 调整车头位置在准备侧方停车时,要及时打方向盘,控制好车头位置,以便车辆顺利进入停车位。
3. 控制车速在侧方停车过程中要控制好车速,慢慢行驶,避免与其他车辆或障碍物发生碰撞。
4. 停车位置在停车前要确认车辆完全进入停车位,车头和车尾都在停车线内,避免超出停车位。
四、交通管理和安全常识1. 交通标志和标线要熟记各种交通标志的含义和指示,了解各种标线的规定和用途,遵守交通规则。
2. 交通信号要根据交通信号的指示行驶,红灯停车,绿灯通行,黄灯谨慎通过,避免违反交通信号。
3. 行车安全距离保持行车安全距离,避免与其他车辆发生碰撞,提前观察路况,谨慎行驶。
科三技巧和要点范文科目三是驾驶考试中最难的一项,它主要考察驾驶技巧、交通规则以及对道路安全的意识。
为了帮助大家在科目三考试中取得好成绩,下面将列举一些重要的技巧和要点。
1.车辆控制技巧:(1)起步和停车:掌握好离合器、油门和刹车的协调使用,确保起步平稳,停车准确;(2)换挡:熟练掌握手动挡车辆的换挡技巧,确保换挡时平顺过渡;(3)方向盘使用:灵活使用方向盘,转弯时要注意车速和方向盘的回正动作;(4)刹车:掌握好刹车的力度和时机,准确刹车,不咬死刹车或刹车过轻。
2.规章和安全意识:(1)交通标志和标线:熟记常见的交通标志和标线,做到见标识意,看标线行;(2)交通信号:熟悉各种交通信号的含义和规定,包括红绿灯、交警手势等;(3)优先权:遵守行人、非机动车和其他车辆的优先权规定,尊重他人的通行权;(4)安全距离:保持与前车的安全距离,不靠近或撞击前车,做到保持安全的车距;(5)限速要求:注意控制车速,根据路况、天气和信号灯合理选择行驶速度。
3.路考要点:(1)安全起步:确认前方安全后再起步,启动车辆时不要有明显撞击感;(2)路口直行:慢速接近,窥视视线,并观察左右交通情况,不压线、不闯红灯;(3)转弯和掉头:提前给予方向灯信号,观察后方交通情况,保持转弯平稳;(4)靠边停车:选择合适的停车位,使用方向灯并遵守侧方停车或倒车入库规定;(5)超车变道:提前观察,选择合适的时机和速度进行超车或变道操作,并使用方向灯;(6)夜间驾驶:开启车灯,根据路况和能见度合理控制车速和灯光亮度,确保安全驾驶。
4.注意事项:(1)遵守交规:严格遵守交通规则和交警指挥,不违反交规,不闯红灯、压线等;(2)注意观察:提前观察路况,包括交通信号、车辆和行人等,做好预判和应对;(3)动作流畅:操作车辆要流畅有力,不要犹豫或过于迅速,准确灵活;(4)沟通和礼让:与其他司机互相沟通,保持礼让精神,确保交通流畅和安全。
在科目三考试中,除了上述的技巧和要点外,还需要大家保持良好的心理状态,自信而冷静地应对各种考试情况。
正确上车1、车头和车尾各有一个传感器,驾驶员需从副驾驶窗口,按逆时针方向绕车一圈半,同时检查各车门是否关到位及四个轮胎的气压是否正常后方可上车。
2、开车门前确认后方没有来车,左手打开车门,右手握住门框上边缘,左手倒至门内侧把手,右手握住方向盘12点进入车内。
关闭车门,左脚放到离合器踏板左下方,右脚放至油门踏板下方。
3、调整座椅,右脚可轻松将油门踩到底,且膝盖稍有弯曲为标准,将靠背调至手臂伸直手腕能放在方向盘正上方位置。
4、调整后视镜(不必要调应有动作)。
5、系好安全带,检查空挡手刹。
二、录入指纹三、5秒模仿夜间驾驶灯光(夜考不模拟)四、起步:左脚踩离合器,右手挂空挡,然后右手将开关向前扳动,启动后及时松开。
打开左转向灯(比打转向提前3秒),挂一档,按喇叭、松手刹、观察左倒车镜,确认没有来车的情况下,缓慢起步后驶入右二车道。
五、路口直行听到语音提示后,应有减速动作或将车速控制在20公里/时以内,应观察左右交通情况,夜考时应交替使用远近光灯示意并关闭远光灯开启近光灯(会车打2-3次)。
六、直线行驶加至3档,将速度控制在35公里/时左右,把正方向,一直保持,直到听到结束直线行驶的语音,后减至2档。
七、右转提前3秒打开右转向灯,应有减速动作或将车速控制在20公里/ 时以内(夜考时应使用远近光灯示意)。
八、超车通过内外后视镜观察后方和左侧交通情况,打左转向灯,等待 3 秒后,从左侧超车,听到语音提示“返回原车道”后,打开右转向灯,通过内外后视镜,观察后方和右侧交通情况,确认后方车辆安全距离后,缓慢驶回原车道。
(夜考超车前应交替使用远近光示意,提醒被超车辆)九、通过人行横道观察左右交通情况,应有减速动作或将车速控制在20公里/时以内。
夜考时应交替使用远近光示意。
(会车灯2-3次)十、掉头打开左转向灯后,同时观察左右交通情况,等待3秒后,向左打满方向掉头,驶入行车道(夜考时应交替使用远近光示意)(会车灯2-3次)。
驾考科目三必备知识点总结驾考科目三必备知识点总结驾考科目三是机动车驾驶员的道路驾驶技能测试,是考试中最重要且最具挑战性的一部分。
合格的科目三考试需要候考人熟练掌握并灵活运用各种驾驶技能,同时具备良好的交通意识和安全驾驶意识。
为了帮助考生顺利通过驾考科目三,本文将从路考技巧、交通信号、行车安全和突发情况应对等方面总结必备知识点。
一、路考技巧1. 起步技巧:起步是科目三考试中的第一个关键环节,考生应熟悉手动挡的操作,掌握高低交换挡的时机,并注意使用离合器和油门的协同配合,保持车辆的平稳起步。
2. 转向技巧:转弯是科目三考试的主要项目之一,考生应注意提前减速、打转向灯、观察左右路况,并适时调整车速和方向盘转角,保持车辆在合适的轨迹上完成转弯。
3. 超车技巧:在超车时,考生应先打开左转向灯,观察左后视镜和盲点,确认安全后加速超越前方车辆,并在超车后及时回到原车道,保持与其他车辆的安全距离。
二、交通信号1. 红绿灯:驾考科目三中,考生需要根据红绿灯信号灵活控制车速和行驶方向。
红灯停,绿灯行,黄灯表示即将变红,考生应根据实际情况合理判断,遵守交通信号,确保行车安全。
2. 交叉路口标线:考生应熟悉交叉路口的不同标线含义,例如停止线、左转弯线和待转区域线等,根据标线指示行驶,确保交叉路口通行秩序和安全。
三、行车安全1. 安全距离:安全距离是驾驶员保持与前车安全距离的重要规则,考生应根据车速和路况状况来判断和保持安全距离,避免发生追尾事故。
2. 让行和礼让:驾驶员需要具备主动让行和礼让他车的意识。
遇到需要让行的情况时,考生应及时减速停车或让路,让行斑马线上的行人和其他优先通行的车辆。
四、突发情况应对1. 紧急制动:在行驶中遇到紧急情况时,考生应立即采取紧急制动措施,迅速用力踩下刹车踏板,注意稳定方向盘,并警示其他司机注意避让。
2. 轮胎爆胎:如果车辆遭遇轮胎爆胎,考生需要冷静应对,稳定方向盘,不要猛踩刹车,适当减速慢慢靠边停车,并寻求救援。
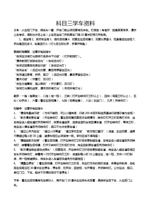
科目三学车资料上车:从右后门下车,绕车头一圈,开车门前必须观察有无来车。
打报告(考官好:我是某某学员,请求上车考试,得到允许后上车)上车后当车门关到离车门框20厘米时用力关到底。
1、调座椅2、系好安全带3、调内后视镜4、观察左右后视镜5、观察仪表盘6、检查是否在空档7、手刹是否拉紧8、车是否打火(打火后立即松手,手离开钥匙)夜间灯光模拟:注意听电脑指令“夜间在没有灯光照明不良条件下行驶”(打开前照灯)。
“请将前照灯变换成远光”(变成远光灯)“夜间近距离同向跟车行驶”(变成近光灯)“夜间会车”(远近光交替,最后用停留在近光)“夜间通过急弯、拱桥、路口”(远近光交替,最后停留在近光)“雾天行驶”(开雾灯、双闪灯)“发生交通事故,难以移动”(开示廓灯、双闪灯)“夜间灯光模拟结束,请关闭所有灯光”(关闭所有灯光)起步:一踏(踏离合)、二挂(挂一档)、三转(打开左转向灯三秒以上)、四响(鸣笛三秒以上)、五松(松手刹)、六看(看左右后视镜)、七抬(抬离合器)、八加(加油门)、九关(关转向灯)行驶中:注意听电脑指令1、“请保持直线行驶”(方向不能动,可以小幅微调,行驶200米后听到结束直线行驶提示音为合格)2、“前方请变更车道”(开左转向灯,看左后视镜观察后方车辆情况,转向灯打开三秒后再打方向,当车完全进入超车道时关闭转向灯,变更车道结束,选择合适机会变回慢车道,打开右转向灯,等待三秒,完全进入慢车道后关闭转向灯,路口不允许变更车道)3、“通过公共汽车站”“通过人行横道”“通过学校区域”“前方路口直行”(减速、左右观察,速度不要超过每小时35公里,速度和档位必须保持一致。
学校区域不得鸣笛)4、“请超越前方车辆”(看左后视镜,打开左转向灯三秒后变更到超车道,车完全进入超车道后关闭转向灯,接着看右后视镜,打开又转向灯三秒后打方向,完全回到原车道后关闭转向灯)5、“前方请选择合适地点掉头”(观察路况,开左转向灯三秒后变更到超车道,完全进入超车道后调正车头关闭转向灯,接着再一次打开左转向灯三秒,减速到每小时10公里左右,挂一档,方向一次打到底,用一档带速掉头,待车头进入车道后快速将方向盘带回)6、“请靠边停车”(看右后视镜,打开右转向灯三秒后,向右打方向的同时减速,将离合踩到底,车轮距右侧路沿石30厘米左右停车,停车后,拉手刹,回空档,松开离合,关闭转向灯。
驾照科目三重点知识驾照科目三是驾驶员理论考试的重要环节,主要涉及道路交通安全法律、法规及相关交通标志、标线的了解与掌握。
通过科目三考试,考生需要理解和运用这些知识,以确保自己能够安全驾驶。
本文将介绍科目三的重点知识,帮助考生顺利通过考试。
一、道路交通安全法律法规1. 驾驶员的基本责任:驾驶员要遵守交通法律法规,正确使用车辆和道路,确保自身的安全和他人的安全。
同时,驾驶员要对所驾驶的车辆负有责任,做好维护和保养工作。
2. 交通信号灯的意义:交通信号灯是道路上常见的一种交通控制设施,通常分为红、黄、绿三个颜色。
红灯表示停车,黄灯表示减速慢行,绿灯表示通行。
驾驶员在遇到交通信号灯时要根据信号的要求做出相应的行动。
3. 交通安全标志、标线的认识:交通安全标志和标线是规范道路交通的重要标识,通过它们可以了解道路的信息和要求。
常见的交通安全标志有禁止标志、警告标志和指示标志等。
驾驶员需要熟记这些标志的含义,并遵守标志的规定。
二、交通规则与安全驾驶技巧1. 车辆起步:起步是驾驶中的基本动作之一,驾驶员要掌握好起步的技巧。
起步时,应先踩下离合器,挂入一挡,并轻踩油门,同时松开手刹。
当车辆缓慢行驶后,再逐渐踩下油门。
2. 车辆变更车道:车辆变更车道是驾驶中常见的操作之一,驾驶员要注意以下几点:在变更车道前要提前开启转向灯,观察后方车辆是否存在盲区,确认安全后逐渐向目标车道切换,并注意保持车辆的稳定。
3. 转弯技巧:转弯是驾驶中的重要动作,考生需要熟练掌握转弯的技巧。
在转弯前要提前减速,开启转向灯,确认安全后逐渐转向,并注意车辆转向后的稳定。
4. 安全距离的保持:保持安全距离是驾驶中的基本要求,驾驶员要根据道路情况和车速合理调节与前车的距离,以确保有足够的反应时间和制动距离。
5. 安全停车:安全停车是驾驶中不可或缺的技能。
驾驶员要选择合适的停车位置,并提前打转向灯,逐渐减速并停稳车辆。
停车时要注意与其他车辆和行人保持安全距离。
驾考科目三考试内容通用一篇驾考科目三考试内容 1请启动发动机,下面将进行模拟夜间行驶场景灯光使用的考试,请按语音指令,在5秒内做出相应的灯光操作。
夜间在没有路灯、照明不良条件下行驶(开前照灯)请将前照灯变换成远光夜间同方向、近距离跟车行驶(换近光灯)请将前照灯变换成远光夜间在窄路与非机动车会车(换近光灯)雾天行驶(开启雾灯和双闪灯)科目三模拟夜间考试完成,请关闭所有灯光(前照灯、雾灯、双闪灯)。
请起步继续考试。
科目三考试前1.开始考试,先围绕车一周。
注意:踢车胎,从右侧前胎到左侧前胎转一周,主要检查车胎气压是否正常。
后备厢盖,前机盖是否严实。
2.站到驾驶室旁,开车门前看后方是否有车辆。
注意:这一步主要是安全意识的培养,开门前注意车门后方的车辆是大家一辈子开车都需要注意的问题。
科目三考试流程3.上车后,调整座椅。
注意:这个在考试的时候是有感觉的,大家必须调整,然后车载电脑才会有记录,调整好座椅在调整反光镜、后视镜。
4.系好安全带,看仪表盘,然后挂挡、松手刹、打左转向、鸣笛。
注意:有时候按一下电脑会没有显示,所以大家最好鸣两下。
5.直线行驶,在规定行驶的车道内,方向盘左右打方向不能超过6度。
注意:不能超过6度就意味着我们进入车道内方向就几乎不能动了,所以大家一定要抓稳方向盘,集中注意力,对车随时进行微调。
6.加减挡,这个时候车速不要太快,当然也不要太慢让车熄火。
注意:行进中车速保持在20千米/小时以上就可以。
7.会车,会车是灯光操作的考验,变换远近光,这些车中都会有语音提示,学员要做到的就是要死记硬背在各种情况下该用什么灯光。
注意:开启或者关闭灯光不能一下摁死,灯光按钮是有两个挡的,大家在练习的'时候要多注意。
8.左右转弯注意:左右转弯时,大家要对车辆的行进路线进行预判,建议大家开始少打点方向,因为方向不能方向调节,就是说,右转弯,在没有进入车道之前是不可以向左打方向的,所以大家要是开始打多了,就没有办法调节了。
考驾照科目三通关宝典第一篇:考驾照科目三通关宝典考驾照科目三通关宝典一、百米增减档(1)、考百米增减档科目时的减档:用快速换档法把变速杆换入最高档后,就再别加油了,立即把变速杆换入下一档,抬起离合器踏板,利用发动机的牵制作用降低车速,车速降低到本档位的低速范围时,把变速杆立即换入下一档,用同样方法把变速杆换入二档或一档,百米增减档结束。
(2)、快速换档法:1、增档:起步后,车进入正常行驶路线时,立即踩踏加速踏板,将车速迅速提高到比此档高一个档位的低速范围(就是:变速杆换入高一档位,在离合器抬起后加油时,发动机和车辆不抖动就正合适,如果发动机和车辆出现抖动现象,说明提速偏低,应将车速再提高一些,如果在离合器抬起后,车辆出现后坐现象,说明提速偏高,会浪费燃油,加速发动机磨损,应少提些。
要想达到正合适的水平,就需要多体会什么速度是2档的低速范围,什么速度是3档的低速范围。
世界上怕就怕认真二字,只要你多体会、多实践、多练习,用不了多长时间,就能成为行内高手)内,这时,迅速将变速杆换入高一档位,然后再提速,用同样方法,将变速杆逐级换入最高档位。
2、减档:(1)、在道路上正常行驶时减档:在道路上正常行驶时,如果发现前面有障碍物时(比如:凸凹路),首先应松油门减速,如果车速降到车辆即将出现抖动时,就必须及时减档(不然,发动机就要熄火),如果车辆临近凸凹路时,车速还快,这时可使用制动器进一步将车速减至过凸凹路时,车辆不出现大的颠簸为止。
在使用制动器进一步减速的过程中,如果车辆即将出现抖动时,可踏下离合器踏板,减速后,车速降到几档范围的低端,就将变速杆换入几档。
(2)、考其它科目时的减档:比如:考连续障碍时,你如觉得用二档通过时速度过快,方向盘打不过来,车辆的位置把握不好,你就用一档通过好了。
总而言之,根据你个人的具体情况,选用适合你个人具体情况的车速。
二、通过连续障碍过连续障碍前,首先要将障碍物的位置记在心中,前轮的位置到障碍物的两边时,你必须把方向盘回正,这时车辆必须斜着直行,如果方向盘没有回正,因为车辆在转弯时,存在内轮差,后轮就危险了,你坐的位置到障碍物的正上方时,要基本上保证,你座位的右边和障碍物的中心点上下垂直,如果你觉得有偏差,请及时调整方向,估计后轮接近障碍物时或者你坐的位置刚过障碍物时,就迅速打方向对下一个障碍物。
全国通用驾校科目三考试---科目三培训资料---2023年驾驶学考试标准指南灯光资料:夜间在没有路灯照明不良条件下行驶:远光灯夜间通过急弯,坡路:闪灯夜间超越前方车辆:闪灯夜间通过拱桥,人行横道:闪灯夜间通过没有交通信号灯的路口:闪灯夜间在照明良好的道路上行驶:近光灯夜间直行通过路口:近光灯夜间跟车行驶:近光灯夜间与机动车会车:近光灯路边临时停车:小灯+应急灯夜间在道路上发生交通事故,难以移动:小灯+应急灯一.上车准备:新规上车准备就已经是重点。
学员先上车,做好所有准备工作以后,由安全员下达“开始考试”指令,学员听到“开始考试”指令后,然后再下车逆时针(必须逆时针)绕车一周,(注意,现在绕车一周不是自动感应,而是改为手动按钮,学员须按下按钮才能感应,先按右后方感应器,再按左前方感应器),按完后直接上车,以系好安全带为准,开始考试。
二.模拟灯光大家在模拟灯光时一定要仔细听,每个语音播报后再操作,不要抢先操作。
5秒内做出相应的灯光操作:直行通过路口~近光灯,有路灯的道路上行驶~近光灯,与机动车会车~近光灯,同方向近距离跟车行驶~近光灯,通过急弯,坡路,拱桥,人行横道~远近交替灯,超越前方车辆~远近交替灯,在没有路灯,照明不良的道路上行驶时~远光灯三.起步(请起步继续完成考试)先要转头向后观察,先打左转向灯,踩离合器踩刹车挂一挡,然后抬离合至半离合状态时松手刹,很多学员在起步变道时方向幅度较大,车头没完整过线就自己回方向把转向灯自动带回掉,这样扣一百分。
起步的时候车头没完整过线就回方向,原因有两种,一是后方来车,这情况可停车,也不要回方向,二是学员变道时方向盘幅度调整过大。
四.直线行驶(请保持直线行驶)在讲这段话时,可先微调正方向,尽量目视远方,往远处看容易早发现行驶偏差,如果感觉车辆有偏离行驶路线,可慢慢地动点方向进行修正。
直线行驶可调整方向,速度也不再有要求,但在指令下达以后,在原有的行驶轨迹上,左右不能偏离三十公分。
驾照科目三考试必看资料驾照科目三考试必看资料范文驾照科目三考试是怎样?报考驾照科目三考试需要注意什么?驾照科目三考试必看资料:一、上车准备:记住是逆时针转圈,转反了也不行,开车门前要观察后方情况。
二、起步:细节不用说了吧,多说一点起步后不要急着变道,起来步回转向就行,接下来语音会提示你变道。
三、变更车道:由语音提示开始到语音提示结束,记得打转向和回转向,只有回了转向语音才提示“变更车道结束”四、直线行驶:由语音提示开始到语音提示结束,大约15秒钟会通知直线行驶结束,在这期间一定要把好方向五、过横道线:有语音提示,但是遇到不提示的也要按照要求做,过人行横道线时要减速、鸣笛、左右看,有行人在过横道线上时要停车让行。
六、通过路口:有语音提示,但是遇到不提示的路口也要按照要求做,通过路口一定要减速慢行必要时减档、左右看、避让行人和优行车。
七、靠边停车:按照规定动作做,再提醒一点就是别停在路口等不能停的地方。
经验110月18号傍晚知道了自己抽的是白天考。
我们一共13个人,有两个抽到了夜考我是10月19日参加的电子路考。
6:30就和教练一起到了104国道路考现场。
到8:30考试在考试大厅从本驾校的管理员那里领取了自己的档案。
档案上都有编号,一般每个编号有10个人。
我的是17组。
我们也是10个人。
然后公共安全专家给大家讲了些话,让大家放松一些。
随后就开始分车,组号不是车的编号。
车管所里的考试车有10多辆,我们就分到了9号车。
分好车后,考试车陆续出发。
每个考试车都有一辆服务车,一般服务车是征调驾校的车当服务车。
考试车上先让两个考生上。
一个参加考试,另一个坐在后排候考。
服务车上座4个考生。
余下的四个在候考大厅等着考完前四个考生后,服务车再回来拉。
我是第8个考试的,所以就在候考大厅等待了,等待的时候候考大厅里有考试的现场直播,在那里可以看在考试学员的情况。
陆续看到本校的很多学员被考试员一个个撸下来,心里很紧张。
与此同时被撸下来的学院给教练打电话汇报没过的情况。
科目三(路考)学习资料路考注意事项上车之前:准备事项:绕道车头前,至车左门处说:“报告,学员XXX请求上车”,系上安全带并观察仪表盘及左右后视镜说:“报告,仪表这工作正常,后视镜视野良好,请求起步。
”起步行驶:1.踩离合;2.挂1档;3.开左转向灯,看左后视镜;4.按喇叭;慢抬离合,并轻踩油门(两脚同时动)至车头抬起,此时保持左脚离合及右脚油门不动,看左后视镜,放下手刹;踩油门,松离合,关左转向灯;松开油门,踩离合,挂2档;松离合至一半,踩油门,再松离合,当时速在20km/h时,松开油门,踩离合挂3档;松离合到一半,踩油门,松开离合,当时速在30km/h时,松开油门,踩离合,挂4档(保持时速在38km/h行驶)。
靠边停车:1.松开油门,将右脚放在刹车上,开右转向灯并看右后视镜;轻踩刹车后放开刹车,踩离合挂3档;松开离合,(车速降下来)再踩离合,挂2档;2.松开离合,右脚放在油门上。
将方向盘由12点方向打至1点方向,当车头向右偏时将方向盘回正;当雨刮根部到路边白线中间时将方向盘由12点方向打至11点方向;当雨刮根部到路边白线左边沿时,将方向盘回正,保持雨刮根部对齐白线左边沿,踩离合,再踩刹车,回空档,关右转向灯;报告说:“操作完毕”。
3.下车之前,看左后视镜观察后方是否安全,再将车门微微打开后伸头观察后方是否安全,然后下车,绕过车头至右门边考官旁说,“报告,学员XXX考试完毕”。
科目三(路考)学习资料路考注意事项上车之前:准备事项:绕道车头前,至车左门处说:“报告,学员XXX请求上车”,系上安全带并观察仪表盘及左右后视镜说:“报告,仪表这工作正常,后视镜视野良好,请求起步。
”起步行驶:1.踩离合;2.挂1档;3.开左转向灯,看左后视镜;4.按喇叭;慢抬离合,并轻踩油门(两脚同时动)至车头抬起,此时保持左脚离合及右脚油门不动,看左后视镜,放下手刹;踩油门,松离合,关左转向灯;松开油门,踩离合,挂2档;松离合至一半,踩油门,再松离合,当时速在20km/h时,松开油门,踩离合挂3档;松离合到一半,踩油门,松开离合,当时速在30km/h时,松开油门,踩离合,挂4档(保持时速在38km/h行驶)。
驾照科目三考试必看资料范文驾照科目三考试是怎样?报考驾照科目三考试需要注意什么?驾照科目三考试必看资料:一、上车准备:记住是逆时针转圈,转反了也不行,开车门前要观察后方情况。
二、起步:细节不用说了吧,多说一点起步后不要急着变道,起来步回转向就行,接下来语音会提示你变道。
三、变更车道:由语音提示开始到语音提示结束,记得打转向和回转向,只有回了转向语音才提示“变更车道结束”四、直线行驶:由语音提示开始到语音提示结束,大约15秒钟会通知直线行驶结束,在这期间一定要把好方向五、过横道线:有语音提示,但是遇到不提示的也要按照要求做,过人行横道线时要减速、鸣笛、左右看,有行人在过横道线上时要停车让行。
六、通过路口:有语音提示,但是遇到不提示的路口也要按照要求做,通过路口一定要减速慢行必要时减档、左右看、避让行人和优行车。
七、靠边停车:按照规定动作做,再提醒一点就是别停在路口等不能停的地方。
经验110月18号傍晚知道了自己抽的是白天考。
我们一共13个人,有两个抽到了夜考我是10月19日参加的电子路考。
6:30就和教练一起到了104国道路考现场。
到8:30考试在考试大厅从本驾校的管理员那里领取了自己的档案。
档案上都有编号,一般每个编号有10个人。
我的是17组。
我们也是10个人。
然后公共安全专家给大家讲了些话,让大家放松一些。
随后就开始分车,组号不是车的编号。
车管所里的考试车有10多辆,我们就分到了9号车。
分好车后,考试车陆续出发。
每个考试车都有一辆服务车,一般服务车是征调驾校的车当服务车。
考试车上先让两个考生上。
一个参加考试,另一个坐在后排候考。
服务车上座4个考生。
余下的四个在候考大厅等着考完前四个考生后,服务车再回来拉。
我是第8个考试的,所以就在候考大厅等待了,等待的时候候考大厅里有考试的现场直播,在那里可以看在考试学员的情况。
陆续看到本校的很多学员被考试员一个个撸下来,心里很紧张。
与此同时被撸下来的学院给教练打电话汇报没过的情况。
有的是考官没有发出操作指令提前操作,有的是通过路口没有减速。
要么就是减速了,考官说没感觉出来。
考官没有按前面有路口的提示,学员就按喇叭也不过。
好不容易等到其他学员考试完,我们最后四个就跟着服务车去到路上参加考试了。
我跟着第七号学员上了考试车。
7号学员第一次上车后,起步忘了打左转向灯,扣分。
等通过路口时,考官说她没有减速,直接让她靠边停车再开始第二遍!等第二遍过路口时,考官说通过路口时减速减得不够,通过速度太快,就这样她就没通过。
轮到我开始考了,先从右车门把身份证和档案交给考官,让考官检查身份证。
然后走到左前车角,那里有个感应器,停一下让它感应一下,逆时针走到右后车角,在那里停一下也感应一下,然后再走到左前车角感应一下。
走到左前车门前后观察,说:报告考官,请求上车。
上车后按照教练叫的依次操作就行了。
我起步时放手刹没放到底,被扣了10分。
通过路口时我吸取了前车之鉴,减挡减速,考官总不能再说我没减速或者速度快了吧!通过路口后,我就给油加速,把档挂到了4档跑了一会。
考官就让靠边停车了,把车找好30公分,停车,摘拉回熄挂依次操作。
报告考官请求下车。
考官最后还开了下门看了看有没有够30公分之内就让下车了。
下车后顺时针走到右车门,等待考官给分最后因为松手刹没松好扣了10分,90分一次通过。
经验2挂掉科三原因:第一遍,靠边停车时压线,重来;第二遍,刚过第一个路口,考官就让靠边停车,原因说:虽然减速减档了,但车速30迈还是超了。
失败不要紧下次考试咱们一起加油了经验3哎!今天刚考的,没过。
郁闷啊!虽然是电子路考,可是今天停电了。
大好机会啊!心里那个美!觉得没问题。
我是3号车第一个。
还和考官寒暄了一下。
上车,起步,加档都很顺利,要过弯道了,弯道右边有汇入的车道入口,我减速鸣喇叭,减档,观察,都很好,加档,考官让我靠边,说我过弯道的时候方向不稳,我晕!再开始吧。
他让我挺在了导向车道上,已经进入路口前的白色实线了,之前教练说的这种情况一般会让过了路口再重新起步考,还说没人会那么缺德,我问:“老师,白实线和转向车道。
”还没问完,他说:“你开过去就行”于是以为是过了路口再考,通过路口和人行横道就没有按喇叭观察。
刚过路口考官说:“停车吧”?????????????????“怎么了,老师?”“过路口和人行横道没减速观察”“老师,我以为是让过了路口再考,再给次机会吧?”考官直接熄火,说:“下车吧”郁闷死我了!碰上这么个变态!听说我们一组十个人掉下来八个!!!这是人工的啊!他nnd!变态啊!经验4哈哈,我有点蒙过的似的,都谈不上经验了。
我们车上都过了,但是都没满分,最少也扣了十分。
我是因为制动控制的不好。
因为路过一个小路口,很不明显,就是路边上有条路插过来,像是原来没有路,走得人多了硬走出来的感觉。
我到了根根上才看见还有这么条路,但是也不是个什么路口,我就犹豫了一下,刹车似踩非踩的。
但是快要过去了我又想,减个档吧,别因为这个挂了,我又减档了。
这样一来考官可能觉得我减速不明显。
所以亲要是考试的时候,过路口要提前操作,刹车踩得久一点,能明显觉得车速降下来了,你这个时候可以看看车速表,指针掉到二三十迈了,就可以减档了。
减档可以越级,但是加档不可以。
靠边停车的时候也不可以越级减档。
其他学院是因为档位运用的不合适,车在形式过程中有点哆嗦了。
还有就是形式过程是把稳方向盘,换挡的时候尤其注意,别右手换挡,左右握着方向盘也不自觉的跟着使劲。
好像就这些啦。
经验5额没过呢,给大家总结一下经验啊,我分到的是4号车,上车前的一切都很顺利,因为前一个人停的很靠近30公分的线,结果一启动车就给压线了(因为当时练的时候教练说启动起来别动方向盘)结果第一把就下来了,再来第二把,这次有教训了,先调整方向盘但是车刚启动起来,说我不看镜子,直接就不合格下来了,所以大家再考的时候一定注意别压线,一定看镜子,车动起来也要听电子指令也要听人工指令,我要吸取教训,等待下次补考一举通过!经验6今天考了科目三,我一遍过了,虽然不是满分,但是也和大家分享一下我的考试经验。
首先,上车前把证件递给考官,逆时针绕车一圈半,绕圈过程中在车的左前方和右后方停留5秒,到车门打报告,左右回头没异常情况上车。
其次,上车以后调座椅,检查手刹,后视镜,回空挡。
然后,打火报告仪表工作正常,挂档,左转向,鸣喇叭,拉手刹。
拉手刹同时踩紧离合和刹车,千万不要溜车。
起步一定到结合点再松刹车,起步时候要看着左后视镜,并且依次增档至3档,回转向。
再根据语音提示操作。
因为我们这次是人工监考,根据路面情况,我没有回转向,而是3档进了行车道。
增档至5档(我本来是想4档跑完,考官说该怎么增档怎么增档,我一听,赶快增至5档,考官的话就是圣旨,不容违抗。
),过路口踩踩刹车,减速减挡,减至3档。
通过路口我又增至5档。
这时考官提示靠边停车,我打了右转向,观察右后视镜,减速减档,2档调正车头,减至1档,对照小镜子和大镜子,看着路边线,30公分以内停车。
这期间,每过一个路口我都踩踩刹车,因为104上路口很多,也有人行横道,都需要你自己看仔细了。
最后,拉手刹,摘空挡,回转向,熄火,摘安全带,开车门时,先看左后视镜,推开一点门,然后全开下车,签字。
欧拉,结束。
我扣的20分,考官说我稍微有点跑方向(我自己还真没觉出来,自我感觉良好呢,要速度有速度,要刹车有刹车,呵呵呵),问我怎么回事呢,给我扣了20分。
因为那个4号车,我上车调好座椅后,它自己慢慢滑到后面去了,考官帮我调了一回,还是不行,我考的过程中,座位也后移了。
所以这期间什么时候跑得方向我也不知道了。
嘻嘻,下车对考官说了好几声谢谢。
还要感谢我们侯考车上的一个帅哥,到我们那个车的时候,是在一个大上坡上。
没到我们时候,侯考车上的教练说你们按排的顺序上车吧,我和车上的三个帅哥说,我上坡容易熄火,你们上吧,我下坡再上,一个帅哥就先上了,好危险,他第一把没过,第二把过关了,我松了口气。
他考完了,正好是下坡,我放心了,踩着刹车起步了,没溜车也没熄火。
嘿嘿,谢谢不知名的帅哥了。
总结,车友们出的问题,有不系安全带,跑方向,熄火,溜车,起步后没松手刹,过路口不睬刹车、不鸣喇叭,停车大于30公分,不左右看后视镜(起步、转向都需要看)。
前方有车速度很慢,不知道变道超车把自己憋熄火的。
暂时想起的就这些了,希望给大家一点点帮助。
经过紫潇湘提示,想起来,我们皮卡的离合都在左边,与刹车、油门有一定距离,考试车离合很靠右,刹车、油门挨得很近。
而且座椅很低,个子稍微矮点就需要抬头看车头,很多女学员都是准备了靠背,大家可以借鉴下。
总结帖子内容。
1加油特别快。
2档变更车道后轻轻加油,车速居然马上到了40km/h,赶紧换挡,轻松加到5档,和平时教练车简直不可同日而语,大家千万注意加档,车速和档位不符也会扣分的。
2刹车和油门的距离似乎有些问题。
刹车和油门离得太近,尤其是男士穿运动鞋时,踩油门很可能踩到刹车,至少会碰到刹车,倒霉的话就会刹车油门一块踩下去了,所以一定要紧靠右边踩油门3有的车子座椅有问题。
好像有个车的座椅卡不住,调好之后脚一蹬就往后滑4没有车标。
没有普桑的车标,顺车时注意雨刷的轴5104国道考试段有个不小的坡,在那里起步要按照九项里坡道起步操作,千万别溜车啊!人工评判:上车准备对道路的观察、安全状况的观察;行驶中对道路的观察,档位的变换,方向微跑偏;红绿灯;下车二次开门;电子评判:手刹未放,位置于空挡打火;空挡滑行;未熄火;停车后未挂一档或倒档。
一、上车前的准备右侧到副驾驶喊:报告(看个人教练怎么教的这个没什么固定报告法我们喊的是:报告考官学员某某有的还喊:报告考官请验证这些都无所谓)把你的身份证档案交给考官。
他就在里面操作。
然后冲你点头或者用手指前面或者电脑里面说什么。
你就开始绕车。
逆时针的,在左前角停留,那个车会发出声音:经过车左前角,观察。
再走,走到驾驶室时候有的教练还叫喊报告,我们没有,就直接绕道车右后停留听见车上有声音:经过车右后角(就是这类的话)。
之后走到左前角再观察,走到驾驶室,喊报告,考官叫你上车,你还要前后观察再开车门。
上车。
二、起步前动作调整座椅(有的不好调,可以报告考官帮你推着)、后视镜、系安全带。
检查手刹(摸一下就行),踏下离合摘出空挡,打火,然后松离合,报告考官:各仪表正常请求起步。
考官就叫你起步了。
那时候车上会一直在叫:抓紧起步抓紧起步抓紧起步,很快很急促的一个声音,别管她,那是电子的声音,你就做好你自己的动作,报告了考官,考官叫你起步就起步。
三、起步一踏、二挂、三转向、四喇叭、五观看左右后视镜、六松手刹。
这些步骤要心里默念,顺序有的教练教的不一样,按照自己教练教的就行。
考试路段,坡不少,平时练一定要半联动练好。
起步后,回转向,车上说起步完成,你可以顺势挂2挡,考官会按变更车道。