镁合金等通道转角挤压过程中的晶粒细化机制
- 格式:pdf
- 大小:1.18 MB
- 文档页数:9
23 收稿日期:2009-06-20 第一作者简介:丁茹(1984-),女,河南南阳人,硕士。
AZ31镁合金晶粒细化方法及机制研究现状丁 茹,王伯健,王 成,师晓莉(西安建筑科技大学冶金工程学院,陕西西安710055)摘要:系统介绍了AZ31镁合金晶粒细化方法及机制,综述了6种制备细晶镁合金大塑性变形方法的工艺特点和应用,展示了大塑性变形方法在AZ31镁合金加工中的应用前景。
关键词:镁合金;晶粒细化;大塑性变形方法中图分类号:TG146122 文献标识码:A 文章编号:1007-7235(2010)01-0023-04Research on gra i n ref i n i n g m ethods and m echan is m s of AZ 31magnesi um a lloyD I N G Ru,WANG Bo 2jian,WANG Cheng,SH I Xiao 2li(School of M et a llurgy Eng i n eer i n g,X i ’an Un i versity of Arch itecture and Technology,X i ’an 710055,Ch i n a)Abstract:Grain refining methods and mechanis m s of AZ31magnesiu m all oy are described syste matically .Pr ocessing char 2acter and app licati on of six SP D techniques fabricating fine 2grained magnesiu m are revie wed .The wide app licati on of SP D in AZ31magnesiu m all oy is exhibited .Key words:magnesiu m all oy;grain refine ment;severe p lastic def or mati on 镁合金是目前工业应用中最轻的金属结构材料,它的比强度高,在汽车、航空航天和3C 电子等工业中具有广阔的应用前景。
塑性变形工艺在变形镁合金晶粒细化中的应用张迪;林涛;周吉学;赵忠魁;刘运腾【摘要】综述了热挤压、轧制、大塑性变形挤压等不同塑性变形工艺在变形镁合金晶粒细化中的应用研究进展,认为目前变形镁合金发展的主要瓶颈是低加工速率导致相关产品的成本居高不下,未来将通过大尺寸半连续铸锭的多外场晶粒细化和细晶镁合金快速加工技术等予以解决.【期刊名称】《山东科学》【年(卷),期】2017(030)001【总页数】8页(P33-40)【关键词】镁合金;塑性变形工艺;晶粒细化;机理【作者】张迪;林涛;周吉学;赵忠魁;刘运腾【作者单位】山东建筑大学,山东济南250101;山东省轻质高强金属材料重点实验室,山东省科学院新材料研究所,山东济南250014;山东省轻质高强金属材料重点实验室,山东省科学院新材料研究所,山东济南250014;山东省汽车轻量化镁合金材料工程技术研究中心,山东省科学院新材料研究所,山东济南250014;山东省轻质高强金属材料重点实验室,山东省科学院新材料研究所,山东济南250014;山东省汽车轻量化镁合金材料工程技术研究中心,山东省科学院新材料研究所,山东济南250014;山东建筑大学,山东济南250101;山东省轻质高强金属材料重点实验室,山东省科学院新材料研究所,山东济南250014【正文语种】中文【中图分类】TG146.2镁合金作为一种优质的结构材料,具有比重轻、比强度和比刚度高、阻尼减振降噪能力强、电磁屏蔽性和阻尼性能优异、导热性良好以及尺寸稳定性强、易于回收利用、无污染、资源丰富等一系列优点,是减重节能、保护环境的首选材料,被誉为“21世纪的绿色工程材料”,广泛应用于航空、航天、汽车、电子、通讯和兵器制造等行业[1]。
镁合金按加工方式可以分为变形镁合金和铸造镁合金。
变形镁合金是指可以用挤压、轧制或锻造等塑性成形方法加工的镁合金,与铸造镁合金相比,具有更好的塑性成形能力。
变形镁合金根据能否进行热处理强化,可以分为可热处理和不可热处理强化变形镁合金两大类。
应用挤压-剪切大变形工艺细化AZ31镁合金晶粒
胡红军;张丁非;杨明波;邓明
【期刊名称】《中国有色金属学报(英文版)》
【年(卷),期】2011(021)002
【摘要】提出一种新型的镁合金复合挤压方法,将传统的挤压和大塑性变形方法等通道挤压相结合,也就是将压缩变径挤压和剪切(一次或者连续二次)相结合(简称ES).根据ES变形的思想,设计并制造了适合热模拟仪Gleeble 1500D的ES挤压装置,进行了不同温度下的AZ31镁合金ES挤压测试,观察了ES挤压所得到的AZ31镁合金挤压棒的微观组织.结果表明:当挤压比为4时,ES挤压的累计应变为2.44,可得到平均尺寸为2μm的微观组织.动态再结晶的发生是ES挤压产生晶粒细化的主要原因.根据ES热模拟挤压过程的应力-应变曲线和挤压力曲线的特点,ES热模拟实验中镁合金发生了与一般动态再结晶过程不一样的再结晶过程,具有明显的两个动态再结晶阶段,被称为“双级动态再结晶”.基于热模拟的ES挤压证明了ES挤压是可行的.生产实践结果表明,不同条件下的工业ES挤压可大批量生产镁合金挤压棒材.【总页数】7页(P243-249)
【作者】胡红军;张丁非;杨明波;邓明
【作者单位】重庆理工大学材料科学与工程学院,重庆400054;重庆大学国家镁合金材料工程技术研究中心,重庆400044;重庆理工大学材料科学与工程学院,重庆400054;重庆理工大学材料科学与工程学院,重庆400054
【正文语种】中文
因版权原因,仅展示原文概要,查看原文内容请购买。
热处理对镁合金的晶粒细化和力学性能的提升镁合金是一种重要的结构材料,具有低密度、高比强度和良好的加工性能等优点。
然而,由于其晶粒尺寸较大,导致其强度和塑性有限。
为了进一步提升镁合金的力学性能,热处理工艺被广泛应用于镁合金的制备过程中。
本文将讨论热处理对镁合金晶粒细化和力学性能提升的机制和效果。
一、晶粒细化机制晶粒细化是指通过热处理将材料的晶粒尺寸减小,从而提高其力学性能。
在镁合金中,晶粒细化主要通过固溶处理和时效处理实现。
1. 固溶处理:固溶处理是指将镁合金加热至固溶温度,使固溶体中的合金元素溶解于镁基体中,形成无序的固溶固体溶液。
在快速冷却过程中,溶质元素会限制晶粒的长大,从而实现了晶粒细化。
此外,固溶处理还可以促进合金元素的均匀分布,提高合金的强度和塑性。
2. 时效处理:时效处理是指在固溶处理后,将镁合金在适当温度下保温一定时间,通过析出硬化相,进一步细化晶粒。
时效处理可以改善晶界的稳定性,提高合金的抗拉强度和屈服强度。
二、力学性能提升效果热处理对镁合金晶粒细化的效果进一步提升了其力学性能。
1. 强度提升:晶粒尺寸的减小可以减缓晶界滑移和晶界滑移起始的应力集中,从而提高合金的屈服强度和抗拉强度。
2. 塑性提高:晶粒细化导致晶界面积的增大,在材料的变形过程中,晶界对位错运动的阻碍作用增强,从而提高材料的塑性。
3. 疲劳寿命提升:晶粒细化同时还可以提高镁合金的疲劳强度和疲劳寿命。
综上所述,热处理对镁合金晶粒细化和力学性能的提升效果显著,有效地改善了镁合金的力学性能。
然而,热处理过程中需要注意选择适当的热处理参数,以避免出现过度固溶、过长保温等问题导致的性能下降。
此外,热处理对镁合金力学性能的影响还与合金成分、加工工艺等因素密切相关,需要综合考虑。
在今后的研究和应用中,优化热处理工艺参数,进一步提高镁合金的性能,将有望推动镁合金在结构材料领域的广泛应用。
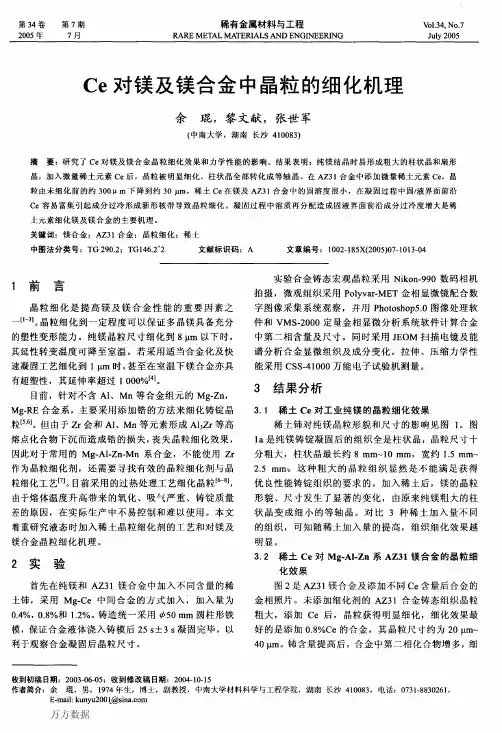
Vol 50 No7J u l.2001铸造F O UN D R Y3 73专题综述镁合金的晶粒细化工艺张世军, 黎文献, 余琨, 谭敦强( 中南大学材料科学与工程系, 湖南长沙41 00 83 )摘要: 综述了镁合金晶粒细化的几种工艺方法, 如采用加入几种含Zr 和C 等元素的晶粒细化剂或过热处理细化铸造组织的液态工艺、半固态成形工艺、采用等静道角压( E CA E) 或大比率挤压等的铸锭变形工艺、铸造粉末冶金成形工艺。
细小等轴的晶粒组织可改善镁合金塑性变形能力, 晶粒细化工艺对镁合金的广泛应用起着非常重要的作用。
关键词: 镁合金; 晶粒细化工艺; 综述中图分类号: T G290 2; T G146 2+ 2 文献标识码: A 文章编号: 1001 4977 ( 2001) 070373 03 The G r a i n R e f i n e m e n t P r o c e ss e s of M a gn e s i u m A ll o y sZH AN G S h i j un,LI Wen x i a n,Y U Kun, TAN Dun q i a n g(Department of M a t e r i a l s S c i e n c e and E n g i n ee r i n g, C e n tr a l South U n i v e r s i t y,Changsha 410083, Hunan, C h i n a)Abs tract: In t h i s paper, the g r a i n r e f i nement p r o c e ss e s of m a gn e s i u m a l l o y s are r e v i ewed. Su ch as t h e li qu i d s tate p r o c e ss e s by u s i ng the g r a i n r e f i ner c on t a i n i ng Zr and C or the e xt e r n a l energy by s u p e r h ea t i ng the li qu i d m a gn e s i u m a l l o y, the s e m i s o l i d f o r m i ng process, the s o li d state p r o c e ss e s i n c l ud i ng the e qu a lc h a nn e l a ngu l ar e xtr u s i on( ECAE) or the e xtr ud i ng w i th a h i gh r a t i o, and the powder m e t a l l u r g y p r o c e ss.The f i ne e qu i axed c ry s t a l s structure c ou l d make the f o r m i ng a b il i ty of m a gn e s i u m a l l o y s better. And t h eg r a i n r e f i n ement p r o c e ss e s of m a gn e s i u m a ll oys p l ay a s i gn i f i cant r o l e to the w i d e r a pp li cat i on of m a gn e s ium a l l o y s.Keywords: m a gn e s i u m a l l o y s;g r a i n r e f i n ement proces ses; r e v i e w镁合金不仅具有重量轻( 纯镁的密度为1 74g/c m3, 镁合金的密度为1 75~1 90g / c m3) 、比强度和比刚度高的特点 1 , 而且还具有优良的阻尼性能、较好的尺寸稳定性和机械加工性能及较低的铸造成本。
镁合金等通道转角挤压过程中的晶粒细化机制何运斌;潘清林;刘晓艳;李文斌【摘要】The microstmcture evolution of ZK60 alloy during ECAP process was investigated by optical microscopy, electron backscattered diffractometry (EBSD) and transmission electron microscopy (TEM). The results show that, after one pass of equal channel angular pressing (ECAP) process at 240 °C, the grain size of ZK.60 alloy is significantly refined. However, the grain size distribution is not homogeneous. The microstructure prior to shear deformation is consisted of coarse grains and twins. The microstructure in the shear zone is mainly shear bands and dynamic recrystallized grains. After shear deformation, the grain structure is mainly dynamic recrystallized grains. The grain refinement mechanism for ECAP of ZK60 alloy is comprehensive effect of shear deformation and dynamic recrystallization.%采用金相显微镜、背散射电子衍射(EBSD)和透射电子显微镜(TEM)分析ZK60镁合金在等通道转角挤压(ECAP)过程中不同部位的显微组织特征.结果表明:ZK60镁合金经240℃ECAP变形1道次后,合金的晶粒得到明显细化,但组织仍不均匀.剪切变形前,合金组织主要为粗大晶粒并伴有大量孪晶,剪切区的组织主要为剪切变形带和少量再结晶组织;剪切变形后,合金的晶粒组织主要为再结晶组织;合金ECAP过程的晶粒细化主要为机械剪切和动态再结晶的综合作用.【期刊名称】《中国有色金属学报》【年(卷),期】2011(021)008【总页数】9页(P1785-1793)【关键词】ZK60镁合金;ECAP;动态再结晶【作者】何运斌;潘清林;刘晓艳;李文斌【作者单位】中南大学材料科学与工程学院,长沙410083;中南大学有色金属材料与工程教育部重点实验室,长沙410083;中南大学材料科学与工程学院,长沙410083;中南大学有色金属材料与工程教育部重点实验室,长沙410083;中南大学材料科学与工程学院,长沙410083;中南大学有色金属材料与工程教育部重点实验室,长沙410083;中南大学材料科学与工程学院,长沙410083;中南大学有色金属材料与工程教育部重点实验室,长沙410083【正文语种】中文【中图分类】TG146.2镁合金由于密度小、比强度和比刚度大、阻尼性能好、易于回收等优点,被誉为21世纪最具发展前途的绿色工程材料[1−3]。
冰水条件下等通道转角挤压纯镁的微观组织结构及性能研究镁及镁合金作为目前最轻的一种绿色金属工程材料,其优异性能在航空航天、汽车工业和电子电工等领域中得到普遍认可。
但镁及镁合金属于难变形材料,限制其应用。
细化晶粒是能有效改善镁及镁合金材料强度和塑韧性优先考虑的手段之一,而等通道转角挤压(ECAP)是一种能制备出大块状亚微米级甚至纳米级超细晶组织最有应用潜质的大塑性变形工艺。
因镁及镁合金室温成型性差,故ECAP变形镁及镁合金常在较高温度下进行,而高温下变形易使晶粒长大明显削弱细化效果。
本课题组提出一种包套的方式,已进行了纯镁室温多道次包套ECAP变形。
在此基础上,本文为了更有效细化晶粒,优化该方式探索出更低温度下ECAP变形,实现了冰水条件下多道次包套ECAP变形。
探讨了三种初始组织态(铸态退火态、挤压未退火态和挤压退火态)纯镁冰水条件下ECAP变形后的微观组织结构和力学性能的变化;进一步增加挤压道次,更加系统地研究冰水条件下挤压未退火态纯镁ECAP变形后晶粒细化效果、组织结构演变和力学行为;同时,对4道次ECAP变形挤压未退火态纯镁在不同温度和应变速率下进行中高温拉伸实验。
阐述了不同变形条件下纯镁变形机制、微观组织结构演变规律及其与力学性能之间的联系。
研究结果表明:三种初始组织态纯镁冰水条件下ECAP变形后晶粒均显著细化。
1道次变形后,主要通过机械剪切碎化和部分晶粒发生动态再结晶使晶粒细化。
铸态退火态纯镁变形后呈现明显粗细晶粒共存的组织。
挤压未退火态纯镁和挤压退火态纯镁变形后微观组织形貌相似,晶粒细化但不均匀,短小狭长,存在细长等轴细晶粒带。
4道次变形后,铸态退火态纯镁的晶粒细化程度最大,组织最为均匀,平均晶粒尺寸为2.283μm,细化后的晶粒内部也很难发生孪生。
随道次增加,织构强度减弱,基面织构成分增多。
三种初始组织态纯镁ECAP变形后,显微硬度总的变化趋势相类似,相比初始组织,随道次增加,显微硬度分布范围先增大后减小,平均显微硬度值先增大后减小。
镁合金晶粒细化研究进展何柏林张志军华东交通大学机电工程学院,江西南昌330013摘要:通过阅读大量国内外文献,对镁合金的晶粒细化的研究进行了综述。
系统分析了镁合金晶粒细化的各种方法(过热处理法,碳质孕育法,添加合金元素细化法,半固态成型法,固态成型法)及其机理。
并讨论了细化方法中存在的问题,为镁合金晶粒细化的进一步研究提供一个参考。
关键词:镁合金晶粒细化机理细化方法Recent Development of Grain Refining Technologies for Magnesium AlloysHE Bolin, ZHANG Zhijun(School of Mechanical and Electrical Engineering, East China Jiaotong University, Nanchang330013)Abstract:Through reading amounts of domestic and foreign literature, The research progress of grain refinement of magnesium alloys are reviewed. It is systematically analysed the various methods and the mechanism of Mg alloy grain refinement. Like overheating treatment method, the carbon inoculation method, adding alloying elements method, semi-solid and solid molding me thod. What’s more, the problems of the refining process are discussed, which can be a reference for the further research of the Mg alloys grain refinement.0 引言最近一些年来,镁合金及其应用受到了越来越广泛的关注。
浅谈镁合金晶粒细化的方法和意义重庆大学材料科学与工程学院材料科学专业摘要 简述了镁合金的工程运用现状和细化晶粒的益处;以镁合金晶粒细化方法为主线,对镁合金在熔体阶段的过热处理、添加变质剂、物理场法、动态晶粒细化和快速凝固法,以及镁合金固态阶段的锻造、挤压、轧制和剧烈塑性变形等细化晶粒的方法进行了总结。
同时,归纳了镁合金细化晶粒的意义。
关键词 镁合金 晶粒细化 熔体 固态形变1 背景介绍纯镁是银白色金属,熔点651℃,密度为1.74×103kg/m3,是最轻的工程金属[1]。
镁合金具有密度低、比强度高、比刚度高、减振和抗冲击性能好等优点,而且还具有较好的尺寸稳定性和机械加工性能及低廉的铸造成本。
在汽车、电子、通信、航空航天、国防和3C 等行业都拥有广泛的应用前景。
但是镁合金密排六方的晶体结构特点,决定了在室温条件下独立滑移系少,导致室温塑性低、变形加工困难和变形容易开裂等阻碍了镁合金材料的广泛应用。
其次,镁合金强度偏低,无法应用于受力较大的工程环境,也成为镁合金大规模运用的一大瓶颈。
所有提高镁合金的室温塑性变形能力和强度有利于镁合金工程应用的普及和推广[2~5]。
细化晶粒是唯一可以提高金属构件强度的同时,又提高塑性的方法。
根据Hall-petch 公式210s -+=d k y σσ,材料的强度随着晶粒尺寸的减小而增大。
镁合金具有很大的系数k y ,所有,细化晶粒能够显著的提高镁合金的强度[6]。
而且,由于有细小均匀晶粒的材料发生塑性变形时,各晶粒分担一定的变形量,使变形更加均匀,位错在晶界处塞积少,应力集中小,材料开裂的倾向减小,从而提高材料的塑性。
2 晶粒细化方法目前用于工程和科研中有很多细化镁合金晶粒的方法,笔者综合相关论文报道将镁合金晶粒细化分为两个阶段细化:熔体阶段细化和固态形变处理细化。
2.1 熔体阶段细化2.1.1 过热处理法过热处理是浇注前将熔体温度升高并保持一段时间后再降温至浇注温度进行浇注的工艺过程。
镁合金晶粒细化在金属材料生产中人们总是希望它们具有细的晶粒组织,因为晶粒越细小,其力学性能与塑性加工性能也越好。
在熔炼铸造镁合金过程中如晶粒细化处理得当,则可以降低铸件凝固过程中的热裂倾向;在熔铸变形镁合金时若锭坯具有细小均匀的晶粒组织,则不但有良好加工性能,而且材料的各项性能也更高。
因此,细化处理在镁合金熔炼铸造中是一道极为重要的关键性工序,不可等闲视之。
在熔炼铸造镁合金时,现有的细化晶粒措施有两类:变质处理和强外场作用。
变质处理就是向熔体内添加高熔点物质,形成大量的异质晶核,获得细小的晶粒组织。
强外场细化晶粒的机理就是向熔体施以电场、磁场、超声波、机械震动、搅拌等强场作用,促进熔体形核过程,并破坏已形成的枝晶,成为游离晶体,增加晶核数量,还可以强化物质传递,消除成分偏析。
快速凝固也是有效的细化镁合金组织的措施,一方面可以提高熔体内的形核率,另方面可抑制晶核长大。
目前,常用的镁合金变质剂有:含碳物质,C2Cl4和高熔点金属Zr、TiB、V等。
含碳变质剂碳虽不固熔于镁,但可与镁反应生成Mg2C3和MgC2,成为异质晶核,细化晶粒。
碳对Mg-Al系及Mg-Zn系合金有明显的晶粒细化作用,而对Mg-Mn 系合金则几乎没有细化效果。
C进入Mg-Al系合金熔体后,与Al形成大量细小、弥散的Al4C3质点,其晶格类型和晶格常数与镁的相应值很接近,是镁合金的良好形核质点,使镁合金的晶粒显著细化。
生产中常用的含碳变质剂有菱镁矿MgCO3、大理石CaCO3、白垩、石煤、焦炭、CO2、炭黑、天然气等,其中用的最多的是MgCO3与CaCO3。
MgCO3加入Mg-Al合金熔体后发生如下反应:MgCO3=MgO+CO3↑MgCO3的加入量一般为镁合金熔体质量的0.5%~0.6%,熔体温度760℃~730℃,处理时间5min~8min。
C2Cl6是镁合金的常用变质剂之一,既有除气作用又有晶粒细化效果。
加入C2Cl6后熔体中可形成Al-C-O化合物质点,是镁合金的良好结晶核心。