厦门大学无机化学s区元素
- 格式:doc
- 大小:1.25 MB
- 文档页数:21
无机化学S区元素概述单质及其物理化学性质S区元素是指周期表中第三周期的元素,包括Sc、Ti、V、Cr、Mn、Fe、Co、Ni、Cu和Zn。
这些元素的单质是指它们在自然界中以纯态存在的形态。
下面将对这些S区元素的单质及其物理化学性质进行概述。
Scandium(Sc)是一种银白色金属,熔点1541℃,沸点2836℃。
它的密度为2.989 g/cm³,熔化热为15.8 kJ/mol。
Scandium的化学性质活泼,可以与氢气、氧气和氮气反应。
它可以形成多种化合物,如ScCl3、Sc2O3等。
Titanium(Ti)是一种银灰色金属,熔点1668℃,沸点3260℃。
它的密度为4.506 g/cm³,熔化热为13.8 kJ/mol。
Titanium具有低密度、高强度和良好的耐腐蚀性。
它与氧、氮、氢等非金属元素反应生成化合物,如TiO2、TiN等。
Vanadium(V)是一种银白色金属,熔点1890℃,沸点3380℃。
它的密度为6.0 g/cm³,熔化热为21.5 kJ/mol。
Vanadium的化学性质活泼,可以与氧气、氮气和氟气反应。
它可以形成多种氧化态,如V2O5、VO2等。
Chromium(Cr)是一种银灰色金属,熔点1907℃,沸点2672℃。
它的密度为7.18 g/cm³,熔化热为20.5 kJ/mol。
Chromium的外层电子构型为3d54s1,具有良好的抗腐蚀性。
它可以形成多种化合物,如Cr2O3、CrCl3等。
Manganese(Mn)是一种银灰色金属,熔点1244℃,沸点1962℃。
它的密度为7.21 g/cm³,熔化热为13.2 kJ/mol。
Manganese与氧气反应生成二氧化锰(MnO2),具有一定的催化性能。
它还可以形成多种化合物,如MnCl2、MnSO4等。
Iron(Fe)是一种银灰色金属,熔点1538℃,沸点2861℃。
它的密度为7.874 g/cm³,熔化热为13.8 kJ/mol。
第十五章 s区元素一、教学基本要求1. 了解s区元素的物理性质和化学性质,能解释碱金属与水、醇和液氨反应的不同;2. 了解主要元素的矿物资源及单质的制备方法,特别注意钾和钠制备方法的不同;3. 了解s区元素的氢化物、氧化物、氢氧化物的性质,特别注意氢氧化物的碱性变化规律;4. 了解s区元素的重要盐类化合物,特别注意盐类溶解性的热力学解释;5. 会用离子极化理论解释碳酸盐分解规律;6. 了解对角线规则和锂、铍的特殊性。
二、要点1. 汞齐(amalgam )又称汞合金,汞的特性之一是能溶解除铁以外的许多金属而生成汞齐。
汞与一种或几种金属形成汞齐时,含汞少时是固体,含汞多时是液体。
天然的有金汞齐,银汞齐,人工制备的有:钠汞齐、钾汞齐、锌汞齐、锡汞齐、铅汞齐等。
2. 熔盐电解法(Molten-salt electrolysis)指以熔融态盐类为原料的电解方法,常用于制备不能由水溶液中制备的金属,如碱金属、碱土金属以及钍、钽混合稀土金属的生产。
有时为降低熔体的熔点,节省电能,须加入一定量的助熔剂。
3. 热还原法(Thermo-deoxidization)用化学活性较强的金属,将被还原的金属从其化合物中置换出来,以制备金属或其合金的方法。
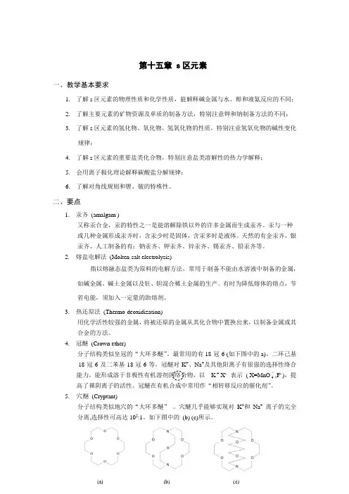
4. 冠醚(Crown ether)分子结构类似皇冠的“大环多醚”。
最常用的有18-冠-6 (如下图中的a)、二环己基-18-冠-6及二苯基18-冠-6等。
冠醚对K+、Na+及其他阳离子有很强的选择性络合,F- ),提K + X- 表示( X=MnO4高了裸阴离子的活性。
冠醚在有机合成中常用作“相转移反应的催化剂”。
5.穴醚(Cryptant)分子结构类似地穴的“大环多醚”。
穴醚几乎能够实现对K+和Na+离子的完全分离,选择性可高达105:1。
如下图中的(b) (c)所示。
(a) (b) (c)6. 钠的主要化学反应提要:7. 由氢氧化铍可以制成金属铍及其它化合物:8. 钙的主要化学反应提要:9. 由硫酸钡可制取各种化合物:Ca 3Ca(HCO3)2Ca(ClO)2BaSO4CBaCl22ONaCO3332Ba(OH)23H 2O2Ba(NO3)2C加热加热·BaBeSO44H 2O242Be(NO)34H 2O(NH 4)2BeF 410002Be于蒸发至干·CCl 4800BeCl ·NH 4HF 2ooNaO2+C O +H O3电解10. 对角线规则(diagonal rule)在周期表的二、三周期中,某一元素的性质和它左上方或右下方的元素性质的相似性,称为对角线规则。
无机化学第七章S区元素第七章主要介绍了S区元素的性质和应用。
S区元素是指周期表中第16族元素,包括氧、硫、硒、碲和钋。
这些元素具有一些共同的性质和特点,包括氧化态的规律和趋势、同族元素的化学性质等。
S区元素的氧化态规律和趋势是其重要的特点之一、氧化态是指元素在化合物中的电荷数。
在S区元素中,氧通常呈-2的氧化态,露卜那呈-1的氧化态,硫、硒和碲的氧化态则比较复杂,可以是正或负的多个值。
这种规律是由于这些元素的外层电子结构决定的。
氧的外层有6个电子,可以通过接受2个电子来填满外层,从而达到稳定的8个电子的结构。
而露卜那的外层只有一个电子,可以通过捐赠一个电子来达到稳定的结构。
而硫、硒和碲的外层电子结构类似,有6个电子,可以通过得失2个电子来达到稳定的8个电子的结构。
在S区元素中,氧是一个非金属元素,而硫、硒和碲则是亚稳金属。
氧具有较高的电负性,能够与其他元素形成较强的电负性键。
它在自然界中广泛存在,包括空气中的氧气、水中的水分子等。
由于氧的高电负性,它可以与其他元素形成氧化物,包括过氧化物、酸性氧化物和碱性氧化物等。
氧化物有着重要的应用,例如过氧化氢可用作漂白剂和消毒剂。
硫、硒和碲是黄顺子亚稳金属,它们具有较高的化学活性。
它们主要存在于矿石中,包括铁矿石中的硫化铁矿石。
硫还广泛存在于化学品中,包括硫酸、硫酸铜等。
硫还可以形成众多的无机化合物,例如硫化物和亚硫酸盐。
硫化物在冶金工业中有重要应用,例如焦炭的熔融炉和脱硫设备。
在亚稳金属中,硒是比较特殊的元素。
它可以形成六亚硒酸盐,具有良好的光敏性。
六亚硒酸盐可以用于摄影中的胶片和相纸的显影剂,以及红外线辐射计的探测剂。
此外,硒还可以形成硒化物,具有一定的半导体性能。
碲也是一种亚稳金属,具有类似硒的性质。
它可以形成一种黑色固体的碲化铋,具有比较好的半导体性能。
碲化铋被广泛应用于红外线成像和热电传感器等领域。
除了硫、硒和碲,S区元素中还有钋,它是一种放射性元素。
第八章s区元素8.1 S区元素概述 (1)8.2 S区元素的一些规则 (3)8.3 重要单质与化合物 (10)8.4 制备 (18)8.5 S区元素的生物作用 (20)8.1 S区元素概述8.1.1 碱金属S区元素价电子构性、氧化还原性及其变化规律S区元素包括周期系中的ⅠA族-碱金属和ⅡA族-碱土金属。
表8-1ⅠA和ⅡA的特征氧化态为+1和+2,但还存在低氧化态,如等。
从标准电极电势(E),均具有较大的负值。
金属单质都是强的还原剂,如纳、钾、钙等常用作化学反应的还原剂。
表8-2 S区元素电极电势由于它们都是活泼的金属元素,只能以化合状态存在于自然界。
如钠和钾的主要来源分别为熔盐NaCl 、海水;天然氯化钾、光卤石KCl·MgCl 2·6H 2O 等。
钙和镁主要存在于白云石、方解石、菱镁矿、石膏等矿物中,锶和钡的矿物有天青石和重晶石等。
岩盐 白云石 菱镁矿 重晶石8.1.2 碱土金属2.碱土金属碱金属和碱土金属元素在化合时,多以形成离子键为主要特征。
氢氧化物除具有两性,为中强碱外,其他均是强碱。
【问题1】铍与锂具有一定的共价性,为什么?由于锂和铍原子半径和离子半径小,且为2电子构型,有效核电荷大,极化力强,因此它们的化合物,具有一定的共价性。
碱金属元素的原子也可以共价键结合成分子,如等碱金属单质的双原子分子就是共价分子。
IA 和IIA 族金属的一些基本性质列于表中。
表8-3 碱金属与碱土金属的基本性质【问题2】为什么ⅡA 金属的熔沸点升华热高于IA ?ⅡA 离子水合放热更多? 因为ⅡA 金属中有两个电子参与形成金属键,金属键较强,所以熔沸点及升华热均高于IA 。
ⅡA 离子带有两个正电荷,更容易与水结合,会放出更多的热量。
8.2 S 区元素的一些规则8.2.1 对角线规则(1)锂和镁的相似性 S 区元素的一些规律1.对角线规则第二周期元素Li 、Be 、B 的性质和第三周期处于对角位置的元素Mg 、Al 、Si 一一对应,它们的相似性称为对角线规则。
第十二章ds区元素12。
1 铜族元素 (1)12。
2 锌族元素 (10)12.1 铜族元素12。
1.1 铜族元素通性铜族元素1。
铜族元素通性铜族元素的氧化态有+1,+2,+3三种,这是由于铜族元素最外层ns电子和次外层(n-1)d电子能量相差不大。
有人认为在本族元素中,元素第二电离能与第一电离能的差值越小,它的常见氧化值就越高.对于Cu、Ag、Au,Δ(I2—I1)Au 〈Δ(I2—I1)Cu < Δ(I2-I1)Ag所以常见氧化态物+3,+2,+1。
铜、银、金的标准电势图如下所示:12.1.2 铜族元素金属单质2。
铜族元素金属单质(1).物理性质铜和金是所有金属中仅有的呈现特殊颜色的二种金属,铜族元素的熔点、沸点、硬度均比相应的碱金属高。
这可能与d电子也参与形成金属键有关。
由于铜族金属均是面心立方晶体(如下图),它们不仅堆积最密而且存在较多可以滑动的高密度原子层,因而比相应的碱金属(多为体心立方晶体)密度高得多,且有很好的延展性,其中以金最佳。
铜族元素的导电性和传热性在所有金属中都是最好的,银占首位,铜次之。
(2)。
化学性质铜族元素的化学活性远较碱金属低,并按Cu—-Ag-—Au的顺序递减.在潮湿的空气中放久后,铜表面会慢慢生成一层铜绿。
铜绿可防止金属进一步腐蚀,其组成是可变的。
银和金不会发生该反应。
空气中如含有H2S气体与银接触后,银的表面上很快生成一层Ag2S的黑色薄膜而使银失去银白色光泽。
()在电位序中,铜族元素都在氢以后,所以不能置换稀酸中的氢。
但当有空气存在时,铜可缓慢溶解于这些稀酸中:浓盐酸在加热时也能与铜反应,这是因为Cl-和Cu+形成了较稳定的配离子[CuCl4]3—,使Cu == Cu++e-的平衡向右移动:铜易为HNO3、热浓硫酸等氧化性酸氧化而溶解银与酸的反应与铜相似,但更困难一些;而金只能溶解在王水中:铜、银、金在强碱中均很稳定。
12。
1。
3 铜族元素重要化合物3。
第 三 部 分 元 素 化 学•熟悉元素性质与电子层结构的关系 •掌握单质和重要化合物的性质•了解它们在医药中的应用结束无机化学 2014/12/1 §12-15 : 2从上到下 半径增大 电离能减小 电负性减小第一节 s 区元素概述第十一章 s 区元素ⅠA ns 1 Li Na K Rb Cs ⅡA ns 2 Be Mg Ca Sr Ba碱金属 碱土金属从左到右,半径减小电离能增大 电负性增大除Li 和Be 外,多数金属形成离子化合物。
p273结束 无机化学 2014/12/1 §12-15 : 7NaHCO 3:小苏打,用于治疗胃酸过多和酸中毒; CaCO 3: 珍珠、钟乳石、贝壳的主要成分;Na 2SO 4·10H 2O : 中药称芒硝或朴硝,作缓泻剂; Na 2SO 4 :中药称玄明粉或元明粉,作缓泻剂; BaSO 4: 重晶石,难溶于水、酸、碱,能强烈吸收X 射线,因无毒用作胃肠造影剂之“钡餐”; BaCl 2:剧毒(致死量0.8g )。
CaSO 4·2H 2O 生石膏,内服清热泻火; CaSO 4· H 2O 熟石膏(煅石膏, 烧石膏)粉末遇水膨胀硬化,石膏绷带,外敷治疗烫伤疥疮等。
MgSO 4·7H 2O :又称泻盐,作缓泻剂。
四、重要的盐类 p28112结束无机化学 2014/12/1 §12-15 : 8 五、对角线规则 p282在周期表s 区和p 区,某元素与左上方或右下方的元素及其化合物的性质相似。
例如:Be 和Al 的还原性相近; Be(OH)2和Al(OH)3 均为两性;例如:LiCl,、MgCl 2 都是共价化合物; LiOH 、Mg(OH)2都是中强碱,微溶于水Li Be B C Na Mg Al Si结束 无机化学 2014/12/1 §12-15 : 9VIIA 族 n s 2n p 59F 17Cl 35Br 53I 85At一、卤族元素的通性 (p284)(1) 是非极性分子,难溶于水,易溶于有机溶剂及碘化钾溶液中:KI + I 2 = KI 3 碘酒(碘酊)(p306习题3) F 2→I 2 的熔点、沸点、密度增大。
厦门⼤学⽆机化学s区元素第⼋章s区元素8.1 S区元素概述 (1)8.2 S区元素的⼀些规则 (3)8.3 重要单质与化合物 (10)8.4 制备 (18)8.5 S区元素的⽣物作⽤ (20)8.1 S区元素概述8.1.1 碱⾦属S区元素价电⼦构性、氧化还原性及其变化规律S区元素包括周期系中的ⅠA族-碱⾦属和ⅡA族-碱⼟⾦属。
表8-1ⅠA和ⅡA的特征氧化态为+1和+2,但还存在低氧化态,如等。
从标准电极电势(E),均具有较⼤的负值。
⾦属单质都是强的还原剂,如纳、钾、钙等常⽤作化学反应的还原剂。
表8-2 S区元素电极电势由于它们都是活泼的⾦属元素,只能以化合状态存在于⾃然界。
如钠和钾的主要来源分别为熔盐NaCl 、海⽔;天然氯化钾、光卤⽯KCl·MgCl 2·6H 2O 等。
钙和镁主要存在于⽩云⽯、⽅解⽯、菱镁矿、⽯膏等矿物中,锶和钡的矿物有天青⽯和重晶⽯等。
岩盐⽩云⽯菱镁矿重晶⽯8.1.2 碱⼟⾦属2.碱⼟⾦属碱⾦属和碱⼟⾦属元素在化合时,多以形成离⼦键为主要特征。
氢氧化物除具有两性,为中强碱外,其他均是强碱。
【问题1】铍与锂具有⼀定的共价性,为什么?由于锂和铍原⼦半径和离⼦半径⼩,且为2电⼦构型,有效核电荷⼤,极化⼒强,因此它们的化合物,具有⼀定的共价性。
碱⾦属元素的原⼦也可以共价键结合成分⼦,如等碱⾦属单质的双原⼦分⼦就是共价分⼦。
IA 和IIA 族⾦属的⼀些基本性质列于表中。
表8-3 碱⾦属与碱⼟⾦属的基本性质【问题2】为什么ⅡA ⾦属的熔沸点升华热⾼于IA ?ⅡA 离⼦⽔合放热更多?因为ⅡA ⾦属中有两个电⼦参与形成⾦属键,⾦属键较强,所以熔沸点及升华热均⾼于IA 。
ⅡA 离⼦带有两个正电荷,更容易与⽔结合,会放出更多的热量。
8.2 S 区元素的⼀些规则8.2.1 对⾓线规则(1)锂和镁的相似性 S 区元素的⼀些规律1.对⾓线规则第⼆周期元素Li 、Be 、B 的性质和第三周期处于对⾓位置的元素Mg 、Al 、Si ⼀⼀对应,它们的相似性称为对⾓线规则。
第八章 s区元素8.1 S区元素概述 (1)8.2 S区元素的一些规则 (3)8.3 重要单质与化合物 (10)8.4 制备 (18)8.5 S区元素的生物作用 (20)8.1 S区元素概述8.1.1 碱金属S区元素价电子构性、氧化还原性及其变化规律S区元素包括周期系中的ⅠA族-碱金属和ⅡA族-碱土金属。
表8-1ⅠA ⅡA 金属离子半径增大电离能电负性减小锂Li 铍Be钠Na 镁Mg钾K 钙Ca铷Rb 锶Sr铯Cs 钡Ba钫Fr 镭RaⅠA和ⅡA的特征氧化态为+1和+2,但还存在低氧化态,如等。
从标准电极电势(E),均具有较大的负值。
金属单质都是强的还原剂,如纳、钾、钙等常用作化学反应的还原剂。
表8-2 S区元素电极电势电对E(v)电对E(v)-3.03 -1.85-2.71 -2.37-2.93 -2.87-2.93 -2.89-2.92 -2.91由于它们都是活泼的金属元素,只能以化合状态存在于自然界。
如钠和钾的主要来源分别为熔盐NaCl、海水;天然氯化钾、光卤石KCl·MgCl2·6H2O等。
钙和镁主要存在于白云石、方解石、菱镁矿、石膏等矿物中,锶和钡的矿物有天青石和重晶石等。
岩盐白云石菱镁矿重晶石8.1.2 碱土金属2.碱土金属碱金属和碱土金属元素在化合时,多以形成离子键为主要特征。
氢氧化物除具有两性,为中强碱外,其他均是强碱。
【问题1】铍与锂具有一定的共价性,为什么?由于锂和铍原子半径和离子半径小,且为2电子构型,有效核电荷大,极化力强,因此它们的化合物,具有一定的共价性。
碱金属元素的原子也可以共价键结合成分子,如等碱金属单质的双原子分子就是共价分子。
IA和IIA族金属的一些基本性质列于表中。
表8-3 碱金属与碱土金属的基本性质元素性质Li Na K Rb Cs Be Mg Ca Sr Ba 密度/0.534 0.968 0.856 1.532 1.90 1.848 1.738 1.55 2.63 3.62熔点/K 453.5 370.8 336.7 311.9 301.7 1557 922 1112 1042 993 沸点/K 1620 1165 1030 961 978 3243 1363 1757 1657 1913 硬度(金刚石 =10)0.6 0.4 0.5 0.3 0.2 4 2.0 1.5 1.8 -升华热/ 161 109 90.0 85.8 78.8 320 150 192 164 175Mn+(g)的水合热-522 -406 -322 -297 -266 -2494 -1921 -1602-1443-1305/【问题2】为什么ⅡA金属的熔沸点升华热高于IA?ⅡA离子水合放热更多?因为ⅡA金属中有两个电子参与形成金属键,金属键较强,所以熔沸点及升华热均高于IA。
ⅡA离子带有两个正电荷,更容易与水结合,会放出更多的热量。
8.2 S区元素的一些规则8.2.1 对角线规则(1)锂和镁的相似性S区元素的一些规律1.对角线规则第二周期元素Li、Be、B的性质和第三周期处于对角位置的元素Mg、Al、Si一一对应,它们的相似性称为对角线规则。
(1).锂和镁的相似性a.锂、镁在氧气中燃烧,均生成氧化物(和),不生成过氧化物。
b.锂、镁在加热时直接和氮反应生成氮化物(和),而其它碱金属不能和氮作用。
c.锂、镁和氟化物(LiF、)、碳酸盐(、)、磷酸盐(、)均难(或微)溶于水,其他相应化合物为易溶盐。
d.水合锂、镁氯化物晶体受热发生水解。
e.锂和镁、硝酸盐分解产物相似。
自测:写出其他碱金属硝酸盐分解方程式?f.IA中只有锂能直接和碳生成,镁和碳生成((C=C=C)4-)g.锂、镁的氯化物均溶于有机溶剂中表现出共价特性。
8.2.2 对角线规则(2)铍和铝、硼和硅的(2).铍和铝的相似性a.铍和铝均为两性金属,其氧化物和氢氧化物均为两性。
b.无水氯化物为共价化合物,易生成双聚体(气态下)、易升华、溶于乙醇、乙醚等有机溶剂中。
IIA族其他元素的为离子型化合物、熔融态能导电。
c.铍、铝和冷硝酸接触表面易钝化,其他IIA族金属易和硝酸反应。
d.氧化铍和氧化铝都具有高硬度和高熔点。
(3).硼和硅的相似性a.B、Si 均能从NaOH 中置换出氧气。
b.其单质为原子型晶体c.B-O、Si-O十分稳定。
问题1:为什么会出现对角相似?因为锂和镁,铍和铝,硼和硅Z/r比较相似,极化能力相近,因此出现性质上的某种相似。
8.2.3 R—OH规则2.R-OH规则氢氧化物的强弱通常用的离子势φ=Z/r(Z为电荷数,r为离子半径)判断,简称ROH 规则。
我们把任何碱和含氧酸都统一表示为R—O—H的结构(R代表)。
以为例,在水溶液中存在两种解离方式:(1).酸式电离φ值越大,的静电场越强,对氧原子上的电子云的吸引力就越强(M—O—H),M—O之间呈现显著的共价性,而O—H键受的强烈影响,其共用电子对强烈地偏向氧原子,以致O—H键呈现显著的极性,即随M—O键的增强,按酸式电离的趋势就越大。
8.2.4 离子性盐类溶解性的判断方法3. 离子性盐类溶解性的判断方法物质在溶剂中的溶解是较为复杂的过程。
根据相似相容原理,离子化合物易溶于极性溶剂中。
在此,我们讨论具有8电子构性的金属离子所形成的盐的溶解度。
(1).水合能、晶格能与溶解度以IA族无水卤化物溶解为例,设计下列热化学循环:为离子型盐溶解过程的标准自由能变(为什么?<<<)在常温下,熵效应对贡献较小,可忽略。
从上述循环和晶格能、水和热的定义,我们能看出:也就是说盐类在水中溶解的难易程度粗略地用晶格能和水合能(总的)的相对大小来判断。
若水合能大于晶格能其盐类可以溶解或溶解度较大,反之则难溶。
表8-3中列出碱金属氟化物和碳酸盐(钠)在水中溶解的热力学参数。
表8-3 碱金属氟化物和碳酸盐(钠)在水中溶解度的热力学参数物质溶解度总水合能晶格能LiF -1034 1039 0.1NaF -921 919 1.1KF -837 817 15.9RbF -808 779 12.5CsF -779 730 24.2Na2CO3-2056 2030 29.4 NaHCO3-792 81 10.3 【问题1】此方法有什么优缺点?此方法数据易得,简单方便,适用于大多数溶解过程。
但该方法忽略了熵对离子型盐的溶解性的影响,有些溶解过程熵的变化较大,则判断就会出现错误。
8.2.5 巴索洛经验规则(2)巴索洛经验规则阴阳离子之间有一定的匹配关系,在缺乏有关数据的前提下,可以作为判断盐类溶解性的一种定性方法。
巴索洛经验规则:当阴阳离子电荷的绝对值相同而它们的半径相近时,生成的盐类一般难溶于水。
【问题1】比较 LiF、CsF; LiI、CsI溶解度大小?LiF是小与小配,CsI是大与大配,难溶于水。
CsF、LiI阴阳离子半径相差甚远,大小严重不匹配,易溶于水。
【问题2】要使碱金属离子生成沉淀,需要那些的阴离子?从巴索洛经验规则可联想起要使碱金属这类大阳离子生成沉淀,必须找大阴离子作为沉淀剂,如等大阴离子与、等形成的化合物均难溶于水。
【问题3】据巴索洛经验规则分析碱土金属盐类溶解度大致规律?、为半径较小的阴离子,从阴离子半径增大,越来越不匹配,所以溶解度越来越大.而,则为半径较大的阴离子,从阴离子半径增大,越来越不匹配,因此与ⅡA离子形成盐的溶解度从上到下越来越小。
对其他族的阳离子和阴离子也可根据巴索洛经验规律加以预测。
如下列的阳离子与阴离子可组成稳定的化合物(符合电荷绝对值相等,半径相近原则)。
阳离子阴离子8.2.6 盐的稳定性4.盐的热稳定性(1).碳酸盐的热稳定性一般碱金属盐具有较高的热稳定性,除了在高温下部分分解外,其余碱金属碳酸盐难分解。
碱土金属碳酸盐不稳定,按下式分解:碳酸盐的热稳定性也可用离子极化观点来说明:在中,既存在中心C原子对周围的作用,也存在对的作用。
阳离子电荷愈高半径愈小,极化力愈强,愈容易从中夺取;成为MO。
同时放出,表现为的热稳定性愈低,最易发生分解。
【问题1】解释碱土金属碳酸盐的分解规律。
在碱土金属碳酸盐中,阳离子半径从至增加,极化力随之降低(Z/r下降),即对的作用力随到减弱,热稳定性随之增加。
的热分解温度由族往下逐渐升高,这与实验结果相一致,见下表。
碳酸盐分解温度/K <373 8 663 【问题2】为什么碳酸氢盐十分不稳定?因为其中半径较小,极化能力特别强,所以碳酸氢盐不稳定。
碳酸氢盐都不及碳酸盐稳定,碱金属的碳酸氢盐受热时即分解为碳酸盐:(2).硝酸盐热稳定性碱金属硝酸盐热稳定性低,在一定温度下就会分解。
8.3 重要单质与化合物8.3.1 单质的性质重要单质与化合物1.单质的性质(1).物理性质碱金属和碱土金属都是低熔点、低硬度的轻金属。
除铍、镁较硬外,其他金属均较软,能用刀切割。
它们均具有金属的外观及良好的导电性。
(2).单质的化学性质IA、IIA族金属有很强的活泼性,都能同卤素、氧及活泼非金属发生反应,大多数能与氢、水作用,生成的相应化合物(除锂、铍的某些化合物外)一般是以离子键相结合。
如Na H、等为离子型氢化物,而和为过渡型氢化物。
与水之间的反应在实验室用来除去溶剂或惰性气体(如、Ar)中的痕量水:【问题1】可用此脱去大量的水吗?不适合于脱除大量水,由于该反应为剧烈的放热反应,产生可燃性氢气是相当危险的。
锂、钠、钾分别投入水中,除锂外,反应非常激烈,同时放出大量的热。
碱金属和碱土金属(铍和镁除外)均溶于液氨,形成具有导电性的蓝色溶液:蓝色是由溶剂合电子跃进引起的。
碱金属的液氨溶液可以采用蒸发方法回收金属。
金属的氨溶液是一种能够在低温下使用的非常强的还原剂。
【问题2】此蓝色溶液的磁性如何?此蓝色溶液(稀溶液)具有顺磁性,并随碱金属浓度的增加,顺磁性降低。
随金属溶解量的增加,溶剂和电子配对作用加强,顺磁性降低。
液氨中碱金属同氨也有生成氨基化物的慢反应:式中M=Na、K、Rb、Cs。
如果在体系中有催化剂(如过渡金属氧化物、铁盐)存在时,反应会十分快速地进行。
碱金属有很高的反应性,在空气中极易形成的覆盖层。
(碱金属如何保存?)要将它们保存在无水煤油中,锂保存在液体石腊中。
(密度小,能浮在煤油上)碱土金属的活泼性不如碱金属,铍和镁表面形成致密的氧化物保护膜。
8.3.2 氧化物和过氧化物2.氧化物、过氧化物、超氧化物、臭氧化物IA、IIA族金属能形成各种类型的氧化物:正常氧化物、过氧化物、超氧化物、臭氧化物,它们均为离子型化合物。
(1).氧化物Li和IIA族金属在氧气中燃烧生成氧化物。
钠、钾在空气中燃烧得到过氧化物。
因此它们的氧化物需用其它方法制备。
如Na还原,K等还原等得相应的氧化物。