调整色彩与添加特效
- 格式:ppt
- 大小:4.69 MB
- 文档页数:21
直播间的面调色与视觉效果提升技巧直播间的画面调色与视觉效果提升技巧直播已经成为了日常生活中不可忽视的一部分,人们喜欢通过直播平台与他人分享各种内容。
然而,一个好的直播间画面调色与视觉效果的提升有时会被忽视,而这些对于吸引观众以及提升观看体验至关重要。
本文将为您介绍一些直播间画面调色与视觉效果提升的技巧。
一、背景设置与灯光布局良好的背景设置和灯光布局是一个成功直播间的基础。
首先要选择一个简洁干净,与直播内容相关的背景,避免出现杂乱无章或者过于花哨的背景。
其次,合理安排灯光布局。
灯光的角度、亮度和颜色对于直播间的视觉效果极为重要。
平衡整体光线,避免出现过于明亮或者过于暗淡的情况。
此外,有色温可调的灯光也可以为直播间增添一些氛围。
二、合适的摄像机角度与缩放比例摄像机角度和缩放比例对于直播画面的视觉效果起着至关重要的作用。
选择一个适合的角度,让观众能够清晰地看到直播主播,避免出现直播主播被遮挡或者拍摄角度不佳的情况。
此外,使用合适的缩放比例也能够帮助观众更好地聚焦在内容上,提升观看体验。
三、色彩调整与图像增强色彩调整与图像增强是提升直播间画面效果的重要环节。
通过对图像的亮度、对比度、饱和度以及色温等方面进行调整,可以使画面更加生动鲜明。
此外,一些图像增强的技术如锐化、去噪等也可以改善直播画面的细节表现,提升观众的视觉享受。
四、特效与转场在直播中添加一些特效和转场能够增加画面的趣味性和吸引力。
例如,可以在直播开始或结束时添加一些独特的转场效果,使观众对直播留下更深刻的印象。
同时,在直播过程中可以使用一些简单的特效如画中画、滤镜等增加视觉层次感,提升观众的视觉享受。
五、音效的调整除了画面上的调整以外,音效的调整也是提升直播间观看体验的重要一环。
确保声音的清晰度与准确度,避免出现噪音干扰或者声音不同步的情况。
此外,根据直播内容的需要,适当加入一些音效如背景音乐或者特殊音效,能够进一步提升直播的趣味性和吸引力。
摄影后期处理技巧与步骤摄影后期处理是摄影作品的重要环节,通过后期处理可以提升照片的质量和表现力。
本文将介绍一些摄影后期处理的技巧和步骤,帮助读者更好地进行后期处理。
一、色彩调整色彩调整是后期处理的基础,可以通过调整色温、对比度、饱和度等参数来改变照片的整体色彩效果。
在进行色彩调整时,可以参考原始照片的实际色彩,也可以根据自己的审美偏好进行调整。
调整过程中要注意保留照片的细节和层次感,避免过度调整导致色彩失真。
二、光影处理光影是照片中的重要元素,通过合理的光影处理可以增强照片的立体感和层次感。
在进行光影处理时,可以使用曲线工具调整照片的亮度和对比度,增加或减少局部的明暗效果。
此外,还可以使用阴影/高光工具来调整照片中的阴影和高光部分,使其更加平衡和自然。
三、去除噪点噪点是数字摄影中常见的问题,特别是在高感光度拍摄或夜景拍摄时更为明显。
通过后期处理软件的降噪功能,可以有效去除照片中的噪点,提升照片的清晰度和细节表现。
在进行降噪处理时,要注意保留照片的细节和纹理,避免过度降噪导致图像变得模糊。
四、修饰细节修饰细节是后期处理中的一项重要工作,可以通过锐化、去除瑕疵、调整局部色彩等方式来改善照片的细节表现。
在进行修饰细节时,要注意保持照片的自然感和真实感,避免过度修饰导致照片失去原始的味道。
五、特效处理特效处理可以为照片增添一些艺术效果和个性化的表现。
通过后期处理软件的滤镜功能,可以添加黑白效果、复古效果、模糊效果等,使照片更具有创意和独特性。
在进行特效处理时,要注意保持照片的整体风格和主题,避免过度特效导致照片失去原始的意义。
六、导出与保存在完成后期处理后,需要将照片导出为适合打印或网络分享的格式。
常用的格式包括JPEG、TIFF和PNG等。
在导出时,要注意选择合适的分辨率和压缩比例,以平衡图像质量和文件大小。
此外,还需要将处理后的照片进行备份保存,以防止意外丢失或损坏。
总结摄影后期处理是提升照片质量和表现力的重要环节。
摄影后期处理方法摄影后期处理是指在拍摄完成后,通过图像编辑软件对照片进行修饰和优化的过程。
它可以改善照片的色彩、对比度、锐度等方面,使照片更加生动、吸引人。
本文将介绍几种常用的摄影后期处理方法。
一、调整曝光和对比度曝光和对比度是照片中最基本的元素之一,合理的曝光和适当的对比度可以使照片更加鲜明、清晰。
在后期处理中,我们可以通过调整曝光和对比度来改善照片的整体效果。
例如,如果照片曝光过暗,可以增加曝光度来提亮画面;如果照片对比度不足,可以增加对比度来增强画面的立体感。
二、调整色彩和饱和度色彩和饱和度是照片中的另一个重要元素,它们可以影响照片的氛围和情感表达。
在后期处理中,我们可以通过调整色彩和饱和度来使照片更加生动、丰富。
例如,如果照片的色彩偏暖,可以调整色温来使其更加冷静;如果照片的饱和度不足,可以增加饱和度来增强色彩的鲜艳度。
三、修饰细节和锐度细节和锐度是照片中的重要细节,它们可以使照片更加清晰、立体。
在后期处理中,我们可以通过修饰细节和增加锐度来提升照片的质感。
例如,可以通过增加微调来突出照片中的细节;可以通过增加锐度来使照片更加清晰。
四、去除噪点和修复瑕疵在拍摄过程中,由于相机感光元件的限制或其他因素,照片中可能会出现噪点或瑕疵。
在后期处理中,我们可以通过去除噪点和修复瑕疵来提升照片的质量。
例如,可以使用降噪工具来去除照片中的噪点;可以使用修复工具来修复照片中的瑕疵。
五、添加滤镜和特效滤镜和特效可以给照片增添独特的风格和效果。
在后期处理中,我们可以根据照片的主题和需求来添加不同的滤镜和特效。
例如,可以添加黑白滤镜来营造复古的氛围;可以添加模糊特效来突出照片中的主体。
六、裁剪和调整构图裁剪和调整构图是后期处理中常用的方法之一,它可以改变照片的视角和构图,使照片更加有吸引力。
在后期处理中,我们可以通过裁剪和调整构图来使照片更加符合主题和要求。
例如,可以通过裁剪来去除照片中的多余元素;可以通过调整构图来突出照片中的主体。
信息技术活动1调整色彩与添加特效教学反思摘要:一、引言二、教学目标分析1.学生掌握色彩调整技巧2.学生掌握添加特效方法3.培养学生审美能力和创新思维三、教学过程回顾1.色彩调整教学1.色彩基础知识介绍2.实践操作指导3.作品展示与评价2.添加特效教学1.特效基础知识介绍2.实践操作指导3.作品展示与评价四、教学反思1.色彩调整教学反思1.教学内容安排适当2.学生动手操作机会充足3.学生反馈与改进2.添加特效教学反思1.教学内容安排适当2.学生动手操作机会充足3.学生反馈与改进五、不足与改进措施1.课堂时间安排不够灵活1.调整教学进度2.提高课堂效率2.学生实践操作指导不足1.加强个别辅导2.提高学生自主学习能力六、总结正文:信息技术活动1调整色彩与添加特效教学反思一、引言随着信息技术的不断发展,图像处理软件的应用越来越广泛,其中色彩调整与添加特效技术在摄影、设计等领域具有重要意义。
为了提高学生的审美能力和创新思维,本节课对色彩调整与添加特效进行了教学。
下面,就本次教学进行反思。
二、教学目标分析本次教学的目标是让学生掌握色彩调整技巧和添加特效方法。
在教学过程中,注重培养学生动手操作能力、审美能力和创新思维。
三、教学过程回顾1.色彩调整教学(1)色彩基础知识介绍:讲解了色彩的基本属性、色彩搭配原则等。
(2)实践操作指导:引导学生运用图像处理软件,如Photoshop,进行色彩调整实践操作。
(3)作品展示与评价:学生展示调整后的作品,教师给予评价和建议。
2.添加特效教学(1)特效基础知识介绍:介绍了常见的特效类型和应用场景。
(2)实践操作指导:引导学生运用图像处理软件,如Photoshop,进行添加特效实践操作。
(3)作品展示与评价:学生展示添加特效后的作品,教师给予评价和建议。
四、教学反思1.色彩调整教学反思(1)教学内容安排适当,从理论到实践,让学生充分了解和掌握色彩调整技巧。
(2)学生动手操作机会充足,有利于提高学生的实践能力。
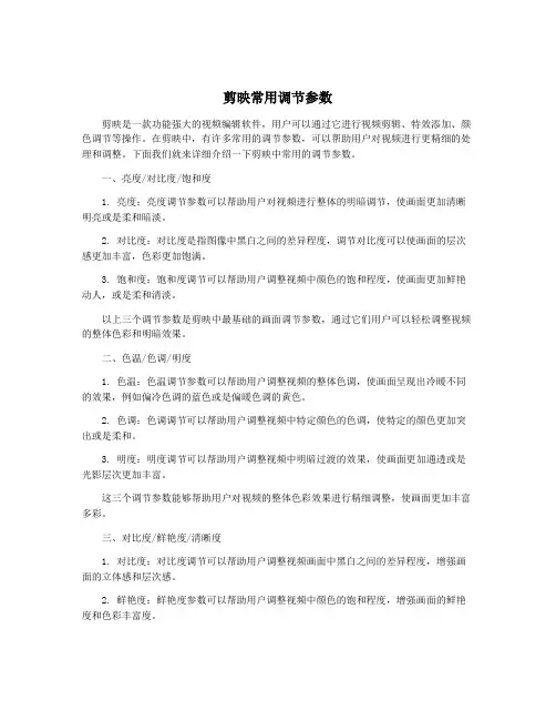
剪映常用调节参数剪映是一款功能强大的视频编辑软件,用户可以通过它进行视频剪辑、特效添加、颜色调节等操作。
在剪映中,有许多常用的调节参数,可以帮助用户对视频进行更精细的处理和调整。
下面我们就来详细介绍一下剪映中常用的调节参数。
一、亮度/对比度/饱和度1. 亮度:亮度调节参数可以帮助用户对视频进行整体的明暗调节,使画面更加清晰明亮或是柔和暗淡。
2. 对比度:对比度是指图像中黑白之间的差异程度,调节对比度可以使画面的层次感更加丰富,色彩更加饱满。
3. 饱和度:饱和度调节可以帮助用户调整视频中颜色的饱和程度,使画面更加鲜艳动人,或是柔和清淡。
以上三个调节参数是剪映中最基础的画面调节参数,通过它们用户可以轻松调整视频的整体色彩和明暗效果。
二、色温/色调/明度1. 色温:色温调节参数可以帮助用户调整视频的整体色调,使画面呈现出冷暖不同的效果,例如偏冷色调的蓝色或是偏暖色调的黄色。
2. 色调:色调调节可以帮助用户调整视频中特定颜色的色调,使特定的颜色更加突出或是柔和。
3. 明度:明度调节可以帮助用户调整视频中明暗过渡的效果,使画面更加通透或是光影层次更加丰富。
这三个调节参数能够帮助用户对视频的整体色彩效果进行精细调整,使画面更加丰富多彩。
三、对比度/鲜艳度/清晰度1. 对比度:对比度调节可以帮助用户调整视频画面中黑白之间的差异程度,增强画面的立体感和层次感。
2. 鲜艳度:鲜艳度参数可以帮助用户调整视频中颜色的饱和程度,增强画面的鲜艳度和色彩丰富度。
3. 清晰度:清晰度调节可以帮助用户调整视频画面的清晰度,使画面呈现更加清晰锐利的效果。
这三个调节参数可以对视频的整体质感进行调整,使画面更加生动饱满。
以上就是剪映中常用的一些调节参数,通过这些参数的合理调整,用户可以使视频呈现出不同的色彩效果和质感,让您的作品更具观赏性和艺术感。
希望以上内容对您有所帮助。
摄影白平衡知识:白平衡调整后,如何再进行进一步的后期处理在摄影中,白平衡是一个非常重要的参数。
正确的白平衡设置可以让照片更加真实、自然,达到更好的视觉效果。
但是,只做白平衡调整并不能满足所有的需求,有时需要进行更进一步的后期处理。
本文将介绍一些常见的后期处理方法,以帮助读者进一步提升照片的质量。
1.色温调整白平衡调整只是将颜色恢复到真实的状态,并不能改变照片的色调。
在特殊情况下,比如在日落或夜晚拍摄中,我们可能需要改变照片的色调,使其更加美丽。
常见的方法是调整色温。
在后期处理软件中可以调整色温,将照片的整体色调统一。
比如,在日落时拍摄的照片,可能会有一些黄色偏绿,调整一下色温可以让整个场景更加温暖。
而在夜间拍摄中,则可以增加一些蓝色偏冷,加强夜景的神秘感。
2.色彩饱和度调整在白平衡调整后,照片的颜色已经还原到真实状态。
但是有时候还需要加强颜色的鲜明度,使照片更加生动。
这时候可以通过调整色彩饱和度来完成。
调整色彩饱和度的方法很简单,只需要将饱和度调整器往右移动即可。
但是要注意不要过度调整,否则会导致颜色过于鲜艳,失去真实感。
对于不同的照片,需要根据具体情况酌情调整。
3.明暗调整在拍摄的过程中,有时候会出现过暗或过亮的情况,使照片失去细节。
这时候需要进行明暗调整,使照片的亮度和对比度更加合适。
常见的方法有两种:曲线调整和灰度调整。
曲线调整是调整不同亮度层次的亮度值,让照片更加立体。
而灰度调整则是将照片全部转换成黑白色调,并进行明暗调整。
这样可以更加突出照片的高光和阴影部分。
4.去除杂质有时候照片中会有一些杂质,比如噪点、水印等。
这些杂质会影响照片的美观度,需要在后期处理中进行去除。
处理噪点可以使用去噪滤镜,或者在后期处理软件中进行降噪操作。
去除水印则需要使用复制、修补等功能。
在处理时要注意保护照片的细节,避免对原图造成影响。
5.添加特效在白平衡调整和后期处理完成后,照片已经基本上达到预期的效果。
但有时候为了营造某种氛围,我们还需要添加一些特效。
优化肖像照片的后期处理步骤肖像照片是人们记录自己美好瞬间的重要方式之一。
为了让肖像照片更加出色,后期处理是必不可少的。
下面将为大家介绍一些优化肖像照片的后期处理步骤,让您的照片更加出色。
1. 调整曝光和对比度在PhotoShop软件中打开照片后,首先调整曝光和对比度可以让整体画面更加明亮、生动。
通过调整亮度和对比度,可以提升照片的整体质量。
可以使用曲线工具来进行微调,增加图像的色彩层次感。
2. 减少噪点有时候肖像照片可能会因为拍摄条件的限制而出现噪点,这会影响照片的细节和质量。
使用软件中的降噪工具可以减少噪点,并提高整体的清晰度。
注意不要过度降噪,以免损失细节。
3. 修饰肤色人物肖像中的肤色是非常重要的。
使用软件中的液化工具可以调整人物的脸部轮廓,通过修复瑕疵、减少皱纹和瑕疵,使肤色更加均匀和光滑。
同时,也可以使用色彩平衡工具对肤色进行微调,使之更加逼真。
4. 磨皮和美白人物照片中皮肤质感的处理也是非常关键的。
使用软件中的磨皮工具可以平滑人物皮肤的纹理,使之更加细腻。
同时,可以使用美白工具调整人物的皮肤亮度和饱和度,使人物看起来更加亮丽。
5. 调整眼部细节眼睛是肖像照片中最能表达情感的部位。
在后期处理中,可以使用软件中的锐化工具提升眼部细节,增强人物的眼神。
还可以使用液化工具微调眼睛的形状和大小,使其更加明亮和有神。
6. 美化人物发型人物的发型也是肖像照片中很重要的一部分。
可以使用软件中的修复工具修复杂乱的发丝,使发型看起来更加整齐。
同时,也可以使用液化工具调整发型的形状和强调发量,以达到美化效果。
7. 调整背景背景也是影响肖像照片质量的重要因素之一。
可以使用软件中的修复工具修复背景中的杂乱物体和瑕疵,使之更加干净整洁。
另外,也可以使用模糊工具对背景进行虚化处理,突出人物主体。
8. 调整色彩和饱和度通过调整色彩和饱和度可以增加照片的艺术效果。
可以增加饱和度来使颜色更加鲜明,也可以降低饱和度来创造出复古的效果。
第二章活动1调整色彩与添加特效教学反思
一、教学目标
在本次教学中,我们的目标是让学生学习如何调整图像的色彩和
添加特效,以增强其视觉吸引力和表现力。
二、教学过程
在教学过程中,我们首先介绍了色彩调整的基本概念和方法,包
括亮度、对比度、饱和度等参数的调整。
然后,我们引导学生通过实
际操作来体验这些调整对图像的影响。
接下来,我们介绍了添加特效的方法,如滤镜、图层样式等。
学
生们通过尝试不同的特效,了解了它们对图像的改变和效果。
三、教学效果
通过本次教学,学生们对色彩调整和特效添加有了更深入的理解,并能够运用所学知识对自己的作品进行改进和优化。
他们的作品在视
觉上更加吸引人,展示了他们对色彩和特效的良好运用能力。
四、教学反思
在教学过程中,学生们的积极性和参与度较高,但也有部分学生
在理解和操作上遇到了困难。
针对这个问题,我们可以在今后的教学
中提供更多的实例和练习,帮助学生更好地掌握这些技能。
此外,我
们也意识到,色彩和特效的运用是一个创意和审美的过程。
在今后的
教学中,我们可以引导学生更加注重创意和个性的表达,培养他们的
审美能力和创新思维。
本次教学达到了预期的目标,学生们在色彩调整和特效添加方面取得了一定的进步。
我们将继续改进教学方法,提供更多的实践机会,帮助学生更好地掌握这些技能,提高他们的设计水平。
剪映提高视频质量的技巧在当今数字化时代,视频已经成为人们传递信息和表达想法的重要媒介之一。
随着社交媒体的兴起,越来越多的人开始制作和分享自己的视频作品。
然而,不同的拍摄环境、设备和后期编辑软件不可避免地影响了视频的质量。
在这篇文章中,我们将探讨如何利用剪映提高视频质量的技巧。
一、色彩调整色彩是一个视频质量中不可忽视的要素之一。
剪映提供了丰富的调整选项,帮助我们改善视频的色彩表现。
首先,我们可以调整视频的亮度和对比度,以使画面更加明亮和清晰。
其次,在剪映的调色板中,我们可以饱和度、色相和色温等参数进行微调,达到更加生动和富有吸引力的效果。
不过,需要注意的是,在进行色彩调整时要保持画面自然真实,避免过度处理。
二、去噪和降暗有时候,我们在拍摄视频时会遇到一些噪点或者光线不足的情况,导致视频画面显得模糊或过暗。
剪映提供了噪点去除和调整曝光的功能,可以帮助我们改善这些问题。
通过应用适度的去噪滤镜,我们可以减少或消除视频中的噪点,从而获得更清晰的画面。
此外,通过调整曝光补偿,我们可以提亮整个画面,使其更加明亮清晰。
三、修剪和调整帧率修剪和调整帧率是改善视频质量的重要步骤之一。
在剪映中,我们可以对视频进行修剪,删除一些无用或者不完美的部分,使得视频更加紧凑和流畅。
此外,根据需要,我们还可以调整视频的帧率。
如果你想制作慢动作效果,可以将帧率降低;如果你想制作快节奏的视频,可以将帧率提高。
通过合理的修剪和调整帧率,我们可以使视频更加精彩和吸引人。
四、添加过渡和特效过渡和特效的添加可以大大提升视频的观赏性。
剪映提供了多种过渡效果供我们选择,如淡入淡出、切换、推拉等,通过应用这些过渡效果,我们可以使画面变得更加流畅和自然。
此外,剪映还提供了一些视频特效,如黑白、旋转、分屏等,通过添加这些特效,我们可以使视频更加有创意和独特。
五、音频调整除了视频画面的处理,音频的调整同样重要。
在剪映中,我们可以调整视频的音量和添加音频特效。
AE在片头制作中的调色技巧AE(After Effects)是一款常用的视频后期制作软件,其调色功能强大,可以对影片进行颜色调整和特效处理。
以下是AE在片头制作中常用的调色技巧。
1.色彩校正色彩校正是片头制作中最常用的调色技巧之一、通过调整色相、亮度、对比度、饱和度等参数,可以改变影片的色调,使其更加符合整体氛围和风格。
在AE中,可以使用调色效果器(例如Curves、Levels、Color Balance等)来进行色彩校正。
2.色彩分离色彩分离是一种常用于片头制作的特殊效果,通过将影片中的颜色分离出来,使其呈现出黑白+一种或几种特定颜色的效果。
这种效果能够加强影片的视觉冲击力和视觉识别度。
在AE中,可以使用调色效果器(例如Channel Mixer、Colorama等)和蒙版工具来实现色彩分离。
3.高光和阴影调整高光和阴影是影片中重要的视觉元素,通过调整高光和阴影的亮度、对比度和色调,可以改变影片的整体视觉效果和表现力。
在AE中,可以使用调色效果器(例如Curves、Levels等)和蒙版工具来调整高光和阴影。
4.色彩渐变色彩渐变可以给片头制作增加一种艺术感和层次感。
在AE中,可以使用调色效果器(例如Gradient Ramp、Fill等)来实现色彩渐变效果。
也可以使用蒙版工具和渐变图层来实现更多样化的色彩渐变。
5.色彩平衡色彩平衡可以调整影片中不同颜色的色调和饱和度,使其更加协调和统一、在AE中,可以使用调色效果器(例如Color Balance、Hue/Saturation等)来实现色彩平衡。
6.滤镜效果滤镜效果是一种常用于片头制作中的特殊效果,可以通过添加不同的滤镜效果来改变影片的整体视觉效果和风格。
在AE中,可以使用调色效果器(例如Gaussian Blur、Glow等)和特效插件来添加滤镜效果。
7.色彩日志调整如果影片是使用色彩日志拍摄的,可以使用AE中的色彩日志调整功能来还原影片的原始色彩,使其更加真实和自然。
常见的Photoshop图像处理技术Chapter 1: 色彩调整技术Photoshop是一款广泛应用于图像处理和编辑的软件,其中最常见的图像处理技术之一就是色彩调整。
色彩调整技术可以改变图像的颜色、饱和度和亮度等方面,以达到想要的效果。
1.1 色阶调整色阶调整是一种改变图像的明暗及对比度的技术。
通过在色阶对话框中调整输入和输出的百分比,可以改变图像的整体明暗程度。
通过将灰色点放置在曲线的一侧,可以增强图像的对比度;将灰色点放置在曲线的另一侧,可以减弱图像的对比度。
色阶调整还可以帮助修复曝光不佳的照片,并增强细节。
1.2 色相/饱和度调整色相/饱和度调整是一种用来修改图像颜色和饱和度的技术。
通过调整色相滑块,可以改变图像整体颜色的偏移。
通过调整饱和度滑块,可以增加或减少图像的颜色饱和度。
此外,通过调整亮度滑块,还可以调整图像的整体亮度水平。
1.3 色彩平衡调整色彩平衡调整是一种用来调整图像色彩平衡的技术。
通过在色彩平衡对话框中调整红、绿、蓝三个通道的滑块,可以增加或减少相应颜色的比例。
通过调整这些滑块,可以达到改变图像整体色调的效果。
色彩平衡调整对于修复白平衡问题、取得特定色调效果等非常有用。
Chapter 2: 图像修饰技术除了色彩调整技术,Photoshop还提供了一系列图像修饰技术,用于改进图像的细节、修复图像缺陷,以及添加特效等。
2.1 锐化锐化是一种用于增强图像细节和清晰度的技术。
Photoshop中有多种锐化滤镜可供选择,如锐化、智能锐化、表面模糊等。
通过调整滤镜的参数,可以达到不同的锐化效果。
锐化还可以用于修复模糊的照片或提高图像的清晰度。
2.2 模糊模糊是一种用于柔化图像细节和创建特殊效果的技术。
Photoshop中有多种模糊滤镜可供选择,如高斯模糊、运动模糊、径向模糊等。
通过调整滤镜的参数,可以达到不同的模糊效果。
模糊还可以用于创建景深效果或增加图像的艺术感。
2.3 修复工具Photoshop中的修复工具可以用于修复图像中的缺陷,如污点、划痕、瑕疵等。
快速美化渲染:Blender后期处理技巧在使用Blender进行渲染时,优化渲染结果是非常重要的。
尽管Blender已经提供了强大的渲染功能,但通过一些简单的后期处理技巧,我们可以进一步提升渲染效果,使其更加逼真和出色。
1. 色彩校正色彩校正是后期处理的关键步骤之一。
在Blender中,我们可以使用色彩管理来调整渲染结果的颜色和对比度。
首先,确保在“场景”选项卡中启用“色彩管理”。
然后,在“查看”选项卡中选择合适的输入和显示设备配置文件,以确保渲染结果的颜色呈现一致。
接下来,在“色彩管理”选项卡中,可以进行一些调整,例如调整亮度、对比度、饱和度等。
2. 锐化图像通过对渲染结果应用一些锐化处理,可以增加图像的细节和清晰度。
在Blender的“图像”选项卡中,选择“过滤器”下的“锐化”并尝试适当的参数。
然后,将锐化效果应用到渲染结果上。
3. 添加渲染标记为了使渲染结果更加真实和具有专业感,可以考虑在图像上添加一些渲染标记,例如镜头污渍、光晕、色差、颗粒等。
这些标记可以通过使用纹理或渲染节点来实现。
尝试不同的标记效果,并根据需要调整其强度和尺寸。
4. 调整曲线和色阶通过调整曲线和色阶,可以改变图像的整体色调和对比度。
在Blender的“图像”选项卡中,选择“过滤器”下的“色阶”或“曲线”工具,并根据需要微调参数。
这将帮助我们获得更准确的颜色和更好的视觉效果。
5. 添加后期特效通过添加一些后期特效,如景深、动态模糊、辉光等,可以增强渲染结果的艺术效果。
在Blender的“渲染”选项卡中,选择“后期处理”并尝试不同的特效。
记住适度使用特效,以免过分夸张。
6. 调整图像尺寸和比例根据最终输出的需求,可以调整渲染图像的尺寸和比例。
在Blender的“渲染”选项卡中,选择“输出”并调整“分辨率”和“纵横比”参数。
这些是一些快速美化渲染的Blender后期处理技巧。
使用这些技巧,我们可以进一步提升渲染结果的质量和视觉效果。
摄影摄像知识点摄影摄像,是一门用镜头捕捉瞬间、讲述故事的艺术与技术。
它不仅能够记录下美好的瞬间,还能通过光影、构图、色彩等元素传达情感和信息。
下面,让我们一起深入了解一些摄影摄像的重要知识点。
一、设备的选择在摄影摄像的世界里,设备是我们的工具。
对于初学者来说,不必一开始就追求高端昂贵的设备,先了解自己的需求和预算是关键。
(一)相机1、数码单反相机(DSLR):具有出色的画质、可更换镜头和丰富的手动控制功能,适合对摄影有较高要求的人。
2、无反相机(Mirrorless):体积相对较小,重量较轻,电子取景方便直观,性能也在不断提升。
3、卡片机:便携性强,操作简单,适合日常随手拍摄。
(二)摄像机1、专业摄像机:常用于广播电视、电影制作等领域,具备高画质、高性能和丰富的接口。
2、家用摄像机:价格亲民,操作简便,能够满足家庭记录和小型创作的需求。
(三)镜头1、定焦镜头:成像质量通常较好,光圈较大,适合拍摄人像、静物等。
2、变焦镜头:使用灵活,能够在不改变拍摄位置的情况下调整焦距。
二、构图的技巧好的构图能够让作品更具吸引力和表现力。
(一)三分法构图将画面分为九宫格,把主体放在交叉点或线条上,使画面更加平衡和有重点。
(二)对称构图具有平衡、稳定、庄重的美感,常用于建筑、风景等拍摄。
(三)引导线构图利用线条引导观众的视线到主体上,增强画面的纵深感和空间感。
(四)框架构图利用窗户、门框等框架元素将主体框住,突出主体,增加画面的层次感。
三、光线的运用光线是摄影摄像的灵魂。
(一)自然光1、早晨和傍晚的光线柔和,色彩温暖,适合拍摄风景和人像。
2、中午的光线强烈,对比度高,需要注意阴影和高光的控制。
(二)人工光1、闪光灯:可以在光线不足的情况下补光,也能创造出特殊的效果。
2、常亮灯:便于观察光线效果,适合拍摄视频和一些静态场景。
(三)逆光拍摄能够营造出美丽的轮廓光和通透的效果,但要注意避免主体过暗。
四、拍摄角度不同的拍摄角度会带来不同的视觉效果。
Adobe Premiere Pro视频颜色映射与调整方法Adobe Premiere Pro作为一款功能强大的视频编辑软件,提供了丰富的调节工具来改变视频的颜色映射和调整。
在本文中,我们将介绍几种常用的方法,帮助您在编辑视频时获得更好的色彩效果。
1. 色彩校正和调整Adobe Premiere Pro中的Lumetri色彩校正工具是一项非常有用的调节工具。
通过Lumetri面板,您可以调整视频的亮度、对比度、饱和度和色调等参数。
您可以使用预设选项,如自然、明亮、高对比度等,或者手动调整每个参数来达到理想的效果。
2. 色彩匹配如果您的视频中有多个镜头,可能会存在不同的色彩和风格。
通过使用Adobe Premiere Pro的色彩匹配功能,您可以快速匹配不同镜头的颜色,使它们在整个视频中保持一致。
在Lumetri色彩校正工具中,您可以选择一个参考镜头,然后应用其色彩设置到其他镜头上。
3. 调整色温调整视频的色温可以改变整体画面的氛围和色调。
在Lumetri色彩校正工具中,您可以使用色温滑块来调整色温。
向右移动滑块会增加黄色和暖色调,向左移动则会增加蓝色和冷色调。
根据视频的主题和情感需要,调整色温可以使画面更加温暖或冷静。
4. 使用LUT调色LUT(Look-Up Table)是一种预设的调色文件,可以一次性将复杂的调色设置应用于您的视频。
Adobe Premiere Pro支持导入和使用自定义LUT文件。
您可以下载和导入各种风格的LUT文件,如电影效果、黑白效果等,然后将其应用到您的视频中,快速改变整体的色彩效果。
5. 尝试色彩特效Adobe Premiere Pro提供了多种有趣和创新的色彩特效,可以让您的视频独具特色。
比如,您可以尝试添加渐变映射、颜色键、背景光和电影效果等特效来改变视频的色彩。
在创建特效时,您可以通过调整参数和叠加效果层来实现不同的效果。
总结:通过以上几种方法,您可以轻松改变视频的颜色映射和调整。
风景照片后期PS教程5步让你照片变好看第一步:调整曝光和对比度第二步:调整色彩饱和度和白平衡第三步:调整明暗部分的细节第四步:添加滤镜和特效第五步:修饰细节和调整构图现在,我们一一详细介绍这五个步骤。
第一步:调整曝光和对比度曝光调整是最基本的调节操作之一、通过调整曝光可以改变照片的明暗程度,增加或减少亮度。
对于风景照片,我们通常希望保留照片的细节,因此在调整曝光度时需要注意不要过度曝光或过度暗化。
对比度调整可以增强照片的层次感和色彩对比度,使照片更加生动。
第二步:调整色彩饱和度和白平衡色彩饱和度是指图像中的颜色的强度和纯度,通过调整色彩饱和度可以使图像的颜色更加鲜艳。
白平衡调整可以纠正图像中的色温偏差,使颜色更加真实自然。
在风景照片中,尤其是拍摄在不同光线条件下的照片,白平衡调整是非常重要的。
第三步:调整明暗部分的细节第四步:添加滤镜和特效滤镜和特效可以给照片增加一些特殊效果,使照片更加有趣和吸引人。
例如,添加风暴云彩效果可以增加照片的戏剧性,添加逆光景深效果可以增加照片的层次感等等。
在添加滤镜和特效时,需要注意不要过度使用,否则可能会破坏照片的自然感。
第五步:修饰细节和调整构图最后一步是修饰照片的细节和调整构图。
细节修饰可以包括去除瑕疵、调整锐度和噪点等。
调整构图可以通过剪裁或调整画面中的元素位置等方式来改变照片的构图结构。
这些细节修饰和构图调整都可以进一步改善照片的品质。
总结通过以上五个步骤的调整,可以让风景照片更加生动、鲜艳和有趣。
但是需要注意的是,在后期调色时,要尊重照片的原始风格和意图,并避免过度修饰和处理。
目的是突出照片的主题和表达,而不是刻意追求效果。
只有在正确和适度的处理下,才能让照片更加好看和有吸引力。