机构设计与公差分析
- 格式:pdf
- 大小:3.21 MB
- 文档页数:33
机器设计中机构的位置误差与位置度公差分析作者:李红娟冶存良孟刚来源:《科技风》2018年第09期摘要:本文论述了机器设计中间隙配合引起的构件位置变化对机构精度的影响。
详细分析了运动副间隙与机构位置误差、平行四杆机构配合间隙与杆长误差、孔系的位置度公差。
关键词:运动副;间隙;位置误差;孔系位置度公差在机构中,使工作构件产生运动误差的主要原因之一是由机构中各构件几何误差引起的。
而几何误差主要有:构件加工制造产生的几何参数变动、运动副配合间隙引起的构件位置的变化以及构件弹性变形和热变形引起的几何参数变动等[1]。
这些变动都对机构精度产生一定的影响。
本文仅从运动副间隙引起构件位置变化及孔系配合的位置度公差对机构精度的影响进行分析。
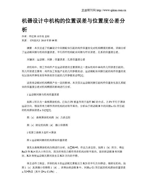
1 运动副间隙与机构位置误差如图1所示为一曲柄滑块机构,已知力F3垂直作用于连杆BC的中点,力F4平行于滑块运动方向。
假设所有力都作用在机构的对称平面内。
分析由于转动副B中的间隙△C1所引起的机构原始误差△S1[3][5]。
图(a)曲柄滑块机构图(b)力多边形图(c)转化机构图(d)微小位移图1机架2曲柄3连杆4滑块图1运动副间隙的机构原始位置误差首先从曲柄滑块机构为例进行分析。
由∑Mc=0,作出力多边形,如图1(b)所示。
得出Rn23和R14的大小和方向。
因为所有的力都作用在机构对称平面内,故在转动副B有间隙时,R23将使运动副元素间发生沿R23方向的平移。
将主动件2固定,并使机构3的运动副元素能沿力R23的平行方向移动,做转化机构,如图1(c)及其微小位移图1(d)。
求得由转动副B中,间隙△C1而引起的机构原始位置误差△S1=Pcδl(其中δl=△C1/Pb)。
2 平行四杆机构中配合间隙与杆长误差如上所述,运动副间隙对机构位置的影响,是运动副间隙不利的一面。
在螺栓和螺钉联接中,往往是一组孔,又称为孔系。
此时,孔系的位置度公差,取决于孔与紧固件之间的最小间隙。
对于平行四杆机构中配合间隙与杆长误差的关系来说,他们都是孔、轴联结形式,都要求孔轴之间要有间隙,只是间隙的功能不同。
机构设计公差分析培训一、培训内容1.公差概念及意义公差是指由制造工艺等因素引起的零件尺寸之间的差异,是保证零件装配性能和质量的重要参数。
公差分析能够帮助工程师了解零件之间的相互关系,确定零件的可接受尺寸范围,保证产品的性能和质量。
2.公差设计原则在进行机构设计时,需要根据产品的使用环境、功能要求等因素来确定公差的设计原则。
比如,对于高精度的产品,需要更严格的公差要求,而对于一般产品则可以放宽一些公差范围。
3.公差分析工具介绍一些常用的公差分析工具,比如计算机辅助设计软件中的公差分析模块,以及一些专业的公差分析软件等。
并对这些工具的使用方法进行详细的介绍和实际操作演练。
4.公差分析方法介绍公差分析的一些常用方法,比如最大公差法、最小公差法、等概率公差法等。
并结合实际案例进行详细的分析和讲解,培训学员如何在实际工作中灵活应用这些方法。
5.公差分析案例通过一些典型的机构设计案例,对公差分析的实际应用进行详细的分析和讲解。
让学员能够在实际工作中学会如何进行公差分析,提高他们的实际操作能力。
二、培训目标1.确保产品质量通过公差分析的培训,使得每位工程师都能够深入理解公差对产品质量的重要性,确保产品在设计阶段就考虑到公差的设置,从而提高产品的质量和性能。
2.提高设计效率熟练掌握公差分析的方法和工具,使得工程师在进行机构设计时,能够更快速、更准确地进行公差分析,提高设计效率。
3.降低零件成本合理的公差设计和分析能够有效地降低零件的成本,避免不必要的加工和装配成本,提高企业的竞争力。
4.增强团队合作通过公差分析的培训,使得团队成员能够更好地理解对方的工作,增强团队的协作能力,提高团队的整体效率。
三、培训形式1.理论培训通过专业的讲师进行公差分析的理论培训,讲解公差的概念、原则、方法和工具等内容。
引导学员深入理解公差分析的重要性和实际应用方法。
2.案例分析通过一些典型的机构设计案例,进行公差分析的详细分析和讲解,帮助学员更好地理解公差的实际应用,并提高他们的实际操作能力。
机械精度设计重要知识点机械精度设计是现代机械制造中不可或缺的一个环节,它涉及到机械产品的准确性、精度和稳定性。
在机械设计过程中,合理选择和应用精度设计的知识点,能够提高产品的性能和质量。
本文将介绍机械精度设计中的几个重要知识点。
一、公差设计公差是机械设计中的一个重要参数,它决定了零件尺寸的可接受偏差范围。
公差设计的合理性直接关系到机械产品的配合、装配和运动性能。
在进行公差设计时,需要考虑到材料特性、制造工艺和工作环境等因素,合理确定公差等级和公差带宽,以满足产品的使用要求。
二、配合设计配合是指相互连接的零件间的几何要求和相对位置要求。
合理的配合设计能够保证零件的装配精度和运动精度。
常见的配合有过盈配合、间隙配合和配套配合等,在设计过程中应根据实际情况选择合适的配合类型,并进行尺寸计算和优化设计。
三、机构设计机构是机械产品中用于传递和转换运动的部件组成的系统。
在机械精度设计中,需要考虑机构的准确性、精度和稳定性。
合理的机构设计能够减小零件间的干涉和摩擦,提高机构的工作效率和运动性能。
机构设计时需要注意摩擦、动力学、静力学和强度等方面的问题,并进行仿真和优化。
四、传动设计传动是机械产品中常见的功能之一,它指的是能量在机械系统中的传递和变换。
传动设计的目标是使能量传递的损失最小化,并保证传动的准确性和可靠性。
在进行传动设计时,需要考虑传动比、传动方式、传动效率和传动误差等因素,选择合适的传动装置和传动副类型,并进行计算和优化。
五、材料选择材料选择是机械精度设计中的重要环节,合理选择材料能够满足产品的强度、硬度、耐磨性和耐腐蚀性等要求。
在材料选择时,需要考虑材料的物理和化学性质,结合产品的使用环境和要求,选择具有合适特性的材料。
同时,还需要考虑材料的可获得性和成本等因素。
六、表面处理表面处理是提高机械产品精度和质量的重要手段。
通过表面处理,能够改善零件的表面光洁度、硬度和润滑性,并提高零件的防腐蚀和耐磨性能。
公差分析培训课程大纲课程前言:公差设计问题可以分为两类:一类是公差分析(Tolerance Analysis ,又称正计算) ,即已知组成环的尺寸和公差,确定装配后需要保证的封闭环公差;另一类是公差分配(Tolerance Allocation ,又称反计算) ,即已知装配尺寸和公差,求解组成环的经济合理公差。
公差分析的方法有极值法和统计公差方法两类,根据分布特性进行封闭环和组成环公差的分析方法称为统计公差法.本课程主要介绍统计公差法在实际尺寸堆叠中的应用。
课程大纲:第一章:统计学应用于公差分析的背景1、变异——两种主要的变异类型2、变异的控制3、直方图4、变异的一般分布图5、正态分布的特点6、正态分布的参数7、总体参数与样本统计8、制程性能指标 Ppk第二章:一般公差分析的理论1、公差分析的优点2、什么地方使用公差分析 ?3、堆叠公差分析过程第一步–确定组装要求第二步–封闭尺寸链图第三步–转换名义尺寸第四步–计算名义尺寸第五步–公差分析方法的定义、统计手法第六步–计算变异——极值法 (WC)第六步–计算变异——统计法 (RSS)第六步–计算变异, WC or RSS4、在WC 和 RSS方法之间百分比不同5、WC 和 RSS 方法的假设, 风险及+/-6、一些指导原则,什么时候当用 WC 和 RSS 方法第三章:公差分析在企业中的应用这部分主要介绍某著名企业在设计应用的公差分析表格,它可以给参设计者一些基本能力。
第四章:特殊情态1、公差分析的困难分级2、双向和三向分析3、堆叠中一个浮动的零件4、堆叠中两个浮动的零件。