煤焦油的特点及分类
- 格式:doc
- 大小:11.00 KB
- 文档页数:1
煤焦油安全技术说明书
煤焦油是一种重要的工业化学品,它是从煤炭或石油生产沥青、焦炭等过程中副产的一种液态物质。
尽管煤焦油有多种用途,例如用于制造染料、农药、香料和医药等,但是这种物质也存在安全隐患。
为了确保生产和使用的安全,请遵循下面的煤焦油安全技术说明书。
1. 煤焦油的特点
煤焦油是一种复杂的混合物,它包含多种有害化学物质,例如苯、甲苯、二甲苯、苯酚、萘等。
这些物质具有强烈的刺激性和毒性,如果不正确处理,会对人体健康和环境造成严重危害。
2. 煤焦油的存储
煤焦油应该存放在干燥、通风良好的地方,远离火源和热源。
在存放和使用过程中,应该避免与氧化剂、强酸和强碱接触。
3. 煤焦油的运输
在煤焦油的运输过程中,应该采取必要的安全措施,包括装卸安全、运输安全和应急措施。
运输车辆应该符合国家、地方相关规定,驾驶员必须具备相关资格和技能才能驾驶。
4. 煤焦油的操作
在煤焦油的操作过程中,必须严格遵守安全规程和操作规程。
必须戴好防护装备,如手套、安全鞋、防护眼镜等。
操作时,必须保持工作场所的通风良好。
5. 煤焦油的废物处理
在煤焦油的生产和使用过程中,会产生大量的废物和污染物。
这些废物必须按照相关规定进行分类、收集和处理,以减少对环境的影响。
综上所述,煤焦油安全技术说明书是确保煤焦油生产和使用安全的重要文件。
在煤焦油的生产、存储、运输、操作和废物处理过程中都必须遵循相关规定和安全措施,以保障人体健康和环境安全。
煤焦油煤焦油的分类:①低温(450-650℃)干馏焦油;②低温和中温(600-800℃)反生炉焦油;③中温(900-1000℃)立式炉焦油;④高温(1000℃)炼焦焦油。
煤焦油的形成:①200℃以下,析出吸附在煤中的水、二氧化碳和甲烷等;②250-300℃,煤中含氧分子结构分解为水、二氧化碳等;③300-550℃,煤中大分子侧链及基团断裂,形成初次分解产物;④800-1000℃,形成二次分解产物,高温焦油。
焦油元素组成:含碳88.8-91.1%,氢为5.6-6.1%,氧为1.6-3.6%,氮为1-1.3%,硫为0.4-0.8%,及痕量金属元素。
焦油的性质:①焦油在20℃的密度介于1.10-1,25g/cm3,其值随温度升高而降低;②闪点为96-105℃,自然点为580-630℃,燃烧热为35700-39000kJ/kg;③比热容:25-100℃为1.65kJ/(kg·℃);25-137℃为1.729kJ/(kg·℃);25-184℃为1.88kJ/(kg·℃);25-210℃为2.1kJ/(kg·℃)。
④焦油水分≤4%,灰分≤0.15%,游离碳6-10%;⑤恩氏黏度:40℃时为20-30E t;80℃时为3-5E t;150℃时为1-2E t。
⑥固定铵含量小于1.5g/L。
炉顶温度对各产品的影响:见书10-11页,图1-4,1-5,1-6.煤焦油初步加工焦油初步加工主要产品(七种):名称切取温度℃产率%轻油<170 0.4-0.8酚油 170-210 2.0-2.5萘油 210-230 10-13洗油 230-300 4.5-7一蒽油 280-360 16-22二蒽油初馏点310℃ 4-8沥青残渣 50-56焦油加工前的处理:均合、脱水、脱盐。
均合:均匀程度按萘检查,萘波动不超过1%脱水:初步脱水,在焦油储槽内保持70-80℃,静置脱水36小时,水分脱至2-3%;最终脱水,在管式炉对流段及一次蒸发器内进行,水分脱至0.5%。
低温煤焦油标准
摘要:
一、低温煤焦油的定义与特点
二、低温煤焦油的主要用途
三、低温煤焦油的分类标准
四、低温煤焦油的质量指标
五、低温煤焦油的生产工艺
六、低温煤焦油的环保问题
正文:
低温煤焦油是指在低温条件下炼制的煤焦油,具有低密度、低芳烃含量、高烷烃含量的特点。
这种煤焦油主要用于生产轻油、酚油、粗酚等产品,还可以生产部分工业萘、沥青等。
低温煤焦油的分类标准主要有两个:一是根据密度,可以分为高密度煤焦油和低密度煤焦油;二是根据工艺,可以分为高温煤焦油和低温煤焦油。
低温煤焦油的质量指标包括密度、水分、灰分、粘度、萘含量、甲苯不溶物等。
其中,密度是衡量煤焦油轻重的重要指标,水分、灰分、粘度等则是衡量煤焦油纯度的重要指标。
低温煤焦油的生产工艺主要包括煤的低温干馏和煤的直接液化。
煤的低温干馏是指将煤在较低温度下加热,使煤产生化学反应,生成煤焦油、煤气等产品。
煤的直接液化则是将煤与氢气在催化剂的作用下直接转化为液态燃料。
在生产低温煤焦油的过程中,会产生大量的废水、废气和废渣,对环境造
成严重影响。
煤焦油资料1.低温煤焦油和高温煤焦油有何区别?按炼焦温度不同,煤焦油可分为低温焦油和高温焦油。
低温焦油为褐黑,密度较小,其组成中烷烃、烯烃及芳香烃类约占50%,酚类含量可达30%左右。
高温焦油色黑,密度较大,是低温焦油在高温下二次分解的产物,因而在组成上与低温焦油有根本性区别。
高温焦油主要是由芳香烃所组成的复杂混合物,目前查明的有480多种。
本文主要讨论高温焦油。
2.高温煤焦油是怎样形成的?煤在炼焦过程中的产物(主要是500℃前胶质体分解形成的热分解产品)在荒煤气导出过程中,受到焦炭、半焦及炉顶空间高温作用而二次裂解,最后形成高温煤焦油呈气态被煤水带走,经过冷凝析出形成高温煤焦油(以后称煤焦油)。
其过程示意如下:煤热分解500℃低温煤焦油800℃以上高温煤焦油二次裂解(气态)→冷凝聚集分离→粗苯工段→焦油大槽。
(液态焦油)(洗萘)3.焦油有哪些物理性质?工厂常用哪些指标检查焦油质量?焦油在常温下是一种黑褐色、粘稠,有特殊气味的油状液体,20℃时相对密度在1.12~1.22之间。
工厂一般用焦油全分析检查焦油质量,全分析一般包括以下项目:20℃时的相对密度、水分、游离炭、灰分、蒸馏试验、萘、粗蒽、酚、吡啶盐基含量等。
蒸馏试验用于测定焦油各馏分及沥青产率。
它是工业中估计焦油工艺性质好坏的重要指标,对蒸馏加工有一定指导意义。
4.焦油主要由哪几种元素组成?组成焦油的化合物一般可分为哪几类?构成焦油主要元素有五种:C、H、O、N、S。
此外还有极少量其他元素和稀有元素。
组成焦油的化合物可以分为以下四类(其中以中性环族芳香烃有机化合物为主,约占90%以上)。
(1)是性碳氢化合物主要有:苯(甲苯、二甲苯及其衍生物)、萘(a-、B-甲基萘及其衍生物),蒽、菲、芘、屈、茚、芴、苊等。
(2)含氧化合物可分为两类:①酸性---在侧链上带氧化合物;②中性---环上带氧的化合物。
属于①类的酚有三种甲酚和六种二甲酚的同分异构体等。
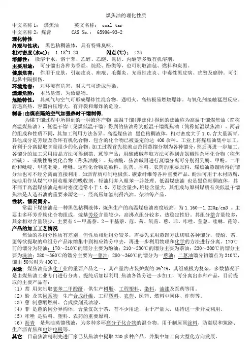
煤焦油的理化性质中文名称1:煤焦油英文名称: coal tar中文名称2:煤膏 CAS No.: 65996-93-2理化特性外观与性状:黑色粘稠液体,具有特殊臭味。
相对密度(水=1): 1.18~1.23 闪点(℃): <23溶解性:微溶于水,溶于苯、乙醇、乙醚、氯仿、丙酮等多数有机溶剂。
主要用途:可分馏出各种芳香烃、烷烃、酚类等,也可制取油毡、燃料和炭黑。
健康危害:作用于皮肤,引起皮炎、痤疮、毛囊炎、光毒性皮炎、中毒性黑皮病、疣赘及癌肿。
可引起鼻中隔损伤。
环境危害:对环境有危害,对大气可造成污染。
燃爆危险:本品易燃,为致癌物。
危险特性:其蒸气与空气可形成爆炸性混合物,遇明火、高热极易燃烧爆炸。
与氧化剂接触猛烈反应。
若遇高热,容器内压增大,有开裂和爆炸的危险。
制备:由煤在隔绝空气加强热时干馏制得.为煤干馏过程中所得到的一种液体产物高温干馏(即焦化)得到的焦油称为高温干馏煤焦油(简称高温煤焦油),低温干馏(见煤低温干馏)得到的焦油称为低温干馏煤焦油(简称低温煤焦油)。
两者的组成和性质不同,其加工利用方法各异。
高温煤焦油黑色粘稠液体,相对密度大于1.0,含大量沥青,其他成分是芳烃及杂环有机化合物。
包含的化合物已被鉴定的达 400余种。
工业上将煤焦油集中加工,有利于分离提取含量很少的化合物。
加工过程首先按沸点范围蒸馏分割为各种馏分,然后再进一步加工。
各馏分的加工采用结晶方法可得到萘、蒽等产品;用酸或碱萃取方法可得到含氮碱性杂环化合物(称焦油碱),或酸性酚类化合物(称焦油酸)。
焦油酸、焦油碱再进行蒸馏分离可分别得到酚、甲酚、二甲酚和吡啶、甲基吡啶、喹啉。
这些化合物是染料、医药、香料、农药的重要原料。
煤焦油蒸馏所得的馏分油也可不经分离而直接利用,如沥青质可制电极焦、碳素纤维等各种重要产品,酚油可用于木材防腐,洗油用作从煤气中回收粗苯的吸收剂,轻油则并入粗苯一并处理。
低温煤焦油也是黑色粘稠液体,其不同于高温煤焦油是相对密度通常小于1.0,芳烃含量少,烷烃含量大,其组成与原料煤质有关低温干馏焦油是人造石油的重要来源之一,经高压加氢制得汽油、柴油等产品。
根据焦化温度来区分,包括低温煤焦油、中低温煤焦油、中温煤焦油、高温煤焦油四大类。
(1)低温煤焦油:在450——650℃之间,由煤经过低温干馏而得,是人造石油来源之一,其密度在0.95——1.0之间。
(2)中低温煤焦油:是煤气发生炉在600——800℃之间产生的焦油,是制取煤气的副产物,它是一种混合产品,既有低温煤焦油,又有中温煤焦油,是通常所说的既有重油又有轻油。
(3)中温煤焦油:是煤气发生炉在900——1000℃之间产生的焦油,通常也是燃烧煤炭产生的,是制取半焦或者蒸汽的副产物,其密度在1.05左右。
(4)高温煤焦油:是煤焦化在高温1000℃分解下的产物,组分含量复杂,目前市场上深加工较多的是高温煤焦油,主要是提炼各种化合物,其密度在 1.15——1.2之间。
煤焦油又称煤膏,是煤焦化过程中得到的一种黑色或黑褐色粘稠状液体,即“烟煤干馏后提取的黑色液体”比重大于水,以往多配制成1-5%的粗制品,不仅气味难闻,而且又轻易污染衣物,还有一定的局部刺激反应等。
所以现在很少单独使用煤焦油粗制品治疗牛皮癣,一般认为涂煤焦油与紫外线合用时煤焦油粗协同作用,是治疗银屑病最安全有效的治疗方法之一,中波紫外线加1-2%煤焦油采用松膏以及uvb治疗牛皮癣比较有效。
常温下,煤焦油是一种黑色粘稠液体,炼焦生产的高温煤焦油密度较高,为1.160~1.220g/cm3。
主要由多环芳香族化合物组成,烷基芳烃含量较少,高沸点组分较多,热稳定性好。
其组分萘含量较多,其余相对含量较少,主要有1-甲基萘、2-甲基萘、苊、芴、氧芴、蒽、菲、咔唑、莹蒽、喹啉、芘等。
煤焦油 - 理化性质外观与性状:黑色粘稠液体,具有特殊臭味。
相对密度(水=1): 1.02~1.23开口闪点(℃): 200℃左右溶解性:微溶于水,溶于苯、乙醇、乙醚、氯仿、丙酮等多数有机溶剂。
主要成分:低温(450℃~650℃)干馏焦油、低温和中温(600℃~800℃)发生炉焦油、中温(900℃~1000℃)立式煤焦油、高温(1000℃)炼焦焦油。
煤焦油知识煤焦油的定义煤焦油(coal tar),又称煤膏,是煤在干馏和气化过程中得到的液体产品,根据干馏温度和方法的不同,所得焦油可分为高温焦油、中温焦油和低温焦油。
无论哪种焦油,均为具有刺激性臭味的黑色或黑褐色的粘稠状液体。
以高温炼焦焦油为例:焦油闪点为96-105 ℃,自燃点为580 - 630 ℃,燃烧值为35700-39000KJ/Kg。
焦油在20℃的密度介于1.10-1.25g/cm3,其值随着温度的升高而降低。
溶解性:微溶于水,溶于苯、乙醇、乙醚、氯仿、丙酮等多数有机溶剂。
煤焦油的来源煤焦油是煤在焦化过程中产生的,是焦化工业的重要产品之一,其产量约占装炉煤的3%-4%。
煤焦油的成分煤焦油组成极为复杂,煤焦油中估计含有上万种有机物质,绝大多数部分为带侧链的多环、稠环化合物和含氧、硫、氮的杂环化合物,并含有少量的脂肪烃、环烷烃和不饱和烃,这些物质按化学性质可分为中心性的烃类、酸性的酚类和碱性的吡啶、喹啉类化合物。
目前,已鉴定出近500种化合物,其含量共占焦油质量55%左右。
常见的有:1.萘——用来制取邻苯二甲酸酐,供生产树脂、工程塑料、染料。
油漆及医药等用。
2.酚——及其同系物生产合成纤维、工程塑料、农药、医药、燃料中间体、炸药等。
3.蒽——制蒽醌燃料、合成揉剂及油漆。
4.菲——是蒽的同分异构体,含量仅次于萘,有不少用途,由于产量大,还待进一步开发利用。
5.咔唑——是染料、塑料、农药的重要原料。
6.沥青——是焦油蒸馏残液,为多种多环高分子化合物的混合物。
用于制屋顶涂料、防潮层和筑路、生产沥青焦和电炉电极等。
煤焦油的用途——深加工深加工——煤焦油中的很多化合物是塑料、合成纤维、合成橡胶、农药、医药、耐高温材料及国防工业的贵重原料,也有一部分多环芳烃化合物是石油化工所不能生产和替代的。
煤焦油主要用来加工生产轻油、酚油、萘油及改质沥青等,再经深加工后制取苯、酚、萘、蒽等多种化工原料,产品数量众多、用途十分广泛。
煤焦油的组分和化工用途
煤焦油是煤炭的副产品之一,其主要组分包括苯系物质、多环芳烃、脂肪族化合物、氮、氧、硫等元素。
煤焦油具有广泛的化工用途,可以用于生产染料、医药、农药、橡胶、塑料、化学品等多个领域。
煤焦油的组分主要包括苯系物质、多环芳烃、脂肪族化合物、氮、氧、硫等元素。
苯系物质是煤焦油的主要组分之一,其中包括苯、甲苯、二甲苯等物质。
多环芳烃是由苯环连接而成的化合物,其中包括萘、菲、芘等物质。
脂肪族化合物主要指烷烃类物质,如甲烷、乙烷、丙烷等。
此外,煤焦油中还含有氮、氧、硫等元素,它们以氨基化合物、羧基化合物、硫化合物等形式存在。
煤焦油具有广泛的化工用途。
首先,煤焦油可以用于生产染料。
苯系物质是染料的重要原料,通过对煤焦油中的苯系物质进行分离和加工,可以生产出多种颜料和染料。
其次,煤焦油可以用于制造医药和农药。
煤焦油中的多环芳烃和脂肪族化合物可以用于合成药物和农药的中间体,为医药和农药工业提供重要原料。
此外,煤焦油还可以用于橡胶和塑料的生产。
煤焦油中的苯系物质和硫化合物可以用于橡胶和塑料的加工和改性,提高其性能和质量。
另外,煤焦油还可以用于制造化学品。
煤焦油中的多环芳烃和氮、氧含量较高,可以用于合成化学品的原料和溶剂。
煤焦油是一种重要的化工原料,具有广泛的用途。
其组分包括苯系
物质、多环芳烃、脂肪族化合物、氮、氧、硫等元素,可以用于生产染料、医药、农药、橡胶、塑料、化学品等多个领域。
通过对煤焦油的提纯和加工利用,可以实现资源的高效利用和产业的可持续发展。
煤焦油用途一、什么是煤焦油煤焦油是煤炭在高温炼焦过程中产生的一种复杂混合物,主要成分包括苯、甲苯、二甲苯、馏分油和非馏分油等。
它是煤炭在高温下热分解产生的副产品,是一种黑褐色的粘稠液体,具有较高的挥发性和粘度。
二、煤焦油的主要用途1. 煤焦油在化工工业中的应用(1)苯和甲苯的生产煤焦油中含有较高比例的苯和甲苯,这两种化合物广泛应用于化工工业,用于生产染料、合成树脂、塑料、橡胶等。
(2)沥青的生产煤焦油是生产沥青的重要原料,它可以通过加热和分离等处理流程,提取出沥青,用于道路建设、防水材料等方面。
(3)有机溶剂的制造煤焦油中的挥发性成分可以用来制造各种有机溶剂,如煤油、柴油等,广泛应用于油漆、涂料、胶水等工业。
(4)润滑油的生产煤焦油中的重整油可以用来生产汽车润滑油、润滑脂等,在工业生产中起到润滑和防腐的作用。
(5)橡胶材料的加工煤焦油中的某些成分可以用于橡胶材料的加工,如填充剂、软化剂等,在橡胶工业中具有重要作用。
2. 煤焦油在能源领域的利用(1)燃料利用煤焦油可以作为重要的工业燃料,广泛应用于电力、热力和炼油等领域,为工业生产提供热能。
(2)热解气和焦炉煤气的生成在煤焦油的生产过程中,煤炭在高温下分解产生热解气和焦炉煤气,这些气体可以用于燃烧发电或作为工业原料。
(3)煤焦油的加工和再生利用通过煤焦油的加工和再生利用,可以生产出高级燃料,如航空煤油、柴油等,进一步提高煤焦油的利用价值。
3. 煤焦油在农业领域的应用(1)农药生产煤焦油中的某些成分可以用于农药的生产,用于防治农作物病虫害,提高农业生产效益。
(2)肥料生产通过煤焦油的加工,可以提取出有机肥料,用于农作物的生长和养分补充。
三、煤焦油的环保问题与解决方案1. 煤焦油的环境污染问题由于煤焦油中含有较多的有毒有害物质,其直接排放会对环境和人体健康造成严重的污染和影响。
2. 煤焦油污染治理技术(1)煤焦油提取和分离技术通过改进和优化煤焦油的提取和分离工艺,可以减少对环境的污染,提高煤焦油的利用率。
三、煤焦油1、理化性质煤焦油、铁危编号31292B,一级易燃液体。
黑色粘稠液体,有特殊臭味,比重小于1,闪点15.6℃-25℃,能刺激皮肤,有毒,易燃2、危险特性其挥发气体与空气可形成爆炸性混合物,遇明火、高热极易燃烧爆炸。
与氧化剂接触猛烈反应。
若遇高热,容器内压增大,有开裂和爆炸的危险。
并具有腐蚀性。
3、健康危害急性中毒:作用于皮肤,引起皮炎、痤疮、毛囊炎、光毒性皮炎、中毒性黑皮病、疣赘及癌肿。
可引起鼻中隔损伤,为致癌物。
皮肤光感过敏,暴露部位迅速红肿及疼痛,甚至发生大疱,部分患者会有头痛、恶心、发热等全身症状。
其中含有的苯会抑制人体造血功能,能致使白细胞、红细胞、血小板的减少而造成多种疫病,对皮肤有刺激性作用,吸入或经皮肤吸收可引起中毒4、灭火方法迅速切断起源,喷水冷却容器,以防受爆炸,急剧助长火势。
泡沫、雾状水、砂土、二氧化碳。
5、急救措施将中毒者移至新鲜空气处,给予氧气,松解患者衣服;皮肤沾染时,脱去污染的衣着,用肥皂水和清水彻底清洗皮肤;眼睛接触时,提起眼睑用大量流动清水或生理盐水清洗至少15min,就医;吸入时迅速脱离现场至空气新鲜处,保持呼吸道通畅,如呼吸困难给输氧,如呼吸停止立即进行人工呼吸,就医;食入时,误服着即用手指深入喉咙呕吐,然后充分漱口,就医。
6泄露应急处理迅速撤离泄露污染区人员至安全区域,并进行隔离,严格限制出入,尽可能切断泄漏源,防止污染物大量外溢。
应急处理人员佩戴自给式正压空气呼吸器,进入现场,穿戴好劳动保护用品,不要直接接触泄漏物,在保证安全的情况下堵漏。
小量泄漏:使用沙土或其他惰性材料吸收处理。
大量泄漏:需构筑围堤或挖坑收容,使用泡沫覆盖,降低焦油蒸汽的危害,用防爆泵转移至槽车或专用的收集器内,运至煤场7、储存运输密闭操作,注意通风。
操作人员必须经过岗位培训,严格遵守操作规程。
储存于通风良好的不燃材料结构的储罐。
装车操作时必须正确佩戴好劳动保护用品,进行装车时,必须站在火车槽车上部护栏内,防止人员从高处跌下,焦油装车过程中,人员要及时观察槽车液位,严禁焦油外溢。
煤焦油的形成煤焦油是一种具有刺激性臭味的黑色或褐黑色的粘稠状的液体,是煤在热解过程中(煤焦化或煤干馏)产生的液态产物。
按照热解的温度的不同可把煤焦油大致分为三类,即低温煤焦油(400~600℃)、中温煤焦油(600~800℃)和高温煤焦油(1000℃)。
常温下煤焦油的密度为0.95~1.19g/cm3,具有酚、萘的特殊臭味,闪点为96~105℃,自燃点为580~630℃,燃烧热为35.7~39.0MJ/kg。
煤焦油含有一定量的悬浮于其中的炭黑状物质和高分子树脂,决定了其带有深暗的颜色,它们是由高分子的,特别是多碳少氢的芳烃或稠环芳烃所组成的。
这些细小分散在煤焦油胶体系统中的黑色颗粒或絮状物质,不溶于苯、甲苯、吡啶、和喹啉等有机溶剂中,统称苯不溶物(BI)或甲苯不溶物(TI),它们对煤焦油的性质和质量产生很大影响。
煤焦油中还含有2%~5%的氨水,故它呈碱性反应。
煤焦油一般由煤高温干馏得到,高温干馏是在焦炉的炭化室中进行的。
煤在碳化室内经干燥、析出吸附在煤中的水、二氧化碳和甲烷等(物理解析)。
随着煤料温度的升高,煤中含氧多的分子结构分解为水、二氧化碳等。
当煤层温度达到300~550℃,则发生煤大分子侧链和基团的断裂,形成胶质体,生成半焦,经进一步炭化而形成焦炭。
在成层结焦过程中,胶质体内发生激烈的热解反应,形成大量的初次热解产物(初焦油,500~550℃)。
初焦油具有大致如下的族组成。
链烷烃(脂肪烃):8.0% 烯烃:2.8% 芳烃:53.9%酸性物质:12.1% 盐基类:1.8% 树脂状物质:14.4%初焦油中芳烃主要有甲苯、二甲苯、甲基萘、甲基联苯、菲、蒽、及其甲基同系物,酸性化合物多为甲酚和二甲酚,还有少量的三甲酚和二甲基吡啶、甲苯胺、甲基喹啉等。
这些初次热解产物沿胶质体的外侧(炉墙侧,外行气)和内侧(炭化室中心侧,里行气)向炭化室顶部空间汇集,然后由上升管导出,如图1-1所示。
图1-1 焦炉煤气流动图在这个过程中,初次煤热解产物受炉墙、焦饼中心和炉顶空间的高温作用,发生一系列二次热解反应,生成二次热解产物(800~1000℃)。
煤焦油的化学性质及危险特征分析1. 简介煤焦油是从煤炭加工过程中产生的一种复杂混合物,具有多种化学成分。
本文将对煤焦油的化学性质及危险特征进行分析。
2. 化学性质2.1 成分煤焦油主要由多环芳烃组成,还含有杂原子、脂类、酚类、醇类及其他杂质。
其中,多环芳烃占据了主要成分。
2.2 性质煤焦油具有以下化学性质:- 密度较大,相对密度一般在1.1-1.3之间。
- 黑色油状液体,具有特殊的刺激性气味。
- 可溶于一些有机溶剂,如苯、甲苯,也可溶于矿物油、醇和酮类溶剂。
- 容易产生静电,具有较好的导电性。
2.3 变化煤焦油的化学性质随着时间的变化而变化。
长时间存放或加热会导致其组成发生变化,产生更多的杂质和沉淀物,从而影响其性质。
3. 危险特征3.1 火灾爆炸性煤焦油是易燃液体,具有较低的闪点和自燃温度。
在空气中蒸发形成易燃气体,与空气形成可燃混合物,一旦遇到火源,容易发生火灾爆炸。
3.2 毒性煤焦油中的多环芳烃类物质对人体具有一定的毒性。
长期接触或吸入煤焦油的气体、蒸汽或粉尘会对人体的呼吸系统、肝脏和神经系统造成损害。
3.3 废物处理问题煤焦油是一种有毒有害废物,需要专门的处理和处置。
不当处理煤焦油可能对环境造成污染,对土壤和水体产生危害。
4. 预防措施为了避免煤焦油的危害,应采取以下预防措施:- 储存和使用煤焦油时应远离火源,保持通风良好。
- 使用个人防护装备,如呼吸器、手套和防护服,以降低接触和吸入煤焦油的风险。
- 将废弃的煤焦油进行集中处理,并遵循环境保护法规的要求。
5. 结论综上所述,煤焦油是一种复杂的化学混合物,具有多种化学性质。
它具有火灾爆炸性和毒性,对人体和环境都具有潜在的危害。
因此,在处理和使用煤焦油时,应采取相应的预防措施,以确保安全和环境保护。
煤焦油知识煤焦油:分高温煤焦油(1000度)中温煤焦油(900-1000度).低温和中温煤焦油(680-800度)低温煤焦油(450-650度)之分,在煤焦油脱色上也有区别,在我们解决了酸洗低温煤焦油脱色除味后我这种谈谈高温未经过酸而通过蒸馏分馏除的高温煤焦油的酚油洗油等的脱色除味问题;高温煤焦油黑色粘稠状,相对比重大于1.0,含大量沥青,他和低温煤焦油的区别,在于其成分是芳烃剂杂环有机化合物,工业上从中提取奈.蒽等产品;高温煤焦油的洗油作为燃料处理,是因为其色度的影响是煤焦油洗油的质量存在不稳定因素,因为高温煤焦油和低温煤焦油在脱色上也有差异,尤其是经过高温蒸馏的分馏出来的煤焦油洗油;因为各焦化厂高温煤焦油分馏出来的煤焦油(高温)洗油,因为工艺有所差异,因此煤焦油的洗油也有差异,它的粘度.色度.比重都有所区别(山西的高温煤焦油洗油和重庆产出的高温煤焦油的洗油和吉林的高温煤焦油洗油等各地都有差异),因此在脱色上的工艺试剂也略有区别,但是只要掌握了高温煤焦油的成分及特点及规律,因为他们的大体成分一直,所以在工艺配料试剂上有所调整,也就达到了脱色的目的;我们调制的化学试剂对高温煤焦油(酸洗过)及低温煤焦油,山西.陕西..内蒙.珠海及国外进口的洗油都可在加入试剂后在常温常压下进行搅拌,精制沉淀达到所有求的色度,在色度比重好的前题下(重庆送来的高温洗油)经过处理加工后的色度达到了矿泉水的色度)在用户要求下可以改变其粘度和比重;对于高温煤焦油经过蒸馏分馏出来的各组分,(不包括过工业用化学试剂外)在脱色上相对比酸洗过的煤焦油难度要大一点,因为各厂的煤焦油洗油的蒸馏工艺略有不同(在小试剂及原料上)因此蒸馏出来的高温煤焦油洗油的损耗有所不同,大致在5%--10%之间,所用的试剂在100元之内。
因此洗油的不同其加工脱色的工艺及试剂略有区别,因为试剂的运用对脱色除味很关键,它们是相关联的,如果运用不当只能达到脱色未出味的效果;对于高温煤焦油.低温煤焦油的酚油洗油等在其色度气味许可的情况下可应通过降低粘度和比重的方法达到脱出味的目的,其降低粘度和比重后的酚油洗油成本价远远低于酚油洗油原使价位,因为这种工艺方法没有损耗和排放。
煤焦油的组分和化工用途煤焦油是煤炭在炼焦过程中产生的副产品,主要由多种有机化合物组成。
它具有高温抗氧化、耐腐蚀、粘度大、挥发分少等特点,因此在化工领域有广泛的应用。
下面将从煤焦油的组分和化工用途两个方面来详细介绍。
一、煤焦油的组分煤焦油是一种复杂的混合物,主要由芳香烃、脂环烃、脂肪烃和杂原子化合物等组成。
其中,芳香烃是煤焦油的主要组分,占据了煤焦油总量的70%左右。
芳香烃是由苯、萘、蒽等环烃组成的,具有较高的热值和化学活性。
脂环烃是由环戊烷、环己烷等环烃组成的,它们在化工领域中常用作溶剂。
脂肪烃主要由石蜡组成,具有良好的润滑性能。
杂原子化合物包括酚、醚、醛、酮等,它们在化工生产中可以作为反应中间体或添加剂使用。
二、煤焦油的化工用途1. 煤焦油作为燃料:煤焦油具有高热值和较低的灰分含量,可以作为燃料用于发电、供热等领域。
煤焦油燃烧后产生的热能可用于锅炉、窑炉等设备的热能供应。
2. 煤焦油作为原料:煤焦油中的芳香烃、脂环烃等可以作为化工原料,用于生产染料、颜料、合成树脂等产品。
例如,苯可以用于生产塑料、橡胶、染料等;萘可以用于生产染料、医药中间体等。
3. 煤焦油作为溶剂:煤焦油中的脂环烃可以作为溶剂使用。
它们具有良好的溶解性和挥发性,广泛应用于涂料、油墨、胶粘剂等领域。
煤焦油溶剂在化工工艺中有着重要的应用,可以提高反应效率和产品质量。
4. 煤焦油作为沥青原料:煤焦油中的芳香烃和脂环烃可以用于生产沥青。
沥青广泛应用于道路铺设、建筑防水、铁路轨道等领域。
煤焦油中的石蜡也可以用于生产蜡烛、润滑油、防锈剂等产品。
5. 煤焦油作为碳材料原料:煤焦油中的炭素含量较高,可以用于生产碳纤维、活性炭、炭黑等碳材料。
这些碳材料在航空航天、电子电气、环境保护等领域有着广泛的应用。
煤焦油作为煤炭炼焦过程中的副产品,具有丰富的组分和广泛的化工用途。
通过合理开发和利用煤焦油,不仅可以提高煤炭资源的综合利用率,还可以促进化工工业的发展。
煤焦油的分类及特点
发布者:网站管理员发布时间:2011-8-18 浏览:73
a、高温煤焦油(1000度):黑色粘稠液体,相对密度大于1.0,含大量沥青,其他成分是芳烃及杂环有机化合物。
包含的化合物已被鉴定的达400余种。
工业上将煤焦油集中加工,有利于分离提取含量很少的化合物。
加工过程首先按沸点范围蒸馏分割为各种馏分,然后再进一步加工。
各馏分的加工采用结晶方法可得到萘、蒽等产品;用酸或碱萃取方法可得到含氮碱性杂环化合物(称焦油碱),或酸性酚类化合物(称焦油酸)。
焦油酸、焦油碱再进行蒸馏分离可分别得到酚、甲酚、二甲酚和吡啶、甲基吡啶、喹啉。
这些化合物是染料、医药、香料、农药的重要原料。
煤焦油蒸馏所得的馏分油也可不经分离而直接利用,如沥青质可制电极焦、碳素纤维等各种重要产品,酚油可用于木材防腐,洗油用作从煤气中回收粗苯的吸收剂,轻油则并入粗苯一并处理。
(量热仪)
b、中温煤焦油(900-1000度):由煤经中温干馏而得的油状产物。
性质与低温煤焦油相近似。
褐黑色。
有特殊臭味。
但密度较大,芳香烃和酚类含量较高。
用于制液体燃料和化学工业原料等。
(煤质分析仪器)
c、低温煤焦油(450-650度):也是黑色粘稠液体,其不同于高温煤焦油是相对密度通常小于1.0,芳烃含量少,烷烃含量大,其组成与原料煤质有关低温干馏焦油是人造石油的重要来源之一,经高压加氢制得汽油、柴油等产品。
(煤质化验设备)。