设计工作流程图
- 格式:doc
- 大小:53.50 KB
- 文档页数:9
施工图设计流程及表格建筑施工图设计部工作流程图任务下达施工图设计工作计划表、资料交接单、通过审批的方案(文本、CAD)及审批意见、项目组成立与业主沟通信息表项目协调会设计规范形成专业技术条件专业软件客户要求、甲方提供的设计资料绘图规定绘制施工图制图细则核对审核自检、校对、审核细则(校对审核表)施工图修改打图复核并签署资料归档晒图1资料交接单(建筑—1)工程名称: 日期:年月日工程号工程等级建设单位建设地点甲方联系人电话地址工程性质 ?新建 ?扩建?改建?技术咨询?其它时间: 年月日~ 年月日(天);计划工作内容1 提供人: 签收人:日期:2 提供人: 签收人: 日期: 资3 提供人: 签收人:日期:料交 4 提供人:签收人: 日期:接 5 提供人:签收人:日期:内 6 提供人: 签收人:日期:容 7 提供人: 签收人:日期:8 提供人: 签收人:日期:9 提供人:签收人:日期:10 提供人: 签收人:日期:11 提供人: 签收人: 日期:12 提供人:签收人:日期:13 提供人: 签收人: 日期:备资料交接时,设计人员应认真核对如甲方要求、主管部门下达的规划条件、审批过的建筑方案文本等内容,如有注异议在三个工作日提出,并在此栏写出相关意见,超时即视资料达到设计要求.2注:本单一式两份,一份送工作组,一份留设计管理部施工图设计工作计划表(建筑—2)制定计划日期: 年月日制定计划人员: 项目名称工程号建筑面积层数工程等级设总专业人人员建筑结构电气给排水暖通专业负责人员安设计人员校对排审核审定设计任务总进度年月日~ 年月日(天)第一次条件图第二次条件图详图提资计划提资时间反馈时间提资时间签名反馈时间签名提资时间签名专业建筑结构电气给排水暧通时间注:建筑提供第一次工作条件图,应包含比较详细的平、立、剖面及其它专业所需要施工图纸;待结构、水、电及暖通等专业对第一次建筑条件图的正式反馈意见反馈给建筑设计人后,建筑设计人员应该在接到意见后,修改完善后向各专业提供第二次建筑条件图(不含节点详图),第二次条件图深度应达到各专业正式工作的需要。
流程责任单位相关流程文件使用表单表单编号提出批准备注研发中心产品要求识别和评审程序市场调研报告NS-RD-12/V1.0研发中心/项目组总经理研发中心产品要求识别和评审程序产品要求评估报告设计输入明细表NS-RD-09/V1.0NS-RD-13/V1.1研发中心/项目组研发总监研发中心设计开发控制程序开发任务书设计和开发评审表零件确认报告设计更改评审表NS-RD-01/V1.1NS-RD-20/V1.0NS-RD-37/V1.0NS-RD-17/V1.1研发中心/项目组研发总监研发中心设计开发控制程序产品外观造型设计评审表设计和开发验证表NS-RD-15/V1.0NS-RD-19/V1.0研发中心/造型组研发总监研发中心设计开发控制程序设计和开发验证表整机电性能测试表产品试验送检单NS-RD-19/V1.0NS-RD-14/V1.2NS-QC-35/V1.0研发中心/造型组研发总监研发中心设计开发控制程序样机移交单NS-RD-07/V1.0研发中心/造型组研发总监NS-QP-703/V2.3NS-RD-11/V1.0中国营销本部海外事业本部OEM总经理中国营销本部海外事业本部OEM 产品要求识别和评审程序新产品需求规格书业务部门提出要求市场调研评审数据分析ID评外形细化否ID设计输入否是否1是NS-QP-703/V2.3流程责任单位相关流程文件使用表单表单编号提出批准备注NS-QP-703/V2.3流程责任单位相关流程文件使用表单表单编号提出批准备注。
室内设计方案流程图室内设计方案流程图室内设计方案是为了满足客户的需求,在规定的时间内完成的设计方案。
以下是室内设计方案的具体流程图:第一步:需求收集收集客户的需求,并详细了解客户的要求,包括使用功能、风格、预算等方面的要求。
第二步:概念设计根据客户的需求和要求,初步构思设计方案的概念,并制作相关的设计草图和效果图,以便客户了解设计方案的整体思路。
第三步:方案确定与客户进行多次深入沟通,根据客户的反馈和意见进行修改和优化,并最终确定设计方案。
第四步:施工图绘制根据最终确定的设计方案,进行详细的施工图绘制,包括平面布置图、立面图、剖面图、细部图等,以便施工人员按图施工。
第五步:预算估算对设计方案进行详细的预算估算,包括建材、家具、灯具等的预算,并与客户进行商议和确定。
第六步:施工监理对施工过程进行监理,确保施工按照设计方案的要求进行,及时处理施工中出现的问题和变更。
第七步:收尾工作待施工完成后,进行室内装饰、家具摆放等收尾工作,确保整体效果与设计方案一致。
第八步:竣工验收与客户进行竣工验收,确保最终成果符合客户的要求和预期。
第九步:售后服务提供售后服务,确保客户在使用过程中出现的问题能得到及时的处理和解决。
总结:室内设计方案流程图包括需求收集、概念设计、方案确定、施工图绘制、预算估算、施工监理、收尾工作、竣工验收和售后服务等九个步骤。
合理的流程图可以提高室内设计的效率和质量,在满足客户需求的同时,也能够提升设计师的专业形象和口碑。
不同的项目可能会有一些不同的流程调整,但整体的流程图可以作为室内设计方案的一个指导标准。
软装部设计师工作流程璞羽环境艺术设计目录一、前期初步沟通31.1生活方式探讨31.2色彩元素探讨31.3风格元素探讨31.4明确设计时间31.5填写客户需求表3二、首次空间测量32.1工具32.2测量3三、概念方案43.1设计时间43.2容 43.3方案讲解43.4概念方案模板4四、签订设计服务协议4五、初步方案45.1容45.2方案讲解55.3初步方案模板5六、深化方案56.1设计时间56.2容56.3方案讲解56.4深化方案模板5八、报价6九、签订采购协议6外国6国 69.1确定价格及材质69.2家具复尺及出三视图69.3 定制家具白茬验收79.4 定制家具验收7十、二次空间测量7十一、进场摆放7十二、验收保洁7十三、售后8客户分类硬装客户:填写客户对接单,详见附件《客户对接单》。
精装客户:按照手册一至十三流程执行。
客户分析详见附件《客户分析手册》一、前期初步沟通目的:设计师与客户通过沟通项目的基本情况并预约第一次量房的时间。
1.1生活方式探讨1.公司优势2.空间功能——开放性会客、私人空间3.生活习惯4.文化喜好5.信仰(禁忌)6.居住人口7.了解客户预算1.2色彩元素探讨1.详细观察了解硬装现场的色彩关系及色调2.对整体方案的色彩要有总的控制:浅暖,深暖,浅冷,深冷3.把握三个大的色彩关系:背景色、主体色、点缀色之间的比例关系要点:色彩关系的确定要做到既统一又有变化并且符合生活要求1.3风格元素探讨1.尊重客户家原有的硬装风格2.注意硬装与后期配饰的和谐统一性3.与客户沟通可从风格开始,涉及到家具、布艺、饰品等产品细节的元素探讨,捕捉客户喜好.1.4明确设计时间明确整个设计周期设计周期一般1-2个月,根据客户情况而定。
产品生产周期,进口一般6-8个月,国定制3个月。
窗帘配饰在生产家具过程中挑选一般生产周期1个月。
1.5填写客户需求表详见附件《客户需求表》二、首次空间测量2.1工具电子尺、卷尺、相机(高像素手机)、名片、公司简介、IPAD(公司画册)2.2测量了解空间尺度、硬装基础、小区档次,和客户进行初步沟通拍照:1.平行透视(大场景)2.成角透视(小场景)3.节点(重点局部)2.3重点详见附件《量房手册》三、概念方案3.1设计时间我们将在7天完成您的概念方案。
建筑设计技术服务工作流程图1. 概述本文档旨在描述建筑设计技术服务的工作流程图,以帮助团队成员理解和遵循整个项目的执行过程。
建筑设计技术服务是一个多阶段的过程,从项目前期调研到施工阶段,需要有效的沟通和协作来实现设计目标。
本文档将详细介绍建筑设计技术服务的各个阶段和相关的工作流程。
2. 工作流程图下面是建筑设计技术服务的工作流程图:graph TDA[项目前期调研] --> B[方案设计]B --> C[施工图设计]C --> D[招标及施工准备]D --> E[工程施工]E --> F[施工验收]2.1 项目前期调研项目前期调研阶段是建筑设计技术服务的起点。
在此阶段,建筑设计团队将与客户进行沟通,了解项目的背景、目标和需求。
团队将对场地进行勘察和调查,收集相关资料,并与客户确定项目的时间和预算要求。
这个阶段的输出物包括项目背景分析、基本设计要求和阶段工作计划。
2.2 方案设计方案设计阶段是建筑设计技术服务的核心阶段。
在此阶段,设计团队将根据项目要求和限制,提供多个设计方案供客户选择。
设计方案可能包括平面布局图、立面图、剖面图等。
设计团队将与客户进行反复沟通和调整,直到确定最终的设计方案。
这个阶段的输出物包括方案设计报告和设计图纸集。
2.3 施工图设计施工图设计阶段是将方案设计转化为具体施工图的阶段。
在此阶段,设计团队将进一步细化设计方案,确定具体的材料、尺寸和施工方法。
设计团队将制作平面图、立面图、剖面图、节点细部图等施工图纸,并与相关专业进行协调和整合。
这个阶段的输出物包括施工图设计报告和施工图纸集。
2.4 招标及施工准备招标及施工准备阶段是为施工阶段做准备的过程。
在此阶段,设计团队将协助客户制定招标方案,准备招标文件,并协助评标和中标的过程。
设计团队还将协助客户与施工方签订合同,并提供必要的技术支持。
这个阶段的输出物包括招标文件、合同文件和技术支持材料。
2.5 工程施工工程施工阶段是按照施工图进行实际施工的阶段。
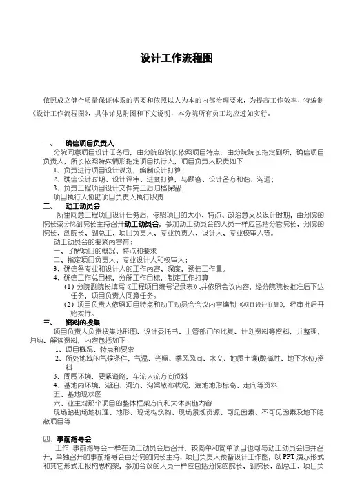
设计工作流程图依照成立健全质量保证体系的需要和依照以人为本的内部治理要求,为提高工作效率,特编制《设计工作流程图》,具体详见附图和下文说明,本分院所有员工均应遵如实行。
一、确信项目负责人分院同意项目设计任务后,由分院的院长依照项目特点,由分院院长指定到所,确信项目负责人,所长依照特殊情形指定项目执行人,项目负责人职责如下:1、负责进行项目设计谋划,编制设计打算;2、确信设计时期、设计评审、进度打算,与顾客、设计各方和谐、沟通;3、负责工程项目设计文件完工后归档保留;项目执行人协助项目负责人执行职责二、动工动员会所里同意工程项目设计任务后,依照项目的大小、特点、政治意义及设计时期,由分院的院长或分院副院长主持召开动工动员会,参加动工动员会的人员一样应包括分管院长、分院的院长、副院长、副总工、项目负责人、专业负责人、设计人、专业校审人等。
动工动员会的要紧内容有:一、了解项目的概况、特点和要求二、指定项目负责人、专业设计人和校审人;3、确信各专业和设计人的工作内容、深度,预估工作量。
4、确信工作总目标,分解工作目标,制定工作打算(1)分院副院长填写《工程项目编号记录表》,并依照会议内容,经分院院长批准后下达任务,项目负责人同意任务。
(2)项目负责人依照项目特点和动工动员会会议内容编制《项目设计打算》,经审批后开始实行。
三、资料的搜集项目负责人负责搜集地形图、设计委托书、主管部门的批复、计划资料等资料,并整理,归纳、解读资料,内容包括如下:1、项目概况、特点和要求2、所处地域的气候条件,气温、光照、季风风向、水文、地质土壤(酸碱性、地下水位)资料3、周围环境,要紧道路,车流人流方向资料4、基地内环境,湖泊、河流、沟渠散布状况,遍地地形标高、走向等资料五、基地现状图六、业主对那个项目的整体框架方向和大体实施内容现场踏勘场地梳理、地形、现场构筑物、现场景观资源、可见因素、不可见因素及地下隐蔽项目等四、事前指导会工作事前指导会一样在动工动员会后召开,较简单和简单项目也可与动工动员会归并召开,单独召开的事前指导会由分院的院长主持,项目负责人预备设计工作图,以PPT演示形式和其它形式汇报构思构架,参加会议的人员一样应包括分院的院长、副院长、副总工、项目负责人、专业负责人、专业设计人、专业校审人等,其中,分管院长应尽可能参加。
设计工作流程图
根据建立健全质量保证体系的需要和依照以人为本的内部管理要求,为提高工作效率,特编制《设计工作流程图》,具体详见附图和下文说明,本分院所有员工均应遵照实行。
一、确定项目负责人
分院接受项目设计任务后,由分院的院长根据项目特点,由分院院长指定到所,确定项目负责人,所长根据特殊情况指定项目执行人,项目负责人职责如下:
1、负责进行项目设计策划,编制设计计划;
2、确定设计阶段、设计评审、进度计划,与顾客、设计各方协调、沟通;
3、负责工程项目设计文件完工后归档保存;
项目执行人协助项目负责人执行职责
二、开工动员会
所里接受工程项目设计任务后,根据项目的大小、特点、政治意义及设计阶段,由分院的院长或分院副院长主持召开开工动员会,参加开工动员会的人员一般应包括分管院长、分院的院长、副院长、副总工、项目负责人、专业负责人、设计人、专业校审人等。
开工动员会的主要内容有:
1、了解项目的概况、特点和要求
2、指定项目负责人、专业设计人和校审人;
3、确定各专业和设计人的工作内容、深度,预估工作量。
4、确定工作总目标,分解工作目标,制定工作计划
(1)分院副院长填写《工程项目编号登记表》,并依照会议内容,经分院院长批准后下达任务,项目负责人接受任务。
(2)项目负责人根据项目特点和开工动员会会议内容编制《项目设计计划》,经审批后开始实行。
三、资料的收集
项目负责人负责收集地形图、设计委托书、主管部门的批复、规划资料等资料,并整理,归纳、解读资料,内容包括如下:
1、项目概况、特点和要求
2、所处地区的气候条件,气温、光照、季风风向、水文、地质土壤(酸碱性、地下水位)资
料
3、周围环境,主要道路,车流人流方向资料
4、基地内环境,湖泊、河流、水渠分布状况,各处地形标高、走向等资料
5、基地现状图
6、业主对这个项目的总体框架方向和基本实施内容
现场踏勘场地梳理、地形、现场构筑物、现场景观资源、可见因素、不可见因素及地下隐蔽项目等
四、事前指导会
工作事前指导会一般在开工动员会后召开,较简单和简单项目也可与开工动员会合并召开,单独召开的事前指导会由分院的院长主持,项目负责人准备设计工作图,以PPT演示形式和其它形式汇报构思构架,参加会议的人员一般应包括分院的院长、副院长、副总工、项目负责人、专业负责人、专业设计人、专业校审人等,其中,分管院长应尽可能参加。
事前指导会的主要内容有:
1、明确项目设计各阶段的进度目标,确定各专业之间每次提资的内容、深度和时间要求;
2、分析本项目各专业的特点、重点和可能存在的疑难点,初步确定设计技术方案、措施和
注意事项。
3、编写《各专业设计事前指导书》
(1)由项目负责人编写,,由分院院长审批。
(2)《各专业设计事前指导书》,提交项目负责人实行。
五、方案设计阶段
设计工作组通过现场踏勘、解读资料、了解甲方要求后、针对初步构思主题、结构、功能等分析,由项目负责人负责设计碰头会议,设计人员参加,确定构思构架可执行性,制定方案初步构思构架。
通过事前指导会和内审会,进行初步构思调整后,确定初步的方案,提交初步的方案成果,汇报稿以PPT演示形式,进行内审评审通过初步的方案后,定下正式的方案。
六、内审
在向顾客提供作品之前,进行评审,结果应在《评审记录表》中形成结论,交分管院长审查签批。
评审结果及评审所引起的措施的记录由项目负责人保存。
可根据项目的特点进行分院及总院两个阶段内审
内审会由分院副总工程师主持,项目负责人准备相应的材料,介绍设计及设计过程中需协调,分院内审参加会议的人员一般应包括分管院长、分院的院长、副院长、总工、副总工、项目负责人、专业负责人、设计人、校审人等。
院里内审还增加院长、院总工参加。
七、成果自检更正
成果自检更正,严格地讲应属于项目设计中间过程阶段的内容,自检应贯穿项目设计阶段;只是为强调自检的重要性,将其单独列为一个环节,实践证明,搞好自检对提高设计工作质量和效率有着不可或缺的重要性,每位设计人都必须养成自检的良好习惯。
专业互提资料校审前、专业间会审前和成品成果校审前都必须进行自检,另外,设计人应根据自身的专业特点、设计步骤等进行各个阶段或环节的自检。
校审前的设计质量体现设计人的工作质量和效率,是评价设计人专业设计操
作能力的一个重要因素,因此,每位设计人均不可等闲视之。
八、校对和审核
对设计过程的中间成果(或半成品)和最后成果(即成品),均必须按规定做好校对和审核工作,校对和审核前,设计人应搞好自检更正工作。
一般情况下,应先校对后审核,分清校对和审核工作的不同侧重点,同时避免工作的重复。
校审过程中,设计人、校对人和审核人均应认真填写校审单,设计人必须认真对设计进行修改和优化;校审中发现的问题,要与设计人讨论,妥善处理,当与设计人意见分歧时,提交审核人决定。
校对由分院的副院长承担,审核由分院的院长承担。
九、审定
对设计文件的审定,由分管的院长承担。
十、出图阶段
本阶段特指设计最后成果的出图阶段,包括有打图、各分工人员签字、晒图、盖章、交图等,应由项目负责人主持,项目设计组成员参加。
打图必须在完成校审及其更正工作后进行,设计人在打图前应做好相应的出图文件,尽可能减少出图的返工率;打图可由设计人完成,打图完成后,项目负责人应及时组织相关人员签字,经项目负责人核对已全部签字后,根据项目负责人的要求(包括时间要求、数量要求、装订要求等)安排晒图,蓝图出来后,应要求晒图单位整理好,由项目负责人负责核对、盖章并登记(需要帮忙时,其他分院员工应给予协助)。
最后交图应要求接收人签收(应注明接收单位、接收人姓名、接收日期、接收的设计文件名称和数量等),交图应登记,备查。
九、设计文件归档
项目设计完成后,项目负责人应主持并督促设计人员及时收集、整理设计文件(包括刻录电子文件光盘)归档,归档时,由项目负责人和设计员共同核对归档资料,填写《设计文件及刻录盘归档清单》和《设计蓝图归档清单》,项目负责人应按规定进行编号和保存。
十、施工服务
由于景观设计特殊性,设计后服务尤为重要,服务活动的内容一般可包括
1、施工图纸设计技术交底;
2、配合工程施工,处理施工中发现的设计问题,进行设计变更;
3、参加施工过程检验和工程竣工验收,处理有关设计质量问题;
4、传递质量信息,填写《质量信息反馈卡》;
重要项目派设计代表驻现场服务,一般项目派设计人定期现场服务。
株洲市及附近地区的工程设计项目,一般以临时向现场派服务人员的形式提供服务。
外省或距离较远的工程设计项目,一般以派驻现场代表的形式提供服务,重点项目可考虑派驻现场工作组提供服务。
派往现场的服务人员,必须是具有独立工作能力的设计人员。
服务人员在现场服务时,全部服务活动通过《服务活动记录表》,记载服务活动的对象、内容、时间、地点等情况;将《服务活动记录表》交顾客签署,确认活动的内容和效果,并对服务提出改进的建议。
图例说明:“”表示内容相关线“”表示流程方向。