山东省潍坊市2018届高三理综(生物部分)下学期一模考试试题
- 格式:doc
- 大小:205.50 KB
- 文档页数:6
山东省潍坊市2018届高三下学期一模考试理科综合生物试题一、选择题1. 下列关于真核细胞结构和功能的叙述,正确的是A. 分泌蛋白的加工与内质网、高尔基体有关B. 细胞核是细胞遗传和代谢的主要场所C. 所有细胞都具有复杂的生物膜系统D. 细胞膜的功能特性与膜蛋白有关而与磷脂分子无关【答案】A... ... ... ...【点睛】学生对细胞器之间的协调配合理解不清以分泌蛋白的合成、运输、分泌为例:2. 下列关于光合作用的叙述,错误的是A. 鲁宾和卡门用同位素标记法证明了光合作用释放的氧气来自水B. 一般情况下,光合作用所利用的光都是可见光C. 在暗反应阶段,C3可被[H]还原为C5和糖类D. 温度的变化不会影响光合作用的光反应阶段【答案】D【解析】鲁宾和卡门用同位素标记法标记水中的氧和二氧化碳中的氧,证明了光合作用释放的氧气来自水,A正确。
一般情况下,光合作用所利用的光都是可见光,B正确。
根据光合作用过程,在暗反应阶段,C3可被[H]还原为C5和糖类,C正确。
光合作用的光反应阶段需要酶的参与,温度会通过影响酶的活性,从而影响光合作用的光反应阶段,D错误。
【点睛】学生对叶绿体中的色素及色素的吸收光谱理解不清叶绿体中的色素及色素的吸收光谱由图可以看出:(1)叶绿体中的色素只吸收可见光,而对红外光和紫外光等不吸收。
(2)叶绿素对红光和蓝紫光的吸收量大,类胡萝卜素对蓝紫光的吸收量大,对其他波段的光并非不吸收,只是吸收量较少。
3. 在观察根尖分生组织细胞的有丝分裂实验中,某同学在视野中观察到如图所示的细胞图像,并作出如下分析,你认为错误的是A. 根据细胞的形态可以判断观察部位是分生区B. 视野中处于分裂期的细胞较少,因为分裂期时间相对间期短C. 视野中细胞分散较好是解离和压片的结果D. 视野中被标注的三个细胞中染色体数目相同【答案】D【解析】根尖分生区细胞进行有丝分裂,图中存在有丝分裂不同时期的细胞图像,根据细胞的形态可以判断观察部位是分生区,A正确。
保密★启用前试卷类型:A高三生物2018.03 注意事项:1.本试题分第I卷和第Ⅱ卷两部分。
第I卷为选择题,共45分;第Ⅱ卷为非选择题,共55分。
满分l00分,考试时间为90分钟。
2.答第I卷前务必将自己的姓名、考号、考试科目涂写在答题卡上。
考试结束后试题和答题卡一并收回。
3.第I卷每题选出答案后,都必须用2B铅笔把答题卡上对应题目的答案标号(ABCD)涂黑,如需改动,必须先用橡皮擦干净,再改涂其它答案。
第I卷(选择题共45分)本卷共30小题,每小题l.5分。
共45分,每小题只有一个选项最符合题意。
1.下列关于生物体内化合物的叙述,正确的是A.ATP的合成通常与放能反应相联系 B.糖类不参与免疫调节 C.细胞衰老过程自由水/结合水增加 D.脂质不参与体液调节2.在真核细胞的增殖过程中一定是A.有DNA复制 B.出现纺锤体C.存在细胞周期 D.产生的子细胞都相同3.下列关于细胞结构和功能的叙述,正确的是A.蓝藻细胞有丝分裂前后染色体数目一般不发生改变B.卵细胞体积较大有利于和周围环境进行物质交换C.细胞间信息交流的物质基础均是糖蛋白D.真核细胞内的生物膜能把细胞分成许多小区室,使多种化学反应互不干扰4.下列对细胞衰老和凋亡的叙述,错误的是A.细胞普遍衰老会导致个体衰老B.效应T细胞可诱导靶细胞发生凋亡C.细胞凋亡过程中各种酶的活性都降低D.衰老细胞内染色质固缩影响DNA复制和转录5.细胞的各种膜结构间相互联系和转移的现象称为膜流,下列相关叙述不正确的是A.膜流可参与细胞内外的物质转运B.温度能影响膜流的速度C.膜流的方向只能是内质网一高尔基体一细胞膜D.膜流的原因是构成膜的磷脂分子和大多数蛋白质分子是可以运动的6.下表中对应关系不正确的是7.下列关于酶的叙述,错误的是A.同一种酶可存在于分化程度不同的活细胞中B.高温能破坏酶的空间结构使其失活C.酶通过降低化学反应的活化能来提高化学反应速度D.激素都是通过影响细胞内酶的活性来调节细胞代谢8.与正常细胞相比,癌细胞中与核酸合成有关的酶活性显著增强,这与癌细胞所具有的哪种特征有关A.糖蛋白减少 B.细胞呈球形 C.容易转移 D.恶性增殖9.小麦种子萌发成幼苗的过程中细胞内不会发生A.基因的选择性表达 B.基因突变C.同源染色体分离 D.姐妹染单色体分开10.下列关于物质进出细胞的叙述,错误的是A.吞噬细胞吞噬衰老的红细胞需要消耗能量B.植物细胞发生质壁分离的过程中吸水能力逐渐增强C.与细胞积累K+密切相关的细胞器是线粒体和核糖体D.植物生长素运出细胞的方式是自由扩散11.下列关于DNA的叙述,正确的是A.格里菲斯的肺炎双球菌转化实验证明了DNA是遗传物质B.DNA分子的互补链中碱基数目(A+G)/(T+C)相同C.生物体通过DNA复制实现了遗传信息的表达D.环状DNA分子的每个磷酸基团上均连接2个脱氧核糖12.PCNA是一类只存在于增殖细胞中的蛋白质,其浓度变化如右图所示。
山东省潍坊市2018届高三高考模拟(一)一、选择题:1.下列细胞或细胞结构中能合成多糖的有()①叶绿体②肝细胞③蓝藻④核糖体⑤线粒体⑥高尔基体A.②③④B.①③⑤C.①②③④D.①②③⑥2.用高倍显微镜观察酵母菌和乳酸菌,可以用来鉴别两者差异的主要结构是A .细胞壁B .细胞膜C .细胞质D .核膜3.下列A 一D 分别表示四个仓库储存的小麦含水量,四个仓库的其他条件完全相同。
在储存过程中,有机物损耗最少的是A . 11 %B . 13 %C . 15 %D . 17 %4.下列有关植物细胞的叙述,正确的是()A.成熟的植物细胞都有液泡和叶绿体B.正在分裂的根尖分生区细胞中没有大液泡和叶绿体,但有较多的线粒体﹑高尔基体和少量的中心体C.植物果实和花瓣的色彩都是由液泡中的色素决定的D.同时具有中心体和叶绿体的细胞一般是低等植物细胞5.下列依次为丙氨酸、丝氨酸和天门冬氨酸的结构式。
由这三个氨基酸脱水缩合所形成的化合物中,含有的氨基、羧基和肽键的数目分别是A . 1 、1 、3B . 1 、2 、2C . 1 、1 、2D . 3 、3 、26.以标记氨基酸注入豚鼠的胰腺,在下列结构中最先被检测出含放射性物质的应是A .高尔基体B .核糖体C .内质网D .线粒体7.当两个葡萄糖分子结合形成一分子麦芽糖时,麦芽糖的分子式不是C12 H24O12,而是C12 H22O11,原因是A .发生了蒸腾作用B .发生了同化作用C .发生了水解反应D .发生了缩合反应8.下列有关化合物功能的叙述,正确的是A .生命活动都由蛋白质调节B .干种子因缺乏自由水不能萌发C .多糖是植物细胞的储能物质D 一切生物的遗传物质是DNA9 一位农民种植的某块农田小麦产量总是比邻近地块的低。
他怀疑该农田可能是缺少某种元素,为此将该块肥力均匀的农田分成面积相等的五小块,进行田间实验。
除施肥不同外,其他田间处理措施相同。
实验结果如下表:从表中可判断,实验的对照组是A .甲、乙B .丙、丁C .甲、乙、丙、丁D .戊10 . DNA 酶彻底水解后可得到的物质是A .氨基酸B .氨基酸和核糖、含N 碱基和磷酸C .二氧化碳、水和含N 废物D .氨基酸和脱氧核苷酸11.变形虫可吞噬整个细菌,这一事实说明了A .细胞膜具有选择透过性B .细胞膜失去选择透过性C .大分子可以透过细胞膜D .细胞膜具有一定的流动性12.细胞质基质是细胞结构的重要组成部分,下列生物化学反应在细胞质基质中进行的是A .葡萄糖的无氧分解B .丙酮酸的氧化分解C . RNA 的合成D .各种消化酶的合成13.下图示科学家进行的蝾螈受精卵横缢实验。
山东省潍坊市青州市2018届高三第三次高考模拟考试理科综合生物试题一、选择题1. 下列有关细胞结构和功能的叙述,正确的是A. S型肺炎双球菌通过核孔实现核质间频繁的物质交换和信息交流B. 生物大分子以碳链为骨架,这一骨架是由许多单体连接而成的C. 性腺细胞膜上运输性激素的载体数量青春期比幼年和老年时期多D. 线粒体是肝细胞产生二氧化碳的场所,抑制其功能会影响蛋白质合成【答案】D【解析】【分析】原核细胞与真核细胞最大的区别是没有以核膜包被的成形的细胞核;生物大分子的单体如氨基酸、核苷酸、葡萄糖等是以若干个相连的碳原子构成的碳链为基本骨架;物质跨膜运输的方式有自由扩散、协助扩散和主动运输,还有胞吞和胞吐;有氧呼吸第二、第三阶段发生在线粒体,将丙酮酸、水、 [H]、氧气反应生成水和二氧化碳,并释放大量的能量。
【详解】S型肺炎双球菌是原核生物,其细胞中没有核膜和核孔,A错误;细胞内的生物大分子是由若干个单体聚合而成,以碳链为基本骨架,B错误;性激素的化学本质是脂质中的固醇,通过自由扩散的方式进出细胞,因此不需要载体的协助,C错误;线粒体是有氧呼吸的主要场所,有氧呼吸可以为蛋白质的合成等生命活动提供能量,D正确。
【点睛】解答本题的关键是了解原核细胞与真核细胞的区别与联系、生物大分子的组成、物质跨膜运输和有氧呼吸的过程,明确真核细胞才有核孔、协助扩散和主动运输才需要载体的协助。
2. 生物学研究用到多种科学方法,下列叙述正确的是A. 由于土壤动物体型微小、活动能力差,可用样方法调查土壤动物的丰富度B. 利用模型建构法探究酵母菌种群数量变化时,无需设置空白对照和重复实验C. “细胞大小与物质运输的关系”模拟实验所用的研究方法是类比推理法D. 卡尔文利用同位素标记法,将标记的C1802供小球藻利用,最终发现了碳循环【答案】C【解析】【分析】调查土壤中身体微小不适合用样方法和标记重捕法,而采用取样器取样法;观察肉眼难识别的小动物使用放大镜;统计土壤动物丰富度方法有:记名计算法和目测估计法。
2018年山东省潍坊市高考生物一模试卷一、选择题:本题共6小题,每小题6分.在每小题给出的四个选项中.只有一项是符合题目要求的.1.下列关于细胞结构和功能的叙述,错误的是()A.细胞膜作为系统的边界,维持细胞内部环境的稳定B.内质网参与胰岛素的加工和分泌C.高尔基体膜、内质网膜和细胞膜之间能进行膜成分的转换D.线粒体是所有细胞生物有氧呼吸的主要场所2.机体稳态的调节离不开物质运输,下列相关叙述正确的是()A.神经递质作为生物大分子都以胞吐的方式运出细胞B.神经纤维上兴奋的产生与Na+内流密切相关C.性激素在载体协助下进入靶细胞D.淋巴因子、激素等信息分子在机体内的运输都是定向的3.下列关于细胞生命历程的叙述,错误的是()A.B细胞和T细胞都是由造血干细胞增殖分化来的B.有丝分裂间期转录过程需要RNA聚合酶的参与C.已分化的体细胞抑癌基因突变就会变成癌细胞D.细胞凋亡过程中相关基因表达旺盛4.许多生物实验过程中都需要对实验材料进行漂洗或冲洗,下列相关叙述正确的是()A.在脂肪的鉴定实验中,用95%的酒精洗去浮色便于观察B.在观察DNA和RNA在细胞中的分布实验中,染色后用蒸馏水缓水流冲洗载玻片C.在观察植物细胞的有丝分裂实验中,用清水漂洗的目的是防止解离过度D.在低温诱导染色体数目变化实验中,需用蒸馏水冲洗洋葱根尖上的卡诺氏液5.如图表示野生型链孢霉几个基因的表达过程,下列据图做出的推断正确的是()A.核膜的存在使图中基因的转录和翻译在不同的区域进行B.遗传信息的复制和表达都是以基因为单位进行的C.该图能说明基因和染色体行为存在明显的平行关系D.野生型链孢霉经X射线处理后在缺少精氨酸的培养基上不能生长,则一定是基因4发生了突变6.下列有关生物变异的叙述,正确的是()A.染色体结构变异是可以用显微镜直接观察到的B.病毒基因整合到宿主细胞DNA上属于基因突变C.由环境诱发的变异是不能够遗传的D.三倍体植物产生的配子有50%可育二、非选择题(一)必考题7.科研人员在一晴朗的白天,检测了自然环境中某种绿色开花植物不同光照强度下光合速率的变化,结果如图.请据图回答下列问题:(1)A→B段限制光合速率的环境因素主要是.(2)C点时叶绿体内五碳化合物的合成速率应(填“大于”、“小于”或“等于”)E点.(3)在光照强度为800μE•m﹣2•s﹣1时,上午测得光合速率数值高于下午测得的数值,据此可推断叶片中光合产物的积累对光合速率有(填“促进”或“抑制”)作用.为验证这一推断,科研人员以该植物长出幼果的枝条为实验材料,进行了如下实验:(已知叶片光合产物会被运到果实等器官并被利用)①将长势相似,幼果数量相同的两年生树枝均分成甲、乙两组;②甲组用一定浓度的(填“赤霉素”、“细胞分裂素”或“2,4﹣D”)进行疏果处理,乙组不做处理;③一段时间后,在相同环境条件下,对两组枝条上相同位置叶片的光合速率进行测定和比较,预期结果:.8.运动员在参加比赛的过程中,身体会发生一系列的生理变化.请回答下列问题:(1)运动员由于赛前情绪紧张,在空腹状态下血糖会暂时性升高,这可能是分解加快所致;在该调节过程中,随着血糖浓度的降低,胰岛素会与胰岛B细胞表面的受体结合抑制胰岛素分泌,这是一种调节机制,其意义是.(2)运动中大量出汗,血浆渗透压的变化会直接刺激,从而使垂体释放抗利尿激素的量.(3)比赛时甲状腺激素分泌增多,使神经系统兴奋性提高,体温上升,血液中甲状腺激素的含量受分级调控.9.高原鼠兔和鼢鼠为植食性穴居动物,如图是2018~2018年间青藏高原某地的高原鼠兔种群数量变动曲线.野外收集它们的天敌动物的粪便,运用显微分析可判断它们在天敌动物食物组成中所占比例,结果如表.请回答下列问题:两种动物在天敌动物食物组成中所占的比例(%)(1)2018年春夏季节高原鼠兔的种群数量呈型增长;从种群的数量特征来看,高原鼠兔种群的数量在冬季明显下降的直接原因是.(2)高原鼠兔感受到赤狐粪、尿的气味,会有躲到洞穴中的行为,这体现了信息传递具有作用.高原鼠兔和鼢鼠挖洞穴居,能够增加本地原生植物产量,改善土壤条件,这体现了生物多样性的价值.(3)表中艾虎粪便中的能量属于同化量中的一部分.若赤狐体重增加10kg,至少需要消耗kg植物(赤狐以植食性动物为食).据表推测,三种天敌动物中的种群数量最容易发生剧烈波动.10.水稻的杂种表现为生长和产量的优势,但水稻一般是白花传粉且去雄困难,很难实施人工杂交,袁隆平等成功培育出高产杂交水稻的关键是在野生稻中找到了雄性不育植株.科学研究已证明水稻雄性是否可育是由细胞核基因(可育基因R对不育基因r为显性)和细胞质基因(可育基因为N,不育基因为S,细胞质中基因都成单存在,子代的细胞质基因全部来自母方)共同控制的.基因R能够抑制基因S的表达,当细胞质中有基因N时,植株都表现为雄性可育.如图表示利用雄性不育植株培育杂种水稻的过程.请回答下列问题:(1)根据上述信息推测水稻雄性可育植株的基因型共有种,利用雄性不育植株进行杂交共有种杂交组合.(2)上图中杂交获得的种子播种后,发育成的植株恢复雄性可育的原因是.(3)杂交水稻需年年育种,但上述育种过程不能保留雄性不育植株,请参照图示遗传图解格式,写出长期稳定获得雄性不育植株的育种方案..(二)选考题【生物--选修1:生物技术实践】11.家庭泡菜的制作过程:新鲜的蔬菜经过整理、清洁后,放入泡菜坛中,然后向坛中加入盐水、香辛料及一些“陈泡菜水”,密封后置于温度适宜的地方.请回答下列问题:(1)加入蔬菜前要对泡菜坛做处理.(2)在家制作泡菜时,常发现泡菜坛内长一层白膜,这层白膜是怎么形成的?.为避免杂菌污染,向泡菜坛中加入了青霉素,结果发酵失败,原因可能是.(3)有时制作的泡菜会“酸而不咸”,最可能的原因是.(4)对亚硝酸盐含量测定的原理是:亚硝酸盐与对氨基苯磺酸的反应产物能与偶联成色化合物.测定亚硝酸盐含量的操作流程是:配置溶液→制备→制备样品处理液→比色.其中,使滤液变得无色澄清透明的是.【生物--选修3:现代生物科技专题】12.如图表示中国科研人员对树鼩精原干细胞进行遗传修饰后,通过自然交配获得世界首只转基因树鼩的过程.请回答下列问题:(1)培养精原干细胞时,定期更换培养液的目的是防止对自身细胞代谢造成障碍,通入二氧化碳的作用是.(2)图中涉及的基因工程的核心步骤是,通常采用技术将GFP基因导入树鼩精原干细胞.(3)利用PCR技术扩增GFP基因需要酶,外源的GFP基因能在树鼩体内表达的原因是.(4)图示过程与通过体外受精培育转基因动物相比,避免了将受精卵移入中继续培养的麻烦,同时也克服了胚胎发育到时期进行胚胎移植的难题.2018年山东省潍坊市高考生物一模试卷参考答案与试题解析一、选择题:本题共6小题,每小题6分.在每小题给出的四个选项中.只有一项是符合题目要求的.1.下列关于细胞结构和功能的叙述,错误的是()A.细胞膜作为系统的边界,维持细胞内部环境的稳定B.内质网参与胰岛素的加工和分泌C.高尔基体膜、内质网膜和细胞膜之间能进行膜成分的转换D.线粒体是所有细胞生物有氧呼吸的主要场所【考点】线粒体、叶绿体的结构和功能;细胞膜的功能;细胞器中其他器官的主要功能.【分析】1、生物膜系统包括细胞膜、细胞器膜、核膜,细胞器膜包括内质网膜、高尔基体膜、溶酶体膜、线粒体膜、叶绿体膜、液泡膜等;细胞膜的功能:作为细胞边界将细胞与外界环境隔开,控制物质进出,进行细胞间的信息交流;内质网是蛋白质合成和加工、脂质合成的车间;线粒体是有氧呼吸的主要场所;高尔基体通过出芽形成囊泡在内质网、细胞膜之间进行相互转化.2、分泌蛋白的合成和分泌过程:在内质网的核糖体上,氨基酸脱水缩合反应形成肽链,肽链进入内质网进行加工、折叠形成具有一定的空间结构的蛋白质,内质网通过出芽的形式形成囊泡,将蛋白质运输到高尔基体,高尔基体对来自内质网的蛋白质进行进一步加工、分类和包装,再以出芽的形式形成囊泡,运输到细胞膜,由细胞膜分泌到细胞外,该过程需要的能量主要由线粒体提供.3、原核细胞与真核细胞的本质是区别是原核细胞不具有核膜包被的细胞核,其次原核细胞也不具有具膜结构的细胞器和染色体.【解答】解:A、作为系统的边界,维持细胞内部环境的稳定是细胞膜的功能之一,A正确;B、胰岛素属于分泌蛋白,在核糖体上通过脱水缩合反应形成肽链,进入内质网进行加工,B正确;C、高尔基体、内质网膜和细胞膜之间能通过出芽形式进行膜成分的转换,C正确;D、原核生物没有线粒体,需氧型原核生物的有氧呼吸不是在线粒体中进行的,D错误.故选:D.2.机体稳态的调节离不开物质运输,下列相关叙述正确的是()A.神经递质作为生物大分子都以胞吐的方式运出细胞B.神经纤维上兴奋的产生与Na+内流密切相关C.性激素在载体协助下进入靶细胞D.淋巴因子、激素等信息分子在机体内的运输都是定向的【考点】神经冲动的产生和传导;突触的结构;动物激素的调节.【分析】1、神经纤维未受到刺激时,K+外流,细胞膜内外的电荷分布情况是外正内负;当某一部位受刺激时,Na+内流,其膜电位变为外负内正.2、脂质包括脂肪、磷脂、和固醇.固醇类物质主要包括胆固醇、性激素、维生素D等.3、激素作用特点:1、微量高效.2、通过体液运输.3、作用于靶器官、靶细胞.【解答】解;A、神经递质是一类小分子物质,但以胞吐的方式运输,A错误;B、当某一部位受刺激时,Na+内流,其膜电位变为外负内正,B正确;C、性激素属于脂质,进入靶细胞的方式属于自由扩散,不需要载体的协助,C 错误;D、淋巴因子、激素等信息分子都是通过体液运输,流到全身(不是定向运输),作用特定的靶细胞、靶器官,D错误.故选:B.3.下列关于细胞生命历程的叙述,错误的是()A.B细胞和T细胞都是由造血干细胞增殖分化来的B.有丝分裂间期转录过程需要RNA聚合酶的参与C.已分化的体细胞抑癌基因突变就会变成癌细胞D.细胞凋亡过程中相关基因表达旺盛【考点】遗传信息的转录和翻译;细胞的分化;细胞凋亡的含义;细胞癌变的原因.【分析】1、免疫细胞的起源和分化:2、细胞癌变的原因:(1)外因:主要是三类致癌因子,即物理致癌因子、化学致癌因子和病毒致癌因子.(2)内因:原癌基因和抑癌基因发生基因突变.3、细胞凋亡是由基因决定的细胞编程序死亡的过程.细胞凋亡是生物体正常的生命历程,对生物体是有利的,而且细胞凋亡贯穿于整个生命历程.细胞凋亡是生物体正常发育的基础、能维持组织细胞数目的相对稳定、是机体的一种自我保护机制.在成熟的生物体内,细胞的自然更新、被病原体感染的细胞的清除,是通过细胞凋亡完成的.【解答】解:A、B细胞和T细胞都是由造血干细胞增殖分化来的,A正确;B、有丝分裂间期转录过程需要RNA聚合酶的参与,B正确;C、细胞癌变的根本原因是原癌基因和抑癌基因发生基因突变,是基因突变累积的结果,C错误;D、细胞凋亡是由基因决定的细胞自动结束生命的过程,因此细胞凋亡过程中与凋亡相关的基因的表达旺盛,D正确.故选:C.4.许多生物实验过程中都需要对实验材料进行漂洗或冲洗,下列相关叙述正确的是()A.在脂肪的鉴定实验中,用95%的酒精洗去浮色便于观察B.在观察DNA和RNA在细胞中的分布实验中,染色后用蒸馏水缓水流冲洗载玻片C.在观察植物细胞的有丝分裂实验中,用清水漂洗的目的是防止解离过度D.在低温诱导染色体数目变化实验中,需用蒸馏水冲洗洋葱根尖上的卡诺氏液【考点】观察细胞的有丝分裂;DNA、RNA在细胞中的分布实验;检测脂肪的实验;低温诱导染色体加倍实验.【分析】脂肪的鉴定实验中,用50%的酒精洗去浮色.观察DNA和RNA在细胞中的分布实验的实验流程:取口腔上皮细胞→水解→冲洗涂片→染色→观察.低温诱导染色体数目变化实验中,固定根尖时剪取诱导处理的根尖约0.5~1cm,放入卡诺氏液(3份95%酒精与1份冰醋酸混合均匀)中浸泡0.5~1 小时,以固定细胞的形态,然后用体积分数为95%的酒精冲洗2次.【解答】解:A、在脂肪的鉴定实验中,用50%的酒精洗去浮色便于观察,A错误;B、在观察DNA和RNA在细胞中的分布实验中,染色后只要用吸水纸洗去多于的染色剂即可,不能用蒸馏水缓水流冲洗载玻片,B错误;C、在观察植物细胞的有丝分裂实验中,用清水漂洗的目的是防止解离过度,C 正确;D、在低温诱导染色体数目变化实验中,需用酒精冲洗洋葱根尖上的卡诺氏液,D错误.故选:C.5.如图表示野生型链孢霉几个基因的表达过程,下列据图做出的推断正确的是()A.核膜的存在使图中基因的转录和翻译在不同的区域进行B.遗传信息的复制和表达都是以基因为单位进行的C.该图能说明基因和染色体行为存在明显的平行关系D.野生型链孢霉经X射线处理后在缺少精氨酸的培养基上不能生长,则一定是基因4发生了突变【考点】遗传信息的转录和翻译;基因、蛋白质与性状的关系;基因与性状的关系.【分析】1、真核细胞中,转录主要在细胞核中进行,翻译在细胞质的核糖体上进行.原核细胞中,转录和翻译可同时同地进行.2、分析题图:图中一条染色体含有多个基因,能控制合成多种酶,精氨酸的合成需要四种酶,缺少其中任何一种酶都无法合成精氨酸.【解答】解:A、野生型链孢霉属于真核生物,其中核膜的存在使图中基因的转录和翻译在不同的区域进行,即转录在细胞核中进行,翻译在细胞质的核糖体上进行,A正确;B、遗传信息的表达是以基因为单位进行的,但遗传信息的复制不是以基因为单位进行的,B错误;C、图示不能说明基因和染色体行为存在明显的平行关系,C错误;D、野生型链孢霉经X射线处理后在缺少精氨酸的培养基上不能生长,则发生基因突变的基因可能是基因1或基因2或基因3或基因4,D错误.故选:A.6.下列有关生物变异的叙述,正确的是()A.染色体结构变异是可以用显微镜直接观察到的B.病毒基因整合到宿主细胞DNA上属于基因突变C.由环境诱发的变异是不能够遗传的D.三倍体植物产生的配子有50%可育【考点】染色体结构变异的基本类型;基因重组及其意义;染色体数目的变异.【分析】1、变异包括可遗传的变异和不可遗传的变异,如果遗传物质改变引起的变异则为可遗传的变异,如果遗传物质没有改变的变异则为不可遗传的变异.2、基因突变是指基因中碱基对的增添、缺失或替换,引起基因结构的改变.3、基因重组是指在减数分裂过程中,由于四分体时期同源染色体的非姐妹染色单体的交叉互换或减数第一次分裂后期非同源染色体上的非等位基因自由组合而发生基因重组,使后代产生不同于双亲的基因组合.4、染色体变异是指染色体结构和数目的改变.染色体结构的变异主要有缺失、重复、倒位、易位四种类型.染色体数目变异可以分为两类:一类是细胞内个别染色体的增加或减少,另一类是细胞内染色体数目以染色体组的形式成倍地增加或减少.【解答】解:A、染色体结构变异是可以用显微镜直接观察到的,A正确;B、病毒基因整合到宿主细胞DNA上属于基因重组,B错误;C、由环境引起的变异如果引起遗传物质的改变则是能够遗传的,如果没有引起遗传物质的改变则是不能够遗传的,C错误;D、三倍体植物在减数分裂过程中,联会紊乱,不能产生正常的配子,D错误.故选:A.二、非选择题(一)必考题7.科研人员在一晴朗的白天,检测了自然环境中某种绿色开花植物不同光照强度下光合速率的变化,结果如图.请据图回答下列问题:(1)A→B段限制光合速率的环境因素主要是光照强度.(2)C点时叶绿体内五碳化合物的合成速率应大于(填“大于”、“小于”或“等于”)E点.(3)在光照强度为800μE•m﹣2•s﹣1时,上午测得光合速率数值高于下午测得的数值,据此可推断叶片中光合产物的积累对光合速率有抑制(填“促进”或“抑制”)作用.为验证这一推断,科研人员以该植物长出幼果的枝条为实验材料,进行了如下实验:(已知叶片光合产物会被运到果实等器官并被利用)①将长势相似,幼果数量相同的两年生树枝均分成甲、乙两组;②甲组用一定浓度的2,4﹣D(填“赤霉素”、“细胞分裂素”或“2,4﹣D”)进行疏果处理,乙组不做处理;③一段时间后,在相同环境条件下,对两组枝条上相同位置叶片的光合速率进行测定和比较,预期结果:甲组枝条上叶片的光合速率低于乙组.【考点】影响光合作用速率的环境因素;植物激素及其植物生长调节剂的应用价值.【分析】在一定光照强度范围内,光合速率随着光照强度的增加而加快.但超过一定范围之后,光合速率的增加转慢;当达到某一光照强度时,光合速率就不再增加,这种现象称为光饱和现象.【解答】解:(1)A→B段随着光照强度的增强,光合速率逐渐增加,因此限制光合速率的环境因素主要是光照强度.(2)C点时光合速率较E点强,短时间内叶绿体内三碳化合物还原速率较E点快,五碳化合物来源较快.(3)①在光照强度为800μE•m﹣2•s﹣1时,上午测得光合速率数值高于下午测得的数值,据此可推断叶片中光合产物的积累对光合速率起抑制作用.②实验设计遵循单一变量原则,2,4﹣D是植物生长素类似物,拥有与生长素相似的生理功能,具有两重性,因此甲组用一定浓度的2,4﹣D进行疏果处理.乙组不作处理.③由于甲组疏果,乙组不处理,因此一段时间后,在相同环境条件下,对两组枝条上相同位置叶片的光合速率进行比较可知:甲组枝条上叶片的光合速率低于乙组.故答案为:(1)光照强度(2)大于(3)①抑制②2,4﹣D ③甲组枝条上叶片的光合速率低于乙组8.运动员在参加比赛的过程中,身体会发生一系列的生理变化.请回答下列问题:(1)运动员由于赛前情绪紧张,在空腹状态下血糖会暂时性升高,这可能是肝糖原分解加快所致;在该调节过程中,随着血糖浓度的降低,胰岛素会与胰岛B细胞表面的受体结合抑制胰岛素分泌,这是一种负反馈调节机制,其意义是维持血糖浓度稳定.(2)运动中大量出汗,血浆渗透压的变化会直接刺激下丘脑渗透压感受器,从而使垂体释放抗利尿激素的量增多.(3)比赛时甲状腺激素分泌增多,使神经系统兴奋性提高,体温上升,血液中甲状腺激素的含量受下丘脑→垂体→甲状腺分级调控.【考点】体温调节、水盐调节、血糖调节;动物激素的调节.【分析】1、胰岛素是惟一能降低血糖的激素,其作用分为两个方面:促进血糖氧化分解、合成糖原、转化成非糖类物质;抑制肝糖原的分解和非糖类物质转化.胰高血糖素能升高血糖,只有促进效果没有抑制作用,即促进肝糖原的分解和非糖类物质转化.2、体内水少或吃的食物过咸时→细胞外液渗透压升高→下丘脑感受器受到刺激→垂体释放抗利尿激素多→肾小管、集合管重吸收增加→尿量减少.3、下丘脑分泌的促甲状腺激素释放激素能促进垂体分泌促甲状腺激素,垂体分泌促甲状腺激素能促进甲状腺分泌甲状腺激素.而甲状腺激素对下丘脑和垂体有负反馈作用,当甲状腺激素分泌过多时,会抑制促甲状腺激素释放激素和促甲状腺激素的分泌,进而减少甲状腺激素的分泌;当血液中甲状腺激素的含量增加到一定程度时,就会抑制下丘脑和垂体的活动,使促甲状腺激素释放激素和促甲状腺激素的合成和分泌量减少,从而使血液中的甲状腺激素不致过多.【解答】解:(1)在空腹状态下血糖会暂时性升高,可能是肝糖原分解加快所致;在该调节过程中,随着血糖浓度的降低,胰岛素会与胰岛B细胞表面的受体结合抑制胰岛素分泌,属于负反馈调节机制,意义是维持血糖浓度稳定.(2)运动中大量出汗,血浆渗透压升高,会直接刺激下丘脑渗透压感受器,从而使垂体释放抗利尿激素的量增多,肾小管、集合管重吸收增加,尿量减少.(3)比赛时甲状腺激素分泌增多,使神经系统兴奋性提高,体温上升,血液中甲状腺激素的含量受下丘脑→垂体→甲状腺分级调控.故答案为:(1)肝糖原负反馈维持血糖浓度稳定(2)下丘脑渗透压感受器增多(3)下丘脑→垂体→甲状腺9.高原鼠兔和鼢鼠为植食性穴居动物,如图是2018~2018年间青藏高原某地的高原鼠兔种群数量变动曲线.野外收集它们的天敌动物的粪便,运用显微分析可判断它们在天敌动物食物组成中所占比例,结果如表.请回答下列问题:两种动物在天敌动物食物组成中所占的比例(%)(1)2018年春夏季节高原鼠兔的种群数量呈S型增长;从种群的数量特征来看,高原鼠兔种群的数量在冬季明显下降的直接原因是出生率小于死亡率.(2)高原鼠兔感受到赤狐粪、尿的气味,会有躲到洞穴中的行为,这体现了信息传递具有调节生物的种间关系,维持生态系统的稳定作用.高原鼠兔和鼢鼠挖洞穴居,能够增加本地原生植物产量,改善土壤条件,这体现了生物多样性的间接价值.(3)表中艾虎粪便中的能量属于高原鼠兔和鼢鼠同化量中的一部分.若赤狐体重增加10kg,至少需要消耗250kg植物(赤狐以植食性动物为食).据表推测,三种天敌动物中香鼬的种群数量最容易发生剧烈波动.。
潍坊市2018年高考模拟训练试题理科综合(一)本试卷分第I卷(选择题)和第Ⅱ卷(非选择题)两部分,共15页,满分300分,考试用时150分钟。
考试结束后,将本试卷和答题卡一并交回。
答卷前,考生务必将自己的姓名、准考证号、考试科目填涂在答题卡规定的地方。
第I卷(必做题,共126分)注意事项:1.每小题选出答案后,用2B铅笔把答题卡上对应的答案标号涂黑。
如需改动,用橡皮擦干净以后,再涂写其他答案标号。
只答在试卷上不得分。
2.第I卷共21道小题,每小题6分,共126分。
以下数据可供答题时参考:相对原子质量:H 1 C 12 N 14 O 16 Na 23 S 32 C135.5 Cu 64 Br 80一、选择题(本题包括13道小题,每小题只有一个选项符合题意) 1.下列关于细胞组成、结构和功能的叙述中,错误的是A.细胞膜和染色体的组成元素都有C、H、O、N、PB.膜成分相互转化的基础是生物膜具有一定的流动性C.动植物细胞都以DNA为主要遗传物质D.酵母菌细胞内[H]与O2的结合发生在生物膜上2.下列关于生物学实验的相关描述中,正确的是A.将糖尿病病人的尿液加入斐林试剂,呈现砖红色沉淀B.将质壁分离复原的细胞用龙胆紫染色,可观察染色体的形态C.分离色素时,橙黄色的色素带距离滤液细线最远D.二氧化碳可使溴麝香草酚蓝由蓝变黄再变绿3.取一个精原细胞(2n=16),用15N标记细胞核中的DNA,然后放在含14N的培养基中培养,让其进行一次有丝分裂,再进行一次减数分裂。
在减数第二次分裂后期,每个细胞含15N的染色体和含14N的染色体条数分别是A.8、16 B.16、16 C.16、8 D.8、84.以下关于生物变异和生物进化的叙述,不正确的是A.因为种群基因频率改变,所以生物一定会进化B.不同物种之间、生物与环境之间共同进化导致生物多样性C.种群中控制某性状的全部等位基因称为种群的基因库D.生物变异的有利性是相对的,自然选择决定生物进化的方向5.调查某种遗传病得到如下系谱图,经分析,两对独立遗传且表现完全显性的基因(A/a和B/b)与该病有关,且都可以单独致病。
试卷类型:A 山东省潍坊市2018-2019学年高三3月第一次模拟考试理科综合能力测试(生物)2019.3本试卷分第Ⅰ卷(选择题)和第Ⅱ卷(非选择题)两部分,共12页。
满分300分。
考试限定用时150分钟。
考试结束后,将本试卷和答题卡一并交回。
注意事项:1.答题前,考生务必用0.5毫米黑色签字笔将自己的姓名、座号、县区和科类填写到答题卡和试卷规定的位置上。
2.第I卷每小题选出答案后,用2B铅笔把答题卡上对应题目的答案标号涂黑;如需改动,用橡皮擦干净后,再选涂其他答案标号。
写在本试卷上无效。
3.第Ⅱ卷必须用0.5毫米黑色签字笔作答,答案必须写在答题卡各题目指定区域内相应的位置如需改动,先划掉原来的答案,然后再写上新的答案;不能使用涂改液、胶带纸、修正带。
不按以上要求作答的答案无效。
可能用到的相对原子质量:H 1 Li 7 C 12 N 14 O 16 Na 23 Al 27 P 31S 32 Cl 35.5 Fe 56 Cu 64 Zn 65 Sn 119第I卷一、选择题:本题共13小题,每小题6分,共78分。
在每小题给出的四个选项中,只有一项是符合题目要求的。
1.下列关于细胞中化合物的叙述,正确的是A.酶是多聚体,可降低化学反应的活化能B.多糖的差异与其单体的种类、排列顺序密切相关C.ATP能充当能量通货的原因是分子中含有三个高能磷酸键D.核酸的分子结构中一定存在碱基对2.下列有关生物膜的叙述,错误的是A.膜中的磷脂分子由甘油、脂肪酸和磷酸组成B.细胞膜上的受体是细胞间进行信息交流的必备结构C.植物细胞的质壁分离过程可体现膜的流动性和选择透过性D.生物膜可保证真核细胞内的代谢反应高效、有序地进行3.下列关于噬菌体侵染细菌实验的叙述,正确的是A.标记蛋白质和DNA时,可用含35S和32P的合成培养基分别培养噬菌体B.用32p标记的噬菌体侵染细菌,离心后上清液有放射性可能是保温时间过长所致C.该实验的结果说明DNA是主要的遗传物质,而蛋白质不是D.该实验还可说明噬菌体的蛋白质外壳是由细菌的遗传物质控制合成的4.右图是神经元之间通过突触传递信息的示意图。
山东省潍坊市2018届高三下学期一模考试理科综合生物试题一、选择题1.下列关于真核细胞结构和功能的叙述,正确的是A. 分泌蛋白的加工与内质网、高尔基体有关B. 细胞核是细胞遗传和代谢的主要场所C. 所有细胞都具有复杂的生物膜系统D. 细胞膜的功能特性与膜蛋白有关而与磷脂分子无关【答案】A【解析】【详解】分泌蛋白的合成和加工过程中,内质网能对蛋白质进行合成和加工,高尔基体能对蛋白质进行加工、分类、包装、运输,A正确。
细胞核是细胞遗传和代谢的控制场所,B错误。
细胞生物膜系统是指由细胞膜、细胞核膜以及内质网、高尔基体、线粒体等有膜围绕而成的细胞器组成,在结构和功能上是紧密联系的统一整体。
哺乳动物成熟的红细胞没有细胞核以及绝大多数细胞器,因此没有生物膜系统,C错误。
细胞膜的功能特性为一定流动性,与膜蛋白具有一定的流动性和磷脂分子的流动性有关,D错误。
【点睛】学生对细胞器之间的协调配合理解不清以分泌蛋白的合成、运输、分泌为例:2.下列关于光合作用的叙述,错误的是A. 鲁宾和卡门用同位素标记法证明了光合作用释放的氧气来自水B. 一般情况下,光合作用所利用的光都是可见光C. 在暗反应阶段,C3可被[H]还原为C5和糖类D. 温度的变化不会影响光合作用的光反应阶段【答案】D【解析】鲁宾和卡门用同位素标记法标记水中的氧和二氧化碳中的氧,证明了光合作用释放的氧气来自水,A正确。
一般情况下,光合作用所利用的光都是可见光,B正确。
根据光合作用过程,在暗反应阶段,C3可被[H]还原为C5和糖类,C正确。
光合作用的光反应阶段需要酶的参与,温度会通过影响酶的活性,从而影响光合作用的光反应阶段,D错误。
【点睛】学生对叶绿体中的色素及色素的吸收光谱理解不清叶绿体中的色素及色素的吸收光谱由图可以看出:(1)叶绿体中的色素只吸收可见光,而对红外光和紫外光等不吸收。
(2)叶绿素对红光和蓝紫光的吸收量大,类胡萝卜素对蓝紫光的吸收量大,对其他波段的光并非不吸收,只是吸收量较少。
山东省潍坊中学2018届高三下学期一模预考理科综合生物试题1下列有关叙述错误的是()A.C、H、0、N、P是核苷酸、ATR染色质、核糖体共有的化学元素B.小球藻在有氧条件下产生的丙酮酸可进入线粒体氧化分解为CQ 和水C.乳酸菌、酵母菌和HIV病毒都有核糖体、DNA、RNAD.糖蛋白、抗体、限制酶、载体都是具有特异性作用的物质2.很多人看恐怖电影时,在内脏神经的支配下,肾上腺髓质释放的肾上腺素增多.该激素可作用于心脏,使心率加快,同时会出现出汗、闭眼等反应.下列叙述错误的是()A.此过程涉及到神经递质的释放与识别B.激素起作用后被灭活,血压能恢复正常C.心跳加速是激素作用的结果,没有反射弧的参与D.此过程涉及到生物膜之间的融合和转化3.埃博拉病毒侵入人体后,会感染、破坏吞噬细胞,下列叙述正确的是()A.免疫过程中能产生淋巴因子B.不会使机体非特异性免疫水平降低C.会降低细胞免疫但不影响体液免疫D.相应的浆细胞与病毒结合抑制其增殖4.果蝇某性状受一对等位基因控制,突变型雄蝇只能产生雄性子代,如图为该性状遗传系谱图,已知11-3无突变基因.下列说法错误的是()A. III-8突变基因来自于I- 26和—7的子代中出现突变型雄果蝇的概率是1C.果蝇群体中不存在该突变型雌蝇D.经多代繁殖该突变基因的频率保持不变5.表是某农田生态系统中田鼠种群摄食植物后能量流动情况,下列叙述错误的是()摄取量粪便量呼吸散失量能量(J/hm2?a) 1.05X 1010 3.50X109 4.55X 109A .田鼠粪便量包含在其摄食量之中B.田鼠摄食量减去粪便量和呼吸散失量即为同化量C.田鼠同化的能量中约有35%用于其生长发育和繁殖D.以田鼠为食的天敌最多可获得的能量为1.40x 109(J/hm2?a)29.(9分)慕尼黑工业大学的教授,构建了一个能自己移动和改变形态的类细胞”模型,由膜外壳和填入物构成.请回答下列问题.(1)该模型类似于—(填两种细胞器)产生的囊泡,其边界(膜外壳)由一种脂质成分构成,该成分是 ______________ 分子.(2)该模型中填入了细胞骨架和驱动蛋白,作为运动的结构基础, 另外还需要填入作为直接能源.(3)将该结构置于一定浓度的 ^溶液中一段时间,检测发现K+不能进入其中.若你是科学家,将如何改造这个结构,使其能够吸收K+?这样改造的依据是_____________ .(4)科学家想利用该结构运输抗癌药物到达患者体内,且仅与癌细胞密切接触并释放药物.请从细胞膜的功能角度分析,应该如何改造这个结构? . 30.(10分)小自鼠是研究生命活动的常用实验动物.请回答下列有关问题.(1)研究人员甲将鼠笼中暗设的电极突然通电,发现小自鼠迅速将踩住电极的前肢移开.小自鼠躲避电击的过程主要是通过—调节来完成的,该反射过程中的效应器具体是指前肢的 ,两个神经元之间传递信号的物质是 .(2)研究人员乙给小自鼠注射一定量的浓盐水,发现小自鼠排尿明显减少.原因是细胞外液渗透压升高,—感受刺激产生兴奋,从而引起激素分泌增多,促进水的重吸收.(3)研究人员丙尝试向健康的小自鼠注射某种病菌(灭活)溶液,期望从小自鼠的血清中提取到相应的抗体用于临床治疗,并在两星期后成功提取到抗体.从病菌进入机体到最终产生抗体的过程中,参与的免疫细胞有 .当血浆中抗体浓度显著降低的时候,再次注射该病菌,抗体浓度很快上升,原因是 .31.(9分)在河流经过的沿岸,常因长年淤泥而产生泥滩地,进而形成如图所示的湿地,请回答相关问题.(1)_________________________________________ 该湿地形成过程中,生产者吸收的CQ量____________________________ (填大于” 等于” 小于”整个生物群落排出的CQ量,使营养结构逐渐复杂,生态系统的—稳定性逐渐增强.(2)光滩区、近水缓冲区和核心区的不同,主要体现在群落空间结构的—方向上.区别核心区和近水缓冲区群落的重要特征是 ___________ .(3)流经该湿地的总能量是,在该系统中能量不能循环流动的原因是_.(4)___________________________________________________ 在对滩涂沙土中小动物类群丰富度进行研究时,常用 _________________ 方法进行采集、调查.在对某种动物种群密度调查时,若前后历经多次调查所获得的数据基本不变,说明该种群的年龄组成为—.32.(11分)某宠物是二倍体哺乳动物,其毛色由常染色体上的一组等位基因A和A控制,A1基因存在时表现为黑色;A2和A3基因纯合时分别表现为灰色、棕色;A2和A3基因共存时表现为花斑色.毛形分直毛和卷毛两种,由位于X染色体上的基因控制(用B、b表示), 但显隐性未确定.据调查,黑色卷毛的该种个体更受人们欢迎,请回答相关问题.(1)现选择两只黑色卷毛的雌雄亲本杂交,子一代中有6只个体,其中一只表现为花斑色直毛,则亲本中雌性个体的基因型是—,子一代中某黑色卷毛雌性个体为纯合子的概率是(2) 研究小组期望获得一只雄性个体,不管和其杂交的雌性个体性 状如何,杂交产生的后代中黑色卷毛个体尽可能多, 则该雄性个体的 最佳基因型为 _.要确定第(1)题的子一代中某黑色卷毛雄性个 体的基因型是否符合上述要求,让其与多只棕色直毛雌性个体杂交, 仅看_ (毛色”或毛形”性状,若后代_,则该个体符合上述 要求;若后代—,则该个体不符合上述要求.40.[选修3――现代生物科技专题](15分) 如图是利用现代生物技术改良草莓品系的过程:忡秋康站醍的堵界耳(1) 将野生绿色草莓的叶片离体组织培养成四倍体试管苗的过程,体现了植物细胞的 —性,此过程中秋水仙素的作用机理是 _________ .(2) ①过程中欲获得抗虫草莓,可从蛋白酶抑制剂基因、生长素诱 导基因中选择—作为目的基因,通常用—方法导入受体细胞,基 因表达载体除包括目的基因外,还必须有 —及标记基因等.(3) ②过程可以先用花药离体培养分别获得抗虫草莓和凤梨草莓的 单倍体,再利用—技术获得同时具凤梨风味和抗虫特性的六倍体草 莓,该技术常用的酶有—,常用的化学诱导剂是 —.12N) 具凤的抗虫<6N)山东省潍坊中学2018届高三下学期一模预考理科综合生物试题1下列有关叙述错误的是( C )A.C、H、0、N、P是核苷酸、ATR染色质、核糖体共有的化学元素B.小球藻在有氧条件下产生的丙酮酸可进入线粒体氧化分解为CC2 和水C.乳酸菌、酵母菌和HIV病毒都有核糖体、DNA、RNAD.糖蛋白、抗体、限制酶、载体都是具有特异性作用的物质试题解析:解答本题的知识基础有:①有机物的元素组成:蛋白质的兀素组成主要是C、H、0、N,核酸的兀素组成是C、H、0、N、P,ATP的元素组成也是C、H、0、N、P;②有氧呼吸的第一阶段发生在细胞质基质中,反应为葡萄糖分解产生丙酮酸和[H];第二阶段发生在线粒体基质中,丙酮酸分解产生CQ和[H];第三阶段发生在线粒体内膜上,[H]和氧气结合生成水;③病毒没有细胞结构,它是有蛋白质和核酸组成的,并且核酸是DNA或者是RNA;④细胞中的蛋白质大都都是由特异性识别功能的.A、核糖体是由蛋白质和RNA组成的,染色质是由蛋白质和DNA组成的,ATP和核苷酸的元素组成都是C、H、0、N、P, ATP的元素组成也是C、H、0、N、P, A正确;B、在有氧呼吸的第一阶段葡萄糖分解产生丙酮酸,产生的丙酮酸会进入线粒体中进行有氧呼吸的二三两个阶段的反应,最终生成的CQ和水,B正确;C、乳酸菌属于原核生物,酵母菌属于真核生物,真核生物和原核生物均有核糖体、DNA、RNA等,而HIV病毒只包含有蛋白质和RNA没有其他结构或物质,C错误;D、糖蛋白具有细胞识别功能,抗体能识别特异性抗原,限制酶能识别特定的脱氧核苷酸序列,一种载体蛋白只能运输一种物质,它们都具有特异性,D正确.故选:C.2.很多人看恐怖电影时,在内脏神经的支配下,肾上腺髓质释放的肾上腺素增多.该激素可作用于心脏,使心率加快,同时会出现出汗、闭眼等反应.下列叙述错误的是(C )A.此过程涉及到神经递质的释放与识别B.激素起作用后被灭活,血压能恢复正常C.心跳加速是激素作用的结果,没有反射弧的参与D.此过程涉及到生物膜之间的融合和转化试题解析:根据题意,该调节过程既有内脏神经”的神经调节,又有肾上腺素”的激素调节;作用是使心率加快”靶器官是心脏;神经调节的结构基础是反射弧,激素调节是通过体液运输到相应的靶细胞和靶器官.A、突触前膜释放神经递质,突触后膜上的特异性受体识别,A正确;B、激素起作用后被灭活,血压能恢复正常,B正确;C、看到恐怖电影发生上述反应时,首先是眼睛接受到刺激,然后在神经和激素的共同作用下完成,有反射弧的参与,C错误;D、神经调节中以胞吐的方式释放神经递质,涉及生物膜的融合和转化,D正确.故选:C.3.埃博拉病毒侵入人体后,会感染、破坏吞噬细胞,下列叙述正确的是(A )A.免疫过程中能产生淋巴因子B.不会使机体非特异性免疫水平降低C.会降低细胞免疫但不影响体液免疫D.相应的浆细胞与病毒结合抑制其增殖试题解析:1、病毒没有细胞结构,不能独立生存,只有寄生在活细 胞中才能增殖.2、体液免疫和细胞免疫的具体过程:U 吃屉打抗曲紬爵 —" 1发挥免疫效啣 二:前巴出门加强齐种和雄细腿的 /褪分世[什:用*发邯免戦牧应) T l 蚊应侮熬一*峙靶细胞槪切接粒. ®-J 二欢f 免疫 他靶细胞裂蘇 1K —记忆细融 A 、 埃博拉病毒侵入人体后,会引起人体发生特异性免疫,免疫过程中T 细胞能够分泌淋巴因子来增强淋巴细胞的杀伤力, A 正确;B 、 由于该病毒会破坏吞噬细胞,而人体非特异性免疫中的第二道防 线包括吞噬细胞的吞噬作用,因此会导致机体非特异性免疫水平降 低,B 正确;C 、 吞噬细胞在体液免疫和细胞免疫中均参与,因此细胞免疫和体液 免疫均受影响,C 错误;D 、 浆细胞能分泌抗体,抗体与病毒特异性结合,而浆细胞本身不能 病毒结合,D 错误.故选:A .4. 果蝇某性状受一对等位基因控制, 突变型雄蝇只能产生雄性子代, 如图为该性状遗传系谱图,已知11-3无突变基因.下列说法错误的 是( D )F“ 、 o 正常"□正當维** m 10 □ Ml ■» T 10 Ji 加叶吒猛期羁机4W : f?rlA.III-8突变基因来自于I-2B.n- 6和u- 7的子代中出现突变型雄果蝇的概率是1暮C.果蝇群体中不存在该突变型雌蝇D.经多代繁殖该突变基因的频率保持不变试题解析:根据题意和系谱图分析可知:图示果蝇某性状受一对等位基因控制,由于8号为突变型,且H- 3无突变基因,所以该基因不可能位于丫染色体上,只能位于X染色体上.H - 3和H-4表现正常,所生的III-8含突变基因,说明突变基因为隐性基因.因此突变性状为伴X隐性遗传.设突变基因为b,则正常基因为B.突变型果蝇为X b X b>対丫,正常果蝇为X B X B、X B X b> X B Y. A、III-8突变基因来自于其母亲H- 4,而I- 1不含突变基因,因此II- 4突变基因来自于其母亲I- 2, A正确;B、III- 11为突变性状,基因型为乂丫,则I- 7为X B X3.突变型雄蝇只能产生雄性子代,因此I- 6対丫和I - 7X B/3的子代中出现突变型丄雄果蝇的概率是,B正确;C、突变型雌蝇果蝇为乂乂,其一个X b来自其父亲,则父亲为対丫,而突变型雄蝇只能产生雄性子代,因此群体中不存在该突变型雌蝇,C正确;D、由于突变型雄蝇只能产生雄性子代,因此经多代繁殖该突变基因的频率会发生改变,D错误.故选:D.5.表是某农田生态系统中田鼠种群摄食植物后能量流动情况,下列叙述错误的是(B )A .田鼠粪便量包含在其摄食量之中B.田鼠摄食量减去粪便量和呼吸散失量即为同化量C.田鼠同化的能量中约有35%用于其生长发育和繁殖D.以田鼠为食的天敌最多可获得的能量为 1.40x 109 (J/hm2?a) 试题解析:动物的摄入能二其同化能+ 其粪便能.同化能的去向包括呼吸作用消耗和用于生长、发育与繁殖的能量,用于生长、发育与繁殖的能量包括流入下一营养级的能量、流向分解者的能量和未被利用的能量.A、田鼠粪便量包含在其摄食量之中,A正确;B、田鼠摄食量减去粪便量即为同化量,B错误;C、田鼠用于其生长发育和繁殖的比例为(1.05X 1010 - 3.5X 109- 4.55x 109) + ( 1.05X 1010 - 3.5X 109) =35%, C正确;D、以田鼠为食的天敌最多可获得的能量为(1.05X 1010 - 3.5X 109)x 20%=1.4X 109J/ (hm2?a), D 正确.故选:B.29.(9分)慕尼黑工业大学的教授,构建了一个能自己移动和改变形态的类细胞”模型,由膜外壳和填入物构成.请回答下列问题.(1)该模型类似于内质网、高尔基体—(填两种细胞器)产生的囊泡,其边界(膜外壳)由一种脂质成分构成,该成分是 _磷脂分子.(2)该模型中填入了细胞骨架和驱动蛋白,作为运动的结构基础,另外还需要填入_AT匸作为直接能源.(3)将该结构置于一定浓度的“溶液中一段时间,检测发现 Q不能进入其中.若你是科学家,将如何改造这个结构,使其能够吸收K+? 在其膜外壳中加入 Q的载体—这样改造的依据是—因为^跨膜运输的方式是主动运输,需要相应的载体的协助(4)科学家想利用该结构运输抗癌药物到达患者体内,且仅与癌细胞密切接触并释放药物.请从细胞膜的功能角度分析,应该如何改造这个结构?—在该结构的膜外壳中加入能与癌细胞特异性结合的信号分子 .试题解析:1、小分子物质跨膜运输的方式和特点.2、细胞膜的主要成分是蛋白质和脂质,其中脂质中以磷脂为主.3、生物体生命活动所需能量的直接来源是ATP(1)细胞中能产生囊泡的细胞器有内质网和高尔基体.该生物膜的主要成分是磷脂和蛋白质.(2)生物体生命活动所需能量的直接来源是ATP(3)因为Q跨膜运输的方式是主动运输,需要相应的载体的协助,若将该结构置于一定浓度的 ^溶液中一段时间,检测发现K不能进入其中,则应该在其膜外壳中加入“的载体.(4)科学家想利用该结构运输抗癌药物到达患者体内,且仅与癌细胞密切接触并释放药物,则应该在该结构的膜外壳中加入能与癌细胞特异性结合的信号分子.故答案为:(1)内质网、高尔基体磷脂(2)ATP(3)在其膜外壳中加入 Q的载体因为Q跨膜运输的方式是主动运输,需要相应的载体的协助(4)在该结构的膜外壳中加入能与癌细胞特异性结合的信号分子30.(10分)小自鼠是研究生命活动的常用实验动物.请回答下列有关问题.(1)研究人员甲将鼠笼中暗设的电极突然通电,发现小自鼠迅速将踩住电极的前肢移开.小自鼠躲避电击的过程主要是通过—神经调节来完成的,该反射过程中的效应器具体是指前肢的—传出神经末梢和它支配的肌肉两个神经元之间传递信号的物质是—神经递质_.(2)研究人员乙给小自鼠注射一定量的浓盐水,发现小自鼠排尿明显减少.原因是细胞外液渗透压升高,下丘脑渗透压感受器感受刺激产生兴奋,从而引起抗利尿—激素分泌增多,促进水的重吸收.(3)研究人员丙尝试向健康的小自鼠注射某种病菌(灭活)溶液,期望从小自鼠的血清中提取到相应的抗体用于临床治疗,并在两星期后成功提取到抗体.从病菌进入机体到最终产生抗体的过程中,参与的免疫细胞有—吞噬细胞、T细胞、B细胞、浆细胞—.当血浆中抗体浓度显著降低的时候,再次注射该病菌,抗体浓度很快上升,原因是—小鼠体内的记忆细胞迅速增殖分化为大量的浆细胞—.试题解析:神经调节的基本方式是反射,反射的结构基础是反射弧,反射弧由感受器、传入神经、神经中枢、传出神经和效应器组成,反射必须依赖于反射弧的结构完整性.下丘脑是水盐平衡调节的中枢,其内有渗透压感受器.特异性免疫包括体液免疫和细胞免疫. 据此分析作答.(1)小自鼠躲避电击的过程主要是通过神经调节完成的,该反射弧中的效应器是前肢的传出神经末梢和它支配的肌肉,神经递质是两个神经元之间传递信号的物质.(2)给小自鼠注射一定量的浓盐水,小鼠细胞外液渗透压升高,下丘脑渗透压感受器感受刺激产生兴奋,从而引起抗利尿激素的分泌增多,促进水分的重吸收.(3)小白鼠的碳源免疫过程中参与的免疫细胞有吞噬细胞、T细胞、B细胞、浆细胞,二次免疫时,再次注射该病菌,小鼠体内的记忆细胞迅速增殖分化为大量的浆细胞,抗体浓度很快上升.故答案为:(1)神经传出神经末梢和它支配的肌肉神经递质(2)下丘脑渗透压感受器抗利尿(3)吞噬细胞、T细胞、B细胞、浆细胞小鼠体内的记忆细胞迅速增殖分化为大量的浆细胞31.(9分)在河流经过的沿岸,常因长年淤泥而产生泥滩地,进而形成如图所示的湿地,请回答相关问题.(1)该湿地形成过程中,生产者吸收的CQ量—大于—(填大于” 等于” 小于”整个生物群落排出的CQ量,使营养结构逐渐复杂,生态系统的—抵抗力稳定性逐渐增强.(2)光滩区、近水缓冲区和核心区的不同,主要体现在群落空间结构的水平方向上.区别核心区和近水缓冲区群落的重要特征是群落的物种组成(物种丰富度)(3)流经该湿地的总能量是—生产者固定的太阳能—,在该系统中能量不能循环流动的原因是—各营养级生物呼吸散失的热能不能被再利用;捕食关系不能逆转(4)在对滩涂沙土中小动物类群丰富度进行研究时,常用取样器(或捕捉器、采集罐、吸虫器等)取样—方法进行采集、调查.在对某种动物种群密度调查时,若前后历经多次调查所获得的数据基本不变,说明该种群的年龄组成为—稳定型.试题解析:1、生态系统的功能是指能量流动、物质循环和信息传递.2、能量流动是指生态系统中能量的输入、传递、转化和散失的过程.能量流动特点:①单向流动:生态系统内的能量只能从第一营养级流向第二营养级,再依次流向下一个营养级,不能逆向流动,也不能循环流动.②逐级递减:能量在沿食物链流动的过程中,逐级减少,能量在相邻两个营养级间的传递效率是 10%- 20%;可用能量金字塔表示.3、生态系统中的组成成分越多,营养结构就越复杂,生态系统的自 动调节能力就越强,其抵抗力稳定性就越强,相反的其恢复力稳定性 就越弱.(1) 若此草原向森林群落演替,物种丰富度增加,生产者的种类丰 富和数量增多,生产者吸收的 CQ 量大于整个生物群落排出的 CQ 量.物种丰富度增加,营养结构复杂,生态系统的自我调节能力增强, 生态系统的抵抗力稳定升高.(2) 光滩区、近水缓冲区和核心区的不同,主要体现在群落空间结 构的水平方向上.区别核心区和近水缓冲区群落的重要特征是群落的 物种组成.(3) 流经该湿地的总能量是生产者固定的太阳能,在该系统中能量 不能循环流动的原因是各营养级生物呼吸散失的热能不能被再利用; 捕食关系不能逆转.(4) 在对滩涂沙土中小动物类群丰富度进行研究时, 常用取样器(或 捕捉器、采集罐、吸虫器等)取样方法进行采集、调查.在对某种动 物种群密度调查时,若前后历经多次调查所获得的数据基本不变, 说 明该种群的年龄组成为稳定型.故答案为:(1) 大于抵抗力 (2)水平 群落的物种组成(物种丰富度) 被再利用;捕食关系不能逆转(4)取样器(或捕捉器、采集罐、吸虫器等)取样 (3)生产者固定的太阳能各营养级生物呼吸散失的热能不能 稳定型32.(11分)某宠物是二倍体哺乳动物,其毛色由常染色体上的一组等位基因A和A3控制,A1基因存在时表现为黑色;A2和A3基因纯合时分别表现为灰色、棕色;A?和A3基因共存时表现为花斑色.毛形分直毛和卷毛两种,由位于X染色体上的基因控制(用B、b表示), 但显隐性未确定.据调查,黑色卷毛的该种个体更受人们欢迎,请回答相关问题.(1)现选择两只黑色卷毛的雌雄亲本杂交,子一代中有6只个体,其中一只表现为花斑色直毛,则亲本中雌性个体的基因型是A i A2X B X b或者A i A3XB X b,子一代中某黑色卷毛雌性个体为纯合子的丄概率是(2)研究小组期望获得一只雄性个体,不管和其杂交的雌性个体性状如何,杂交产生的后代中黑色卷毛个体尽可能多,则该雄性个体的最佳基因型为_A I A I X B Y .要确定第(1)题的子一代中某黑色卷毛雄性个体的基因型是否符合上述要求,让其与多只棕色直毛雌性个体杂交,仅看毛色(毛色”或毛形”性状,若后代全部为黑色个体—,则该个体符合上述要求;若后代出现棕色或花斑色个体则该个体不符合上述要求.试题解析:由题意知,控制果蝇毛色的基因位于常染色体上,控制直毛和卷毛的基因位于X染色体上,因此两对性状的遗传遵循自由组合定律;由于自由组合定律同时也遵循分离定律,因此可以将自由组合问题转化成分离定律问题进行解答;由题意知,毛色黑色的基因型是A i A i、A1A2、A1A3,灰色毛的基因型是A2A2,棕色毛的基因型是A3A3,花斑色毛的基因型是A2A3.(1)由题意知,黑毛个体杂交,后代出现花斑色,因此亲本黑毛的基因型是A i A X A1A3,卷毛个体交配,后代出现直毛,说明直毛对卷毛是显性,又由于卷毛和直毛基因位于X染色体上,因此亲本卷毛的基因型是X B X^X X B Y,对于两对相对性状来说,亲本雌性的基因型是A i A2X B X b或者A i A3XB X b;子一代黑色卷毛雌性的基因型是A i_X B X「亘x丄竺丄x丄丄4 2_8,其中纯合子是A I A I X B X B=44一16,黑色卷毛雌性中纯合子的比例是.(2)基因型为A i A i X B Y的个体与任何雌性个体杂交,子一代的表现型都是黑色卷毛个体;第(1)题的子一代黑色卷毛雄性个体的基因型有三种A I A I X B Y、A1A2XV、A1A3X B Y,让(1)中子一代的黑色卷毛雄性个体与多只棕色直毛雌性个体(A3A3X b X b)杂交,如果杂交子代全部是黑色,说明基因型是A I A I X B Y,符合要求;如果出现棕色或花斑色,则基因型是A1A2X B Y A1A3X B Y, 不符合要求.故答案为:丄(1) AAX B X 3或者 A i A 3XXX b '■(2)A I A I XB Y 毛色 全部为黑色个体 出现棕色或花斑色个体 40.[选修3――现代生物科技专题](15分)如图是利用现代生物技术改良草莓品系的过程:(1)将野生绿色草莓的叶片离体组织培养成四倍体试管苗的过程, 体现了植物细胞的—全能 性,此过程中秋水仙素的作用机理是—抑 制纺锤体形成(从而引起细胞内染色体数目加倍)(2)①过程中欲获得抗虫草莓,可从蛋白酶抑制剂基因、生长素诱 导基因中选择 蛋白酶抑制剂基因—作为目的基因,通常用—农杆菌 转化法—方法导入受体细胞,基因表达载体除包括目的基因外, 还必 须有—启动子、终止子—及标记基因等.(3) ②过程可以先用花药离体培养分别获得抗虫草莓和凤梨草莓的 单倍体,再利用—植物体细胞杂交 技术获得同时具凤梨风味和抗虫特性的六倍体草莓,该技术常用的酶有 纤维素酶和果胶酶 ,常用 的化学诱导剂是—聚乙二醇试题解析:根据题意和图示分析可知:图示表示利用现代生物技术改 良草莓品系的过程,其中I 表示采用基因工程技术将目的基因 (抗虫 基因)导入受体细胞的过程;"过程常规方法采用杂交育种,还可先 用花药离体培养获得2n 草輛T(2N) 忖的插曲貝凤的 虫翠轉斷岳弹(6N)。
2017-2018学年生物试题1.下列与生命活动的物质基础和结构基础有关的叙述,错误的是A.DNA是细胞中的遗传物质,并非所有的DNA都与蛋白质结合B.ADP由磷酸、腺嘌呤和核糖组成,其中含有高能磷酸键C.生物膜上的蛋白质具有传递信息、运输物质和催化反应等作用D.细胞中核糖体的形成都与核仁有关2.下列与生物学实验或调查有关的叙述,正确的是A.配制斐林试剂时加入氢氧化钠是为硫酸铜与还原糖反应提供碱性环境B.观察植物细胞的质壁分离与复原时,先用低倍镜观察清楚再换高倍镜C.调查遗传病的遗传方式时最好选择白化病等单基因遗传病D.在探究酵母菌种群数量变化的实验中,需要设置空白对照3.下列与植物生命活动调节有关的叙述,错误的是A.激素调节只是植物生命活动调节的一部分B.生长素在成熟组织中的运输是极性运输C.酿酒时用赤霉素处理大麦种子,可使其无须发芽就可以产生α—淀粉酶D.干热多雨时小麦种子易在穗上发芽,与脱落酸降解有关4.下列与种群和群落有关的叙述,错误的是A.调查种群密度的方法有逐个计数法和估算法B.种群S型增长曲线的开始阶段就不同于J型曲线C.立体农业显著提高了群落利用空间和资源的能力D.群落演替过程中,原来的优势种群被取代后不复存在5.下列与生物变异和进化有关的叙述,正确的是A.同源染色体上非姐妹染色单体交叉互换会导致染色单体上的基因重组B.染色体变异只发生在减数分裂过程中C.突变为生物进化提供原材料,是生物变异的根本来源D.隔离是形成新物种的必要条件,也是生物进化的必要条件6.下列与人群中抗维生素D佝偻病有关的叙述,正确的是A.患者中女性多于男性,所以女性人群中致病基因的频率大于男性人群B.女性患者的致病基因既可来自祖父,也可来自外祖父C.男性患者的致病基因即可来自祖母,也可来自外祖母D.若男性群体中患者的比例为2%,则女性群体中纯合子患者的比例为0.04%29.(9分)谷类种子和油料种子分别以淀粉和脂肪为主要营养物质,种子萌发时这两种物质都氧化分解为CO2和H2O。
2018届山东省潍坊市昌乐县第二中学高三下学期一模拉练理综生物试题(解析版)一、选择题1. 下列关于细胞成分、结构和功能的叙述中,正确的是()A. 动物细胞膜的组成成分中含有糖蛋白、糖脂和胆固醇B. 选择透过性的基础是细胞膜上的载体蛋白和磷脂分子具有特异性C. ATP和ADP的形成与转化只能发生在叶绿体和线粒体中D. 麻风杆菌是胞内寄生的细菌,在侵入宿主细胞时只有DNA进入细胞【答案】A【解析】动物细胞膜的主要成分是磷脂和蛋白质,都可以与糖类形成糖蛋白和糖脂,此外还含有少量的胆固醇,A正确;细胞膜中的磷脂分子没有特异性,B错误;细胞质基质是新陈代谢的主要场所,可以合成ATP,有需要消耗ATP,C错误;麻风杆菌是胞内寄生的细菌,在侵入宿主细胞时整个菌体都进入细胞,D 错误。
2. 下列对人体细胞生命历程的描述,正确的是()A. 细胞生长:细胞体积增大,核糖体数量增加,染色体复制加快B. 细胞分化:细胞形态改变,遗传物质发生变异,功能趋向专门化C. 细胞衰老:细胞核体积变小,细胞膜通透性增大,色素积累增多D. 细胞凋亡:特定基因表达,合成新的蛋白质,细胞自动结束生命【答案】D【解析】细胞生长:细胞体积增大,表面积与体积比减小,合成蛋白质增加,故核糖体数量增加,但是染色体复制发生在细胞分裂过程中,A错误;细胞分化的实质是基因的选择性的表达,遗传物质不发生改变,但信使RNA的种类和数量会不同,B错误;细胞衰老后,细胞核体积增大,细胞膜通透性改变,色素积累增多,有些酶的活性降低,C错误;细胞凋亡是由基因决定的细胞自动结束生命的过程,D正确。
【考点定位】细胞的生命历程【名师点睛】1、细胞分化是指在个体发育中,由一个或一种细胞增殖产生的后代,在形态,结构和生理功能上发生稳定性差异的过程.细胞分化的实质是基因的选择性表达.2、细胞凋亡是由基因决定的细胞编程序死亡的过程.细胞凋亡是生物体正常的生命历程,对生物体是有利的,而且细胞凋亡贯穿于整个生命历程.细胞凋亡是生物体正常发育的基础、能维持组织细胞数目的相对稳定、是机体的一种自我保护机制.在成熟的生物体内,细胞的自然更新、被病原体感染的细胞的清除,是通过细胞凋亡完成的.3、衰老细胞的特征:(1)细胞内水分减少,细胞萎缩,体积变小,但细胞核体积增大,染色质固缩,染色加深;(2)细胞膜通透性功能改变,物质运输功能降低;(3)细胞色素随着细胞衰老逐渐累积;(4)有些酶的活性降低;(5)呼吸速度减慢,新陈代谢减慢。
2018年山东省潍坊市高三一模理科综合试题及答案山东省潍坊市2018届高三第一次模拟考试理综试题。
本试卷分第I卷(选择题)和第Ⅱ卷(非选择题)两部分,满分300分,考试用时150分钟。
考试结束后,将本试卷和答题卡一并交回。
答卷前,考生务必将自己的姓名、准考证号、考试科目填涂在答题卡规定的地方。
第I卷(必做题,共107分)注意事项:1.每小题选出答案后,用2B铅笔把答题卡上对应的答案标号涂黑。
如需改动,用橡皮擦干净以后,再涂写其他答案标号。
只答在试卷上不得分。
2.第I卷共20道小题,1-13题每小题5分,14-20题每小题6分,共107分。
以下数据可供答题时参考:相对原子质量:H 1 Li 7 C 12 N 14 O 16 Na 23 S 32 Cl 35.5 Fe 56 Cu 64 Zn65 Ba 137一、选择题(本题包括13道小题,每小题只有一个选项符合题意)1.下列有关人体细胞内线粒体的叙述,正确的是:A。
线粒体是细胞内唯一的双层膜结构。
B。
在衰老的细胞内线粒体的数量增多。
C。
生命活动所需ATP均由线粒体提供。
D。
细胞呼吸产生的CO2均来自线粒体。
2.右图是细胞膜局部结构的模式图,下列相关叙述错误的是:A。
细胞膜的结构具有内外不对称性。
B。
癌细胞的该膜上a物质减少。
C。
b物质肯定是被动运输的载体。
D。
c物质可能是神经纤维摸上的K通道蛋白。
3.下列有关实验试剂、现象及用途的叙述,正确的是:A。
重铬酸钾溶液与酒精反应变为橙色,可用于酵母菌无氧呼吸产物的鉴定。
B。
甲基绿能使DNA染成绿色,与吡红一起用于观察细胞内核酸的分布。
C。
无水乙醇能溶解叶绿体的色素,可作层析液用于叶绿体中色素的分离。
D。
斐林试剂与还原糖反应生成砖红色沉淀,适用于西瓜汁成分的鉴定。
4.下列关于生物进化与生物多样性的说法,正确的是:A。
共同进化就是生物与生物之间相互影响而进化。
B。
环境条件的改变导致了适应性变异的发生。
C。
进化过程由隔离是物种形成的必要条件。
潍坊一中高三理综考试生物试题(五)1.下列关于生物膜的叙述,不正确的是A .细胞完成分化以后,其细胞膜的通透性稳定不变B .膜的流动性是细胞生物膜相互转化的基础C .特异性免疫系统通过细胞膜表面的分子识别“自己”和“非已”D .分泌蛋白质合成越旺盛的细胞,其高尔基体膜成分的更新速度越快2.某人体检结果显示,其红细胞有的是正常的圆饼状,有的是弯曲的镰刀型。
出现镰刀型红细胞的直接原因是A .环境影响B .细胞分化C .细胞凋亡D .蛋白质差异3.下列有关正常动物体细胞有丝分裂间期的叙述,错误的是A .分裂间期发生DNA 复制B .分裂间期有蛋白质合成C .分裂间期有RNA 合成D .分裂间期有逆转录发生4.下图为探究CO 2是否为植物光合作用原料的实验装置示意图。
其中a 为实验装置,b为对照装置。
有关用塑料袋扎紧花盆的实验设计思路是A .确保植株与外界空气进一步隔绝B .防止NaOH 溶液对植物根系的影响C .排除土壤中微生物代谢活动的干扰D .避免土壤中自养微生物光合作用形成淀粉5.果蝇的体色由常染色体上一对等位基因控制,基因型BB 、Bb 为灰身,bb 为黑身。
若人为的组成一个群体,其中80%为BB 个体,20%为bb 个体,群体随机交配,其子代中Bb 的比例是A .25%B .32%C .50%D .64%6.在人体中,由某些细胞合成与释放,并影响其他细胞生理功能的一组物质是A .信使RNA 、必需氨基酸B .激素、递质C .淀粉酶、解旋酶D .肝糖元、丙酮酸7.用洋葱鳞片叶表皮制备“观察细胞质壁分离实验”的临时装片,观察细胞的变化。
下列有关实验操作和结果的叙述,正确的是A .将装片在酒精灯上加热后,再观察细胞质壁分离现象B .用不同浓度的硝酸钾溶液处理细胞后,均能观察到质壁分离复原现象C .在盖玻片一侧滴入清水,细胞吸水膨胀但不会破裂 玻璃钟罩NaOH a 装置 b 装置D.当质壁分离不能复原时,细胞仍具正常生理功能8.DNA分子经过诱变,某位点上一个正常碱基(设为P)变成了尿嘧啶。
潍坊一中高三理综考试生物试题(四)1.细胞增殖过程中DNA含量会发生变化。
通过测定一定数量细胞的DNA含量,可分析其细胞周期。
根据细胞DNA含量不同,将某种连续增殖的细胞株细胞分为三组,每组的细胞数如右图所示。
从图中所示结果分析其细胞周期,不正确的是A.乙组细胞正在进行DNA复制B.细胞分裂间期的时间比分裂期长C.丙组中只有部分细胞的染色体数目加倍D.将周期阻断在DNA复制前会导致甲组细胞数减少2.在夏季中午光照最强时和将植物由光下移到暗处两种情形下,叶肉细胞内C3、C5、ATP短期内含量应分别是①C3含量升高②C3含量降低③C5含量升高④C5含量降低⑤A TP含量降低⑥ATP含量升高⑦A TP含量不变A.②③⑥,①④⑤B.①④⑤,②③⑥C.②③⑤,①④⑥D.②③⑥,①③⑦3.下图中甲、乙、丙、丁四个图分别表示有关生物学过程,对其曲线变化的描述中,不正确的是A.甲图B点时若为茎背光面的生长素浓度,则C点时不可能为茎向光面的生长素浓度B.乙图A点时,害虫不存在抗药性个体,而B点时害虫存在抗药性个体C.丙图表示肠脂肪酶的活性受pH影响的示意图D.丁图曲线A点时,人的胰岛A细胞兴奋性增强,胰岛B细胞兴奋性随后增强4.用具有两对相对性状的纯种豌豆做遗传实验,得到的F2的部分基因型结果如下表(非等位基因位于非同源染色体上)。
下列叙述不正确的是A.表中Y、y、R、r基因表达的过程先在细胞核中,后在细胞质中进行B.表中Y、y、R、r基因的载体有染色体、叶绿体、线粒体C.1、2、3、4代表的基因型在F2中出现的概率大小为3>2=4>1D.F2中出现的表现型不同于亲本的重组类型的比例是6/16或10/165.虽然人们在设计建筑与马路时均偏好笔直的线条,但大自然的选择对此并不赞同,生命偏爱螺旋结构。
下列与生命中的螺旋相关的叙述正确的是A .双螺旋结构DNA 的基本骨架是由核糖和磷酸交替排列组成B .螺旋藻是蓝藻的一种,其细胞内含叶绿体,能进行光合作用C .生活在人体胃部的幽门螺旋杆菌主要是通过有氧呼吸方式供能D .染色质形成染色体也需要螺旋化6.某种遗传病受一对等位基因控制,下图为该遗传病的系谱图。
山东省潍坊市2018届高三理综(生物部分)下学期一模考试试题
一、选择题:
1.下列关于真核细胞结构和功能的叙述,正确的是
A.分泌蛋白的加工与内质网、高尔基体有关
B.细胞核是细胞遗传和代谢的主要场所
C.所有细胞都具有复杂的生物膜系统
D.细胞膜的功能特性与膜蛋白有关而与磷脂分子无关
2.下列关于光合作用的叙述,错误的是
A.鲁宾和卡门用同位素标记法证明了光合作用释放的氧气来自水
B.一般情况下,光合作用所利用的光都是可见光
C.在暗反应阶段,C3可被[H]还原为C5和糖类
D.温度的变化不会影响光合作用的光反应阶段
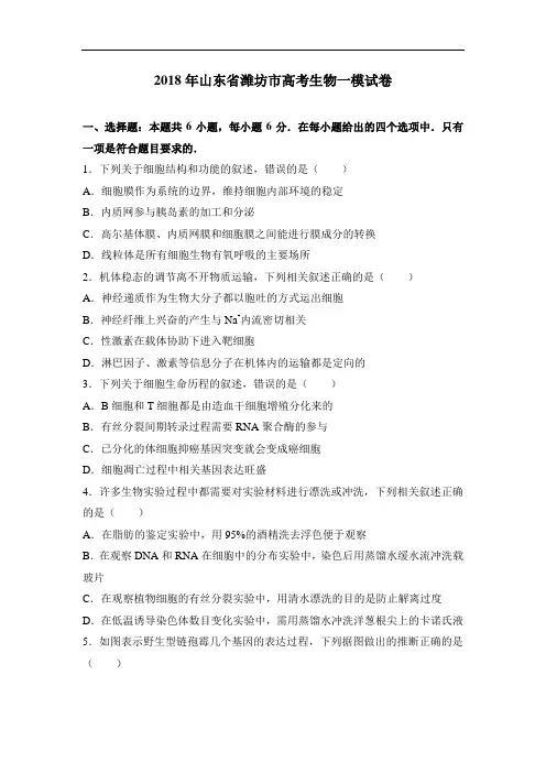
3.在观察根尖分生组织细胞的有丝分裂实验中,某同学在视野中观察到如图所示的细胞图像,并作出如下分析,你认为错误的是
A.根据细胞的形态可以判断观察部位是分生区
B.视野中处于分裂期的细胞较少,因为分裂期时间相对间期短
C.视野中细胞分散较好是解离和压片的结果
D.视野中被标注的三个细胞中染色体数目相同
4.下列关于植物激素应用的叙述,错误的是
A.对果树进行打顶处理,可使其树形开展、多结果
B.用乙烯处理豌豆黄化幼苗茎切段,可抑制其伸长
C.用脱落酸处理成熟的豌豆种子,可促其萌发
D.用赤霉素处理大麦种子,可使其无需发芽就产生淀粉酶
5.下列关于DNA的叙述,正确的是
A.DNA的基本骨架由C、H、0、N、P等元素组成
B.连接磷酸与五碳糖的化学键可在解旋酶的作用下断裂
C.DNA的片段都有遗传效应,可控制生物的性状
D.DNA的复制和转录都能在细胞质中进行
6.人类β型地中海贫血症的病因是血红蛋白中的珠蛋白β链发生了缺损,是一种单基因遗传病,β珠蛋白基因有多种突变类型。
甲患者的β链17~18位缺失了赖氣酸、缬氨酸;乙患者β珠蛋白基因中发生了一个碱基对的替换,导致β链缩短。
下列叙述正确的是
A.通过染色体检査可明确诊断该病携带者和患者
B.控制甲、乙患者贫血症的基因在同源染色体的相同位置上
C.甲患者β链氨基酸的缺失是基因中碱基对不连续的缺失所致
D.乙患者基因突变位点之后的碱基序列都发生了改变
二、非选择题
29.(9分)酶是活细胞产生的一类有机物,在细胞代谢中发挥重要的作用。
请回答与酶有关的问题:
(1)真核细胞内酶的合成场所有,细胞内酶的合成 (填“能”或“不能”)影响生物的性状。
(2)酶的特性可通过实验进行验证。
现有质量分数为10%淀粉溶液、质量分数为10%蔗糖溶液、质量分数为10%麦芽糖溶液、蔗糖酶溶液、清水;半透膜(只允许水分子通过);长颈漏斗、烧杯、底部中央可放置半透膜的U型管各一个。
请根据渗透作用的原理、选用一套装置设计实验,实验现象能支持酶的催化作用具有专一性,要体现等量原则等实验设计的基本原则。
请写出最合理的实验思路及实验预期。
30.(10分)神经元与神经元之间、神经元与效应细胞之间的信息传递都是通过突触进行的。
请回答下列与突触传递相关的问题:.
(1)神经元之间传递兴奋时,突触前膜释放神经递质使突触后膜对的通透性增加,产生动作电位;兴奋在神经元之间只能单向传递的原因是。
(2)神经-肌肉接头处,突触前膜释放的神经递质可与肌细胞膜上的受体特异性结合,引起肌肉收缩,体现了细胞膜具有功能。
若发现某重症肌无力患者血清中乙酰胆碱受体抗体严重超标,则可确定该病属于免疫失调中的病。
(3)神经-腺体接头处也通过突触传递兴奋。
如寒冷时,突触前膜释放的神经递质作用于下丘脑神经分泌细胞,促使其分泌;体温调节过程中,下丘脑神经分泌细胞还受
等信息分子的调节。
31.(9分)塞罕坝位于河北省北部,历史上是—处水草丰沛、森林茂密、禽兽繁集的天然名苑。
建国前,由于自然和人为因素的影响这里已是茫茫荒原。
三代塞罕坝林场人经过半个多世纪的植树造林,建设了百万亩人工林海,塞罕坝现已成为高寒地带少有的生物多样性富集中心。
请回答下列问题:
(1)从群落演替的角度看,塞罕坝林海的形成属于演替,该事例说明了人类洁动会影响群落演替的。
(2)人工造林时人们遵循了物种多样性原则,这样做的好处是有利于提高生态系统的
稳定性,该稳定性的大小与生态系统的复杂程度有关。
(3)如今,塞罕琐每年能释放氧气55万吨并为京津地区输送净水1.37亿立方米,成为守卫京津的重要生态屏障,也是不可多得的旅游景点和科研教学基地。
在生物多样性三个方面的价值中,通过以上叙述得到体现的是。
(4)自然环境不发生根本变化的前提下,在我国西北地区的荒漠地带能不能建立起塞罕坝式的林海?请简述理由:。
32.(11分)秀丽线虫是一种线形动物,多为雌雄同体,只有少数为雄性个体,繁殖能力强,后代数目多,是遗传学研究的模式生物。
请根据以下两类秀丽线虫个体的特点回答问题:
雌雄同体(2n=12) 雄性个体(2n=ll)
①有两条X染色体:XX ①有一条X染色体:XO
②可自体受精产生后代②产生的精手都能存
③雌雄同体间不能杂交活并能完成受精
(1)若要研究秀丽线虫的基因组,应检测条染色体的DNA序列。
(2)突变型雌雄同体(X n X n)与野生型雄虫(X N0)做亲本混合培养。
F1中秀丽线虫的基因型有种;选出F1中的野生型个体进行培养,F2的表现型及其比例为。
(3)若将野生型雌雄同体(X N X n)与突变型雄虫(X n0)做亲本混合培养来验证基因的分离定律,你认为是否合适?,理由是。
37.【生物一选修1:生物技术实践】(15分)
微生物在自然界中无处不在,随人类对微生物认识的加深,对其利用越来越广泛。
请回答下列问题:
(1)生活中人们利用酵母菌、醋酸菌分别酿制果酒、果醋,与酵母菌相比,醋酸菌在结构上最明显的特点是。
给予适宜的条件,即使没有经过产格的灭菌过程,也能够获得果酒、果醋,这是因为。
(2)在制作腐乳时,需将长满毛霉的豆腐用盐腌制,其作用是和。
(3)在工业生产中,可从被石油污染的土壤中分离出能分解石油的细菌。
在分离时需用
做唯一碳源的培养基培养土壤中提取的细菌,可采用的接种方法是。
(4)经分离得到的菌种,通常再进行处理才可能得到更高效分解石油的微生物。
为了筛选出高效菌株,可比较单菌落周围分解圈的大小,分解圈大说明该菌株的降解能
力。
38.【生物一选修3:现代生物科技专题】(15分)
人参是珍贵的药用植物,研究人员运用转基因技术构建乙肝病毒表面抗原(HBsAg)的人参细胞表达系统,为珍贵药用植物与疫苗联合应用开辟了新思路,其构建过裎如图所示,图中Sma Ⅰ、SstⅠ、EcoRV为限制酶。
请回答相关问题:
(1)②的构建过程除限制酶外还需要酶;想要从②中重新获得HBsAg基因,所用的限制酶不能是EcoRV或SmaⅠ,原因是。
(2)将重组质粒转入农杆菌常用处理細胞;要使目的基因成功整合到人参细胞的染色体上,该过程所采用的质粒应含有。
(3)分析图可知,②中应含有的标记基因是;过程⑤的目的
是。
(4)该疫苗进入机体后可刺激机体产生能与乙肝病毒特异性结合的,同时还能产生使机体长期对乙肝病毒具有免疫力。
参考答案
1. A
2. D
3. D
4. C
5. D
6. B
29. (9分)(1)细胞核、核糖体(2分)能(1分)
(2)实验思路:在底部中央放置半透膜的U型管两侧分别加入等量的蔗糖溶液和麦芽糖溶液,再在两侧各加等量的蔗糖酶溶液,适宜温度下一段时间后,观察两侧液面的变化。
(4分)
实验预期:蔗糖溶液一侧液面明显升高,则支持酶的催化作用具有专一性。
(或: 麦芽糖溶液一侧液面明显降低,则支持酶的催化作用具有专一性。
)(2分)
30. (10 分)
(1)钠离子(Na+) (1分)神经递质只能由突触前膜释放,作用于突触后膜 (1分)
(2)进行细胞间的信息交流(2分)自身免疫(2分)
(3)促甲状腺激素释放激素(TRH)(2分)甲状腺激素(2分)
31. (9 分)
(1)次生(1分)速度和方向(1分)
(2)抵抗力(1分)营养结构(1分)
(3)间接价值和直接价值(2分)
(4)不能(1分)两地自然环境不同,群落演替的最终结果不同。
(其他合理答案亦可)(2分)
32. (11 分)
(1)6 (2 分)
(2)3 (2分)野生型(雌雄同体):突变型(雌雄同体)=3:1 (2分)
(3)不合适(2分)杂交过程中,野生型雌雄同体(X N X n)也会发生自体受精,导致后代无法出现预期的性状分离比(3分)
37. 【生物——选修1:生物技术实践】(15分)
(1)无核膜包被的细胞核(2分)酵母菌、醋酸菌的发酵产物会抑制其他微生物的生长(2分)
(2)析出豆腐中的水分(2分)防止微生物的生长(2分)
(3)石油(2分)稀释涂布平板法和平板划线法(2分)
(4)诱变(2分)强(1分)
38. 【生物——选修3:现代生物科技专题】(15分)
(1)DNA连接(1分)两平末端连接后的重组序列不能再被EcoR V和Sma Ⅰ识别(重组质粒无这种限制酶的识别序列)(2分)
(2)钙离子(Ca2+)(2 分) T-DNA (2 分)
(3)氨苄青霉素抗性基因(2分)筛选出含有HBsAg基因的人参细胞(2分)
(4)抗体(2分)记忆细胞(2分)。