净水器常见问题分析
- 格式:docx
- 大小:14.57 KB
- 文档页数:2
常见问题解答1.什么是NSF?NSF是美国国家卫生基金会的英语缩写,是一家非盈利性第三方机构。
它以美国国家标准为基础,通过开发标准、测试验证、发放证书管理及审核文件、教育培训、研究等多种手段来确保和监督与公共健康、环境有关的产品和技术。
2.什么是KDF55?KDF55是一种高纯度的铜锌合金。
它是利用铜和锌在水中的氧化还原反应,或者说是一种电化学反应,来去除水中的重金属(如铅、汞、铜、铁等)、氯、硫化氢。
由于它在水中会产生电解质的环境,使细菌不能增长,KDF55作为兰飘尔牌净水器中使用的滤料,起到抑制细菌,去除重金属,防止硬垢的作用。
3.免维护净水器可去除水中的哪些物质?过滤器可以去除氯、沉淀物、硫化氢以及会导致水中产生气味和异味的污染物。
4.水里为什么会有余氯及其副产品?对人体有什么危害?添加氯,作为一种有效的杀菌消毒手段,仍被世界上超过80%的水厂使用着。
所以,市政自来水中必须保持一定量的余氯,以确保饮用水的微生物指标安全。
但是,当氯和有机酸反应,就会产生许多致癌的副产品,比如三卤甲烷等。
超过一定量的氯,本身也会对人体产生许多危害,且带有难闻的气味,俗称“漂白粉味”。
现在,大多数的专家达成共识,使用氯化水和饮用水中有氯化物的确和得癌几率有一定的关系。
5.重金属对人体有什么危害?市政自来水在离开水厂,到达用户家中时,会经过各种各样的水管。
由于历史原因,大多数的市政水管已使用多年,且由各种不同材质的金属做成。
水管会释放不同量的有害重金属到饮用水,比如铅、铜、汞等。
长期饮用有重金属污染的水,会对人体造成各种危害。
比如,铅会很大程度上影响儿童的智力发展。
6.瓶装水和净化水哪个更好?尽管大多数的瓶装水品质很好,但并没有或很少有法规来确保瓶装水的质量。
瓶装水行业大多靠的是自律。
相比较而言,家用水处理业是高度规范化的行业。
生产商必须支付昂贵的费用在实验上,以证明他们的产品的确能提供优质的水。
生产商还被要求出示"功能数据表"以证明产品有能力去除某些特定的污染物质,而瓶装水生产商并没有被要求证明他们生产的水质。
为什么有的净水器的出水泡茶,会在表面形成一层薄膜?有的用户用净水器出的水泡茶,会在表面形成一层薄膜,这是由于该地区水中的矿物质较高,净水器的特点是在出水中保留了极少的矿物质。
当水中的矿物质与茶叶中的茶碱,茶多酚等抗氧化剂以及其它天然化合物作用时,就会在水面形成一层膜,这种自然物质所形成的膜对人体有益无害。
为什么用段时间后水量减少,口感不好?我国土地面积较广、南北水质差异较大,一般北方的水质硬度较高。
大多数地表水矿物质含量较高,水质浑浊。
在这种情况下,净水机PP棉可能寿命缩短,造成产水量减少,在结合测水笔的数值适时更换滤芯,。
为什么有废水?同事家用的净水器就没有?纯水机都是要产生废水的,RO膜的过滤精度是0.0001微米,可以过滤掉重金属,水垢,细菌,和化合物。
过滤掉的杂质排出.如果不排除废水直接喝进身体内,会严重威胁身体健康.为什么净水机制出来的水,上面飘着类似沫子的东西?其实,我们所看到的沫子是微小的水气泡,是管道和滤芯内的空气溶解在水中通过滤芯之后形成的。
气泡会自动挥发或沉底,另外,净水器的过滤介质采用活性炭材料,活性炭中具有丰富的微小孔隙结构,在净水器开始通水时,孔隙中的空气会从活性炭中析出进入到水中,在水中形成很多极其细小的气泡(水上漂浮的“沫子”)随着水从龙头流出。
备注:真正的沫子和漂浮物静止一段时间是不会消失的更不会溶解,但我们所谓的“沫子”也就是气泡,在静止一段时间会自动挥发或沉底。
超滤机器(没有废水不用通电)和纯水机器(RO膜,有废水需通电)哪个更好?超滤机器的过滤精度是0.1-0.01微米,过滤效果不佳。
纯水机的过滤精度是0.0001微米,过滤效果佳。
超滤机之所以能保留水中的矿物质是因为超滤机的过滤精度无法过滤掉金属离子(对人体有益的和对人体有害的都无法去除)也无法全部过滤有机物和无机物污染物(包括农药)。
反渗透净水机因过滤精度是超滤机的一千倍故能去除对人体全部有害的物质能达到直饮标准。
净水器常见问题及净水器维修方法:
一、产水量变小
1、进水压力太低(可以加增压泵)
2、进水温度太低温度下降产水量也下降,属正常现象
3、进水流量太小(可以增大进水流量或加增压泵)
4、进水太脏(可以增加前置处理或者冲洗频率)
5、停水或维修管路停水后再来水时必须先顺冲洗排除水管中残留的泥沙、铁锈等后才能制水
二、净水器出产水混浊如何解决
1、进水压力过高或波动太大,引起超滤膜破裂(更换超滤芯)
2、超滤膜上的O型密封圈处漏水重装(更换O型密封圈)
3、原水中含Fe2 、Mn2 离子高(增加前置除铁锰的处理)
三、净水器出产水有异味怎么办
1、水中的余氯异味余氯起杀菌作用,净水机可正常使用
2、净水器长期停用(停用一段时间后重新使用前反复侵袭以排除净水器内的死水)
3、净水器长期不冲洗使截留物在滤芯内形成结垢(反复冲洗或与净水机服务中心联系)
4、净水器内保护液没有冲洗干净(反复冲洗或与净水机服务中心联系)。
清山泉净水器常见故障分析注意事项:★1、纯水机的浓水出口必须接到下水道,进行浓水排放,以防止制水时浓水过高影响膜寿命;★2、选择220V交流电源。
为了正确、安全用电,电源应设在纯水机附近,连接电源时,最好使用固定插座和专用插座。
使用移动接线盒存在隐患,不建议使用;★3、本机结构紧凑,外形小巧,可直接安放于厨房的橱柜里或其他饮水位置,由于机器运行会有少量发热,环境最好干燥、通风。
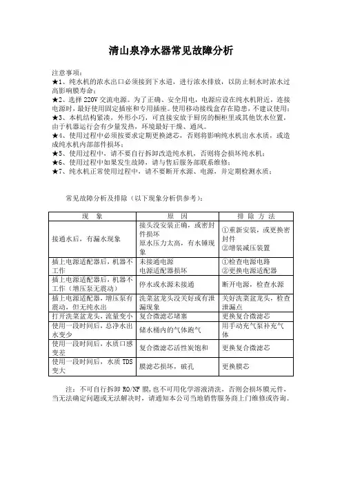
★4、使用过程中必须按要求定期更换滤芯,否则将影响纯水机出水水质,或造成纯水机内部部件损坏;★5、使用过程中,请不要自行拆卸改造纯水机,否则将会损坏纯水机;★6、使用过程中如果发生故障,请与售后服务部联系维修;★7、纯水机正常使用过程中,请不要断开水源、电源,并定期检测水质;常见故障分析及排除(以下现象分析供参考):现象原因排除方法接通水后,有漏水现象接头没安装正确,或密封件损坏原水压力太高,有水锤现象①重新安装,或更换密封件②增装减压装置插上电源适配器后,机器不工作未接通电源电源适配器损坏①检查电源电路②更换电源适配器插上电源适配器后,机器不工作(增压泵无震动)停水或水源未接通断开电源,检查水源插上电源适配器,增压泵有震动,但无纯水出洗菜盆龙头没关好或有泄漏现象关好洗菜盆龙头,检查泄漏点打开洗菜盆龙头,流量变小复合微滤芯堵塞更换复合微滤芯使用一段时间后,总净水出水变少储水桶内的气体跑气用手动充气泵补充气体使用一段时间后,水质口感变差复合微滤芯活性炭饱和更换复合微滤芯使用一段时间后,水质TDS变大膜滤芯损坏,破孔更换膜芯注:不可自行拆卸RO/NF膜,也不可用化学溶液清洗,否则会损坏膜元件,当无法确定问题或无法解决时,请通知本公司当地销售服务商上门维修或咨询。
家用净水器10个常见故障问题以及解决方法1. 我怎么知道要维护或换滤芯了?这个您就不必担心了,到时候净化水的出水量变的很小时,不够你用的,就提醒您要维护或换滤芯了.2. 我用了自来水三十多年了,感觉挺好的,为什么还要用净水器过滤?您说也对,现在有些人还是用自来水,但是他们为什么不直接喝自来水呀?就是因为自来水吃进肚子里,会不舒服,有时会拉肚子。
您知道这是为什么吗?就是因为自来水中有些经常被人忽略的脏东西在里面,就像铁锈、泥沙、细菌等,如果我们家里厨房不安装一台净水器,那岂不是我们平常用自来水煮饭、煲汤的时候,一起吃进我们的肚子里吗?3. 顾客使用水压超出0.1-0.3MPa范围时怎么办?①进水压力如果超过0.3MPa,安装时必须在净水器前面加装一个减压阀,否则水压过高,有可能导致超滤膜破裂而漏水;②进水压力低于0.1MPa时,安装时应在净水器前面安装一个自动增压阀,否则净水器产水量将降低。
4. 顾客反映进、出水口接头处有漏水的现象:检测净水器进水、出水接头上是否缠有生料带,生料带是否缠绕均匀。
5. 顾客拿净化水去检验,结果细菌超标,如何处理?细菌超标有两种可能:一是超滤膜滤芯有膜丝断裂现象;二是产品没问题,是净水器后端管路滋生的细菌。
处理方法:检测净水器超滤膜是否有断丝现象,有则更换1台。
如没有,告诉顾客在取样前应对后端管路消毒处理,请专业检测机构来取样检测。
6. 净化水烧开后在杯子里能看到一些白色沉淀,是怎么回事?这是由于水中含有较多的钙、镁离子,在加热时钙镁离子与水中的胶体和腐殖物结合形成水垢,而经过直饮机过滤后的水,胶体等大分子颗粒都被过滤掉了,加热后只会形成散状的白色粉末沉淀,它不会形成顽固性结垢。
通常在北方硬度较高的地区会出现这种现象。
7. 滤芯可用3年左右,但用不到半年出水量就变小,而口感也不是很好,原因是什么?造成出水量变小的原因很多,主要有以下几种,1、进水压力太大,将超滤膜丝压密了,2、没有及时进行冲洗和反冲洗,使截留的污染物在膜表面形成结垢。
净水器常见故障及解决方法中净翔现在食品安全问题层出不穷,连喝的水也让人不放心,于是很多人家都会选择用净水器来再次净化自来水,那么,净水器常见故障有哪些?该怎么解决?下面中净翔就为大家简单的介绍一下。
1、漏水净水器漏水是常见的故障之一,一不小心家里就成了汪洋。
漏水的原因有很多,可能是滤芯之间的接头送了,也可能是滤瓶爆了,此时需要检查PE管是否连接紧凑,或观察滤芯瓶是否有损坏,如有损坏,那就要更换或者维修了。
2、高压泵不启动一般的纯水机会搭配一个高压泵,增加进水压力,净水器在运输或移动的过程中可能会造成线头松动或脱落,可能会造成泵不通电。
另外,可以检查插头等是否良好,低压开关或水位控制器是否失灵等。
3、净水流量不足净水流量不足会严重影响使用体验,净水流量不足通常是前置滤芯如PP棉堵塞,PP 棉作为初级过滤,它所面对的杂质最多,所以最容易造成堵塞。
另外,中净翔RO膜也会堵塞,RO膜十分精密,孔径微小,也容易造成堵塞,如果出现这种情况,就可以考虑更换滤芯了。
4、净水与废水比例失调有的用户反映,家里的净水器使用久之后废水越来越多,非常浪费,这是怎么回事呢?首先需要检查冲洗电磁阀是否损坏,另外检查RO膜是否堵塞或去除率严重下降。
出现这种情况建议更换RO 膜,若还不能解决,就可以咨询售后了。
5、压力桶水满但不出净水压力桶慢慢的水,但就是不出净水相信很多用户也遇到过,可以将压力桶泄压,或者检查压力桶球阀是否有损坏。
6、噪音大净水器噪音过大,可以检查原水管路是否断水,导致增压泵空转,或者水中有气体,如果增压泵本身存在故障,也是噪音大的一个原因。
以上就是常见的一些净水器故障问题,大家可以作为参考,当然,能不拆卸机器尽量不要拆卸,必要时还是联系售后为妥,以免损坏机器。
成都中净翔净化科技有限公司是一家专业从事净水设备、饮水设备、水处理膜等系列环保产品销售的企业,主要是代理销售“沁园”品牌相关产品,以“全面饮用水解决方案服务商”为发展方向,以满足客户需求为目标。
净水设备检查中的问题排查与解决技巧详解与案例分析分享随着人们对健康饮水的重视程度不断提高,净水设备在家庭和商业场所的应用也越来越广泛。
然而,随着使用时间的延长,净水设备可能会出现各种问题,影响净水效果甚至带来安全隐患。
本文将详细介绍净水设备检查中常见的问题排查与解决技巧,并结合实际案例进行分析分享。
一、净水设备检查中的常见问题1. 滤芯污染滤芯是净水设备中最关键的部件之一,起到过滤水质的作用。
长时间使用后,滤芯会逐渐被污染物堵塞,导致净水效果下降甚至完全失效。
检查时,可观察滤芯表面是否有明显污垢,如发现问题需及时更换滤芯。
2. 水质异味净水设备在过滤水质的同时,也会对水质进行消毒和脱臭处理。
如果出现水质异味,可能是由于消毒剂残留或者滤芯老化等原因造成。
检查时,应注意水质是否有异味,如有必要可进行水质检测,找出异味成因并及时排除。
3. 漏水现象净水设备在使用过程中如果出现漏水现象,可能是由于连接处松动、密封件老化或者管路堵塞等原因引起。
检查时,需仔细检查管路连接处是否紧固,密封件是否完好,如有漏水问题应及时修复。
二、净水设备检查中的解决技巧1. 定期维护定期对净水设备进行维护保养是保证净水效果和使用安全的关键。
可以按照设备说明书上的要求,定期清洗滤芯、更换滤芯、消毒灭菌等,确保设备始终处于最佳工作状态。
2. 注意水质水质是影响净水设备使用效果的重要因素之一,不同地区的水质差异较大。
在购买净水设备时,应根据当地水质特点选择合适的净水设备,并在使用过程中注意水质变化,及时调整净水设备工作模式。
3. 及时维修一旦发现净水设备出现问题,应及时进行维修处理,避免问题扩大影响净水效果。
可以联系专业维修人员或者厂家售后服务,根据具体情况对净水设备进行检修,保证设备持续正常运行。
三、案例分析分享小王家购买了一台净水器,使用一段时间后发现净水效果明显下降,水质有异味,同时漏水现象严重。
经过检查排查,发现是滤芯已经过期需要更换,并且连接处有漏水现象。
净水器漏水常见原因净水器作为家庭净水设备的一种,其主要作用是通过物理、化学或生物方法将自来水中的杂质、微生物等有害物质过滤除去,从而提供安全、健康的饮用水。
然而,有时候我们可能会遇到净水器漏水的问题,这不仅会影响净水器的正常使用,还可能对家庭环境造成一定的损坏。
净水器漏水的常见原因有很多,下面我将从净水器本身的结构特点以及使用过程中可能出现的问题来逐一进行分析。
首先,净水器的滤芯老化是造成净水器漏水的常见原因之一。
随着滤芯使用时间的延长,滤芯内部的过滤材料会逐渐堵塞,造成水压增大,这可能导致滤芯的密封件损坏或者老化,从而引起漏水。
因此,定期更换滤芯是净水器正常使用的关键,通常情况下建议每3-6个月更换一次滤芯,这样不仅可以保证净水器的过滤效果,还可以避免因滤芯老化导致的漏水问题。
其次,净水器的安装不当也是导致漏水的常见原因之一。
在净水器的安装过程中,如果管路连接不严密或者安装位置选择不当,都有可能导致净水器漏水。
例如,安装过程中未能正确安装好净水器的密封垫、密封圈等密封件,或者未正确连接好净水器的进水管、出水管等管路,都可能导致漏水问题的发生。
因此,在安装净水器时,一定要严格按照厂家提供的安装说明进行操作,确保每个连接点都牢固可靠,避免出现漏水问题。
此外,净水器的水箱或者滤芯座存在破损或者老化也可能导致漏水。
由于净水器长时间处于潮湿的环境中,水箱和滤芯座等部件容易受到水腐蚀或者老化,出现裂纹、损坏等情况,从而导致漏水。
因此,在日常使用中,要注意定期检查净水器的水箱和滤芯座等部件是否存在损坏,若发现问题及时更换维修,预防漏水问题的发生。
最后,净水器的水压过大也是导致漏水的常见原因之一。
在一些地区,自来水的水压较大,如果净水器本身设计不当,或者使用不当,都有可能导致水压对净水器的损坏,并引发漏水问题。
因此,在购买净水器时,一定要选择适合自家水压情况的净水器,并在使用过程中注意防止水压过大对净水器造成损坏。
家用反渗透净水器常见故障分析与解决办法现在,越来越多的家庭都安装了家用净水器,但是任何的产品在使用过程中都难免会碰到一些故障.今天小编根据自己家里使用的西屋牌反渗透净水器常见的5大故障和解决办法:故障一:机器不运行这种现象一般是由以下情况引起的,电源故障,电源适配器失效,机器处于缺少保护状态。
我们可以从这三个方面来依次进行排除,找到真正的原因。
如果出现电源故障需要检查是否有电;其次出现电源适配器失效就应该更换电源适配器;最后检查水源是否有水,确认有水后断电后重新启动。
故障二:出水有异味这种情形下,我们首先要考虑是不是很长时间没有使用家用净水器了,比如出差、旅游等,因为如果家用净水器长期不使用,里面残留的死水会变质,我们可以排除里面的残水然后进行冲洗。
如果是刚安装就出现异味,一般是由于净水器滤芯内有保护液,这些保护液没有完全冲走,解决的办法很简单,就是打开排污口,冲洗5分钟左右。
如果还有异味,就要考虑更换滤芯。
故障三:机器不出水产水量变小造成这种情况的原因需要检查:Pe管是否打折,进水三通球阀是否关闭,自来水是否停水,pp棉滤芯是否堵塞,水压是否小于额定压力,原水流通是否太低,原水流量是否足够等。
故障四:运行过程中有噪音出现这种情况一般需要检查电源电压是否正常,原水流量是否足够,变压器是否渗进水,增压泵是否有故障。
出现以上情况需要叫维修专员来调整或者更换。
家用净水器需要我们的爱护和定期的保养,出了小问题我们要及时的解决,这样才能增加使用寿命更好的呵护我们的健康。
如果有遇到自己不能及时解决的需要打相关厂家的售后服务电话及时处理。
故障五:接头漏水一般是由水压过大、垫圈破裂、生料带没缠好等造成了,反渗透机容易出现这样的故障,有动手能力的可以自己解决,或者找售后来给完整上好。
净水器通电不工作原理
净水器通电不工作的原理是由于以下几个可能的原因:
1.电源故障:如果净水器没有电流供应,就无法正常工作。
可
能的原因包括电源插头没有插紧、电源开关没有打开、电源线损坏等。
在排除以上问题后,可以尝试更换电源线或插头。
2.电路故障:净水器的电路系统可能存在故障,比如电路板损坏、元件失效等。
这种情况下需要找专业技术人员进行维修或更换电路板。
3.电磁阀故障:净水器内部的电磁阀负责控制水的进出,如果
电磁阀故障,净水器就无法正常工作。
可以检查电磁阀是否存在堵塞或损坏,并及时清洁或更换。
4.感应器故障:一些净水器配备了感应器,可以根据水的流动
情况自动控制净水器的开关。
如果感应器出现故障,净水器可能无法正确感应到水流。
可以检查感应器是否被水或灰尘覆盖,清洁或调整感应器的位置。
5.其他原因:除了以上几个常见原因外,还有一些其他可能的
故障,比如电机故障、水管堵塞等。
在无法解决问题时,建议联系净水器厂家或专业维修人员进行故障排查和维修。
安吉尔净水器故障诊断和维修方法Company Document number:WTUT-WT88Y-W8BBGB-BWYTT-19998安吉尔净水器故障诊断和维修方法安吉尔净水器官网一、高压泵不启动,无法造水检查各接线端子的连接线是否脱落。
检查是否停电、插头插入是否牢靠。
检查自来水水压是否过低,以造成低压开关不工作。
检查低压开关接线插头是否脱落或失灵以导致电源触点无法回位。
检查变压器之保险丝是否烧毁,如果是烧毁,请检查颗粒活性炭或烧结活性炭滤芯是否阻塞而造成泵超载。
检查高压开关或水位控制器是否失灵是否失灵,无法跳回。
检查电脑盒是否有故障(指微电脑型)。
二、高压泵正常工作但无法造水高压泵失压。
进水电磁阀有故障无法进水(纯水废水均无)(是否接反)。
前置滤芯堵塞(纯水废水均无或废水很小)。
逆止阀失灵(有废水无纯水)。
自动冲洗电磁阀失灵,不能有效关闭(一直处于冲洗状态)。
电脑盒有故障不能关闭反冲电磁阀(一直处于冲洗状态)。
RO膜是否堵塞三、高压泵不停机高压泵压力不足,达不到设定的压力高压开关失灵,无法起跳逆止阀堵塞,不出纯水(有废水无纯水)电磁阀失灵,不能有效开启前置滤芯或RO膜堵塞电脑盒控制失灵四、高压泵停机但废水不停电磁阀失灵,不能有效断水。
电脑盒有故障,不能关闭电磁阀(指微电脑型)。
逆止阀泄压(废水流量小)。
原水之压力大于高压开关设定之压力,请调整原水压力。
检查进水电磁阀是否无法运作,如是请更换之。
五、水满后机器反复起跳原水压力不足。
逆止阀泄压。
高压开关或液位开关失灵。
系统有泄压现象。
六、压力桶水满但纯水无法流出压力桶泄压(空桶气压—cm2)后置活性炭堵塞压力桶球阀是否损坏七、纯水流量不足前置滤芯堵塞。
高压泵压力不足。
RO膜堵塞。
废水阀或废水比例器过于导通。
后置活性碳堵塞。
压力桶压力不足或内部破坏。
八、不出纯水1、检查纯水机管路,理顺纯水机管路2、检查纯水机电源,接通纯水机220V交流电,如纯水机输入电源正常,检查变压器输出电压3、检查高压开关或浮球开关是否失灵,无法跳回4、检查进水电磁阀,是否正常。
RO净水机常见问题、故障的处理故障判断与排除(一)、不制水1、水、电正常.2、高压泵转,有无废水,如果有废水,进水系统,排水系统,无问题,逆止阀卡死,龙头无纯水流出,膜是否提前报废,或已到使用命,过水不畅或不过水;其它地方有无堵死。
3、如果没有废水,检查进水电磁阀,是否打不开,水通不过去,另外检查滤芯是否已堵死,到更换期限。
4、泵不转,也没水,总是③、④、⑤灯亮,检查高压开关,(短路法)。
5、泵没有压力(泵也运转)。
6、电路不正常检查电路。
(二)、储水桶水满但不停机检查高压开关,是否压力太高,如果太高,调整到2.8—3Kg/cm,(水压表选择,量程的1/3-2/3最准确,所测量程乘以2,0。
6Ma。
)另外高压开关的内六角螺栓可调,2毫米内六角板手,顺时针调越来压力越大,相反越小。
压力不要大,压力太大,进水压力也相应增大,这样废水就会增加.间接反应增大,这样废水就会增加。
间接反应高压泵的压力,达不到3Km/cm2a,高压泵压力不够,再者就是高压泵压力太低,正常应在6-8Kg/cm2。
(三)、无水不开机④、⑤灯亮、短路法检查高压开关.③、⑤灯亮、断路法检查低压开关。
(四)、停机后废水不停进水电磁阀关闭不严,或装反。
逆止阀返水不停,二种情况流走的废水不一样,前一种自来水,后一种是纯净水。
水质不一样:水量不一样。
前一种比较冲,后一种流量较小,由于逆止阀造成不停废水,可以关闭储水桶球阀,废水水流停止,可以判断。
(五)、机器频繁启动逆止阀返水,高压开关压力高置太高。
(六)、根据各部件作用来判断它的故障。
1、高压开关:水满不停机,压力桶缺水不开机.2、逆止阀:故障一:废水不停,水质好;故障二:高压泵在没有纯水时运转;故障三:逆止阀阀芯卡死不过纯净水,纯水机运转正常,指示灯正常,但不制水.3、进水电磁阀:故障一:关闭不严废水不停,水质差,流量大。
故障二:进水电磁阀打不开,不进水,造成不制纯净水,特点是电脑板显示正常,水泵运转正常,废水也没有.4、低压开关:故障之一:停水后不停机,电脑板是①、③、⑤灯亮,断路法.故障之二:有水后,水压正常,不开机,短路法。
格美:净水器常见故障问题及解决方法前段时间沸沸扬扬的水污染时间使得饮用水健康问题成为社会的热点,而净水器作为解决饮用水安全问题的净水设备,进一步走进人们的视野。
虽然净水器已经面市很久了,但最近尤为火爆,很多消费者走进商场开始购买净水器,净水器也逐渐进入普通家庭。
净水器作为一种水质净化工具,许多消费者对于净水器的工作原理和构造都不是很清楚,在安装使用净水器时会出现大大小小的问题,今天格美净水器厂家在这里给大家讲解一下常见故障问题以及解决方法。
一、净水器机器接头漏水1.水压过大:一般净水器说明都有标明产品的适用水压范围,小于水压会导致出水量小或不出水;水压过大会导致接头爆裂或漏水,可根据水压安装增、减压阀进行调节。
2.操作安装不当:一般接头都需套上生料带、管塞、胶垫圈等,如果安装不当就会造成接头漏水问题。
二、PE管、小联通长青苔造成这种情况的主要原因是PE管的线路太长或是直接暴露在阳光下,没有加装套管等。
净水器一般是不可以安装在室外的,因净水器的进水水温正常为5-40℃。
连接小连通的PE 管也不可以在太阳下暴嗮,如确需在室外接线管,必须将线管安装在PVC套管内,净水器如需安装在室外的必须要加装遮阳避雨的顶棚。
PE管线最好不要搞得太长,如果水源离安装点太远的话,可以用PPR管或UPVC管将水源接至供水点,然后再安装净水器。
三、膜壳破裂、漏碳、水压过高或偏低。
净水器的进水水压为0.1—0.4mpa,水压过低会影响出水量;水压过高会造成膜损伤等。
我们常见的低压开关漏水,漏活性碳,活性碳外壳,超滤膜壳破裂等均与水压过大有关。
解决方案:安装师傅在给客户安装净水器的时候,安装之前,首先要测量水压,确保水压在净水机的使用范围内,水压过高,应与用户沟通,加装减压阀。
水压过低要建议用户加装増压泵。
若用户家的水压不符净水器的要求,与用户沟通加装减压阀或增压泵的的时候用户不接受我们给出的建议方案,因水压造成的维修(漏碳、膜壳破裂、出水变小、不出水等情况),维修时需收取材料费和服务费,并在保修卡上注明,要求用户签字确认。
干货:净水器常见故障排查及解决方法!净水设备走入越来越多家庭,对于这个普及率没那么高的家电,大家了解得也不多。
今天iSpring爱诗普霖就给大家讲一讲净水器常见的故障排查和解决方法。
这里主要针对反渗透净水器!纯水出水流量变小纯水的出水流量变小是一个很常见的故障,主要有以下这几个原因:●滤芯堵塞如果很长时间没有更换滤芯,那很有可能就是滤芯堵塞,更换前三道滤芯后,查看出水流量是否有改善。
●水泵增压不足查看水经过泵前和泵后,水压是否有差异,如果差别不大,那就是水泵问题,需要更换增压泵。
●管路弯折或变形管路弯折方面比较好判别,检查一下管路就可以了。
●水温过低如果是冬天,水温较低也会导致出水流量变小,注意给净水器保暖,而且只要等到天气暖和,出水也会正常。
●电源适配器输出功率不足电源适配器输出功率异常方面,可以用万用表来检测。
●压力桶异常要判断压力桶是否异常,可以打开净水龙头,直到龙头不出水,检查压力桶,如果桶中还有水,说明压力桶异常,一般情况,可以充气解决,如果内里的气囊破裂,则需要更换新的压力桶。
机子一直排废水反渗透净水器是会产生废水的,如今一般情况下,纯水机的废水比都在1:1以上,就是生产一杯纯水,可能会产生一杯废水,如果更好一点的,就是生产两杯纯水,产生一杯废水,当废水一直不停排的时候,那么可能是这几个原因:●高压开关失灵关闭压力桶球阀,检查泵是否在工作,如果在工作,可以判断为高压开关失灵,更换高压开关即可。
●逆止阀失灵如果泵停止工作数秒后再次启动,可以判断为逆止阀失灵,需要进行更换。
●进水电磁阀失灵还有一种常见的可能。
我们关闭电源,如果废水仍未停止,可以判断进水电磁阀失灵,把它更换掉就可以了。
此外,还有可能是滤芯堵塞或者泵压力不足的原因。
机器频繁启动当反渗透出现频繁启动问题时,那一般是两种情况,一个是低压频繁起跳,还有一个就是高压频繁起跳:水压不足,低压开关频繁起跳对于储水桶式的机器,我们先关闭储水桶的阀门,然后打开净水龙头,如果听到滴答滴答的声音,并且净水龙头出水很小,或间断性滴水,那么可以判断为水压不足,低压开关频繁起跳,我们要做的就是提高自来水压力。
导购培训(常见问题)水的功能:人体70%是水组成运输养分与氧气;维持体内机体组织所需的水分及水环境排除毒素自来水的问题:消毒副产物余氯及其副产品与水中有机物结合生成60多种致癌物质(如三氯甲烷、四氯化碳等:强致癌物质);造成皮肤病;有机物:农药残留,养殖业投放:抗生素,激素(主要成分是避孕药)病菌、病毒:世界上有80%的疾病与水体被寄生虫、病毒、病菌污染有关。
霍乱、肠胃炎、痢疾和传染性肝炎等。
汞:易使人口齿不清,视野缩小,听觉失灵,神经错乱、疯狂、颤动、痉挛、惊厥、全身弓弯。
孕妇中毒,婴儿痴呆。
镉:造成肾、骨骼病变。
身体缩短、骨骼严重畸形,全身疼痛(也称疼痛病),可导致死亡。
砷:新陈代谢失调,皮肤角质化,引起皮肤癌。
导致严重残疾,中毒死亡。
铅:造成贫血、神经错乱,儿童智力下降。
铬:导致皮肤溃疡,致癌死亡。
氢化物:使人眼花、头晕,心跳变慢、血压下降,中毒死亡。
硫化物、磷化物:造成呕吐、腹泻、头晕、中毒死亡。
水的硬度:造成肾结石,胆结石无购买意向,需要说服他购买1)水没有问题,不需要净化!随着经济的发展导致水污染起来可怕,您可上网查!(打开:水污染的案例---文件夹:河南癌症村/淮河癌伤/江西铜污染致癌),10年前与现在的水质相比差的太多,对我们家人的健康已造成严重的威害,而再过三到五年水的污染程度不可预测!从今天就是开始改变吧!中央媒体报道:北京的一对水质专家夫妇20年没有饮用过自来水!《新闻1+1:您家的自来水,能直接饮用吗?》《法制日报:400多个城市地下水污染严重地下水水质较差》2)一直喝自来水,没有问题!人体本身具有一定的免疫力,但水中的有害物质对人体的威害却是长期的/缓慢的----就像抽烟一样!所谓的没问题只是暂时感觉不到而已!(打开:水污染的案例---文件夹),10年前与现在的水质相比差的太多,对我们家人的健康已造成严重的威害,而再过三到五年水的污染程度不可预测!从今天就是开始改变吧!全国媒体争相报导:北京的一对水质专家夫妇20年没有喝过自来水,这就是一个很好的例证!3)烧开的自来水最安全自来水中含有余氯/细菌/病毒/有机物(包括农药残留)/重金属/抗生素/激素。
安吉尔净水器故障诊断和维修方法安吉尔净水器官网.angeljsq.一、高压泵不启动,无法造水检查各接线端子的连接线是否脱落。
检查是否停电、插头插入是否牢靠。
检查自来水水压是否过低,以造成低压开关不工作。
检查低压开关接线插头是否脱落或失灵以导致电源触点无法回位。
检查变压器之保险丝是否烧毁,如果是烧毁,请检查颗粒活性炭或烧结活性炭滤芯是否阻塞而造成泵超载。
检查高压开关或水位控制器是否失灵是否失灵,无法跳回。
检查电脑盒是否有故障(指微电脑型)。
二、高压泵正常工作但无法造水高压泵失压。
进水电磁阀有故障无法进水(纯水废水均无)(是否接反)。
前置滤芯堵塞(纯水废水均无或废水很小)。
逆止阀失灵(有废水无纯水)。
自动冲洗电磁阀失灵,不能有效关闭(一直处于冲洗状态)。
电脑盒有故障不能关闭反冲电磁阀(一直处于冲洗状态)。
RO膜是否堵塞三、高压泵不停机高压泵压力不足,达不到设定的压力高压开关失灵,无法起跳逆止阀堵塞,不出纯水(有废水无纯水)电磁阀失灵,不能有效开启前置滤芯或RO膜堵塞电脑盒控制失灵四、高压泵停机但废水不停电磁阀失灵,不能有效断水。
电脑盒有故障,不能关闭电磁阀(指微电脑型)。
逆止阀泄压(废水流量小)。
原水之压力大于高压开关设定之压力,请调整原水压力。
检查进水电磁阀是否无法运作,如是请更换之。
五、水满后机器反复起跳原水压力不足。
逆止阀泄压。
高压开关或液位开关失灵。
系统有泄压现象。
六、压力桶水满但纯水无法流出压力桶泄压(空桶气压0.5—0.7kg/cm2)后置活性炭堵塞压力桶球阀是否损坏七、纯水流量不足前置滤芯堵塞。
高压泵压力不足。
RO膜堵塞。
废水阀或废水比例器过于导通。
后置活性碳堵塞。
压力桶压力不足或部破坏。
八、不出纯水1、检查纯水机管路,理顺纯水机管路2、检查纯水机电源,接通纯水机220V交流电,如纯水机输入电源正常,检查变压器输出电压3、检查高压开关或浮球开关是否失灵,无法跳回4、检查进水电磁阀,是否正常。
饮水机常见故障排除方法(一)份饮水机常见故障排除方法 1饮水机常见故障排除方法常见的故障是:加热灯不亮,不加热。
即是说,安装时饮水。
机内因没水干烧断电。
排除方法是:在切开电源的前提下,打开后板,热水胆的侧面上有2个温控器,其中1个是带开关防干烧的温控,用螺丝刀把开关向里推即可;开关复位后,通电检查一下,加热指示灯重新亮,关上电源后,拧上后板。
新装机漏水有2种原因原因(1):净水器的浮阀没有正确安装,饮水机积水盒水满时,浮阀未能止住净水器下桶的水往下流而造成漏水。
排除方法:重新安装好浮阀并先在自来水龙头下试其是否工作正常再安放在饮水机上。
原因(2):饮水机内的硅胶管因运输而松脱。
排除方法:打开后板,直接观察或加水后观察哪处接口位漏水,找出后,用新扎线或原扎线将硅胶管套合在接口上即可。
修理后用干布擦干水机内的部件;饮水机龙头渗水原因(1):水龙头的扣手位是否拧紧。
原因(2):水龙头的扣手位是否拧搓牙。
排除方法:顺时针拧紧龙头的红色或蓝色部分,使龙头复位紧固。
或者是先逆时针拧__,用手调整一下龙头内的硅胶管与弹簧,然后重新拧上龙头;如果仍然不行,要由售后服务人员上门更换水龙头的扣手或打开后板整个龙头更换。
饮水机冷、热水串温原因(1):机座内水位已满过了热水的出气孔。
排除方法:检查净水器浮阀是否没有安装好。
饮水机积水胆内的水已满上来并盖住饮水机积水胆侧面的热水透气孔。
冷热水连通在一起而引起串温。
解决方法:重新安装好浮阀即可。
原因(2):机座内入热水胆连接管上的“单向阀”故障,热水倒流回贮水胆,冷热水连通在一起而引起串温。
解决方法:更换“单向阀”。
拓展资料:饮水机的原理在使用温热性的饮水机的时候,按下加热开关,这时“加热的电源显示灯就会发亮。
同时,电源分成两路:一路构成加热回路,使电热管通电加热升温;另一路为“加热指示灯提供电压作加热指示。
当热罐内的水被加热到设定的温度时,温控器触点断开,切断加热及加热指示回路电源,“加热指示灯熄灭,电热管停止加热。
净水器常见问题分析
净水器能滤去水中的杂质及细菌等污染物,不少家庭都会购置,而净水器在使用过程中可能出现以下问题:
一、净水器净水声音大
净水器的净水声音大,可能是以下原因引起的:
1、由于反渗透净水器需要加压让水通过反渗透膜,所以这个是需要用电的,当增压泵空转时,声音会比较大,请检查是否停水,如停水请暂时关闭。
2、大城市一般不会,小地方假如是无塔供水,水中空气比较多时候也会出现噪音大,请关闭等进水正常再用。
3、检查摆放是否平稳,如不稳请调整。
4、检查水管是否太长,增压泵工作时候可能会使水管震动,摆动撞击其他东西也会有声音。
如果以上这些问题都排除了,那应该是增压泵和压缩机的故障了,就需要请消费者找售后派人来维修。
二、净水器出水少或者不出水
净水器出水少或不出水可能有以下原因引起:
1、进水压力太低
解决方法:可以加增压泵。
自来水的水压过小导致过滤的速度很慢造成的。
2、进水压力过高或波动太大,引起超滤膜破裂
解决方法:更换超滤芯。
进水温度太低温度下降产水量也下降,属正常现象。
3、进水流量太小
解决方法:可以增大进水流量或加增压泵
4、滤芯堵塞,进水太脏或长时间未清洗
解决方法:去找相关售后人员要求冲洗。
5、管子接错
解决方法:去找相关售后人员维修或电话询问,不过一般不会出现这类问题。
若是自来水水质过差,水中混有泥沙等杂质,直接通过净水器过滤水会增加滤芯的更换频率,使得净水成本增加,因此,可以在使用净水器前先将含有泥沙等杂质的水进行沉淀过滤再净化。