文胸纸样尺寸及制作步骤
- 格式:doc
- 大小:71.00 KB
- 文档页数:3
内衣生产工艺文胸生产工艺设计(一)生产制单1.尺寸表(表3-4)表3-4(二)产品结构组成分析这一款式为单褶杯基本款式的变化图,罩杯前片与侧片纸样按照款式结构再次分割,下扒分割位置与前杯纸样的分割处对齐。
本款式纸样总共为7片(图3-23),每片纸样运用的面料参照物料单(表3-5)。
图3-23表3-5(三)生产流程分析本款内裤的结构组成分析,以倒叙的方式展示这一款式的基本生产次序。
根据这一流程分析可以得出,完成这一款式成品所需的工序,并根据款式效果,针对每道工序选用相应的工艺做法、机械设备,并制订出完整的生产工艺流程以及质量标准(图3-24)。
图3-24(四)生产制作步骤1.裁剪将工业用毛样按照纸样说明,选择好面料、布纹线按照所需份数,将其裁切下来,准备缝纫。
注意剪口的位置及深度,深度通常为缝份的一半,文胸类不需要剪口。
一般来说,需要剪口的位置是钉唛头的位置、特殊工艺缝制的位置,以及面与里发对位点的位置。
图3-25将罩杯海绵里面朝上,用四点曲折缝线迹拼合,拼缝处上下各有一0.8cm 宽的纱捆(目的是使拼合处圆滑平整、不呲牙)。
先拼合前杯、侧杯,再拼合中缝,完成整个罩杯的拼缝。
线迹要求宽窄一致、平整顺畅、无落针、跳针、无断线、线路拉长不断线(线迹要求参考表3-6)。
表3-6本文来自国际内衣网 地址:/news/college/content-14168-2.aspx本文来自国际内衣网 地址:/news/college/content-14168-2.aspx图3-26(1)拼合前罩杯。
将前片罩杯的两片正面相对,大片在下,小片在上,用平车沿分割处距离边缘0.5cm平缝。
(2)拼合侧罩杯。
将侧片罩杯的两片正面相对,大片在下,小片在上,用平车沿分割处距离边缘0.5cm平缝。
(3)拼合面罩杯。
将拼合好的罩杯前片与侧片正面相对,大片在下,小片在上,用平车沿分割处距离边缘0.5cm平缝。
平车线迹要求宽窄一致、平整顺畅、无落针、跳针、无断线(线迹要求参考上表3-6)。
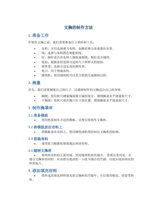
文胸的制作方法1. 准备工作在制作文胸之前,我们需要准备以下材料和工具:•布料:可以选择弹力布料,如棉质弹力布或蕾丝布等。
•线:选择与布料颜色相配的线。
•针:细针适合在布料上细致地刺绣,粗针适合缝纫。
•钮扣:根据喜好选择合适的尺寸和样式的钮扣。
•弹性带:选择合适长度的弹性带。
•剪刀:用于剪裁布料。
•缝纫机:使用缝纫机可以更方便地完成缝制过程。
2. 测量首先,我们需要测量自己的尺寸,以确保制作的文胸适合自己的身材。
•胸围:使用软尺测量胸部最丰满的部分,围绕胸部水平地量取尺寸。
•下胸围:将软尺放在胸口以下的位置,围绕胸部水平地量取尺寸。
3. 制作胸罩杯3.1 准备模板•使用纸张制作合适的模板,以便后续制作文胸杯。
3.2 将模板放在布料上•将模板放在布料上,使用钢笔或铅笔绘制出文胸杯的轮廓。
3.3 剪裁布料•使用剪刀根据轮廓剪裁出两块布料。
3.4 缝制文胸杯•将两块布料的正面对接,使用缝纫机将其缝合。
需要注意的是,在缝合文胸杯的同时,应该留出底部的一小段不缝合的空隙,以便后续的填充材料的加入。
4. 添加填充材料•将所选的填充材料填充到文胸杯的空隙中,可以使用棉花、硅胶等材料。
5. 制作内衬(可选)•可以根据需要制作文胸的内衬,以增加舒适度和支撑度。
•使用与文胸杯相同的方式制作内衬杯,并将其缝合到文胸杯的内侧。
6. 制作背带和背扣•使用适量的弹性带来制作胸罩的背带,可以根据自己的需求调整背带的长度。
•根据所选钮扣的款式和尺寸,将背带与背扣连接。
7. 缝制文胸的底部•将文胸杯的底部与弹性带对齐,使用缝纫机缝合。
8. 最后调整•制作完成后,可以穿上文胸,进行最后的调整和修补,以确保舒适度和合身度。
结论通过以上的步骤,我们可以制作出一件适合自己的文胸。
当然,在制作过程中需要注意尺寸的测量和布料的选择,这样可以保证最终制作出来的文胸既舒适又合身。
希望这份文档对制作文胸有所帮助!。
女仕内衣结构的基本理论与原理掌握构成胸围结构的基本理论和原理是通向女仕内衣结构设计科学化,标准化,规范化和实施最终造型的必要条件和必经之路.它的基本内容是由人体测量.女仕内衣规格和基本纸样的女仕人体结构设计的基本原理组成.它对胸围、内衣、内裤物料的选择,制造和基本结构的形成,发展,变化和各类款式给予指导.一.测量这里所采用的量体方法不同于服装成衣传统的量体裁衣.它是以测量人体的基本尺寸作参数,而不是为设计某种服装所测量的尺寸.即为任何服装内衣的设计确定的内限尺寸.(凈尺寸):标准尺寸是在此基础上根据不同的布料、弹力、辅料、综合优化人体.穿用者爱好、流行等因素加以修正完善的.旨达到理想化、标准化和可塑性的目的.有些方法并不注重人体各尺寸的实录,而是在可能的范围里优化以达到弥补人体自然缺陷的目的.因此,具有理想化和广泛的实用价值.测量方法:(一).内衣测量比成衣更准确、严谨.所以在量体时一定要得到准确数据.为了保证各部位测量尺寸的准确性,以避免凭借经验的猜测.例如:围度测量要先确定测位的凸凹点.测量胸围以胸上围的凸点为测点.测量腰应以腰的凹部为测点,然后作水平测量长度.(二).要采用客人规定或公司规定的计量单位测量,测量时所采用软尺的单位,一般都以厘米计,以求得标准单位的规范统一.(三).在测量围时,手持软呎O的一端紧贴测点,水平绕测一周并记下读数,软呎贴紧测位一周时,其状态应以软尺既不能脱落,被测者又没有明显的勒紧感为最佳,长度测量一般随人体起伏,并通过中间定位的测点进行测量.1.胸围,以胸部最丰满的胸凸点为测点,将软呎水平绕胸部一周,记下读数即为胸围的呎寸.2.下胸围,以杯下处为测点,水平绕一周为下胸围尺寸.3.腰围,以腰部最凹处,即上肢自然下垂时关节与腰部的对应点为测点,水平一周为腰围呎寸.4.臀围,以臀部最丰满处.水平绕臀部一周为臀围尺寸.5.杯点距,人自然站直,持软呎水平线,记下读数即为两乳点呎寸.6.肩高,人自然站立,持软呎O的一端贴紧乳点,至肩顶,为肩高尺寸.二.胸围内裤规格和参考呎寸内衣标准化的特点,随着合隆公司飞速发展,各种技术资料在公司范围内(甚至外发厂)传递沟通日趋扩大.这就要求产品规格具有适应面广.科学性强,标准化高和易记的特点,为了适应管理,主要表现在规格呎吋划分非常详细号型清楚,让不同层次级别的管理人员,技术人员了解相关的业务知识,便于跟进自己的工作,推进公司的效率欧洲人体(女仕)呎寸呎码70 75 80 85 90 95 100 105 110下围68-72 73-77 78-82 83-87 88-92 93-97 98-102 103-107 108-112A 82-84 87-89 92-94 97-99 102-104 107-109 112-114 117-119 122-124B 84-96 89-91 94-96 99-101 104-106 109-111 114-116 119-121 124-126C 86-88 91-93 96-98 101-103 106-108 111-113 116-118 121-123 126-128D 88-90 93-95 98-100 103-105 108-110 113-115 118-120 123-125 128-130DD 90-92 95-97 100-102 105-107 110-112 115-117 120-122 125-127 130-132F 92-94 97-99 102-104 107-109 112-114 117-119 122-124 127-129 132-134腰65.67.70 68.70.73 72.74.77 76.78.81 80.82.85 84.86.89 89.91.94 95.97.100 101.103.106 围87.93.99 90.96.102 93.99.102 96.102.108 100.106.112 104.110.116 109.115.121 114.120.126 119.125.131呎36 38 40 42 44 46 48 50 52码胸84 88 92 96 100 104 110 116 122腰65.67.70 78.70.73 72.74.77 76.78.81 80.82.85 84.86.89 89.91.94 95.97.100 101.103.106 围87.93.99 90.96.102 93.99.102 96.102.108 110.106.112 104.110.116 109.115.121 114.120.126 119.125.131呎码S M L XL XXL XXXL 胸84-88 88-92 96-100 104-110 116-122 128-134 腰66-70 70-74 78-82 86-91 97-103 109-115 围93-96 96-99 102-106 110-115 120-125 130-135(LINDEX 公司提供)欧洲大多数国家都以此数据为标准,但亚洲,如中国,日本,韩国等有不同.欧洲国家,女人的肩膀比较宽,象中国的男人一样,而中国、日本的女人肩膀和胸脯比较窄,腰也纤细,所以,在纸样呎寸上,在定纸样原型上就有很大的区别.亚洲人体(女仕)呎寸规格下胸围上胸围A B C65 63-67 73-75 76-78 78-8070 68-72 78-80 81-83 83-8575 73-77 83-85 86-88 88-9080 78-82 88-90 91-93 93-9585 83-87 93-95 96-98 98-100(日本华哥尔公司提供)所以,纸样设计师在定型前,必须首先了解清楚自已跟哪些国家的客人,意会和领悟客人提供的技朮信息和技朮内容。
文胸生产流程工序下载温馨提示:该文档是我店铺精心编制而成,希望大家下载以后,能够帮助大家解决实际的问题。
文档下载后可定制随意修改,请根据实际需要进行相应的调整和使用,谢谢!并且,本店铺为大家提供各种各样类型的实用资料,如教育随笔、日记赏析、句子摘抄、古诗大全、经典美文、话题作文、工作总结、词语解析、文案摘录、其他资料等等,如想了解不同资料格式和写法,敬请关注!Download tips: This document is carefully compiled by the editor. I hope that after you download them, they can help yousolve practical problems. The document can be customized and modified after downloading, please adjust and use it according to actual needs, thank you!In addition, our shop provides you with various types of practical materials, such as educational essays, diary appreciation, sentence excerpts, ancient poems, classic articles, topic composition, work summary, word parsing, copy excerpts,other materials and so on, want to know different data formats and writing methods, please pay attention!文胸作为女性内衣的重要组成部分,在现代社会扮演着不可或缺的角色。
文胸类工业纸样生产实例①:普通文胸纸样一、分析样衣,整理制单资料1.款式图(图6-1)3.样衣结构与工艺流程分析(图6-2)根据制单的实际情况将款式结构、制作工艺分析等基本的资料整理出来,便于后面的纸样制作以及排料算料。
从图中可以得出这一款式总有纸样数11片,其各自用料见表6-1。
根据样衣展示,此款式工艺感慨如下(表6-2):4.尺寸测量(表6-3)二、纸样制作1.纸样设计思路(1)罩杯。
首先根据钢圈配图的基本原理,进行净样的结构制图。
然后再根据客供尺寸进行相应的调整。
最后再根据基本净样将面杯、里垫、袋布等纸样作出。
(2)下扒与后片。
根据钢圈的形状,将下扒作出,最应该注意的就是对于下扒纸样的处理,以及上下围的缩缝量的处理(按照每10cm含0.5cm的缩率设置)。
在这一款式纸样的制作中较难处理的就是对于尺寸和罩杯造型的综合把握。
2.净样制作(1)对于钢圈配图的具体的操作步骤,可以参照《内衣纸样设计原理与实例》。
在这里注意杯底长与钢圈长的关系,杯底在钢圈长的基础上总加钢圈空位1.5cm。
另外,a与b处的拼接要圆顺,整个杯底弧线要与钢圈的形状相匹配(图6-3)(2)下杯的破缝处理。
注意要调整杯骨弧线以及杯底弧线的圆顺,罩杯省不要作的太大,一般为1.5~2.5cm的大小(图6-4)。
(3)面杯杯边是花边,需要直线,首先如图所示将上杯与下杯以BP点为中心,将杯骨对齐,并将形成的罩杯省平分;其次将对齐后的这样沿罩杯省的角平分线展开,使杯边成为一条直线;最后将面杯纸样按照图示完成(上图6-5)。
(4)棉垫与袋布的制作。
袋布要注意袋口的取舍,确保袋口大小为4.5cm 左右。
棉垫在袋布的基础上,将杯骨平行下降1.5~2cm截取(图6-6)。
(5)下扒与后片的制作。
注意下围和上围的缩缝量处理,前中可作弧线处理(图6-7)。
3.毛样制作(图6-8)毛样的制作也就是在净样的基础上增加缝份和加注纸样详细信息的过程。
前面的纸样分析中,注明了各条拼合缝的工艺处理以及缝份大小。
西安工程大学内衣工艺流程内衣11班孙梓仁2015/6/18目录第一章款式分析1.1 效果图1.2 款式图1.3 款式说明1.4 规格尺寸表第二章样板制作2.1 结构图2.2 净样放缝第三章材料选择3.1 面料选择(表格形式)3.2 辅料选择(表格形式)第四章工艺单设计第五章裁剪方案设计第六章排料方法与排料图第七章缝纫工艺设计7.1 所需设备7.2 工艺介绍7.3 工艺流程图第八章包装设计第一章款式分析1.1 效果图1.2 款式图1.3 款式说明这一款文胸的定位是20岁到30岁这一年轻的女性群体,这款文胸的杯片采用了上下两片式的设计,是较为典型的裁片式文胸的设计特点,而较为浅的下扒设计也减轻了文胸的聚拢效果更为明显。
内裤走的是性感主义的风格同文胸一样采用的较少的面料的设计,但是在内裤的前后片采用的高弹力的氨纶面料,可以更好的贴合人体。
1.4 尺寸规格表文胸内裤第二章样板制作2.1 结构图文胸:①罩杯②下扒内裤2.2 净样放缝第三章材料选择3.1 面料选择文胸内裤3.2 辅料选择第四章工艺单设计文胸缝制工艺单内裤缝制工艺单第五章裁剪方案设计1、裁剪工艺设计生产文胸和底裤各1500件,规格与件数如下表所示。
已知裁剪车间裁床为8m长,电剪最大裁剪厚度为15cm。
确定裁剪方案如下。
方案:共分2床,每床铺布150层,每层套裁5件,符合生产条件。
而且每床都是大小5个规格进行套裁,便于排料时互相穿插,有效地利用面料,节约用料。
这个方案中,没有不必要的重复劳动,裁剪效率高。
2{(1/70A+1/70B+1/70C+1/75A+1/75B)*150(1/70B+1/70C+1/75A+1/75B+1/75C)*150}第六章排料方法与排料图1.排料原则一般遵循先长后短.先大后小.先主后次.见缝插针.见空补白的原则。
(1)先长后短。
排料时要先排较长的部分,如前.后裤片,文胸后片等;后排较短的部件,如底裆.文胸脊心等。
文胸类工业纸样生产实例①:普通文胸纸样一、分析样衣,整理制单资料1.款式图(图6-1)3.样衣结构与工艺流程分析(图6-2)根据制单的实际情况将款式结构、制作工艺分析等基本的资料整理出来,便于后面的纸样制作以及排料算料。
从图中可以得出这一款式总有纸样数11片,其各自用料见表6-1。
根据样衣展示,此款式工艺感慨如下(表6-2):4.尺寸测量(表6-3)二、纸样制作1.纸样设计思路(1)罩杯。
首先根据钢圈配图的基本原理,进行净样的结构制图。
然后再根据客供尺寸进行相应的调整。
最后再根据基本净样将面杯、里垫、袋布等纸样作出。
(2)下扒与后片。
根据钢圈的形状,将下扒作出,最应该注意的就是对于下扒纸样的处理,以及上下围的缩缝量的处理(按照每10cm含0.5cm的缩率设置)。
在这一款式纸样的制作中较难处理的就是对于尺寸和罩杯造型的综合把握。
2.净样制作(1)对于钢圈配图的具体的操作步骤,可以参照《内衣纸样设计原理与实例》。
在这里注意杯底长与钢圈长的关系,杯底在钢圈长的基础上总加钢圈空位1.5cm。
另外,a与b处的拼接要圆顺,整个杯底弧线要与钢圈的形状相匹配(图6-3)(2)下杯的破缝处理。
注意要调整杯骨弧线以及杯底弧线的圆顺,罩杯省不要作的太大,一般为1.5~2.5cm的大小(图6-4)。
(3)面杯杯边是花边,需要直线,首先如图所示将上杯与下杯以BP点为中心,将杯骨对齐,并将形成的罩杯省平分;其次将对齐后的这样沿罩杯省的角平分线展开,使杯边成为一条直线;最后将面杯纸样按照图示完成(上图6-5)。
(4)棉垫与袋布的制作。
袋布要注意袋口的取舍,确保袋口大小为4.5cm 左右。
棉垫在袋布的基础上,将杯骨平行下降1.5~2cm截取(图6-6)。
(5)下扒与后片的制作。
注意下围和上围的缩缝量处理,前中可作弧线处理(图6-7)。
3.毛样制作(图6-8)毛样的制作也就是在净样的基础上增加缝份和加注纸样详细信息的过程。
前面的纸样分析中,注明了各条拼合缝的工艺处理以及缝份大小。
不知各位板师制板是先画前片还是先画后片,但国际通用是先画后片。
因为相比较后片的变化要比前片小。
以一个变化小的衣片为基础,更方便调节整体结构与平衡。
当我们先确定了后领口宽后,作为女装来讲,前领口宽最好不要大过后领口宽。
而且有些款式结构前领口宽还应该小一些。
加宽或改窄前领口宽是和撇胸有直接关系的。
做撇胸的方法有丙种:一种是先确定撇胸的大小,再画前领口宽。
或是将纸样的前止口剪开,颈点随着移动(图一)。
另一种方法是在颈点不动的情况下,以袖窿深线为基点,前止口腰节处向外放出l厘米,与基点向上至领口连一条直线(图二)。
第一种方法是将前领口加宽、止口线加长了。
这样做的结果是,驳口线会有浮起发空的感觉,前胸会很暴露,不符合女性审美。
有时还会造成划口。
当加宽前领口的同时,肩宽也要向外移动。
如果不加大冲肩量,前宽也要受到影响。
所以作为女装,开宽前领口是弊大于利。
而第二种方法实际上是将前领口改窄了。
也就是我们说的倒撇胸。
这种方法适用于关门领以及无领结构的服装。
这样做可以很好的控制前宽,前胸会很服帖。
不会因为前宽过宽而造成前宽处出溜和视觉上显得臃肿。
西服领的上衣前后领口宽一致就可以了。
如果不是特殊的体型,前后腰节也保持一样,上平线在一条线上。
作为男西装前领口可以适当开宽。
可以加大冲肩量来控制前宽,这样肩部在视觉上得到了夸张,显得很魁梧,前撇胸的推门和归拢能使前胸更为饱满。
撇门量完善胸部造型胸省存在前衣片袖窿长之中,无论从立体或平面理解胸省。
当把前衣片平铺在人体或人台上,在袖笼处始终有一定余量,这样会使前衣片袖笼比后衣片袖笼要短些。
胸省的量大小是根据体型、胸高变化而变化。
(胸高的变化是随着身高,乳房高低的变化而变化),为解决胸省的取值。
在上装制板时,直接将胸省绘制在袖窿上,先在前袖窿弧线的中点处确定一点的a,并连接BP点,以BP点为圆点,以夹角12度,再连接b点绘制出前袖窿底部弧线。
由于胸省从前侧缝中分离出来,只需运用转省的原理,就可以自由设计出多样的省来(如图)。
文胸生产工艺流程文胸是女性内衣中常见的一种。
它既可以提供支撑和舒适感,又可以让女性的身材更加迷人。
文胸的生产工艺流程包括设计、裁剪、缝制、装配和包装等环节。
首先是设计阶段。
文胸的设计关乎到款式、尺寸、材质和颜色等因素。
设计师会根据市场和消费者的需求,提供一些创新和时尚的设计方案。
设计师还需要考虑到文胸的功能性,比如提升胸部,修饰身材等。
设计完成后,就可以进入下一阶段。
第二阶段是裁剪。
裁剪师根据设计图纸和尺寸要求,将面料和内衬裁剪成相应的形状和尺寸。
这需要一定的技术和经验,以确保裁剪出来的布料能够精确地符合设计要求。
第三阶段是缝制。
缝制工人将裁剪好的布料按照设计要求进行缝制。
这需要熟练的缝纫技巧和专业的缝纫设备。
缝制工人会使用一些专业的缝纫机来进行各种不同的缝制操作,比如直线缝、弧线缝、平缝、拉链等。
第四阶段是装配。
装配工人将缝制好的各个部件进行组合和装配。
这需要一定的手工操作和细心的调整。
装配工人会使用一些工具,比如钳子、弹簧等,来确保各个部件能够牢固地连接在一起,并且能够提供合适的支撑和保护。
最后是包装。
包装工人将生产好的文胸进行包装和标签处理。
包装的方式可以根据品牌和市场需求进行设计。
一般情况下,文胸会被放入塑料袋中,并且附上一些标签和洗涤说明。
然后,文胸会被装入盒子或袋子中,准备出售。
整个生产工艺流程需要严格的品控和质量管理。
每个环节都需要进行检查和测试,以确保生产出来的文胸符合质量标准和市场需求。
一些大型制造商还会进行第三方质量认证,以进一步保证产品质量和安全性。
总结起来,文胸的生产工艺流程包括设计、裁剪、缝制、装配和包装等环节。
每个环节都需要专业的技术和设备,并且需要进行严格的质量管理和品控。
通过不断的创新和改进,文胸生产行业能够满足不同消费者的需求,并且为女性提供更加舒适和美丽的内衣产品。
内衣生产工艺文胸生产工艺设计LG GROUP system office room 【LGA16H-LGYY-LGUA8Q8-LGA162】(一)生产制单1.尺寸表(表3-4)表3-4(二)产品结构组成分析这一款式为单褶杯基本款式的变化图,罩杯前片与侧片纸样按照款式结构再次分割,下扒分割位置与前杯纸样的分割处对齐。
本款式纸样总共为7片(图3-23),每片纸样运用的面料参照物料单(表3-5)。
图3-23表3-5(三)生产流程分析本款内裤的结构组成分析,以倒叙的方式展示这一款式的基本生产次序。
根据这一流程分析可以得出,完成这一款式成品所需的工序,并根据款式效果,针对每道工序选用相应的工艺做法、机械设备,并制订出完整的生产工艺流程以及质量标准(图3-24)。
图3-24(四)生产制作步骤1.裁剪将工业用毛样按照纸样说明,选择好面料、布纹线按照所需份数,将其裁切下来,准备缝纫。
注意剪口的位置及深度,深度通常为缝份的一半,文胸类不需要剪口。
一般来说,需要剪口的位置是钉唛头的位置、特殊工艺缝制的位置,以及面与里发对位点的位置。
图3-25将罩杯海绵里面朝上,用四点曲折缝线迹拼合,拼缝处上下各有一宽的纱捆(目的是使拼合处圆滑平整、不呲牙)。
先拼合前杯、侧杯,再拼合中缝,完成整个罩杯的拼缝。
线迹要求宽窄一致、平整顺畅、无落针、跳针、无断线、线路拉长不断线(线迹要求参考表3-6)。
表3-6图3-26(1)拼合前罩杯。
将前片罩杯的两片正面相对,大片在下,小片在上,用平车沿分割处距离边缘平缝。
(2)拼合侧罩杯。
将侧片罩杯的两片正面相对,大片在下,小片在上,用平车沿分割处距离边缘平缝。
(3)拼合面罩杯。
将拼合好的罩杯前片与侧片正面相对,大片在下,小片在上,用平车沿分割处距离边缘平缝。
平车线迹要求宽窄一致、平整顺畅、无落针、跳针、无断线(线迹要求参考上表3-6)。
4.面杯缉装饰线(图3-27)图3-27将面罩杯的三条拼缝的缝份做分缝处理,然后用四点曲折缝平缝,作出面杯的装饰线。
全尺寸精确制作公式(无感文胸斜拉文胸)无感文胸,或斜拉文胸,是一类既承托胸形,又能让人自由呼吸、像宽松睡衣一样体感舒适,并且可以用洗衣机随便洗的文胸。
本文用简单的窍门做出自然优美的曲线和最精确专业的效果,适合所有胸围、所有罩杯,为设计师制作文胸模板、女红达人DIY 高品质文胸提供技术支持。
从根源上掌握“量身定做”,避免去记一些难以理解或把握的曲线和角度。
制作者素质要求:会加减乘除,会算扇形弧长(︒⨯3602扇形张角扇形弧长=r π),知道“边长比为3:2:1的三角形其内角是30°、90°、60°”,会用直尺、圆规、量角器作图,会用软尺(或用绳子量),会简单缝纫,耐心细致。
制作罩杯和土台时一定要先剪纸样。
功力浅的土台和罩杯千万别用有弹性的布料,尤其要在缝纫时对照纸样,如有走形要改回来。
若技术实在不行,也可以用镶边、扎线等方法固定某些边的长度。
下面讲述简化模型、量体,以及“高土台3/4罩杯”、“低土台全罩杯”两类文胸的实例和制作方法。
一、简化模型多数人的躯干是扁的。
“斗鸡眼”文胸却是以圆柱为躯干模型,当然会不合身。
如“简化模型图”所示,对“胸口高度的躯干横切面”做简化处理。
参照多数人的情况,躯干宽度与厚度之比图中定为3∶2。
这个比值与本文的文胸制作无关,不同躯干形状的人都适合本文的文胸。
丘底盘可能没这么宽,这样设计可以改善某些人的胸形。
二、量体、A ’在体侧1/3厚度处,C 、C ’在体中线。
最好在吸气扩胸状态,用软尺量出A ’DC ’和ABC ,再分别除以2就得到r 和R 了。
三、高土台3/4罩杯文胸分六个方面论述。
(一)实例图中文胸,r =8厘米,R =10厘米,比A 杯小一点。
从左到右依次是“正面”、“背面”、“侧面呼气收胸”、“侧面吸气扩胸”、“侧面前俯”。
视觉效果还可以。
而且不束缚胸腔,无论剧烈运动、上肢伸展,还是饱食、睡觉,都有非常舒适的体感,也不会脱开移位。
儿童秋衣纸样制版
制图尺寸:单位cm
衣长46 胸围62 肩宽26 袖长38
画图步骤:
1.画一条上平线
2.按衣长画下平线,做两条线的垂直线,也就是前中线。
3.按2胸/10 3画袖笼深,15.5,也就是胸围线。
4.按半胸/10 2=
5.1cm画领宽,领深相同,画出领口弧线。
5.画落肩深,按半胸/10-0.5.
6.按肩/2=13画肩宽,连接肩缝线。
7.按冲肩量1.5画前宽线。
8.按胸/4=15.5画胸围肥
9.前宽线上去4cm与胸围点画斜线,画顺袖笼弧线。
10.连接胸围肥点至下摆,我们把它剪下来摞裁后片。
11.在侧领点向上找领深1.5cm做后领口弧线。
12.在肩袖点处上移1.5cm与侧领点连接后肩缝线。
13.画顺后袖笼弧线。
袖子步骤:
1.画上平线.
2.按照袖长减去袖口画下平线
3.按胸/10 3=9.1画袖山深
4.按AH长画前后袖山斜线。
5.前袖山斜线分成两等份,后袖山斜线分成三等份.
6.画顺袖山弧线。
7.连接前后袖缝,完。
内衣生产工艺流程内衣生产工艺流程内衣作为我们日常生活中必不可少的衣物之一,无论在舒适性、质量和外观上都需要严格的生产工艺流程来保证。
下面是一个简单的内衣生产工艺流程的介绍,以帮助大家更好地理解内衣的生产过程。
1. 设计阶段:内衣生产的第一步是进行设计。
设计师根据市场需求和流行趋势,设计出款式、图案和颜色等元素,形成内衣的初步设计图。
2. 原材料采购:生产内衣所需的原材料包括面料、花边、钩眼、肩带等。
生产商需要根据设计需求,从供应商处采购所需的原材料。
3. 裁剪面料:根据设计图纸,将采购来的面料进行裁剪。
裁剪工用剪刀将面料按照所需的尺寸和形状进行切割,以便后续的缝制工艺。
4. 缝制工艺:在缝制工艺中,裁剪好的面料会通过缝纫机进行缝制。
不同部位的面料会采用不同的缝制方法,如平缝、开叉缝、贴袋等,以确保内衣的结构和外观。
5. 辅助工艺:除了缝制外,内衣还需要进行一些辅助工艺。
比如,安装钢圈、衬垫、肩带调节和钩眼等。
这些工艺步骤会在内衣缝制的不同阶段进行。
6. 整烫和整粘:内衣完成缝制后,需要通过整烫机对内衣进行整烫,以消除缝制过程中可能出现的褶皱和赘皱。
接下来,粘合剂会被喷洒在内衣的关键部位,如钩眼位置和肩带接口,以加强内衣的结构。
7. 质检:内衣生产的最后一个步骤是质检。
质检员会对每一件内衣进行严格的检查,以确保内衣的质量和外观达到标准要求。
如有发现任何问题,将会及时更换或修复。
8. 包装和出货:经过质检合格的内衣将被包装好,准备出货。
包装过程中,内衣会被放入透明塑料袋中,并附上吊牌和热敷标签等。
然后,内衣被装箱并运往销售地点。
以上是一个基本的内衣生产工艺流程。
当然,不同的内衣生产企业可能会有一些细微的差异,但总体上,这个流程可以帮助我们了解内衣的生产过程。
通过优化和精进这一生产工艺流程,内衣制造商可以提高产品质量和生产效率,为消费者提供更好的内衣产品。
内衣的缝制制造流程内衣作为贴身衣物,在服装行业中扮演着至关重要的角色。
其缝制制造流程十分复杂,牵涉到多个环节。
本文将为您详细介绍内衣的制造流程,让您对内衣的生产过程有更深入的了解。
设计与策划内衣的制造流程首先从设计与策划开始。
设计师根据市场需求和潮流趋势,设计出新款式的内衣。
设计稿确定后,制定生产计划,包括定制面料、配件等。
选择面料内衣的质量与面料选择息息相关。
生产厂家会根据设计要求选择合适的面料,如棉布、丝绸、蕾丝等。
面料经过检验后,送入生产环节。
裁剪裁剪是内衣制造的第一道工序。
按照设计稿的要求,使用裁剪机将面料裁剪成不同的部件,如杯罩、衣身、肩带等。
裁剪完成后,将部件分开,便于后续的缝制。
缝制裁剪完成后的部件将送至缝纫工人手中。
根据设计要求,使用缝纫机将各个部件缝合在一起,形成完整的内衣产品。
缝纫工人需具备精湛的技艺,确保每个细节都符合要求。
着装经过缝制的内衣会送至着装环节。
在这一环节,工人会为内衣加入胸垫、钢圈等辅助装置,使内衣更具美化效果和支撑性。
着装是内衣制造中不可或缺的一环。
检验质量每一件制成的内衣都将进行严格的质量检验。
工人会检查内衣的缝合、尺寸、配件是否符合要求。
只有通过质量检验的内衣,才能被送往包装环节。
包装通过了质量检验的内衣将被包装成成品。
生产厂家会为内衣选择合适的包装方式,保证内衣在运输和销售过程中不受损坏。
包装完成后,内衣将准备上市销售。
总结内衣的制造流程虽然复杂,但每个环节都是不可或缺的。
设计、裁剪、缝制、着装、检验和包装,每个环节都需要工人们精湛的技艺和耐心。
只有经过严格的流程,才能制造出高质量的内衣产品,满足消费者的需求。
希望通过本文的介绍,您对内衣的缝制制造流程有了更加全面的了解。
内衣作为人们日常生活中不可或缺的服装单品,其生产过程背后的辛勤劳动和精密工艺同样值得我们的尊重。
文胸纸样尺寸及制作步骤文胸纸样尺寸及制作步骤在文胸纸样设计中,为达到文胸的合体度,应考虑多种因素,例如,钢圈的长度以及内径大小、钢圈的形态,鸡心的形状、大小,罩杯的高度、深度,侧比的宽窄等。
因此,需要对文胸的结构制图作进一步的修改,使其成为更加规范化、更加简洁、易于操作、便于理解的文胸基本纸样。
(一)文胸基本纸样结构尺寸1. 杯宽尺寸根据人体测量的尺寸而来,一般以75B为基码,杯宽为19.5~20.5cm(包括基本呼吸量和捆条宽度)。
2. 前后杯宽尺寸为了达到集中胸部的功能,前杯宽尺寸小于实际人体乳房尺寸,同样后杯宽尺寸大于实际人体乳房尺寸。
前杯宽=杯宽/2—(0.75~1)cm后杯宽=杯宽/2+(0.75~1)cm3. 杯高尺寸下杯高=8.5~9.5cm(包括捆条宽度)4. 罩杯省尺寸罩杯省=杯宽/2±0.5cm(二)制作步骤1. 确定BP点O做一条水平线BL为胸围线,在线上取一点O作为乳点(BP)。
2. 确定心鸡位点A在胸围线左上方2cm处出作平行线,在这一平行线上取点A,距胸点O距离9cm,为前杯宽尺寸,这一点就是罩杯的鸡心位端点。
3. 确定侧位点B在胸围线右上方3.5cm处出作平行线,在这一平行线上取点B,距胸点O距离11cm,为后杯宽尺寸,这一点就是罩杯的侧位端点。
4. 作杯高线OC连接心位点A与侧位点B,通过胸点O做AB的垂线OC,即为杯高线(4cm)。
5. 作罩杯省DOD’以罩杯省/2为间距在下杯高线两侧作平行线,胸高点O为圆心下杯高8.5cm 为半径,在两平行线上取两点D、D’,即为罩杯的下缘点。
分别将两胸省线(OD、OD’)平均分为三等份,在靠近胸点(O)的等分点垂直斜线向外凸出0.6cm,以平滑的曲线连接OD、OD’,完成下杯省弧线。
6. 作捆碗弧线AD、BD’将前下捆碗斜线AD平均分为两等份,等分点垂直斜线向外凸出1cm,将后下捆碗斜线BD’平均分为两等份,等分点垂直斜线向外凸出1.3cm,分布以平滑的曲线连接心位点A与下缘点D、侧位点B与下缘点D’,完成捆碗弧线。
文胸纸样尺寸及制作步骤
在文胸纸样设计中,为达到文胸的合体度,应考虑多种因素,例如,钢圈的长度以及内径大小、钢圈的形态,鸡心的形状、大小,罩杯的高度、深度,侧比的宽窄等。
因此,需要对文胸的结构制图作进一步的修改,使其成为更加规范化、更加简洁、易于操作、便于理解的文胸基本纸样。
(一)文胸基本纸样结构尺寸
1. 杯宽尺寸
根据人体测量的尺寸而来,一般以75B为基码,杯宽为19.5~20.5cm(包括基本呼吸量和捆条宽度)。
2. 前后杯宽尺寸
为了达到集中胸部的功能,前杯宽尺寸小于实际人体乳房尺寸,同样后杯宽尺寸大于实际人体乳房尺寸。
前杯宽=杯宽/2—(0.75~1)cm
后杯宽=杯宽/2+(0.75~1)cm
3. 杯高尺寸
下杯高=8.5~9.5cm(包括捆条宽度)
4. 罩杯省尺寸
罩杯省=杯宽/2±0.5cm
(二)制作步骤
1. 确定BP点O
做一条水平线BL为胸围线,在线上取一点O作为乳点(BP)。
2. 确定心鸡位点A
在胸围线左上方2cm处出作平行线,在这一平行线上取点A,距胸点O距离9cm,为前杯宽尺寸,这一点就是罩杯的鸡心位端点。
3. 确定侧位点B
在胸围线右上方3.5cm处出作平行线,在这一平行线上取点B,距胸点O距离11cm,为后杯宽尺寸,这一点就是罩杯的侧位端点。
4. 作杯高线OC
连接心位点A与侧位点B,通过胸点O做AB的垂线OC,即为杯高线(4cm)。
5. 作罩杯省DOD’
以罩杯省/2为间距在下杯高线两侧作平行线,胸高点O为圆心下杯高8.5cm 为半径,在两平行线上取两点D、D’,即为罩杯的下缘点。
分别将两胸省线(OD、OD’)平均分为三等份,在靠近胸点(O)的等分点垂直斜线向外凸出0.6cm,以平滑的曲线连接OD、OD’,完成下杯省弧线。
6. 作捆碗弧线AD、BD’
将前下捆碗斜线AD平均分为两等份,等分点垂直斜线向外凸出1cm,将后下捆碗斜线BD’平均分为两等份,等分点垂直斜线向外凸出1.3cm,分布以平滑的曲线连接心位点A与下缘点D、侧位点B与下缘点D’,完成捆碗弧线。
7. 作上杯边AE与肩夹BE
在后杯宽线靠近侧比点3.5cm处做垂线,在垂线上取一点E,距侧位比点7cm,以平滑曲线连接侧位点B——肩夹点E——心位点A,其中,上杯边于中点处向外凸出0.8cm;肩夹弯于中点处向内凹进0.6cm。
8. 作上杯边AC’B(无肩夹)
如果罩杯无肩夹则在杯高线上距胸点4cm取一点C’,以平滑曲线连接上杯边AC’B,完成上杯边。
至此完成文胸的罩杯基本结构制图(图4—15)。