看懂化验单,各种指标的代表意义
- 格式:doc
- 大小:630.00 KB
- 文档页数:11
各种化验单的含义1。
血常规一般看病最常做的就是3大常规,这也是住院病历里面必须的,特别是小孩子发烧感冒时,建议大家去医院要自己要求验,看看是不是病毒感染,这样可以避免医生滥用抗生素。
血常规化验现在一般取指尖血(过去取耳垂末梢血),内容包括血红蛋白浓度、白细胞计数和分类及血小板计数,均用英文字首缩写表示。
血红蛋白(HGB) 正常值为120-150g/L白细胞计数(WBC) 正常值为4×109/L-10×109/L其中中性白细胞(NEUT%)正常时为0.5-0.7淋巴细胞(LYM%) 正常时为0.2-0.4嗜酸细胞(MXD%) 正常时为0-0.02血小板(PLT ) 正常值为100×109/L-300×109/LHCT红细胞平均体积(MCV)正常值为82-92fL平均血红蛋白浓度(MCHc)正常值为340-360g/L临床意义:如果HGB值低于120g/L,就说明有贫血存在,应该进一步检查是什么性质的贫血,如果HGB值高于160g/L,可能是因为患有血红蛋白增高症或者血液被浓缩的缘故,WBC代表的白细胞是人体的防御系统的重要组成,相当于国家的军队,共总数的增高(超过10×109/L)时,多表明有炎症、感染存在,此时病人多有发热症状,如果白细胞总数太高在(30-50)×109/L以上,病人是于少年儿童或年青人,伴有较严重的不能解释的贫血,请不要掉以轻心,应该进一步做骨髓穿刺检查,排除白血病的可能,白细胞总数低于4×109/L,可由接受放射线,病毒感染药物及化学物质中毒等引起。
中性白细胞比例增高多意味着感染(特别是细菌感染)存在,淋巴细胞增高多见于慢性疾病及长期接受放射线照射,嗜酸性白细胞增高时,往往说明体内有过敏原存在引起的过敏,如寄生虫(蛔虫多见),过敏性炎症,过敏反应等。
PLT减少时,可能会有出血,如血小板减少性紫癜等,增高时,说明血液呈高凝状态,易发生血栓。
看懂化验单(蛮有归纳性的,学医的有必要把此当珍藏版呵呵)一,尿常规二,血常规1 / 192 / 193 / 19三,其他检查4 / 195 / 19五,生化检测6 / 197 / 19检验项目英文缩写正常值范围临床意义谷丙转氨酶/丙氨酸氨基转移酶SGPT/ALT8 / 190-40U/L①显著增高见于各种肝炎急性期药物引起的肝病肝细胞坏死。
②中度增高,肝癌、肝硬化、慢性肝炎及心梗。
③轻度增高胆道阻塞性疾病。
总胆红质素T-BIL0~18.8umo1/1总胆红素增高,如肝细胞损害、肝内和肝外胆道阻塞、溶血病、新生儿溶血性黄疸。
9 / 19直接胆红素D-BIL0~6.84umo1/1参考总胆红素总蛋白TP10 / 1960~80g/1血清总蛋白增加①脱水如水份摄入不足下痢呕吐糖尿病酸中毒,肠梗阻或穿孔,灼伤,外伤性休克,急性传染病等。
②多发性骨髓瘤单核细胞性白血病③结核,梅毒,血液原虫病等。
血清总蛋白降低①出血、溃疡、蛋白尿等②营养失调、低蛋白饮食、维生素缺乏症、恶性肿瘤、恶生贫血、糖尿病、妊娠毒血症等。
血清白蛋白ALB35.0~55.0G/L与血清总蛋白测定基本相同11 / 19碱性磷酸酶ALP成人20-110U/L儿童20-220U/L增高见于①骨髓疾患②肝胆疾患③其它甲亢甲状腺腺瘤、甲旁亢。
γ-谷氨酰基转移酶GGT12 / 19(γ-GT)<50U/L①明显增高:肝癌、阻塞性黄疸、晚期性肝硬化、胰头癌②轻中度增高:传染性肝炎、肝硬化、胰腺炎③酗酒,药物等所致胆固醇CHOCHO0~5.18mmo1/L13 / 19<200①用于高脂蛋白血症与异常脂常脂蛋白血症的诊断、分析。
②用于脑血管疾病危险因素的判断。
甘油三脂TG0~1.6pmmo1/L青年<150老年<20014 / 19增高见于遗传因素,饮食因素,糖尿病、肾病综合症及甲状腺功能减退、妊娠、口服避孕药、酗酒等。
降低(低于人群的5%位数)无重要临床意义。
生化血化验单各项解读生化血化验单是医生评估患者健康状况的重要工具之一。
通过分析不同的生化指标,可以帮助医生判断身体各系统的功能状态,以及患者是否存在各种疾病或异常情况。
以下是对生化血化验单中常见指标的解读:1. 血糖(血浆葡萄糖):血糖是指血液中的葡萄糖含量,衡量了身体利用血液中的葡萄糖的能力。
正常血糖范围在空腹状态下为3.9-6.1 mmol/L,普通状态下为3.9-7.8 mmol/L。
高血糖可能表示糖尿病、胰岛功能不全等问题,而低血糖可能表示胰岛瘤和胰岛功能过度活跃。
2. 肝功能指标:这些指标包括谷丙转氨酶(ALT)、谷草转氨酶(AST)、白蛋白、总胆红素、碱性磷酸酶等。
它们能够反映肝脏的功能状态,高于正常范围可能表示肝脏疾病、药物损害、酒精滥用等问题。
肝功能异常还可能导致黄疸、疲劳、恶心等症状。
3. 肾功能指标:这些指标包括尿素氮(BUN)、肌酐、尿酸等。
它们可以反映肾脏的滤过和排泄功能。
异常的肾功能指标可能预示着肾功能不全、泌尿系感染、结石等问题。
肾功能异常可能导致水肿、尿量减少和疲劳等症状。
4. 血脂指标:这些指标包括总胆固醇、甘油三酯、高密度脂蛋白胆固醇(HDL-C)、低密度脂蛋白胆固醇(LDL-C)等。
它们对评估血液中脂质的水平和代谢情况很重要。
高血脂可能表明患者存在动脉粥样硬化、心血管疾病等风险。
除了上述常见指标外,生化血化验单还包括其他如电解质(钠、钾、氯、钙等)、血红蛋白、红细胞计数、白细胞计数等多项指标。
通过综合分析这些指标的结果,医生可以获得更全面的了解患者的身体状况。
需要注意的是,生化血化验单只是医生判断疾病风险的一个辅助工具,并不能单独作为诊断依据。
生化指标的异常可能是多种疾病的表现,因此一定要结合患者的临床症状和体检结果进行综合分析,以做出正确的诊断和治疗方案。
如果您对自己的生化血化验单有任何疑问,建议及时向医生进行咨询,以获得专业的解读和建议。
看懂化验单(蛮有归纳性的,学医的有必要把此当珍藏版呵呵)一,尿常规二,血常规三,其他检查五,生化检测检验项目英文缩写正常值范围临床意义二,谷丙转氨酶/丙氨酸氨基转移酶SGPT/ALT0-40U/L①显著增高见于各种肝炎急性期药物引起的肝病肝细胞坏死。
②中度增高,肝癌、肝硬化、慢性肝炎及心梗。
③轻度增高胆道阻塞性疾病。
三,总胆红质素T-BIL0~18.8umo1/1总胆红素增高,如肝细胞损害、肝内和肝外胆道阻塞、溶血病、新生儿溶血性黄疸。
直接胆红素D-BIL0~6.84umo1/1参考总胆红素总蛋白TP60~80g/1血清总蛋白增加①脱水如水份摄入不足下痢呕吐糖尿病酸中毒,肠梗阻或穿孔,灼伤,外伤性休克,急性传染病等。
②多发性骨髓瘤单核细胞性白血病③结核,梅毒,血液原虫病等。
血清总蛋白降低①出血、溃疡、蛋白尿等②营养失调、低蛋白饮食、维生素缺乏症、恶性肿瘤、恶生贫血、糖尿病、妊娠毒血症等。
四,血清白蛋白ALB35.0~55.0G/L与血清总蛋白测定基本相同五,碱性磷酸酶ALP成人20-110U/L儿童20-220U/L增高见于①骨髓疾患②肝胆疾患③其它甲亢甲状腺腺瘤、甲旁亢。
六,γ-谷氨酰基转移酶GGT(γ-GT)<50U/L①明显增高:肝癌、阻塞性黄疸、晚期性肝硬化、胰头癌②轻中度增高:传染性肝炎、肝硬化、胰腺炎③酗酒,药物等所致七,胆固醇CHOCHO0~5.18mmo1/L<200①用于高脂蛋白血症与异常脂常脂蛋白血症的诊断、分析。
②用于脑血管疾病危险因素的判断。
八,甘油三脂TG0~1.6pmmo1/L青年<150老年<200增高见于遗传因素,饮食因素,糖尿病、肾病综合症及甲状腺功能减退、妊娠、口服避孕药、酗酒等。
降低(低于人群的5%位数)无重要临床意义。
过低见于消化吸收不良、慢性消耗性疾病、甲亢、肾上腺皮质功能低下、肝实质性病变、原发性β-脂蛋白缺乏症。
九,高密度脂蛋白脂固醇HDL-C1.16-1.55mmo1/L男>40(1.03)女>45(1.16)胆固醇和冠心病患病数之间负相关已经被许多流行病学研究所证实.1.生理性升高:运动(如运动员一般HDL—C较高)、饮酒、妇女服用避孕药、一些降胆固醇药物(如诺衡)等。
抽血报告单怎么看抽血报告单是医生根据患者的血液样本进行分析和检测后制作的报告,用于帮助诊断患者的身体状况。
以下是一般抽血报告单中常见的项目和指标,以及如何进行解读:1. 血常规指标:- 白细胞计数(WBC):参考范围一般为4.0-11.0×10^9/L;高于范围可能表示感染或炎症,低于范围可能表示免疫功能下降。
- 红细胞计数(RBC):参考范围一般为4.5-5.5×10^12/L(男性)和3.8-4.8×10^12/L(女性);高于范围可能表示贫血,低于范围可能表示失血或溶血性贫血。
- 血红蛋白(Hb):参考范围一般为130-175 g/L(男性)和115-150 g/L(女性);高于范围可能表示脱水或慢性肺病,低于范围可能表示贫血。
- 血小板计数(PLT):参考范围一般为125-350×10^9/L;高于范围可能表示血液凝结问题,低于范围可能导致出血。
2. 生化指标:- 血糖(FBG):参考范围一般为3.9-6.1 mmol/L;高于范围可能表示糖尿病,低于范围可能表示低血糖。
- 肝功能指标:包括谷丙转氨酶(ALT)、谷草转氨酶(AST)、总胆红素(TBIL)等;高于范围可能表示肝炎、肝硬化等肝脏问题。
- 肾功能指标:包括尿素氮(BUN)、肌酐(Cr)、尿酸(UA)等;高于范围可能表示肾脏功能异常。
- 脂肪代谢指标:包括总胆固醇(TC)、甘油三酯(TG)、高密度脂蛋白胆固醇(HDL-C)、低密度脂蛋白胆固醇(LDL-C)等;高于范围可能表示高血脂。
3. 其他指标:- 甲状腺功能指标:包括促甲状腺素(TSH)、游离甲状腺素(FT4)等。
- 免疫学指标:包括C-反应蛋白(CRP)、风湿因子(RF)等。
值得注意的是,每个实验室可能有不同的参考范围,建议患者在解读报告时参考实验室提供的范围。
此外,如果有任何不正常的指标结果,建议及时咨询医生进行进一步的解读和诊断。
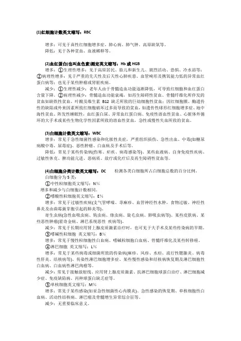
(1)红细胞计数英文缩写:RBC增多:可见于真性红细胞增多症、肺心病、肺气肿、高原缺氧等。
降低:见于各种贫血、血液稀释等。
(2)血红蛋白(也叫血色素)测定英文缩写:Hb或HGB增多:①生理性增多:见于高原居民、胎儿和新生儿、剧烈活动、恐惧、冷水浴等;②病理性增多:见于严重的先天性及后天性心肺疾患、血管畸形及携氧能力低的异常血红蛋白病等;也见于某些肿瘤或肾脏疾病。
减少:①生理性减少:老年人由于骨髓造血功能逐渐降低,可导致红细胞和血红蛋白含量下降。
②病理性减少:骨髓造血功能衰竭,如再生障碍性贫血、骨髓纤维化所伴发的贫血如缺铁性贫血、叶酸及维生素B12缺乏所致的巨幼细胞性贫血;因红细胞膜、酶遗传性的缺陷或外来因素所致红细胞破坏过多而导致的贫血,如遗传性球形红细胞增多症、地中海性贫血、阵发性睡眠性,血红蛋白尿、异常血红蛋白病、免疫性溶血性贫血、心脏体外循环的大手术或某些生物化学性因素所致的溶血性贫血,急性或慢性失血所致的贫血。
(3)白细胞计数英文缩写:WBC增多:常见于急性细菌性感染和化脓性炎症,严重组织损伤、急性出血、中毒(如糖尿病酸中毒,尿毒症)、恶性肿瘤、白血病及手术后等。
降低:常见于某些传染病(伤寒、疟疾、病毒感染等)、某些血液病、自身免疫性疾病、过敏性休克、脾功能亢进、恶病质、放疗或化疗后及再生障碍性贫血等。
(4)白细胞分类计数英文缩写:DC检测各类白细胞所占白细胞总数的百分比例。
白细胞分为5类:①中性粒细胞英文缩写:N%增多和减少与白细胞计数相同。
②嗜酸性粒细胞英文缩写:E%增多:常见于过敏性疾病(支气管哮喘、荨麻疹、血管神经性水肿,食物过敏、神经性鼻炎及由曲霉菌芽胞引起的肺炎等)、寄生虫病(急性血吸虫病、钩虫病、绦虫病、旋毛虫病、肺吸虫病等)、某些皮肤病、某些恶性肿瘤(霍奇金病、淋巴系统恶性疾病等)。
减少:常见于长期应用肾上腺皮质激素治疗时,也可见于大手术及某些传染病的早期。
③嗜碱性粒细胞英文缩写:B%增多:常见于慢性粒细胞性白血病、嗜碱粒细胞白血病、骨髓纤维化及某些转移癌。
化验单详细分析范文化验单是医生为了了解患者身体状况而进行的一项重要检查。
通过分析化验单上的各项指标,医生可以判断出患者是否存在异常情况,并进一步确定患者的疾病类型和严重程度。
下面将对化验单中常见的指标进行详细的分析。
一、血常规1.白细胞计数:正常值为4-10×10^9/L。
白细胞计数高于正常范围可能表示有感染、炎症或肿瘤存在,而低于正常范围可能表示有免疫功能低下或骨髓抑制的情况。
2.红细胞计数:正常值为3.8-5.5×10^12/L。
红细胞计数高于正常范围可能表示有脱水、慢性肺病或高原适应等情况,而低于正常范围可能表示有贫血或出血的情况。
3.血红蛋白:正常值为120-160g/L。
血红蛋白值高于正常范围可能表示有肺性心脏病、多发性骨髓瘤或肾脏病等情况,而低于正常范围可能表示有贫血或失血的情况。
4.血小板计数:正常值为100-300×10^9/L。
血小板计数高于正常范围可能表示有炎症、感染或肿瘤存在,而低于正常范围可能表示有出血或骨髓抑制的情况。
二、肝功能检查1.谷丙转氨酶(ALT):正常值为8-40U/L。
ALT值高于正常范围可能表示有肝炎、肝损伤或肝硬化等情况。
2.谷草转氨酶(AST):正常值为8-40U/L。
AST值高于正常范围可能表示有肝炎、肝损伤或肝硬化等情况。
3. 总胆红素:正常值为3.4-22 umol/L。
总胆红素值高于正常范围可能表示有胆道梗阻、肝炎或胆结石等情况。
4.白蛋白:正常值为35-55g/L。
白蛋白值低于正常范围可能表示有肝炎、肝硬化或肾病综合征等情况。
三、肾功能检查1. 尿素氮(BUN):正常值为2.5-8.3 mmol/L。
BUN值高于正常范围可能表示有肾功能损害或脱水等情况。
2. 肌酐:正常值为53-106 umol/L。
肌酐值高于正常范围可能表示有肾功能损害或肌肉疾病等情况。
3. 尿酸:正常值为160-420 umol/L(男性)和120-320 umol/L(女性)。
验血报告单各项指标验血报告单是在体检或就医时常见的一种医疗文书,通过检测血液中的各种指标来评估身体健康状况。
随着医疗技术的发展,现在的验血报告单上通常包含了多个指标,这些指标能够提供非常详细的信息,帮助医生判断病人的身体状况。
本文将对常见的验血报告单各项指标进行了解和解读,并简要介绍其意义。
一、血红蛋白浓度血红蛋白是血液中的一种蛋白质,它能够运输氧气到全身各个组织和器官。
血红蛋白浓度是衡量身体的氧合能力的重要指标。
一般来说,正常成年人的血红蛋白浓度在男性为130-180g/L,女性为120-160g/L。
如果血红蛋白浓度过低,可能表示贫血或其他血液疾病的存在,需要进一步检查和诊治。
二、白细胞计数白细胞是一种重要的免疫细胞,可以帮助身体抵抗病原体和维持免疫系统的正常功能。
白细胞计数是评估机体免疫功能的指标之一。
一般来说,正常人的白细胞计数在4-10×10^9/L之间,高于或低于这个范围都可能表示免疫系统存在问题。
过高的白细胞计数可能表示身体正在进行一场炎症反应,而过低的白细胞计数可能意味着免疫系统受损。
三、血小板计数血小板是血液中的一种细胞,主要负责止血和血栓形成的过程。
正常人的血小板计数在100-300×10^9/L之间,若血小板计数异常高或异常低,可能预示着出血或凝血功能异常。
高血小板计数可以导致血栓的形成,而低血小板计数可能导致持续的出血风险。
四、血脂指标血脂指标一般包括总胆固醇、甘油三酯、低密度脂蛋白胆固醇和高密度脂蛋白胆固醇等。
它们是评估血液中脂质代谢的重要指标。
过高的总胆固醇和甘油三酯水平可能增加心脑血管疾病的风险。
低密度脂蛋白胆固醇被称为“坏胆固醇”,高密度脂蛋白胆固醇被称为“好胆固醇”。
较高的低密度脂蛋白胆固醇和较低的高密度脂蛋白胆固醇水平也可能增加心脑血管疾病的风险。
五、肝功能指标肝脏是人体重要的解毒器官,肝功能的好坏直接关系到身体健康。
常见的肝功能指标包括谷丙转氨酶、总胆红素、白蛋白和血清胆碱酯酶等。
检验报告单解读导语:当我们做过一系列的化验后,医生通常会给我们一份检验报告单。
然而,对于大多数人来说,这些检验结果似乎是一些难以理解的字母和数字的组合。
在本文中,我们将深入了解常见的检验报告单,并解读其中的含义,帮助您更好地理解自己的体检结果。
一、血常规检查血常规检查是一项常见的体检项目,它可以提供有关血液状况的详细信息。
在血常规报告中,我们通常会看到红细胞计数、白细胞计数、血红蛋白浓度、血小板计数等指标。
这些指标可以帮助医生判断贫血、感染、炎症等情况。
例如,如果您的血红蛋白浓度低于正常范围,可能意味着您存在贫血。
二、尿常规检查尿常规检查可以提供有关肾脏和泌尿系统功能的信息。
在尿常规报告中,我们通常会看到尿液的颜色、透明度、pH值、白细胞计数、尿蛋白等指标。
这些指标可以帮助医生评估肾功能和泌尿系统健康情况。
例如,如果您的尿液中出现白细胞计数较高,可能意味着您存在尿路感染。
三、肝功能检查肝功能检查可以评估肝脏的功能和健康状况。
在肝功能报告中,我们通常会看到谷丙转氨酶(ALT)、谷草转氨酶(AST)、总胆红素、直接胆红素等指标。
这些指标可以帮助医生判断肝脏是否受损、肝炎是否存在等情况。
例如,如果您的ALT和AST水平升高,可能意味着您患有肝炎。
四、血脂检查血脂检查可以评估血液中的胆固醇和甘油三酯水平。
在血脂报告中,我们通常会看到总胆固醇、低密度脂蛋白胆固醇(LDL-C)、高密度脂蛋白胆固醇(HDL-C)等指标。
这些指标与心血管疾病的风险相关。
例如,如果您的LDL-C水平过高,可能会增加患心脏病的风险。
五、血糖检查血糖检查可以评估血液中的葡萄糖水平,用于诊断糖尿病和监测血糖控制情况。
在血糖报告中,我们通常会看到空腹血糖或餐后两小时血糖的数值。
通常,正常空腹血糖水平为 3.9-6.1mmol/L,而正常餐后两小时血糖水平应低于7.8mmol/L。
高于这些数值可能表明您患有糖尿病或处于糖尿病前期。
六、甲状腺功能检查甲状腺功能检查可以评估甲状腺的功能状况,包括甲状腺激素(T3、T4、TSH)的水平。
生化检验报告单各项解读
【血常规】
1、白细胞:白细胞(简称WBC)反映的是机体的免疫力,值越高,
机体的抵抗力就越强,可以抵御外界的病原体侵入。
正常范围在3.8-10.8*10^9/L之间,若出现偏低或偏高的情况,都有可能是某种疾病的
体征。
2、中性粒细胞:中性粒细胞(NEUT)是白细胞的主要种类,能够抵
抗抗原刺激。
正常值在50-70%,若出现异常可能与败血症、炭疽、泌
尿系结石、器官移植等相关。
3、血小板:血小板(PLT)是调节凝血的关键,可以吸收凝血因子,
此外还有抗原识别、发育、迁移等免疫功能。
正常范围为100-350万
/μL,若偏低可能是出血、烟酒及某些药物引起的。
【血生化】
1、血清谷丙转氨酶(ALT):血清谷丙转氨酶(ALT)主要存在于肝脏、肌肉、心脏和肾脏,可以反映其功能损伤的程度。
正常值为10-40 U/L,若出现偏高可能是肝炎、结核性肝炎、肝脏肿瘤或某些药物引起的。
2、血清谷草转氨酶(AST):血清谷草转氨酶(AST)也可以反映肝脏
的功能,但同时也存在于其他组织,正常值为0-40 U/L,只要低于上
限就是正常的,若出现偏高,则可能与肝炎、急性心肌梗塞或病毒感
染等有关。
3、血清总胆红素(TBIL):血清总胆红素(TBIL)主要来源于肝脏,可
以反映肝脏的功能状态。
正常值为5-19μmol/L,若出现偏高,则可能
与肝炎、肝硬化、胆结石等有关。
4、血清肌酐(SCR):血清肌酐(SCR)可以反映人体全身的肾脏情况,正常值为44-110μmol/L,若出现偏高或偏低,则可能提示机体出现疾病。
大生化化验单各项解读生化化验单是医学检验中常见的一项检查,可以提供关于人体血液中各种物质的信息,帮助医生评估病情和制定治疗方案。
以下是对大生化化验单中各项指标的解读:1. 血红蛋白(Hb):血红蛋白是红细胞内的一种蛋白质,负责运输氧气到全身组织。
正常成年男性的血红蛋白范围为13.5-17.5克/分升,成年女性为11.5-15.5克/分升。
若血红蛋白过低,可能存在贫血的情况,而过高可能与脱水或其他疾病相关。
2. 白细胞计数(WBC):白细胞计数用于评估人体的免疫功能,正常范围为3.5-10.5千/立方毫米。
白细胞计数高于正常范围可能表示存在感染或炎症,而低于正常范围则可能表明免疫功能低下。
3. 血小板计数(PLT):血小板计数用于评估血液的凝血功能,正常范围为150-450千/立方毫米。
血小板计数低于正常范围可能导致出血倾向,而高于正常范围可能导致血栓形成的风险增加。
4. 血清尿酸(UA):血清尿酸是体内嘌呤代谢的产物,正常范围为2.4-7.0毫克/分升。
血清尿酸水平过高可能与痛风或肾脏问题相关。
5. 肌酐(Cr):肌酐是肌肉代谢产生的代谢产物,正常范围为0.6-1.2毫克/分升。
肌酐水平高可能与肾脏疾病或肌肉受损相关。
6. 血尿素氮(BUN):血尿素氮是肝脏和肾脏协同代谢产生的一种氮代谢产物,正常范围为7-20毫克/分升。
血尿素氮高可能与肾脏功能减退或脱水有关。
请注意,这只是对大生化化验单中部分指标的解读,其他指标的解读需要结合临床情况和医生的综合判断。
如果您对化验单中的指标有任何疑问,请咨询您的医生进行详细解读和诊断。
怎样看明白大生化化验单一张生化全项的化验单上,一般包括肾功能检查、肝功能检查、血脂检查、血糖检查,以及电解质检查这几部分内容。
如果您能看懂各项检查指标,在平时生活中对于预防一些疾病,会有很大的帮助。
【肝功】转氨酶和胆红素转氨酶是直接反应肝脏损伤的指标,当肝细胞产生炎症或者正在服用他汀药物的时候,这两个指标就有可能增高。
如果数值高于正常值三倍以上,就需要调整药物。
总胆红素和直接胆红素反映胆汁分泌的情况。
如果总胆红素高了,可能有一些胆汁分泌异常的情况,而直接胆红素增高了,可能就意味着有梗阻的情况,比如说肝炎、肝硬化、胆道梗阻等情况引起的肝脏损伤的疾病。
如果间接胆红素升高,就有可能跟我们平时吃药有关,这个时候就需要在医生的指导下进行合理的药物调整。
【血脂】甘油三酯和胆固醇总胆固醇即低密度脂蛋白和高密度脂蛋白的一个总和,不能单独判断动脉粥样硬化的危险因素。
高密度脂蛋白对心血管有保护作用,通常称之为“好血脂”;低密度脂蛋白偏高,冠心病、心肌梗死的危险性就会增加,通常称之为“坏血脂”。
高密度脂蛋白高一点儿好,而低密度脂蛋白则是越低越好。
低密度脂蛋白很重要★一般人的低密度脂蛋白胆固醇的正常值应控制在 3.4mmol/L 以下;★一般糖尿病人正常值范围应下降到2.6mmol/L以内;★患有心肌梗死又伴有糖尿病,或者患有脑梗又伴有糖尿病时,低密度脂蛋白胆固醇水平应该控制在1.8mmol/L以下。
甘油三酯这个指标会受很多因素影响,尤其是受饮食的影响,如果是轻度的增高,只要控制饮食平时增加运动量就可以降下来。
【肾功】尿素氮和肌酐如果出现了肾功能不全或者是肾衰竭,尿素氮和肌酐指标就会明显增高。
一旦出现了尿素氮和肌酐水平同时增高,必须注意检查,同时减轻肾脏负担,避免使用对肾脏有损害的药物。
【电解质】钾钠氯钙磷这项检查是为了了解人体内电解质的含量,为补充电解质、维持体内渗压及酸碱平衡和治疗严重失水、心力衰竭的临床依据。
有慢性疾病和肾衰的朋友需要重点关注钾和钠这两个指标,不论高了还是低了都是比较危险的。
如何看懂化验单化验单是医学检查中的一项重要内容,它为医生提供了疾病诊断和治疗方案制定的依据。
然而,对于大多数患者来说,化验单上的各项指标和数值却常常让人一头雾水。
本文将为您详细介绍如何读懂化验单,以帮助您更好地理解您的身体状况。
1. 了解化验单的基本结构化验单通常由以下几个部分组成:a. 患者信息这部分包括患者的基本信息,如姓名、性别、年龄、就诊日期等,以及病历号等医疗标识符。
b. 检验项目这部分列出了所进行的各项检验项目,如血常规、尿常规、肝功能检查等。
每种检验项目都有对应的缩写,例如血常规为CBC(Complete Blood Count),肝功能检查为LFT(Liver Function Test)等。
c. 检验结果这部分显示了各项检验项目的具体结果,通常包括数值和单位。
需要注意的是,根据不同的检验项目,指标的正常范围也会有所不同。
d. 参考范围这部分显示了每个指标的正常范围。
正常范围通常由实验室根据参考文献和临床实践确定,它代表了大多数健康人的平均水平。
e. 医学解读医学解读是化验单的重要部分,它由医生或实验室给出针对化验结果的解释和评估,并对其与健康状况的关系进行分析。
2. 注意理解指标和数值的意义在化验单中,每个检验项目都对应着一项指标,例如血常规中的红细胞计数、白细胞计数等。
而每项指标通常会有一个数值,代表了当前的检测结果。
为了更好地理解化验单的意义,我们需要注意以下几点:a. 数值的单位数值的单位非常重要,它可以告诉我们测量结果的具体含义。
在化验单中,单位通常以缩写的形式给出,例如血红蛋白的单位为g/L,血小板计数的单位为10^9/L等。
b. 正常范围正常范围代表了大多数健康人在特定条件下的指标水平。
当我们看到某项指标的数值超出正常范围时,可能意味着潜在的健康问题。
然而,正常范围并不代表绝对的健康与疾病,因此需要结合医生的解读来进行综合判断。
c. 波动范围除了正常范围外,一些指标还会给出波动范围,它表示了正常个体之间存在的自然变异范围。
验血报告单怎么看健康是人们追求的重要目标之一,而验血报告单是评价身体健康状况的一个重要指标。
但是,对于一些普通人来说,看懂验血报告单可能会有些困难。
那么,本文将为大家详细解读验血报告单,帮助您更好的了解自己的身体健康状况。
一、常见指标及其含义1. 血常规血常规是评价身体健康状况的一个重要指标之一。
常见的指标有白细胞计数(WBC)、红细胞计数(RBC)、血红蛋白(Hb)、红细胞平均体积(MCV)、平均红细胞血红蛋白含量(MCHC)等。
其中,白细胞计数与感染、炎症及肿瘤等疾病密切相关;红细胞计数、血红蛋白和红细胞平均体积则反映了血液中红细胞的数量和功能。
2. 生化指标生化指标主要包括肝功能、肾功能、血糖、血脂等。
肝功能指标主要包括丙氨酸氨基转移酶(ALT)、天冬氨酸氨基转移酶(AST)、总胆红素(TBIL)、直接胆红素(DBIL)等。
肾功能指标主要包括尿素氮(BUN)、肌酐、尿酸等。
血糖是反映人体糖代谢情况的指标,常见的指标有空腹血糖、餐后血糖等。
血脂指标主要包括总胆固醇(TC)、甘油三酯(TG)、高密度脂蛋白胆固醇(HDL-C)、低密度脂蛋白胆固醇(LDL-C)等。
二、如何正确解读验血报告单1. 要有针对性地查看指标根据个人的年龄、性别、身体状况等因素,选择有针对性的查看指标,比如女性需要查看性激素、怀孕鉴定等指标;老年人需要重点关注肾脏功能、血糖、血脂等指标。
2. 要了解指标的正常范围各项指标都有自己的正常范围,可以通过一些官方信息渠道或咨询专业医生了解。
通过对比自己的数据与正常范围,可以了解自己是否存在异常。
3. 要注意数据间的关联性不同指标之间有一定的关联性,需要综合考虑。
比如肝功能异常可能会导致血脂水平升高,需要注意肝功能与血脂之间的关系,综合考虑解读结果。
4. 要关注数据的变化趋势长期以来,不同指标的数据变化趋势,可以了解自己的身体状况是否发生了变化,及时调整保健策略或就医。
三、重要的健康保健建议验血报告单不仅是检验身体机能的指标,还是合理保健的方向性指南。
体检报告单的超全解读体检报告单是我们在进行健康体检后会收到的一份重要文件,它记录了我们的身体健康状况以及存在的风险因素。
通过详细解读体检报告单,我们可以更好地了解自己的身体状况,及时采取相应的措施,保障身体健康。
下面我将对体检报告单进行超全解读,包括各项检查指标的含义、正常范围及异常意义等。
一、血常规1. 血红蛋白(Hb):用于评价贫血的程度,正常范围为男性120-160g/L,女性110-150g/L。
若低于正常范围,可能表示贫血、营养不良等问题。
2. 白细胞计数(WBC):用于评价炎症或感染的情况,正常范围为4-10×10^9/L。
高于正常范围可能表示感染、炎症,低于正常范围可能表示免疫功能低下。
3. 血小板计数(PLT):用于评价凝血功能,正常范围为100-300×10^9/L。
高于正常范围可能表示出血倾向,低于正常范围可能表示凝血功能异常。
二、生化指标1. 血糖(GLU):用于评价血糖水平,正常范围为3.9-6.1mmol/L。
高于正常范围可能表示糖尿病风险。
2. 肝功能指标:包括谷丙转氨酶(ALT)、谷草转氨酶(AST)、总胆红素(TBIL)、直接胆红素(DBIL)、总蛋白(TP)、白蛋白(ALB)。
这些指标用于评价肝脏功能,异常可能表示肝炎、脂肪肝等问题。
3. 肾功能指标:包括肌酐(Cr)、尿素氮(BUN)、尿酸(UA)。
用于评价肾脏功能,异常可能表示肾脏疾病或肾功能不全。
三、血脂指标1. 总胆固醇(TC):正常范围为3.1-5.7mmol/L,高于正常范围可能表示高脂血症,增加心脑血管疾病风险。
2. 甘油三酯(TG):正常范围为0.56-1.70mmol/L,高于正常范围可能表示高甘油三酯血症,增加动脉粥样硬化的危险。
3. 高密度脂蛋白胆固醇(HDL-C):正常范围为0.9-1.7mmol/L,低于正常范围可能表示代谢综合征的风险。
4. 低密度脂蛋白胆固醇(LDL-C):正常范围为1.8-3.4mmol/L,高于正常范围可能表示动脉粥样硬化风险增加。
看懂化验单(蛮有归纳性的,学医的有必要把此当珍藏版呵呵)
一,尿常规
二,血常规
三,其他检查
五,生化检测
检验项目
英文缩写
正常值范围
临床意义
谷丙转氨酶/
丙氨酸氨基转移酶
SGPT/ALT
0-40U/L
①显著增高见于各种肝炎急性期药物引起的肝病肝细胞坏死。
②中度增高,肝癌、肝硬化、慢性肝炎及心梗。
③轻度增高胆道阻塞性疾病。
总胆红质素
T-BIL
0~18.8umo1/1
总胆红素增高,如肝细胞损害、肝内和肝外胆道阻塞、溶血病、新生儿溶血性黄疸。
直接胆红素
D-BIL
0~6.84umo1/1
参考总胆红素
总蛋白
TP
60~80g/1
血清总蛋白增加①脱水如水份摄入不足下痢呕吐糖尿病酸中毒,肠梗阻或穿孔,灼伤,外伤性休克,急性传染病等。
②多发性骨髓瘤单核细胞性白血病③结核,梅毒,血液原虫病等。
血清总蛋白降低①出血、溃疡、蛋白尿等②营养失调、低蛋白饮食、维生素缺乏症、恶性肿瘤、恶生贫血、糖尿病、妊娠毒血症等。
血清白蛋白
ALB
35.0~55.0G/L
与血清总蛋白测定基本相同
碱性磷酸酶
ALP
成人20-110U/L
儿童20-220U/L
增高见于①骨髓疾患②肝胆疾患③其它甲亢甲状腺腺瘤、甲旁亢。
γ-谷氨酰基转移酶
GGT
(γ-GT)<50U/L
①明显增高:肝癌、阻塞性黄疸、晚期性肝硬化、胰头癌
②轻中度增高:传染性肝炎、肝硬化、胰腺炎
③酗酒,药物等所致
胆固醇
CHO
CHO
0~5.18mmo1/L
<200
①用于高脂蛋白血症与异常脂常脂蛋白血症的诊断、分析。
②用于脑血管疾病危险因素的判断。
甘油三脂
TG
0~1.6pmmo1/L
青年<150
老年<200
增高见于遗传因素,饮食因素,糖尿病、肾病综合症及甲状腺功能减退、妊娠、口服避孕药、酗酒等。
降低(低于人群的5%位数)无重要临床意义。
过低见于消化吸收不良、慢性消耗性疾病、甲亢、肾上腺皮质功能低下、肝实质性病变、原发性β-脂蛋白缺乏症。
高密度脂蛋白脂固醇
HDL-C
1.16-1.55mmo1/L
男>40(1.03)
女>45(1.16)
胆固醇和冠心病患病数之间负相关已经被许多流行病学研究所证实.1.生理性升高:运动(如运动员一般HDL—C较高)、饮
酒、妇女服用避孕药、一些降胆固醇药物(如诺衡)等。
2.生理性降低:少运动的人,应激反应后。
3.病理性降低:冠心病、高甘油三酯血症患者、肝硬化、糖尿病、慢性肾功能不全、营养不良。
4.病理性升高:慢性肝病、慢性中毒性疾病、遗传性高HDL血症。
HDL胆固醇是一种和总胆固醇浓度无关的危险因素,而且有很高的预期价值.
因此,HDL胆固醇浓度的测定对冠心病危险的评估是必需的
低密度脂蛋白胆固醇
LDL-C
2.84~
3.10mmol/L
增多是动脉粥样硬化的主要危险因素。
淀粉酶
AMS
血清0-220U/L
尿<1000U/L..
增多见于急性胰腺炎,流行性腮腺炎。
减低见于严重肝病(血清尿淀粉酶同时降低)
二氧化碳结合率/力
CO2-Cp
45.0~65.0ml%
降低见于代谢性酸中毒或呼吸性碱中毒的代偿增多,代谢性碱中毒和呼吸酸性中毒的代偿。
六,乙肝五项指标含义:
HBsAg、抗HBs 、HBeAg、抗HBe、抗HBc。
以上即为乙肝的" 二对半",正常均阴性。
-下列各种"组合"的阳性,其意义如下:
①HBsAg、HBeAg、抗HBc(1 、3、5项)阳性:急性或慢性乙肝。
俗称"大三阳" 。
-
②HBsAg、抗HBe 、抗HBc(1、4、5 项)阳性:急性乙肝趋向恢复、无症状HBV(乙肝病毒)携带者。
俗称"小三阳"。
③HBsAg、抗HBc(1、5 项)阳性:无症状HBV(乙肝病毒)携带、急性HBV感染。
-
④抗HBs、抗HBe 、抗HBc(2、4、5 项)阳性:表示感染后恢复,已获得免疫力。
⑤抗HBe、抗HBc(4、5 项)阳性:有既往感染史、急性HBV感染恢复期。
⑥抗HBs(2项)阳性:被动或主动免疫,对HBV (乙肝病毒)有免疫力。
⑦抗HBc阳性(5项):急性HBV(乙肝病毒)感染核心窗口期(尚未发病但可传。