《个人及团队管理》试题和标准答案解析[一]
- 格式:doc
- 大小:88.00 KB
- 文档页数:6
8702个人及团队管理网核答案(工商管理专)作业一(单选题)(7.5分)题目1刘总是团队的领导者,近期举行了一次会议,他是会议主持人。
针对最近出现的问题,让大家提出各种解决问题的想法,不管想法多么离奇。
刘总规定在其他团队成员发表自己的想法时,任何人不准提出异议,也不准做出任何批评建议,但是刘总可以做一些启发性的发言和引导。
可以看出刘总在这次会议中运用了选择一项:A. 德尔菲法B. 名义群体法C. 电子会议D. 头脑风暴法正确正确答案是:头脑风暴法题目2小张和小王在同一个生产车间上班,为了熟悉彼此的工作,学习对方的技能,而又不耽误自己的工作进度,他们可采用()的学习形式。
选择一项:A. 在职培训B. 岗位轮换正确C. 远程学习D. 脱产学习正确答案是:岗位轮换题目3由于业务需要,公司计划把小贺从销售部调到行政部,为了尽快进入新的角色和适应新的工作任务,他采用()的学习方式最合适。
选择一项:A. 研讨会B. 委托培训C. 工作观摩或工作伙伴正确D. 远程学习正确答案是:工作观摩或工作伙伴题目4人们经常找一些借口来逃避学习,这是一种学习障碍,不属于学习障碍的是选择一项:A. 小夏是一名会计,他习惯使用算盘,对计算器等工具的学习很抵触B. 小齐很胜任现在的工作,但他觉得学无止境,所以常常参加培训来提高自己正确C. 小季认为去年的培训对工作没有用,所以今年就不去参加了D. 小贺工作太忙了,认为自己没时间学习正确答案是:小齐很胜任现在的工作,但他觉得学无止境,所以常常参加培训来提高自己题目5要克服学习过程中存在的种种障碍,做法不正确的是选择一项:A. 找出面临的障碍B. 深刻分析问题根源C. 无视障碍的存在正确D. 对出现的问题进行反思正确答案是:无视障碍的存在题目6原则中字母及其含义,对应正确的是()。
①S——明确的;②M ——可衡量的;③A——可达到的;④T——有时间规定的。
选择一项:A. ②③④B. ①②C. ①②③④正确D. ①正确答案是:①②③④题目7原则中字母及其含义,对应不正确的是()。
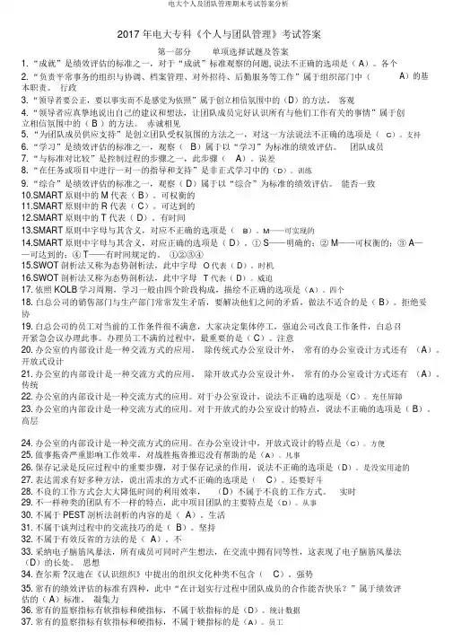
2017 年电大专科《个人与团队管理》考试答案第一部分单项选择试题及答案1.“成就”是绩效评估的标准之一,对于“成就”标准观察的问题, 说法不正确的选项是( A)。
各个2.“负责平常事务的组织与协调、档案管理、对外招待、后勤服务等工作”属于组织部门中(A)的基本职责。
行政3.“领导者要公正,要以事实而不是感觉为依照”属于创立相信氛围中的(D)的方法。
客观4.“领导者应真挚地说出自己的建议和想法,让团队成员完好认识所有与他们工作有关的事情”属于创立相信氛围中的( B )的方法。
赤诚相见5. “为团队成员供应支持”是创立团队受权氛围的方法之一,对这一方法说法不正确的选项是(C)。
支持6.“学习”是绩效评估的标准之一,观察( B)属于以“学习”为标准的绩效评估。
团队成员7.“与标准对比较”是控制过程的步骤之一,此步骤( A)。
误差8.“在任务或项目中进行一对一的指导和支持”是非正式学习中的(D)。
训练9.“综合”是绩效评估的标准之一,观察( D)属于以“综合”为标准的绩效评估。
能否一致10.SMART原则中的 M代表( B)。
可权衡的11.SMART原则中的 R 代表( C)。
可达到的12.SMART原则中的 T 代表( D)。
有时间13.SMART原则中字母与其含义,对应不正确的选项是(B)。
M——可实现的14.SMART原则中字母与其含义,对应正确的选项是( D)。
① S——明确的;② M——可权衡的;③ A——可达到的;④ T——有时间规定的。
①②③④15.SWOT剖析法又称为态势剖析法,此中字母O代表( D)。
时机16.SWOT剖析法又称为态势剖析法,此中字母T 代表( D)。
威迫17.依照 KOLB学习周期,学习一般由四个阶段构成,描绘不正确的选项是(A)。
四个18. 白总公司的销售部门与生产部门常常发生矛盾,要解决他们之间的矛盾,做法不适合的是( B)。
拒绝妥协19.白总公司的员工对当前的工作条件很不满意,大家决定集体停工,强迫公司改良工作条件,白总召开紧急会议办理此事。
开放大学个人及团队管理试题及答案根据KOLB学习周期,"从书本或课程中得到相关知识,然后决定怎样应用理论进行实践”是从(理论化)阶段开始学习。
按照KOLB学习周期,学习一般由四个阶段组成,描述不正确的是(四个阶段中前两个阶段最重要)。
关于头脑风暴法,说法不正确的是(在头脑风暴法中不切合实际的想法是坚决不允许的)。
为解决突发问题,公司领导建议大家提出各种各样的想法,想法越多越好。
这个建议体现了头脑风暴法的(鼓励"自由想象”)的特点。
按照KOLB学习周期,从获得经验阶段开始学习,首先应该(实践一些从未做过的事情)。
案例:十年前致明从学校走入社会,当时他和许多年轻的朋友在一起,除了上班之外就是玩。
工作是学校统一分配的,竞争也不激烈。
尽管收入不高,但同事们都很高兴很快乐。
那时的目标和期望就是从单位分到一套住房,可以不再住集体宿舍,不再吃集体食堂的饭了。
后来致明有家了,有房子了。
在过了一段舒适和安定的生活后,昔日的朋友一个个开始有了新的打算,有调离的,有出国的,还有继续上学深造的。
致明也觉得自己的工作没有什么挑战,整天好像在混日子,他开始思考该如何过以后的生活。
经过长期的思考和准备,致明离开了自己工作七年的单位,进入一家外企公司工作。
工作的内容同以往类似,但外企的工作环境和工作方式却完全不同。
经过一段时间的适应,致明渐渐喜欢上了这种富有挑战性、有压力的工作。
他现在的工作非常稳定,收入也不错,而且有足够的闲暇时间与朋友们在一起。
但是偶尔静下心来,致明还是觉得自己应该再追求些什么。
1、致明的经历,说明(人生的不同阶段有不同的目标)。
2、致明如果想为自己做一个职业生涯规划,做法不正确的是(按照热门行业确定自己的志向)。
3、一般来讲,人们的目标按照时间的长短可以分为三种,这三种目标不包括(总目标)。
4、对于目标的不同层次之间的关系,说法不正确的是(远期目标必须是非常精确的,近期目标不需要精确)。
一、判断题(1~40题,每题0 。
5分,共20分。
对于下面的叙述,你认为正确的在括号内划√,你认为错误的,在括号内划×)1、作为一个管理者,必须授权其他人去做一些工作。
如果某些事情必须由管理者自己来处理,那末行动一定要快。
( )2、在做团队简报时,如果只是一味地向人们灌输信息,而不管听众是否听得进去,这样就达不到团队简报的效果。
( )3、团队领导应该在任务、团队和个人三个方面保持平衡,即在三个方面要保持1 :1:1的平衡. ( )4、人们在人生的不同阶段会有不同的目标 ,生活环境会影响到这些目标。
( )。
5、个人的短期目标最好要随时调整,长期目标最好不要调整. ( )6、当身边浮现挑战或者不确定因素时,如果一个人不许备做出选择,那末他就没有必要子细考虑这些选择。
( )7、根据学习周期循环,人们在学习的过程中必须从获得经验开始。
( )8、对一个企业来说,变化只是企业生命中的某一个暂时特征。
( )9、每一个企业都有自己的文化,查尔斯·汉迪对企业的文化类型进行了划分.每一个企业都必须符合其中的一种。
( )10、团队简报是一个与他人交流信息的有效途径,是一个将听众聚在一起进行双向对话的机会. ( )11、质量团体是为处理某一问题或者应对某个机会而实施某种战略计划的团体。
( )12、六项思量帽方法的主要目的是为了简化思维. ( )13、随着项目进程的发展,团队成员表现出了疲惫的现象,这种现象需要团队中专人进行处理. ( )14、做团队简报时,不仅需要关注简报的内容,还需要注意搞好与听众的关系。
( )15、形体语言总是与自己要表达的思想一致。
( )16、信任对于授权来说是很重要的,但是,它同时也是授权的一个障碍. ( )17、一个人在同你交流的时候,不断地乱动东西或者走来走去,这表明他对你或者你谈的内容没有兴趣. ( )18、普通来讲,在谈判中面对冲突可以有三种选择:直面冲突、避免或者不予理睬。
《个人及团队管理》试题和标准答案解析[一]个人与团队管理-0022一、单选题(共60题,共60分)1. 王经理经常安排员工下班后去参加培训班学习,这属于(A)。
A 委托培训B 工作观摩C 脱产学习D 岗位轮换2. 制订一个具体完善的计划对工作来说是至关重要的,关于计划,说法不正确的是(C)。
A 计划要平衡任务、团队、个人三方面的行动B 计划可以帮助员工适应日常工作C 变化太快,计划并不起作用D 计划和现实世界是密切相关的3. 关于信息技术提供的沟通形式与其特点,对应正确的是(A)。
A 即时信息沟通:不仅可以进行文字沟通,还可以实现图像、视频等交流B 电子邮件:实现即时反馈和交流C 数字传真:沟通地点不受局限D 视频会议:快捷,便利,成本低4. 沟通的方式很多,它们各有优缺点,需要根据不同的情况来决定使用何种方式。
最适于书面沟通方式的情况是(B)。
A 需要思想共享B 需要永久保留记录C 需要进行充分的意见交流D 需要立即得到反馈5. 关于身体语言沟通,说法不正确的是(C)。
A 身体语言也称为体语B 身体语言指非词语性的身体符号C 相对于其他语言沟通方式来说,身体语言沟通的有效性要差很多D 身体语言沟通可以分为肢体语言、面部表情、姿态语言等多种6. 工作报告是组织进行工作沟通的有效渠道,工作报告的三种形式不包括(B)。
A 从上到下形式B 从中间到上下形式C 从下到上形式D 平级形式7. 组织运作就像走钢丝,面对压力需要胆大心细,组织的运作通常不包括(B)。
A 输入B 寻求结果C 运作过程D 输出8. 组织经营的目的主要是为客户服务,同时也给自己带来利益。
据此认为组织的奋斗目标不应该包括(C)。
A 提高客户满意度B 增加收益C 击垮所有竞争对手D 降低营运成本9. 能够使自我得到收获的反馈就是有益的反馈,但在(B)的情况下,获得的反馈是无益的反馈。
A 当你想学习和提高B 当你认为反馈是无价值时C 当你主动寻求反馈时D 当反馈来自于你尊敬的人时10. 要克服学习过程中存在的种种障碍,做法不正确的是(C)。
《个人与团队管理》形成性考核册参考答案作业1第一次:自我规划,第一单元第1-4章:包括思考你的目标,自我认知、有效学习和确定目标计划。
指导:重新思考前面写的三个发展目标,并且考虑自己将如何实现这些目标,根据思考结果完成下面提供的行动计划表。
在开始计划之前必须做一些分析,找出可以利用的学习或培训资源,与主管经理一起检查自己的目标,看看这些目标是否与公司的目标一致。
在做练习前请先看下面给出的例子:作业2第二部分:完成计划贯彻当天已制定好的计划,只要有可能就执行你的计划。
第三部分:回顾在一天的工作结束时,回顾你的计划并问自己以下问题:我达到了主要的目标了吗?如果没有,这什么?达到了工作目标我把所有工作做完了吗?如果没有,哪儿出了问题?做完了我做了什么使计划没有完成?没有在完成优先级为B的工作时,我是否可以不被打扰?可以我把一项或多工作委派或分配给别人了吗?没有工作委派或分配是怎样奏效的?没有我如何才能改进自己的计划以及以后的工作方式?(提建议)合理计划安排时间,多委派工作、授权作业3第三次:工作沟通,第三至五单元第8-19章,包括工作沟通(口头沟通、会议沟通和书面沟通)、团队简报(团队简报、分析听众、抓住听众技巧、准备团队会议简报内容和团队报告)。
指导:本作业综合本书的内容,要求通过文件和会议两种渠道与他人沟通,并从沟通对象处获得反馈。
1、确认一项真正的议题,以文件和会议的两种方式与他人沟通。
)会议不一定非要是面对面的方式,也可以是电话、电视或者网络会议)。
例如,你想要总结一下团队与客户交往的信息,从中找出经验,推荐一些更为有效的办法;提出改进行政事务的程序;向上级经理提出一项建议;进行其他有关事务。
那么,就要:首先发出书面信息,通知有关人员,然后在会议上讨论;举行一次会议收集意见、看法、观点和见解,随后,写出你的结论和建议。
(1)规划和完成书面材料和召开会议。
也可以与上级经理讨论你的规划并征求意见。
《个人与团队管理》试题及答案一、选择题(每题2分,共20分)1. 以下哪项不是团队管理的基本特征?A. 目标导向性B. 相互依赖性C. 等级制度D. 协调一致性答案:C2. 团队发展的阶段不包括以下哪个?A. 形成阶段B. 风暴阶段C. 规范阶段D. 绩效阶段答案:D3. 以下哪种领导风格最适合团队管理?A. 指导式领导B. 支持式领导C. 变革型领导D. 权威式领导答案:C4. 个人与团队管理中,以下哪项不是提高团队效能的方法?A. 明确团队目标B. 增强团队凝聚力C. 减少团队沟通D. 培养团队精神答案:C5. 团队冲突的解决策略不包括以下哪个?A. 避免冲突B. 调解冲突C. 强制解决冲突D. 求同存异答案:A二、简答题(每题10分,共30分)1. 简述个人与团队管理的关系。
答案:个人与团队管理是相辅相成的。
团队是由个人组成的,个人能力的高低直接影响到团队的整体绩效。
在团队管理中,要充分发挥每个人的优势,实现优势互补,从而提高团队的整体效能。
同时,团队管理也要关注个人的成长和发展,为个人提供成长空间和机会。
2. 简述团队发展的四个阶段。
答案:团队发展的四个阶段分别是:(1)形成阶段:团队成员相互认识,明确团队目标,开始建立合作关系。
(2)风暴阶段:团队成员在合作过程中可能出现分歧和冲突,需要通过沟通和协调解决问题。
(3)规范阶段:团队成员逐渐形成共同的价值观和行为规范,团队凝聚力增强。
(4)绩效阶段:团队进入稳定发展期,成员之间相互信任,共同为实现团队目标而努力。
3. 简述团队沟通的重要性。
答案:团队沟通在个人与团队管理中具有重要作用,具体体现在以下几个方面:(1)提高团队效能:沟通有助于团队成员了解彼此的需求和期望,提高协作效率。
(2)增强团队凝聚力:沟通有助于建立良好的人际关系,增强团队凝聚力。
(3)促进团队创新:沟通有助于团队成员分享知识和经验,激发创新思维。
(4)预防团队冲突:沟通有助于及时发现和解决团队内部的矛盾和冲突。
任务一题目1关于目标,说法的有()。
①目标是个人、部门或整个组织所期望的成果;②思考目标的过程就是确认自身价值的过程;③思考目标的过程就是增强自信心的过程;④目标让人不断受到激励和鞭策;⑤在头脑中确定目标是走向成功的最后一步选择一项:A. ①②③④B. ①③④⑤C. ①②④⑤D. ①②③⑤题目2通过测试,可以知道个人擅于使用哪个半脑。
对于个人的左右脑分工,说法的是()。
选择一项:A. 个人应该经常使用擅于使用的半脑B. 大脑的能力不可开发,所以对不擅于使用的半脑无能为力C. 在思维时,应该左右半脑同时使用,即全脑思维D. 如果你擅于想象,而不善于逻辑,说明你左脑比较“发达”题目3刘总是团队的领导者,近期举行了一次会议,他是会议主持人。
针对最近出现的问题,让大家提出各种解决问题的想法,不管想法多么离奇。
刘总规定在其他团队成员发表自己的想法时,任何人不准提出异议,也不准做出任何批评建议,但是刘总可以做一些启发性的发言和引导。
可以看出刘总在这次会议中运用了()。
选择一项:A. 德尔菲法B. 电子会议C. 头脑风暴法D. 名义群体法题目4关于头脑风暴法的第一个阶段,做法不的是()。
选择一项:A. 尽可能地多提一些想法B. 不要判断、批评或思考C. 简要记下这些想法D. 谨慎思考,避免出现荒谬想法题目5如果小型团队利用电子头脑风暴法开会,收效不一定高。
这体现了电子头脑风暴法的()的缺点。
选择一项:A. 效率受规模限制B. 社会互动减少C. 权威损失D. 缺乏赞许题目6小赵决定提高自己的自我认知能力,()对他提高自我认知能力没有帮助。
选择一项:A. 通过观察反思自己的行为B. 通过阅读反思自己的行为C. 通过批评反思自己的行为D. 通过讨论反思自己的行为题目7能够使自我得到收获的反馈就是有益的反馈,但在()的情况下,获得的反馈是无益的反馈。
选择一项:A. 当你想学习和提高B. 当你认为反馈是无价值时C. 当你主动寻求反馈时D. 当反馈来自于你尊敬的人时题目8关于SWOT分析法中字母与其对应的含义,说法不的是()。
电大个人和团队管理试题答案中央广播电视大学《个人与团队管理》试题及参考答案一、单项选择题“领导者应真诚地表达自己的意见和想法,使团队成员能够充分理解所有与自己工作相关的事情”,属于营造信任氛围的方法()。
B.开放和诚实的“平衡记分卡”方法通常从四个角度衡量组织的绩效和战略。
不属于这四个角度的选项是()角度。
b .工作人员(c)方法可能不利于消除沟通障碍。
善于探究对方的个人生活信息“一切都是事先做好的,但没有事先做好的事情是做不到的”。
在设定目标时,这句话指的是(d)。
在设定目标之前做好充分准备。
"所以你似乎有很多困难,但是这次你能想出一个新计划吗?"这种谈话的方式显然是两个人有一些相互矛盾的观点和意见,那么这属于(a)的冲突模式。
健康的KOLB学习周期的步骤不包括()。
仔细分析火星公司决定用自己的糖果产品来制造新的冰淇淋,以增加其市场份额。
那么这家公司使用的市场策略是()策略。
产品开发中的a . t SMART目标()。
有时间的x理论和y理论是由()提出的。
根据科尔布的学习周期,学习通常包括四个阶段。
以下语句不正确()。
答:根据时间管理矩阵,四个阶段中的前两个阶段最为重要。
优先级A的任务特征是()。
重要而紧急的记录保存是反馈过程中的重要一步。
关于记录保存的作用,不正确的是()。
它只是帮助促进团队合作,而不是帮助个人完成工作。
本应提供给研发部门的客户需求信息被发送到物流配送部门,这不符合高质量信息的特点()。
一个正确的人员不同类型的团队有不同的特征,其中虚拟团队的主要特征有()。
电子通信,很少面对面的通信。
查尔斯·亨迪在《认识组织》中提出的组织文化类型不包括()。
查尔斯·亨迪在《认识组织》中提出的组织文化类型不包括()。
强文化有四个共同的绩效评估标准,其中“团队成员在计划实施过程中的合作愉快吗?”属于绩效评价的()标准。
凝聚力的结果是绩效评估的标准之一。
关于结果标准的检查,不正确的是()。
个人团队管理试题及答案1. 试题:在你负责管理的团队中,有一位成员表现出较低的工作效率和缺乏合作精神。
请问你会如何处理这种情况?具体描述你会采取的管理策略。
2. 答案:针对这种情况,我会采取以下管理策略:1) 个人会议:首先,我会安排与该成员进行个人会议,以了解他的工作情况和团队合作中的问题。
我会倾听他的意见和困惑,并鼓励他积极参与讨论,以提高他对团队的归属感。
2) 目标设定:与该成员共同制定明确的目标和工作计划。
通过与他的沟通和合作,我会帮助他明确工作重点和时间管理技巧,以提高工作效率。
我会确保目标具体、可衡量,并设定适当的截止日期,以便监督和评估进展。
3) 培训和发展:如果发现该成员在某些技能或知识方面存在不足,我会安排有针对性的培训,帮助他提升自己的专业能力,并增加工作满意度。
我会提供资源和支持,鼓励他主动学习和持续发展。
4) 团队协作:为了提高团队的凝聚力和合作精神,我会组织团队建设活动,增进成员之间的了解和信任。
通过促进团队合作和良好的沟通氛围,我相信可以激发每个成员的积极性,并加强整个团队的工作效能。
5) 激励和奖励:适时地给予该成员认可和奖励,以激发他的工作动力和归属感。
我会建立一个有公正性和竞争性的激励机制,鼓励团队成员发挥个人潜力,并提供项目或团队的奖励,以激发积极性和良好的工作表现。
6) 导师或辅导员:如果该成员需要更多的指导和支持,我会指派一位经验丰富的团队成员担任他的导师或辅导员。
导师将提供个人指导,与他密切合作,并分享经验和技巧,以帮助他克服困难,提高工作效率。
通过以上管理策略的综合运用,我相信可以帮助该成员实现个人潜力的发挥,并培养团队合作精神,提高整体团队的工作效率与成果。
个人团队管理试题及答案一、单项选择题(每题2分,共20分)1. 团队管理中,以下哪项不是有效沟通的关键要素?A. 明确的目标B. 有效的倾听C. 单向的信息传递D. 及时的反馈答案:C2. 在团队中,领导者最重要的角色是什么?A. 决策者B. 协调者C. 执行者D. 监督者答案:B3. 团队建设中,以下哪项不是团队凝聚力的体现?A. 共同的目标B. 成员间的信任C. 相互竞争D. 良好的沟通答案:C4. 团队管理中,以下哪项不是激励团队成员的有效方法?A. 设定明确的目标B. 提供反馈和认可C. 忽视个人成就D. 公平的奖励机制答案:C5. 在团队管理中,以下哪项不是冲突解决的策略?A. 妥协B. 回避C. 强制D. 忽视答案:D6. 团队中的领导风格有多种,以下哪项不是常见的领导风格?A. 民主式B. 权威式C. 自由放任式D. 命令式答案:D7. 团队绩效评估中,以下哪项不是有效的评估方法?A. 360度反馈B. 目标管理C. 个人绩效考核D. 忽略团队合作答案:D8. 在团队管理中,以下哪项不是团队发展的阶段?A. 形成期B. 冲突期C. 执行期D. 解散期答案:C9. 团队管理中,以下哪项不是团队多样性的好处?A. 创新思维B. 单一视角C. 增强解决问题的能力D. 提高团队绩效答案:B10. 团队管理中,以下哪项不是团队决策的方法?A. 头脑风暴B. 投票C. 独裁D. 德尔菲法答案:C二、多项选择题(每题3分,共15分)11. 团队管理中,以下哪些因素可以影响团队绩效?A. 团队目标B. 团队成员的技能C. 团队文化D. 团队规模答案:ABCD12. 团队领导在团队发展中扮演哪些角色?A. 指导者B. 激励者C. 协调者D. 执行者答案:ABC13. 团队冲突可能由哪些因素引起?A. 资源分配不均B. 目标不一致C. 个人价值观差异D. 沟通不畅答案:ABCD14. 团队建设中,以下哪些是提高团队凝聚力的方法?A. 明确团队目标B. 增强成员间的信任C. 定期进行团队建设活动D. 忽视团队成员的个人需求答案:ABC15. 团队管理中,以下哪些是有效的激励策略?A. 设定挑战性目标B. 提供物质奖励C. 给予正面反馈D. 提供职业发展机会答案:ABCD三、判断题(每题2分,共10分)16. 团队中的每个成员都应该承担相同的责任和任务。
个人与团队管理试题与答案一、选择题(每题2分,共20分)1. 在个人与团队管理中,以下哪个因素对于建立有效沟通至关重要?A. 时间管理B. 冲突解决能力C. 经验和专业知识D. 积极的人际关系答案:D2. 下列关于个人目标设定的说法中,正确的是:A. 目标应该是模糊和不具体的B. 目标应该只针对个人,而不考虑团队C. 目标应该是可量化和明确的D. 目标的设定不需要时间限制答案:C3. 团队中的“冰山效应”指的是:A. 许多问题和冲突只是表面上的,背后隐藏着更深层次的矛盾和难题B. 团队成员之间的关系冷淡,缺乏合作和支持C. 团队中的冲突和问题可以迅速解决,不会对团队产生长期影响D. 团队成员之间经常争吵和发生摩擦,导致团队效率低下答案:A4. 以下哪个不是个人与团队管理中的关键能力?A. 情商B. 反馈技巧C. 说服能力D. 个人自我价值感答案:D5. 在团队管理中,下列哪项是建立和维护团队凝聚力的重要因素?A. 高薪酬B. 完美的工作环境C. 共同的愿景和目标D. 管理层的强制执行答案:C6. 以下哪项是高效团队的特点之一?A. 成员之间缺乏沟通和合作B. 个人目标和团队目标相互矛盾C. 成员之间相互信任和支持D. 决策规模庞大,效率低下答案:C7. 在团队管理中,以下哪个行为会导致团队冲突的产生?A. 及时而有效地解决问题B. 鼓励成员间的相互合作C. 忽视成员的个人需求D. 提供明确的工作指导和反馈答案:C8. 下列哪个是个人在团队中所起的重要作用?A. 配合其他成员完成任务B. 遵守团队规则和流程C. 发挥团队合作的优势D. 推动团队目标和愿景的达成答案:A9. 在团队管理中,以下哪个因素对于激发成员潜力和提高团队绩效至关重要?A. 提供合理的薪酬和福利B. 忽视个人差异和需求C. 建立积极的团队文化D. 鼓励竞争和个人利益追求答案:C10. 团队中的“共享责任”意味着:A. 成员之间共同承担任务和目标B. 个人对任务负有绝对的责任C. 团队成员不需要相互支持和合作D. 团队领导完全放权给成员答案:A二、简答题(每题10分,共20分)1. 请简要解释个人目标与团队目标之间的关系。
《个人与团队管理》试题及标准答案一、单选题(每题 2 分,共 20 分)1、团队成员之间相互信任的标志是()A 坦诚交流B 尊重他人C 共享信息D 承担风险答案:A解析:坦诚交流是团队成员之间相互信任的基础和标志,只有通过坦诚的沟通,才能让彼此了解真实的想法和情况,从而建立起信任关系。
2、团队工作中,高效的团队应该具有清晰的()A 人员分工B 工作流程C 目标D 绩效考核标准答案:C解析:清晰的目标能够为团队指明方向,让团队成员明确努力的方向和重点,从而提高工作效率。
3、在团队发展的震荡阶段,团队成员之间的冲突主要是()A 工作内容B 工作流程C 性格差异D 价值观答案:A解析:在震荡阶段,团队成员开始执行任务,对于工作内容和职责的划分容易产生分歧和冲突。
4、以下哪种方式不利于团队成员之间的沟通()A 定期召开会议B 私下交流C 邮件沟通D 回避问题答案:D解析:回避问题会导致问题积累,加剧矛盾,不利于团队成员之间的沟通和问题解决。
5、团队领导者在营造团队授权的气氛时,需要做很多工作,其中()对领导者营造授权的团队气氛是没有帮助的。
A 为团队成员制订计划B 重视团队成员C 为团队成员提供必要的工具D 营造相互信任、开诚布公的气氛答案:A解析:为团队成员制订计划会限制成员的自主性和创造力,不利于营造授权的气氛。
6、对于团队领导来说,想要团队成员感受到自己受重视,在与团队成员交流的过程中最应该强调()A 控制B 注意倾听C 监督D 命令答案:B解析:注意倾听能够让团队成员感受到被尊重和重视,促进良好的沟通和关系建立。
7、个人SWOT 分析是一种对自己的工作、生活及职业发展进行分析的方法,其中“O”代表()A 优势B 劣势C 机会D 威胁答案:C解析:“O”代表机会,指外部环境中对个人发展有利的因素。
8、关于时间管理,以下说法不正确的是()A 重要且紧急的任务应优先处理B 不重要但紧急的任务可以委托他人处理 C 重要但不紧急的任务可以稍后处理 D 不重要且不紧急的任务可以不处理答案:C解析:重要但不紧急的任务应该有计划地处理,不能拖延,否则可能会变成重要且紧急的任务。
个人有团队管理复习题库(有答案)一、选择题1. 团队管理中,以下哪项不是高效团队的关键特征?A. 清晰的目标B. 高度的凝聚力C. 激励机制的缺失D. 良好的沟通答案:C2. 以下哪项不是团队发展阶段中的规范阶段的特点?A. 团队成员开始相互信任B. 团队成员开始协同工作C. 团队成员开始独立完成任务D. 团队成员开始共同解决问题答案:C3. 团队领导者在领导风格上,以下哪项属于变革型领导?A. 指导型B. 支持型C. 规范型D. 激励型答案:D4. 以下哪项不是团队冲突的类型?A. 任务冲突B. 过程冲突C. 人际关系冲突D. 资源分配冲突答案:D二、填空题5. 高效团队的核心是______,团队成员需要为实现这一目标共同努力。
答案:共同目标6. 团队发展阶段包括形成阶段、震荡阶段、______、成熟阶段和结束阶段。
答案:规范阶段7. 团队领导者在领导风格上,应具备______、______、______和______四种能力。
答案:沟通能力、协调能力、决策能力和创新能力三、判断题8. 在团队管理中,领导者应鼓励团队成员发表意见,积极参与团队决策。
()答案:正确9. 团队冲突对团队绩效具有负面影响,应尽量避免。
()答案:错误10. 在团队管理中,领导者应关注团队成员的个人成长和发展,提高团队整体素质。
()答案:正确四、简答题11. 简述高效团队的关键特征。
答案:高效团队的关键特征包括:(1)清晰的目标:团队成员对团队目标有共同的认识和承诺;(2)高度的凝聚力:团队成员之间相互信任、支持和合作;(3)良好的沟通:团队成员之间能够有效沟通,分享信息和意见;(4)合理的激励机制:团队成员的付出与回报成正比,激发团队成员的积极性;(5)高效的领导:领导者具备沟通、协调、决策和创新能力,能够引领团队发展。
12. 简述团队发展阶段的特点。
答案:团队发展阶段的特点如下:(1)形成阶段:团队成员相互认识,了解彼此的背景和优势;(2)震荡阶段:团队成员开始协同工作,可能出现冲突;(3)规范阶段:团队成员开始相互信任,共同解决问题;(4)成熟阶段:团队运作高效,成员能够独立完成任务;(5)结束阶段:团队任务完成,团队成员各自离去。
个人与团队管理-0023一、单选题(共60题,共60分)1. 由于业务需要,公司计划把小贺从销售部调到行政部,为了尽快进入新的角色和适应新的工作任务,他采用(C)的学习方式最合适。
A 委托培训B 研讨会C 工作观摩或工作伙伴D 远程学习2. 关于制订工作计划,说法不正确的是(C)。
A 计划可以帮助你控制工作进度B 计划对所有管理工作都奏效C 计划限制了行动的自由度D 计划可以是详尽的,也可以是松散的,只要奏效就行3. 在工作场所应用QQ、MSN、Skype等软件进行沟通,属于现代信息技术沟通方式中的(B)。
A 电子邮件B 即时信息沟通C 数字传真D 视频会议4. 书面语言沟通过程中,递送书面材料时应当考虑的内容不包括(D)。
A 递送给哪些人B 他们会提出何种反驳论点及论据C 他们对这个议题是否事先有所了解D 如何处理他们提出的意见5. 关于身体语言沟通,说法正确的是(B)。
A 音调和语速的变化是一种身体语言沟通方式B 身体语言沟通是非语言沟通的重要形式之一C 相对于其他语言沟通方式来说,身体语言沟通的有效性要差很多D 着装和化妆的不同不能体现身体语言沟通6. 关于工作报告,说法正确的是(B)。
A 任何组织都有定期的工作报告活动B 工作报告包括从上到下、从下到上和平级三种形式或其综合C 工作报告主要是为了方便各个领导之间的交流D 工作报告主要是为了方便各个普通员工之间的交流7. 组织部门中,“全面主持工作,制订总体发展目标和计划”是(A)的基本职责。
A 总经理B 行政部门C 财务部门D 业务部门8. 组织核心价值观和组织目标的关系是(B)。
A 组织目标有助于界定员工的行为规范B 组织目标决定了组织的核心价值观C 组织核心价值和组织目标是完全相同的D 组织核心价值和组织目标没有任何关系9. 小恒在一次测试中发现自己的自我认知能力不足,他希望能增强自我认知能力,但是(B)做法对他增强自我认知能力没有帮助。
个人与团队管理试题及答案2022个人与团队管理试题及答案无论是在学习还是在工作中,我们都可能会接触到试题,试题是考核某种技能水平的标准。
一份好的试题都具备什么特点呢?下面是店铺收集整理的2022个人与团队管理试题及答案,欢迎阅读与收藏。
个人与团队管理试题及答案11 ,(组织承诺)与缺勤率和流动率成负相关。
2 ,(态度)是人对某种事物或特定对象所持有的一种肯定或否定的心理倾向。
3 ,(工作满意度)是指员工对自己的工作所抱有的一般性的满足与否的态度。
4 ,最早提出组织承诺的是(贝克尔)。
5 ,(社会知觉)是指个体对其他个体的知觉。
6 ,(首因效应)是指最先的印象对人的知觉所产生的强烈影响。
7 ,(光环效应)是指当对一个人的某些特性形成好或坏的印象之后,人们就倾向于据此推论其他方面的特性。
8 ,(刻板印象)是指对某个群体形成一种概括而固定的看法后,会据此去推断这个群体的每个成员的特征。
9 ,(归因)就是利用有关的信息资料对人的行为进行分析,从而推论其原因的过程。
10,(内因)是指导致行为或事件的行为者本身可以控制的因素,包括行为者的人格、品质、情绪、心境、能力、需要和努力程度等。
11,(外因)包括行为者所处的各种环境、机遇、所从事工作的特点和难度,以及工作与人的相互作用、他人对行为者的强制或约束、鼓励的作用等。
12,(稳因)是指行为者的能力、人格、品质、工作难度、职业要求、法律、制度和规范等。
13,第一个将期望理论运用于工作动机并将其公式化的是(弗洛姆)。
14,第一个对学习中的强化做出理论分析的是(爱德华桑代克)。
15,社会学习理论的创始人是(班杜拉)。
16,(团队学习)是指团队生存、改进和适应变化着的环境的能力。
17,帮助团队成员设定团队议事日程、让团队始终瞄准目标、做出高效决策和提出解决问题的替代方案的是(团队任务职能)。
18,关注于人际关系,它让团队成员们结合在一起,使大家能够继续相处甚至有某种乐趣的是(团队维护职能)。
个人与团队管理-0022一、单选题(共60题,共60分)1. 王经理经常安排员工下班后去参加培训班学习,这属于(A)。
A 委托培训B 工作观摩C 脱产学习D 岗位轮换2. 制订一个具体完善的计划对工作来说是至关重要的,关于计划,说法不正确的是(C)。
A 计划要平衡任务、团队、个人三方面的行动B 计划可以帮助员工适应日常工作C 变化太快,计划并不起作用D 计划和现实世界是密切相关的3. 关于信息技术提供的沟通形式与其特点,对应正确的是(A)。
A 即时信息沟通:不仅可以进行文字沟通,还可以实现图像、视频等交流B 电子邮件:实现即时反馈和交流C 数字传真:沟通地点不受局限D 视频会议:快捷,便利,成本低4. 沟通的方式很多,它们各有优缺点,需要根据不同的情况来决定使用何种方式。
最适于书面沟通方式的情况是(B)。
A 需要思想共享B 需要永久保留记录C 需要进行充分的意见交流D 需要立即得到反馈5. 关于身体语言沟通,说法不正确的是(C)。
A 身体语言也称为体语B 身体语言指非词语性的身体符号C 相对于其他语言沟通方式来说,身体语言沟通的有效性要差很多D 身体语言沟通可以分为肢体语言、面部表情、姿态语言等多种6. 工作报告是组织进行工作沟通的有效渠道,工作报告的三种形式不包括(B)。
A 从上到下形式B 从中间到上下形式C 从下到上形式D 平级形式7. 组织运作就像走钢丝,面对压力需要胆大心细,组织的运作通常不包括(B)。
A 输入B 寻求结果C 运作过程D 输出8. 组织经营的目的主要是为客户服务,同时也给自己带来利益。
据此认为组织的奋斗目标不应该包括(C)。
A 提高客户满意度B 增加收益C 击垮所有竞争对手D 降低营运成本9. 能够使自我得到收获的反馈就是有益的反馈,但在(B)的情况下,获得的反馈是无益的反馈。
A 当你想学习和提高B 当你认为反馈是无价值时C 当你主动寻求反馈时D 当反馈来自于你尊敬的人时10. 要克服学习过程中存在的种种障碍,做法不正确的是(C)。
A 找出面临的障碍B 深刻分析问题根源C 无视障碍的存在D 对出现的问题进行反思11. 使用活动跟踪表时,需要对每项工作进行侧重点分析,侧重点分析不包括(D)方面。
A 任务B 团队C 个人D 培训12. 好斗的人总认为自己的权利、要求和需求比别人的利益重要得多,不属于好斗的人的特点的是(D)。
A 说话时过度使用“我”B 不惜一切代价想赢C 不听取他人意见D 自我牺牲,成全他人13. 李总要求销售部给出每月的销售总额,但收到的数据总是缺少几个关键产品的销售额,他不得不亲自去相关部门询问。
销售部传递的信息不符合优质信息特点中的(D)。
A 正确的形式B 适度的费用C 合适的人员D 正确的内容14. 讲话中使用“嗯、啊、呀”这样的词语,表明暂时停顿或搜寻正确的词语,这属于副语言沟通要素中的(C)。
A 语速B 音量C 声音补白D 音调15. 小王在进行工作报告中,把与听众联系密切的内容注上重点符号,他这样做有助于(C)。
A 传达更多信息B 展示个人能力C 吸引听众的参与D 突显个人兴趣16. 谈判中,面对谈判对手的大声斥责,正确的做法是(C)。
A 坐在那儿发抖,不知所措B 不问原因就道歉C 尽可能心平气和,让对方不要喊叫D 离开房间不回来17. 世界人口趋于老龄化,老年人数量不断增加,使企业不得不做出调整和变化,人口老龄化的问题属于企业的(B)环境。
A 经济B 社会文化C 政治D 生态环境18. 公司产品设计部门和销售部门合作时,产品设计部门最需要得到的信息是(D)。
A 交货实时信息B 服务质量的变化信息C 新设备的生产信息D 客户需求信息19. 张扬时代公司的组织体制具备详细的工作描述、程序手册、明确的职责、等级性的职业发展道路,适合这个公司的组织文化类型是(C)。
A 任务文化B 个人文化C 角色文化D 权力文化20. 关于头脑风暴法的第二个阶段,做法不正确的是(A)。
A 对那些提出荒谬想法的人进行批评教育B 挑出需要保留的想法,并剔除那些无用的想法C 仔细考虑剩下的想法并根据价值或有效性进行编号D 合理处理剩下的想法21. 电子头脑风暴法不需要暴露身份,可以使人消除心理障碍和顾虑,这主要是由于其具有(B)的优点。
A 更多人员参与B 匿名性C 同步性D 思想平行而入22. SWOT分析法又称为态势分析法,其中字母O代表(C)。
A 优势B 劣势C 机会D 威胁23. 小赵在利用SWOT分析法进行自我评估时,发现自己的部门主管常常将重要工作委派给他,这属于他的(C)。
A 优势B 劣势C 机会D 威胁24. 根据KOLB学习周期,“总结从经验中获得的知识,并对这些知识进行研究,然后将所有的信息汇总,从中得出结论,接下来决定应该怎样应用自己的知识进行实践”是从(B)阶段开始学习。
A 应用B 反思C 理论化D 获得经验25. 要让反思发挥作用,(B)是无帮助的。
A 对学习进行理性和实际的思考B 仅思考事物的表象C 认识到情感和直觉的重要性D 积极实践26. SMART原则中字母与其含义,对应正确的是(D)。
①S——明确的;②M——可衡量的;③A——可达到的;④T——有时间规定的。
A ①B ①②C ②③④D ①②③④27. 工作中造成过于忙碌的症结在于缺乏组织能力或者不能分清事情的轻重缓急,克服过于忙碌的方法错误的是(D)。
A 明确工作目标B 按轻重缓急分配好工作量C 对自己的时间负责D 抛开计划,免受束缚28. 小苏想要提高自己的工作效率,她列出了许多方法,其中不能帮助她的是(C)。
A 分析自己何时工作效率最高B 严格执行计划C 延长工作时间D 养成并坚持良好的工作习惯29. 适当地拒绝是建立自信的重要方法之一,在表示拒绝时,不合适的是(D)。
A 确定自己有权利拒绝B 真正明确地表达拒绝的想法C 拒绝时,看着对方的眼睛D 在拒绝后,向对方详细解释原因30. 沟通的要素包括(A)和时间安排五个方面。
A 目的意图,沟通对象,信息内容,方式方法B 方式方法,察言观色,目的意图,信息内容C 目的意图,双向沟通,沟通对象,方式方法D 信息内容,沟通对象,双向沟通,察言观色31. 在平衡计分卡中,员工满意度属于(B)角度的指标。
A 财务B 学习与成长C 客户D 内部流程32. 优秀团队具有很多优势,不属于优秀团队优势的是(D)。
A 团队工作效率高B 能够灵活地适应环境的变化C 具有团队使命感D 增强独立完成各自工作的能力33. 在团队中,负责寻找并获得信息、联系方式和其他资源的团队角色是(D)。
A 谋士B 挑战者C 协调人员D 资源调查员34. 理性决策对团队解决问题很有帮助,不属于理性决策的特征的是(C)。
A 逻辑性思考B 按照标准分析解决方案C 提出不寻常的想法和解决方案D 选择最可行的方法35. 团队领导在支持团队发展的过程中,做法不正确的是(C)。
A 团队领导要掌握有效的发展方法B 团队领导要使团队发展方法成为团队工作的重要组成部分C 团队领导在制定发展方法时要结合成员自身特点,无须考虑组织目标和团队目标D 团队领导需要扮演导师、教练、鼓励者等多种多样的角色36. 关于训练活动的实施要点,说法正确的是(B)。
A 直接告诉学员他们要做什么和怎么做B 对学员的讨论和提问进行适当的指导C 让学员相互交流模仿的经验而不是实际经验D 在训练过程中,只是让学员获得知识,无须进行鼓励和支持37. 团队目标和组织目标的关系是(D)。
A 组织目标服从团队目标B 团队目标和组织目标一样C 团队目标和组织目标没有关系D 团队目标服从组织目标38. 关于X理论,说法正确的是(D)。
A 信仰X理论的人认为激励在人们工作中的作为微乎其微B 信仰X理论的人认为工作是人们生活的一部分C 信仰X理论的人认为人们只有参与工作才能获得乐趣D 信仰X理论的人认为人天生懒惰,不愿意工作39. 李总是欧阳集团的总经理,而赵主管是欧阳集团生产部门的负责人,二者工作的侧重点为(D)。
A 李总——确定愿景及实现愿景的策略,准备具体的计划和预算;赵主管——组织实施计划,展望未来B 李总——准备具体的计划和预算,激励和鼓舞;赵主管——确定愿景及实现愿景的策略,组织实施计划C 李总——准备具体的计划和预算,组织实施计划;赵主管——确定愿景及实现愿景的策略,激励和鼓舞D 李总——确定愿景及实现愿景的策略,激励和鼓舞;赵主管——准备具体的计划和预算,组织实施计划40. 小何受公司委托新成立了一个团队,团队中包括消费者和供应商,这个团队的类型是(D)。
A 自我管理型团队B 电子团队C 虚拟团队D 供销团队41. 达成协议的方式有很多种,其中“一致同意”的方式是指(D)。
A 通过投票选择出最终方案B 最终由领导作出决定C 最后作决定的人否决了他人的方案D 所有成员都一致接受协议42. 客户服务部希望培训部能对他们部门的新员工进行培训,但是培训部认为客户服务部直接对新员工培训,效果将会更好,而客户服务部表示他们近期没有时间安排培训工作。
这个冲突产生的根本原因是(B)。
A 对有限资源的竞争B 目标、计划或任务不协调C 相互竞争或侵犯D 优先权或标准的冲突43. 天际公司制定了“明年产品市场占有率提高5%”的目标,与此相关的发展目标可能是(A)。
A 到今年8月底,全面提高销售人员的沟通能力B 今年十月份,邀请一些销售精英到公司做演讲C 今年年底,举办一次管理人员的培训D 明年年初,开展一场各地销售水平的比赛44. 关于审查学习效果的方式,说法不正确的是(A)。
A 非正式审查形式比较随意,用处不大B 审查的方式可以是正式的,也可以是非正式的C 正式审查注重的是成果D 正式审查需要设定一个时间表,并且要按计划执行45. 在制定目标时,应确定目标是可衡量的。
符合“可衡量”原则的目标是(A)。
A 达到每分钟60个字的打字速度B 取得优异的成绩C 提高打字速度D 加强身体锻炼46. 常见的监督指标有软指标和硬指标,不属于软指标的是(D)。
A 感觉B 观点C 看法D 统计数据47. “综合”是绩效评估的标准之一,考察(D)属于以“综合”为标准的绩效评估。
A 在计划实施过程中团队成员的合作是否愉快B 团队成员之间的矛盾主要集中在哪些方面C 团队成员哪些方面的能力得到了提高D 团队的目标与整个组织的目标是否一致48. 期望理论的基本观点是(B)。
A 人们只有在受到激励的情况下,才有可能心甘情愿地工作B 人们在预期他们的行动将会有助于达到某个目标的情况下,会被激励去做某些事情C 人们的期望往往会因为人们的懒惰天性而落空,除非有外界的力量干预D 人们想要获得某种成就,因为成就能带来满足感49. 小新所在公司的车间里噪音很大,照明和通风条件也很差,员工们都很不满意,刘经理被公司派去解决这个问题,他最应该从(A)上下手解决这个问题。