期末考试成绩分析报告
- 格式:doc
- 大小:47.50 KB
- 文档页数:4
期末考试成绩分析总结范文5篇期末考试成绩分析总结(篇1)紧张繁忙的高中第一个学期就这样过去了,迎来了盼望已久的寒假,转眼成为高一(2)班的一员已半年多了。
回顾这半年来各科的学习情况,感受颇多,需要总结的更多。
语文:在上初中的时候,我的语文成绩就一直很好,一直保持到现在。
在学完必修1、必修2模块后,我对自己能熟练地背诵课文这方面比较满意,但是在其它方面还是稍有欠缺,比如:回家复习的力度不够,导致一些知识点没有掌握;其次,我对*的理解还不够,平时应该多做些练习题、多看看参考书上的文言文翻译,以此来增加对*的理解。
数学:这学期,我觉得数学是我在各科里进步最大的一门学科。
俗话说:“一分耕耘,一分收获”,这也许就是我付出辛苦的回报吧。
初中时,我的数学成绩并不好,自己也不去找老师问问题,被老师斥责道:“一瓶子不满,半瓶子晃荡”。
高中必修1、必修4比起初中来难度大大增加了,内容也增多了。
即使如此,也没有动摇我学数学的意志,我相信在今后的数学学习中,我定会乘风破浪!英语:学习高中的英语课程我并不吃力,反而我倒觉得简单,也许是在宣外我受到的英语强化训练教育的缘故吧,不管怎样说,我不会对英语放松警惕的,因为骄兵必败!物理:我的物理成绩算不上班里比较好的,但也不是很差,只能说一般。
在下学期的学习中,我觉得我应该多向老师和物理学的好的同学多请教请教,多去大办公室问问题。
化学:情况基本与物理相同。
只是化学方程式记得有些不清楚,希望下学期在此方面多多努力。
历史:我比较喜欢学历史,因为我对历史比较感兴趣,所以自我评价良好。
地理:相对于其它科,我学地理稍微有些吃力,有些部分掌握得不是特别好,但是我有信心学好地理。
政治:政治后几个星期的课是由14中老师代的课,期末模块考试前,老师发了5张复习卷子,并画了11道必背题,我都背了,并用在了考试中,所以对政治的学习态度我很满意。
以上是我对高一上学期期末学习方面的个人总结,我不会忘记过去,也不会沉浸于过去,确定未来的发展目标。
考试成绩分析报告范文一、引言本文旨在对某学校一次期末考试成绩进行详细分析,探讨学生成绩的整体表现、各科目得分情况以及可能存在的问题和改进方向。
二、整体成绩表现分析考试涵盖了数学、语文、英语三个科目,总共100名学生参加考试。
考试成绩如下表所示:学生姓名数学成绩语文成绩英语成绩小明85 78 80小红90 85 88…………小李75 70 65通过对整体成绩的统计分析,我们发现数学平均成绩为 80 分,语文平均成绩为 75 分,英语平均成绩为 70 分。
通过对比平均分和每个学生的单科成绩,可以看出各科目成绩的波动情况。
三、各科目得分情况分析3.1 数学成绩分析数学成绩最高分为 95 分,最低分为 60 分。
其中,成绩在 90 分以上的学生占总人数的 30%,成绩在 70 分以下的学生占比 10%。
通过对成绩分布的分析,我们可以看出数学成绩相对较为集中,但仍存在一定的差距。
3.2 语文成绩分析语文成绩最高分为 92 分,最低分为 55 分。
相比数学,语文成绩的波动较大,高分和低分的学生比例更加平均。
部分学生在语文方面存在明显的提升空间。
3.3 英语成绩分析英语成绩最高分为 89 分,最低分为 50 分。
英语成绩整体较为分散,高分和低分的学生比例相对平均。
可能需要加强对英语学习的引导和培养。
四、存在问题及改进方向1.差距较大的学生群体:部分学生的成绩较为优秀,但也存在一部分学生成绩偏低,需要对他们进行个别辅导,提高学习积极性。
2.科目之间差异较大:数学成绩相对比较稳定,语文和英语成绩波动较大,需要更加注重语文和英语学科的教学质量,提高教师授课水平。
3.学习方法问题:一些学生可能并未找到适合自己的学习方法,学校可开展学习方法指导和辅导活动,帮助学生积极有效地学习。
五、结论本次考试成绩分析表明学生成绩整体表现良好,但仍存在一些问题需加以关注。
学校应定期进行成绩分析,并及时采取有效措施,帮助学生提高学业水平,全面发展。
《考试成绩分析》考试成绩分析(一):考试成绩综合分析一、综合成绩分析:1.均分:全校语文均分85.18分(去年同期88.25分),数学均分85.45分(89.36分),综合科均分80.6分(84.13分),语数全校均分85.27分(88.8分),语数综合全校均分83.74分(87.25分)。
本学期语数全校均分85.27分较上一学期88.8分降低3.53分。
2.百分:双百24人,单百24人。
其中:语文6人,数学3人,社会14人,科学1人,思品2人,英语0人。
3.语数均分提高5分以上者:有四人x4.不及格:共56人:语文2人,数学7人,思品6人,社会3人,科学21人,英语39人。
五科不及格1人:郭x三科不及格5人:x双科不及格8人:x单科不及格42人。
[去年同期:共91人(其中语文不及格2人,数学不及格21人――六年19人,,思品社会不及格1人,科学不及格8人,英语不及格88人――三年4人,四年21人,五年3人,六年60人。
)]二、具体年级成绩分析:1.一、二年级语文、数学、科任成绩都没有去年同期好,去年都在90分以上,今年语数是89分左右。
2.三年级语文85.28较去年同期87.7降低2分;数学85.12较去年同期92.3降低7分。
3.四年级语文80.61比去年同期86.11降低6分;数学83.35比去年同期97.35降低14分。
4.五年级语文86.39分,较去年度79.97提高7分;数学87.71较去年度86.24有所提高1.5。
5.六年级语文80.13分,较去年度87.63降低7分;数学81.64分,较去年度同期71.67提高10分。
6..科任成绩:三四五年级社会成绩不错,均分在93分以上,六年级79.79分,一二年在80分以上。
科学均分不高,三年72,四年66,五年74,六年89。
英语:三年68.79较去年同期77.1降低成本9分;四年69.8较去年同期59提高10分;五年80.05较去年同期50.87提高30分;六年69较去年同期36.36提高33分。
【考试成绩分析5篇_范文】成绩分析报告范文考试成绩分析【篇一】转眼已经到了岁末年底,经过了紧张的期末复习工作,学生在老师的带领下,全面的复习了所学的知识,经过考核,师生共同分享收获的喜悦,但是也存在一些不足,下面把本次考试出现的一些问题进行一下分析:二年级共有六个班,参加考试的学生226人,试卷进行统计、比较、分析,从试卷的总体情况来看,,教师教和学生学的情况还是比较令人满意的。
试卷分100分,最低分11分,年级平均分92分,优秀率90%,及格率98.7%。
纵观整个试卷,内容有一定的覆盖面,重点突出,代表性强,试卷难易适度,有一定的层次性,既注重对基础知识的考察,又注重对学生能力的培养,归纳试卷有以下几个方面的问题:第三题:我会给下面的字加上不同的偏旁,组成新字,在组词语。
全年级此题的正确率是91。
15%,这道题是考查学生对要求掌握的字会加不同的偏旁并会组成新字再组词,这道题学生出现的错误较多。
例:里(黑)(黑色)中(冲)(冲次),主要原因是有的学生没有理解题意,有的是形近字混淆。
第四题:给下面的字换偏旁组成新字,再组词。
全年级正确率88.18%,这道题是考察学生扩词能力。
不但要求学生会用新字组词,还要了解字形的变化和形近字的相互联系。
由于学生积累词语不太丰富,掌握知识也不够灵活,造成此题错误较多。
第五题:我会按要求写词语。
全年级正确率90.12%,这道题是考察学生近义词、反义词和积累描写秋天的词语。
学生掌握知识比较死板,保护——爱护,这个近义词练过,而“破坏”写出反义词,大部分学生都不会,从这点看学生掌握知识不够灵活,不会结合生活实际去理解这个词语。
在写描写秋天的词语时,学生不认真看题,书写也不认真,造成错误较多。
第十题:阅读天地。
全年级的正确率92.23%。
这道题学生不会认真读题,第一问数有几个自然段,有的学生写有几句话了,第四问有一大部分学生没读懂题意,造成答非所问,反映了学生在阅读题中,回答问题时思路狭窄,不能按题目要求读题、审题、做题。
班级期末成绩分析总结与反思(6篇)(经典版)编制人:__________________审核人:__________________审批人:__________________编制单位:__________________编制时间:____年____月____日序言下载提示:该文档是本店铺精心编制而成的,希望大家下载后,能够帮助大家解决实际问题。
文档下载后可定制修改,请根据实际需要进行调整和使用,谢谢!并且,本店铺为大家提供各种类型的经典范文,如合同协议、条据文书、策划方案、总结报告、党团资料、读书笔记、读后感、作文大全、教案资料、其他范文等等,想了解不同范文格式和写法,敬请关注!Download tips: This document is carefully compiled by this editor. I hope that after you download it, it can help you solve practical problems. The document can be customized and modified after downloading, please adjust and use it according to actual needs, thank you!Moreover, our store provides various types of classic sample essays, such as contract agreements, documentary evidence, planning plans, summary reports, party and youth organization materials, reading notes, post reading reflections, essay encyclopedias, lesson plan materials, other sample essays, etc. If you want to learn about different formats and writing methods of sample essays, please stay tuned!班级期末成绩分析总结与反思(6篇)在生活中,报告的使用频率呈上升趋势,不同的报告内容同样也是不同的。
期末考试质量分析(优秀12篇)期末考试质量分析篇一一、期末考试成绩分析:1、数据分析说明:我校1—5年级学校统一组织语文、数学、科学、英语的考试,六年级参加区统一考试。
1—5年级学生人数332人,语文合格人数319人,占96%,优秀人数251人,占76%;数学合格人数312人,占94%,优秀人数244人,占74%;科学合格人数262人,占94%,优秀人数212人,占76%;英语合格人数一三7人,占65%,优秀人数94人,占44%;从平均分看一至五年级语文的平均分都高于了76分,80分以上的班有7个,数学平均分1—4年级都在84分以上,五年级数学均分普遍较低在75分以下,科学科均分都在80以上,英语科平均分三年级80分以上,四年级低于60分,五年级一个班低于68分,需要引起学校的高度重视。
2、试卷答卷状况分析:语文试卷能紧扣教材,注重三维目标的落实,难易还较适中。
知识面较广,注重考查学生思维的开展和知识的灵活运用。
有必须的难度。
阅读题量大,考查了学生的阅读、理解、分析、综合潜力。
作文题材范围广泛,有利于学生组织材料,有资料可写。
数学试卷知识面较广,题目难易适中,紧扣教材,根底知识题目较多,学生的根底知识掌握牢固,说明平时训练扎实。
学生能结合生活实际解决实际问题。
从答卷看,还需加强学生的思维拓展训练,加强学生的习惯培养。
二、主要措施1、树立教育质量观教学管理首先是教学思想的管理,重塑教学质量观,学校为教师减负,让教师把更多的精力和时间用在教学和教研上,经常性地举行教研活动。
组织教师学习常规管理方法,构成了全面开展的质量观、面向全体学生的教学质量观。
有了这一教学质量观,教学管理无论在理念上还是操作层面上,我们始终没有偏离这个价值取向。
2、创新教学质量评价体系。
各班教学成绩的多个方面,包括平均分、及格人数、及格率、优生人数、优生率、稳固率等全方位的考核体系,构成了比拟完善的考核方案,加大了教师的紧迫感,提高了教师的积极性。
期末成绩归因分析报告范文引言本报告对本学期期末考试成绩进行了归因分析,旨在了解成绩的来源和影响因素,从而为今后的学习提供指导和改进建议。
方法本次归因分析主要采用了量化和定性相结合的方法。
首先,我们对期末成绩进行了整体数据分析,包括平均成绩、最高成绩、最低成绩等指标。
然后,我们对个人成绩进行了细致的分析,结合学生平时表现、课堂表现、作业和考试等方面的数据,进行了成绩归因分析。
整体数据分析通过对全班期末成绩的统计,我们得到了以下结果:- 平均成绩:80分- 最高成绩:98分- 最低成绩:60分- 成绩标准差:10分根据以上数据,我们可以看出班上整体成绩较为集中,平均水平良好。
然而,最高成绩与最低成绩差距较大,说明个别学生的学习情况较为突出或较为薄弱。
个人成绩分析在个人成绩的归因分析中,我们综合考虑了以下方面因素:1. 平时表现平时表现是学生学习的重要组成部分,包括课堂参与、课后作业等。
通过对平时表现数据的分析,我们发现:- A同学的平时表现优秀,积极参与课堂讨论,认真完成作业,这对他的期末成绩有较大的积极影响;- B同学的平时表现一般,课堂参与较少,作业完成较为马虎,这对他的期末成绩有一定的负面影响。
2. 课堂表现课堂表现是考察学生对所学知识的理解和掌握程度的重要标准。
通过对课堂表现数据的分析,我们发现:- C同学在课堂上积极回答问题,对讲解内容有很好的理解和掌握,这在一定程度上提高了他的期末成绩;- D同学在课堂上缺乏参与度,对知识理解程度有限,这对他的期末成绩产生了不利影响。
3. 作业和考试作业和考试是对学生学习成果的直接评估。
通过对作业和考试数据的分析,我们发现:- E同学在平时作业中表现出色,对考试内容深入理解,并能够高效地应用,这对他的期末成绩起到了积极的影响;- F同学对作业不太重视,考试前准备不充分,这导致了他的期末成绩表现不佳。
结论通过以上的归因分析,我们可以得出以下结论:- 学生的平时表现对期末成绩有明显影响,积极参与课堂和认真完成作业能够提高成绩;- 课堂表现对期末成绩有重要影响,积极的课堂参与和对知识的深刻理解有利于提高成绩;- 作业和考试对期末成绩直接影响较大,认真完成作业和充分备考是取得好成绩的关键。
《考试成绩分析》考试成绩分析(一):考试成绩综合分析一、综合成绩分析:1.均分:全校语文均分85.18分(去年同期88.25分),数学均分85.45分(89.36分),综合科均分80.6分(84.13分),语数全校均分85.27分(88.8分),语数综合全校均分83.74分(87.25分)。
本学期语数全校均分85.27分较上一学期88.8分降低3.53分。
2.百分:双百24人,单百24人。
其中:语文6人,数学3人,社会14人,科学1人,思品2人,英语0人。
3.语数均分提高5分以上者:有四人x4.不及格:共56人:语文2人,数学7人,思品6人,社会3人,科学21人,英语39人。
五科不及格1人:郭x三科不及格5人:x双科不及格8人:x单科不及格42人。
[去年同期:共91人(其中语文不及格2人,数学不及格21人――六年19人,,思品社会不及格1人,科学不及格8人,英语不及格88人――三年4人,四年21人,五年3人,六年60人。
)]二、具体年级成绩分析:1.一、二年级语文、数学、科任成绩都没有去年同期好,去年都在90分以上,今年语数是89分左右。
2.三年级语文85.28较去年同期87.7降低2分;数学85.12较去年同期92.3降低7分。
3.四年级语文80.61比去年同期86.11降低6分;数学83.35比去年同期97.35降低14分。
4.五年级语文86.39分,较去年度79.97提高7分;数学87.71较去年度86.24有所提高1.5。
5.六年级语文80.13分,较去年度87.63降低7分;数学81.64分,较去年度同期71.67提高10分。
6..科任成绩:三四五年级社会成绩不错,均分在93分以上,六年级79.79分,一二年在80分以上。
科学均分不高,三年72,四年66,五年74,六年89。
英语:三年68.79较去年同期77.1降低成本9分;四年69.8较去年同期59提高10分;五年80.05较去年同期50.87提高30分;六年69较去年同期36.36提高33分。
小学期末考试成绩分析报告(通用10篇)小学期末考试成绩分析报告篇一一、命题意图及试卷分析本次学业语文试卷满分100分,试卷总体结构由字词句(46分)、积累与运用(8分)、阅读(21分)、习作(25分)四个基本板块组成。
本测试卷,题型多样,内容较丰富,知识覆盖面较广,尊重了文本知识,较好地贯穿和体现了新的课程理念,注重考查了学生识字写字能力,对课文内容的理解,语言文字的感悟和运用,以及阅读理解、分析及习作能力。
二、答题情况分析(一)基础知识:1、看拼音写词语。
学生书写正确、端正、纸面也较干净,基本上都得满分。
2、选择正确读音。
注重在考查学生对多音字的掌握情况,从答题情况看,孩子们基本上都掌握。
3、比一比,再组词。
此题旨在考查学生辨析形近字的能力。
但此题满分率不高,出现错误较多,主要是部分孩子粗心所致,另有个别孩子写别字现象频频出现。
4、补充词语,再仿照例子写词语。
学生作答时,补充词语基本上无错,但在写abcc的词语时,有很大一部分孩子粗心写成了aabc的词语,再就是“兴高采烈”的“采”出错较多。
5、写加点词语的反义词,再用其中自己喜欢的一个写一句话。
此题基本上都得满分。
6、按要求写句子。
主要考考查学生对语言文字的感悟能力。
这道题对学生虽然有难度,但因平时训练颇多,所以答题效果很好。
7、选择关联词填空。
因为一部分孩子语感较差,平时不重视阅读,所以在选择“不但······而且”时有出错。
(二)积累运用1、按要求填空重在考查学生对文本知识积累的情况。
从答题情况看,孩子们都能背熟题中所要求填写的句子或词语,只是个别学生在填写中,字写潦草而已。
2、“当我看到了自己的很多缺点,心情低落时,我想起了本册学过的。
八字成语”这道题多数学生失分,足以可见孩子举一反三的能力较差。
(三)阅读部分本次阅读分为了两部分,一是课内阅读,一是课外阅读。
课内阅读为《掌声》一片断,课外阅读为一寓言。
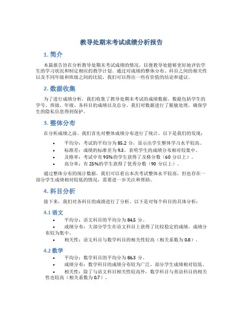
教导处期末考试成绩分析报告1. 简介本篇报告旨在分析教导处期末考试成绩的情况,以便教导处能够更好地评估学生的学习状况和制定相应的教学计划。
通过对成绩的整体分布、科目之间的相关性以及不同年级和班级之间的比较,我们可以得出一些有价值的结论和建议。
2. 数据收集为了进行成绩分析,我们收集了教导处期末考试的成绩数据。
数据包括学生的学号、班级、年级、各科目的成绩以及总分。
我们对数据进行了脱敏处理,确保学生的隐私信息得到保护。
3. 整体分布在分析成绩之前,我们首先对整体成绩分布进行了统计。
以下是我们的发现:•平均分:考试的平均分为85.2分,显示出学生整体学习水平较高。
•标准差:成绩的标准差为9.3,表明学生的成绩分布相对较集中。
•及格率:考试中有95%的学生获得了及格分数(60分以上)。
•高分率:有25%的学生获得了优秀分数(90分以上)。
通过整体分布的统计数据,我们可以看出本次考试整体水平较高,但也存在一部分学生成绩相对较低的情况,需要进一步关注和帮助。
4. 科目分析接下来,我们对各科目的成绩进行了分析。
以下是对每个科目的具体分析:4.1 语文•平均分:语文科目的平均分为84.5分。
•成绩分布:大部分学生在语文科目上获得了比较稳定的成绩,成绩分布较为集中。
•相关性:语文科目与数学科目的相关性较高(相关系数为0.8)。
4.2 数学•平均分:数学科目的平均分为86.3分。
•成绩分布:数学科目的成绩分布较为广泛,部分学生成绩相对较低。
•相关性:除了与语文科目相关性较高外,数学科目与英语科目的相关性也较高(相关系数为0.7)。
4.3 英语•平均分:英语科目的平均分为83.7分。
•成绩分布:英语科目的成绩分布相对较广,一部分学生成绩较高,另一部分学生成绩较低。
•相关性:英语科目与数学科目和语文科目的相关性都较高(相关系数分别为0.7和0.8)。
通过对科目分析的结果,我们可以看出学生在不同科目上的表现存在一定的差异,需要根据学生的实际情况制定相应的辅导计划。
小学期末考试成绩小学期末考试成绩分析报告精选5篇总结就是把一个时段的学习、工作或其完成情况进行一次全面系统的总结,他能够提升我们的书面表达能力,为此我们要做好回顾,写好总结。
那么你真的懂得怎么写总结吗?书痴者文必工,艺痴者技必良,这里是爱岗敬业的小编帮助大家分享的5篇小学期末考试成绩的相关范文,欢迎参考。
小学生期末考试成绩总结篇一首先,要严重反省自己在考试过程中做的不对的地方:英语写作时看资料,教育学和语言学简史考试时看小抄小学期末考试总结。
分析一下这3门考试作弊的心理:英语写作,因为是随堂考,没怎么重视,并且考试之前就猜到老师会出那本资料上的题,虽说考试之前看了,但由于篇幅太多,没记住,或者说,我当时是打定作弊的想法的;教育学,考试之前没打算带小抄,老师让我们把书本资料交上去时,我鬼使神差地把写着重点的那个本子放在座位下面,出于一种太想考高分的心理而对自己不自信;语言学简史,因为课程难度和准备不充分,再加上受到身边同学的影响,动了歪心思。
考试时作弊的心理真的不好受,一方面,你得防着老师看到你,因而时时抬头看老师,另一方面,在高分的驱使下,控制不住自己想看小抄。
我还清楚地记得教育学考试时看小抄的心理,一会儿忐忑不安地寻找我需要的答案,一会儿抬头看看老师,假装自己没做小动作,当时心跳加速,内心好似波浪翻滚,还在想着如果教育学老师知道我作弊会怎么看我,同学们看到我作弊又会怎么看我,因为,在老师眼里,我是做一排的好学生,在同学眼里,我是学委,连我都作弊了,那她们更有理由作弊了。
总之,不管是外在的动作表现,还是内心的心理活动,都相当地不好受,实在是一种很残忍的折磨。
在这种极端矛盾冲突的心理状态下,怎么还能认真做题呢?其次,考试安排过程中出现的问题:计划性不强。
面对这场持续两周的考试,尽管我从12月初就拟定了初步的备考安排,但是,计划赶不上变化,我的计划也没有及时地跟着改变,我几乎是脚踩西瓜皮滑到哪儿算哪:要考现代文学史了,于是那两天就只看这一门,完了再看写作学。
学生期末自我成绩分析报告1. 引言本学期即将结束,作为一名学生,我认真总结了自己在各个学科的表现和成绩,以便更好地反思自己的学习方法和规划下一个学期的目标。
通过对自我成绩的深入分析,我希望找到我的优势和不足,并为自己设定一个更高的学习标准。
2. 成绩分析2.1. 语文在语文方面,我认真完成了老师布置的作业和课堂笔记。
通过课堂的积极参与和阅读理解的练习,我的阅读能力有了一定的提高,尤其是在理解材料的深层含义方面。
然而,我的写作能力还有待加强,尤其是写作思路的连贯性和逻辑性。
2.2. 数学数学一直是我比较擅长的学科之一,我在期末考试中取得了很好的成绩。
这得益于我平时的积极学习和课后习题的认真完成。
在下个学期,我希望能够挑战一些更高难度的数学问题,提高自己的解题能力。
2.3. 英语英语一直是我比较薄弱的学科,我在期末考试中的成绩也不尽如人意。
这主要是因为我对语法规则的掌握还不够扎实,导致在阅读和写作方面出现了一些困难。
下个学期,我计划多进行英语听力和口语的练习,提升自己的语言能力。
2.4. 科学在科学学科中,我表现出了较强的实验能力和观察力。
通过对实验现象的理解和总结,我成功解决了许多科学难题。
但是,我在理论知识的掌握上还有所欠缺,需要更深入地学习课堂知识。
3. 自我评价我对本学期的自我表现和成绩进行了全面的评价,总体来说,我在学习方面付出了很多努力,但仍然存在一些问题和不足之处。
我意识到,要在下个学期取得更好的成绩,我需要改进以下几个方面:- 提高书面表达能力:加强写作训练,提高写作的逻辑性和表达能力。
- 加强英语学习:掌握语法规则,加强阅读、听力和口语练习。
- 拓宽科学知识:加强理论知识的学习,做到实验与理论相结合。
4. 下一个学期的目标在下个学期,我根据自我评价的结果,制定了以下目标:1. 语文:参加课外写作班,提高写作水平,每周阅读一本名著。
2. 数学:挑战更高难度的数学问题,提高解题能力。
3. 英语:每天进行英语听力和口语训练,参加英语角活动。
考试成绩分析报告第1篇20xx—20xx学年下学期3月月考考已经结束,现就这次考试的班级情况和近一个月以来班级管理、班级状况总结一下。
一、班级情况分析:我班目前有48位学生,其中女生13位,男生35位。
每个学生都有积极向上的一面,绝大多数同学比较自觉,学生个人与集体荣誉感较强。
一直在年级前十名的:易惠雄林焱。
除这两人外曾经进入年级前十名的有杨耀航丁宇龙叶婉罗帅。
作为第二梯队(有可能进入前10)的有黄楚汪畅刘欣王紫君范新朋冯亮祁高翔万梦蝶王康杨思文。
历次考试都没进入学校重点线的有杨松冯中胡灿李洋。
二、考试成绩整体分析:这次考试本班进入年级前10名有3人,前20名有10人,前30名有14人前161名有38人。
与上学期期末相比本班有23人进步,24人退步,持*1人。
其中进步较大的学生有周晨(115)雷亮(112)张开(108)汪畅(80)陈筱(68)。
人*总分(分)、前20名、过线人数在实验班中处于领先。
优势学科有语文与英语。
主要问题:1、总分成绩不拔尖,班级第1名林焱在年级里排名只占第5。
2、未能完成重点线目标(目标40)还差2人。
3、不少同学存在薄弱学科。
4、中间层实力较为雄厚,但部分学生成绩不够稳定,基础不牢固,容易在考试中失分。
5、课堂气氛和课后讨论不够热烈,学生自主学习效益不高,缺乏方法指导。
三、应对措施1、继续贯彻“一个中心,两个基本点”的做法,以学习为中心,同时抓好班级、宿舍日常纪律、内务两个基本工作,强化危机意识、竞争意识、细心意识,引导学生自觉养成良好的学习、生活习惯,相信生活中注重细节,潜移默化中学习也会更加细心,减少很多不必要的失分。
2、肯定学生在前段时间所作的努力,同时做好周测总结,以鼓励为主,个别指导。
与各科任老师共商对策,进行临界生辅导工作以及考试策略指导,关注学生的心理,及时找学生谈心,稳定学生情绪。
3、鼓励学生循序渐进,紧跟老师上课的进度的同时及时做好阶段复习工作。
4、让学生做好段考反思工作,强调建立错题集的必要性。
小学期末成绩分析报告教务处集合3篇以下是小编为大家收集的小学期末成绩分析报告教务处集合3篇,仅供参考,欢迎大家阅读。
小学期末成绩分析报告教务处1 一、试题分析:本次命题体现素质教育要求,加强考试内容与学生生活实际的联系,重视对学生运用所学的基础知识和技能的考查,有利于促进学生生动、活泼、主动地学习。
试卷从教材教学要求和学生的实际水平出发,着重考查学生认知、理解、运用语言以及阅读的能力,题型灵活多样,符合新课标的要求。
二、试题特点:1、注重了基础知识的考查。
试卷中能充分体现考查学生基础知识为主要目标的命题原则,坚持依据于课本,对于一些学生必须掌握的基础知识作为重点考查的内容。
因为这些基础知识的掌握能更好地为今后的学习打下坚实的基础。
2、英语教学与学生的生活实际相联系。
小学英语的教学内容贴近学生生活,本次测试试题内容同样体现了贴近学生生活的原则,侧重用已学过的英语知识解决实际问题,既源于课本,又高于课本,充分体现了素质教育的内涵,特别是笔试部分的七题中设计的根据英文画图,把英语和美术学科的整合。
三、答题情况:主要考查学生的语言基础知识和基本技能,包括词、句的正确运用和阅读读能力的考查。
1题:主要考查单词部分,大部分同学基本满分,部分学生认识单词,但是图片没看清楚,造成失分。
如第2小题的图片,熊猫和熊没分清楚!2题:大部分学生得了满分,有个别同学看不清楚图片,对句子记忆不清,造成失分现象。
3题:考查的是判断正误,部分同学做的不错,也有不少同学对第四幅图片认识不清,造成失分。
4题:本题做的很乱,做错的同学很多。
学生平时训练的句子不少,但是掌握的不少很好,有的同学甚至不认识句子,失分较严重。
5题:这道题是常规题,做的还可以,但是有的学生单复数掌握的不好,导致失分。
6题:单项选择中第三,四题由于是根据图片找答案,学生平时对衣物图片掌握的不少很好,导致失分!7题:根据情境选择适当的句子。
第三题是去年的知识点,学生记忆模糊,答的不好。
期末考试班级成绩分析总结(3篇)期末考试班级成绩分析总结(精选3篇)期末考试班级成绩分析总结篇1班主任工作千丝万缕、细致繁琐。
一个学期来,本人能时刻牢记“为人师表”和“爱岗敬业”的职业道德宗旨,在实际工作中不辞劳苦地主动开展班级管理和德育建设,在学校领导的关心、支持、指导和帮助下,班级取得了一定的收效并且有了良性的发展。
概括为以下几点:一、主动贯彻落实学校以及各职能部门各个阶段和突发性的工作要求,做到坚决服从、动作迅速、部署到位、落实有策,经常性抓好班级管理中的组织、协调、督促、检查和小结环节工作。
与其他班主任一样,经常性加强对学生的集会、早读、课间操、卫生清洁、午休等进行督促检查,以便有的放矢地加强动态管理,在深入学生的学习、生活和活动中及时了解、关心、教育并且督促其良好习惯的养成,同时发挥教师的言传身教的示范效果。
二、主动、大胆搞好对学生干部的发掘、使用、扶持、教育和培养工作,尽可能的发挥学生的自我管理、自我监督和自我教育能力,培养和提高学生的综合能力。
该班“难得”的班干部从总体上说,“带头人”几乎没有、比较胆小怕事。
针对本班学生干部胆小怕事、明哲保身而不能形成班集体的`核心这一状况,深入学生生活,善于洞察和了解情况。
我更多的采取定期召开班干部会议或个别谈话,分析造成该现象的根源所在,并指出教育其不足,同时采取了相应的管理措施:职责分工,做到人人有权、人人有责、互相监督、相互协调,实行民主管理,逐步培养出像卢依琳、陈瑞珊、周明慧等这样一批较为得力的班干部,使班级管理有了良性的互动,班级管理有了明显的改善。
三、始终贯彻分层次教育,坚持“抓两头、促中间”,不厌其烦地耐心做好后进生的帮教转化工作。
针对本班某几个纪律或学习双差的后进生的实际状况,我实行了紧贴追踪,发动其周围的同学监督。
期末考试班级成绩分析总结篇2光阴似箭,日月如梭。
加盟北大附中转眼一年有余,回想起接手了__班班任的这段岁月真使我思绪万千,感慨甚多。
成绩分析报告范文_成绩分析总结与反思(6篇)成绩分析报告篇一(年学期)专业课程名称年级任课教师年月日注:本报告于考试后两周内完成,教研室主任,教学副院长审阅后交教务秘书存档。
说明期末课程考核,是学科教学的综合性测试,对学生考核成绩进行分析,一般可从以下几方面进行:一、描述课程考核成绩的一般状态1、列频数分析表。
为了更直观地反映学生考核成绩的分布状况、特点,可将成绩按10分(或5分)的距离划分若干数段,数出每个分数段的成绩频数,列出频数分布表,使每个分数段的人数及全班学生成绩分布状况一目了然。
2、求平均成绩。
平均成绩描述全班学生成绩的一般水平。
如果每学期同一学科考核试卷是等值的,还可以进行不同年级、同一学科学习成绩的比较。
二、分析试题、试卷的质量1、题目的数量是否合理,学生回答完问题的大约时间。
2、试题的难度是否合适。
所谓难度合适,是指命题符合教学大纲对学生应掌握的知识、能力水平的基本要求。
要结合学生回答问题的实际情况分析其难度。
3.题型的选择是否恰当。
是否突出考查学生综合运用学科的基本观点、基本理论和方法分析问题、解决问题的能力。
三、分析教学得失1、概括全班学生对问题回答的情况,如正确率、知识的掌握程度、运用情况及错误程度等。
2、分析学生在本学科学习中存在的主要问题。
既要注意学生在知识的理解和运用方面存在的比较普遍的问题,也要注意个别学生存在的比较特殊的问题。
3、针对学生考试中反映出的主要问题,分析其原因,哪些是教师教学中的问题,哪些是教学条件或其它方面的原因等。
四、改进教学的设想和意见、建议。
成绩分析报告篇二每学期做一次班级成绩分析报告,这是很有必要也很有意义的一件事。
通过思考,我们不仅能看到一学期努力的结果,也看到学期中的缺点和不足,对今后的学习有很好的借鉴作用。
2023-2023第一学期热能1111班的总体成绩差强人意。
导致这一结果的主要原因是本班学生放松了学习,态度不够端正,从50%的挂科率可以看出,大家对自己的要求有所降低,对学习的热情大幅度下降。
学校期末考试成绩分析总结(经典版)编制人:__________________审核人:__________________审批人:__________________编制单位:__________________编制时间:____年____月____日序言下载提示:该文档是本店铺精心编制而成的,希望大家下载后,能够帮助大家解决实际问题。
文档下载后可定制修改,请根据实际需要进行调整和使用,谢谢!并且,本店铺为大家提供各种类型的经典范文,如工作总结、工作计划、合同协议、员工手册、管理办法、条据文书、策划方案、教学资料、作文大全、其他范文等等,想了解不同范文格式和写法,敬请关注!Download tips: This document is carefully compiled by this editor. I hope that after you download it, it can help you solve practical problems. The document can be customized and modified after downloading, please adjust and use it according to actual needs, thank you!Moreover, our store provides various types of classic sample essays, such as work summaries, work plans, contract agreements, employee manuals, management measures, document documents, planning plans, teaching materials, essay summaries, and other sample essays. If you want to learn about different sample formats and writing methods, please pay attention!学校期末考试成绩分析总结有关学校期末考试成绩分析总结5篇期末考试是指每个学期快结束时,学校往往以试卷的形式对各门学科进行该学期知识掌握的检测,对上一学期知识的查漏补缺。
期末考试成绩分析报告
一、试卷来源及试卷评价:
本次考试的试卷由中心学校统一命题,经学校全体教师征求意见,至此时没有学科教师反映对试卷的意见。
纵观整个试卷,本次期末测试卷是一份精心设计有价值的试卷,内容覆盖面广,重点突出,有一定的代表性,试卷题量适中,难易适度,有一定的层次性,分值分配合理,既注重对基础知识的考察,又注重对学生能力的培养、归纳,能较全面的检查学生对本学期所学基础知识的掌握情况。
以语文、数学两个学科为例:
【语文】:
较好体现了《新课程标准》的新理念和目标体系。
具有以下特点:
1、内容丰富,结构宽阔。
试卷是以《标准》所规定的教学内容为依据,注意题型的多样性,能够对学生的素质进行全面评价。
同时根据整套语文教材的知识、能力和情感发展总体结构进行设计的,比较全面地考查了学生的学习情况,在注重考查学生的基础知识和基本能力的同时,适当考查了教学过程,能较好地反映出学生的实际知识的掌握情况。
2、重视积累,提高素质
语文知识讲究的是积累,从试卷的编制上看,细节多,基础知识面广,试题所包含的知识点比较全面,题中涵盖了拼音、汉字、词语、句子、段落、篇章等多方面的考察。
并且题目多样,评分项目详细、合理。
【数学】:
1、突出基础性与全面性
试卷能对1——6年级上学期所学知识的主要内容进行较为系统、全面的考核,数与代数、空间与图形、统计与概率、实践与综合应用等方面的考查知识均能有机地涵盖在其中,突出了基础性与全面性。
2、突出生活性与教育性
数学来源于生活,并运用于生活。
试题突出数学知识在实际生活中的应用。
把知识的考查溶入富有生活味与教育性的题材中,让学生在解决问题的同时,也教育了他们要注意勤于思考和与人交流的重要性,教育学生提高成绩注意学习方式的必要性。
二、考试质量情况:
语文学科:
数学学科
1、立足基础,恰当评价学生对基础知识和基本技能的理解和掌握情况。
语文学科大部分学生对生字、词等基础知识掌握较好,任课老师都相当重视基础知识的教学,加强训练、反复巩固,常抓不懈,一一过关,使学生牢固掌握。
本次考试中学生基础知识的得分率相当高,如书写、看拼音写词语,形近字组词,常用标点符号运用,古诗名言的积累;查字典,修改错别字学生都掌握得比较熟练、牢固。
2、关注差异,不追求学生发展的整齐划一而追求个体发展的最大化。
将开放题引入教育评价,试题反映的不仅仅是“会”与“不会”,“对”与“错”,也反映对问题理解的深度与广度,为学生提供自己进行思考并用他们自己的数学观点表达的机会;要求学生建构他们的反应而不是选择一个简单的答案;允许学生表达他们对问题的深刻理解。
本次期末检测的试卷在这一方面做出了大胆而有益的尝试:
如四年级试卷第六大题统计的第3小题:从统计图上可以看出,人均寿命在逐年,这说明学生的答案形式多样、不拘一格。
由此看出,孩子的创造思维能力是不可估量的,我们应该多给他们提供这样的机会,激发孩子的创造潜能。
从各年级的成绩统计可以看出,填空题和计算题的得分率较高,可以看出学生的计算能力、记忆、理解能力较强。
由此可见,学生对记忆、理解、计算等方面的基础知识掌握得还是比较扎实的。
在各年级的试题中解决实际问题的题都占有一定的比重。
如四年级试题第五大题“动手画一画”,学生虽然作图不十分规范,但学生能灵活运用不同的方法解决问题的能力还是值得肯定的。
3、题型灵活多变,体现课改理念。
试题注重学生动手、动脑能力的培养,如动手画一画、解决问题等,学生的综合能力得到了锻炼。
这次试题即便是基础知识也比较灵活,难度较高,部分学生对于开放性习题的解答较以前有较大进步,学生的语文综合实践能力得到逐步提高,有不少学生能结合自己的生活经验和平时所学,正确解答。
在语文的阅读理解、写作等方面都有明显的体现,由此可见,在平时教学中教师们对基础知识教得扎扎实实,训练反反复复,能注重教学的生活化,注重知识的内化和迁移,努力做到举一反触
类旁通,立足课堂,延伸课外,因而多数学生学得比较主动、灵活,学习能力有了明显的提高。
4、补差帮困,因材施教颇有成效
全体教师本着面向全体学生,为每一位学生负责,让每一位学生进步的态度。
加强补差的力度,强调补差帮困的实效性,激发学习兴趣,利用一些课余时间及时做好补缺、补差工作,力争做到日日清。
对学困生采取优先措施,如优先提问,优先辅导,优先面批作业等等,全面提高合格率。
正是因为各班有提高合格率的具体措施和行为落实,我们的合格率在逐渐提高。
四、存在的问题及原因分析:
语文学科存在的问题主要有:
1、追赶进度,忽视基本功训练。
对于易混淆的字,各年级仍有少部分同学没有完全掌握,导致失分。
其实,学生的基础知识的掌握到技能的形成,中间还需一个实践操作、反复训练的过程。
2、急功近利,轻视以一贯之的习惯培养。
如一年级的学生灵活运用能力较差,不能照样子完成类似的题目,看图写话时部分学生表达能力也较差,写话的格式弄不清;五年级语文教师对一些很重要基本功训练没有引起足够的重视,缺少长期的、反复的、坚持不懈的训练,使学生基本功较差。
试卷中无论是作文还是阅读理解回答问题,都出现较多错别字。
其实,语文的能力无外乎听、说、读、写,本着这一点,只要老师们持之以恒的坚持多读、多写、多听、多练,多记、多问,养成良好的语文学习习惯,提高语文的成绩,提高语文素养必将指日可待。
数学学科中的主要问题是:
1、计算不细心,没有验算的习惯。
2、学生审题不严谨。
部分学生缺乏认真仔细的审题习惯,拿到题目后往往想当然,凭主观意愿来解题。
以二年级为例,基础题的第2小题从长到短的顺序把序号填在括号里,学生没用序号排列,失分较多,应该不是知识层面的问题;又如第5小题的断尺最长可以量米,学生没仔细观察,分析题目要求,错误较多。
这种情况反应出学生思维停留在表面,缺乏深度。
3、教师本身教学要求不严格。
具体表现有:作图方面,学生画图不用铅笔,画完后不标相关数据;卷面方面,做错了用涂改液,改正纸甚至随意涂抹,答题方面,内容颠三倒四,杂乱无序,不写单位名称,不写答语等,这些细节还需要老师们在日常教学中严格要求,逐步规范
英语学科中的主要问题是:
课时安排太少,教学进度严重滞后,教学内容几乎无法完成。
五、今后的措施做法:
这些问题的存在学校要高度重视,认真总结,发现问题,及时整改。
针对以上存在的状况,我想我们在以后的教学中要做好以下工作:
1、抓严抓实各项常规工作。
(1)严抓各科教学计划的落实。
学期开学后,我们要严抓各类计划的制订,要求各学科教师在一周内制订好本学期的各项工作计划,要保证教学工作具有科学性、计划性、可行性,做到每项工作开展时有目标、有方案、有规划、有管理。
同时制定各类教学计划时,要注意和加强可操作性,保证目标明确,计划合理,管理到位。
(2)进一步完善了教学常规检查制度。
在新的学期,要以“讲实用、讲效益”为原则,要求教师做到备课要“深”,上课要“实”,作业要“精”,教学要“活”,负担要“轻”,质量要“高”,并将从课前准备、课堂教学、作业与辅导、教学评价等方面对教师的常规教学进行指导性管理。
在期中,我们还准备组织开展教学质量调研抽测活动,组织全体教师监考并进行质量分析,帮助教师寻找问题的根源,明确下一步努力方向,促使各学科教师进一步把握好教材,向课堂40分钟要质量,提高单位时间效益。
(3)抓实各个环节,保证教学质量逐步提高。