如何判断一般心理问题和严重心理问题
- 格式:doc
- 大小:88.50 KB
- 文档页数:17
一般心理问题和严重心理问题的诊断方法心理问题是指影响个人心理健康和社交功能的各种困扰和障碍。
根据症状的轻重,心理问题可以分为一般心理问题和严重心理问题。
一般心理问题如压力、焦虑、情绪低落等,严重心理问题如抑郁症、精神分裂症等。
针对这两类心理问题的诊断方法也有所不同。
诊断一般心理问题的方法主要包括以下几个方面:1.临床观察:医生通过详细的访谈和观察患者的言行举止、情绪表现等,来了解患者的主观感受和客观状况。
2.自评量表:让患者填写一些心理量表,如焦虑量表、抑郁量表等,通过评估得分来判断患者的心理状况。
3.心理测验:如Rorschach测试、MMPI等心理测验,通过分析患者的回答和行为来评估其心理状态。
4.家庭访谈:与患者的家人进行沟通,了解患者的背景、病史及家庭关系,对疾病的诊断和治疗有很大的帮助。
5.多学科合作:心理问题往往涉及多个领域的因素,如心理学、精神病学、神经学等,进行多学科合作可以更全面地了解患者的情况。
对于严重心理问题,诊断方法更加复杂和全面,包括:1.精神状态检查:通过详细的访谈和观察,检查患者的意识、记忆、思维、感知等方面的功能,并排除其他物质性因素引起的症状。
2.临床问诊:医生会详细询问患者自己的主观感受、病史、家族史等,全面了解患者的心理状况。
3.精神病理评定:采用一些标准化评估工具,如症状自评量表、尺度评定等,评估患者的症状及其严重程度。
4.化验检查:通过实验室检查,排除器质性疾病导致的心理症状,如甲状腺功能异常、维生素缺乏等。
5.影像学检查:如脑电图、CT、MRI等,用于发现潜在的神经系统异常。
6.专业评估:通过心理专家的评估,比如临床心理学家、精神科医生,对患者进行全面的心理评估,包括认知功能、社会功能等,以辅助诊断。
综合这些方法,医生可以对患者的心理问题进行全面的评估和诊断,并制定适当的治疗方案。
在诊断过程中,需要强调患者的主观感受和病史,同时也需要结合客观检查和评估工具的结果,以增加诊断的准确性和客观性。
一般心理问题与严重心理问题的主要区分标准心理问题有许多种,从轻度到严重不等。
轻度的心理问题可能只是一时的情绪波动,但也可能影响到日常生活。
而严重的心理问题则可能导致严重的生活、人际关系、甚至健康问题。
那么,如何区分一般心理问题和严重心理问题呢?以下是一些主要的区分标准。
1.强度一般心理问题通常是短暂的,可能是某个事件或情境引发的一时的情绪波动,比如失恋或工作压力等。
它们往往可以通过积极的情感调解方法或自我调节,比如放松、沉思等方法得到缓解。
而严重的心理问题则比较强烈和持久。
例如长期的焦虑、抑郁、强迫症等,它们可能需要专业的治疗或药物治疗才能得到缓解。
2.功能障碍一般心理问题通常不会造成功能障碍,即不会影响一个人的工作、学习和日常生活等方面。
虽然这些心理问题可能会令个人过程放慢,记忆力减退等,但它们并不影响个体的正常生活。
而严重的心理问题会影响人们的生活和人际关系。
比如:严重的睡眠障碍、长期的失眠情况、不断出现恶心、呕吐、减肥等问题,长期不治疗,则会影响个人正常生活、交际等能力。
3.行为表现一般心理问题通常不会对一个人的行为产生显著的影响,也不会制约一个人自由的表达和情感体验。
但如果一个人的情绪问题严重,扰乱了他或她的正常行为,逐渐失去了自我控制,或有自我伤害等逃避现实的行为,那么这个人就可能存在严重的心理问题。
4.自我感知如果个人能够正常自我感知,并能够适应环境的变化,它们可能是一种比较轻微的心理问题。
相反,如果个人不能自我感知,开始有抵触情绪,在人际关系上不断犯规,则有可能是严重的心理问题了。
在日常生活中,如果我们遇到了一些轻微的心理问题,我们可以尝试一些简单的缓解方法,例如进行自我深呼吸、放松和参与放松的活动。
如果遇到严重的心理问题,我们应该尽快寻求专业的帮助,通过药物治疗、心理咨询、心理治疗等途径来缓解这些问题。
在处理心理问题时,稳定的情感和友好的社交居民是最为重要的力量。
心理问题的划分及鉴别标准需要区分的是:1、重性精神病与神经症、一般心理问题、严重心理问题..区分的重点——自知力、求医行为..2、神经症与一般、严重心理问题的区别:区分的重点——心理冲突的性质..2.1 心理冲突有常形与变形两种..2.2 常形与变形的区分有两个标准:是否具有道德性质是否能区分开道德与不道德、是否与现实有直接联系..如出现第三者后;在离婚与不离婚中矛盾;这就与现实事件直接联系;并能区分开道德与非道德性质..这就是常形..如一个人整天想着是该吃饭还是不吃饭;与现实事件无直接联系;并且无法区分开道德与非道德性质..这就是变形..2.3 心理冲突如是常形;就可能是一般、严重心理问题;最多是心理障碍2.4 心理冲突如是变形;就可能是神经症..3、一般心理问题与严重心理问题的区别:3.1 一般心理问题:符合由现实因素激发、持续时间较短持续一个月或间断持续两个月、情绪反应仍在理智控制之下始终能保持行为不失常态、不严重破坏社会功能效率下降、情绪反应尚未泛化的心理状态..3.2 严重心理问题:由相对强烈的现实刺激激发、初始情绪反应强烈靠自然发展和非专业干预难以解脱、持续时间长久两个月以上;半年以下、内容充分泛化的心理不健康状态..有时伴有某一方面的人格缺陷..4、在心理诊断中;经常会出现这样的词:非精神病性心理问题4.1 非精神病性心理问题即是指:除了重性精神病外的心理不健康状态..包括:一般心理问题;严重心理问题和神经症性心理问题4.2 神经症性心理问题又被称为可疑神经症:第三种类型的心理不健康状态;已接近神经衰弱或神经症;或者它本身就是神经衰弱或神经症的早期阶段..有时;我们也把有严重心理问题但没有严重的人格缺点者如均衡性较差的人格列入这一类..4.3 因此神经症性心理问题可以总结为:可疑神经症;接近神经衰弱或神经症的早期阶段;严重心理问题但没有严重人格缺陷的求助者..接近神经衰弱或神经症的早期阶段;严重心理问题但没有严重人格缺陷的求助者..我们可以把心理诊断中经常出现的几个诊断结果按严重程度做如此划分:重性精神病——神经症——神经症性心理问题可疑神经症——严重心理问题——一般心理问题一般心理问题和严重心理问题以及神经症性心理问题的区分原则表格整理关于泛化:泛化是行为主义心理学的概念..行为主义认为;人的行为发生;遵循刺激——反应原理;各种心理和行为反应的对象就是外在的刺激物环境、生活事件等或者说这些刺激物引起了这些反应..求助者典型的心理和行为反应;如果不再仅仅被最初的刺激事件引起;或者说同最初刺激事件相类似、相关联的事件;甚至同最初刺激事件不类似、无关联的事件;也能引起这些心理和行为反应症状表现;那么;这种现象就叫泛化..以上各类问题的泛化程度不同;所以问题的分类性质就有本质区别..一般心理问题与严重心理问题的区分主要从刺激的性质、反应的持续时间、反应的强度、反应是否泛化这四个维度出发..一般心理问题是指在近期发生的;是由现实因素激发、持续时间较短、情绪反应能在理智控制之下、不严重破坏社会功能、情绪反应尚未泛化的心理不健康状态;思维合乎逻辑;人格也无明显异常..严重心理问题:由相对强烈的现实因素激发、初始情绪反应剧烈、持续时间长久、内容充分泛化的心理不健康状态..有时伴有某一方面的人格缺陷..注:对青少年来说;关系到个人发展前途的事件;大致都属于高强度刺激..严重心理问题与神经症性心理问题的区别鉴别的要点是内心冲突的性质..严重心理问题心理冲突是现实性的有现实意义的或道德性的..神经症性的心理问题引起的心理冲突与现实处境没有明显关系;涉及生活中不太重要的事情;且不带有明显的道德色彩..严重心理问题与神经症的区别鉴别的要点是内心冲突的性质和病程两个方面..严重心理问题:考试吧网心理冲突是现实性的有现实意义的或道德性的持续时间相对较短;在2月到半年内..神经症引起的心理冲突与现实处境没有明显关系;涉及生活中不太重要的事情;且不带有明显的道德色彩..痛苦的情绪体验持续时间较长三个月以上..神经症性心理问题与神经症的区别鉴别的要点主要从症状的严重程度、持续时间、对社会功能的影响..神经症性心理问题的症状已具有某种较典型神经症的表现;只是症状的严重程度较神经症轻、持续的时间较短、社会功能受损程度不重;尚未达到神经症的诊断标准..联合型瑞文测验瑞文测验是纯粹的非文字智力测验;属于渐近性矩阵图;整个测验经修订;发展成标准型、彩色型、高级型..瑞文测验联合型是将瑞文测验的标准型与彩色型联合使用;一共有72张图组成;这样可使整个测题的上下限延伸..按逐步增加难度的顺序分成A、AB、B、C、D、E六单元;前三单元为彩色;后三单元为黑白;每单元都有一定的主题;题目的类型略有不同..各单元要求的思维操作水平也是不同的..测验通过评价被测者这些思维活动来研究他的智力活动能力..每一单元中包含有12道题目;也按逐渐增加难度的方式排列..每个题目由一幅缺少一小部分的大图案和作为选项的6——8张小图片组成..测验中要求被测者根据大图案内图形间的某种关系——这正是需要被测者去思考;去发现的;看小图片中的哪一张填入在头脑中想象大图案中缺少的部分最合适;主要用于智力的了解和筛选..瑞文测验联合型适用年龄范围5岁到75岁瑞文测验适用人员的范围不同的职业;国家、文化背景的人都可以用;甚至聋哑人及丧失某种语言机能的病人;具有心理障碍的人仍可以用瑞文测试..瑞文测验要求测验在40分钟内完成..能做多少就做多少..幼儿及弱智者在个别施测中当进行到C、D、E三单元时;每单元如连续3题不通过;则该单元不再往下测;未测单元都按不通过计A、AB、B单元必须做完瑞文测试结果包括:计分及评定瑞文测验验一律为二级评分;即答对给1分;答错为0分..将总得分再换算成年龄组标准分;再得到百分位等级;从而得到IQ值..智商解释:90-109;中等;110-119;中上;120-129;优秀;130以上超常;80-89;中下;70-79;边缘;70以下;低常缺陷..ICD-10: 国际疾病分类International Classification of Diseases;ICD ..是根据疾病的某些特征;按照规则将疾病分门别类;并用编码的方法来表示的系统..目前全世界通用的是第十次修订本《疾病和有关健康问题的国际统计分类》;WHO仍保留了ICD的简称;并被通称为ICD-10..1893年第一版;10年一次修订; ICD-9 1975年;ICD-10 1994年日内瓦.. ICD分类原理:依据疾病的四个主要特征;即病因、部位、病理、临床表现包括症状、体征、分期、分型、性别、年龄、急慢性、发病时间等..ICD-10:《国际疾病分类》10精神与行为分类DSM—Ⅳ:美国精神病学会制定的《精神疾病诊断和统计手册》CCMD-3:《中国精神障碍分类与诊断标准第3版》。
一般心理问题与严重心理问题的区分标准
一般心理问题与严重心理问题的区分标准是基于症状的严重程度和对患者生活功能的影响。
一般心理问题通常是指轻度或中度的心理健康问题,例如轻微的压力、焦虑、抑郁、失眠、社交恐惧等。
这些问题可以通过咨询、支持、心理教育和简单的行为干预来解决。
患者通常仍然能够履行日常活动和工作职责,虽然可能需要一些额外的支持和帮助。
而严重心理问题通常涉及更严重的症状和行为,例如严重的抑郁、精神分裂症、重度焦虑、创伤后应激障碍、反社会人格障碍等。
这些问题可能导致患者无法履行日常活动和工作职责,甚至可能危及患者和他人的生命。
治疗这些问题通常需要专业的心理医生和药物治疗,以及更长时间的治疗过程。
因此,区分一般心理问题和严重心理问题的标准是症状严重程度和对患者的生活功能影响。
如果症状较轻且不影响日常生活,可以通过支持和心理教育来解决;如果症状严重且影响日常生活,需要专业医生的建议和治疗。
一般心理问题诊断依据一般心理问题是指一般性的,不严重的心理障碍。
它的诊断标准是:1、不符合神经症、精神分裂症等严重精神疾病的诊断标准;2、不符合癔病的诊断标准;3、不符合强迫障碍、抑郁障碍的诊断标准。
4、不会给社会造成严重危害。
依据《中华人民共和国精神卫生法》的规定,规定明确指出了“精神障碍”的定义:是指由各种原因引起的感知、情感和思维等精神活动的紊乱或者异常,导致患者明显的心理痛苦或者社会适应等功能损害。
本法所称严重精神障碍,是指疾病症状严重,导致患者社会适应等功能严重损害、对自身健康状况或者客观现实不能完整认识,或者不能处理自身事务的精神障碍。
本法所称精神障碍患者的监护人,是指依照民法通则的有关规定可以担任监护人的人。
我们使用排除法,排除“精神障碍“这部分,还有一部分是就是一般心理问题,以下是我总结的判断自己是不是一般心理问题的依据,仅供参考。
一、情绪反应如果焦虑、抑郁、恐惧、害怕和担忧这些情绪严重的干扰和影响了您正常的生活,让您特别的难受,那么这是看心理医生的一个指针。
二、躯体反应如果您的身体也感觉不适,如头晕头痛、心慌心悸、出汗,身体某些部位极度的不适。
这些让您感觉烦燥,易激惹,或者睡眠受影响、饮食方面受影响。
三、过激反应在这种情绪下你有一些过激的想法,例如自残自杀的想法和观念,那您就需要看心理医生。
四、精神科心理医生的专业诊断1、问诊心理医生在问诊的过程中,会评估您的精神状态、情绪状态、认知、思维、社会功能等各方面;2、心理测评心理测评量表只是心理医生一个诊断辅助工具;3、疾病的排查并通过医学仪器做相关的病症排查,判断您是否是心理疾病。
4、心理疾病的治疗方式心理咨询、心理治疗、药物治疗、住院治疗等。
综上所述,如果你近一个月感觉自己的情绪、行为、思维、情感与之前有很大的差异,就建议找专业心理咨询师或者精神科医生进行进一步的评估诊断。
一般心理问题严重心理问题及神经症心理问题的鉴别要点1. 心理问题的分类心理问题,大家听着是不是觉得挺模糊的?其实,心理问题的分类挺有讲究的。
咱们平常说的那些问题,其实可以分为一般心理问题、严重心理问题和神经症心理问题三大类。
像那种偶尔觉得情绪不稳、心情不好,跟朋友聊聊、去散步就好了,这通常是一般心理问题。
它们像是生活中的小插曲,虽然让人烦,但不至于把整个人搞得焦头烂额。
2. 一般心理问题一般心理问题就像是我们生活中的小烦恼,平时工作压力大,睡眠不好,或者有时候心情低落,听着是不是很熟悉?这种情况,往往是因为生活中的琐事或者暂时的情绪波动引起的。
比如说,你今天上班被领导批评了,心情很糟糕,回家后跟朋友聊聊,问题基本就解决了。
这种问题的好处是,处理起来还算简单,通常只要找到根源,调整一下生活方式或者寻求些许支持就能好转。
要是找不到解决办法,去看看心理咨询师,给点建议或者疏导,也能有效缓解。
记住,这种问题的症状往往是暂时性的,不会对生活造成长久的困扰。
3. 严重心理问题嗯,这种问题就得认真对待了。
严重心理问题的特点是,它们往往影响到日常生活和社会功能,感觉就像生活中下了一场大雨,身上的衣服全湿透了。
比如,严重的抑郁症让人一直处于无望和绝望的状态,可能连起床都觉得困难,生活中的每一件小事都像是在拖着一个沉重的包袱。
这时候,症状就不单单是情绪上的低落,而是让人深陷其中,影响到工作的能力、人际关系,甚至是个人的健康。
处理这类问题的时候,光靠自己努力是远远不够的,专业的心理治疗或者药物治疗常常是必不可少的。
可以想象,一场心理暴风雨过后,寻求专业的帮助就是为了重建一个晴朗的蓝天。
4. 神经症心理问题说到神经症,那可真是个“难缠”的家伙。
神经症心理问题有点像是生活中那些让人抓狂的“小怪兽”。
它们的表现形式多种多样,比如焦虑症,患者可能总是担心一些不必要的事情,感觉生活中所有的小事都像是“大问题”。
强迫症也是神经症的一种表现,可能会有强迫性的行为和思想,比如一直要检查门锁是否锁好,或者不断洗手,不管怎么做都觉得不够干净。
一般心理问题严重心理问题及神经症心理问题的鉴别要点大家好,我是一名心理学专家,今天我们来谈谈一般心理问题、严重心理问题以及神经症心理问题的鉴别要点。
我们要明确什么是一般心理问题,什么是严重心理问题,什么是神经症心理问题。
简单来说,一般心理问题是指那些不影响个体正常生活、学习和工作的轻微心理问题,严重心理问题则是指那些对个体的日常生活、学习和工作造成严重影响的心理问题,而神经症心理问题则是指那些表现为焦虑、抑郁、强迫症等疾病的精神障碍。
接下来,我将从以下几个方面来谈谈这三种心理问题的鉴别要点:一、一般心理问题与严重心理问题的鉴别1.1 症状表现一般心理问题的症状通常较为轻微,可能表现为短暂的情绪波动、人际关系紧张、工作效率降低等。
而严重心理问题的症状则更为明显,可能表现为长期的情绪低落、丧失兴趣、自我评价过低等。
1.2 影响程度一般心理问题的影响程度相对较小,通常不会对个体的日常生活、学习和工作造成严重影响。
而严重心理问题则可能导致个体无法正常进行日常活动,甚至出现自杀等极端行为。
二、严重心理问题与神经症心理问题的鉴别2.1 症状表现严重心理问题的症状主要表现为情绪低落、丧失兴趣、自我评价过低等。
而神经症心理问题的症状则包括焦虑、抑郁、强迫症等。
2.2 影响程度严重心理问题的影响程度相对较大,可能对个体的日常生活、学习和工作造成较大影响。
而神经症心理问题的影响程度更大,可能导致个体无法正常进行日常活动,甚至出现严重的精神障碍。
三、如何判断和处理这三种心理问题3.1 寻求专业帮助当我们发现自己或身边的人出现心理问题时,应及时寻求专业心理咨询师的帮助。
他们可以通过专业的评估和诊断,为我们提供合适的治疗建议。
3.2 加强心理素质培养我们应该学会调整自己的心态,增强心理素质,以应对生活中的压力和挑战。
可以通过阅读心理学书籍、参加心理健康讲座等方式,提高自己的心理素质。
3.3 建立良好的人际关系人际关系对我们的心理健康有着重要影响。
一般心理问题和严重心理问题以及神经症性心理问题的
区分原则
一、症状严重程度
一般心理问题一般是人们面对生活中的困扰、压力和挑战时出现的暂时的心理困扰,影响较小,较容易得到缓解。
而严重心理问题和神经症性心理问题往往具有较长时间的持续性症状,且对日常生活、社交关系、工作和学习产生较为明显和持续的负面影响。
二、功能损害程度
三、心理痛苦程度
四、自我认知能力
一般心理问题的个体通常能够较好地认识并接受自己的问题,能够有意愿和能力寻求帮助,而严重心理问题和神经症性心理问题的个体往往因为症状和认知的障碍而对自己的问题产生困惑和不自信,可能无法主动地寻求和接受帮助。
五、社会功能
六、病程和复发
综上所述,一般心理问题与严重心理问题和神经症性心理问题在症状程度、功能损害程度、心理痛苦程度、自我认知能力、社会功能、病程和复发等方面存在差异,这些差异可以用于判断不同类型的心理问题。
但是需要强调的是,心理问题的判断和诊断需要专业人士的参与,避免发生误诊和不当处理的情况。
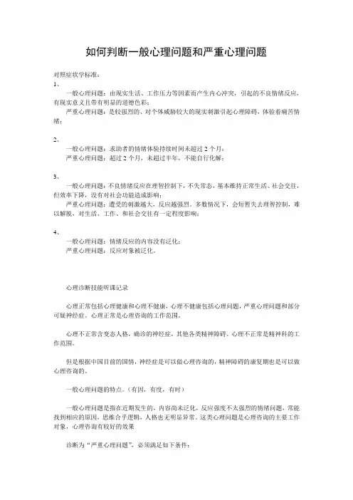
如何判断一般心理问题和严重心理问题对照症状学标准:1、一般心理问题:由现实生活、工作压力等因素而产生内心冲突,引起的不良情绪反应,有现实意义且带有明显的道德色彩;严重心理问题:是较强烈的、对个体威胁较大的现实刺激引起心理障碍,体验着痛苦情绪;2、一般心理问题:求助者的情绪体验持续时间未超过2个月;严重心理问题:超过2个月,未超过半年,不能自行化解;3、一般心理问题:不良情绪反应在理智控制下,不失常态,基本维持正常生活、社会交往,但效率下降,没有对社会功能造成影响;严重心理问题:遭受的刺激越大,反应越强烈。
多数情况下,会短暂失去理智控制,难以解脱,对生活、工作、和社会交往有一定程度影响;4、一般心理问题:情绪反应的内容没有泛化;严重心理问题:反应对象被泛化。
心理诊断技能听课记录心理正常包括心理健康和心理不健康,心理不健康包括心理问题,严重心理问题和部分可疑神经症。
心理正常是心理咨询的工作范围。
心理不正常含变态人格,确诊的神经症,其他各类精神障碍。
心理不正常是精神科的工作范围。
但是根据中国目前的国情,神经症是可以做心理咨询的,精神障碍的康复期也是可以做心理咨询的。
一般心理问题的特点。
(有因,有度,有时)一般心理问题是指在近期发生的,内容尚未泛化,反应强度不太强烈的情绪问题,常能找到相应的原因,思维合乎逻辑,人格也无明显异常。
这类心理问题是心理咨询的主要工作对象,心理咨询有较好的效果诊断为“严重心理问题”,必须满足如下条件:Ø强烈的现实性的刺激。
Ø二个月以上半年以内。
Ø泛化。
判断正常与异常的心理活动的三项原则。
(郭念峰)1.主观世界与客观世界的统一(同一)性原则。
2.精神活动的内在协调一致性原则。
(知情意统一,高兴的说不开心的事不统一)3.个性的相对稳定性原则。
一般心理问题和严重心理问题心理问题:心理不健康的第一类型——心理问题"诊断为心理问题,必须满足以下条件:1、由于现实生活、工作压力、处事失误等因素而产生内心冲突,并因此而体验到不良情绪;2、不良情绪不间断地持续满一个月、或不良情绪间断地持续两个月仍不能自行化解;3、不良情绪反应仍在相当程度的理智控制下,始终能保持行为不失常态、基本维持正常生活、学习、社会交往,但效率有所下降;4、自始至终,不良情绪的激发因素仅仅局限于最初事件;即便是与最初事件有联系的其他事件,也不引起此类不良情绪;情绪反应尚未泛化。
一般心理问题严重心理问题及神经症心理问题的鉴别要点大家好,我是一名心理学家,今天我们来谈谈一般心理问题、严重心理问题和神经症心理问题的鉴别要点。
我们要明白,这些问题并不是一蹴而就的,它们都是需要我们关注和解决的。
在这里,我会尽量用大白话来讲述,希望能让大家更好地理解这些概念。
一、一般心理问题一般心理问题是指那些不影响个体正常生活、学习和工作的心理健康问题。
这类问题通常是由于生活压力、情绪波动、人际关系等原因引起的。
例如,我们可能会因为工作压力大、家庭矛盾、朋友关系紧张等原因而感到焦虑、抑郁、失眠等。
这些问题虽然不会对我们的生活造成太大的影响,但如果不加以关注和解决,可能会导致更严重的心理问题。
那么,如何判断一个问题是否属于一般心理问题呢?这里有几个鉴别要点:1. 持续时间:一般心理问题的持续时间通常在一个月以内,如果问题持续时间超过一个月,可能需要进一步关注。
2. 影响程度:一般心理问题的影响程度通常不会影响到个体的正常生活、学习和工作,但如果问题严重影响到了个体的生活质量,也需要引起重视。
3. 自我调节能力:一般心理问题的解决通常需要个体自己的努力和调节,如果个体能够通过自己的努力解决问题,那么这个问题就属于一般心理问题。
二、严重心理问题严重心理问题是指那些对个体正常生活、学习和工作造成严重影响的心理健康问题。
这类问题可能会导致个体出现自杀、自伤等极端行为,甚至危及生命安全。
例如,抑郁症、焦虑症、精神分裂症等都属于严重心理问题。
那么,如何判断一个问题是否属于严重心理问题呢?这里有几个鉴别要点:1. 持续时间:严重心理问题的持续时间通常在一个月以上,甚至可能持续数月、数年。
2. 影响程度:严重心理问题的影响程度非常严重,可能导致个体出现自杀、自伤等极端行为,甚至危及生命安全。
3. 自我调节能力:严重心理问题的解决通常需要专业的心理治疗和药物治疗,如果个体无法通过自己的努力解决问题,那么这个问题就属于严重心理问题。
一般心理问题严重心理问题及神经症心理问题的鉴别要点哎呀,说起心理问题,咱们可得好好聊聊。
有时候,人们会觉得自己的心理状态不太对劲,这时候就需要学会区分一般心理问题、严重心理问题和神经症心理问题。
别急,我这儿有个小妙招,帮你轻松搞定这三大类心理问题的鉴别要点!咱们来看看一般心理问题。
一般心理问题是指那些不影响正常生活、工作和学习的心理状况。
比如说,有时候我们会觉得自己有点焦虑、紧张,或者情绪波动较大,这些都是一般心理问题的表现。
解决这类问题的方法就是要学会调整自己的心态,放松心情。
你可以尝试一些方法,比如听听音乐、看看电影、和朋友聊聊天,或者是进行适当的锻炼,这些都有助于缓解压力,让你的心情变得更好。
接下来,咱们来谈谈严重心理问题。
严重心理问题是指那些严重影响个人生活、工作和学习的心理状况,可能会导致人陷入困境,无法自拔。
严重的心理问题有很多种,比如抑郁症、焦虑症、强迫症等。
面对这些问题,我们不能掉以轻心,要积极寻求专业的帮助。
你可以去找心理咨询师进行咨询,或者去医院看心理医生。
家人和朋友的关爱和支持也是非常重要的。
记住,不要害怕寻求帮助,你并不孤单!咱们来说说神经症心理问题。
神经症心理问题是指那些由于神经系统功能失调而导致的心理障碍。
这类问题的特点是症状复杂多样,可能涉及到生理、心理和行为等多个方面。
神经症心理问题的治疗方法因人而异,需要根据具体的症状来进行针对性的治疗。
一般来说,可以采用药物治疗、心理治疗或者两者相结合的方法。
最重要的还是要保持良好的生活习惯,保证充足的睡眠、合理的饮食和适当的运动,这些都有助于改善神经症心理问题。
面对心理问题,我们要学会区分不同类型的心里问题,并采取相应的方法来解决。
无论是一般心理问题、严重心理问题还是神经症心理问题,都要保持积极的心态,相信自己能够战胜困难。
我们还要关注身边的亲朋好友,给他们提供关爱和支持。
毕竟,心理健康是我们每个人都应该重视的问题嘛!。
判断心理问题严重的三个标准
一、症状严重度
判断心理问题的严重程度,首先需要关注症状的严重程度。
如果个体的心理症状严重,如出现幻觉、妄想、抑郁、焦虑等症状,且这些症状持续存在并严重影响日常生活,那么心理问题可能较为严重。
在这种情况下,需要寻求专业的心理咨询或治疗。
二、持续时间
心理问题的持续时间也是判断其严重程度的重要标准之一。
如果个体的心理问题持续时间较长,如数月甚至数年,且没有明显的缓解迹象,那么这种心理问题可能较为严重。
在这种情况下,需要寻求专业的心理咨询或治疗,以帮助个体缓解症状,恢复正常生活。
三、社会功能
个体在社会中的功能也是判断心理问题严重程度的重要标准之一。
如果个体的心理问题导致其社会功能受损,如工作、学习、人际交往等方面出现问题,那么这种心理问题可能较为严重。
在这种情况下,需要寻求专业的心理咨询或治疗,以帮助个体恢复社会功能,提高生活质量。
综上所述,判断心理问题是否严重需要考虑症状的严重程度、持续时间以及个体在社会中的功能三个方面。
如果出现严重症状、长时间无法缓解且社会功能受损的情况,需要及时寻求专业的心理咨询或治疗。
严重心理问题的诊断要点严重心理问题和心理疾病的判断标准,主要有以下几个方面:1、有可能会出现严重的精神病性症状,比如幻听、妄想,尤其是出现怀疑有人想要伤害自己、害怕有人在饭菜下毒、凭空听见有人跟自己对话甚至凭空听见有人命令自己做事情等。
2、有可能出现各种言行紊乱以及冲动伤人的表现,比如脾气暴躁、情绪无法控制,因为琐事与人争吵、打架,频繁往外走等。
3、有可能会严重损害患者的日常生活、人际关系、学习和工作的能力,如果心理疾病已经造成患者终日以泪洗面、不愿意出门、不愿意见人、无法工作甚至每天躺在床上、不吃饭、不喝水,影响生命健康,非常可能是严重的心理问题。
首先要分析引起严重心理问题原因,是较为强烈、对个体威胁比较大的现实刺激。
不同原因引起心理障碍,求助者体验着不同痛苦情绪,间断或者不间断持续时间两个月以上,半年以下。
遭受刺激强度越大痛苦越强烈。
有时甚至会失去理性控制。
但是后来痛苦可以逐渐减弱,但是对工作,生活和社会交往却有一定程度的影响。
严重的心理问题是由相对强烈现实因素激发情绪反应,持续时间也比较长久,情绪泛化的心理不健康状态。
诊断要分析求助者是否有器质性病变。
是否有精神病性症状,要与精神病问题相鉴别。
是否有神经症性问题,确定求助者心理问题持续时间,心理,生理和社会功能影响程度,最后确定是否严重心理问题诊断。
如何判断心理问题的严重程度判断心理问题的严重程度主要从内心困扰的痛苦程度、泛化程度、社会功能的受损程度三个方面来辨别。
1内心困扰的痛苦程度:涉及日常生活和工作中的琐事,为此而苦恼。
2、泛化与未泛化未泛化特点:痛苦情绪只由最初的刺激引起,就算与最初刺激相类似、相关联的刺激,也不会引起此类痛苦。
痛苦情绪不但能被最初的刺激引起,而且与最初刺激相类似、相关联的刺激,也可以引起此类痛苦。
3、社会功能的受损程度:已开始影响正常的工作、生活和学习社会功能受损特点,心理问题已开始明显影响正常的工作、生活和学习,来访者已经很难再去坚持正常工作和学习生活。
一般心理问题和严重心理问题以及神经症性心理问题的区分原则心理问题可以分为一般心理问题、严重心理问题和神经症性心理问题。
下面将介绍这三类心理问题的区分原则。
一般心理问题是指一些人在日常生活中面临的一些困扰或挑战,包括情绪波动、心理压力、人际关系问题等。
一般心理问题表现为暂时性的情绪不稳定或行为问题,在人们的生活中尚不构成严重困扰。
这类问题通常可以通过调整生活方式、提高心理抗压能力或借助亲友的支持来解决。
一般心理问题不会对个人的社会功能造成明显的损害。
神经症性心理问题是心理障碍的一种,通常表现为明显的心理症状,如强迫症、恐惧症、焦虑症等。
这些症状常常不受个体控制,会对生活产生明显的影响。
神经症性心理问题与一般心理问题和严重心理问题的区别在于,神经症性心理问题的症状较为持久和固定,且常常伴随有强烈的痛苦感和功能障碍。
这些问题可能需要专业的心理治疗或药物治疗。
在区分这三类心理问题时,可以参考以下几个原则:1.症状的严重程度:一般心理问题的症状通常较为轻微,不会对个人的社会功能产生严重的影响;而严重心理问题和神经症性心理问题的症状会比较严重,可能导致个人生活和社交功能的损害。
2.症状的持续时间:一般心理问题的症状通常是暂时性的,可以在较短的时间内自行缓解或通过简单的方法解决;而严重心理问题和神经症性心理问题的症状常常是持久性的,需要专业的心理治疗或药物治疗才能缓解。
3.功能的受限程度:一般心理问题通常不会对个人的社交功能造成明显的影响;而严重心理问题和神经症性心理问题常常会导致个人社交能力的受限。
4.对个体情绪和行为的影响程度:一般心理问题通常不会对个体情绪和行为产生明显的影响;而严重心理问题和神经症性心理问题通常会导致个体情绪的剧烈波动和行为的异常。
综上所述,一般心理问题、严重心理问题和神经症性心理问题在症状的严重程度、持续时间、功能受限程度以及对个体情绪和行为的影响程度等方面有所区别。
针对不同的心理问题,需要采取相应的心理干预和治疗策略,以帮助个体恢复心理健康。
如何判断一般心理问题和严重心理问题对照症状学标准:1、一般心理问题:由现实生活、工作压力等因素而产生内心冲突,引起的不良情绪反应,有现实意义且带有明显的道德色彩;严重心理问题:是较强烈的、对个体威胁较大的现实刺激引起心理障碍,体验着痛苦情绪;2、一般心理问题:求助者的情绪体验持续时间未超过2个月;严重心理问题:超过2个月,未超过半年,不能自行化解;3、一般心理问题:不良情绪反应在理智控制下,不失常态,基本维持正常生活、社会交往,但效率下降,没有对社会功能造成影响;严重心理问题:遭受的刺激越大,反应越强烈。
多数情况下,会短暂失去理智控制,难以解脱,对生活、工作、和社会交往有一定程度影响;4、一般心理问题:情绪反应的内容没有泛化;严重心理问题:反应对象被泛化。
心理诊断技能听课记录心理正常包括心理健康和心理不健康,心理不健康包括心理问题,严重心理问题和部分可疑神经症。
心理正常是心理咨询的工作范围。
心理不正常含变态人格,确诊的神经症,其他各类精神障碍。
心理不正常是精神科的工作范围。
但是根据中国目前的国情,神经症是可以做心理咨询的,精神障碍的康复期也是可以做心理咨询的。
一般心理问题的特点。
(有因,有度,有时)一般心理问题是指在近期发生的,内容尚未泛化,反应强度不太强烈的情绪问题,常能找到相应的原因,思维合乎逻辑,人格也无明显异常。
这类心理问题是心理咨询的主要工作对象,心理咨询有较好的效果诊断为“严重心理问题”,必须满足如下条件:Ø强烈的现实性的刺激。
Ø二个月以上半年以内。
Ø泛化。
判断正常与异常的心理活动的三项原则。
(郭念峰)1.主观世界与客观世界的统一(同一)性原则。
2.精神活动的内在协调一致性原则。
(知情意统一,高兴的说不开心的事不统一)3.个性的相对稳定性原则。
一般心理问题和严重心理问题心理问题:心理不健康的第一类型——心理问题"诊断为心理问题,必须满足以下条件:1、由于现实生活、工作压力、处事失误等因素而产生内心冲突,并因此而体验到不良情绪;2、不良情绪不间断地持续满一个月、或不良情绪间断地持续两个月仍不能自行化解;3、不良情绪反应仍在相当程度的理智控制下,始终能保持行为不失常态、基本维持正常生活、学习、社会交往,但效率有所下降;4、自始至终,不良情绪的激发因素仅仅局限于最初事件;即便是与最初事件有联系的其他事件,也不引起此类不良情绪;情绪反应尚未泛化。
心理不健康的第二类型---严重心理问题神经症的定义(许又新教授的定义):持久的心理冲突,当事人能体验到这种冲突并感到痛苦,影响其心理功能和社会功能,但没有器质性的病变作基础。
1.时间上持久,常以年计,最少三个月。
2.心理冲突指两种观念,欲望,行为倾向,价值观等互相对立,当事人无法使其协调。
有常形和变形之分,常形冲突是大家能理解,现实中存在的,冲突的一方和另外一方具有明显的道德区别。
变形冲突与现实处境没有什么关系,不带什么明显的道德色彩,是神经症性的。
3.神经症的病人感到精神痛苦,有症状自知力。
4.影响其心理功能和社会功能5.无器质性病变基础,不是说神经症患者不能得器质性疾病,只是说神经症不是器质性疾病引起的神经症的临床评定方法1.病程:不到三个月为短程,评1分;三个朋到一年为中程,评2分,1年以上为长程,评3分;2.精神痛苦程度:轻度者病人自己可以主动设法摆脱,评1分;中度者病人自己摆脱不了,需借助别人的帮助或者处境的改变才能摆脱,评2分;重度者几乎完全无法摆脱,即使别人安慰开导他或陪他娱乐或易地休养也无济于事,评3分;3.社会功能:能照常工作学习以及人际交往只有轻微妨碍者,评1分;中度社会功能受扣除害者工作学习或人际交往显著下降,不得不减轻工作或改变工作,或只能部分工作,或某些社交场合不得不尽量回避,评2分;重度社会功能受损守者完全不能工作学习,不得不休病假或退学,或某些必要的社会效完全回避,评3分。
总分为3,还不够诊断为神经症;如果总分≥6,神经症的诊断是可以成立的。
4-5分为可疑病例,需进一步观察确诊。
心理冲突常形的特点:一是它与现实处境直接相联系,涉及大家公认德重要生活事件,二是它有明显的道德性质。
心理冲突变形的特点:一是它与现实处境没有什么关系,或者它涉及的是生活中的鸡毛蒜皮,一般人认为简直不值得为它操心,或者使不懂精神病学的人感到难以理解,很容易解决的问题为什么病人却解决不了。
二是它不带明显的道德色彩。
区分不同类型神经症-神经衰弱(1)症状可分三组:(1)与精神易兴奋相联系的精神易疲劳。
(精神易兴奋主要表现是联想和回忆增多而且杂乱无章,病人感觉到分心和控制不住,但不伴有言语运动增多)躁狂病人也联想多,但是躁狂人不痛苦,不想控制。
注意力不集中,感觉过敏,精神易疲劳(是情绪性疲劳)(2)情绪症状主要有三个方面:a、烦恼(焦虑是针对未来,烦恼针对过去和当前);b、易激惹;(急躁发怒—后悔—加强压抑和控制,精神病性的易激惹病人不感觉痛苦和难受。
)c、心情紧张。
(过度紧张的人有紧迫感、负担感、自控感、精神过敏、效率下降)并且必须具备以下三个特点:Ø病人感到痛苦,并常常向别人倾诉,寻求帮助或治疗。
Ø感到控制不了或摆脱不了。
Ø情绪的强烈程度和持续时间之久与生活事件和处境不相称(3)常见的心理生理障碍:Ø睡眠障碍;Ø头部不适感;Ø个别内脏功能轻度或中度障碍。
2、焦虑性神经症(焦虑症):(1)焦虑的情绪体验;(2)焦虑的身体表现(运动性不安和植物性神经系统的功能障碍)。
焦虑性神经症分为两种,一种是慢性焦虑,一种是急性惊恐发作。
3、恐怖性神经症(1)害怕与处境不相称。
(2)病人感到很痛苦,往往伴有显著的植物性神经系统功能障碍。
(3)对所怕处境的回避,直接造成社会功能受损害。
4、强迫性神经症5、疑病性神经症(病人重病不重治疗)(1)对健康过虑;(2)对身体的过分注意;(3)感觉过敏和疑病观念(妄想除外)。
6、抑郁神经症:①兴趣减退甚至丧失;②对前途悲观;③无助感;④感到精神疲惫;⑤自我评价低;⑥感到生活或生命本身没有意义。
以上症状至少持续两年,且至少有三分之二的时间处于抑郁状态。
抑郁神经症与抑郁人格:首先符合人格障碍的诊断。
人格障碍指人格特征明显偏离正常,使病人形成了一贯的反映个人生活风格和人际关系的异常行为模式。
这种模式显著偏离特定的文化背景和一般认知方式,明显影响其社会功能与职业功能,造成对社会环境的适应不良。
人格障碍的诊断要点:①人格障碍的诊断是成人诊断;②表现的是一个人行为方式过分突出、过分显著,让别人不能接受,而影响到人际关系,造成适应不良;③发病早,始自于童年,至少是青春期,而持续到成年。
(比诊断神经症还要长,损人不利己,行为方式每个人都有,但是他太突出,叫人无法接受)抑郁症:心情不好;天天如此;超过两周。
(晨重夕轻)7人格解体神经症狭义的人格解体,即“无我感”,感到“我”异乎寻常地不真实,似乎不存在。
现实解体,病人感到周围的世界似乎是陌生的,不真实了,像图片上了一层雾一样。
身体解体,感到自己整个身体的大小轻重软硬等到发生了奇异的变化。
失去了政党时的真体感和实质感,似乎不存在一样,什么感觉也体会不到,身体麻木不仁。
情感解体,感觉父母等都不爱他了。
感到十分痛苦,伤心。
可疑神经症:不能确诊是否神经症。
神经症性反应:不到3个月,其他的症状都具备的情况下,可以诊断神经症性反应。
神经症是一组非精神病性功能性障碍,其共同特征是1.是一级心因性障碍,人格因素、心理因素、心理社会因素是主要致病因素,但非应激障碍;2.是一组机能性障碍,障碍性质属功能性非器质性;3.具有精神和躯体两方面症状4.具有一定的人格特质基础但非人格障碍5.各亚型有其特征性的临床相6.神经症是可逆的,外因压力大时加重,反之症状减轻或消失。
7.社会功能相对良好8.自知力充分9.神经症包括恐怖症、焦虑症、强迫症、疑症症、神经衰弱识别重性精神病1、双相情感障碍—F31" 主诉:可能在一段时期内出现下述的抑郁,躁狂或兴奋。
" 诊断要点(典型症状)躁狂期间出现:精力和活动增加心境高涨或易激惹言语加快失去控制睡眠需求减少自高自大患者注意力容易转移可能某段时期出现抑郁:心境低落或悲伤;兴趣或快感缺失2、抑郁症3、恐怖障碍4、惊恐障碍5、广泛性焦虑障碍6、混合性焦虑抑郁障碍7、适应障碍:感到不能承受生活的重压或难以应付。
可能存在与应激有关的躯体症状诸如失眠,头痛,腹痛,胸痛和心悸。
8、分离性(转换)障碍附体、经常起病突然并与心理应激或困难的个人处境相联系。
与别人的关注有关,越关注他症状越明显。
起病后原来的症状消失,转化为现在的躯体症状。
9难以解释的躯体主诉10、神经衰弱11、进食障碍12、睡眠问题13、性功能障碍14、精神发育迟滞15、多动障碍16、品德障碍17、遗尿症18、居丧障碍癔症(hysteria)旧称歇斯底里,是一种没有器质性病变,以解离(精神)症状和转换(躯体)症状为主的精神障碍。
本症多以人格倾向为基础,在心理社会(环境)因素影响下产生自知力基本完整,病程多反复迁延。
癔症是不是神经症现在存在分歧。
分离性障碍:又称癔症性精神障碍,是癔症较常见的表现形式,包括癔症性意识障碍、情感爆发、癔症性假性痴呆、癔症性遗忘、癔症性身份障碍、癔症性漫游、癔症性精神病等。
转换性障碍:又称癔症性躯体障碍,表现为运动障碍与感觉障碍,其特点是多种检查均不能发现神经系统和内脏器官有相应的器质性病变。
癔症的特殊表现形式,流行性癔症或称癔症的集体发作是癔症的特殊形式。
癔症的十个特点:1.转换:生活事件产生的心理刺激引起当事人强烈的情绪反应,然后当事人出现躯体症状,比如失明,失音,瘫痪,感觉消失,昏迷,但此时情绪反应消失。
2.当事人对躯体的转换通常泰然处之,没有焦虑,好像当事人能从中获益,通常没有求治愿望,不配合医生检查,拒绝检查。
3.当事人的暗示性特别强,但是不是诊断癔症的唯一标准。
4.癔病病人发病症状用解剖学和生理学的知识不能解释,是矛盾的,不符合的。
5.分离:又称癔症性精神障碍,常见的有附体现象,身份障碍,遗忘,否认。
6.特殊的情绪反应,生动但是夸张,给人感觉做作,幼稚肤浅。
7.反应的延时性,常见的有盲目的盲动,发呆,假死,幼稚的模仿行为,其机制是高级神经活动麻痹,低级中枢的释放。
8.反应的目的性。
9.自我戏剧化,比如幻想自己是公主,比白日梦时间持久10.具有引人注意的特点。
用撒谎,自戕等行为引人注意,严重的可以用自杀来引人注意。
常见人格障碍的特点人格障碍有三个要素"①早年开始,于童年或少年起病;"②人格的一些方面过于突出或显著增强,导致牢固和持久的适应不良;"③对病人带来痛苦或贻害周围。