石墨炉原子吸收光谱法分析步骤教学提纲
- 格式:doc
- 大小:15.00 KB
- 文档页数:3
养殖场实验室原子吸收石墨炉法指导书
1.打开石墨炉电源,氩气主阀二次压力调到0.35Mpa,打开冷却水循环机电源;
2.打开AA6300C主机电源,GFA电源及ASC电源;
3.打开WIZAARD软件,输入用户ID:admin,密码为空;
4.选择需要测定的元素,设定编辑参数;
5.编辑校准曲线及未知样品信息;
6.联接主机,等待自检完成;
7.选择点灯方式:当测定方式是由火焰法换到时石墨炉法,必须先将点灯方式改成“发射”,执行谱线搜索;
8.编辑测定元素的升温程序(可参照COOKBOOK);
9.点击完成;
10.调节石墨炉原点位置:点击[仪器]-[维护保养]-[石墨炉原点调节],使用手动前后控制旋钮和<上>和<下>键,调节垂直和水平位置,使读数最大;点击“原点记忆”,后点击“关闭”;
11.点击“参数-编辑参数”,将点灯方式改为“NON-BGC”
或“BGC-D2”方式,执行“谱线搜索”;
12.点击“仪器-石墨炉管口位置调节”,将进样管调节到石墨管中间位置,并调节插入深度为石墨管直径的2/3,此操作必须重复两次;
13.点击“试验测定”,选择“手动测试”,确认水电气的正常;
14.根据MRT表(测量结果表)按顺序测定标准品及未知样品,点击“开始”按钮,开始测定;
15.保存数据,打印测量结果;
16.关闭软件,关闭AA6300C主机电源,GFA电源及ASC 电源及水电气开关。
石墨炉原子吸收法操作方法
1. 准备样品:将待测样品粉碎成细粉末状,并将其置于样品船中。
2. 装载样品:将样品船放置于石墨炉的样品舱中,确保样品的位置准确。
3. 设定参数:根据待测元素的性质和测定要求,设置石墨炉的加热温度和加热时间等参数。
4. 加热样品:启动石墨炉,将样品进行加热处理,使其产生雾化和原子化的现象。
5. 原子吸收测定:将产生的原子化样品气体导入原子吸收分光光度计中,利用特定的波长光束通过样品气体,测量其吸光度。
6. 测定结果分析:根据原子吸收分光光度计的测定结果,计算出样品中待测元素的含量。
7. 清洗和保养:在测定结束后,对石墨炉和原子吸收分光光度计进行清洗和保养,确保设备的正常运行和测定准确性。
石墨炉原子吸收光谱法分析步骤(总2页)--本页仅作为文档封面,使用时请直接删除即可----内页可以根据需求调整合适字体及大小--石墨炉原子吸收光谱法分析步骤内容摘要:压力消解罐消解法称取~试样(干样、含脂肪高的样品少于,鲜样少于或按压力消解罐使用说明书称取试样)于聚四氟乙烯内罐,加硝酸2~4mL浸泡过夜,再加过氧化氢(总量不能超过罐容积的1/3)。
盖好内盖,旋紧不锈钢外套,放人恒温干燥箱,120~140℃保持3~4h,在箱内自然冷却至室温,用滴管将消化液洗入或过滤入(视消化后样品的盐分而定)10~25mL容量瓶中,用水少量多次洗涤罐,洗液合并于容量瓶中并定容至刻度,混匀备用;同时做试剂空白试验。
(1)试样预处理在采样和制备过程中,应注意不使样品污染。
粮食、豆类去杂质后,磨碎,过20目筛,储于塑料瓶中,保存备用。
(2)样品消解可根据实验室条件选用以下任何一种方法消解。
①压力消解罐消解法称取~试样(干样、含脂肪高的样品少于,鲜样少于或按压力消解罐使用说明书称取试样)于聚四氟乙烯内罐,加硝酸2~4mL浸泡过夜,再加过氧化氢(总量不能超过罐容积的1/3)。
盖好内盖,旋紧不锈钢外套,放人恒温干燥箱,120~140℃保持3~4h,在箱内自然冷却至室温,用滴管将消化液洗入或过滤入(视消化后样品的盐分而定)10~25mL容量瓶中,用水少量多次洗涤罐,洗液合并于容量瓶中并定容至刻度,混匀备用;同时做试剂空白试验。
②干法灰化称取~(根据镉含量而定)样品于瓷坩埚中,先小火在可调式电热板上炭化至无烟,移人马弗炉500℃灰化6~8h,冷却。
若个别样品灰化不彻底,则加1mL硝酸一高氯酸(4十1)在可调式电炉上小火加热,反复多次直到消化完全,放冷,用硝酸L)将灰分溶解,用滴管将样品消化液洗入或过滤入(视消化后样品的盐分而定)10~25mL容量瓶中,用水少量多次洗涤瓷坩埚,洗液合并于容量瓶中并定容至刻度,混匀备用;同时做试剂空白试验。
石墨炉原子吸收光谱法测大米中的镉
石墨炉原子吸收光谱法是一种常用于金属元素分析的方法,适用于大米中镉的测定。
具体步骤如下:
1. 样品制备:将大米样品洗净、研磨成细粉,并取适量样品称重。
2. 溶解样品:将样品加入适量的酸(如硝酸、盐酸等),进行溶解。
可以选择加热溶解,以加快反应速度。
3. 石墨炉条件设置:将溶解后的样品稀释到合适的浓度,然后通过尖底容器或吸入器将样品注入石墨炉中。
根据实际情况,设置合适的石墨炉温度和程序。
4. 校正和标准曲线:使用标准品溶液,按照相同程序和条件进行测量,绘制标准曲线。
5. 吸收测定:依次将待测样品注入石墨炉中,记录吸收峰的吸光度值。
6. 计算浓度:使用标准曲线,根据吸光度值计算待测样品中镉的浓度。
需要注意的是,在进行石墨炉原子吸收光谱法测定时,需要严格控制实验条件和仪器的质量,以确保准确性和可靠性。
同时,为了提高样品测定的准确性,可以进行多次测定,计算平均值。
原子吸收石墨炉法
原子吸收石墨炉法是一种用于分析和测量元素含量的分析方法。
它基于原子吸收光谱技术,通过将待分析样品溶解后蒸发干燥,将溶液转化为乳浊液,并使用石墨炉对样品进行加热和蒸发,最后使用原子吸收光谱仪测量样品中相应元素的吸收光强度,从而确定元素的含量。
具体步骤如下:
1. 准备待测样品,并将其溶解成一个适当的溶液。
2. 将溶液转化为乳浊液,通常通过加入酸、氧化剂等试剂来实现。
3. 将乳浊液注入原子吸收石墨炉中,通过加热使溶液中的水分和有机物蒸发,并在石墨炉中的气氛中获得稳定的气体相。
4. 针对待测元素的特定波长,使用原子吸收光谱仪测量样品中元素吸收光强度。
5. 通过比较样品中待测元素的吸收光强度与已知浓度标准溶液的吸收光强度,计算待测样品中元素的含量。
原子吸收石墨炉法具有高精确度和良好的灵敏度,尤其适用于微量元素的分析。
但是,该方法需要使用高温石墨炉进行加热和蒸发,因此在样品前处理和仪器操作过程中需要严格控制各种干扰物质,以确保分析结果的准确性。
一、实验目的1. 掌握石墨炉原子吸收光谱法的基本原理和操作步骤。
2. 学会使用石墨炉原子吸收光谱仪进行样品中铅含量的测定。
3. 熟悉实验数据的处理和分析方法。
二、实验原理石墨炉原子吸收光谱法是一种利用石墨炉作为原子化器,通过测定样品中待测元素原子蒸气对特定波长的光吸收强度,从而测定样品中待测元素含量的分析方法。
本实验采用标准曲线法进行测定。
三、实验仪器与试剂1. 仪器:石墨炉原子吸收光谱仪、铅空心阴极灯、微量进样器、石墨炉原子化器、石英管、分析天平、移液器等。
2. 试剂:铅标准溶液(1.00 mg/mL)、硝酸、盐酸、氢氟酸、高氯酸等。
四、实验步骤1. 标准溶液配制(1)准确移取1.00 mg/mL铅标准溶液1.00 mL于100 mL容量瓶中,加入硝酸5 mL,用水定容至刻度,得到10.0 μg/mL铅标准溶液。
(2)准确移取10.0 μg/mL铅标准溶液1.00 mL于100 mL容量瓶中,加入硝酸5 mL,用水定容至刻度,得到100 ng/mL铅标准溶液。
(3)准确移取100 ng/mL铅标准溶液0.50 mL于100 mL容量瓶中,加入硝酸5 mL,用水定容至刻度,得到50 ng/mL铅标准溶液。
2. 样品前处理(1)准确称取样品0.1000 g于100 mL烧杯中,加入硝酸5 mL,加热溶解,冷却后转移至100 mL容量瓶中,用水定容至刻度。
(2)准确移取样品溶液2.00 mL于石英管中,加入硝酸1 mL,氢氟酸0.5 mL,高氯酸0.5 mL,微波消解30 min。
3. 样品测定(1)打开石墨炉原子吸收光谱仪,预热至设定温度。
(2)将标准溶液和样品溶液依次注入石墨炉原子化器中,测定吸光度。
(3)以吸光度为纵坐标,标准溶液浓度为横坐标,绘制标准曲线。
4. 样品含量计算根据样品溶液的吸光度,从标准曲线上查得对应浓度,计算样品中铅含量。
五、实验结果与分析1. 标准曲线绘制标准溶液浓度(ng/mL) | 吸光度------------------------ | --------0.00 | 0.0010.0 | 0.5020.0 | 1.0030.0 | 1.5040.0 | 2.002. 样品含量计算样品溶液的吸光度为0.311,从标准曲线上查得对应浓度为25 ng/mL。
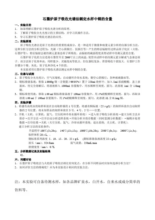
石墨炉原子吸收光谱法测定水样中铜的含量一、实验目的1、加深理解石墨炉原子吸收光谱分析的原理。
2、了解原子吸收分光光度计的主要结构,并学习其操作方法,3、学习石墨炉原子吸收光谱法的应用。
二、实验原理原子吸收光谱法是原子光谱法的重要组成部分,是一种适用于微量和痕量元素分析的仪器分析方法。
这种分析方法的分析过程为:光源(空心阴极灯、氙弧灯等)产生的特征辐射经过样品原子化区(火焰、石墨炉等),特征辐射会被待测元素基态原子所吸收,由辐射的减弱程度求得试样中待测元素的含量。
石墨炉原子化的方法是将石墨管升至2000℃以上的高温,使管内试样中的待测元素分解成气态基态原子。
该方法原子化效率高、用样量少、灵敏度高等优点,但仪器较复杂、背景吸收干扰较大。
石墨炉工作步骤分干燥、灰化、原子化和净化4个阶段。
本实验采用石墨炉原子吸收光谱法测定水样中铜的含量。
三、仪器与试剂1、原子吸收分光光度计;空气压缩机;自动循环冷却水系统;铜空心阴极灯;各种玻璃器皿等。
2、铜标准储备液:称取1.0000g铜(含铜量≥99.95%)置于250ml烧杯中,加入5ml浓硝酸酸,盖上表面皿,待完全溶解后,将溶液移入1000ml容量瓶中,用水稀释至刻度,摇匀。
此溶液1ml含1.0mg 铜。
3、铜标准使用液:移取1.00 ml铜标准储备液于100ml容量瓶中,用1%硝酸稀释至刻度,摇匀。
再取该溶液1.00 ml于100ml容量瓶中,用1%硝酸稀释至刻度,摇匀。
此溶液1L含0.1mg铜。
四、实验步骤1、将盛有高纯水的取样杯放在自动取样器的1号位置,将盛有铜标液(25μg/L)的取样杯放在自动取样器的2号位置。
将未知样品的取样杯放在3号、4号、5号……位置。
2、开机(主机、计算机、氩气、空压机和冷却水循环系统)→进入原子吸收分析系统→建立分析方法并保存→打开方法→打开自动分析进样系统→开始分析并保存数据(同时监测分析数据)→编辑并处理数据→打印结果→关机(关空压机,氩气,冷却水循环系统,退出系统,关主机、计算机)。
使用石墨炉原子吸收光谱法进行分析通常需要以下步骤:
样品制备:将待测样品转换为可溶性形式(如溶解或矿石研磨),如果必要,还可以进行稀释或预处理,以确保仪器能够准确测量。
仪器准备:确保石墨炉系统进行正确的初始化和校准。
这包括检查和调节气体流量、优化灯管功率、调整石墨管寿命等。
还需检查仪器的背景噪声水平,并对其进行背景校正。
校准曲线制备:使用一系列已知浓度的标准溶液,制备出一条浓度与吸光度之间的线性(或非线性)关系的校准曲线。
这些标准溶液应该覆盖所期望的样品范围。
样品进样:将样品注入石墨炉中进行测量。
注入时要注意样品的容量和进样速度,以确保测量结果的准确性。
程序设置:根据所测量元素的特性,在仪器软件中设置相应的测量参数。
这些参数包括预燃时间、进样量、蒸发时间、干燥时间和原子化温度等。
开始测量:点击开始测量按钮,仪器将自动执行程序设置中的各个步骤,包括样品的干燥、蒸发、原子化和测量吸光度。
数据处理:仪器会输出吸光度测量数据,可以通过比对校准曲线来确定元素的浓度。
还可以进行数据处理,如背景扣除和校正。
请注意,以上步骤是一般性的指导,具体操作步骤可能会因仪器型号或实验目的而有所不同。
在进行实际操作时,请仔细阅读仪器使用手册并按照厂商提供的指导进行。
石墨炉原子吸收光谱法测定生铁中痕量锡
石墨炉原子吸收光谱法广泛应用于痕量金属元素的分析。
测定生铁中痕量锡的步骤如下:
1. 样品制备:取适量生铁样品并加入一定量的氢氧化钠溶液和氢氧化钾溶液,使样品溶解。
将溶液加入量具定容的样品瓶中。
2. 样品处理:用高纯的硝酸和过氧化氢混合,加入生铁样品中进行样品氧化。
将样品加热至溶液明显变为无色液体,经冰浴冷却后加入去离子水稀释。
3. 石墨炉处理:将样品溶液注入石墨炉中进行加热烘干处理,去除溶剂中的水分。
4. 原子吸收测定:在石墨炉中加入锡标准溶液,进行校正。
然后将样品溶液注入石墨炉中进行测定。
测定过程中利用锡原子在石墨炉中的吸收光谱特性进行吸收测量。
5. 计算结果:根据锡标准溶液和生铁样品中锡测定值的比例关系,得出生铁中锡的含量。
该方法有灵敏度高,准确度高等优点,适用于生铁等材料的锡元素分析。
子吸收光谱法提纲重点笔记基本原理1.原子吸收光谱(Atomic Absorption Spectroscopy, AAS),又称原子分光光度法,利用气态原子可以吸收一定波长的光辐射,利用电热能使原子中外层的电子从基态跃迁到激发态的现象而建立的。
能够进行定性、半定量、定量分析。
2.光线范围:紫外光和可见光3.测定方法:标准曲线法、标准加入法4.特征谱线因吸收而减弱的程度称吸光度A,在线性范围内与被测元素的含量成正比:A=KC式中K为常数;C为试样浓度;K包含了所有的常数。
此式就是原子吸收光谱法进行定量分析的理论基础5.原子吸收光谱线并不是严格几何意义上的线,而是占据着有限的相当窄的频率或波长范围,即有一定的宽度。
原子吸收光谱的轮廓以原子吸收谱线的中心波长和半宽度来表征。
中心波长由原子能级决定。
6.影响原子吸收谱线轮廓的两个主要因素:1、多普勒变宽。
多普勒宽度是由于原子热运动引起的。
从一个运动着的原子发出的光,如果运动方向离开观测者,则在观测者看来,其频率较静止原子所发的光的频率低,红移;反之,如原子向着观测者运动,则其频率较静止原子发出的光的频率为高,紫移。
这就是多普勒效应。
原子吸收分析中,对于火焰和石墨炉原子吸收池,气态原子处于无序热运动中,相对于检测器而言,各发光原子有着不同的运动分量,即使每个原子发出的光是频率相同的单色光,但检测器所接受的光则是频率略有不同的光,于是引起谱线的变宽。
2、碰撞变宽。
谱线宽度仅与激发态原子的平均寿命有关,平均寿命越长,则谱线宽度越窄。
原子之间相互碰撞导致激发态原子平均寿命缩短,引起谱线变宽。
碰撞变宽分为两种。
赫鲁兹马克变宽:指被测元素激发态原子与基态原子相互碰撞引起的变宽,称为共振变宽,又称压力变宽。
当蒸气压力达到0.1mmHg时,共振变宽效应则明显地表现出来。
洛伦茨变宽:指被测元素原子与其它元素的原子相互碰撞引起的变宽,称为洛伦茨变宽。
洛伦茨变宽随原子区内原子蒸气压力增大和温度升高而增大。
实验四石墨炉原子吸收法测定铜的含量一、实验目的1. 学习原子吸收光谱法的基本原理;2. 了解石墨炉原子吸收光谱仪的基本结构及使用方法;3. 掌握标准曲线法测定铜的定量分析方法。
二、实验原理石墨炉原子吸收光谱法是采用石墨炉使石墨管升至2000 ℃以上,让管内试样中待测元素分解成气态的基态原子,由于气态的基态原子吸收其共振线,且吸收强度与含量成正比关系,故可进行定量分析。
它属于非火焰原子吸收光谱法。
石墨炉原子吸收光谱法具有试样用量小的特点,方法的绝对灵敏度较火焰法高几个数量级,可达10-14 g,并可直接测定固体试样。
但仪器较复杂、背景吸收干扰较大。
工作步骤可分为干燥、灰化、原子化和除残四个阶段。
通常使用偏振塞曼石墨炉原子吸收分光光度计。
它具有利用塞曼效应扣除背景的功能。
三、实验仪器和试剂A3石墨炉原子吸收分光光度计;铜空心阴极灯;石墨管;AS3自动进样器;容量瓶铜标准溶液100.0 µg/mL;铜未知液。
四、实验步骤1. 按下列参数设置测量条件1) 分析线波长(324.75 nm)2) 灯电流(75%)3) 狭缝宽度(0.5 nm)4) 气化温度(120 ℃)和时间(25 s)5) 灰化温度(600 ℃)和时间(20 s)6) 原子化温度(2000 ℃)和时间(3 s)7) 净化温度(2100 ℃)和时间(2 s)8)冷却时间(45 s)9) 氩气流量(2 L/min)2.取铜标准溶液稀释到刻度,摇匀,配制0.00,5.00,10.00,15.00,20.00,2,5.00 ng/ml的铜标准溶液,备用。
3.另配制铜未知液1个样。
4.采取自动进样方式进样,进样量20 μg。
五、结果与数据处理1. 数据记录;2. 绘制工作曲线;3. 根据函数关系,计算待测液浓度。
六、注意事项1. 实验正式开始之前要做好微调,使得进样管的尖端能顺利进样管尖端不能触及石墨管内壁。
2. 在配制溶液时,要注意操作规范使得样品不受杂质干扰。
石墨炉原子吸收光谱法分析步骤内容摘要:压力消解罐消解法称取1.00~2.OOg试样(干样、含脂肪高的样品少于1.OOg,鲜样少于2. 0g或按压力消解罐使用说明书称取试样)于聚四氟乙烯内罐,加硝酸2~4mL浸泡过夜,再加过氧化氢(总量不能超过罐容积的1/3)。
盖好内盖,旋紧不锈钢外套,放人恒温干燥箱,120~140℃保持3~4h,在箱内自然冷却至室温,用滴管将消化液洗入或过滤入(视消化后样品的盐分而定)10~25mL容量瓶中,用水少量多次洗涤罐,洗液合并于容量瓶中并定容至刻度,混匀备用;同时做试剂空白试验。
(1)试样预处理在采样和制备过程中,应注意不使样品污染。
粮食、豆类去杂质后,磨碎,过20目筛,储于塑料瓶中,保存备用。
(2)样品消解可根据实验室条件选用以下任何一种方法消解。
①压力消解罐消解法称取1.00~2.OOg试样(干样、含脂肪高的样品少于1.OOg,鲜样少于2.0g或按压力消解罐使用说明书称取试样)于聚四氟乙烯内罐,加硝酸2~4mL浸泡过夜,再加过氧化氢(总量不能超过罐容积的1/3)。
盖好内盖,旋紧不锈钢外套,放人恒温干燥箱,120~140℃保持3~4h,在箱内自然冷却至室温,用滴管将消化液洗入或过滤入(视消化后样品的盐分而定)10~25mL容量瓶中,用水少量多次洗涤罐,洗液合并于容量瓶中并定容至刻度,混匀备用;同时做试剂空白试验。
②干法灰化称取1.00~5.OOg(根据镉含量而定)样品于瓷坩埚中,先小火在可调式电热板上炭化至无烟,移人马弗炉500℃灰化6~8h,冷却。
若个别样品灰化不彻底,则加1mL硝酸一高氯酸(4十1)在可调式电炉上小火加热,反复多次直到消化完全,放冷,用硝酸(O.5mol/L)将灰分溶解,用滴管将样品消化液洗入或过滤入(视消化后样品的盐分而定)10~25mL容量瓶中,用水少量多次洗涤瓷坩埚,洗液合并于容量瓶中并定容至刻度,混匀备用;同时做试剂空白试验。
③过硫酸铵灰化法称取1.OO~5.OOg样品于瓷坩埚中,加2~4mL硝酸浸泡1h以上,先小火炭化,冷却后加2.OO~3.OOg过硫酸铵盖于上面,继续炭化至不冒烟,转入马弗炉,500℃恒温2h,再升至800~C:,保持20min,冷却,加2~3mL硝酸(1.Omol/L),用滴管将样品消化液洗人或过滤入(视消化后样品的盐分而定)10~25mL容量瓶中,用水少量多次洗涤瓷坩埚,洗液合并于容量瓶中并定容至刻度,混匀备用;同时做试剂空白试验。
石墨炉原子吸收光谱法分析步骤
石墨炉原子吸收光谱法分析步骤
内容摘要:压力消解罐消解法称取1.00~2.OOg试样(干样、含脂肪高的样品少于1.OOg,鲜样少于2.0g或按压力消解罐使用说明书称取试样)于聚四氟乙烯内罐,加硝酸2~4mL浸泡过夜,再加过氧化氢(总量不能超过罐容积的1/3)。
盖好内盖,旋紧不锈钢外套,放人恒温干燥箱,120~140℃保持3~4h,在箱内自然冷却至室温,用滴管将消化液洗入或过滤入(视消化后样品的盐分而定)10~25mL容量瓶中,用水少量多次洗涤罐,洗液合并于容量瓶中并定容至刻度,混匀备用;同时做试剂空白试验。
(1)试样预处理在采样和制备过程中,应注意不使样品污染。
粮食、豆类去杂质后,磨碎,过20目筛,储于塑料瓶中,保存备用。
(2)样品消解可根据实验室条件选用以下任何一种方法消解。
①压力消解罐消解法称取1.00~2.OOg试样(干样、含脂肪高的样品少于1.OOg,鲜样少于2.0g或按压力消解罐使用说明书称取试样)于聚四氟乙烯内罐,加硝酸2~4mL浸泡过夜,再加过氧化氢(总量不能超过罐容积的1/3)。
盖好内盖,旋紧不锈钢外套,放人恒温干燥箱,120~140℃保持3~4h,在箱内自然冷却至室温,用滴管将消化液洗入或过滤入(视消化后样品的盐分而定)10~25mL容量瓶中,用水少量多次洗涤罐,洗液合并于容量瓶中并定容至刻度,混匀备用;同时做试剂空白试验。
②干法灰化称取1.00~5.OOg(根据镉含量而定)样品于瓷坩埚中,先小火在可调式电热板上炭化至无烟,移人马弗炉500℃灰化6~8h,冷却。
若个别样品灰化不彻底,则加1mL硝酸一高氯酸(4十1)在可调式电炉上小火加热,反复多次直到消化完全,放冷,用硝酸(O.5mol/L)将灰分溶解,用滴管将样品消化液洗入或过滤入(视消化后样品的盐分而定)10~25mL容量瓶中,用水少量多次洗涤瓷坩埚,洗液合并于容量瓶中并定容至刻度,混匀备用;同时做试剂空白试验。
③过硫酸铵灰化法称取1.OO~5.OOg样品于瓷坩埚中,加2~4mL硝酸浸泡1h以上,先小火炭化,冷却后加2.OO~3.OOg过硫酸铵盖于上面,继续炭化至不冒烟,转入马弗炉,500℃恒温2h,再升至800~C:,保持20min,冷却,加2~3mL硝酸(1.Omol/L),用滴管将样品消化液洗人或过滤入(视消化后样品的盐分而定)10~25mL容量瓶中,用水少量多次洗涤瓷坩埚,洗液合并于容量瓶中并定容至刻度,混匀备用;同时做试剂空白试验。
④湿式消解法称取样品1.OO~5.OOg于三角瓶或高脚烧杯中,放数粒玻璃珠,10mL硝酸一高氯酸(4+1)(或再加1~2mL硝酸),加盖浸泡过夜,加一小漏斗电炉上消解,若变棕黑色,再加硝酸一高氯酸(4 +1),直至冒白烟,消化液呈无色透明或略带黄色,放冷用滴管将样品消化液洗入或过滤入(视消化后样品的盐分而定)10~25mL容量瓶中,用水少量多次洗涤三角瓶或高脚烧杯,洗液合并于容量瓶中并定容至刻度,混匀备用;同时做试剂空白试验。
(3)测定
①仪器条件根据各自仪器性能调至最佳状态。
参考条件为波长228.8nm,狭缝0.5~1.Onm,灯电流8~10mA,干燥温度120℃,20s;灰化温度350~C:,15~20s,原子化温度1’700~2300~(:,4~5 s,背景校正为氘灯或塞曼效应。
②标准曲线绘制吸取上面配制的镉标准使用液0、1.OmL、2.OmL、3.OmL、5.OmL、7.OmL、10.O mL于100mL容量瓶中稀释至刻度,相当于0、1.Ong/。
mL、2.Ong/mL、3.0ng/mI.、5.Ong/mL、7.Ong
/mL、10.Ong/mL,各吸取10扯L注入石墨炉,测得其吸光值并求得吸光值与浓度关系的一元线性回归方程。
③试样测定分别吸取样液和试剂空白液各10扯L注入石墨炉,测得其吸光值,代入标准系列的一元线性回归方程中求得样液中镉含量。
④基体改进剂的使用对有干扰样品,则注入适量的基体改进剂磷酸铵溶液(20g/L)(一般为少于5扯L)消除干扰。
绘制镉标准曲线时也要加入与样品测定时等量的基体改进剂磷酸铵溶液。
3.结果计算
4.精密度在重复性条件下获得的两次独立测定结果的绝对差值不得超过算术平均值的20%。