成都市社会保险经办机构
- 格式:xlsx
- 大小:12.41 KB
- 文档页数:2
成都社保最低缴费标准成都市作为中国西部地区的重要城市,其社会保险制度也日益完善。
社会保险是国家为保障职工基本生活和提高职工生活水平而建立的一种社会保障制度,其中包括养老保险、医疗保险、失业保险、工伤保险和生育保险。
而在成都,社保最低缴费标准也是大家关心的话题之一。
首先,我们来了解一下成都社保最低缴费标准的具体内容。
根据成都市人力资源和社会保障局发布的文件,目前成都市的社会保险最低缴费标准分为养老保险、医疗保险、失业保险和工伤保险四个部分。
具体来说,养老保险最低缴费标准为基本养老保险金的20%;医疗保险最低缴费标准为基本医疗保险金的10%;失业保险最低缴费标准为基本失业保险金的1%;工伤保险最低缴费标准为基本工伤保险金的0.5%。
其次,我们需要了解一下为什么要关注成都社保最低缴费标准。
首先,对于企业来说,合理缴纳社保是维护员工权益的重要举措,也是企业社会责任的体现。
其次,对于个体经营者和自由职业者来说,缴纳社保可以保障个人的基本权益,同时也为个人未来的养老生活提供保障。
最后,对于社会来说,健全的社会保险制度可以促进社会和谐稳定,保障人民群众的基本生活。
在实际操作中,如何按照成都社保最低缴费标准进行缴费呢?首先,企业需要根据员工的实际工资情况,按照规定的最低缴费比例进行缴费,同时可以根据员工的个人意愿,为员工购买更高档次的社会保险。
对于个体经营者和自由职业者来说,可以通过社会保险经办机构办理个人社会保险登记,按照规定的最低缴费标准进行缴费。
最后,我们需要关注成都社保最低缴费标准的调整情况。
随着经济发展和社会变化,社会保险制度也需要不断完善和调整。
因此,成都社保最低缴费标准可能会根据国家政策和成都市的实际情况进行相应调整,相关部门会及时发布通知,提醒企业和个人及时调整缴费标准,确保社保缴费的合规性和及时性。
总之,成都社保最低缴费标准是关乎企业和个人切身利益的重要问题。
我们需要充分了解相关政策,合理缴纳社保,维护自身权益,同时也为社会和谐稳定做出贡献。
高新区各街道办事处社保办理点联系电话和地址一览表
名称地址联系电话肖家河街道办事处就业和社会保障服务中心肖家河正街62号附5号85174170肖家河街道办事处工业园综合服务站科园三路4号火炬时代B座一楼69283959肖家河街道新北社区综合服务站新乐北巷2号85157136芳草街街道办事处社会事务服务中心神仙树西路4号85120387芳草街街道办事处新能社区综合服务站沙子堰东巷2号新能社区85510235石羊街道办事处政务服务中心家和街18号85329849石羊街道办事处庆安社区就业和社会保障服务站新雅东街7栋85112741石羊街道办事处新街社区就业和社会保障服务站新园大道456号85322799
83377905石羊街道办事处复城国际广场市民服务站益州大道中段722号复城国际
广场1楼
桂溪街道办事处政务服务中心天和西一街216号85217621桂溪街道办事处社会事务服务分中心大源街220号85326812
85323451桂溪街道办事处孵化园综合服务站天府大道北段1480号高新孵化
园6号楼1楼
合作街道办事处社会事务服务中心高新区天骄路1号68416236合作街道办事处顺江社区综合服务站顺源环街10号68416236合作街道市民服务中心高新区清源环街181号68416236合作街道办事处檬梓社区综合服务站天勤路1108号68416236合作街道办事处中海国际社区综合服务站高新区汇川街588号68416236中和街道办事处社会事务服务中心中和街道中柏路1号85659008
85613801中和街道办事处南部片区便民服务中心天府大道南段1299号城南名著
14栋1层3号。
高新区各街道办事处社保办理点联系电话和地址一览表
名称地址联系电话肖家河街道办事处就业和社会保障服务中心肖家河正街62号附5号85174170肖家河街道办事处工业园综合服务站科园三路4号火炬时代B座一楼69283959肖家河街道新北社区综合服务站新乐北巷2号85157136芳草街街道办事处社会事务服务中心神仙树西路4号85120387芳草街街道办事处新能社区综合服务站沙子堰东巷2号新能社区85510235石羊街道办事处政务服务中心家和街18号85329849石羊街道办事处庆安社区就业和社会保障服务站新雅东街7栋85112741石羊街道办事处新街社区就业和社会保障服务站新园大道456号85322799
83377905石羊街道办事处复城国际广场市民服务站益州大道中段722号复城国际
广场1楼
桂溪街道办事处政务服务中心天和西一街216号85217621桂溪街道办事处社会事务服务分中心大源街220号85326812
85323451桂溪街道办事处孵化园综合服务站天府大道北段1480号高新孵化
园6号楼1楼
合作街道办事处社会事务服务中心高新区天骄路1号68416236合作街道办事处顺江社区综合服务站顺源环街10号68416236合作街道市民服务中心高新区清源环街181号68416236合作街道办事处檬梓社区综合服务站天勤路1108号68416236合作街道办事处中海国际社区综合服务站高新区汇川街588号68416236中和街道办事处社会事务服务中心中和街道中柏路1号85659008
85613801中和街道办事处南部片区便民服务中心天府大道南段1299号城南名著
14栋1层3号。
成都社保补缴怎么办理and成都社保补缴怎么办理流程这篇成都社保补缴怎么办理成都社保补缴怎么办理流程是一篇神奇的文章,当你看到成都社保补缴怎么办理成都社保补缴怎么办理流程的时候,说明你的好运即将来临,为你加油!✅成都个人社保补缴流程是什么成都补缴社保需要什么手续一、成都单位补缴社保流程:(1)用人单位因自查漏报,申请补缴上月之前(不含上月)的社保费,所需资料:1、《成都市社会保险人员补缴申报表》(一式两份加盖单位公章);2、申请缴纳社会保险欠费的书面申请(加盖单位公章);4、职工劳动合同原件及复印件(加盖单位公章);5、装订成册含有职工工资表的原始会计凭证、职工工资发放明细表及复印件(加盖单位公章);6、人事档案、职工工资卡银行账户明细清单等其他证明材料方能办理。
(2)经法院判决、劳动仲裁、劳动监察或社保稽核需补缴社保费的,所需资料:1、《成都市社会保险人员补缴申报表》(一式两份加盖单位公章);2、申请缴纳社会保险欠费的书面申请(加盖单位公章);4、《判决书》、《仲裁书》、《劳动监察改正书》或《稽核意见书》。
二、成都养老保险补缴说明根据《成都市城乡居民养老保险试行办法》规定,成都居民养老保险参保人员如缴费年限未达到最低标准,可以申请补缴。
其补缴方式根据参保人员年龄阶段来确定,具体补缴规定如下:1、年满16周岁不满60周岁:参保中断或暂停缴费两年以内可以补缴,两年以上不得申请一次性补缴。
2、年满60周岁但缴费年限不足15年:延迟领取养老金时间,继续缴费至15年;一次性补缴至满15年,补缴标准:以当年所选择的缴费档次作为缴费基数,费率按12%一次性缴纳。
3、距年满60周岁不足15年:按年/按月缴费或补缴,缴费不得超过15年;4、距年满60周岁超过15年:按年或按月缴费,缴费时间不少于15年,但不得补缴。
三、职工养老保险补缴规定根据成都养老保险相关政策规定,养老保险参保人员如需享受养老保险必须累计缴费达到最低年龄,如果没有达到最低年龄可以申请补缴。
成都社保办理流程成都市社会保险事务局是负责管理和监督城乡居民基本养老保险、城乡居民基本医疗保险、工伤保险、生育保险等社会保险事务的部门。
对于需要办理社保的市民来说,了解社保办理流程是非常重要的。
下面将为大家介绍成都社保办理的具体流程。
首先,准备材料。
办理社保需要提供的材料包括本人身份证、户口簿、社保卡、个人银行账户等。
如果是单位办理社保,还需要提供单位营业执照、组织机构代码证、法人身份证等相关材料。
确保这些材料的齐全和准确性是办理社保的第一步。
其次,选择办理方式。
成都市社保办理可以选择线上办理和线下办理两种方式。
线上办理可以通过成都市社会保险事务局的官方网站进行办理,线下办理则需要前往社会保险事务局办理窗口进行办理。
根据个人情况和便利性选择合适的办理方式。
然后,填写申请表。
无论是线上办理还是线下办理,都需要填写相应的申请表。
在填写申请表时,要保证所填写的信息真实准确,不得有任何虚假信息。
填写完申请表后,进行相关材料的提交。
接着,等待审核。
提交完申请表和相关材料后,需要等待社会保险事务局的工作人员进行审核。
审核时间一般为3个工作日左右,具体时间根据个人情况和办理方式而定。
最后,领取社保卡。
在审核通过后,可以前往社会保险事务局办理窗口领取社保卡。
领取时需要出示有效身份证件和相关凭证,确认个人信息无误后,即可领取社保卡。
总之,成都社保办理流程并不复杂,只要准备齐全材料,选择合适的办理方式,填写真实准确的申请表,等待审核通过后领取社保卡即可。
希望以上内容能够对大家办理成都社保提供一些帮助。
成都市社保补缴流程
1、用人单位通过社会保险经办机构或社会保险网上服务平台下卸用人单位及职工相关参保信息导入本地《社会保险信息系统企业管理子系统》。
2、用人单位通过《社会保险信息系统企业管理子系统》录入社保补缴明细。
3、用人单位补缴录入完成,导出社保补缴报盘文件并打印出《社会保险补缴明细表》、《基本医疗保险补缴情况表》各一式三份,加盖单位公章。
4、职工在参保期间,因工作单位变动等原因中断社会保险关系需补缴近三个月社会保险费时,用人单位可直接通过《社会保险信息系统企业管理子系统》报盘,并打印相关社保补缴明细表进行申报。
成都市社会保险参保单位职工中断社会保险关系申报表_16 一、概述成都市社会保险参保单位职工中断社会保险关系申报表(以下简称“申报表”)是用于参保单位向社保经办机构申报单位职工中断社会保险关系的表格。
该申报表的目的是确保参保单位在职工中断社保关系时,能够及时、准确地完成相关手续,保障职工的合法权益。
本文将详细介绍申报表的使用方法、注意事项和常见问题。
二、使用方法1、下载并填写申报表参保单位可在成都市人力资源和社会保障局官方网站上下载申报表,按照要求填写相关信息。
建议参保单位在填写申报表前,先与职工沟通,了解其社保缴纳情况及中断原因。
2、准备相关材料参保单位需准备以下材料:职工复印件、劳动合同复印件(如有)、中断社会保险关系申请表等。
如职工个人存在特殊情况(如办理退休、死亡等),还需提供相关证明材料。
3、提交申报表及材料参保单位将填写好的申报表及所需材料提交给所在区(市)县社保经办机构。
经办机构将对申报材料进行审核,如有需要,会要求参保单位补充材料。
4、审核及办理结果经办机构审核通过后,将通知参保单位领取审核结果。
如申报材料存在问题,经办机构会告知参保单位需要补充或修改的材料。
三、注意事项1、确保信息准确无误参保单位在填写申报表时,务必确保所填信息的准确无误。
特别是职工的号码、中断时间等信息,一旦填写错误,可能导致后续办理出现问题。
2、遵守相关法律法规参保单位在办理社保中断手续时,应遵守相关法律法规规定。
对于涉及到的特殊情况,应咨询当地社保经办机构或相关部门,以避免出现违规操作。
成都市社会保险参保单位职工中断社会保险关系申报表一、引言随着社会经济的发展和劳动市场的变化,成都市的社会保险制度也在不断发展和完善。
为了保障广大职工的社会保险权益,规范社会保险关系的中断与接续,特制定本申报表。
二、申报表概述本申报表主要用于成都市社会保险参保单位在职工中断社会保险关系时进行申报,以便及时、准确地记录和处理相关数据。
各地社会保险经办机构- 各地社会保险经办机构各地社会保险经办机构省、自治区、直辖市单位名称邮政编码通信地址北京市社会保险基金管理中心100050北京市宣武区永定门内西街5号天津市社会保险基金管理中心300040天津市和平区建设路18号河北省社会保险事业管理局050051石家庄市维明北大街118号山西省社会劳动保险公司030001太原市迎泽大街162号内蒙古自治区社会保险事业管理局010010呼和浩特市新城区西街61号内蒙劳动力市场五楼辽宁省社会保险事业管理局110006沈阳市和平区和平南大街中兴2巷5甲8号吉林省社会保险公司130061同志街91号(中行西安大路支行楼上)黑龙江省社会保险事业管理局150001哈尔滨市南岗区奋斗路327号上海市社会保险事业基金结算管理中心200011上海市中山南路865号6楼江苏省社会保险基金管理中心210009南京市鼓楼区山西路68号颐和商厦5层浙江省社会保险事业管理中心310007杭州市体育场路538号金祝大厦安徽省社会保险事业管理局230061合肥市长江路333号汇通大厦6楼福建省社会劳动保险局350001福州市扬桥路128号江西省社会保险事业管理局330046南昌市省府北二路92号山东省社会保险事业局250001济南市民生大街70号河南省城镇企业社会保险基金管理中心450003郑州市经七路50号海通大厦10层湖北省劳动厅社会劳动保险统筹办公室430071武汉市武昌水果湖路茶港军转小区5号楼3单元湖南省社会保险事业管理局410003长沙市开福区东风路139号社会保险大楼8\9层广东省社会保险管理局510610广州市林和中路168号广西壮族自治区社保局530022南宁市民族大道60号劳动保障大厦海南省社会保险事业管理局570203海口市金坡路8号重庆市社会保险局400015渝中区人民路13号(劳动保障大厦)四川省社会保险事业管理局610031成都市西大街258号贵州省社会保险事业管理局550003贵阳市中山西路68号云南省社会保险事业管理局650200昆明市关上中路85号(政通大厦10楼)西藏自治区社会保险事业管理局850000西藏自治区拉萨市北京中路241号陕西省社会保障局710054西安市建设东路1号甘肃省社会保险事业管理中心730030兰州市城关区庆阳路159号民安大厦A塔13楼青海省社会保险事业管理局810000西宁市民主街5号宁夏回族自治区社会保险事业管理局750004银川市兴庆区解放东街民生巷39号新疆维吾尔自治区社会保险事业管理局830002乌鲁木齐市和平南路203号副省级省会城市单位名称邮政编码通信地址沈阳市社会保险总公司110002沈阳市和平区总站路19号长春市社会保险局130041长春市民康路1012号哈尔滨社会保险事业管理局150018哈尔滨市道里区友谊路423号南京市企业职工养老保险结算管理中心210017南京市水西门大街61号杭州市社会保险服务局310003杭州市清吟街123号济南市社会劳动保险事业办公室250001济南市经六大纬二路82号武汉市社会保险基金结算中心430015武汉市汉口黄孝南路10号广州市社会保险基金管理中心510045广州市小北路65号华宇大厦10-12楼成都市社会保险事业管理局610072成都市琴台路9号西安市养老保险经办处710002西安市尚朴路1号计划单列市单位名称邮政编码通信地址大连市社会保险基金管理中心116021沙河口区白山路90号宁波市社会劳动保险管理处315010宁波市解放南路273号厦门市社会保险管理中心361012厦门市长青路191号劳动力市场大厦3楼青岛市社会劳动保险事业办公室266071青岛市福州路9号新世界大厦深圳市社会保险基金管理中心518026彩田南路海天大厦12楼1。
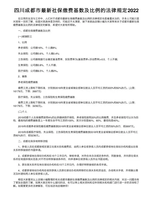
四川成都市最新社保缴费基数及⽐例的法律规定2022在⽇常的⽣活与⼯作中,⼈们对于成都市最新社保缴费基数及⽐例的法律规定也是着重关注的,许多⼈可能只是对其有⼀定的了解,但是对其具体是怎样的,可能还不太清楚,接下来就由店铺⼩编为⼤家带来关于成都市最新社保缴费基数及⽐例的法律规定的解答,希望对⼤家有所帮助。
⼀、成都社保缴费基数及⽐例(⼀)城镇职⼯1、⽐例养⽼保险:公司缴16%,个⼈缴8%;失业保险:公司缴0.6%,个⼈缴0.4%;⼯伤保险:公司缴根据⾏业确定基准费率,实际费率为(基准费率+浮动费率)×0.5,个⼈不缴;⽣育保险:公司缴0.8%,个⼈不缴;医疗保险:公司缴6.5%,个⼈缴2%。
2、基数养⽼保险缴费基数缴费⼯资上限和下限标准,分别按2018年度全省城镇全部单位就业⼈员平均⼯资的300%和50%执⾏。
(上限:16179元、下限:2697元)医疗保险、失业保险、⼯伤保险和⽣育保险缴费基数缴费⼯资上限和下限标准,分别按2018年度全省城镇全部单位就业⼈员平均⼯资的300%和60%执⾏。
(上限:16179元、下限:3236元)。
(⼆)个⼈2019成都个⼈社保缴费按照4%的⽐例缴纳医疗保险,养⽼保险按照20%的⽐例缴费,并且养⽼保险可以分为四档,最⾼档的缴费基数是上⼀年度社会平均⼯资的100%,其次分别是80%,60%,最低档是40%。
2019年成都养⽼保险最低缴费基数按2018年度全省城镇全部单位就业⼈员平均⼯资的50%执⾏,即2697元。
2019年成都医疗保险、失业保险、⼯伤保险和⽣育保险缴费基数按2018年度全省城镇全部单位就业⼈员平均⼯资60%执⾏,即3236元。
⼆、成都社保异地转移流程1、参保⼈员在成都按规定建⽴社保关系和缴费后,由⽤⼈单位或参保⼈员向成都参保地社保经办机构提出社保关系转移接续的书⾯申请。
2、成都参保地社保经办机构在15个⼯作⽇内,审核申请,对符合本办法规定条件的,同意接收,并向原社保关系所在地提供相关信息;对不符合转移接续条件的,向申请单位或参保⼈员作出书⾯说明。
赖坤培、成都市青白江区社会保险局劳动和社会保障行政管理(劳动、社会保障)二审行政判决书【案由】行政行政行为种类行政受理【审理法院】四川省成都市中级人民法院【审理法院】四川省成都市中级人民法院【审结日期】2021.04.13【案件字号】(2021)川01行终190号【审理程序】二审【审理法官】李伟东王蛟于磊【审理法官】李伟东王蛟于磊【文书类型】判决书【当事人】赖坤培;成都市青白江区社会保险局【当事人】赖坤培成都市青白江区社会保险局【当事人-个人】赖坤培【当事人-公司】成都市青白江区社会保险局【代理律师/律所】兰波四川达和律师事务所;唐远雨四川达和律师事务所【代理律师/律所】兰波四川达和律师事务所唐远雨四川达和律师事务所【代理律师】兰波唐远雨【代理律所】四川达和律师事务所【法院级别】中级人民法院【原告】赖坤培【被告】成都市青白江区社会保险局【本院观点】根据《中华人民共和国社会保险法》第七条第二款、第八条的规定,被上诉人青白江社保局作为青白江区社会保险经办机构,具有核定辖区内社会保险待遇的行政职责。
【权责关键词】合法违法证据不足缺席判决维持原判改判撤销原判发回重审【指导案例标记】0【指导案例排序】0【本院认为】本院认为,根据《中华人民共和国社会保险法》第七条第二款、第八条的规定,被上诉人青白江社保局作为青白江区社会保险经办机构,具有核定辖区内社会保险待遇的行政职责。
根据国务院、四川省人民政府、成都市人民政府的相关文件规定,在被征地农民社会保障工作中,劳动和社会保障部门负责被征地农民社会保险业务办理、关系接洽和日常管理,国土部门负责被征地农民参加社会保险的具体组织协调和被征地农民的界定,财政部门会同相关部门负责被征地农民政府社保资金的筹措、安排、使用以及监管。
社会保险经办机构按照实际足额缴纳基本养老保险费的时间,确定被征地农民参加城镇职工基本养老保险的时间。
本案中,经土地征收实施部门青白江国土局确认的成都市××镇被征地农民参加社会保险人员花名册,载明赖坤培的土地被征收日期为2010年11月29日,青白江社保局作为社会保险业务办理机构,据此按照实际征地的上一年即2009年的全省在岗职工平均工资标准确定赖坤培的社会保险缴费基数,未损害赖坤培的权益,并无不当。
成都市非城镇户籍从业人员综合社会保险暂行办法文章属性•【制定机关】成都市人民政府•【公布日期】2003.01.25•【字号】成府发[2003]7号•【施行日期】2003.03.01•【效力等级】地方规范性文件•【时效性】失效•【主题分类】正文成都市非城镇户籍从业人员综合社会保险暂行办法(成府发[2003]7号)第一条为了保障非城镇户籍从业人员的合法权益,规范用工行为,维护劳动力市场秩序,根据《中华人民共和国劳动法》和有关法律法规,制定本办法。
第二条本办法适用于本市行政区域内的国家机关、社会团体、城镇企业、事业单位、民办非企业单位、有雇工的城镇个体工商户(以下统称用人单位)和与之形成劳动关系的非城镇户籍从业人员以及无单位的非城镇户籍从业人员。
前款所称非城镇户籍从业人员,是指不具有城镇户籍,在本市行政区域内被用人单位招用或个人在城镇从事产品生产、商品流通或服务性活动等劳动者,但从事家政服务和农业劳动的劳动者除外。
第三条本办法所称非城镇户籍从业人员综合社会保险(以下简称综合保险),包括工伤补偿或意外伤害补偿、住院医疗费报销和老年补贴三项待遇。
用人单位招用非城镇户籍从业人员失业保险按有关法规规定执行。
前款所称意外伤害,是指遭受外来的、突发的、非本人意愿的和非疾病的客观事件造成的身体伤害,但犯罪、自杀、自残、吸毒、寻衅殴斗、违规驾驶机动车、参加体育活动或比赛以及医疗事故等造成的伤害除外。
第四条市劳动保障行政部门负责全市综合保险的统一管理,区(市)县劳动保障行政部门负责本行政区域内综合保险的管理。
市和区(市)县社会保险经办机构承办综合保险的具体工作。
政府有关部门和街道办事处、镇(乡)人民政府以及行业协会,按照各自职责协同做好综合保险管理工作。
第五条招用非城镇户籍从业人员的用人单位,应在下列期限内凭营业执照或批准其成立的文件,到社会保险经办机构办理综合保险登记和缴费手续:(一)本办法实施前招用的,自本办法施行之日起30个工作日内;(二)本办法实施后招用(包括增加招用,下同)的,自招用之日起30个工作日内。
成都社保最低缴费标准成都市社会保险是指由用人单位和个人按规定缴纳一定比例的工资作为社会保险费,以获取社会保险待遇的一种社会保险制度。
社会保险的缴费标准是社会保险制度的基础,也是保障参保人员权益的重要保障。
下面将介绍成都社保最低缴费标准的相关内容。
首先,成都社保最低缴费标准是根据国家和地方相关规定而定的。
根据《成都市社会保险费征收管理办法》,成都市社会保险最低缴费标准为每人每月2196元,其中单位缴费1066元,个人缴费1130元。
这也是成都市社会保险最低缴费标准的最新规定,适用于所有参加社会保险的单位和个人。
其次,成都社保最低缴费标准的调整是根据经济和社会发展情况而定的。
根据《成都市社会保险费征收管理办法》,成都市社会保险最低缴费标准的调整应当充分考虑当地经济和社会发展水平,保障参保人员的基本权益,促进社会保险制度的可持续发展。
因此,成都社保最低缴费标准可能会根据实际情况进行相应调整,参保单位和个人需及时了解最新的缴费标准。
再次,成都社保最低缴费标准的执行是由社会保险经办机构负责监督和管理的。
根据《成都市社会保险费征收管理办法》,社会保险经办机构应当加强对社会保险缴费的监督和管理,确保参保单位和个人按时足额缴纳社会保险费,保障参保人员的合法权益。
对于违规拖欠社会保险费的单位和个人,社会保险经办机构将依法进行处罚,并追究法律责任。
最后,成都社保最低缴费标准的调整对参保人员的权益具有重要意义。
社会保险制度的建立旨在保障参保人员的基本权益,提高社会保障水平,促进社会和谐稳定。
因此,成都社保最低缴费标准的调整应当充分考虑参保人员的实际情况,合理确定缴费标准,确保参保人员能够享受到应有的社会保险待遇。
综上所述,成都社保最低缴费标准是社会保险制度的重要组成部分,对于保障参保人员的权益具有重要意义。
参保单位和个人应当严格遵守相关规定,按时足额缴纳社会保险费,共同维护社会保险制度的稳定和健康发展。
希望本文能够对成都社保最低缴费标准有所了解的读者提供一定的帮助和参考。
标题:成都市社会保险事业管理局关于迟延缴纳社会保险费加收滞纳金和补缴利息处理办法的通知(成社险[2007]11号)发文号:成社险[2007]11号关键词:缴纳社会保险费滞纳金补缴利息签发单位:成都市社会保险事业管理局签发时间:2007-3-6是否有效:有效成都市社会保险事业管理局关于迟延缴纳社会保险费加收滞纳金和补缴利息处理办法的通知成社险[2007]11号各区(市)县社保局(处):根据《社会保险费征缴暂行条例》(国务院第259号令)和《社会保险费申报缴纳管理暂行办法》(劳动和社会保障部第2号令)的有关规定,为促进社会保险费征缴,增强社会保险基金的保障能力,做到应收尽收,结合我市实际,现就迟延缴纳社会保险费加收滞纳金和补缴利息的有关事宜通知如下:一、加收滞纳金(一)滞纳金的加收对象参保单位迟延缴纳基本养老保险费、基本医疗保险费、失业保险费、工伤保险费、生育保险费的;个体参保人员未按时缴纳基本养老保险费、基本医疗保险费、生育保险费的;以及按其他相关规定应当加收滞纳金的。
(二)加收滞纳金的情形1、参保单位未按时缴纳社会保险费的,由社会保险经办机构向参保单位发出《社会保险费催缴通知书》;对拒不执行的,由劳动保障行政部门下达《劳动保障限期改正指令书》;逾期仍不缴纳的,除补缴欠缴数额外,加收滞纳金。
滞纳金并入各项社会保险基金。
2、参保单位未按规定如实申报造成职工漏保,要求补缴上一年度社会保险费的;经社会保险经办机构稽核、劳动保障监察执法查实或劳动争议仲裁委员会裁决、人民法院判决,认为参保单位有瞒报或漏报人数、瞒报缴费基数和少缴社会保险费应予以补缴上一年度社会保险费的,劳动保障行政部门于每年度结束的30日内在相关媒体上以公告方式通知参保单位补缴。
超出公告规定期限未补缴的,除补缴欠缴数额外,还应加收滞纳金。
滞纳金并入各项社会保险基金。
3、参保单位欠缴社会保险费并且在《劳动保障限期改正指令书》规定期限内仍不缴纳的,在办理职工转移、退休、停止或终止缴纳社会保险费手续时,涉及补缴职工在《劳动保障限期改正指令书》所指欠费期间的社会保险费的,除补缴职工本人欠缴社会保险费数额外,加收滞纳金。
四川成都市社保局发布2011年城乡养老险缴费标准2011-6-16 17:33成都市府成都市社保局发布了2011年度城乡养老保险缴费标准。
以省人社厅、省统计局《2010年四川省人力资源和社会保障事业发展统计公报》公布的2010年度全省城镇非私营单位在岗职工平均工资(原城镇单位在岗职工平均工资)33112元为缴费基数,今年成都的城镇个体参保人员3个缴费档次标准中,最低月缴331元,最高月缴551.80元。
根据新的省平工资标准,用人单位申报职工缴费工资上限和下限标准涉及的上一年全省在岗职工平均工资,从2011年1月起按33112元执行,其中下限为1655元,上限为8277元;城镇个体参保人员申报缴费档次涉及的上一年全省在岗职工平均工资,2011年1月起按33112元执行。
成都城镇个体参保人员缴费中涉及医疗、生育、大病互助保险缴费标准中,使用成都市2010年全部单位职工平均工资30515元。
【缴费】企业职工1-6月缴费差额9月30日前补足按照规定,新的省平工资公布后,用人单位及职工1至6月期间养老保险缴费基数下限和上限与公布数据之间的差额部分,应当重新核定或申报并足额缴纳。
其中,1至6月期间未变更参保单位的职工,缴费基数下限与公布数据之间的差额部分,由社会保险经办机构核定并统一生成,用人单位和个人在9月30日以前向社会保险经办机构足额缴纳;缴费工资上限与公布数据之间的差额部分,由用人单位和个人在9月30日以前向社会保险经办机构重新申报并足额缴纳。
1至6月期间变更参保单位的人员,缴费基数下限和上限与公布数据之间的差额部分,按规定重新核定或申报,分别由变更前后的用人单位和个人足额缴纳。
综合保险并轨城镇职工养老保险的职工,4至6月期间缴费基数下限和上限与公布数据之间的差额部分,按规定重新核定或申报并足额缴纳。
个体参保人员三档缴费最低档每月缴331元2011年度,个体参保人员基本养老保险缴费标准为:一档(60%),每月缴纳331元;二档(80%),每月缴纳441.40元;三档(100%),每月缴纳551.80元。
2023年最新的2023年成都社保缴费比例与基数【成都市社保缴费基数】2023年成都社保缴费比例与基数养老保险基数 (用四川省城镇非私营单位在岗职工平均工资65781元来计算)2023年四川省月平均工资为65781 12=5481.75(元)2023年养老保险的最低基数=5481.75 40%=2192.7 2193(元);最高基数=5481.75 300%=16445.25 16445(元)其他险种基数 (用成都市城镇全部单位就业人员平均工资为61330元来计算)2023年成都市月平均工资为61330 12=5110.83(元)2023年其他险种的最低基数=5110.83 60%=3066.5 3067(元);最高基数=5110.83 300%=15332.49 15333(元)第一种:有用人单位的养老保险用人单位(包括有雇工的个体工商户)及其职工(包括个体工商户的雇工)应如实申报工资。
缴费工资上限和下限标准,分别按2023年度省平工资的300%和40%执行。
其他险种用人单位(包括有雇工的个体工商户)及其职工(包括个体工商户的雇工)缴费工资上限和下限标准,从6月起分别按2023年度市平工资的300%和60%执行。
【其他险种:基本医疗保险(包括大病医疗互助补充保险)、失业保险、工伤保险和生育保险】按照最低基数与最高基数,咱们来看看具体要交的金额吧! ▼▼▼注:工伤保险是根据行业确定基准费率,实际费率为(基准费率+浮动费率) 0.7,所以此张表上没有体现,合计缴费金额仅作参考。
也就是说,每月最少你都要自己缴纳249.05元,最多交1683.59元。
成都本地宝微信可以查询社保个人账户缴费明细啦!微信搜索成都本地宝或者扫描下方二维码,关注成都本地宝发送关键词社保即可查询社保个人账户缴费明细!第二种:个体工商户养老保险城镇个体参保人员缴费基数标准分别按2023年度省平工资的40%、60%、80%和100%执行。