会计实务:资金营运内部控制的关键控制点及控制措施
- 格式:doc
- 大小:25.50 KB
- 文档页数:4
企业营运资金的内部控制摘要:文章介绍了营运资金的相关概念及其特点,对营运资金的内部控制环境、企业货币资金、存货和应收账款的内部控制现状进行了分析,建议从建立健全企业的内部控制环境、完善内部控制政策、鉴定内部控制程序以及改进营运资金的内部控制程序等方面来改进营运资金的内部控制。
关键词:营运资金内部控制现状措施随着我国市场经济的发展和现代企业制度的完善,企业面临的竞争越来越激烈。
营运资金的日常流动性最大,周转速度最快,是企业最具活力的竞争要素,加强企业营运资金的内部控制具有十分重要的意义,直接影响着企业的生存和发展。
一、营运资金的概念及其特点企业的营运资金,从会计核算的角度来说,指的是企业流动资产减去流动负债后的差额;从财务管理的角度来说,指的是流动资产和流动负债之间的关系。
营运资金具有以下几个特点:1.周转时间较短。
营运资金的周转期一般较短,通常在一年或者超过一年的一个会计期间内收回的,这说明企业的营运资金可以利用短期筹资的方式来解决。
2.营运资金的变现能力较强。
相对于企业的长期资产来说,营运资金具有很强的变现能力,大部分的营运资金可在短期内通过使用或者出售的方式换成现金资产,所以,企业非现金形式的营运资金,例如:存货、短期有价证券、应收账款等都容易变现,可以帮助企业应付临时性的资金需求。
3.营运资金的形态具有波动性。
营运资金是随着企业的生产经营活动变化而变化的,营运资金并没有固定的形式,一直处于不断的变化和运动的过程中。
企业营运资金中的货币资金、存款、应收账款等项目可以根据企业的需要进行相互转化。
4.营运资金的来源具有多样性。
企业营运资金筹集的渠道是多种多样的,既可以通过长期筹资的方式筹集营运资金,也可以通过短期筹资的方式来解决。
短期筹资渠道也有很多种:银行的短期借款、商业信用、短期融资以及票据贴现等。
企业营运资金的管理目标应该包括以下两个:首先,保证企业具有适当的偿债能力。
偿债能力尤其是企业的短期偿债能力,在影响企业信誉和发展的同时,还关系到企业的生存。
营运资金内部控制摘要:市场经济条件下的企业面临着严峻的考验,其中对企业生存和发展影响较大的就是企业运营。
因此,营运资金的适当管理直接影响企业的生存发展,为使企业营运资金得到妥善管理,将营运资金的风险降低到企业可接受水平,企业需要采取内部控制活动。
关键词:营运资金内部控制管理一、营运资金管理现状及存在的风险1。
企业内部环境现状及风险良好的控制环境是进行内部控制的基础,但是企业在创造良好的控制环境方面存在一些不足。
首先,企业的内部控制环境基础较为薄弱,表现为企业的组织结构并不够完善;其次,在企业的权利和责任中,管理者重视纵向的权利义务关系,而缺乏横向的沟通和协调;最后,有些企业忽视企业文化建设,没有通过企业文化的渗透,使员工自觉遵守行为准则,容易导致舞弊,欺骗等行为。
2. 现金管理的现状及存在的风险现金流动性最强,控制风险也最高。
大多数的贪污、诈骗、挪用公款等行为都与货币资金有关.此外,现金管理中的授权审批也是十分重要的程序,例如有些企业对于中高层管理人员的现金开支额度没有限制,可能会导致现金浪费和无故流失。
最后,对现金收支情况进行复核也是重要程序,很多企业没有复核现金开支,出了差错也无法追根述源,导致现金流失。
3. 应收应付账款的现状及存在的风险应付账款主要出现在企业的采购环节中,若采购流程未能做好,企业将会面临一定的风险.例如企业采购过程的授权审批制度不完善,而导致采购的物资质量低而价格高,导致应付账款比例增高,出现舞弊或遭受欺诈。
应收账款主要出现在企业的销售环节中,销售活动是企业最频繁的运营活动之一,因此也存在着控制风险。
最典型和常见的就是销售过程中的舞弊行为,例如吃回扣.此外,销售的关键环节是收款,但由于企业未评估客户的信用状况或者未采取合适的结算方式,导致企业应收账款出现坏账。
4。
存货的现状及存在的风险存货在企业的流动资产中占比重很大,涉及存货的取得,验收,存储,领用,盘点等。
因此存货也存在着较大的控制风险。
《加强企业内部资金控制的方法与措施》xx年xx月xx日•企业内部资金控制的重要性•加强企业内部资金控制的方法•加强企业内部资金控制的措施•案例分析与应用目录01企业内部资金控制的重要性1保障企业资金安全23有效的资金控制机制可以防止资金被挪用、滥用,确保其完整无误地用于企业运营和发展。
确保资金完整通过建立健全的内部控制体系,可以降低员工或外部人员欺诈企业资金的风险。
防范欺诈风险遵循相关法律法规和公司政策,确保企业资金的使用和流转符合法律规定。
保障资金合规03降低财务成本合理安排债务比例、降低财务风险,减少企业的利息支出,从而提高财务效益。
提高企业运营效率01优化资金使用通过对资金的合理规划和调配,实现资源的最优配置,提高企业的运营效率。
02加速资金周转强化资金管理,提高应收账款、存货等资产的周转速度,进而提高企业的盈利能力。
通过建立风险预警机制,及时发现和应对潜在的财务风险,避免给企业带来重大损失。
避免财务风险合理规划债务结构,严格控制债务风险,确保企业有足够的偿债能力。
强化债务管理遵守税收法规,正确进行税务核算和申报,防止因违反税收法规而导致的税务风险。
规避税务风险防范财务风险02加强企业内部资金控制的方法制定完善的资金内部控制规章制度明确各级职责和权限,规范资金使用、审批、监管等流程,确保内部控制的有效性和可操作性。
建立健全资金内部控制体系强化内部审计和监督建立独立的内部审计机构,定期对资金使用情况进行审计和监督,及时发现和纠正违规行为。
实施风险评估和预警机制通过对资金使用过程中的风险进行评估和预警,及时发现和防范潜在风险,确保资金安全。
提高资金管理人员的素质和能力加强培训和教育01定期对资金管理人员进行专业培训和教育,提高其专业素养和职业道德水平。
建立严格的选拔机制02通过公开竞聘、民主推荐等方式选拔具有专业知识和丰富经验的资金管理人员,确保选人用人的公平性和公正性。
实施激励和约束机制03建立完善的激励和约束机制,对表现优秀的资金管理人员给予奖励和晋升机会,对违规行为进行严厉惩处。
内部控制的关键控制点包括什么内部控制的关键控制点包括什么一是审批控制点。
把收支审批点作为关键点,是为了控制资金的流入和流出,审批权限的合理划分是资金营运活动业务顺利开展的前提条件。
审批活动关键点包括:制定资金的限制接近措施,经办人员进行业务活动时应该得到授权审批,任务未经授权的人员不得办理资金收支业务;使用资金的部门应提出用款申请,记载用途、金额、时间等事项;经办人员在原始凭证上签章;经办部门负责人、主管总经理和财务部门负责人审批并签章。
二是复核控制点。
复核控制点是减少错误和舞弊的重要措施。
根据企业内部层级的隶属关系可以划分为纵向复核和横向复核这两种类型。
前者是指上级主管对下级活动的复核;后者是指平级或无上下级关系人员的相互核对,如财务系统内部的核对。
复核关键点包括:资金营运活动会计主管审查原始凭证反映的收支业务是否真实合法,经审核通过并签字盖章后才能填制原始凭证;凭证上的主管、审核、出纳和制单等印章是否齐全。
三是收付控制点。
资金的收付导致资金流入流出,反映着资金的来龙去脉。
该控制点包括:出纳人员按照审核后的原始凭证收付款,并对已完成收付的凭证加盖戳记,并登记日记账;主管会计人员及时准确地记录在相关账簿中,定期与出纳人员的日记账核对。
四是记账控制点。
资金的凭证和账簿是反映企业资金流入流出的信息源,如果记账环节出现管理漏洞,很容易导致整个会计信息处理结果失真。
记账控制点包括:出纳人员根据资金收付凭证登记日记账,会计人员根据相关凭证登记有关明细分类账;主管会计登记总分类账。
五是对账控制点。
对账是账簿记录系统的最后一个环节,也是报表生成前一个环节,对保证会计信息的真实性起到重要作用。
对账控制点包括:账证核对、账账核对、账表核对、账实核对等。
六是银行账户管理控制点。
企业应当严格按照《支付结算办法》等国家有关规定,加强银行账户的管理,严格按规定开立账户,办理存款、取款和结算。
银行账户管理的关键控制点包括银行账户的开立、使用和撤消是否有授权,下属企业或单位是否有账外账。
资金营运活动内部控制的关键控制点及控制措施《资金营运活动内部控制的关键控制点及控制措施》资金营运活动的内部控制是企业管理的核心环节,它关乎企业的经营效益以及财务安全。
本文将从几个关键控制点出发,介绍资金营运活动的内部控制措施。
一、现金管理现金是企业的血液,合理控制现金流是资金营运活动内部控制的首要任务。
关键控制点包括:1. 现金收付的明确记录和限制:建立健全的现金收付记录制度,严格规定现金管理责任人,确保每一笔现金收付都有明确记录,并限制现金收付的权限。
2. 现金交接的验证和核实:建立现金交接流程,确保现金收款和付款环节的验证和核实,防止现金流失和挪用。
3. 现金库存的安全控制:加强对现金库存的安全管理,设置多级审批制度,确保现金安全,并规定现金库存的定期盘点和审计。
二、银行账户管理银行账户是企业资金流转的主要渠道,合理管理银行账户有助于提高企业资金运作的效率。
关键控制点包括:1. 账户权限的分配和限制:根据职责,合理分配银行账户的权限,并限制对账户资金的调配和支配权限。
2. 账户余额和交易的监控和审计:通过对账户余额的监控和交易的审计,及时发现账户异常情况,防范风险和挪用。
3. 账户信息的保密和授权:建立严格的账户信息保密制度,规定只有经过授权才能访问账户信息,防止账户信息泄露和盗用。
三、财务报告与审计财务报告与审计是对企业资金营运活动进行监督和评估的重要手段。
关键控制点包括:1. 财务数据的真实性和准确性:建立健全的财务数据记录和报告制度,确保财务数据的真实准确。
2. 财务审计的独立性和客观性:明确财务审计人员的职责和责任,并确保审计工作的独立性和客观性。
3. 内部审计和风险评估:建立内部审计制度,进行定期审计和风险评估,及时发现和纠正风险和问题。
四、内部控制意识和培训内部控制的有效实施需要全体员工的积极合作和参与。
关键控制点包括:1. 内部控制意识的培养和强化:加强对员工的内部控制意识培养,宣传内控政策和措施,增强员工的内控意识和责任感。
浅谈营运资金的内部控制营运资金,也叫营运资本。
广义的营运资金又称总营运资本,是指一个企业投放在流动资产上的资金,具体包括现金、有价证券、应收账款、存货等占用的资金。
狭义的营运资金是指某时点内企业的流动资产与流动负债的差额。
资金管理就是对企业流动资产及流动负债的管理。
一个企业要维持正常的运转就必须要拥有适量的营运资金,营运资金管理是企业财务管理的重要组成部分。
搞好营运资金管理,必须解决好下面两个问题:第一,资金运用的管理。
主要包括现金管理、应收账款管理和存货管理。
第二,资金筹措的管理。
包括银行短期借款的管理和商业信用的管理。
营运资金管理的核心内容就是对资金运用和资金筹措的管理。
因此,营运资金内部控制是企业内部控制中资金活动内部控制的重要组成部分。
企业必须要建立完善的营运资金内部控制制度。
关键环节及措施主要包括以下几方面:(1) 企业应当加强资金营运全过程的管理,统筹协调内部各机构在生产经营过程中的资金需求,切实做好资金在采购、生产、销售等各环节的综合平衡,加强对赊销和预购业务的控制,制定相应的应收账款、预付货款控制制度,加强对应收账款的管理,及时收回应收账款,减少风险,全面提升资金营运效率。
(2)企业应当充分发挥全面预算管理在资金综合平衡中的作用,严格按照预算要求组织协调资金调度,确保资金及时收付,实现资金的合理占用和营运良性循环。
严禁资金的体外循环。
(3) 企业应当定期组织召开资金调度会或资金安全检查,对资金预算执行情况进行综合分析,发现异常情况,及时采取措施妥善处理,避免资金冗余或资金链断裂。
企业在营运过程中出现临时性资金短缺的,可以利用商业信用、在适当的时候向银行借款等方式获取资金。
资金出现短期闲置的,在保证安全性和流动性的前提下,可以通过购买国债等多种方式,提高资金效益。
(4)企业应当加强对营运资金的会计系统控制,严格规范资金的收支条件、程序和审批权限。
第一:企业在生产经营及其他业务活动中取得的资金收入应当及时入账,不得账外设账,严禁收款不入账、设立“小金库”。
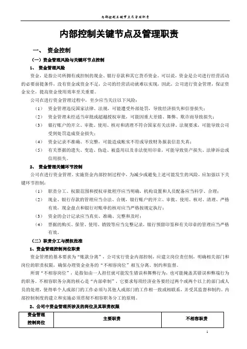
内部控制关键节点及管理职责一、资金控制(一)资金管理风险与关键环节点控制1、资金管理风险资金,是指公司所拥有或控制的现金、银行存款和其它货币资金。
可以说,资金是公司进行经营活动的必要前提条件,没有资金或资金不足,公司的经营活动就难以实现,因此,公司进行资金管理,保证资金安全,提高资金使用效率至关重要。
公司在进行资金管理过程中,至少应当关注以下风险:(1)资金管理违反国家法律、法规,可能遭受外部处罚,导致经济损失和信誉损失;(2)资金管理未经适当审批或超越授权审批,可能因重大差错、舞弊、欺诈而导致损失;(3)银行账户的开立、审批、使用、核对和清理不符合国家有关法律、法规要求,可能导致公司受到处罚造成资金损失;(4)资金记录不准确、不完整,可能造成账实不符或导致财务报表信息失真;(5)有关票据的遗失、变造、伪造、被盗用以及非法使用印章,可能导致资产损失、法律诉讼或信用损失。
2、资金管理关键环节控制公司在进行资金管理、实施资金内部控制过程中,为减少或避免上述可能发生的风险,应加强以下关键环节控制:(1)职责分工、权限范围和授权审批程序应当明确,机构设置和人员配备应当科学、合理;(2)现金、银行存款的管理应当合法、合规,银行账户的开立、审批、使用、核对、清理、严格有效,现金盘点和银行对账单的核对应当严格按规定执行;(3)资金的会计记录应当真实、准确、完整和及时;(4)票据的购买、保管、使用、销毁等应当完整记录,银行预留印签和有关印章的管理应当严格有效。
(二)职责分工与授权批准1、资金管理控制岗位职责资金管理的基本要求为“账款分离”,公司实行资金内部控制,应建立岗位责任制,明确相关部门和岗位的职责权限,确保办理资金业务的“不相容岗位”相互分离、制约和监督。
所谓“不相容岗位”,是指如由一人担任就可能发生错误和舞弊行为,也可能掩盖其错误和弊端行为的职务。
不相容职务分离的核心是“内部牵制”,它要求每项经济业务要经过两个或两个以上的部门或人员的处理,使得单个人或部门的工作必须与其他人或部门的工作相一致或相联系,并受其监督和制约。
浅析企业资金活动内部控制存在问题与控制措施第一篇:浅析企业资金活动内部控制存在问题与控制措施浅析企业资金活动内部控制存在问题与控制措施[摘要] 企业生产经营活动从价值上最终都体现为资金活动,资金活动贯穿于生产经营的全过程,而资金活动内部控制通常是企业内部管理的关键薄弱环节,资金活动的风险管控事关企业的生死存亡。
因此,加强资金活动风险管控,改进资金活动内部控制,既是企业经营管理的重要部分,也是企业生存和发展的内在需要。
本文以企业集团的资金流程管控为背景,针对内控实务中所关注到的资金活动内部控制常见问题进行分析,并提出相应的控制措施,对如何进一步完善资金活动内部控制提出一些粗浅的看法,旨在为集团及权属企业资金活动内部控制提供借鉴或警示,不妥之处恳请批评指正。
[关键词] 资金活动内部控制常见问题控制措施一、从投资失败案例看尽职调查内部控制失效对外投资是资金活动的重要组成部分,对于矿业企业来说,投资过程隐含着重要的风险,是企业内部控制必须重点关注和管控的领域。
某企业完成某个收购项目之后,在开发过程中发现:实际资源量与尽职调查报告的资源量差异较大;自然环境条件和安全环保风险评估不足,主要矿点处在项目所在地饮用水源头;对当地投资环境缺乏全面系统的评估,对其环境复杂性和应对能力过于乐观,项目进展因为地方关系难以处理而受阻。
项目收购后,几年以来不能正常开展经营活动,导致企业恶性循环,人才流失、资源勘探乏力、管理难度加大、资金难以维继等,最终只能选择风险回避而艰难退出。
导致投资失败的关键原因在于此项目收购环节内部控制的失效:例如,尽职调查时对于资源量、自然环境条件、环保风险、投资环境等均没有获取准确、充分的信息,尽职调查的不全面、不充分蕴育了极大的投资风险,可行性论证报告也偏离实际情况较大;而收购合同条款表述不明确,投资项目退出机制的缺乏,给生产经营增加了困难,致使投资项目进退两难。
由此可见,企业资金活动内部控制的缺失或者失效,轻则使企业面临困境,重则使企业资金链断裂而走向破产。
企业内部控制主要风险点与关键控制措施企业内部控制是指企业为达到经营目标和工作任务,在经济、安全、合法性等方面制定的一系列规划、设计、组织和措施,以准确、及时、完整和可靠地执行决策、控制决策和内部控制的结果。
企业内部控制的建立和有效运行对于企业的发展和健康至关重要。
本文将重点探讨企业内部控制的主要风险点和关键控制措施,并提示企业应该如何建立和优化内部控制体系。
第一部分:企业内部控制的主要风险点1. 资金风险:资金风险是企业内部控制中最重要的风险之一。
企业在日常运营中需要处理大量的资金流动,包括收款、付款、贷款和投资等。
资金的进出往往伴随着各种风险,如财务欺诈、资金滞留、假账等。
这些都可能严重影响企业的财务状况和声誉。
2. 信息安全风险:随着信息技术的不断发展,企业的信息安全面临越来越多的挑战。
信息安全风险包括网络攻击、数据泄露、信息丢失等。
这些风险可能导致企业的商业机密泄露、用户数据被盗用以及合规性问题。
3. 人员管理风险:人员管理风险是企业发展过程中的另一个主要风险。
企业需要招聘、培训和管理大量的员工,如果管理不当,可能导致员工不忠诚、不合规行为、内部欺骗等问题。
这些问题都可能对企业的生产和运营造成严重影响。
4. 供应链风险:供应链风险指的是企业在采购、供应、生产和分销过程中面临的各种风险。
供应链的延迟、质量问题、物流问题等都可能对企业的生产和销售造成重大影响。
特别是在全球化背景下,供应链风险更加复杂和突出。
第二部分:企业内部控制的关键措施1. 设立有效的内部控制机构:企业应该建立一个专门的内部控制机构,负责内部控制的规划、设计、实施和监督。
该机构应该由独立的内部控制人员组成,他们应该具备专业的知识和技能,能够有效地分析和评估内部控制的风险和挑战。
2. 建立健全的制度和流程:企业应该制定和执行一系列具体的制度和流程,以确保所有的业务活动都符合内部控制的要求。
这些制度和流程应该包括财务管理制度、风险评估和控制流程、信息安全制度等。
《企业内部控制应用指引第6号——资金活动》共4章21条,阐明了制定资金活动内部控制应用指引的目的和依据,筹资、投资和资金运营活动过程中应关注的主要风险,各种风险的管控措施等问题。
一、加强资金活动风险管控的意义加强资金活动管控对于维护资金的安全与完整、防范资金活动风险、提高资金效益、促进企业健康发展具有重要意义。
(一)资金活动的风险管控事关企业生死存亡第一,资金活动影响企业生产经营的全过程。
资金管理一直被视为企业财务管理的核心内容,构成了企业经营管理的重要部分。
第二,资金活动内部控制通常是企业内部管理的关键薄弱环节。
由于影响企业资金活动的因素很多,涉及面很广、不确定性很强,企业资金活动的管理和控制所面临的困难很大。
(二)资金活动指引的实施有利于企业可持续发展第一,有利于企业防范资金活动风险,维护资金安全。
第二,可以促进企业资金合理使用,提高资金使用效率。
第三,可以规范企业经营活动,推动企业可持续发展。
二、资金活动内部控制的总体要求对资金活动的内部控制,要建立健全内部控制制度,设计科学合理、符合有关法律法规规定和监管要求,符合市场经济发展规律,适应企业生产经营需要,重点突出、便于操作的业务流程,同时还要有针对主要风险和关键控制点的内控措施,对资金活动风险进行严格防范和控制。
(一)树立战略导向观念战略是企业经营发展的总体导向,统领着企业经营和发展的全局。
(二)建立科学决策机制管理的中心活动是决策,决策的正确与否事关企业的生存和发展,特别是企业的筹资、投资决策,更是决定了企业经营活动的整体格局。
(三)完善制度建设制度建设是企业资金活动内部控制实施的重要基础。
要大力推动资金运作的合法性和规范性。
(四)合理设计流程对资金活动实施内部控制,本质上是对资金业务的控制。
企业在设计资金活动相关内控制度时,应该重点明确各种资金活动的业务流程,确定每一个环节、每一个步骤的工作内容和应该履行的程序,并将其落实到具体部门和人员。
货币资金收付内部控制的关键风险控制点、
控制目标及控制措施
资金营运内部控制的关键控制点、控制目标和控制措施
愿陛下亲之、信之,则汉室之隆,可计日而待也。
臣本布衣,躬耕于南阳,苟全性命于乱世,不求闻达于诸侯。
先帝不以臣卑鄙,猥自枉屈,三顾臣于草庐之中,咨臣以当世之事,由是感激,遂许先帝以驱驰。
后值倾覆,受任于败军之际,奉命于危难之间,尔来二十有一年矣。
先帝知臣谨慎,故临崩寄臣以大事也。
受命以来,夙夜忧叹,恐托付不效,以伤先帝之明;故五月渡泸,深入不毛。
今南方已定,兵甲已足,当奖率三军,北定中原,庶竭驽钝,攘除奸凶,兴复汉室,还于旧都。
此臣所以报先帝而忠陛下之职分也。
至于斟酌损益,进尽忠言,则攸之、祎、允之任也。
愿陛下托臣以讨贼兴复之效,不效,则治臣之罪,以告先帝之灵。
若无兴德之言,则责攸之、祎、允等之慢,以彰其咎;陛下亦宜自谋,以咨诹善道,察纳雅言,深追先帝遗诏。
臣不胜受恩感激。
今当远离,临表涕零,不知所言。
项目五资金活动控制【能力训练】一、知识巩固(一)单选题1.筹资活动是企业资金活动的起点,也是企业整个经营活动的( B )。
A.计划B.基础C.环节D.目标2.企业对筹资方案的分析论证可从筹资方案的战略评估、筹资方案的经济性评估和( A )三个方面进行。
A.筹资方案的风险评估B.筹资方案的规划评估C.筹资方案的成本评估D.筹资方案的计划评估3.资金营运是企业对生产经营过程中各项资金利用、调度和( C )的行为与过程。
A.计划B.使用C.管理D.控制4.货币资金流动性强、便于携带、方便转移、安全性差,出现错弊的可能性( A )。
A.很大B.较大C.很小D.较小(二)多选题1.资金活动是指企业( A/B/D )等活动的总称。
A.筹资活动B.投资活动C.贷款决策D.资金营运2.下列选项中,属于企业资金活动应当关注的风险是( A/B/C )。
A.决策失误风险B.资金缺口风险C.资金营运不善风险D.资产处置不善风险3.企业筹资活动的主要业务流程包括( A/B/D )。
A.论证筹资方案B.筹资计划编制与执行C.筹资活动洽谈D.筹资活动评价与责任追究4.资金营运活动控制制度设计的目标包括( A/B/C/D )。
A.遵循法律法规,规范资金营运B.合理安排资金收支,实现资金收支平衡C.加速资金周转,提高资金营运效率D.建立风险防范机制,保持资金链良性循环(三)判断题1.资金活动是指企业筹资、投资和资金营运等活动的总称。
(√)2.资金调度不合理、营运不畅,可能导致资金被挪用、侵占、抽逃或遭受欺诈。
(×)3.企业资金营运过程,是企业经营活动所占用资金在各种形态下的不断转化,并且最终达到其增值目的的过程。
(√)二、案例分析【案例概述】见任务四《浙江新农化工股份有限公司资金管理内部控制制度》。
【分析要求】根据资金活动内部控制的总体要求和资金活动控制制度设计的目标,分析、评价浙江新农化工股份有限公司设计的资金管理内部控制制度是否符合内部控制的要求,并重点思考以下问题:(1)该资金管理内部控制制度是否充分考虑到了企业资金活动应当关注的主要风险?(2)该资金管理内部控制制度是否具备可行性?(3)您认为该资金管理内部控制制度还有哪些缺陷需要改进和完善?答案:(略)三、复习思考题1.什么是资金活动?简述资金活动内部控制的总体要求?(1)资金活动是指企业筹资、投资和资金营运等活动的总称。
资金营运内部控制的关键控制点及控制措施
[导读]把收支审批点作为关键点,是为了控制资金的流入和流出,审批权限的合理划分是资金营运活动业务顺利开展的前提条件。
资金营运内部控制的关键控制点主要包括:
一是审批控制点。
把收支审批点作为关键点,是为了控制资金的流入和流出,审批权限的合理划分是资金营运活动业务顺利开展的前提条件。
审批活动关键点包括:制定资金的限制接近措施,经办人员进行业务活动时应该得到授权审批,任务未经授权的人员不得办理资金收支业务;使用资金的部门应提出用款申请,记载用途、金额、时间等事项;经办人员在原始凭证上签章;经办部门负责人、主管总经理和财务部门负责人审批并签章。
二是复核控制点。
复核控制点是减少错误和舞弊的重要措施。
根据企业内部层级的隶属关系可以划分为纵向复核和横向复核这两种类型。
前者是指上级主管对下级活动的复核;后者是指平级或无上下级关系人员的相互核对,如财务系统内部的核对。
复核关键点包括:资金营运活动会计主管审查原始凭证反映的收支业务是否真实合法,经审核通过并签字盖章后才能填制原始凭证;凭证上的主管、审核、出纳和制单等
印章是否齐全。
三是收付控制点。
资金的收付导致资金流入流出,反映着资金的来龙去脉。
该控制点包括:出纳人员按照审核后的原始凭证收付款,并对已完成收付的凭证加盖戳记,并登记日记账;主管会计人员及时准确地记录在相关账簿中,定期与出纳人员的日记账核对。
四是记账控制点。
资金的凭证和账簿是反映企业资金流入流出的信息源,如果记账环节出现管理漏洞,很容易导致整个会计信息处理结果失真。
记账控制点包括:出纳人员根据资金收付凭证登记日记账,会计人员根据相关凭证登记有关明细分类账;主管会计登记总分类账。
五是对账控制点。
对账是账簿记录系统的最后一个环节,也是报表生成前一个环节,对保证会计信息的真实性起到重要作用。
对账控制点包括:账证核对、账账核对、账表核对、账实核对等。
六是银行账户管理控制点。
企业应当严格按照《支付结算办法》等国家有关规定,加强银行账户的管理,严格按规定开立账户,办理存款、取款和结算。
银行账户管理的关键控制点包括银行账户的开立、使用和撤消是否有授权,下属企业或单位是否有账外账。
七是票据与印章管理控制点。
印章是明确责任、表明业务执行及完成情况的标记。
印章的保管要贯彻不相容职务分离的原则,严禁将办理资金支付业务的相关印章和票据集中一人保管,印章要与空白票据分管,财务专用章要与企业法人章分管。
资金运营内部控制的关键风险控制点、控制目标及控制措施
审批
合法性未经授权不得经办资金收付业务;明确不同级别管理人员的权限
复核
真实性与合法性会计对相关凭证进行横向复核和纵向复核
收支点
收入入账完整,支出手续完备
出纳根据审核后的相关收付款原始凭证收款和付款,并加盖戳记
记账
真实性出纳人员根据资金收付凭证登记日记账,会计人员根据相关凭证登记有关明细分类账;主管会计登记总分类账
对账
真实性和财产安全
账证核对、账表核对与账实核对
保管
财产安全与完整
授权专人保管资金;
定期、不定期盘点
银行账户管理
防范小金库;加强业务管控
开设、使用与撤消的授权;
是否有账外账
票据与印章管理
财产安全票据统一印制或购买;票据由专人保管;印章与空白票据分管;网银制单与审核u盾分管。
财务专用章与企业法人章分管。
小编寄语:会计学是一个细节致命的学科,以前总是觉得只要大概知道意思就可以了,但这样是很难达到学习要求的。
因为它是一门技术很强的课程,主要阐述会计核算的基本业务方法。
诚然,困难不能否认,但只要有了正确的学习方法和积极的学习态度,最后加上勤奋,那样必然会赢来成功的曙光。
天道酬勤嘛!。